In Vitro Antioxidant Activity and In Vivo Neuroprotective Effect of Parastrephia quadrangularis in a Drosophila Parkinson’s Disease Model
Abstract
1. Introduction
2. Materials and Methods
2.1. Bioethical and Safety Issues
2.2. Chemicals and Reagents
2.3. Botanical Material
2.4. Preparation of the Hydroalcoholic Extract and Sub-Fractions
2.5. UHPCL-ESI-QTOF-MS Analysis
2.6. Total Polyphenol Content
2.7. Total Flavonoid Content
2.8. In Vitro Antioxidant Activity
2.8.1. Ferric Reducing Antioxidant Power
2.8.2. Determination of Metal Chelating Activity
2.8.3. Determination of DPPH Radical-Scavenging Activity
2.8.4. Determination of ABTS Radical-Scavenging Activity Material
2.9. Cell Culture
2.10. Cell Viability
2.11. Measurement of Intracellular ROS Levels
2.12. Drosophila Melanogaster Stocks and Husbandry
2.13. Drosophila Exposure to HAE-Pq
2.14. Food Intake: Modified Capillary Feeding (CAFE) Assay
2.15. Viability in Drosophila: From Embryo to Adult
2.16. Viability in Adult Flies
2.17. Motor Performance: Climbing Assay
2.18. Immunofluorescence
2.19. Imaging and Quantification of TH-Positive Cells
2.20. Statistical Analysis
3. Results
3.1. Phenol and Flavonoid Content of P. quadrangularis
3.2. In Vitro Antioxidant Activity of P. quadrangularis
3.3. UHPLC-ESI-QTOF-MS Analysis of HAE-Pq
3.4. HAE-Pq Attenuates H2O2-Induced ROS Increase in SH-SH5Y
3.5. HAE-Pq Exhibits No Toxic Effects in Drosophila at Both Larval and Adult Stages
3.6. Effects of HAE-Pq on Motor Performance of Female Control and PD Flies
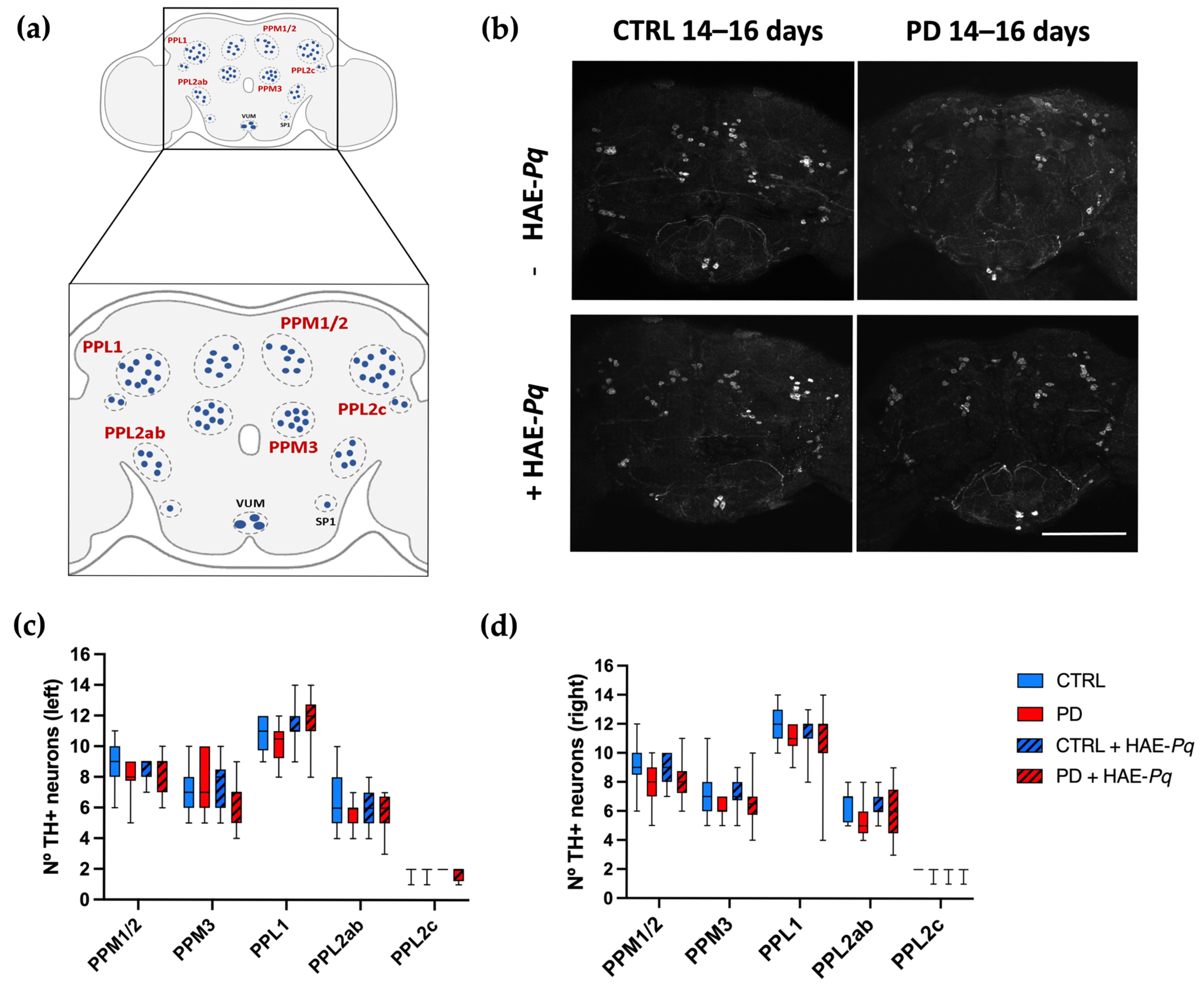
3.7. Effects of HAE-Pq on Dopaminergic Neurons of Female Control and PD Flies
4. Discussion
5. Conclusions
Supplementary Materials
Author Contributions
Funding
Institutional Review Board Statement
Informed Consent Statement
Data Availability Statement
Acknowledgments
Conflicts of Interest
References
- Ray, P.D.; Huang, B.-W.; Tsuji, Y. Reactive Oxygen Species (ROS) Homeostasis and Redox Regulation in Cellular Signaling. Cell. Signal. 2012, 24, 981–990. [Google Scholar] [CrossRef]
- Dhalla, N.S.; Temsah, R.M.; Netticadan, T. Role of Oxidative Stress in Cardiovascular Diseases. J. Hypertens. 2000, 18, 655. [Google Scholar] [CrossRef] [PubMed]
- Qin, B.; Cartier, L.; Dubois-Dauphin, M.; Li, B.; Serrander, L.; Krause, K.-H. A Key Role for the Microglial NADPH Oxidase in APP-Dependent Killing of Neurons. Neurobiol. Aging 2006, 27, 1577–1587. [Google Scholar] [CrossRef] [PubMed]
- Krause, K.-H.; Bedard, K. NOX Enzymes in Immuno-Inflammatory Pathologies. Semin. Immunopathol. 2008, 30, 193–194. [Google Scholar] [CrossRef] [PubMed]
- Holmström, K.M.; Finkel, T. Cellular Mechanisms and Physiological Consequences of Redox-Dependent Signalling. Nat. Rev. Mol. Cell Biol. 2014, 15, 411–421. [Google Scholar] [CrossRef]
- Bedard, K.; Krause, K.-H. The NOX Family of ROS-Generating NADPH Oxidases: Physiology and Pathophysiology. Physiol. Rev. 2007, 87, 245–313. [Google Scholar] [CrossRef]
- Kovac, S.; Angelova, P.R.; Holmström, K.M.; Zhang, Y.; Dinkova-Kostova, A.T.; Abramov, A.Y. Nrf2 Regulates ROS Production by Mitochondria and NADPH Oxidase. Biochim. Biophys. Acta 2015, 1850, 794–801. [Google Scholar] [CrossRef]
- Lassègue, B.; San Martín, A.; Griendling, K.K. Biochemistry, Physiology, and Pathophysiology of NADPH Oxidases in the Cardiovascular System. Circ. Res. 2012, 110, 1364–1390. [Google Scholar] [CrossRef]
- Cubero, F.J.; Nieto, N. Arachidonic Acid Stimulates TNFα Production in Kupffer Cells via a Reactive Oxygen Species-pERK1/2-Egr1-Dependent Mechanism. Am. J. Physiol. Gastrointest. Liver Physiol. 2012, 303, G228–G239. [Google Scholar] [CrossRef]
- Izyumov, D.S.; Domnina, L.V.; Nepryakhina, O.K.; Avetisyan, A.V.; Golyshev, S.A.; Ivanova, O.Y.; Korotetskaya, M.V.; Lyamzaev, K.G.; Pletjushkina, O.Y.; Popova, E.N.; et al. Mitochondria as Source of Reactive Oxygen Species under Oxidative Stress. Study with Novel Mitochondria-Targeted Antioxidants—The “Skulachev-Ion” Derivatives. Biochemistry 2010, 75, 123–129. [Google Scholar] [CrossRef]
- Bayo Jimenez, M.T.; Frenis, K.; Hahad, O.; Steven, S.; Cohen, G.; Cuadrado, A.; Münzel, T.; Daiber, A. Protective Actions of Nuclear Factor Erythroid 2-Related Factor 2 (NRF2) and Downstream Pathways against Environmental Stressors. Free Radic. Biol. Med. 2022, 187, 72–91. [Google Scholar] [CrossRef]
- He, L.; He, T.; Farrar, S.; Ji, L.; Liu, T.; Ma, X. Antioxidants Maintain Cellular Redox Homeostasis by Elimination of Reactive Oxygen Species. Cell Physiol. Biochem. 2017, 44, 532–553. [Google Scholar] [CrossRef]
- Dias, V.; Junn, E.; Mouradian, M.M. The Role of Oxidative Stress in Parkinson’s Disease. J. Parkinsons Dis. 2013, 3, 461–491. [Google Scholar] [CrossRef] [PubMed]
- Nandhagopal, R.; McKeown, M.J.; Stoessl, A.J. Functional Imaging in Parkinson Disease. Neurology 2008, 70, 1478–1488. [Google Scholar] [CrossRef] [PubMed]
- Poewe, W. Non-Motor Symptoms in Parkinson’s Disease. Eur. J. Neurol. 2008, 15, 14–20. [Google Scholar] [CrossRef] [PubMed]
- Dong-Chen, X.; Yong, C.; Yang, X.; Chen-Yu, S.; Li-Hua, P. Signaling Pathways in Parkinson’s Disease: Molecular Mechanisms and Therapeutic Interventions. Signal Transduct. Target. Ther. 2023, 8, 73. [Google Scholar] [CrossRef]
- Naoi, M.; Shamoto-Nagai, M.; Maruyama, W. Neuroprotection of Multifunctional Phytochemicals as Novel Therapeutic Strategy for Neurodegenerative Disorders: Antiapoptotic and Antiamyloidogenic Activities by Modulation of Cellular Signal Pathways. Future Neurol. 2019, 14, FNL9. [Google Scholar] [CrossRef]
- Panche, A.N.; Diwan, A.D.; Chandra, S.R. Flavonoids: An Overview. J. Nutr. Sci. 2016, 5, e47. [Google Scholar] [CrossRef]
- Boots, A.W.; Haenen, G.R.M.M.; Bast, A. Health Effects of Quercetin: From Antioxidant to Nutraceutical. Eur. J. Pharmacol. 2008, 585, 325–337. [Google Scholar] [CrossRef]
- Rębas, E. Role of Flavonoids in Protecting Against Neurodegenerative Diseases—Possible Mechanisms of Action. Int. J. Mol. Sci. 2025, 26, 4763. [Google Scholar] [CrossRef]
- Saw, C.L.L.; Guo, Y.; Yang, A.Y.; Paredes-Gonzalez, X.; Ramirez, C.; Pung, D.; Kong, A.-N.T. The Berry Constituents Quercetin, Kaempferol, and Pterostilbene Synergistically Attenuate Reactive Oxygen Species: Involvement of the Nrf2-ARE Signaling Pathway. Food Chem. Toxicol. 2014, 72, 303–311. [Google Scholar] [CrossRef]
- Li, Y.; Man, M.; Tian, Y.; Zhao, G.; Liu, F.; Zhao, J.; Huang, S.; Xue, J.; Chang, W. Quercetin Protects against Neuronal Toxicity by Activating the PI3K/Akt/GSK-3β Pathway in Vivo Models of MPTP-Induced Parkinson’s Disease. Inflammopharmacology 2025, 33, 4063–4076. [Google Scholar] [CrossRef]
- Nezhad Salari, A.M.; Rasoulizadeh, Z.; Shabgah, A.G.; Vakili-Ghartavol, R.; Sargazi, G.; Gholizadeh Navashenaq, J. Exploring the Mechanisms of Kaempferol in Neuroprotection: Implications for Neurological Disorders. Cell Biochem. Funct. 2024, 42, e3964. [Google Scholar] [CrossRef]
- Yuan, Y.; Zhai, Y.; Chen, J.; Xu, X.; Wang, H. Kaempferol Ameliorates Oxygen-Glucose Deprivation/Reoxygenation-Induced Neuronal Ferroptosis by Activating Nrf2/SLC7A11/GPX4 Axis. Biomolecules 2021, 11, 923. [Google Scholar] [CrossRef]
- Lin, P.; Tian, X.-H.; Yi, Y.-S.; Jiang, W.-S.; Zhou, Y.-J.; Cheng, W.-J. Luteolin-Induced Protection of H2O2-Induced Apoptosis in PC12 Cells and the Associated Pathway. Mol. Med. Rep. 2015, 12, 7699–7704. [Google Scholar] [CrossRef]
- Yang, Y.; Tan, X.; Xu, J.; Wang, T.; Liang, T.; Xu, X.; Ma, C.; Xu, Z.; Wang, W.; Li, H.; et al. Luteolin Alleviates Neuroinflammation via Downregulating the TLR4/TRAF6/NF-κB Pathway after Intracerebral Hemorrhage. Biomed. Pharmacother. 2020, 126, 110044. [Google Scholar] [CrossRef]
- Zhang, Z.-H.; Liu, J.-Q.; Hu, C.-D.; Zhao, X.-T.; Qin, F.-Y.; Zhuang, Z.; Zhang, X.-S. Luteolin Confers Cerebroprotection after Subarachnoid Hemorrhage by Suppression of NLPR3 Inflammasome Activation through Nrf2-Dependent Pathway. Oxidative Med. Cell. Longev. 2021, 2021, 5838101. [Google Scholar] [CrossRef] [PubMed]
- Ahmad, S.; Jo, M.H.; Ikram, M.; Khan, A.; Kim, M.O. Deciphering the Potential Neuroprotective Effects of Luteolin against Aβ1–42-Induced Alzheimer’s Disease. Int. J. Mol. Sci. 2021, 22, 9583. [Google Scholar] [CrossRef] [PubMed]
- Fu, C.; Zheng, Y.; Lin, K.; Wang, H.; Chen, T.; Li, L.; Huang, J.; Lin, W.; Zhu, J.; Li, P.; et al. Neuroprotective Effect of Apigenin against Hypoxic-Ischemic Brain Injury in Neonatal Rats via Activation of the PI3K/Akt/Nrf2 Signaling Pathway. Food Funct. 2021, 12, 2270–2281. [Google Scholar] [CrossRef] [PubMed]
- Wang, J.; Wang, S.; Sun, S.; Lu, Y.; Gao, K.; Guo, C.; Li, R.; Li, W.; Zhao, X.; Tang, H.; et al. Apigenin-7-O-β-D-(-6”-p-Coumaroyl)-Glucopyranoside Treatment Elicits a Neuroprotective Effect through GSK-3β Phosphorylation-Mediated Nrf2 Activation. Aging 2020, 12, 23872–23888. [Google Scholar] [CrossRef]
- Patel, M.; Singh, S. Apigenin Attenuates Functional and Structural Alterations via Targeting NF-kB/Nrf2 Signaling Pathway in LPS-Induced Parkinsonism in Experimental Rats. Neurotox. Res. 2022, 40, 941–960. [Google Scholar] [CrossRef] [PubMed]
- Che, D.N.; Cho, B.O.; Kim, J.; Shin, J.Y.; Kang, H.J.; Jang, S.I. Luteolin and Apigenin Attenuate LPS-Induced Astrocyte Activation and Cytokine Production by Targeting MAPK, STAT3, and NF-κB Signaling Pathways. Inflammation 2020, 43, 1716–1728. [Google Scholar] [CrossRef] [PubMed]
- Ye, G.; Lin, C.; Zhang, Y.; Ma, Z.; Chen, Y.; Kong, L.; Yuan, L.; Ma, T. Quercetin Alleviates Neuropathic Pain in the Rat CCI Model by Mediating AMPK/MAPK Pathway. J. Pain. Res. 2021, 14, 1289–1301. [Google Scholar] [CrossRef] [PubMed]
- Kim, S.-R.; Seong, K.-J.; Kim, W.-J.; Jung, J.-Y. Epigallocatechin Gallate Protects against Hypoxia-Induced Inflammation in Microglia via NF-κB Suppression and Nrf-2/HO-1 Activation. Int. J. Mol. Sci. 2022, 23, 4004. [Google Scholar] [CrossRef]
- Nan, W.; Zhonghang, X.; Keyan, C.; Tongtong, L.; Wanshu, G.; Zhongxin, X. Epigallocatechin-3-Gallate Reduces Neuronal Apoptosis in Rats after Middle Cerebral Artery Occlusion Injury via PI3K/AKT/eNOS Signaling Pathway. BioMed Res. Int. 2018, 2018, 6473580. [Google Scholar] [CrossRef]
- Ma, Z.-X.; Zhang, R.-Y.; Rui, W.-J.; Wang, Z.-Q.; Feng, X. Quercetin Alleviates Chronic Unpredictable Mild Stress-Induced Depressive-like Behaviors by Promoting Adult Hippocampal Neurogenesis via FoxG1/CREB/BDNF Signaling Pathway. Behav. Brain Res. 2021, 406, 113245. [Google Scholar] [CrossRef]
- Yan, T.; He, B.; Xu, M.; Wu, B.; Xiao, F.; Bi, K.; Jia, Y. Kaempferide Prevents Cognitive Decline via Attenuation of Oxidative Stress and Enhancement of Brain-Derived Neurotrophic Factor/Tropomyosin Receptor Kinase B/cAMP Response Element-Binding Signaling Pathway. Phytother. Res. 2019, 33, 1065–1073. [Google Scholar] [CrossRef]
- Cheng, Y.; Wang, X.; Yu, Y.; Gu, J.; Zhao, M.; Fu, Q.; Song, Y.; Liu, Y. Noise Induced Depression-Like Behavior, Neuroinflammation and Synaptic Plasticity Impairments: The Protective Effects of Luteolin. Neurochem. Res. 2022, 47, 3318–3330. [Google Scholar] [CrossRef]
- Sharma, P.; Sharma, S.; Singh, D. Apigenin Reverses Behavioural Impairments and Cognitive Decline in Kindled Mice via CREB-BDNF Upregulation in the Hippocampus. Nutr. Neurosci. 2020, 23, 118–127. [Google Scholar] [CrossRef]
- Qi, G.; Mi, Y.; Wang, Y.; Li, R.; Huang, S.; Li, X.; Liu, X. Neuroprotective Action of Tea Polyphenols on Oxidative Stress-Induced Apoptosis through the Activation of the TrkB/CREB/BDNF Pathway and Keap1/Nrf2 Signaling Pathway in SH-SY5Y Cells and Mice Brain. Food Funct. 2017, 8, 4421–4432. [Google Scholar] [CrossRef]
- Solomon Josiah, S.; Umar, H.I.; Saliu, I.O.; Akinmoladun, A.C. Quercetin and Catechin Assuage Redox Imbalance and Neurochemical Dysfunction in Rotenone-Induced Neurotoxicity: A Comparative in Vivo Experiment Supported by in Silico Study. Phytomed. Plus 2021, 1, 100077. [Google Scholar] [CrossRef]
- Li, S.; Pu, X.-P. Neuroprotective Effect of Kaempferol against a 1-Methyl-4-Phenyl-1,2,3,6-Tetrahydropyridine-Induced Mouse Model of Parkinson’s Disease. Biol. Pharm. Bull. 2011, 34, 1291–1296. [Google Scholar] [CrossRef] [PubMed]
- Chib, S.; Dutta, B.J.; Singh, G.; Singh, R.; Singh, S. Targeting Dopaminergic Neuronal Death: Luteolin as a Therapeutic Modulator in Parkinson’s Disease. 3 Biotech 2025, 15, 128. [Google Scholar] [CrossRef] [PubMed]
- Anusha, C.; Sumathi, T.; Joseph, L.D. Protective Role of Apigenin on Rotenone Induced Rat Model of Parkinson’s Disease: Suppression of Neuroinflammation and Oxidative Stress Mediated Apoptosis. Chem. Biol. Interact. 2017, 269, 67–79. [Google Scholar] [CrossRef]
- Xu, Q.; Langley, M.; Kanthasamy, A.G.; Reddy, M.B. Epigallocatechin Gallate Has a Neurorescue Effect in a Mouse Model of Parkinson Disease. J. Nutr. 2017, 147, 1926–1931. [Google Scholar] [CrossRef]
- Villagrán, C.; Castro, V. Ciencia Indígena de los Andes del Norte de Chile; Editorial Universitaria: Santiago, Chile, 2004; ISBN 978-956-11-1697-9. [Google Scholar]
- Ruiz, M.D.P.; Ordóñez, R.M.; Isla, M.I.; Sayago, J.E. Activity and Mode of Action of Parastrephia Lepidophylla Ethanolic Extracts on Phytopathogenic Fungus Strains of Lemon Fruit from Argentine Northwest. Postharvest Biol. Technol. 2016, 114, 62–68. [Google Scholar] [CrossRef]
- Ardiles, A.; Barrientos, R.; Simirgiotis, M.J.; Bórquez, J.; Sepúlveda, B.; Areche, C. Gastroprotective Activity of Parastrephia quadrangularis (Meyen), Cabrera from the Atacama Desert. Molecules 2018, 23, 2361. [Google Scholar] [CrossRef]
- Zampini, I.C.; Cuello, S.; Alberto, M.R.; Ordoñez, R.M.; Almeida, R.D.; Solorzano, E.; Isla, M.I. Antimicrobial Activity of Selected Plant Species from “the Argentine Puna” against Sensitive and Multi-Resistant Bacteria. J. Ethnopharmacol. 2009, 124, 499–505. [Google Scholar] [CrossRef]
- Sayago, J.E.; Ordoñez, R.M.; Kovacevich, L.N.; Torres, S.; Isla, M.I. Antifungal Activity of Extracts of Extremophile Plants from the Argentine Puna to Control Citrus Postharvest Pathogens and Green Mold. Postharvest Biol. Technol. 2012, 67, 19–24. [Google Scholar] [CrossRef]
- Cifuentes, F.; Palacios, J.; Nwokocha, C.R.; Bórquez, J.; Simirgiotis, M.J.; Norambuena, I.; Chiong, M.; Paredes, A. Polyphenolic Composition and Hypotensive Effects of Parastrephia quadrangularis (Meyen) Cabrera in Rat. Antioxidants 2019, 8, 591. [Google Scholar] [CrossRef]
- Torres-Carro, R.; Isla, M.I.; Thomas-Valdes, S.; Jiménez-Aspee, F.; Schmeda-Hirschmann, G.; Alberto, M.R. Inhibition of Pro-Inflammatory Enzymes by Medicinal Plants from the Argentinean Highlands (Puna). J. Ethnopharmacol. 2017, 205, 57–68. [Google Scholar] [CrossRef] [PubMed]
- Strausfeld, N.J.; Hirth, F. Deep Homology of Arthropod Central Complex and Vertebrate Basal Ganglia. Science 2013, 340, 157–161. [Google Scholar] [CrossRef] [PubMed]
- Muñoz-Soriano, V.; Paricio, N. Drosophila Models of Parkinson’s Disease: Discovering Relevant Pathways and Novel Therapeutic Strategies. Parkinsons Dis. 2011, 2011, 520640. [Google Scholar] [CrossRef] [PubMed]
- Gajula Balija, M.B.; Griesinger, C.; Herzig, A.; Zweckstetter, M.; Jäckle, H. Pre-Fibrillar α-Synuclein Mutants Cause Parkinson’s Disease-like Non-Motor Symptoms in Drosophila. PLoS ONE 2011, 6, e24701. [Google Scholar] [CrossRef]
- Julienne, H.; Buhl, E.; Leslie, D.S.; Hodge, J.J.L. Drosophila PINK1 and Parkin Loss-of-Function Mutants Display a Range of Non-Motor Parkinson’s Disease Phenotypes. Neurobiol. Dis. 2017, 104, 15–23. [Google Scholar] [CrossRef]
- Feany, M.B.; Bender, W.W. A Drosophila Model of Parkinson’s Disease. Nature 2000, 404, 394–398. [Google Scholar] [CrossRef]
- Suzuki, M.; Sango, K.; Nagai, Y. Roles of α-Synuclein and Disease-Associated Factors in Drosophila Models of Parkinson’s Disease. Int. J. Mol. Sci. 2022, 23, 1519. [Google Scholar] [CrossRef]
- Chouhan, A.K.; Guo, C.; Hsieh, Y.-C.; Ye, H.; Senturk, M.; Zuo, Z.; Li, Y.; Chatterjee, S.; Botas, J.; Jackson, G.R.; et al. Uncoupling Neuronal Death and Dysfunction in Drosophila Models of Neurodegenerative Disease. Acta Neuropathol. Commun. 2016, 4, 62. [Google Scholar] [CrossRef]
- Singleton, A.B.; Farrer, M.; Johnson, J.; Singleton, A.; Hague, S.; Kachergus, J.; Hulihan, M.; Peuralinna, T.; Dutra, A.; Nussbaum, R.; et al. Alpha-Synuclein Locus Triplication Causes Parkinson’s Disease. Science 2003, 302, 841. [Google Scholar] [CrossRef]
- Agostini, F.; Bubacco, L.; Chakrabarti, S.; Bisaglia, M. α-Synuclein Toxicity in Drosophila melanogaster Is Enhanced by the Presence of Iron: Implications for Parkinson’s Disease. Antioxidants 2023, 12, 261. [Google Scholar] [CrossRef]
- Narwal, S.; Singh, A.; Tare, M. Analysis of α-Syn and Parkin Interaction in Mediating Neuronal Death in Drosophila Model of Parkinson’s Disease. Front. Cell. Neurosci. 2024, 17, 1295805. [Google Scholar] [CrossRef]
- Ainsworth, E.A.; Gillespie, K.M. Estimation of Total Phenolic Content and Other Oxidation Substrates in Plant Tissues Using Folin–Ciocalteu Reagent. Nat. Protoc. 2007, 2, 875–877. [Google Scholar] [CrossRef] [PubMed]
- Shao, D.; Gao, G.; Abubakar, A.S.; Hazaisi, H.; Chen, P.; Chen, J.; Chen, K.; Wang, X.; Wang, Y.; Chen, Y.; et al. Total Flavonoids Extracts of Apocynum L. from the Ili River Valley Region at Different Harvesting Periods and Bioactivity Analysis. Molecules 2022, 27, 7343. [Google Scholar] [CrossRef] [PubMed]
- Akter, K.; Barnes, E.C.; Loa-Kum-Cheung, W.L.; Yin, P.; Kichu, M.; Brophy, J.J.; Barrow, R.A.; Imchen, I.; Vemulpad, S.R.; Jamie, J.F. Antimicrobial and Antioxidant Activity and Chemical Characterisation of Erythrina Stricta Roxb. (Fabaceae). J. Ethnopharmacol. 2016, 185, 171–181. [Google Scholar] [CrossRef] [PubMed]
- Aktumsek, A.; Zengin, G.; Guler, G.O.; Cakmak, Y.S.; Duran, A. Antioxidant Potentials and Anticholinesterase Activities of Methanolic and Aqueous Extracts of Three Endemic Centaurea L. Species. Food Chem. Toxicol. 2013, 55, 290–296. [Google Scholar] [CrossRef]
- Bekir, J.; Mars, M.; Souchard, J.P.; Bouajila, J. Assessment of Antioxidant, Anti-Inflammatory, Anti-Cholinesterase and Cytotoxic Activities of Pomegranate (Punica granatum) Leaves. Food Chem. Toxicol. 2013, 55, 470–475. [Google Scholar] [CrossRef]
- Kim, H.; Xue, X. Detection of Total Reactive Oxygen Species in Adherent Cells by 2′,7′-Dichlorodihydrofluorescein Diacetate Staining. J. Vis. Exp. 2020, 160, e60682. [Google Scholar] [CrossRef]
- Zárate, R.V.; Hidalgo, S.; Navarro, N.; Molina-Mateo, D.; Arancibia, D.; Rojo-Cortés, F.; Oliva, C.; Andrés, M.E.; Zamorano, P.; Campusano, J.M. An Early Disturbance in Serotonergic Neurotransmission Contributes to the Onset of Parkinsonian Phenotypes in Drosophila melanogaster. Cells 2022, 11, 1544. [Google Scholar] [CrossRef]
- Brand, A.H.; Perrimon, N. Targeted Gene Expression as a Means of Altering Cell Fates and Generating Dominant Phenotypes. Development 1993, 118, 401–415. [Google Scholar] [CrossRef]
- Segu, A.; Radhakrishnan, D.; Kannan, N.N. Modified Capillary Feeder Assay Using Micro-Tips to Measure Real-Time Feeding in Drosophila. STAR Protoc. 2023, 4, 102393. [Google Scholar] [CrossRef]
- Liu, J.; Li, X.; Wang, X. Toxicological Effects of Ciprofloxacin Exposure to Drosophila melanogaster. Chemosphere 2019, 237, 124542. [Google Scholar] [CrossRef] [PubMed]
- Poleto, K.H.; Janner, D.E.; Dahleh, M.M.M.; Poetini, M.R.; Fernandes, E.J.; Musachio, E.A.S.; de Almeida, F.P.; de Matos Amador, E.C.; Reginaldo, J.C.; Carriço, M.R.S.; et al. P-Coumaric Acid Potential in Restoring Neuromotor Function and Oxidative Balance through the Parkin Pathway in a Parkinson Disease-like Model in Drosophila melanogaster. Food Chem. Toxicol. 2024, 193, 115002. [Google Scholar] [CrossRef] [PubMed]
- Molina-Mateo, D.; Fuenzalida-Uribe, N.; Hidalgo, S.; Molina-Fernández, C.; Abarca, J.; Zárate, R.V.; Escandón, M.; Figueroa, R.; Tevy, M.F.; Campusano, J.M. Characterization of a Presymptomatic Stage in a Drosophila Parkinson’s Disease Model: Unveiling Dopaminergic Compensatory Mechanisms. Biochim. Biophys. Acta Mol. Basis Dis. 2017, 1863, 2882–2890. [Google Scholar] [CrossRef] [PubMed]
- Draper, I.; Kurshan, P.T.; McBride, E.; Jackson, F.R.; Kopin, A.S. Locomotor Activity Is Regulated by D2-like Receptors in Drosophila: An Anatomic and Functional Analysis. Dev. Neurobiol. 2007, 67, 378–393. [Google Scholar] [CrossRef]
- Pendleton, R.G.; Rasheed, A.; Sardina, T.; Tully, T.; Hillman, R. Effects of Tyrosine Hydroxylase Mutants on Locomotor Activity in Drosophila: A Study in Functional Genomics. Behav. Genet. 2002, 32, 89–94. [Google Scholar] [CrossRef]
- Riemensperger, T.; Isabel, G.; Coulom, H.; Neuser, K.; Seugnet, L.; Kume, K.; Iché-Torres, M.; Cassar, M.; Strauss, R.; Preat, T.; et al. Behavioral Consequences of Dopamine Deficiency in the Drosophila Central Nervous System. Proc. Natl. Acad. Sci. USA 2011, 108, 834–839. [Google Scholar] [CrossRef]
- Speisky, H.; Shahidi, F.; Costa de Camargo, A.; Fuentes, J. Revisiting the Oxidation of Flavonoids: Loss, Conservation or Enhancement of Their Antioxidant Properties. Antioxidants 2022, 11, 133. [Google Scholar] [CrossRef]
- Forman, H.J.; Davies, K.J.A.; Ursini, F. How Do Nutritional Antioxidants Really Work: Nucleophilic Tone and Para-Hormesis versus Free Radical Scavenging in Vivo. Free. Radic. Biol. Med. 2014, 66, 24–35. [Google Scholar] [CrossRef]
- Birringer, M. Hormetics: Dietary Triggers of an Adaptive Stress Response. Pharm. Res. 2011, 28, 2680–2694. [Google Scholar] [CrossRef]
- Ye, D.; Kamhi, J.F.; Gordon, D.M. The Role of Dopamine in Foraging Decisions in Social Insects. Front. Insect Sci. 2025, 5, 1581307. [Google Scholar] [CrossRef]
- Wang, G.; Wang, L. Recent Advances in the Neural Regulation of Feeding Behavior in Adult Drosophila. J. Zhejiang Univ. Sci. B 2019, 20, 541–549. [Google Scholar] [CrossRef]
- Haas, J.; Berg, D.; Bosy-Westphal, A.; Schaeffer, E. Parkinson’s Disease and Sugar Intake—Reasons for and Consequences of a Still Unclear Craving. Nutrients 2022, 14, 3240. [Google Scholar] [CrossRef]
- Palavra, N.C.; Lubomski, M.; Flood, V.M.; Davis, R.L.; Sue, C.M. Increased Added Sugar Consumption Is Common in Parkinson’s Disease. Front. Nutr. 2021, 8, 628845. [Google Scholar] [CrossRef] [PubMed]
- Simmonds, M.S.J. Importance of Flavonoids in Insect–Plant Interactions: Feeding and Oviposition. Phytochemistry 2001, 56, 245–252. [Google Scholar] [CrossRef] [PubMed]
- Mishra, R.; Nikam, A.; Hiwarkar, J.; Nandgude, T.; Bayas, J.; Polshettiwar, S. Flavonoids as Potential Therapeutics in Male Reproductive Disorders. Future J. Pharm. Sci. 2024, 10, 100. [Google Scholar] [CrossRef]
- Baldereschi, M.; Di Carlo, A.; Rocca, W.A.; Vanni, P.; Maggi, S.; Perissinotto, E.; Grigoletto, F.; Amaducci, L.; Inzitari, D. Parkinson’s Disease and Parkinsonism in a Longitudinal Study. Neurology 2000, 55, 1358–1363. [Google Scholar] [CrossRef]
- Cullity, E.R.; Madsen, H.B.; Perry, C.J.; Kim, J.H. Postnatal Developmental Trajectory of Dopamine Receptor 1 and 2 Expression in Cortical and Striatal Brain Regions. J. Comp. Neurol. 2019, 527, 1039–1055. [Google Scholar] [CrossRef]
- Bispo, J.M.M.; Melo, J.E.C.; Gois, A.M.; Leal, P.C.; Lins, L.C.R.F.; Souza, M.F.; Medeiros, K.A.A.L.; Ribeiro, A.M.; Silva, R.H.; Marchioro, M.; et al. Sex Differences in the Progressive Model of Parkinsonism Induced by Reserpine in Rats. Behav. Brain Res. 2019, 363, 23–29. [Google Scholar] [CrossRef]
- Juba, A.N.; Stwalley, B.; Margaryan, T.; Hamel, R.; Foley, A.N.; Jones, T.B.; Tovmasyan, A.; Buhlman, L.M. Park+/+ and Park−/− Drosophila Have Sexually Dimorphic Brain Redox Chemistry. Dis. Model. Mech. 2025, 18, dmm052250. [Google Scholar] [CrossRef]
- Navarro, J.A.; Heßner, S.; Yenisetti, S.C.; Bayersdorfer, F.; Zhang, L.; Voigt, A.; Schneuwly, S.; Botella, J.A. Analysis of Dopaminergic Neuronal Dysfunction in Genetic and Toxin-Induced Models of Parkinson’s Disease in Drosophila. J. Neurochem. 2014, 131, 369–382. [Google Scholar] [CrossRef]
- Parsafar, S.; Nayeri, Z.; Aliakbari, F.; Shahi, F.; Mohammadi, M.; Morshedi, D. Multiple Neuroprotective Features of Scutellaria Pinnatifida–Derived Small Molecule. Heliyon 2020, 6, e04737. [Google Scholar] [CrossRef] [PubMed]
- Parsafar, S.; Aliakbari, F.; Seyedfatemi, S.S.; Najarzadeh, Z.; Hourfar, H.; Bardania, H.; Farhadpour, M.; Mohammadi, M.; Morshedi, D. Insights into the Inhibitory Mechanism of Skullcapflavone II against α-Synuclein Aggregation and Its Mediated Cytotoxicity. Int. J. Biol. Macromol. 2022, 209, 426–440. [Google Scholar] [CrossRef] [PubMed]
- Nam, Y.; Choi, M.; Hwang, H.; Lee, M.-G.; Kwon, B.-M.; Lee, W.-H.; Suk, K. Natural Flavone Jaceosidin Is a Neuroinflammation Inhibitor. Phytother. Res. 2013, 27, 404–411. [Google Scholar] [CrossRef] [PubMed]
- Pruccoli, L.; Morroni, F.; Sita, G.; Hrelia, P.; Tarozzi, A. Esculetin as a Bifunctional Antioxidant Prevents and Counteracts the Oxidative Stress and Neuronal Death Induced by Amyloid Protein in SH-SY5Y Cells. Antioxidants 2020, 9, 551. [Google Scholar] [CrossRef]
- Pruccoli, L.; Breda, C.; Teti, G.; Falconi, M.; Giorgini, F.; Tarozzi, A. Esculetin Provides Neuroprotection against Mutant Huntingtin-Induced Toxicity in Huntington’s Disease Models. Pharmaceuticals 2021, 14, 1044. [Google Scholar] [CrossRef]
- Forloni, G. Alpha Synuclein: Neurodegeneration and Inflammation. Int. J. Mol. Sci. 2023, 24, 5914. [Google Scholar] [CrossRef]
- Rai, P.; Kumar, R. H50Q Mutation in Alpha-Synuclein Impairs the Insulin Signaling Pathway and Induces Neuroinflammation in the Drosophila Model. Exp. Cell Res. 2025, 447, 114460. [Google Scholar] [CrossRef]
- Rocha, E.M.; De Miranda, B.; Sanders, L.H. Alpha-Synuclein: Pathology, Mitochondrial Dysfunction and Neuroinflammation in Parkinson’s Disease. Neurobiol. Dis. 2018, 109, 249–257. [Google Scholar] [CrossRef]
- Maitra, U.; Harding, T.; Liang, Q.; Ciesla, L. GardeninA Confers Neuroprotection against Environmental Toxin in a Drosophila Model of Parkinson’s Disease. Commun. Biol. 2021, 4, 162. [Google Scholar] [CrossRef]
- Girish, C. Muralidhara Propensity of Selaginella Delicatula Aqueous Extract to Offset Rotenone-Induced Oxidative Dysfunctions and Neurotoxicity in Drosophila melanogaster: Implications for Parkinson’s Disease. NeuroToxicology 2012, 33, 444–456. [Google Scholar] [CrossRef]
- Ly, H.T.; Nguyen, T.T.H.; Le, V.M.; Lam, B.T.; Mai, T.T.T.; Dang, T.P.T. Therapeutic Potential of Polyscias fruticosa (L.) Harms Leaf Extract for Parkinson’s Disease Treatment by Drosophila melanogaster Model. Oxidative Med. Cell. Longev. 2022, 2022, 5262677. [Google Scholar] [CrossRef] [PubMed]
- Jahromi, S.R.; Haddadi, M.; Shivanandappa, T.; Ramesh, S.R. Modulatory Effect of Decalepis Hamiltonii on Ethanol-Induced Toxicity in Transgenic Drosophila Model of Parkinson’s Disease. Neurochem. Int. 2015, 80, 1–6. [Google Scholar] [CrossRef] [PubMed]
- Bai, X.-L.; Luo, Y.-J.; Fan, W.-Q.; Zhang, Y.-M.; Liao, X. Neuroprotective Effects of Lycium Barbarum Fruit Extract on Pink1B9 Drosophila melanogaster Genetic Model of Parkinson’s Disease. Plant Foods Hum. Nutr. 2023, 78, 68–75. [Google Scholar] [CrossRef] [PubMed]
- Nghi, N.B.T.; Linh, D.M.; Thao, D.T.P. Targeting the Parkinson’s Disease Using Sim (Rhodomyrtus tomentosa) Fruit Water Extract. BMC Complement. Med. Ther. 2025, 25, 173. [Google Scholar] [CrossRef]
- Sugie, A.; Marchetti, G.; Tavosanis, G. Structural Aspects of Plasticity in the Nervous System of Drosophila. Neural Dev. 2018, 13, 14. [Google Scholar] [CrossRef]
- Devaud, J.-M.; Acebes, A.; Ramaswami, M.; Ferrús, A. Structural and Functional Changes in the Olfactory Pathway of Adult Drosophila Take Place at a Critical Age. J. Neurobiol. 2003, 56, 13–23. [Google Scholar] [CrossRef]
- Sachse, S.; Rueckert, E.; Keller, A.; Okada, R.; Tanaka, N.K.; Ito, K.; Vosshall, L.B. Activity-Dependent Plasticity in an Olfactory Circuit. Neuron 2007, 56, 838–850. [Google Scholar] [CrossRef]
- Golovin, R.M.; Vest, J.; Vita, D.J.; Broadie, K. Activity-Dependent Remodeling of Drosophila Olfactory Sensory Neuron Brain Innervation during an Early-Life Critical Period. J. Neurosci. 2019, 39, 2995–3012. [Google Scholar] [CrossRef]
- Harris, J.J.; Jolivet, R.; Attwell, D. Synaptic Energy Use and Supply. Neuron 2012, 75, 762–777. [Google Scholar] [CrossRef]
- Murphy, M.P.; Holmgren, A.; Larsson, N.-G.; Halliwell, B.; Chang, C.J.; Kalyanaraman, B.; Rhee, S.G.; Thornalley, P.J.; Partridge, L.; Gems, D.; et al. Unraveling the Biological Roles of Reactive Oxygen Species. Cell Metab. 2011, 13, 361–366. [Google Scholar] [CrossRef]
- Bell, K.F.S.; Al-Mubarak, B.; Martel, M.-A.; McKay, S.; Wheelan, N.; Hasel, P.; Márkus, N.M.; Baxter, P.; Deighton, R.F.; Serio, A.; et al. Neuronal Development Is Promoted by Weakened Intrinsic Antioxidant Defences Due to Epigenetic Repression of Nrf2. Nat. Commun. 2015, 6, 7066. [Google Scholar] [CrossRef]
- Miller, D.M.; Buettner, G.R.; Aust, S.D. Transition Metals as Catalysts of “Autoxidation” Reactions. Free. Radic. Biol. Med. 1990, 8, 95–108. [Google Scholar] [CrossRef] [PubMed]
- Cohen, G.; Heikkila, R.E.; MacNamee, W. the technical assistance of D. The Generation of Hydrogen Peroxide, Superoxide Radical, and Hydroxyl Radical by 6-Hydroxydopamine, Dialuric Acid, and Related Cytotoxic Agents. J. Biol. Chem. 1974, 249, 2447–2452. [Google Scholar] [CrossRef] [PubMed]
- Chen, L.; Shen, Q.; Liu, Y.; Zhang, Y.; Sun, L.; Ma, X.; Song, N.; Xie, J. Homeostasis and Metabolism of Iron and Other Metal Ions in Neurodegenerative Diseases. Signal Transduct. Target. Ther. 2025, 10, 31. [Google Scholar] [CrossRef] [PubMed]
- Glass, C.K.; Saijo, K.; Winner, B.; Marchetto, M.C.; Gage, F.H. Mechanisms Underlying Inflammation in Neurodegeneration. Cell 2010, 140, 918–934. [Google Scholar] [CrossRef]
- Dringen, R.; Pawlowski, P.G.; Hirrlinger, J. Peroxide Detoxification by Brain Cells. J. Neurosci. Res. 2005, 79, 157–165. [Google Scholar] [CrossRef]
- Baxter, P.S.; Hardingham, G.E. Adaptive Regulation of the Brain’s Antioxidant Defences by Neurons and Astrocytes. Free Radic. Biol. Med. 2016, 100, 147–152. [Google Scholar] [CrossRef]










| Subfractions | Standards | ||||||
|---|---|---|---|---|---|---|---|
| Antioxidant Assay | HAE | MeOH | EtOAc | DCM | n-hex | Trolox | EDTA |
| TPC a | 804.4 ± 8.6 | 636.1 ± 6.1 | 717.4 ± 8.0 | 555.0 ± 5.4 | 101.2 ± 4.5 | - | - |
| TFC b | 91.9 ± 1.5 | 100.2 ± 2.4 | 104.3 ± 2.1 | 104.8 ± 3.0 | 101.2 ± 4.5 | - | - |
| FRAP c | 201.6 ± 6.1 | 164.0 ± 0.9 | 108.9 ± 1.1 | 58.6 ± 2.8 | 5.1 ± 1.0 | - | - |
| Chelating d | 882.7 ± 1.7 | 883.1 ± 0.7 | N/A | N/A | N/A | - | 4.1 ± 1.0 |
| DPPH d | 93.5 ± 14.3 | 106.9 ± 2.0 | 109.7 ± 2.5 | 648.7 ± 158.3 | 588.9 ± 294.2 | 7.3 ± 0.9 | - |
| ABTS d | 9.0 ± 0.1 | 7.7 ± 0.8 | 3.8 ± 0.4 | 10.4 ± 0.2 | >100 | 9.6 ± 0.5 | - |
| Compound No. a | Retention Time (min.) | Measured Mass b (m/z)+/− | Molecular Mass (m/z) | Molecular Formula | Tentative Identification | Metabolite Type | Signal Intensity |
|---|---|---|---|---|---|---|---|
| 1 | 0.61 | 325.0927 | 324.0854 | C15H16O8 | Skimmin | Coumarin glycoside | 10,972 |
| 2 | 0.63 | 353.0878 | 354.0951 | C16H18O9 | Chlorogenic acid | Phenolic acid | 39,926 |
| 3 | 0.65 | 147.0300 | 148.0374 | C5H8O5 | Citramalate | Carboxylic acid | 7329 |
| 4 | 0.77 | 175.1197 | 174.1124 | C6H14N4O2 | L-Arginine | Amino acid | 867 |
| 5 | 0.79 | 121.0292 | 122.0365 | C7H6O2 | 4-Hydroxybenzaldehyde | Hydroxybenzaldehyde | 16,954 |
| 6 | 0.81 | 133.0144 | 134.0217 | C4H6O5 | Malic acid | Carboxylic acid | 61,586 |
| 7 | 1.02 | 163.0396 | 164.0468 | C9H8O3 | 4-Coumaric acid | Phenolic acid | 65,359 |
| 8 | 1.07 | 341.0874 | 340.0801 | C15H16O9 | Sculin hydrate | Coumarin glycoside | 5025 |
| 9 | 1.11 | 339.0716 | 340.0789 | C15H16O9 | Sculin | Coumarin glycoside | 126,353 |
| 10 | 1.15 | 191.0403 | 192.0475 | C10H8O4 | Scopoletin | Coumarin | 7209 |
| 11 | 1.74 | 177.0193 | 178.0266 | C9H6O4 | Esculetin | Coumarin | 186,459 |
| 12 | 1.86 | 609.142 | 610.1493 | C27H30O16 | Rutin | Flavonoid | 5116 |
| 13 | 2.00 | 693.1953 | 694.2026 | C32H38O17 | Helonioside A | Phenylpropanoids | 3956 |
| 14 | 2.31 | 593.1515 | 594.1588 | C27H30O15 | Nicotiflorin | Flavonoid | 7593 |
| 15 | 2.45 | 193.0500 | 192.0427 | C10H8O4 | Isoscopoletin | Coumarin | 15,627 |
| 16 | 2.50 | 515.1184 | 516.1256 | C25H24O12 | Cynarin | Phenolic acid | 8687 |
| 17 | 2.51 | 447.0923 | 448.0996 | C21H20O11 | Luteolin 4′-O-glucoside | Flavonoid | 16,819 |
| 18 | 2.52 | 477.1047 | 478.1120 | C22H22O12 | Isorhamnetin 3-galactoside | Flavonoid | 4960 |
| 19 | 2.54 | 207.0656 | 206.0583 | C11H10O4 | Escoparone | Coumarin | 3136 |
| 20 | 2.59 | 187.0974 | 188.1047 | C9H16O4 | Azelaic acid | Fatty acids | 11,150 |
| 21 | 2.61 | 529.1340 | 530.1413 | C26H26O12 | 1-Feruloyl-5-caffeoylquinic acid | Phenolic acid | 8535 |
| 22 | 2.70 | 623.1590 | 624.1663 | C28H32O16 | 5,7-dihydroxy-2-(4-hydroxy-3-methoxyphenyl)-3-[3,4,5-trihydroxy-6-[[(2R,3R,4R,5R,6S)-3,4,5-trihydroxy-6-methyloxan-2-yl]oxymethyl]oxan-2-yl]oxychromen-4-one | Flavonoid | 57,574 |
| 23 | 2.77 | 515.1177 | 516.125 | C25H24O12 | 3,4-di-O-caffeoylquinic acid | Phenolic acid | 22,348 |
| 24 | 2.87 | 447.0920 | 448.0993 | C21H20O11 | 4-(3,4-dihydroxyphenyl)-7-hydroxy-5-[(2S,3R,4S,5S,6R)-3,4,5-trihydroxy-6-(hydroxymethyl)oxan-2-yl]oxychromen-2-one | Flavonoid | 8863 |
| 25 | 3.13 | 193.0500 | 194.0573 | C10H10O4 | 3-hydroxy-4-methoxycinnamic acid | Phenolic acid | 107,274 |
| 26 | 3.24 | 161.0243 | 162.0315 | C9H6O3 | Umbelliferone | Coumarin | 6960 |
| 27 | 3.52 | 301.0347 | 302.0419 | C15H10O7 | Quercetin | Flavonoid | 15,657 |
| 28 | 3.58 | 285.0398 | 286.0470 | C15H10O6 | Luteolin | Flavonoid | 55,510 |
| 29 | 3.59 | 315.0501 | 316.0574 | C16H12O7 | Isorhamnetin | Flavonoid | 38,956 |
| 30 | 3.65 | 177.0550 | 178.0622 | C10H10O3 | 4-Methoxycinnamic acid | Phenolic acid | 38,855 |
| 31 | 3.82 | 317.0656 | 316.0584 | C16H12O7 | Eupafolin | Flavonoid | 5403 |
| 32 | 3.85 | 345.0616 | 346.0689 | C17H14O8 | 5,7,3′,4′-Tetrahydroxy-6,8-dimethoxyflavone | Flavonoid | 133,795 |
| 33 | 4.22 | 299.0553 | 300.0626 | C16H12O6 | Scutellarein 4′-methyl ether | Flavonoid | 23,161 |
| 34 | 4.26 | 269.0447 | 270.052 | C15H10O5 | Apigenin | Flavonoid | 12,042 |
| 35 | 4.30 | 329.0649 | 330.0722 | C17H14O7 | (2Z)-4,6-dihydroxy-2-[(4-hydroxy-3,5-dimethoxyphenyl)methylidene]-1-benzofuran-3-one | Aurone | 13,100 |
| 36 | 4.48 | 359.0752 | 360.0825 | C18H16O8 | Jaceidin | Flavonoid | 423,641 |
| 37 | 4.67 | 331.0812 | 330.0739 | C17H14O7 | Tricin | Flavonoid | 12,042 |
| 38 | 4.76 | 359.0754 | 360.0827 | C18H16O8 | Irigenin | Flavonoid | 90,973 |
| 39 | 4.81 | 389.0858 | 390.0931 | C19H18O9 | Scaposin | Flavonoid | 27,531 |
| 40 | 4.96 | 147.0437 | 146.0364 | C9H6O2 | 4H-chromen-4-one | Chromene | 26,034 |
| 41 | 5.10 | 299.0552 | 300.0624 | C16H12O6 | Diosmetin | Flavonoid | 6328 |
| 42 | 5.14 | 389.0854 | 390.0927 | C19H18O9 | 5,7,3′-Trihydroxy-3,6,4′,5′-tetramethoxyflavone | Flavonoid | 97,985 |
| 43 | 5.33 | 375.1067 | 374.0994 | C19H18O8 | Skullcapflavone II | Flavonoid | 172,996 |
| 44 | 5.62 | 345.0963 | 344.0890 | C18H16O7 | Eupatorin | flavonoid | 61,057 |
| 45 | 5.72 | 147.0435 | 146.0362 | C9H6O2 | Coumarin | Coumarin | 6840 |
| 46 | 5.78 | 343.0810 | 344.0883 | C18H16O7 | Eupatilin | Flavonoid | 61,057 |
| 47 | 5.88 | 283.0605 | 284.0678 | C16H12O5 | Acacetin | Flavonoid | 5982 |
| 48 | 5.97 | 299.0543 | 300.0616 | C16H12O6 | Kaempferol-4′-methyl ether | Flavonoid | 3263 |
| 49 | 6.15 | 405.1170 | 404.1097 | C20H20O9 | 5-Hydroxyauranetin | Flavonoid | 35,239 |
| 50 | 6.24 | 313.0699 | 314.0772 | C17H14O6 | Cirsimaritin | Flavonoid | 6738 |
| 51 | 6.33 | 363.1222 | 364.1295 | C22H20O5 | p-Coumaroyloxytremetone | Tremetone | 76,408 |
| 52 | 6.54 | 359.1111 | 358.1038 | C19H18O7 | Gardenin B | Flavonoid | 7531 |
| 53 | 6.88 | 389.1219 | 388.1146 | C20H20O8 | 3′-Demethylnobiletin | Flavonoid | 15,298 |
Disclaimer/Publisher’s Note: The statements, opinions and data contained in all publications are solely those of the individual author(s) and contributor(s) and not of MDPI and/or the editor(s). MDPI and/or the editor(s) disclaim responsibility for any injury to people or property resulting from any ideas, methods, instructions or products referred to in the content. |
© 2025 by the authors. Licensee MDPI, Basel, Switzerland. This article is an open access article distributed under the terms and conditions of the Creative Commons Attribution (CC BY) license (https://creativecommons.org/licenses/by/4.0/).
Share and Cite
Cárdenas, B.; Cuevas, A.; Arancibia, D.; Urrutia, L.; Zamorano, P.; Paredes, A.; Zárate, R.V. In Vitro Antioxidant Activity and In Vivo Neuroprotective Effect of Parastrephia quadrangularis in a Drosophila Parkinson’s Disease Model. Antioxidants 2025, 14, 1226. https://doi.org/10.3390/antiox14101226
Cárdenas B, Cuevas A, Arancibia D, Urrutia L, Zamorano P, Paredes A, Zárate RV. In Vitro Antioxidant Activity and In Vivo Neuroprotective Effect of Parastrephia quadrangularis in a Drosophila Parkinson’s Disease Model. Antioxidants. 2025; 14(10):1226. https://doi.org/10.3390/antiox14101226
Chicago/Turabian StyleCárdenas, Branco, Ayza Cuevas, Duxan Arancibia, Lucas Urrutia, Pedro Zamorano, Adrián Paredes, and Rafaella V. Zárate. 2025. "In Vitro Antioxidant Activity and In Vivo Neuroprotective Effect of Parastrephia quadrangularis in a Drosophila Parkinson’s Disease Model" Antioxidants 14, no. 10: 1226. https://doi.org/10.3390/antiox14101226
APA StyleCárdenas, B., Cuevas, A., Arancibia, D., Urrutia, L., Zamorano, P., Paredes, A., & Zárate, R. V. (2025). In Vitro Antioxidant Activity and In Vivo Neuroprotective Effect of Parastrephia quadrangularis in a Drosophila Parkinson’s Disease Model. Antioxidants, 14(10), 1226. https://doi.org/10.3390/antiox14101226

