Moving towards Digitising COVID-19 Vaccination Certificate: A Systematic Review of Literature
Abstract
:1. Introduction
2. Materials and Methods
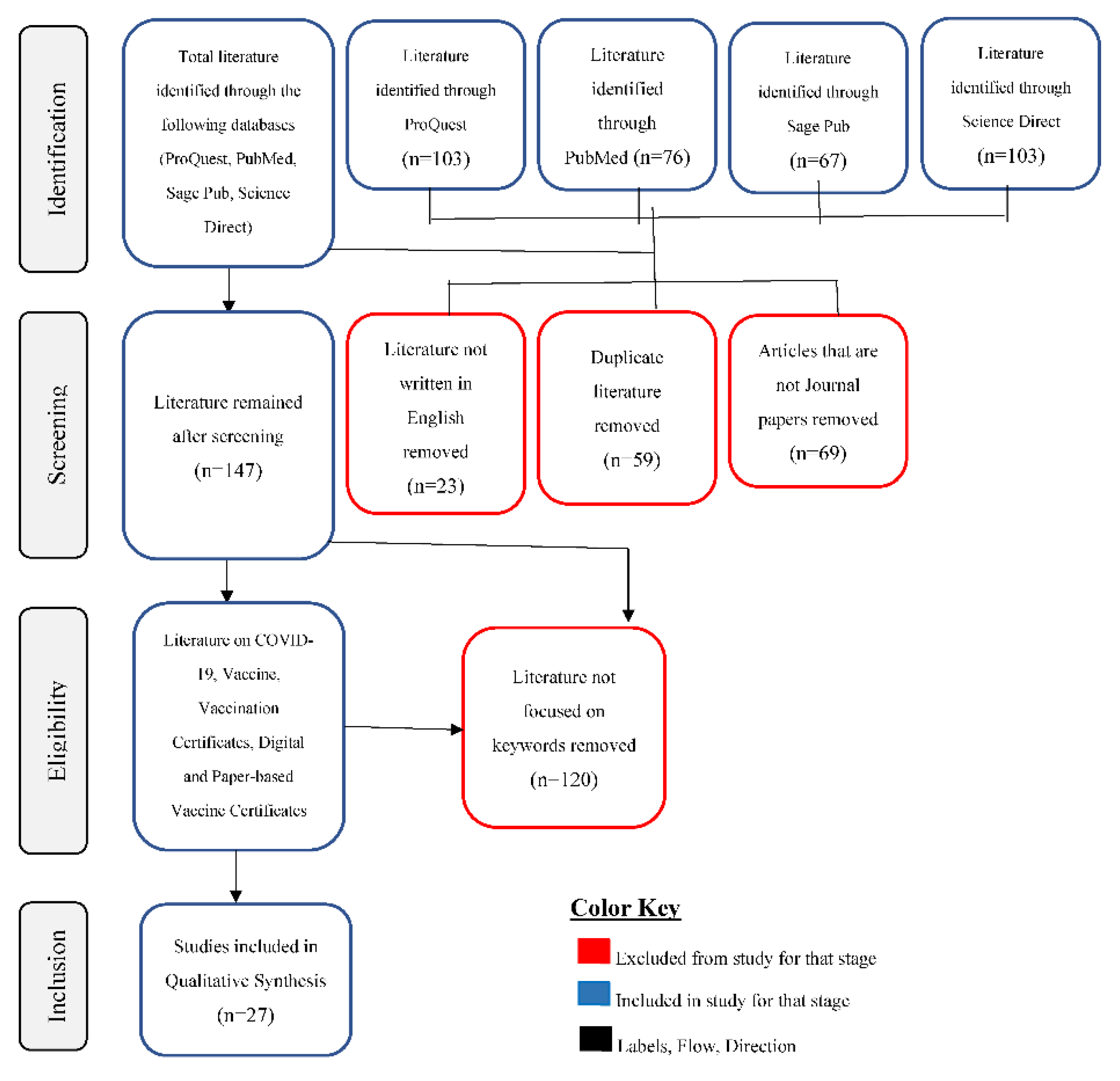
2.1. Identification: Data Sources and Search Strategy
2.2. Screening: Selecting Studies Based on Listed Criteria
3. Results
4. Discussion
4.1. The Positions of Stakeholders on COVID-19 Vaccination Certificates
4.2. Policy Recommendation on the Positions of Stakeholders on COVID-19 Vaccination Certificates
4.3. The Format COVID-19 Vaccination Certificate Must Take
4.4. Policy Recommendation on Format of COVID-19 Vaccination Certificates
4.5. Addressing Challenges Associated with Digital COVID-19 Vaccination Certificates: A Focus on Data Privacy
4.6. Policy Recommendation Addressing Challenges Associated with Digital COVID-19 Vaccination Certificates: Focus on Data Privacy
5. Conclusions
Author Contributions
Funding
Institutional Review Board Statement
Informed Consent Statement
Conflicts of Interest
References
- World Health Organization. Looking Back at a Year That Changed the World: WHO’s Response to COVID-19; World Health Organization: Geneva, Switzerland, 2021.
- To, K.K.; Sridhar, S.; Chiu, K.H.; Hung, D.L.; Li, X.; Hung, I.F.; Raymond Tam, A.; Wai-Hin Chung, T.; Fuk-Woo Chan, J.; Jian-Xia Zhang, A.; et al. Lessons learned 1 year after SARS-CoV-2 emergence leading to COVID-19 pandemic. Emerg. Microbes Infect. 2021, 10, 507–535. [Google Scholar] [CrossRef] [PubMed]
- Fraser, B. Chile plans controversial COVID-19 certificates. Lancet 2020, 395, 1473. [Google Scholar] [CrossRef]
- Petersen, E.; Lucey, D.; Blumberg, L.; Kramer, L.D.; Al-Abri, S.; Lee, S.S.; Pinto, T.D.C.A.; Obiero, C.W.; Rodriguez-Morales, A.J.; Yapi, R.; et al. COVID-19 vaccines under the International Health Regulations–We must use the WHO International Certificate of Vaccination or Prophylaxis. Int. J. Infect. Dis. 2021, 104, 175–177. [Google Scholar] [CrossRef]
- Sharif, A.; Botlero, R.; Hoque, N.; Alif, S.M.; Karim, M.N.; Islam, S.M.S. A pragmatic approach to COVID-19 vaccine passport. BMJ Glob. Health 2021, 6, e006956. [Google Scholar] [CrossRef] [PubMed]
- Khan, M.L.; Malik, A.; Ruhi, U.; Al-Busaidi, A. Conflicting attitudes: Analyzing social media data to understand the early discourse on COVID-19 passports. Technol. Soc. 2022, 68, 101830. [Google Scholar] [CrossRef] [PubMed]
- Hernández-Ramos, J.L.; Karopoulos, G.; Geneiatakis, D.; Martin, T.; Kambourakis, G.; Fovino, I.N. Sharing Pandemic Vaccination Certificates through Blockchain: Case Study and Performance Evaluation. Wirel. Commun. Mob. Comput. 2021, 2021, 2427896. [Google Scholar] [CrossRef]
- Choudhary, O.P.; Priyanka, I.S. Vaccination certificate: An initiative to mitigate COVID-19 waves in India? J. Formos. Med. Assoc. 2021, 120, 1931–1932. [Google Scholar] [CrossRef]
- Schlagenhauf, P.; Patel, D.; Rodriguez-Morales, A.J.; Gautret, P.; Grobusch, M.P.; Leder, K. Variants, vaccines and vaccination passports: Challenges and chances for travel medicine in 2021. Travel Med. Infect. Dis. 2021, 40, 101996. [Google Scholar] [CrossRef]
- Kowalewski, M.; Herbert, F.; Schnitzler, T.; Dürmuth, M. Proof-of-Vax: Studying User Preferences and Perception of Covid Vaccination Certificates. Available online: http://arxiv.org/abs/2106.11676 (accessed on 18 July 2021).
- Mills, M.C.; Rüttenauer, T. The effect of mandatory COVID-19 certificates on vaccine uptake: Synthetic-control modelling of six countries. Lancet Public Health 2022, 7, e15–e22. [Google Scholar] [CrossRef]
- Hu, M.; Jia, H.; Xie, Y. Passport to a mighty nation: Exploring sociocultural foundation of chinese public’s attitude to covid-19 vaccine certificates. Int. J. Environ. Res. Public Health 2021, 18, 439. [Google Scholar] [CrossRef]
- Tamang, S.T.; Lhendup, K.; Dorji, T. Control of travel-related COVID-19 in Bhutan. J. Travel Med. 2021, 28, 1–4. [Google Scholar] [CrossRef]
- Shah, H.; Shah, M.; Tanwar, S.; Kumar, N. Blockchain for COVID-19: A comprehensive review. Pers. Ubiquitous Comput. 2021, 1, 1–28. [Google Scholar] [CrossRef]
- Mbunge, E.; Dzinamarira, T.; Fashoto, S.G.; Batani, J. Emerging technologies and COVID-19 digital vaccination certificates and passports. Public Health Pract. 2021, 2, 100136. [Google Scholar] [CrossRef] [PubMed]
- Raciborski, F.; Samel-Kowalik, P.; Gujski, M.; Pinkas, J.; Arcimowicz, M.; Jankowski, M. Factors associated with a lack of willingness to vaccinate against COVID-19 in poland: A 2021 nationwide cross-sectional survey. Vaccines 2021, 9, 1000. [Google Scholar] [CrossRef] [PubMed]
- Nueangnong, V.; Hasan Subih, A.A.S.; Al-Hattami, H.M. The 2020’s world deadliest pandemic: Corona Virus (COVID-19) and International Medical Law (IML). Cogent Soc. Sci. 2020, 6, 1818936. [Google Scholar] [CrossRef]
- Martin, A. Aadhaar in a Box? Legitimizing Digital Identity in Times of Crises. Surveill. Soc. 2021, 19, 104–108. Available online: https://ojs.library.queensu.ca/index.php/surveillance-and-society/index| (accessed on 18 July 2021).
- Sotis, C.; Allena, M.; Reyes, R.; Romano, A. COVID-19 vaccine passport and international traveling: The combined effect of two nudges on americans’ support for the pass. Int. J. Environ. Res. Public Health 2021, 18, 8800. [Google Scholar] [CrossRef] [PubMed]
- Paul, K.T.; Janny, A.; Riesinger, K. Austria’s digital vaccination registry: Stakeholder views and implications for governance. Vaccines 2021, 9, 1495. [Google Scholar] [CrossRef]
- Riva, M.A.; Paladino, M.E.; Brambilla, S.; Belingheri, M. COVID-19 health passes: Lessons from the past. J. Travel Med. 2021, 28, 1–2. [Google Scholar] [CrossRef]
- Pavli, A.; Maltezou, H.C. COVID-19 vaccine passport for safe resumption of travel. J. Travel Med. 2021, 28, taab079. [Google Scholar] [CrossRef]
- Vergallo, G.M.; Zaami, S.; Negro, F.; Brunetti, P.; del Rio, A.; Marinelli, E. Does the eu covid digital certificate strike a reasonable balance between mobility needs and public health? Medicina 2021, 57, 1077. [Google Scholar] [CrossRef]
- Drury, J.; Mao, G.; John, A.; Kamal, A.; Rubin, G.J.; Stott, C.; Vandrevala, T.; Marteau, T.M. Behavioural responses to COVID-19 health certification: A rapid review. BMC Public Health 2021, 21, 1–16. [Google Scholar] [CrossRef] [PubMed]
- de Figueiredo, A.; Larson, H.J.; Reicher, S.D. The potential impact of vaccine passports on inclination to accept COVID-19 vaccinations in the United Kingdom: Evidence from a large cross-sectional survey and modeling study. eClinicalMedicine 2021, 40, 101109. [Google Scholar] [CrossRef] [PubMed]
- Walkowiak, M.P.; Walkowiak, J.B.; Walkowiak, D. COVID-19 passport as a factor determining the success of national vaccination campaigns: Does it work? the case of lithuania vs. Poland. Vaccines 2021, 9, 1498. [Google Scholar] [CrossRef] [PubMed]
- Foy, M.; Martyn, D.; Daly, D.; Byrne, A.; Aguneche, C.; Brennan, R. Blockchain-based governance models for COVID-19 digital health certificates: A legal, technical, ethical and security requirements analysis. Procedia Comput. Sci. 2021, 198, 662–669. [Google Scholar] [CrossRef] [PubMed]


| Number of Studies Used | Percentage of Studies Used | |
|---|---|---|
| ProQuest | 11 | 41% |
| PubMed | 9 | 33% |
| Sage Pub | 3 | 11% |
| Science Direct | 4 | 15% |
| Total | 27 | 100% |
| Decision | |
|---|---|
| Papers written in English | Include |
| Papers addressing learning questions and study objective | Include |
| Papers related to specified keywords | Include |
| Duplicated papers in collated documents | Exclude |
| Papers that are not in journals | Exclude |
| Papers not in full text | Exclude |
| Subject Matter | Number of Articles | Percentages of Articles | |
|---|---|---|---|
| 4.0 | Introduction to Study Analysis | 3 | 11% |
| 5.0 | Background of COVID-19 | 3 | 11% |
| 6.0 | History of Vaccination Certificates | 4 | 15% |
| 7.0 | Positions of Stakeholders on COVID-19 Vaccination Certificates | 11 | 41% |
| 8.0 | Digital and Paper-based COVID-19 Vaccination Certificates: The Advantages and Disadvantages | 3 | 11% |
| 9.0 | Addressing Issues of Privacy Concerns for Digital COVID-19 Vaccine Certificates | 3 | 11% |
| Year of Publication | Citation | Title | Study Location | Key Findings |
|---|---|---|---|---|
| 2021 | World Health Organisation, [1] | Looking back at a year that changed the world WHO’s Response to COVID-19 | Geneva, Switzerland. | The SARS-CoV-2 virus pandemic is the greatest crisis of our time, having claimed over 2 million lives and shocking the global economy. |
| 2020 | Nueangnong et al. [17] | The 2020s world deadliest pandemic: Corona Virus (COVID-19) and International Medical Law (IML) | Department of Accounting, Hodeidah University, Hodeidah, Yemen. | In order to contain the spread of the SARS-CoV-2 virus, the World Health Organisation proposed that governments and their citizens avoiding touching their eyes, nose, and mouth with their hands. People were required to limit physical contacts. |
| 2021 | Martin, [18] | Aadhaar in a Box? Legitimizing Digital Identity in Times of Crises. | Tilburg University, The Netherlands. | There has been a drive politically to develop digital identity systems, with financial and technical support from international development stakeholders, in this SARS-CoV-2 virus pandemic era. |
| Year of Publication | Citation | Title | Study Location | Key Findings | Critique |
|---|---|---|---|---|---|
| 2021 | To et al. [2] | Lessons learned 1 year after SARS-CoV-2 emergence leading to COVID-19 Pandemic | State Key Laboratory of Emerging Infectious Diseases, The University of Hong Kong, Pokfulam, Hong Kong, China. | In December 2019 in Wuhan, the capital of Hubei province in central China, an outbreak of acute community-acquired atypical pneumonia of unknown aetiology was first recorded. Other studies suggest that 45% of cases recorded before 1 January 2020 had not correlation with the market in Wuhan. | The study could not provide enough information on how COVID-19 spread between cities by air travel, resulting in global spread. |
| 2021 | Sotis et al. [19] | COVID-19 Vaccine Passport and International Traveling: The Combined Effect of Two Nudges on Americans’ Support for the Pass | London School of Economics, London, United Kingdom. | International travel was one sector that was severely hit by the COVID-19 pandemic. | The study only highlighted the need to introduce a COVID-19 vaccine certificate, to bring the global economy back to its feet. However, the study was silent on how to balance public health with this decision. |
| 2021 | Paul et al. [20] | Austria’s Digital Vaccination Registry: Stakeholder Views and Implications for Governance | University of Vienna, Vienna, Austria. | To mitigate the spread of COVID-19, healthcare institutions attribute potential for enhancing efficiency and quality of provided health services to eHealth. | The study did not highlight how challenges associated with digital vaccination registries can be mitigated. |
| Year of Publication | Citation | Title | Study Location | Key Findings | Critique |
|---|---|---|---|---|---|
| 2021 | Khan et al. [6] | Conflicting attitudes: Analysing social media data to understand the early discourse on COVID-19 passports. | Social Media Analytics Research Team (SMART) Lab, Scripps College of Communication, Ohio University, USA. | A vaccine passport is a paper or digital document that serves as proof of COVID-19 vaccine, permitting entry to sporting events, air travel, and public venues. | A vaccine passport is not proof of coronavirus vaccine but proof of taking a COVID-19 vaccine shot. |
| 2021 | Hu et al. [12] | Passport to a Mighty Nation: Exploring Sociocultural Foundation of Chinese Public’s Attitude to COVID-19 Vaccine Certificates | School of Communication, Soochow University, Suzhou, China. | Scientists and governments have suggested the idea of a COVID-19 immunity passport to improve vaccination rate globally. The immunity passport has been proposed for people vaccinated against the coronavirus or people who have recovered from the COVID-19 disease. | The rationale behind introducing the immunity passport was not well defined. This is because clearly defining the rationale would have led to a critical look at how to verify vaccinated people with minimum contact. |
| 2021 | Riva et al. [21] | COVID-19 health passes: lessons from the past | School of Medicine and Surgery, University of Milano-Bicocca, Monza, Italy. | All travellers in Northern Italy during the Renaissance who wished to vacate the city were mandated to obtain a health passport that certified that the individual came from a place free of plague and was safe. This health passport was initially hand-written. In a quest to prevent fraud, the health passport was later printed on small slips of paper to be completed by hand. | Although the study provided extensive information on paper-based vaccination certificates, it failed to equally provide some background on the emergence of digital vaccination certificates. |
| 2021 | Choudhary et al. [8] | Vaccination certificate: An initiative to mitigate COVID-19 waves in India? | Central Agricultural University, Selesih, Aizawl, Mizoram, India. | This is not the first time vaccination certificates have been introduced. Yellow fever and meningococcus require proof of vaccination. | Although there have been other vaccination certificates, the discussion must extend to the nature of diseases that require vaccination certificates. |
| Year of Publication | Citation | Title | Study Location | Key Findings | Critique |
|---|---|---|---|---|---|
| 2021 | Pavli and Maltezou, [22] | COVID-19 vaccine passport for safe resumption of travel | Department of Travel Medicine, National Public Health Organization, Athens, Greece. | The World Health Organisation’s position is that conveyance operators and national authorities should not introduce requirements of Coronavirus vaccinations for international travels. | The reason behind the stance of the World Health Organisation (WHO) has not been highlighted. |
| 2021 | Petersen et al. [4] | COVID-19 vaccines under the International Health Regulations–We must use the WHO International Certificate of Vaccination or Prophylaxis | European Society for Clinical Microbiology and Infectious Diseases, ESCMID, Basel, Switzerland. | The International Civil Aviation Organisation (ICAO) are willing to accept proof of COVID-19 immunisation in the form of a WHO yellow card. A digital “Yellow Card” is preferred, but there is no WHO-endorsed platform available. | The study did not indicate if the ICAO was focused on bringing the global economy back to life, since their stance is the opposite of that of the WHO. |
| 2021 | Sharif et al. [5] | A pragmatic Approach to COVID-19 Vaccine Passport | Institute for Physical Activity and Nutrition, Deakin University, Bunwood, Victoria, Australia. | Most governments across the world are developing strategies to protect public health while returning life to almost normal. There have been conversations around deploying COVID-19 vaccine passports to serve as tools for easing lockdowns and strict travel restrictions. | Are governments’ decisions to create balance between public health and global economy in line with WHO recommendations? |
| 2020 | Fraser, [3] | Chile Plans Controversial COVID-19 Certificates | Chile. | The “release certificate”, which is almost like an “immunity passport”, is an idea that is not supported by the WHO but has been implemented by the Chilean Government to allow people who have recovered from COVID-19 to serve their country with less chance of been reinfected or infecting others. | The study could not explicitly recommend solutions to the Chilean government that could help bring back their economy while ensuring the public health framework was followed. |
| 2021 | Raciborski et al. [16] | Factors Associated with a Lack of Willingness to Vaccinate against COVID-19 in Poland: A 2021 Nationwide Cross-Sectional Survey. | Department of Prevention of Environmental Hazards and Allergology, Medical University of Warsaw, Warsaw, Poland. | The European Union has launched the EU Digital COVID-19 Certificate, which covers test, vaccination, and recovery and is in full force in all member states. | Although the name is “EU Digital COVID-19 Certificate”, members of the EU receive both digital and paper-based COVID-19 certificates. |
| 2021 | Vergallo et al. [23] | Does the EU COVID Digital Certificate Strike a Reasonable Balance between Mobility Needs and Public Health? | Department of Anatomical, Histological, Forensic and Orthopedic Sciences, Sapienza University of Rome, Italy. | The proposed EU Digital COVID Certificate includes three certificate types: test certificates, vaccination certificates, and recovery certificates. | The stance of including a recovery certificate opposes the stance of the World Health Organisation. |
| 2021 | Drury et al. [24] | Behavioural responses to COVID-19 health certification: a rapid review | School of Psychology, University of Sussex, Brighton, United Kingdom. | Public attitudes towards the use of immunity certificates for international travels were favourable. However, the public opposed the idea of using immunity certificates for work and other activities. | The study did not extensively highlight reasons why the public favoured immunity certificates for travels but rejected the idea of using the same certificate for work and other purposes. |
| 2021 | Mills and Rüttenauer, [11] | The effect of mandatory COVID-19 certificates on vaccine uptake: synthetic-control modelling of six countries. | Leverhulme Centre for Demographic Science, Nuffield College and Pandemic Sciences Centre, University of Oxford, Oxford, United Kingdom. | Compulsory COVID-19 certification has been initiated in some countries such as France, Germany, and Denmark. | There was no clear indication of whether the implementation of mandatory certification was fully digital or a mix of digital and paper-based. |
| 2021 | Tamang et al. [13] | Control of travel-related COVID-19 in Bhutan | Central Regional Referral Hospital, Gelegphu, Bhutan. | Bhutan “encourages” visitors to be vaccinated but does not mandate them to be vaccinated. | There was no conclusion indicating if encouraging visitors to be vaccinated resulted in high vaccination levels than mandating they be vaccinated. |
| 2021 | de Figueiredo et al. [25] | The Potential Impact of Vaccine Passports on Inclination to Accept COVID-19 Vaccinations in the United Kingdom: Evidence from a Large Cross-Sectional Survey and Modeling Study | Department of Infectious Disease Epidemiology, London School of Hygiene and Tropical Medicine, London, United Kingdom. | Based on a study conducted in the UK, most people are inclined towards accepting vaccination due to vaccination card. | The study was silent on the need for a global policy on COVID-19 vaccine cards based on the interest of people. |
| 2021 | Walkowiak et al. [26] | COVID-19 Passport as a Factor Determining the Success of National Vaccination Campaigns: Does It Work? The Case of Lithuania vs. Poland | Department of Preventive Medicine, Poznan University of Medical Sciences, Poznan, Poland. | Lithuania recorded a high vaccination rate compared to Poland because the country enforced strict vaccination rules. Unvaccinated persons were not even allowed in supermarkets. | The study also did not highlight the fraction of people with paper-based certificates compared to digital certificates. |
| Year of Publication | Citation | Title | Study Location | Key Findings | Critique |
|---|---|---|---|---|---|
| 2021 | Schlagenhauf et al. [9] | Variants, vaccines and vaccination passports: Challenges and chances for travel medicine in 2021 | University of Zürich Centre for Travel Medicine, WHO Collaborating Centre for Travellers’ Health, Epidemiology Biostatistics and Prevention Institute, Switzerland. | Should COVID-19 vaccination passports be digital or paper-based? While issues of falsification or counterfeit COVID-19 vaccine certificates surround the paper-based approach, privacy issues also surround the digital approach. | The processes of verifying paper-based and digital COVID-19 vaccine certificates were not analysed. An inclusion of biometric data capturing for issuance of digital COVID-19 vaccination certificate would eliminate physical contact during verification. |
| 2021 | Kowalewski et al. [10] | Proof-Of-Vax: Studying User Preferences and Perception of COVID Vaccination Certificates | Ruhr University Bochum, Germany. | A web-based study evaluated user perception of COVID-19 vaccination certificates. Two paper-based variants and three digital app variants were used. Digital and paper-based vaccine certificates were used for documentation purposes only [assumed]. The results showed that paper-based vaccination certificates were generally favoured over digital COVID-19 vaccination certificates. | The assumption that both digital and paper-based vaccination certificates were used for documentation purposes only limited literature discussions. |
| 2021 | Mbunge et al. [15] | Emerging technologies and COVID-19 digital vaccination certificates and passports | Department of Information Technology, Faculty of Accounting and Informatics, Durban University of Technology, Durban, South Africa. | Digital COVID-19 vaccination certificates can be used to execute various functions. By applying artificial intelligence, fake COVID-19 vaccination certificates can be easily detected, non-vaccinated areas can be identified and mapped for strategic vaccination planning, and contact tracing can be improved. Furthermore, Internet of Medical Things (IoMT) and blockchain technology can be applied in areas with remote access to COVID-19 vaccination certificates, ensuring data privacy. | To ensure cellular technology does not become a barrier, verification strategies must be designed to require verification to be carried out using the name of the vaccinated person. This will be possible when biometrics of vaccinated people are captured. |
| Year of Publication | Citation | Title | Study Location | Key Findings | Critique |
|---|---|---|---|---|---|
| 2021 | Hernández-Ramos et al. [7] | Sharing Pandemic Vaccination Certificates through Blockchain: Case Study and Performance Evaluation | European Commission, Joint Research Centre, Ispra, Italy. | Blockchain technology (BC) is a promising approach as a result of its decentralising and transparency features. | The study was silent on how blockchain technologies could be integrated into existing digitalised COVID-19 vaccination certification systems. |
| 2021 | Shah et al. [14] | Blockchain for COVID-19: a comprehensive review | Department of Computer Science and Engineering, Institute of Technology, Nirma University, Ahmedabad, Gujarat, India. | BC provides a trustworthy and secured way to share confidential and personal data of patients. It has three key characteristics, namely immutability, transparency and decentralisation. | Public-permissioned blockchain systems redirect data to central servers, making it difficult to apply the decentralised feature that comes with blockchain. |
| 2021 | Foy et al. [27] | Blockchain-based governance models for COVID-19 digital health certificates: A legal, technical, ethical and security requirements analysis | Department of Information Technology, Faculty of Accounting and Informatics, Durban University of Technology, Durban, South Africa. | Digital COVID-19 vaccination certificates can be used to execute various functions. By applying artificial intelligence, fake COVID-19 vaccination certificates can be easily detected, non-vaccinated areas can be identified and mapped for strategic vaccination planning, and contact tracing can be improved. Furthermore, Internet of Medical Things (IoMT) and blockchain technology can be applied in areas with remote access to COVID-19 vaccination certificates, ensuring data privacy. | How this limitation can be mitigated to ensure intruders have no access to personal information of vaccinated persons was not highlighted. |
Publisher’s Note: MDPI stays neutral with regard to jurisdictional claims in published maps and institutional affiliations. |
© 2022 by the authors. Licensee MDPI, Basel, Switzerland. This article is an open access article distributed under the terms and conditions of the Creative Commons Attribution (CC BY) license (https://creativecommons.org/licenses/by/4.0/).
Share and Cite
Kissi, J.; Kusi Achampong, E.; Kumasenu Mensah, N.; Annobil, C.; Naa Lamptey, J. Moving towards Digitising COVID-19 Vaccination Certificate: A Systematic Review of Literature. Vaccines 2022, 10, 2040. https://doi.org/10.3390/vaccines10122040
Kissi J, Kusi Achampong E, Kumasenu Mensah N, Annobil C, Naa Lamptey J. Moving towards Digitising COVID-19 Vaccination Certificate: A Systematic Review of Literature. Vaccines. 2022; 10(12):2040. https://doi.org/10.3390/vaccines10122040
Chicago/Turabian StyleKissi, Jonathan, Emmanuel Kusi Achampong, Nathan Kumasenu Mensah, Caleb Annobil, and Jessica Naa Lamptey. 2022. "Moving towards Digitising COVID-19 Vaccination Certificate: A Systematic Review of Literature" Vaccines 10, no. 12: 2040. https://doi.org/10.3390/vaccines10122040
APA StyleKissi, J., Kusi Achampong, E., Kumasenu Mensah, N., Annobil, C., & Naa Lamptey, J. (2022). Moving towards Digitising COVID-19 Vaccination Certificate: A Systematic Review of Literature. Vaccines, 10(12), 2040. https://doi.org/10.3390/vaccines10122040

