Combined Immunoinformatics to Design and Evaluate a Multi-Epitope Vaccine Candidate against Streptococcus suis Infection
Abstract
1. Introduction
2. Materials and Methods
2.1. Pan-Genomic Analysis
2.2. Antigenicity Prediction
2.3. Subcellular Localization
2.4. T-Cell Epitope Screening
2.5. B-Cell Epitope Screening
2.6. Multiepitope Subunit Vaccine Design
2.7. Molecular Docking and Molecular Dynamics Analysis
2.8. Immune Response Simulation
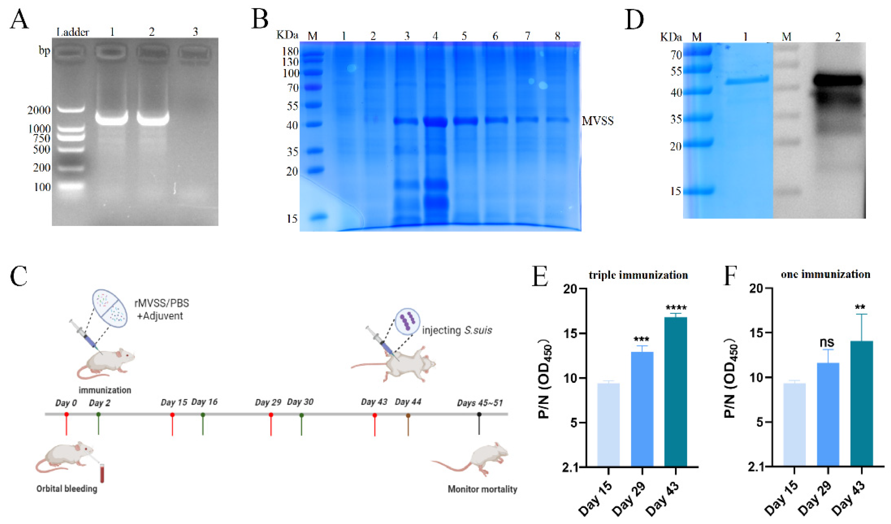
2.9. Expression and Purification of Recombinant Protein MVSS (rMVSS)
2.10. Bacterial Strains and Culture
2.11. Mouse Vaccination and Specific Antibody Detection
2.12. Western Blot Analysis
2.13. Mice Challenge
2.14. Bacterial Load Monitoring in Mouse Organs
2.15. Cytokine Assay
2.16. Histopathological Analysis
2.17. In Vitro Antimicrobial Assay
2.18. Passive Immunization
2.19. Statistical Analysis
3. Result
3.1. Pan-Genomic Analysis of the Whole Genome from S. suis
3.2. Candidate Protein Screening
3.3. Candidate Epitopes Filtering
3.4. Multi-Epitope Vaccine Design
3.5. Molecular Docking
3.6. Molecular Dynamics Simulation
3.7. In Silico Simulation of Multi-Epitope Vaccine Immunization
3.8. Expression and Purification of rMVSS
3.9. Immunogenicity of rMVSS in Mice
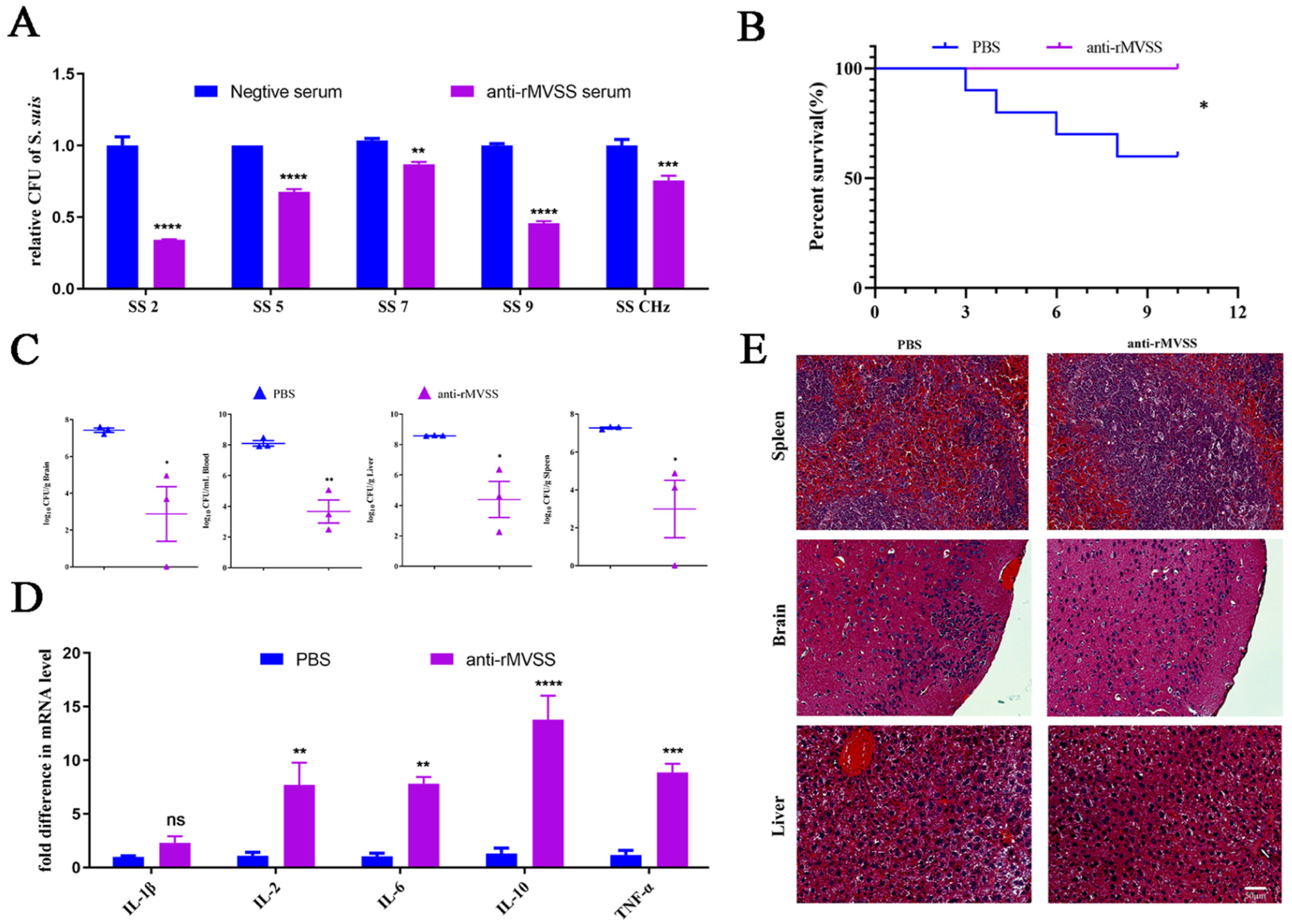
3.10. Mice Challenge Studies
3.11. Antimicrobial Activity of Anti-rMVSS Polyclonal Antibody
4. Passive Immunity
5. Discussion
6. Conclusions
Supplementary Materials
Author Contributions
Funding
Institutional Review Board Statement
Informed Consent Statement
Data Availability Statement
Conflicts of Interest
References
- Haas, B.; Grenier, D. Understanding the Virulence of Streptococcus suis: A Veterinary, Medical, and Economic Challenge. Méd. Mal. Infect. 2018, 48, 159–166. [Google Scholar] [CrossRef]
- Segura, M. Streptococcus suis Research: Progress and Challenges. Pathogens 2020, 9, 707. [Google Scholar] [CrossRef] [PubMed]
- Wang, Z.; Guo, M.; Kong, L.; Gao, Y.; Ma, J.; Cheng, Y.; Wang, H.; Yan, Y.; Sun, J. TLR4 Agonist Combined with Trivalent Protein JointS of Streptococcus suis Provides Immunological Protection in Animals. Vaccines 2021, 9, 184. [Google Scholar] [CrossRef]
- Xing, X.; Bi, S.; Fan, X.; Jin, M.; Liu, W.; Wang, B. Intranasal Vaccination With Multiple Virulence Factors Promotes Mucosal Clearance of Streptococcus suis Across Serotypes and Protects Against Meningitis in Mice. J. Infect. Dis. 2019, 220, 1679–1687. [Google Scholar] [CrossRef] [PubMed]
- Perch, B.; Kristjansen, P.; Skadhauge, K. Group R Streptococci Pathogenic for Man. Two Cases of Meningitis and One Fatal Case of Sepsis. Acta Pathol. Microbiol. Scand. 1968, 74, 69–76. [Google Scholar] [CrossRef] [PubMed]
- Feng, Y.; Zhang, H.; Wu, Z.; Wang, S.; Cao, M.; Hu, D.; Wang, C. Streptococcus suis infection: An emerging/reemerging challenge of bacterial infectious diseases? Virulence 2014, 5, 477–497. [Google Scholar] [CrossRef]
- Fittipaldi, N.; Segura, M.; Grenier, D.; Gottschalk, M. Virulence factors involved in the pathogenesis of the infection caused by the swine pathogen and zoonotic agent Streptococcus suis. Future Microbiol. 2012, 7, 259–279. [Google Scholar] [CrossRef]
- Segura, M.; Aragon, V.; Brockmeier, S.L.; Gebhart, C.; de Greeff, A.; Kerdsin, A.; O’Dea, M.A.; Okura, M.; Saléry, M.; Schultsz, C.; et al. Update on Streptococcus suis Research and Prevention in the Era of Antimicrobial Restriction: 4th International Workshop on S. suis. Pathogens 2020, 9, 374. [Google Scholar] [CrossRef]
- Wang, Y.; Wang, Y.; Liu, B.; Wang, S.; Li, J.; Gong, S.; Sun, L.; Yi, L. Pdh Modulate Virulence through Reducing Stress Tolerance and Biofilm Formation of Streptococcus suis Serotype 2. Virulence 2019, 10, 588–599. [Google Scholar] [CrossRef]
- Wei, Z.; Li, R.; Zhang, A.; He, H.; Hua, Y.; Xia, J.; Cai, X.; Chen, H.; Jin, M. Characterization of Streptococcus suis Isolates from the Diseased Pigs in China between 2003 and 2007. Vet. Microbiol. 2009, 137, 196–201. [Google Scholar] [CrossRef]
- Tang, J.; Wang, C.; Feng, Y.; Yang, W.; Song, H.; Chen, Z.; Yu, H.; Pan, X.; Zhou, X.; Wang, H.; et al. Streptococcal toxic shock syndrome caused by Streptococcus suis serotype 2. PLoS Med. 2006, 3, e151. [Google Scholar] [CrossRef]
- Liang, P.; Wang, M.; Gottschalk, M.; Vela, A.I.; Estrada, A.A.; Wang, J.; Du, P.; Luo, M.; Zheng, H.; Wu, Z. Genomic and Pathogenic Investigations of Streptococcus suis Serotype 7 Population Derived from a Human Patient and Pigs. Emerg. Microbes Infect. 2021, 10, 1960–1974. [Google Scholar] [CrossRef] [PubMed]
- Wang, X.; Sun, J.; Bian, C.; Wang, J.; Liang, Z.; Shen, Y.; Yao, H.; Huang, J.; Wang, L.; Zheng, H.; et al. The Population Structure, Antimicrobial Resistance, and Pathogenicity of Streptococcus suis Cps31. Vet. Microbiol. 2021, 259, 109149. [Google Scholar] [CrossRef]
- Pan, Z.; Ma, J.; Dong, Y.; Song, W.; Wang, K.; Lu, C.; Yao, H. Novel Variant Serotype of Streptococcus suis Isolated from Piglets with Meningitis. Appl. Environ. Microbiol. 2015, 81, 976–985. [Google Scholar] [CrossRef]
- Zhang, Y.; Lu, P.; Pan, Z.; Zhu, Y.; Ma, J.; Zhong, X.; Dong, W.; Lu, C.; Yao, H. SssP1, a Streptococcus suis Fimbria-like Protein Transported by the SecY2/A2 System, Contributes to Bacterial Virulence. Appl. Environ. Microbiol. 2018, 84, e01385-18. [Google Scholar] [CrossRef]
- Petrocchi-Rilo, M.; Martínez-Martínez, S.; Aguarón-Turrientes, Á.; Roca-Martínez, E.; García-Iglesias, M.J.; Pérez-Fernández, E.; González-Fernández, A.; Herencia-Lagunar, E.; Gutiérrez-Martín, C.B. Anatomical Site, Typing, Virulence Gene Profiling, Antimicrobial Susceptibility and Resistance Genes of Streptococcus suis Isolates Recovered from Pigs in Spain. Antibiotics 2021, 10, 707. [Google Scholar] [CrossRef]
- Tan, C.; Zhang, A.; Chen, H.; Zhou, R. Recent Proceedings on Prevalence and Pathogenesis of Streptococcus suis. Curr. Issues Mol. Biol. 2019, 32, 473–520. [Google Scholar] [CrossRef]
- Segura, M. Streptococcus suis vaccines: Candidate antigens and progress. Expert Rev. Vaccines 2015, 14, 1587–1608. [Google Scholar] [CrossRef]
- Wisselink, H.J.; Vecht, U.; Smith, H.E.; Stockhofe-Zurwieden, N. Protection of Pigs against Challenge with Virulent Streptococcus suis Serotype 2 Strains by a Muramidase-Released Protein and Extracellular Factor Vaccine. Vet. Rec. 2001, 148, 473–477. [Google Scholar] [CrossRef]
- Zhang, A.; Chen, B.; Mu, X.; Li, R.; Zheng, P.; Zhao, Y.; Chen, H.; Jin, M. Identification and Characterization of a Novel Protective Antigen, Enolase of Streptococcus suis Serotype 2. Vaccine 2009, 27, 1348–1353. [Google Scholar] [CrossRef]
- Vecht, U.; Wisselink, H.J.; Jellema, M.L.; Smith, H.E. Identification of Two Proteins Associated with Virulence of Streptococcus suis Type 2. Infect. Immun. 1991, 59, 3156–3162. [Google Scholar] [CrossRef]
- Garibaldi, M.; Rodríguez-Ortega, M.J.; Mandanici, F.; Cardaci, A.; Midiri, A.; Papasergi, S.; Gambadoro, O.; Cavallari, V.; Teti, G.; Beninati, C. Immunoprotective Activities of a Streptococcus suis Pilus Subunit in Murine Models of Infection. Vaccine 2010, 28, 3609–3616. [Google Scholar] [CrossRef] [PubMed]
- Yi, L.; Du, Y.; Mao, C.; Li, J.; Jin, M.; Sun, L.; Wang, Y. Immunogenicity and protective ability of RpoE against Streptococcus suis serotype 2. J. Appl. Microbiol. 2021, 130, 1075–1083. [Google Scholar] [CrossRef] [PubMed]
- Wang, H.; Qin, Z.; Li, M. Recent Advances in Pathogenic Streptococcus Vaccine Development. Curr. Issues Mol. Biol. 2019, 32, 645–700. [Google Scholar] [CrossRef]
- Li, Y.; Sun, Y.; Fu, Y.; Zhang, Y.; Li, Q.; Wang, S.; Shi, H. Salmonella Enterica Serovar Choleraesuis Vector Delivering a Dual-Antigen Expression Cassette Provides Mouse Cross-Protection against Streptococcus suis Serotypes 2, 7, 9, and 1/2. Vet. Res. 2022, 53, 46. [Google Scholar] [CrossRef]
- Goodswen, S.J.; Kennedy, P.J.; Ellis, J.T. A Guide to Current Methodology and Usage of Reverse Vaccinology towards in Silico Vaccine Discovery. FEMS Microbiol. Rev. 2023, 47, fuad004. [Google Scholar] [CrossRef] [PubMed]
- Flower, D.R. Designing Immunogenic Peptides. Nat. Chem. Biol. 2013, 9, 749–753. [Google Scholar] [CrossRef]
- Tahir ul Qamar, M.; Ahmad, S.; Fatima, I.; Ahmad, F.; Shahid, F.; Naz, A.; Abbasi, S.W.; Khan, A.; Mirza, M.U.; Ashfaq, U.A.; et al. Designing Multi-Epitope Vaccine against Staphylococcus Aureus by Employing Subtractive Proteomics, Reverse Vaccinology and Immuno-Informatics Approaches. Comput. Biol. Med. 2021, 132, 104389. [Google Scholar] [CrossRef]
- Kalita, A.; Kalita, M.; Torres, A.G. Exploiting the Power of OMICS Approaches to Produce E. coli O157 Vaccines. Gut Microbes 2014, 5, 770–774. [Google Scholar] [CrossRef][Green Version]
- Afshari, E.; Cohan, R.A.; Sotoodehnejadnematalahi, F.; Mousavi, S.F. In-silico design and evaluation of an epitope-based serotype-independent promising vaccine candidate for highly cross-reactive regions of pneumococcal surface protein A. J. Transl. Med. 2023, 21, 13. [Google Scholar] [CrossRef]
- Zhang, Y.; Zhao, G.; Xiong, Y.; Li, F.; Chen, Y.; Cheng, Y.; Ma, J.; Wang, H.; Yan, Y.; Wang, Z.; et al. Development of a Universal Multi-Epitope Vaccine Candidate against Streptococcus suis Infections Using Immunoinformatics Approaches. Vet. Sci. 2023, 10, 383. [Google Scholar] [CrossRef] [PubMed]
- Seemann, T. Prokka: Rapid prokaryotic genome annotation. Bioinformatics 2014, 30, 2068–2089. [Google Scholar] [CrossRef] [PubMed]
- Page, A.J.; Cummins, C.A.; Hunt, M.; Wong, V.K.; Reuter, S.; Holden, M.T.; Fookes, M.; Falush, D.; Keane, J.A.; Parkhill, J. Roary: Rapid large-scale prokaryote pan genome analysis. Bioinformatics 2015, 31, 3691–3693. [Google Scholar] [CrossRef] [PubMed]
- Doytchinova, I.A.; Flower, D.R. VaxiJen: A server for prediction of protective antigens, tumour antigens and subunit vaccines. BMC Bioinform. 2007, 8, 4. [Google Scholar] [CrossRef] [PubMed]
- Yu, N.Y.; Wagner, J.R.; Laird, M.R.; Melli, G.; Rey, S.; Lo, R.; Dao, P.; Sahinalp, S.C.; Ester, M.; Foster, L.J.; et al. PSORTb 3.0: Improved protein subcellular localization prediction with refined localization subcategories and predictive capabilities for all prokaryotes. Bioinformatics 2010, 26, 1608–1615. [Google Scholar] [CrossRef]
- Bonilla, F.A.; Oettgen, H.C. Adaptive Immunity. J. Allergy Clin. Immunol. 2010, 125, S33–S40. [Google Scholar] [CrossRef]
- Roche, P.A.; Furuta, K. The Ins and Outs of MHC Class II-Mediated Antigen Processing and Presentation. Nat. Rev. Immunol. 2015, 15, 203–216. [Google Scholar] [CrossRef]
- Wang, P.; Sidney, J.; Dow, C.; Mothé, B.; Sette, A.; Peters, B. A systematic assessment of MHC class II peptide binding predictions and evaluation of a consensus approach. PLoS Comput Biol. 2008, 4, e1000048. [Google Scholar] [CrossRef]
- Sharon, J.; Rynkiewicz, M.J.; Lu, Z.; Yang, C.-Y. Discovery of Protective B-Cell Epitopes for Development of Antimicrobial Vaccines and Antibody Therapeutics. Immunology 2014, 142, 1–23. [Google Scholar] [CrossRef]
- Livingstone, A.M.; Fathman, C.G. The structure of T-cell epitopes. Annu. Rev. Immunol. 1987, 5, 477–501. [Google Scholar] [CrossRef]
- Saha, S.; Raghava, G.P.S. Prediction of Continuous B-Cell Epitopes in an Antigen Using Recurrent Neural Network. Proteins Struct. Funct. Bioinform. 2006, 65, 40–48. [Google Scholar] [CrossRef] [PubMed]
- Haste Andersen, P.; Nielsen, M.; Lund, O. Prediction of residues in discontinuous B-cell epitopes using protein 3D structures. Protein Sci. 2006, 15, 2558–2567. [Google Scholar] [CrossRef]
- Wilkins, M.R.; Gasteiger, E.; Bairoch, A.; Sanchez, J.-C.; Williams, K.L.; Appel, R.D.; Hochstrasser, D.F. Protein Identification and Analysis Tools in the ExPASy Server. In 2-D Proteome Analysis Protocols; Link, A.J., Ed.; Methods in Molecular Biology; Humana Press: Totowa, NJ, USA, 1999; pp. 531–552. ISBN 978-1-59259-584-6. [Google Scholar]
- Roy, A.; Kucukural, A.; Zhang, Y. I-TASSER: A unified platform for automated protein structure and function prediction. Nat. Protoc. 2010, 5, 725–738. [Google Scholar] [CrossRef] [PubMed]
- Ko, J.; Park, H.; Heo, L.; Seok, C. GalaxyWEB server for protein structure prediction and refinement. Nucleic Acids Res. 2012, 40, W294–W297. [Google Scholar] [CrossRef] [PubMed]
- Laskowski, R.A.; Rullmann, J.A.C.; MacArthur, M.W.; Kaptein, R.; Thornton, J.M. AQUA and PROCHECK-NMR: Programs for Checking the Quality of Protein Structures Solved by NMR. J. Biomol. NMR 1996, 8, 477–486. [Google Scholar] [CrossRef]
- Kozakov, D.; Hall, D.R.; Xia, B.; Porter, K.A.; Padhorny, D.; Yueh, C.; Beglov, D.; Vajda, S. The ClusPro web server for protein-protein docking. Nat. Protoc. 2017, 12, 255–278. [Google Scholar] [CrossRef]
- Laskowski, R.A. PDBsum: Summaries and analyses of PDB structures. Nucleic Acids Res. 2001, 29, 221–222. [Google Scholar] [CrossRef]
- López-Blanco, J.R.; Aliaga, J.I.; Quintana-Ortí, E.S.; Chacón, P. iMODS: Internal coordinates normal mode analysis server. Nucleic Acids Res. 2014, 42, W271–W276. [Google Scholar] [CrossRef]
- Rapin, N.; Lund, O.; Bernaschi, M.; Castiglione, F. Computational immunology meets bioinformatics: The use of prediction tools for molecular binding in the simulation of the immune system. PLoS ONE 2010, 5, e9862. [Google Scholar] [CrossRef]
- Holden, M.T.; Hauser, H.; Sanders, M.; Ngo, T.H.; Cherevach, I.; Cronin, A.; Goodhead, I.; Mungall, K.; Quail, M.A.; Price, C.; et al. Rapid evolution of virulence and drug resistance in the emerging zoonotic pathogen Streptococcus suis. PLoS ONE 2009, 4, e6072. [Google Scholar] [CrossRef]
- Zhu, Y.; Zhang, Y.; Ma, J.; Dong, W.; Zhong, X.; Pan, Z.; Yao, H. ICESsuHN105, a Novel Multiple Antibiotic Resistant ICE in Streptococcus suis Serotype 5 Strain HN105. Front. Microbiol. 2019, 10, 274. [Google Scholar] [CrossRef]
- Lai, L.; Dai, J.; Tang, H.; Zhang, S.; Wu, C.; Qiu, W.; Lu, C.; Yao, H.; Fan, H.; Wu, Z. Streptococcus suis Serotype 9 Strain GZ0565 Contains a Type VII Secretion System Putative Substrate EsxA That Contributes to Bacterial Virulence and a vanZ-like Gene That Confers Resistance to Teicoplanin and Dalbavancin in Streptococcus Agalactiae. Vet. Microbiol. 2017, 205, 26–33. [Google Scholar] [CrossRef]
- Meyer, N.; Kröger, M.; Thümmler, J.; Tietze, L.; Palme, R.; Touma, C. Impact of three commonly used blood sampling techniques on the welfare of laboratory mice: Taking the animal’s perspective. PLoS ONE 2020, 15, e0238895. [Google Scholar] [CrossRef] [PubMed]
- Hempel, D.M.; Smith, K.A.; Claussen, K.A.; Perricone, M.A. Analysis of Cellular Immune Responses in the Peripheral Blood of Mice Using Real-Time RT-PCR. J. Immunol. Methods 2002, 259, 129–138. [Google Scholar] [CrossRef]
- Zhang, Y.; Liang, S.; Zhang, S.; Zhang, S.; Yu, Y.; Yao, H.; Liu, Y.; Zhang, W.; Liu, G. Development and Evaluation of a Multi-Epitope Subunit Vaccine against Group B Streptococcus Infection. Emerg. Microbes Infect. 2022, 11, 2371–2382. [Google Scholar] [CrossRef] [PubMed]
- Li, Q.; Lv, Y.; Li, Y.; Du, Y.; Guo, W.; Chu, D.; Wang, X.; Wang, S.; Shi, H. Live Attenuated Salmonella Enterica Serovar Choleraesuis Vector Delivering a Conserved Surface Protein Enolase Induces High and Broad Protection against Streptococcus suis Serotypes 2, 7, and 9 in Mice. Vaccine 2020, 38, 6904–6913. [Google Scholar] [CrossRef] [PubMed]
- Rubins, J.B.; Pomeroy, C. Role of Gamma Interferon in the Pathogenesis of Bacteremic Pneumococcal Pneumonia. Infect. Immun. 1997, 65, 2975–2977. [Google Scholar] [CrossRef] [PubMed]
- Duan, Q.; Pang, S.; Wu, W.; Jiang, B.; Zhang, W.; Liu, S.; Wang, X.; Pan, Z.; Zhu, G. A Multivalent Vaccine Candidate Targeting Enterotoxigenic Escherichia Coli Fimbriae for Broadly Protecting against Porcine Post-Weaning Diarrhea. Vet. Res. 2020, 51, 93. [Google Scholar] [CrossRef]
- Khalid, K.; Poh, C.L. The Promising Potential of Reverse Vaccinology-Based Next-Generation Vaccine Development over Conventional Vaccines against Antibiotic-Resistant Bacteria. Vaccines 2023, 11, 1264. [Google Scholar] [CrossRef] [PubMed]
- De Groot, A.S.; Moise, L.; Terry, F.; Gutierrez, A.H.; Hindocha, P.; Richard, G.; Hoft, D.F.; Ross, T.M.; Noe, A.R.; Takahashi, Y.; et al. Better Epitope Discovery, Precision Immune Engineering, and Accelerated Vaccine Design Using Immunoinformatics Tools. Front. Immunol. 2020, 11, 442. [Google Scholar] [CrossRef]
- Bahrami, A.A.; Payandeh, Z.; Khalili, S.; Zakeri, A.; Bandehpour, M. Immunoinformatics: In Silico Approaches and Computational Design of a Multi-Epitope, Immunogenic Protein. Int. Rev. Immunol. 2019, 38, 307–322. [Google Scholar] [CrossRef]
- Panda, P.K.; Arul, M.N.; Patel, P.; Verma, S.K.; Luo, W.; Rubahn, H.-G.; Mishra, Y.K.; Suar, M.; Ahuja, R. Structure-Based Drug Designing and Immunoinformatics Approach for SARS-CoV-2. Sci. Adv. 2020, 6, eabb8097. [Google Scholar] [CrossRef]
- Matos, A.S.; Invenção, M.D.C.V.; Moura, I.A.; Freitas, A.C.; Batista, M.V.A. Immunoinformatics applications in the development of therapeutic vaccines against human papillomavirus-related infections and cervical cancer. Rev. Med. Virol. 2023, 33, e2463. [Google Scholar] [CrossRef]
- Vernikos, G.; Medini, D. Bexsero® Chronicle. Pathog. Glob. Health 2014, 108, 305–316. [Google Scholar] [CrossRef]
- Cramer, P. AlphaFold2 and the Future of Structural Biology. Nat. Struct. Mol. Biol. 2021, 28, 704–705. [Google Scholar] [CrossRef] [PubMed]
- Cia, G.; Pucci, F.; Rooman, M. Critical Review of Conformational B-Cell Epitope Prediction Methods. Brief. Bioinform. 2023, 24, bbac567. [Google Scholar] [CrossRef]
- Galina, L.; Vecht, U.; Wisselink, H.J.; Pijoan, C. Prevalence of Various Phenotypes of Streptococcus suis Isolated from Swine in the U.S.A. Based on the Presence of Muraminidase-Released Protein and Extracellular Factor. Can. J. Vet. Res. 1996, 60, 72–74. [Google Scholar] [PubMed]
- Aranda, J.; Garrido, M.E.; Cortés, P.; Llagostera, M.; Barbé, J. Analysis of the protective capacity of three Streptococcus suis proteins induced under divalent-cation-limited conditions. Infect. Immun. 2008, 76, 1590–1598. [Google Scholar] [CrossRef] [PubMed]
- Brockmeier, S.L.; Loving, C.L.; Nicholson, T.L.; Wang, J.; Peters, S.E.; Weinert, L.; Chaudhuri, R.; Seilly, D.J.; Langford, P.R.; Rycroft, A.; et al. Use of Proteins Identified through a Functional Genomic Screen To Develop a Protein Subunit Vaccine That Provides Significant Protection against Virulent Streptococcus suis in Pigs. Infect. Immun. 2018, 86. [Google Scholar] [CrossRef] [PubMed]
- Arenas, J.; Zomer, A.; Harders-Westerveen, J.; Bootsma, H.J.; De Jonge, M.I.; Stockhofe-Zurwieden, N.; Smith, H.E.; De Greeff, A. Identification of conditionally essential genes for Streptococcus suis infection in pigs. Virulence 2020, 11, 446–464. [Google Scholar] [CrossRef] [PubMed]
- Livingston, B.; Crimi, C.; Newman, M.; Higashimoto, Y.; Appella, E.; Sidney, J.; Sette, A. A rational strategy to design multiepitope immunogens based on multiple Th lymphocyte epitopes. J. Immunol. 2002, 168, 5499–5506. [Google Scholar] [CrossRef] [PubMed]
- Humphreys, R.E.; Adams, S.; Koldzic, G.; Nedelescu, B.; von Hofe, E.; Xu, M. Increasing the Potency of MHC Class II-Presented Epitopes by Linkage to Ii-Key Peptide. Vaccine 2000, 18, 2693–2697. [Google Scholar] [CrossRef] [PubMed]
- Segura, M.; Fittipaldi, N.; Calzas, C.; Gottschalk, M. Critical Streptococcus suis Virulence Factors: Are They All Really Critical? Trends Microbiol. 2017, 25, 585–599. [Google Scholar] [CrossRef] [PubMed]
- Domínguez-Punaro, M.C.; Segura, M.; Plante, M.M.; Lacouture, S.; Rivest, S.; Gottschalk, M. Streptococcus suis serotype 2, an important swine and human pathogen, induces strong systemic and cerebral inflammatory responses in a mouse model of infection. J. Immunol. 2007, 179, 1842–1854. [Google Scholar] [CrossRef]








| GenBank | Annotation | Selected Epitope | Antigenicity Score | Hydropathicity |
|---|---|---|---|---|
| ACS66679.1 | Enolase | AKEAGYTAVVSHRSGETEDS | 1.2969 | −0.885 |
| GEHEAVELRDGDKSRYLGLG | 0.9193 | −0.995 | ||
| WP_033875493.1 | Cell wall protein | GDTAGTTTDTKTPEKANDGG | 2.273 | −1.455 |
| EKGVNAIVVLAHVPATSKDG | 0.9026 | 0.255 | ||
| WP_004298861.1 | Penicillin-binding protein 2B | LNILFSIVIFLFLVLILRLA | 2.0369 | 2.72 |
| NGPRTEINMKKRKNKPLEHD | 0.9815 | −2.145 | ||
| WP_004195559.1 | hypothetical protein | GEEEHEGHDHSEEGHSHAYD | 1.7881 | −2.315 |
| CAA50714.1 | extracellular protein factor (EF) | IAGYRTVNSDGTKTETVEET | 1.5104 | −0.88 |
| ACN96609.1 | muramidase-released protein (MRP) | TTPGTNGEVPNIPYVPGYTP | 1.1127 | −0.61 |
| TKDGLRYVLVPSKTDGEENG | 1.0219 | −1.005 |
Disclaimer/Publisher’s Note: The statements, opinions and data contained in all publications are solely those of the individual author(s) and contributor(s) and not of MDPI and/or the editor(s). MDPI and/or the editor(s) disclaim responsibility for any injury to people or property resulting from any ideas, methods, instructions or products referred to in the content. |
© 2024 by the authors. Licensee MDPI, Basel, Switzerland. This article is an open access article distributed under the terms and conditions of the Creative Commons Attribution (CC BY) license (https://creativecommons.org/licenses/by/4.0/).
Share and Cite
Liang, S.; Zhang, S.; Bao, Y.; Zhang, Y.; Liu, X.; Yao, H.; Liu, G. Combined Immunoinformatics to Design and Evaluate a Multi-Epitope Vaccine Candidate against Streptococcus suis Infection. Vaccines 2024, 12, 137. https://doi.org/10.3390/vaccines12020137
Liang S, Zhang S, Bao Y, Zhang Y, Liu X, Yao H, Liu G. Combined Immunoinformatics to Design and Evaluate a Multi-Epitope Vaccine Candidate against Streptococcus suis Infection. Vaccines. 2024; 12(2):137. https://doi.org/10.3390/vaccines12020137
Chicago/Turabian StyleLiang, Song, Shidan Zhang, Yinli Bao, Yumin Zhang, Xinyi Liu, Huochun Yao, and Guangjin Liu. 2024. "Combined Immunoinformatics to Design and Evaluate a Multi-Epitope Vaccine Candidate against Streptococcus suis Infection" Vaccines 12, no. 2: 137. https://doi.org/10.3390/vaccines12020137
APA StyleLiang, S., Zhang, S., Bao, Y., Zhang, Y., Liu, X., Yao, H., & Liu, G. (2024). Combined Immunoinformatics to Design and Evaluate a Multi-Epitope Vaccine Candidate against Streptococcus suis Infection. Vaccines, 12(2), 137. https://doi.org/10.3390/vaccines12020137

