A PPARG Splice Variant in Granulosa Cells Is Associated with Polycystic Ovary Syndrome
Abstract
1. Introduction
2. Materials and Methods
2.1. Patient Recruitment and Sample Collection
2.2. RNA Extraction and SMARTer® RACE
2.3. Quantitative Reverse Transcription PCR (qRT–PCR)
2.4. Cell Treatments
2.5. RNA Interference and Overexpression of Candidate Genes
2.6. Proliferation Assay
2.7. Wound Healing Assay
2.8. Western Blot Analysis
2.9. PCR Array
2.10. Statistical Analysis
3. Results
3.1. Increased mRNA Expression of the PPARG SV in PCOS Women
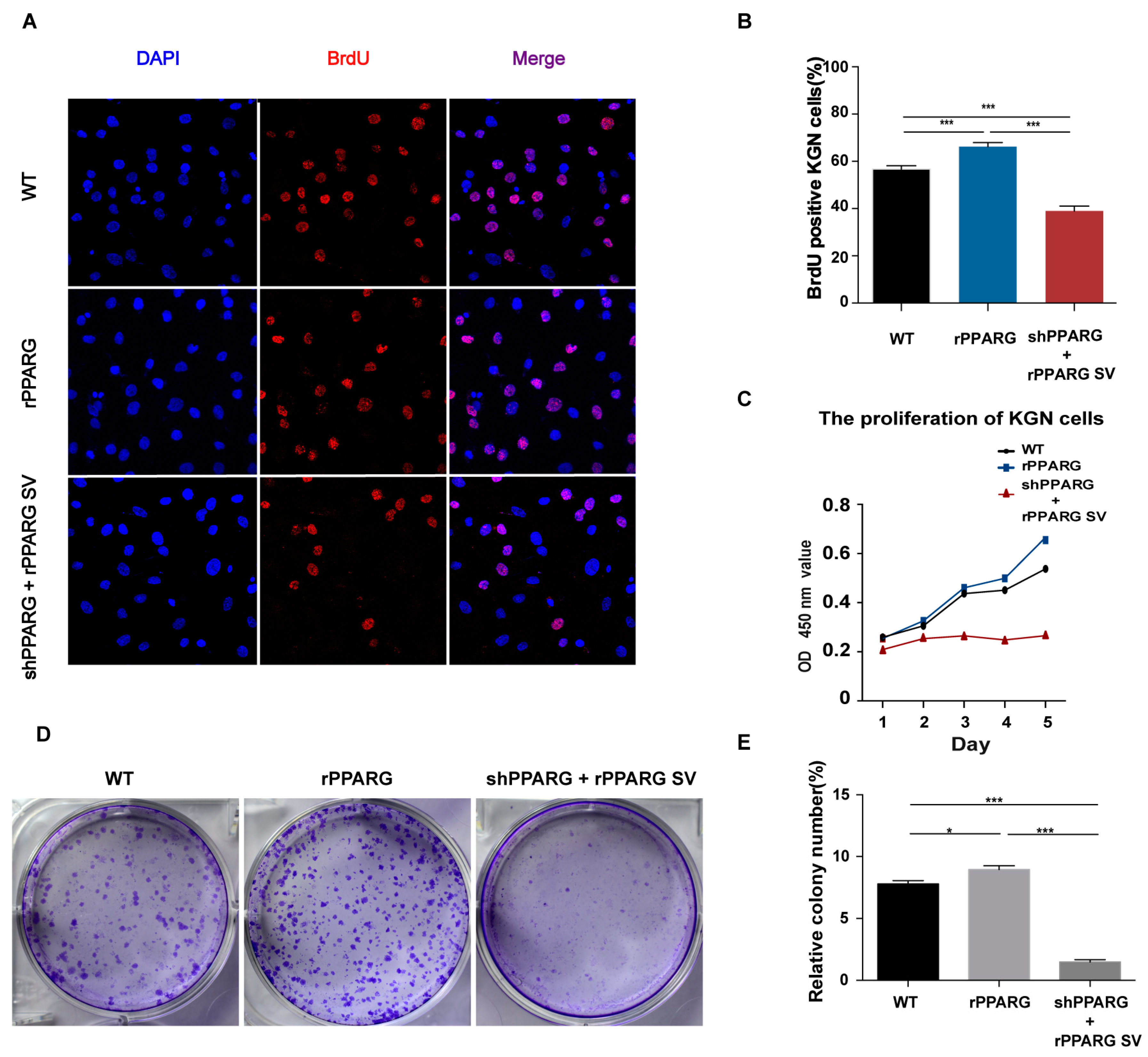
3.2. Overexpression of the PPARG SV Inhibits KGN Cell Proliferation
3.3. Overexpression of the PPARG SV Inhibits KGN Cell Migration
3.4. Overexpression of the PPARG SV Inhibits KGN Cell Apoptosis
3.5. Screening of Significantly Differentially Expressed Genes in the PCR Array
4. Discussion
5. Conclusions
Supplementary Materials
Author Contributions
Funding
Institutional Review Board Statement
Informed Consent Statement
Data Availability Statement
Acknowledgments
Conflicts of Interest
Abbreviations
| TUNEL | Terminal deoxynucleotidyl transferase (TdT) dUTP nick-end labeling |
| qPCR | Quantitative polymerase chain reaction |
| RACE | Rapid amplification of cDNA ends |
| DAPI | 2-(4-Amidinophenyl)-6-indolecarbamidine |
| BrdU | Bromodeoxyuridine |
| GC | Granulosa cell |
| SV | Splice variant |
| TT | Total testosterone |
References
- Norman, R.J.; Dewailly, D.; Legro, R.S.; Hickey, T.E. Polycystic ovary syndrome. Lancet 2007, 370, 685–697. [Google Scholar] [CrossRef] [PubMed]
- March, W.A.; Moore, V.M.; Willson, K.J.; Phillips, D.I.; Norman, R.; Davies, M.J. The prevalence of polycystic ovary syndrome in a community sample assessed under contrasting diagnostic criteria. Hum. Reprod. 2010, 25, 544–551. [Google Scholar] [CrossRef] [PubMed]
- Tehrani, F.R.; Simbar, M.; Tohidi, M.; Hosseinpanah, F.; Azizi, F. The prevalence of polycystic ovary syndrome in a community sample of Iranian population: Iranian PCOS prevalence study. Reprod. Biol. Endocrinol. 2011, 9, 39. [Google Scholar] [CrossRef] [PubMed]
- Azziz, R.; Woods, K.S.; Reyna, R.; Key, T.J.; Knochenhauer, E.S.; Yildiz, B.O. The Prevalence and Features of the Polycystic Ovary Syndrome in an Unselected Population. J. Clin. Endocrinol. Metab. 2004, 89, 2745–2749. [Google Scholar] [CrossRef] [PubMed]
- Attig, J.; Mozos, I.R.D.L.; Haberman, N.; Wang, Z.; Emmett, W.; Zarnack, K.; König, J.; Ule, J. Splicing repression allows the gradual emergence of new Alu-exons in primate evolution. eLife 2016, 5, e19545. [Google Scholar] [CrossRef]
- Knouff, C.; Auwerx, J. Peroxisome proliferator-activated receptor-gamma calls for activation in moderation: Lessons from genetics and pharmacology. Endocr. Rev. 2004, 25, 899–918. [Google Scholar] [CrossRef]
- Tudor, C.; Feige, J.N.; Pingali, H.; Lohray, V.B.; Wahli, W.; Desvergne, B.; Engelborghs, Y.; Gelman, L. Association with Coregulators Is the Major Determinant Governing Peroxisome Proliferator-activated Receptor Mobility in Living Cells. J. Biol. Chem. 2007, 282, 4417–4426. [Google Scholar] [CrossRef]
- Aprile, M.; Cataldi, S.; Ambrosio, M.R.; D’Esposito, V.; Lim, K.; Dietrich, A.; Costa, V. PPARgammaDelta5, a Naturally Occurring Dominant-Negative Splice Isoform, Impairs PPARgamma Function and Adipocyte Differentiation. Cell Rep. 2018, 25, 1577–1592. [Google Scholar] [CrossRef]
- Majithia, A.R.; Flannick, J.; Shahinian, P.; Guo, M.; Bray, M.-A.; Fontanillas, P.; Gabriel, S.B.; Rosen, E.D.; Altshuler, D.; Manning, A.K.; et al. Rare variants in PPARG with decreased activity in adipocyte differentiation are associated with increased risk of type 2 diabetes. Proc. Natl. Acad. Sci. USA 2014, 111, 13127–13132. [Google Scholar] [CrossRef]
- Sarraf, P.; Mueller, E.; Smith, W.M.; Wright, H.M.; Kum, J.B.; Aaltonen, L.A.; Eng, C. Loss-of-function mutations in PPAR gamma associated with human colon cancer. Mol Cell. 1999, 3, 799–804. [Google Scholar] [CrossRef]
- Ding, H.; Chen, Y.; Qiu, H.; Liu, C.; Wang, Y.; Kang, M.; Tang, W. PPARG c.1347C>T polymorphism is associated with cancer susceptibility: From a case-control study to a meta-analysis. Oncotarget 2017, 8, 102277–102290. [Google Scholar] [CrossRef] [PubMed]
- Aerts, J.; Bols, P. Ovarian Follicular Dynamics: A Review with Emphasis on the Bovine Species. Part I: Folliculogenesis and Pre-antral Follicle Development. Reprod. Domest. Anim. 2010, 45, 171–179. [Google Scholar] [CrossRef] [PubMed]
- Hirshfield, A.N. Development of follicles in the mammalian ovary. Int. Rev. Cytol. 1991, 124, 43–101. [Google Scholar] [PubMed]
- Das, M.; Djahanbakhch, O.; Hacihanefioglu, B.; Saridogan, E.; Ikram, M.; Ghali, L.; Raveendran, M.; Storey, A. Granulosa Cell Survival and Proliferation Are Altered in Polycystic Ovary Syndrome. J. Clin. Endocrinol. Metab. 2008, 93, 881–887. [Google Scholar] [CrossRef] [PubMed]
- Song, W.J.; Shi, X.; Zhang, J.; Chen, L.; Fu, S.X.; Ding, Y.L. Akt-mTOR Signaling Mediates Abnormalities in the Proliferation and Apoptosis of Ovarian Granulosa Cells in Patients with Polycystic Ovary Syndrome. Gynecol. Obstet. Invest. 2018, 83, 124–132. [Google Scholar] [CrossRef] [PubMed]
- Huang, X.; She, L.; Luo, X.; Huang, S.; Wu, J. MiR-222 promotes the progression of polycystic ovary syndrome by targeting p27 Kip1. Pathol. Res. Pract. 2019, 215, 918–923. [Google Scholar] [CrossRef]
- Zheng, Q.; Li, Y.; Zhang, D.; Cui, X.; Dai, K.; Yang, Y.; Yan, Q. ANP promotes proliferation and inhibits apoptosis of ovarian granulosa cells by NPRA/PGRMC1/EGFR complex and improves ovary functions of PCOS rats. Cell Death Dis. 2017, 8, e3145. [Google Scholar] [CrossRef]
- Mirza, A.Z.; Althagafi, I.I.; Shamshad, H. Role of PPAR receptor in different diseases and their ligands: Physiological importance and clinical implications. Eur. J. Med. Chem. 2019, 166, 502–513. [Google Scholar] [CrossRef]
- Christofides, A.; Konstantinidou, E.; Jani, C.; Boussiotis, V.A. The role of peroxisome proliferator-activated receptors (PPAR) in immune responses. Metabolism 2021, 114, 154338. [Google Scholar] [CrossRef]
- Hong, F.; Pan, S.; Guo, Y.; Xu, P.; Zhai, Y. PPARs as Nuclear Receptors for Nutrient and Energy Metabolism. Molecules 2019, 24, 2545. [Google Scholar] [CrossRef]
- Wagner, N.; Wagner, K.-D. The Role of PPARs in Disease. Cells 2021, 9, 2367. [Google Scholar] [CrossRef] [PubMed]
- Liu, Y.; Wang, Y.; Wang, F.; Pan, J.; Xu, J.; Li, J.; Zhou, C.; Ding, G.; Wu, Y.; Liu, X.; et al. Mechanism underlying the retarded nuclear translocation of androgen receptor splice variants. Sci. China Life Sci. 2019, 62, 257–267. [Google Scholar] [CrossRef] [PubMed]
- McKenna, N.J.; O’Malley, B.W. Combinatorial control of gene expression by nuclear receptors and coregulators. Cell 2002, 108, 465–474. [Google Scholar] [CrossRef]
- Ahmadian, M.; Suh, J.M.; Hah, N.; Liddle, C.; Atkins, A.R.; Downes, M.; Evans, R.M. PPARgamma signaling and metabolism: The good, the bad and the future. Nat. Med. 2013, 19, 557–566. [Google Scholar] [CrossRef] [PubMed]
- Wang, F.; Pan, J.; Liu, Y.; Meng, Q.; Lv, P.; Qu, F.; Ding, G.-L.; Klausen, C.; Leung, P.C.K.; Chan, H.C.; et al. Alternative splicing of the androgen receptor in polycystic ovary syndrome. Proc. Natl. Acad. Sci. USA 2015, 112, 4743–4748. [Google Scholar] [CrossRef] [PubMed]
- Jiao, X.; Chen, W.; Zhang, J.; Wang, W.; Song, J.; Chen, D.; Zhu, W.; Shi, Y.; Yu, X. Variant Alleles of the ESR1, PPARG, HMGA2, and MTHFR Genes Are Associated with Polycystic Ovary Syndrome Risk in a Chinese Population: A Case-Control Study. Front. Endocrinol. 2018, 9, 504. [Google Scholar] [CrossRef]
- Sharma, S.; Sharma, P.M.; Mistry, D.S.; Chang, R.J.; Olefsky, J.M.; Mellon, P.L.; Webster, N.J. PPARG Regulates Gonadotropin-Releasing Hormone Signaling in LbetaT2 Cells In Vitro and Pituitary Gonadotroph Function In Vivo in Mice1. Biol. Reprod. 2011, 84, 466–475. [Google Scholar] [CrossRef]
- Kokosar, M.; Benrick, A.; Perfilyev, A.; Fornes, R.; Nilsson, E.A.; Maliqueo, M.; Behre, C.J.; Sazonova, A.; Ohlsson, C.; Ling, C.; et al. Epigenetic and Transcriptional Alterations in Human Adipose Tissue of Polycystic Ovary Syndrome. Sci. Rep. 2016, 6, 22883. [Google Scholar] [CrossRef]
- Rosen, E.D.; Spiegelman, B.M. Pparγ: A nuclear regulator of metabolism, differentiation, and cell growth. J. Biol. Chem. 2001, 276, 37731–37734. [Google Scholar] [CrossRef]
- Hajer, G.R.; van Haeften, T.W.; Visseren, F.L.J. Adipose tissue dysfunction in obesity, diabetes, and vascular diseases. Eur. Heart J. 2008, 29, 2959–2971. [Google Scholar] [CrossRef]
- Gustafson, B.; Gogg, S.; Hedjazifar, S.; Jenndahl, L.; Hammarstedt, A.; Smith, U. Inflammation and impaired adipogenesis in hypertrophic obesity in man. Am. J. Physiol. Metab. 2009, 297, E999–E1003. [Google Scholar] [CrossRef] [PubMed]






| Clinical Parameter | Control | PCOS | ||
|---|---|---|---|---|
| WT * | SV # | WT | SV | |
| n | 75 | 78 | 36 | 117 |
| Age (year) | 30.48 ± 0.37 | 30.59 ± 0.37 | 30.69 ± 0.51 | 30.41 ± 0.28 |
| BMI (kg/m2) | 22.35 ± 0.36 | 22.38 ± 0.37 | 24.94 ± 0.67 ** | 24.99 ± 0.28 ## |
| Duration of infertility (year) | 3.57 ± 0.22 | 3.78 ± 0.25 | 3.77 ± 0.40 | 3.66 ± 0.20 |
| Day 3 serum LH/FSH | 0.79 ± 0.12 | 0.73 ± 0.08 | 1.26 ± 0.14 * | 1.56 ± 0.08 ## |
| Day 3 serum TT (nmol/L) | 1.62 ± 0.07 | 1.61 ± 0.08 | 2.19 ± 0.11 ** | 2.44 ± 0.10 ## |
| Day 3 serum E2 (pmol/L) | 185.60 ± 11.58 | 182.10 ± 11.74 | 195.50 ± 17.43 | 168.60 ± 7.71 |
| No. of >14 mm follicle | 9.18 ± 0.61 | 8.98 ± 0.61 | 9.66 ± 1.04 | 13.08 ± 0.69 ## |
| Position | Gene Symbol | Fold Regulation | RT2 Catalog |
|---|---|---|---|
| B03 | APOE | 7.39 | PPH01366D |
| F02 | PPARG | 3.98 | PPH01366D |
| D06 | GK | 3.35 | PPH01092A |
| A11 | ANGPTL4 | 3.22 | PPH02234F |
| G08 | SORBS1 | 3.14 | PPH11098B |
| B04 | CD36 | 2.28 | PPH01356A |
| Position | Gene Symbol | Fold Regulation | RT2 Catalog |
|---|---|---|---|
| C07 | EP300 | −6.84 | PPH00319A |
| E05 | NCOA6 | −3.62 | PPH05909A |
| G02 | SLC27A1 | −2.42 | PPH17902A |
| A12 | APOA1 | −2.37 | PPH02633B |
| E11 | PLTP | −2.16 | PPH01426A |
| C06 | ELN | −2.11 | PPH06895F |
| F12 | SIRT1 | −2.11 | PPH02188A |
| B06 | CLU | −2.09 | PPH00243F |
| Position | Gene Symbol | Fold Regulation | RT2 Catalog |
|---|---|---|---|
| C12 | FABP4 | 4.45 | PPH02382F |
| C11 | FABP3 | 2.42 | PPH02460C |
| G08 | SORBS1 | 2.37 | PPH11098B |
| Position | Gene Symbol | Fold Regulation | RT2 Catalog |
|---|---|---|---|
| F06 | HELZ2 | −6.98 | PPH02218A |
| C07 | EP300 | −6.54 | PPH00319A |
| G02 | SLC27A1 | −4.42 | PPH17902A |
| G06 | SLC27A6 | −3.54 | PPH09394A |
| G01 | SLC22A5 | −3.16 | PPH08052A |
| E09 | PCK2 | −3.02 | PPH02080B |
| B02 | APOC3 | −2.73 | PPH01996A |
| C02 | CYP7A1 | −2.42 | PPH01231A |
| F04 | PPARGC1B | −2.41 | PPH00030A |
| E03 | MMP9 | −2.11 | PPH00152E |
| H02 | B2M | −2.09 | PPH01094E |
| A09 | ACSL5 | −2.03 | PPH06335A |
Publisher’s Note: MDPI stays neutral with regard to jurisdictional claims in published maps and institutional affiliations. |
© 2022 by the authors. Licensee MDPI, Basel, Switzerland. This article is an open access article distributed under the terms and conditions of the Creative Commons Attribution (CC BY) license (https://creativecommons.org/licenses/by/4.0/).
Share and Cite
Shi, C.-Y.; Xu, J.-J.; Li, C.; Yu, J.-L.; Wu, Y.-T.; Huang, H.-F. A PPARG Splice Variant in Granulosa Cells Is Associated with Polycystic Ovary Syndrome. J. Clin. Med. 2022, 11, 7285. https://doi.org/10.3390/jcm11247285
Shi C-Y, Xu J-J, Li C, Yu J-L, Wu Y-T, Huang H-F. A PPARG Splice Variant in Granulosa Cells Is Associated with Polycystic Ovary Syndrome. Journal of Clinical Medicine. 2022; 11(24):7285. https://doi.org/10.3390/jcm11247285
Chicago/Turabian StyleShi, Chao-Yi, Jing-Jing Xu, Cheng Li, Jia-Le Yu, Yan-Ting Wu, and He-Feng Huang. 2022. "A PPARG Splice Variant in Granulosa Cells Is Associated with Polycystic Ovary Syndrome" Journal of Clinical Medicine 11, no. 24: 7285. https://doi.org/10.3390/jcm11247285
APA StyleShi, C.-Y., Xu, J.-J., Li, C., Yu, J.-L., Wu, Y.-T., & Huang, H.-F. (2022). A PPARG Splice Variant in Granulosa Cells Is Associated with Polycystic Ovary Syndrome. Journal of Clinical Medicine, 11(24), 7285. https://doi.org/10.3390/jcm11247285

