Bioactive Dressing: A New Algorithm in Wound Healing
Abstract
1. Introduction
- -
- Maintenance of a moist wound environment;
- -
- Assistance in restoring normal pH levels;
- -
- Permeability to oxygen;
- -
- Promotion of optimal oxygen concentration within the ulcer site;
- -
- Effective management of fluids;
- -
- Biodegradability;
- -
- Compatibility with biological systems;
- -
- Antioxidant properties;
- -
- Frequently necessitating secondary dressing application.
- (1)
- Bioactive;
- (2)
- Drug-loaded wound dressings.
| (1) Bioactive Dressings | (2) Drug-Loaded Wound Dressings |
|---|---|
| Honey | Silver |
| Hyaluronic Acid | Iodopovidone |
| Collagen | Ozonides |
| Alginate | Mesoglycan |
| Chitin | DNA and ribosomes |
| Chitosan | Rigenase |
| Polymers enriched with PHMB (Polyhexamethylene Biguanide) | Matrix metalloproteinase inhibitors (MMPs inhibitors) |
2. Bioactive Dressings
2.1. Bioactive Dressing: Honey
2.1.1. Anti-Inflammatory Activity
2.1.2. Antioxidant Activity
2.1.3. Antibacterial Activity
2.1.4. Neo-Angiogenic Activity
2.1.5. Side Effects
2.1.6. Dressings
2.2. Bioactive Dressing: Hyaluronic Acid
- -
- Fibrin plug formation;
- -
- Production and release of interleukins;
- -
- Stimulates the invasion and proliferation of fibroblasts along with fibronectin and induces the formation of myofibroblasts, essential in the wound contraction process;
- -
- Stimulates the migration and proliferation of keratinocytes.
Dressings
- -
- Simple dressings: gauze, creams, and sprays, sometimes enriched with sulfadiazine, silver, and collagenase;
- -
- Vials for local infiltration or topical treatment (HA with polynucleotides);
- -
- Granules and powders;
- -
- Esters Hyaff-11;
- -
- Sponges with HA and native equine type 1.
2.3. Bioactive Dressing: Collagen
2.3.1. Extracellular Matrix Remodeling
2.3.2. Anti-Inflammatory Activity
2.3.3. Neo-Angiogenic Activity
2.3.4. Dressing
- (1)
- Reducing enzymatic activity on the wound bed, thereby promoting the deposition of new tissue;
- (2)
- Enhancing the release of platelet-derived growth factor (PDGF).
2.4. Bioactive Dressing: Alginate
2.4.1. Anti-Inflammatory Activity
2.4.2. Antimicrobial Activity
2.4.3. Dressing
2.5. Bioactive Dressing: Chitin and Chitosan
2.6. Bioactive Dressing: PHMB
2.6.1. Antibacterial Activity
2.6.2. Side Effects
2.6.3. Dressing
3. Drug-Loaded Wound Dressings
3.1. Drug-Loaded Wound Dressings: Silver
3.2. Drug-Loaded Wound Dressings: Iodine
3.3. Drug-Loaded Wound Dressings: Ozonides
Antibacterial Mechanism and Anti-Inflammatory Activity
3.4. Drug-Loaded Wound Dressings: Mesoglycan
3.5. Drug-Loaded Wound Dressings: DNA and Ribosomes
3.6. Drug-Loaded Wound Dressings: Rigenase
3.7. Drug-Loaded Wound Dressings: MMPs Inhibitors
- CGases (MMP-1, MMP-8, and MMP-13);
- Gelatinases (MMP-2 and MMP-9);
- Stromelysins (MMP-3, MMP-10, and MMP-11);
- Matrilisins (MMP-7 and MMP-26);
- Membrane-type MMPs (MMP-14, MMP-15, MMP-16, MMP-17, MMP-24, and MMP-25);
- Others (MMP-12, MMP-19, MMP-20, MMP-21, MMP-23, MMP-27, and MMP-28).
- MMP inhibitors;
- MMP modulators.
- ORC/CG Matrix: it is a sterile lyophilized pad composed of 55% CG and 45% ORC. This device reduces the activity of elastase, MMPs (particularly CGase and gelatinase), and oxygen-free radicals [105]. Interacting with the wound, it hinders tissue degradation and promotes granulation tissue synthesis through mechanisms such as reducing proteolytic activity and free radical damage, binding and stabilizing growth factors like PDGF, increasing the recruitment of macrophages and fibroblasts, and fostering fibroblast proliferation [106];
- Lipid-Colloid Technology with Nano Oligosaccharide Factor (TLC-NOSF): this range of dressings consists of carboxymethylcellulose particles distributed in a vaseline network and impregnated with NOSF on a non-occlusive soft non-woven polyester layer. Upon contact with exudate, hydrocolloid particles form a gel that interacts with Vaseline by creating a lipidocolloid film, maintaining a moist environment in the wound, and reducing discomfort during dressing removal [107]. The potassium salt of sulfated oligosaccharides enhances the reparative process by inhibiting MMPs, interacting with growth factors, and restoring their biological functions [108].
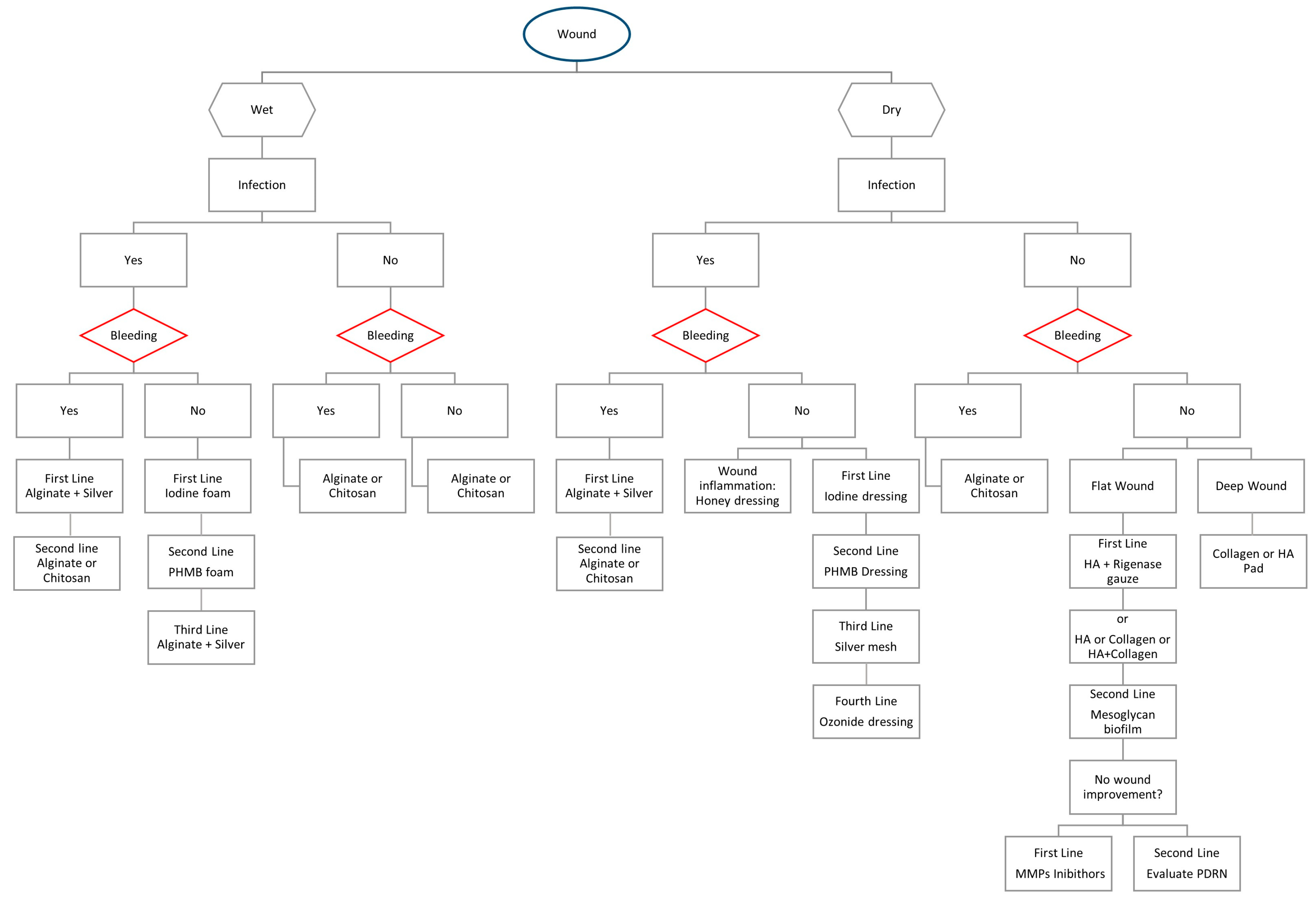
4. A New Practical Algorithm in Approaching Challenging Wounds
5. Conclusions
Funding
Institutional Review Board Statement
Informed Consent Statement
Acknowledgments
Conflicts of Interest
References
- Weller, C.D.; Team, V.; Sussman, G. First-Line Interactive Wound Dressing Update: A Comprehensive Review of the Evidence. Front. Pharmacol. 2020, 11, 155. [Google Scholar] [CrossRef]
- Schoukens, G. Bioactive Dressings to Promote Wound Healing; Woodhead Publishing: Sawston, UK, 2019. [Google Scholar]
- Peng, W.; Li, D.; Dai, K.; Wang, Y.; Song, P.; Li, H.; Tang, P.; Zhang, Z.; Li, Z.; Zhou, Y.; et al. Recent progress of collagen, chitosan, alginate and other hydrogels in skin repair and wound dressing applications. Int. J. Biol. Macromol. 2022, 208, 400–408. [Google Scholar] [CrossRef]
- Guo, S.; Dipietro, L.A. Factors affecting wound healing. J. Dent. Res. 2010, 89, 219–229. [Google Scholar] [CrossRef]
- Laurano, R.; Boffito, M.; Ciardelli, G.; Chiono, V. Wound dressing products: A translational investigation from the bench to the market. Eng. Regen. 2022, 3, 182–200. [Google Scholar] [CrossRef]
- Palamand, S.; Reed, A.M.; Weimann, L.J. Testing intelligent wound dressings. J. Biomater. Appl. 1992, 6, 198–215. [Google Scholar] [CrossRef]
- Oryan, A.; Alemzadeh, E.; Moshiri, A. Biological Properties and Therapeutic Activities of Honey in Wound Healing: A Narrative Review and Meta-Analysis. J. Tissue Viability 2016, 25, 98–118. [Google Scholar] [CrossRef]
- Kassim, M.; Achoui, M.; Mansor, M.; Mohd, K. Fitoterapia the Inhibitory Effects of Gelam Honey and Its Extracts on Nitric Oxide and Prostaglandin E 2 in ins Fl Ammatory Tissues. Fitoterapia 2010, 81, 1196–1201. [Google Scholar] [CrossRef]
- Molan, P.C. The Evidence and the Rationale for the Use of Honey. Wound Pract. Res. 2011, 19, 204–220. [Google Scholar]
- van den Berg, A.J.; van den Worm, E.; van Ufford, H.C.; Halkes, S.B.; Hoekstra, M.J.; Beukelman, C.J. An in vitro examination of the antioxidant and anti-inflammatory properties of buckwheat honey. J. Wound Care 2008, 17, 172–178. [Google Scholar] [CrossRef]
- Molan, P.; Rhodes, T. Honey: A Biologic Wound Dressing. Wounds 2015, 27, 141–151. [Google Scholar]
- Hixon, K.R.; Klein, R.C.; Eberlin, C.T.; Linder, H.R.; Ona, W.J.; Gonzalez, H.; Sell, S.A. A Critical Review and Perspective of Honey in Tissue Engineering and Clinical Wound Healing. Adv. Wound Care 2019, 8, 403–415. [Google Scholar] [CrossRef]
- Molan, P.C. Honey: Antimicrobial Actions and Role in Disease Management. In New Strategies Combating Bacterial Infection; Wiley-VCH Verlag GmbH & Co. KGaA: Weinheim, Germany, 2009; pp. 229–253. ISBN 9783527322060. [Google Scholar]
- Sukur, S.M.; Halim, A.S.; Singh, K.K.B. Evaluations of Bacterial Contaminated Full Thickness Burn Wound Healing in Sprague Dawley Rats Treated with Tualang Honey. Indian J. Plast. Surg. 2011, 44, 112–117. [Google Scholar] [CrossRef]
- Proaño, A.; Coello, D.; Villacrés-Granda, I.; Ballesteros, I.; Debut, A.; Vizuete, K.; Brenciani, A.; Álvarez-Suarez, J.M. The Osmotic Action of Sugar Combined with Hydrogen Peroxide and Bee-Derived Antibacterial Peptide Defensin-1 Is Crucial for the Antibiofilm Activity of Eucalyptus Honey. LWT 2021, 136, 110379. [Google Scholar] [CrossRef]
- Sindi, A.; Chawn, M.V.B.; Hernandez, M.E.; Green, K.; Islam, M.K.; Locher, C.; Hammer, K. Anti-Biofilm Effects and Characterisa- tion of the Hydrogen Peroxide Activity of a Range of Western Australian Honeys Compared to Manuka and Multifloral Honeys. Sci. Rep. 2019, 9, 2177. [Google Scholar] [CrossRef]
- Merckoll, P.; Jonassen, T.Ø.; Vad, M.E.; Jeansson, S.L.; Melby, K.K. Bacteria, Biofilm and Honey: A Study of the Effects of Honey on “planktonic” and Biofilm-Embedded Chronic Wound Bacteria. Scand. J. Infect. Dis. 2009, 41, 341–347. [Google Scholar] [CrossRef]
- Kot, B.; Sytykiewicz, H.; Sprawka, I.; Witeska, M. Effect of Manuka Honey on Biofilm-Associated Genes Expression during Methicillin-Resistant Staphylococcus Aureus Biofilm Formation. Sci. Rep. 2020, 10, 13552. [Google Scholar] [CrossRef]
- Wasfi, R.; Elkhatib, W.F.; Khairalla, A.S. Effects of Selected Egyptian Honeys on the Cellular Ultrastructure and the Gene Expression Profile of Escherichia Coli. PLoS ONE 2016, 11, e0150984. [Google Scholar] [CrossRef]
- Hepşen, I.F.; Er, H.; Cekiç, O. Topically applied water extract of propolis to suppress corneal neovascularization in rabbits. Ophthalmic Res. 1999, 31, 426–431. [Google Scholar] [CrossRef]
- Tonnesen, M.G.; Feng, X.; Clark, R.A. Angiogenesis in wound healing. J. Investig. Dermatol. Symp. Proc. 2000, 5, 40–46. [Google Scholar] [CrossRef]
- Mandal, M.D.; Mandal, S. Honey: Its medicinal property and antibacterial activity. Asian Pac. J. Trop. Biomed. 2011, 1, 154–160. [Google Scholar] [CrossRef]
- Annapoorani, A.; Anilakumar, K.R.; Khanum, F.; Murthy, N.A.; Bawa, A.S. Studies on the physicochemical characteristics of heated honey, honey mixed with ghee and their food consumption pattern by rats. Ayu 2010, 31, 141–146. [Google Scholar]
- Bahari, N.; Hashim, N.; Md Akim, A.; Maringgal, B. Recent Advances in Honey-Based Nanoparticles for Wound Dressing: A Review. Nanomaterials 2022, 12, 2560. [Google Scholar] [CrossRef]
- Yang, H.; Song, L.; Sun, B.; Chu, D.; Yang, L.; Li, M.; Li, H.; Dai, Y.; Yu, Z.; Guo, J. Modulation of macrophages by a paeoniflorin-loaded hyaluronic acid-based hydrogel promotes diabetic wound healing. Mater. Today Bio. 2021, 12, 100139. [Google Scholar] [CrossRef]
- Schneider, L.A.; Korber, A.; Grabbe, S.; Dissemond, J. Influence of pH on wound-healing: A new perspective for wound-therapy? Arch. Dermatol. Res. 2007, 298, 413–420. [Google Scholar] [CrossRef]
- Litwiniuk, M.; Krejner, A.; Speyrer, M.S.; Gauto, A.R.; Grzela, T. Hyaluronic Acid in Inflammation and Tissue Regeneration. Wounds 2016, 28, 78–88. [Google Scholar]
- Graça, M.F.P.; Miguel, S.P.; Cabral, C.S.D.; Correia, I.J. Hyaluronic acid-Based wound dressings: A review. Carbohydr. Polym. 2020, 241, 116364. [Google Scholar] [CrossRef]
- Abatangelo, G.; Vindigni, V.; Avruscio, G.; Pandis, L.; Brun, P. Hyaluronic Acid: Redefining Its Role. Cells 2020, 9, 1743. [Google Scholar] [CrossRef]
- Sorushanova, A.; Delgado, L.M.; Wu, Z.; Shologu, N.; Kshirsagar, A.; Raghunath, R.; Mullen, A.M.; Bayon, Y.; Pandit, A.; Raghunath, M.; et al. The CG Suprafamily: From Biosynthesis to Advanced Biomaterial Development. Adv. Mater. 2019, 31, e1801651. [Google Scholar] [CrossRef]
- Jeschke, M.G.; Wood, F.M.; Middelkoop, E.; Bayat, A.; Teot, L.; Ogawa, R.; Gauglitz, G.G. Scars. Nat. Rev. Dis. Primers. 2023, 9, 64. [Google Scholar] [CrossRef]
- Ricard-Blum, S. The CG family. Cold Spring Harbor Perspect. Biol. 2011, 3, a004978. [Google Scholar] [CrossRef]
- Mathew-Steiner, S.S.; Roy, S.; Sen, C.K. CG in Wound Healing. Bioengineering 2021, 8, 63. [Google Scholar] [CrossRef] [PubMed]
- Wenzel, D.; Schmidt, A.; Reimann, K.; Hescheler, J.; Pfitzer, G.; Bloch, W.; Fleischmann, B.K. Endostatin, the proteolytic fragment of CG XVIII, induces vasorelaxation. Circ. Res. 2006, 98, 1203–1211. [Google Scholar] [CrossRef] [PubMed]
- Kareva, I.; Abou-Slaybi, A.; Dodd, O.; Dashevsky, O.; Klement, G.L. Normal Wound Healing and Tumor Angiogenesis as a Game of Competitive Inhibition. PLoS ONE 2016, 11, e0166655. [Google Scholar] [CrossRef] [PubMed]
- Chattopadhyay, S.; Raines, R.T. Review CG-based biomaterials for wound healing. Biopolymers 2014, 101, 821–833. [Google Scholar] [CrossRef] [PubMed]
- Wahab, N.; Roman, M.; Chakravarthy, D.; Luttrell, T. The Use of a Pure Native CG Dressing for Wound Bed Preparation Prior to Use of a Living Bi-layered Skin Substitute. J. Am. Coll. Clin. Wound Spec. 2015, 6, 2–8. [Google Scholar] [PubMed]
- Fitzgerald, R.H.; Sabolinski, M.L.; Skornicki, M. Evaluation of Wound Closure Rates Using a Human Fibroblast-derived Dermal Substitute Versus a Fetal Bovine CG Dressing: A Retrospective Study. Wound Manag. Prev. 2019, 65, 26–34. [Google Scholar] [CrossRef] [PubMed]
- DiTizio, V.; DiCosmo, F.; Xiao, Y. Non-Adhesive Elastic Gelatin Matrices. US Patent US 8,628,800 B2.2014, 14 January 2014. [Google Scholar]
- Varaprasad, K.; Jayaramudu, T.; Kanikireddy, V.; Toro, C.; Sadiku, E.R. Alginate-based composite materials for wound dressing application:A mini review. Carbohydr. Polym. 2020, 236, 116025. [Google Scholar] [CrossRef]
- Lee, W.R.; Park, J.H.; Kim, K.H.; Kim, S.J.; Park, D.H.; Chae, M.H.; Suh, S.H.; Jeong, S.W.; Park, K.K. The biological effects of topical alginate treatment in an animal model of skin wound healing. Wound Repair. Regen. 2009, 17, 505–510. [Google Scholar] [CrossRef]
- Wiegand, C.; Heinze, T.; Hipler, U.C. Comparative in vitro study on cytotoxicity, antimicrobial activity, and binding capacity for pathophysiological factors in chronic wounds of alginate and silver-containing alginate. Wound Repair. Regen. 2009, 17, 511–521. [Google Scholar] [CrossRef]
- Farshidfar, N.; Iravani, S.; Varma, R.S. Alginate-Based Biomaterials in Tissue Engineering and Regenerative Medicine. Mar. Drugs. 2023, 21, 189. [Google Scholar] [CrossRef]
- Lee, K.Y.; Mooney, D.J. Alginate: Properties and biomedical applications. Prog. Polym. Sci. 2012, 37, 106–126. [Google Scholar] [CrossRef] [PubMed]
- Aderibigbe, B.A.; Buyana, B. Alginate in Wound Dressings. Pharmaceutics 2018, 10, 42. [Google Scholar] [CrossRef] [PubMed]
- Sannan, T.; Kurita, K.; Iwakura, Y. Studies on Chitin. V. Kinetics of Deacetylation Reaction. Polym. J. 1977, 9, 649–651. [Google Scholar] [CrossRef]
- Zhang, J.; Cao, H.; Li, S.; Zhao, Y.; Wang, W.; Xu, Q.; Du, Y.; Yin, H. Characterization of a new family 75 chitosanase from Aspergillus sp. W-2. Int. J. Biol. Macromol. 2015, 81, 362–369. [Google Scholar] [CrossRef] [PubMed]
- Muzzarelli, R.A.A. Chitosan-based dietary foods. Carbohydrate Polymers 1996, 29, 309–316. [Google Scholar] [CrossRef]
- Keong, L.C.; Halim, A.S. In Vitro models in biocompatibility assessment for biomedical-grade chitosan derivatives in wound management. Int. J. Mol. Sci. 2009, 10, 1300–1313. [Google Scholar] [CrossRef] [PubMed]
- Okamoto, Y.; Miyatake, K.; Morimoto, M.; Shigmasa, M.; Minami, S. Analgesic effects of chitin and chitosan. Carbohydr. Polym. 2002, 49, 249–252. [Google Scholar] [CrossRef]
- Salmawi, K.M. Gamma Radiation-Induced Crosslinked PVA/Chitosan Blends for Wound Dressing. J. Macromol. Sci. A 2007, 44, 541–545. [Google Scholar] [CrossRef]
- Savard, T.; Beaulieu, C.; Boucher, I.; Champagne, C.P. Antimicrobial action of hydrolyzed chitosan against spoilage yeasts and lactic acid bacteria of fermented vegetables. J. Food Prot. 2002, 65, 828–833. [Google Scholar] [CrossRef]
- Spindola, H.; Fernandes, J.; De Sousa, V.; Tavaria, F.; Pintado, M.; Malcata, X.; Carvalho, J.E. Anti-inflammatory effect of chitosan oligomers. New Biotechnol. 2009, 25, S9. [Google Scholar] [CrossRef]
- Broxton, P.; Woodcock, P.M.; Heatley, F.; Gilbert, P. Interaction of some polyhexamethylene biguanides and membrane phospholipids in Escherichia coli. J. Appl. Bacteriol. 1984, 57, 115–124. [Google Scholar] [CrossRef]
- Mason, P.E.; Neilson, G.W.; Enderby, J.E.; Saboungi, M.L.; Dempsey, C.E.; MacKerell, A.D., Jr.; Brady, J.W. The structure of aqueous guanidinium chloride solutions. J. Am. Chem. Soc. 2004, 126, 11462–11470. [Google Scholar] [CrossRef] [PubMed]
- Sowlati-Hashjin, S.; Carbone, P.; Karttunen, M. Insights into the Polyhexamethylene Biguanide (PHMB) Mechanism of Action on Bacterial Membrane and DNA: A Molecular Dynamics Study. J. Phys. Chem. B 2020, 124, 4487–4497. [Google Scholar] [CrossRef] [PubMed]
- Jin, J.; Chen, Z.L.; Xiang, Y.; Tang, T.; Zhou, H.; Hong, X.D.; Fan, H.; Zhang, X.D.; Luo, P.F.; Ma, B.; et al. Development of a PHMB hydrogel-modified wound scaffold dressing with antibacterial activity. Wound Repair. Regen. 2020, 28, 480–492. [Google Scholar] [CrossRef] [PubMed]
- Rogiers, V.; Bernauer, U.; Bodin, L.; Chaudhry, Q.; Coenraads, P.; Dusinska, M.; Ezendam, E.; Galli, C.; Granum, B.; Panteri, E.; et al. Opinion of the scientific committee on consumer safety (SCCS)—Final opinion on Polyaminopropyl Biguanide (PHMB) in cosmetic products—Submission, III. Regul. Toxicol. Pharmacol. 2017, 88, 328–329. [Google Scholar] [CrossRef] [PubMed]
- Eberlein, T.; Haemmerle, G.; Signer, M.; Gruber Moesenbacher, U.; Traber, J.; Mittlboeck, M.; Abel, M.; Strohal, R. Comparison of PHMB-containing dressing and silver dressings in patients with critically colonised or locally infected wounds. J. Wound Care. 2012, 21, 12–20. [Google Scholar] [CrossRef] [PubMed]
- Sood, A.; Granick, M.S.; Tomaselli, N.L. Wound Dressings and Comparative Effectiveness Data. Adv. Wound Care 2014, 3, 511–529. [Google Scholar] [CrossRef]
- Rajan, R.; Huo, P.; Chandran, K.; Manickam Dakshinamoorthi, B.; Yun, S.I.; Liu, B. A review on the toxicity of silver nanoparticles against different biosystems. Chemosphere 2022, 292, 133397. [Google Scholar] [CrossRef]
- Hugo, W.B. A brief history of heat and chemical preservation and disinfection. J. Appl. Bacteriol. 1991, 71, 9–18. [Google Scholar] [CrossRef]
- Vallin, E. Traité des Désinfectants et de la Désinfection; G. Masson: Paris, France, 1882. [Google Scholar]
- Capriotti, K.; Capriotti, J.A. Topical iodophor preparations: Chemistry, microbiology, and clinical utility. Dermatol. Online J. 2012, 18, 1. [Google Scholar] [CrossRef]
- Lachapelle, J.-M.; Castel, O.; Casado, A.F.; Leroy, B.; Micali, G.; Tennstedt, D.; Lambert, J. Antiseptics in the era of bacterial resistance: A focus on povidone iodine. Clin. Pract. 2013, 10, 579–592. [Google Scholar] [CrossRef]
- McDonnell, G.; Russell, A.D. Antiseptics and disinfectants: Activity, action, and resistance. Clin. Microbiol. Rev. 2001, 12, 147–179. [Google Scholar] [CrossRef]
- Kunisada, T.; Yamada, K.; Oda, S.; Hara, O. Investigation on the efficacy of povidone-iodine against antiseptic-resistant species. Dermatology 1997, 195 (Suppl. 2), 14–18. [Google Scholar] [CrossRef]
- Kawana, R.; Kitamura, T.; Nakagomi, O.; Matsumoto, I.; Arita, M.; Yoshihara, N.; Yanagi, K.; Yamada, A.; Morita, O.; Yoshida, Y.; et al. Inactivation of human viruses by povidone-iodine in comparison with other antiseptics. Dermatology 1997, 195 (Suppl. 2), 29–35. [Google Scholar] [CrossRef]
- Thorn, R.M.; Austin, A.J.; Greenman, J.; Wilkins, J.P.; Davis, P.J. In vitro comparison of antimicrobial activity of iodine and silver dressings against biofilms. J. Wound Care 2009, 18, 343–346. [Google Scholar] [CrossRef]
- Vermeulen, H.; Westerbos, S.J.; Ubbink, D.T. Benefit and harm of iodine in wound care: A systematic review. J. Hosp. Infect. 2010, 76, 191–199. [Google Scholar] [CrossRef]
- Bocci, V. Patologia—Bases Patológicas Das Doenças, 9th ed.; Elsevier: Amsterdam, The Netherlands, 2009. [Google Scholar]
- Almeida, E.; Assalin, M.R.; Rosa, M.A.; Durán, N. Tratamento de efluentes industriais por processos oxidativos na presença de ozônio. Quim. Nova 2004, 27, 818–824. [Google Scholar] [CrossRef]
- Rubin, M.B. The history of ozone. The Schönbein period, 1839 to 1868. Bull. Hist. Chem. 2001, 26, 40–56. [Google Scholar]
- McClements, D.J. Nanoemulsions versus microemulsions: Terminology, differences, and similarities. Soft Matter 2012, 8, 1719–1729. [Google Scholar] [CrossRef]
- Lucia, A.; Guzman, E. Emulsions containing essential oils, their components or volatile semiochemicals as promising tools for insect pest and pathogen management. Adv. Colloid. Interf. Sci. 2021, 287, 102330. [Google Scholar] [CrossRef] [PubMed]
- Bocci, V.; Zanardi, I.; Travagli, V. Oxygen/ozone as a medical gas mixture. A critical evaluation of the various methods clarifies posi- tive and negative aspects. Med. Gas. Res. 2011, 1, 6. [Google Scholar] [CrossRef]
- Cardoso, C.C.; Dias Filho, E.; Pichara, N.L.; Campos, E.G.C.; Pereira, M.A.; Fiorini, J.E. Ozonoterapia como tratamento adjuvante na ferida de pé diabético. Rev. Assoc. Med. Minas Gerais. 2010, 20, 442–445. [Google Scholar]
- Song, M.; Zeng, Q.; Xiang, Y.; Gao, L.; Huang, J.; Wu, K.; Lu, J. The antibacterial effect of topical ozone on the treatment of MRSA skin infection. Mol. Med. Rep. 2017, 17, 2449–2455. [Google Scholar] [CrossRef]
- Sechi, L.A.; Lezcano, I.; Nunez, N.; Espim, M.; Dupre, I.; Pinna, A.; Molicotti, P.; Fadda, G.; Zanetti, S. Antibacterial activity of ozonized sunflower oil (Oleozon). J. Appl. Microbiol. 2001, 90, 279–284. [Google Scholar] [CrossRef]
- Varol, K.; Birdane, F.M.; Keles, I. Effect of ozonated olive oil on experimentally induced skin infection by Streptococcus pyogenes and Staphylococcus aureus in rats. Ind. J. Exp. Biol. 2018, 56, 657–664. [Google Scholar]
- de Oliveira, L.M.N. Utilização do ozônio através do aparelho de alta frequência no tratamento da úlcera por pressão. Rev. da Atenção à Saúde. 2011, 9, 41–46. [Google Scholar] [CrossRef]
- Martínez-Sánchez, G.; Al-Dalain, S.M.; Menéndez, S.; Re, L.; Giuliani, A.; Candelario-Jalil, E.; Álvarez, H.; Fernández-Montequín, J.I.; León, O.S. Therapeu- tic efficacy of ozone in patients with diabetic foot. Eur. J. Pharmacol. 2005, 523, 151–161. [Google Scholar] [CrossRef]
- Crastechini, E.; Koga-Ito, C.Y.; Machado, S.d.F.; Teodoro, G.R.; Back-Brito, G.N.; Sangalli, J.; Almeida, J.D. Effect of ozonized olive oil on oral levels of Candida spp. in patients with denture stomatitis. Braz. Dent. Sci. 2018, 21, 111–118. [Google Scholar] [CrossRef][Green Version]
- Indurkar, M.S.; Verma, R. Effect of ozonated oil and chlorhexidine gel on plaque induced gingivitis: A randomized control clinical trial. J. Indian Soc. Periodontol. 2016, 20, 32–35. [Google Scholar] [PubMed]
- Kim, H.S.; Noh, S.U.; Han, Y.W.; Kim, K.M.; Kang, H.; Kim, H.O.; Park, Y.M. Therapeutic effects of topical application of ozone on acute cutaneous wound healing. J. Korean Med. Sci. 2009, 24, 368–374. [Google Scholar] [CrossRef] [PubMed]
- Bizzarro, V.; Belvedere, R.; Pessolano, E.; Parente, L.; Petrella, F.; Perretti, M.; Petrella, A. Mesoglycan induces keratinocyte activation by triggering syndecan-4 pathway and the formation of the annexin A1/S100A11 complex. J. Cell Physiol. 2019, 234, 20174–20192. [Google Scholar] [CrossRef] [PubMed]
- Pessolano, E.; Belvedere, R.; Bizzarro, V.; Franco, P.; Marco, I.; Petrella, F.; Porta, A.; Tosco, A.; Parente, L.; Perretti, M.; et al. Annexin A1 contained in extracellular vesicles promotes the activation of keratinocytes by mesoglycan effects: An autocrine loop through FPRs. Cells 2019, 8, 753. [Google Scholar] [CrossRef] [PubMed]
- Valvano, A.; Bosso, G.; Apuzzi, V.; Riccone, F.; Sacca, L.; Oliviero, U. Mesoglycan improves vascular reactivity and insuline sensitivity in patients with metabolic syndrome. Atherosclerosis 2015, 243, 407–413. [Google Scholar] [CrossRef]
- Belvedere, R.; Bizzarro, V.; Parente, L.; Petrella, F.; Petrella, A. Effects of Prisma® Skin dermal regeneration device containing glycosaminoglycans on human keratinocytes and fibroblasts. Cell Adh Migr. 2018, 12, 168–183. [Google Scholar] [CrossRef] [PubMed]
- Squadrito, F.; Micali, A.; Rinaldi, M.; Irrera, N.; Marini, H.; Puzzolo, D.; Pisani, A.; Lorenzini, C.; Valenti, A.; Laurà, R.; et al. Polydeoxyribonucleotide, an adenosine-A2A receptor agonist, preserves blood testis barrier from cadmium-induced injury. Front. Pharmacol. 2017, 7, 537. [Google Scholar] [CrossRef] [PubMed]
- Squadrito, F.; Bitto, A.; Altavilla, D.; Arcoraci, V.; De Caridi, G.; De Feo, M.E.; Corrao, S.; Pallio, G.; Sterrantino, C.; Minutoli, L.; et al. The effect of PDRN, an adenosine receptor A2A agonist, on the healing of chronic diabetic foot ulcers: Results of a clinical trial. J. Clin. Endocrinol. Metab. 2014, 99, E746–E753. [Google Scholar] [PubMed]
- Tonello, G.; Daglio, M.; Zaccarelli, N.; Sottofattori, E.; Mazzei, M.; Balbi, A. Characterization and quantitation of the active polynucleotide fraction (PDRN) from human placenta, a tissue repair stimulating agent. J. Pharm. Biomed. Anal. 1996, 14, 1555–1560. [Google Scholar] [CrossRef] [PubMed]
- Guizzardi, S.; Martini, D.; Bacchelli, B.; Valdatta, L.; Thione, A.; Scamoni, S.; Uggeri, J.; Ruggeri, A. Effect of heat deproteinate bone and polynucleotides on bone regeneration: An experimental study on rat. Micron 2007, 38, 722–728. [Google Scholar] [CrossRef] [PubMed]
- Raposio, E.; Guida, C.; Coradeghini, R.; Scanarotti, C.; Parodi, A.; Baldelli, I.; Fiocca, R.; Santi, P.L. In vitro polydeoxyribonucleotide effects on human pre-adipocytes. Cell Prolif. 2008, 41, 739–754. [Google Scholar] [CrossRef]
- Kim, S.; Kim, J.; Choi, J.; Jeong, W.; Kwon, S. Polydeoxyribonucleotide Improves Peripheral Tissue Oxygenation and Accelerates Angiogenesis in Diabetic Foot Ulcers. Arch. Plast. Surg. 2017, 44, 482–489. [Google Scholar] [CrossRef]
- Kim, J.Y.; Pak, C.S.; Park, J.H.; Jeong, J.H.; Heo, C.Y. Effects of polydeoxyribonucleotide in the treatment of pressure ulcers. J Korean Med Sci. 2014, 29 (Suppl. 3), S222–S227. [Google Scholar] [CrossRef]
- Antonucci, I.; Fiorentino, G.; Contursi, P.; Minale, M.; Riccio, R.; Riccio, S.; Limauro, D. Antioxidant Capacity of Rigenase®, a Specific Aqueous Extract of Triticum vulgare. Antioxidants 2018, 7, 67. [Google Scholar] [CrossRef]
- Papa, G.; Mosella, F.; Meshini, G.; Sidoti, G.B.; Zaffiro, A.; Rega, U.; Marchi, G.; D’andrea, M.; Turco, P.; Polverino, G.; et al. Improvement of Scar Quality in Split-Thickness Skin Graft Donor Sites: A single blind randomized clinical trial comparing Rigenase® and polyhexanide versus hyaluronic acid and silver sulphadia-zine based dressings. PRRS 2023, 2, 40–48. [Google Scholar] [CrossRef]
- Romano, E.; Campagnuolo, C.; Palladino, R.; Schiavo, G.; Maglione, B.; Luceri, C.; Mennini, N. Technical Evaluation of a New Medical Device Based on Rigenase in the Treatment of Chronic Skin Lesions. Bioengineering 2023, 10, 1022. [Google Scholar] [CrossRef]
- Riemma, G.; Mainini, G.; Lukanović, D.; Scalzone, G.; Sandullo, L.; Schettino, M.T.; Vastarella, M.G.; Dominoni, M.; Pieretti, G.; De Franciscis, P.; et al. Efficacy of a Novel Rigenase® and Polyhexanide (Fitostimoline® Septagel) Hydrogel Device for the Treatment of Vulvovaginitis Symptoms: Cross-Sectional Analysis of a National Survey and Prospective Observational Study. Medicina 2023, 59, 2004. [Google Scholar] [CrossRef]
- Iyer, R.P.; Patterson, N.L.; Fields, G.B.; Lindsey, M.L. The history of matrix metalloproteinases: Milestones, myths, and misperceptions. Am. J. Physiol. Heart Circ. Physiol. 2012, 303, H919–H930. [Google Scholar] [CrossRef]
- Dissemond, J.; Augustin, M.; Dietlein, M.; Faust, U.; Keuthage, W.; Lobmann, R.; Münter, K.C.; Strohal, R.; Stücker, M.; Traber, J.; et al. Efficacy of MMP-inhibiting wound dressings in the treatment of chronic wounds: A systematic review. J Wound Care 2020, 29, 102–118. [Google Scholar] [CrossRef]
- Lenci, E.; Cosottini, L.; Trabocchi, A. Novel matrix metalloproteinase inhibitors: An updated patent review (2014–2020). Expert Opin. Ther. Pat. 2021, 31, 509–523. [Google Scholar] [CrossRef]
- Cabral-Pacheco, G.A.; Garza-Veloz, I.; Castruita-De la Rosa, C.; Ramirez-Acuña, J.M.; Perez-Romero, B.A.; Guerrero-Rodriguez, J.F.; Martinez-Avila, N.; Martinez-Fierro, M.L. The Roles of Matrix Metalloproteinases and Their Inhibitors in Human Diseases. Int. J. Mol. Sci. 2020, 21, 9739. [Google Scholar] [CrossRef]
- Loh, M.L.; Goh, B.K.L.; Kong, Y.; Varughese, G.; Ng, J.L.; Lo, Z.J.; Pek, C.H. Combination therapy of oxidised regenerated cellulose/CG/silver dressings with negative pressure wound therapy for coverage of exposed critical structures in complex lower-extremity wounds. Int. Wound J. 2020, 17, 1356–1365. [Google Scholar] [CrossRef]
- Cullen, B.; Watt, P.W.; Lundqvist, C.; Silcock, D.; Schmidt, R.J.; Bogan, D.; Light, N.D. The role of oxidised regenerated cellulose/CG in chronic wound repair and its potential mechanism of action. Int. J. Biochem. Cell Biol. 2002, 34, 1544–1556. [Google Scholar] [CrossRef] [PubMed]
- Richard, J.L.; Martini, J.; Bonello Faraill, M.M.; Bemba, J.M.; Lepeut, M.; Truchetet, F.; Ehrler, S.; Schuldiner, S.; Sauvadet, A.; Bohbot, S. Management of diabetic foot ulcers with a TLC-NOSF wound dressing. J. Wound Care 2012, 21, 142–147. [Google Scholar] [CrossRef] [PubMed][Green Version]
- Lázaro-Martínez, J.L.; Edmonds, M.; Rayman, G.; Apelqvist, J.; Van Acker, K.; Hartemann, A.; Martini, J.; Lobmann, R.; Bohbot, S.; Kerihuel, J.C.; et al. Optimal wound closure of diabetic foot ulcers with early initiation of TLC-NOSF treatment: Post-hoc analysis of Explorer. J. Wound Care 2019, 28, 358–367. [Google Scholar] [CrossRef] [PubMed]
- Gove, J.; Hampton, S.; Smith, G.; Hedger, C.; Topley, B. Using the exudate decision algorithm to evaluate wound dressings. Br. J. Nurs. 2014, 23, S24–S29. [Google Scholar] [CrossRef] [PubMed]
- Oliverio, J.; Gero, E.; Whitacre, K.L.; Rankin, J. Wound Care Algorithm: Diagnosis and Treatment. Adv. Skin Wound Care 2016, 29, 65–72. [Google Scholar] [CrossRef]
- Han, J.Y.; Choi-Kwon, S. Adaptation of evidence-based surgical wound care algorithm. J. Korean Acad. Nurs. 2011, 41, 768–779. [Google Scholar] [CrossRef] [PubMed]
- Beitz, J.M.; van Rijswijk, L. Using wound care algorithms: A content validation study. J. Wound Ostomy Cont. Nurs. 1999, 26, 238–249. [Google Scholar] [CrossRef] [PubMed]
- Hughes, M.A. Wound infection: A knowledge deficit that needs addressing. Br. J Nurs. 2016, 25 (Suppl. 6), S46–S51. [Google Scholar] [CrossRef] [PubMed]
- Phillips, P.L.; Yang, Q.; Davis, S.; Sampson, E.M.; Azeke, J.I.; Hamad, A.; Schultz, G.S. Antimicrobial dressing efficacy against mature Pseudomonas aeruginosa biofilm on porcine skin explants. Int. Wound J. 2015, 12, 469–483. [Google Scholar] [CrossRef]
- Moura, L.I.; Dias, A.M.; Leal, E.C.; Carvalho, L.; de Sousa, H.C.; Carvalho, E. Chitosan-based dressings loaded with neurotensin—An efficient strategy to improve early diabetic wound healing. Acta Biomater. 2014, 10, 843–857. [Google Scholar] [CrossRef]

Disclaimer/Publisher’s Note: The statements, opinions and data contained in all publications are solely those of the individual author(s) and contributor(s) and not of MDPI and/or the editor(s). MDPI and/or the editor(s) disclaim responsibility for any injury to people or property resulting from any ideas, methods, instructions or products referred to in the content. |
© 2024 by the authors. Licensee MDPI, Basel, Switzerland. This article is an open access article distributed under the terms and conditions of the Creative Commons Attribution (CC BY) license (https://creativecommons.org/licenses/by/4.0/).
Share and Cite
Polverino, G.; Russo, F.; D’Andrea, F. Bioactive Dressing: A New Algorithm in Wound Healing. J. Clin. Med. 2024, 13, 2488. https://doi.org/10.3390/jcm13092488
Polverino G, Russo F, D’Andrea F. Bioactive Dressing: A New Algorithm in Wound Healing. Journal of Clinical Medicine. 2024; 13(9):2488. https://doi.org/10.3390/jcm13092488
Chicago/Turabian StylePolverino, Gianmarco, Francesca Russo, and Francesco D’Andrea. 2024. "Bioactive Dressing: A New Algorithm in Wound Healing" Journal of Clinical Medicine 13, no. 9: 2488. https://doi.org/10.3390/jcm13092488
APA StylePolverino, G., Russo, F., & D’Andrea, F. (2024). Bioactive Dressing: A New Algorithm in Wound Healing. Journal of Clinical Medicine, 13(9), 2488. https://doi.org/10.3390/jcm13092488

