Mixed Neuroendocrine Non-Neuroendocrine Neoplasms: A Systematic Review of a Controversial and Underestimated Diagnosis
Abstract
1. Introduction
2. Methods
- Provision of clinical-pathological and survival data (at least 6 months of follow-up for patients who were alive at the time of publication) on MiNEN or MANEC.
- Molecular/genetic findings on MiNEN or MANEC (immunohistochemical data were not included, except when used for the assessment of DNA Mismatch Repair (MMR) protein status).
3. Results
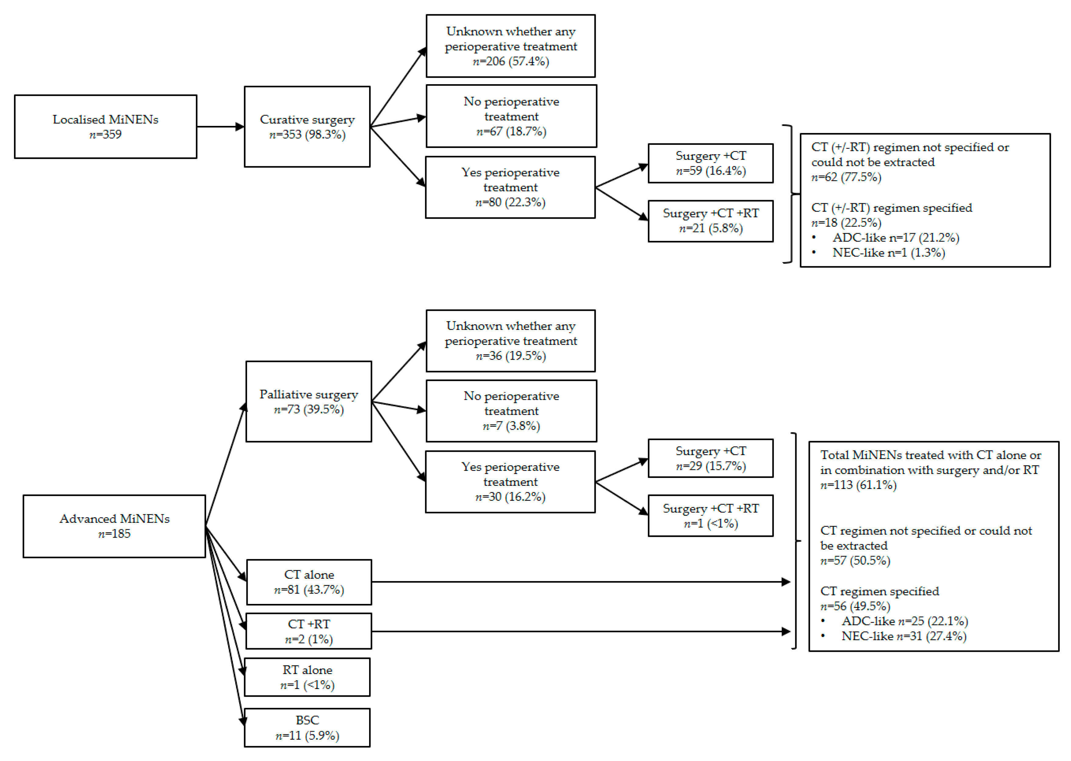
3.1. Clinical-Pathological Characteristics, Treatment Modalities, and Survival Outcomes
3.2. The Molecular Landscape of MiNEN and Pathogenetic Hypotheses
4. Discussion
Supplementary Materials
Author Contributions
Funding
Conflicts of Interest
References
- Volante, M.; Rindi, G.; Papotti, M. The grey zone between pure (neuro)endocrine and non-(neuro)endocrine tumours: A comment on concepts and classification of mixed exocrine-endocrine neoplasms. Virchows Arch. 2006, 449, 499–506. [Google Scholar] [CrossRef] [PubMed]
- La Rosa, S.; Sessa, F.; Uccella, S. Mixed Neuroendocrine-Nonneuroendocrine Neoplasms (MiNENs): Unifying the Concept of a Heterogeneous Group of Neoplasms. Endocr. Pathol. 2016, 27, 284–311. [Google Scholar] [CrossRef]
- Lewin, K. Carcinoid tumors and the mixed (composite) glandular-endocrine cell carcinomas. Am. J. Surg. Pathol. 1987, 11 (Suppl. 1), 71–86. [Google Scholar] [CrossRef] [PubMed]
- Bosman, F.T.; Carneiro, F.; Hruban, R.H.; Theise, N.D. WHO Classification of Tumours of the Digestive System, 4th ed.; International Agency for Research on Cancer (IARC): Lyon, France, 2010. [Google Scholar]
- Lloyd, R.V.; Osamura, R.Y.; Klöppel, G.; Rosai, J. Who Classification of Tumours of Endocrine Organs, 4th ed.; International Agency for Research on Cancer (IARC): Lyon, France, 2017. [Google Scholar]
- WHO Classification of Tumours Editorial Board. WHO Classification of Tumours. Digestive System Tumours, 5th ed.; International Agency for Research on Cancer (IARC): Lyon, France, 2019. [Google Scholar]
- La Rosa, S.; Marando, A.; Sessa, F.; Capella, C. Mixed Adenoneuroendocrine Carcinomas (MANECs) of the Gastrointestinal Tract: An Update. Cancers 2012, 4, 11–30. [Google Scholar] [CrossRef]
- Garcia-Carbonero, R.; Sorbye, H.; Baudin, E.; Raymond, E.; Wiedenmann, B.; Niederle, B.; Sedlackova, E.; Toumpanakis, C.; Anlauf, M.; Cwikla, J.B.; et al. ENETS Consensus Guidelines for High-Grade Gastroenteropancreatic Neuroendocrine Tumors and Neuroendocrine Carcinomas. Neuroendocrinology 2016, 103, 186–194. [Google Scholar] [CrossRef] [PubMed]
- Bazerbachi, F.; Kermanshahi, T.R.; Monteiro, C. Early precursor of mixed endocrine-exocrine tumors of the gastrointestinal tract: Histologic and molecular correlations. Ochsner J. 2015, 15, 97–101. [Google Scholar] [PubMed]
- Girardi, D.M.; Silva, A.C.B.; Rêgo, J.F.M.; Coudry, R.A.; Riechelmann, R.P. Unraveling molecular pathways of poorly differentiated neuroendocrine carcinomas of the gastroenteropancreatic system: A systematic review. Cancer Treat. Rev. 2017, 56, 28–35. [Google Scholar] [CrossRef]
- Golombek, T.; Henker, R.; Rehak, M.; Quäschling, U.; Lordick, F.; Knödler, M. A Rare Case of Mixed Adenoneuroendocrine Carcinoma (MANEC) of the Gastroesophageal Junction with HER2/neu Overexpression and Distinct Orbital and Optic Nerve Toxicity after Intravenous Administration of Cisplatin. Oncol. Res. Treat. 2019, 42, 123–127. [Google Scholar] [CrossRef] [PubMed]
- Kubo, K.; Kimura, N.; Mabe, K.; Nishimura, Y.; Kato, M. Synchronous Triple Gastric Cancer Incorporating Mixed Adenocarcinoma and Neuroendocrine Tumor Completely Resected with Endoscopic Submucosal Dissection. Intern. Med. 2018, 57, 2951–2955. [Google Scholar] [CrossRef]
- Lin, Z.; Chen, J.; Guo, Y. Efficacy of XELOX adjuvant chemotherapy for gastric mixed adenoneuroendocrine carcinoma: A case report. Medicine (Baltimore) 2019, 98, e16000. [Google Scholar] [CrossRef]
- Kim, K.H.; Lee, H.J.; Lee, S.H.; Hwang, S.H. Mixed adenoneuroendocrine carcinoma in the stomach: A case report with a literature review. Ann. Surg. Treat. Res. 2018, 94, 270–273. [Google Scholar] [CrossRef] [PubMed]
- Ochiai, T.; Ominami, M.; Nagami, Y.; Fukunaga, S.; Toyokawa, T.; Yamagami, H.; Tanigawa, T.; Watanabe, T.; Ohira, M.; Ohsawa, M.; et al. Lymph Node Metastasis of Mixed Adenoneuroendocrine Carcinoma after Curative Resection Using the Expanded Criteria for Early Gastric Cancer. Intern. Med. 2018, 57, 2837–2842. [Google Scholar] [CrossRef] [PubMed]
- Yang, G.; Li, D.; Zheng, F.; Yang, L. Long-term disease free survival of gastric mixed adenoneuroendocrine carcinoma treated with multimodality therapy: A case report. Mol. Clin. Oncol. 2018, 8, 653–656. [Google Scholar] [CrossRef] [PubMed]
- Pastorello, R.G.; de Macedo, M.P.; da Costa Junior, W.L.; Begnami, M.D.F.S. Gastric Pouch Mixed Adenoneuroendocrine Carcinoma with a Mixed Adenocarcinoma Component after Roux-en-Y Gastric Bypass. J. Investig. Med. High Impact Case Rep. 2017, 5, 2324709617740908. [Google Scholar] [CrossRef] [PubMed]
- Shimizu, A.; Takahashi, T.; Kushima, R.; Sentani, K.; Yasui, W.; Matsuno, Y. An extremely rare case of Epstein-Barr virus-associated gastric carcinoma with differentiation to neuroendocrine carcinoma. Pathol. Int. 2018, 68, 41–46. [Google Scholar] [CrossRef] [PubMed]
- Tang, Q.; Zhou, Z.; Chen, J.; Di, M.; Ji, J.; Yuan, W.; Liu, Z.; Wu, L.; Zhang, X.; Li, K.; et al. Correlation of metastasis characteristics with prognosis in gastric mixed adenoneuroendocrine carcinoma: Two case reports. Medicine (Baltimore) 2017, 96, e9189. [Google Scholar] [CrossRef]
- Kheiri, B.; Osman, M.; Congdon, D.; Bachuwa, G. A rare case of gastric mixed adenoneuroendocrine carcinoma (MANEC) with gastric Helicobacter pylori-negative mucosa-associated lymphoid tissue (MALT) lymphoma. BMJ Case Rep. 2017, 2017. [Google Scholar] [CrossRef]
- Nassereddine, H.; Poté, N.; Théou-Anton, N.; Lamoureux, G.; Fléjou, J.F.; Couvelard, A. A gastric MANEC with an adenocarcinoma of fundic-gland type as exocrine component. Virchows Arch. 2017, 471, 673–678. [Google Scholar] [CrossRef]
- Pham, Q.D.; Mori, I.; Osamura, R.Y. A Case Report: Gastric Mixed Neuroendocrine-Nonneuroendocrine Neoplasm with Aggressive Neuroendocrine Component. Case Rep. Pathol. 2017, 2017, 9871687. [Google Scholar] [CrossRef]
- Cazzo, E.; de Saito, H.P. Mixed adenoneuroendocrine carcinoma of the gastric stump following Billroth II gastrectomy: Case report and review of the literature. Sao Paulo Med. J. 2016, 134, 84–87. [Google Scholar] [CrossRef]
- De Luca-Johnson, J.; Zenali, M. A Previously Undescribed Presentation of Mixed Adenoneuroendocrine Carcinoma. Case Rep. Pathol. 2016, 2016, 9063634. [Google Scholar] [CrossRef] [PubMed]
- Yamasaki, Y.; Nasu, J.; Miura, K.; Kono, Y.; Kanzaki, H.; Hori, K.; Tanaka, T.; Kita, M.; Tsuzuki, T.; Matsubara, M.; et al. Intramucosal gastric mixed adenoneuroendocrine carcinoma completely resected with endoscopic submucosal dissection. Intern. Med. 2015, 54, 917–920. [Google Scholar] [CrossRef] [PubMed][Green Version]
- Fukuba, N.; Yuki, T.; Ishihara, S.; Sonoyama, H.; Tada, Y.; Kusunoki, R.; Oka, A.; Oshima, N.; Moriyama, I.; Kawashima, K.; et al. Gastric mixed adenoneuroendocrine carcinoma with a good prognosis. Intern. Med. 2014, 53, 2585–2588. [Google Scholar] [CrossRef] [PubMed]
- Taguchi, J.; Shinozaki, K.; Baba, S.; Kurogi, J.; Nakane, T.; Kinoshita, Y.; Ishii, K.; Ueno, T.; Torimura, T.; Yano, H. A resected case of neuroendocrine carcinoma of the stomach with unusual lymph node metastasis. Med. Mol. Morphol. 2016, 49, 34–41. [Google Scholar] [CrossRef] [PubMed]
- Zecchini, R.; Azzolini, F.; Cecinato, P.; Iori, V.; De Marco, L.; Zanelli, M.; Parmeggiani, F.; Cavina, M.; Sereni, G.; Tioli, C.; et al. Sassatelli, R. A rare case of mixed adeno-neuroendocrine gastric carcinoma (MANEC) associated to autoimmune metaplastic atrophic gastritis (AMAG). Dig. Liver Dis. 2016, 48 (Suppl. 2), e148. [Google Scholar] [CrossRef]
- Farooq, F.; Zarrabi, K.; Sweeney, K.; Kim, J.; Bandovic, J.; Patel, C.; Choi, M. Multiregion Comprehensive Genomic Profiling of a Gastric Mixed Neuroendocrine-Nonneuroendocrine Neoplasm with Trilineage Differentiation. J. Gastric Cancer 2018, 18, 200–207. [Google Scholar] [CrossRef] [PubMed]
- Fujita, Y.; Uesugi, N.; Sugimoto, R.; Eizuka, M.; Matsumoto, T.; Sugai, T. Gastric mixed neuroendocrine-non-neuroendocrine neoplasm (MiNEN) with pancreatic acinar differentiation: A case report. Diagn. Pathol. 2019, 14, 38. [Google Scholar] [CrossRef]
- Zhang, W.; Xiao, W.; Ma, H.; Sun, M.; Chen, H.; Zheng, S. Neuroendocrine liver metastasis in gastric mixed adenoneuroendocrine carcinoma with trilineage cell differentiation: A case report. Int. J. Clin. Exp. Pathol. 2014, 7, 6333–6338. [Google Scholar]
- Juanmartinena, J.F.; Fernández-Urién, I.; Córdoba, A.; Miranda, C.; Borda, A. Mixed adenoneuroendocrine carcinoma (MANEC) of the gastroesophageal junction: A case report and review of the literature. Rev. Esp. Enferm. Dig. 2017, 109, 160–162. [Google Scholar] [CrossRef][Green Version]
- Yamamoto, M.; Ozawa, S.; Koyanagi, K.; Oguma, J.; Kazuno, A.; Ninomiya, Y.; Yatabe, K.; Hatanaka, K. Mixed adenoneuroendocrine carcinoma of the esophagogastric junction: A case report. Surg. Case Rep. 2018, 4, 56. [Google Scholar] [CrossRef]
- Uda, S.; Makuuchi, H.; Nitta, M.; Kazuno, A.; Yamamoto, S.; Nishi, T.; Chino, O.; Shimada, H.; Ozawa, S. A case of mixed adenoneuroendcrine carcinoma (MANEC) of the esophagogastric junction. Dis. Esophagus 2014, 27, P2.14.22. [Google Scholar]
- Yuan, W.; Liu, Z.; Lei, W.; Sun, L.; Yang, H.; Wang, Y.; Ramdas, S.; Dong, X.; Xu, R.; Cai, H.; et al. Mutation landscape and intra-tumor heterogeneity of two MANECs of the esophagus revealed by multi-region sequencing. Oncotarget 2017, 8, 69610–69621. [Google Scholar] [PubMed]
- Imaoka, K.; Fukuda, S.; Tazawa, H.; Kuga, Y.; Mochizuki, T.; Hirata. Y.; Fujisaki, S.; Takahashi, M.; Nishida, T.; Sakimoto, H. A mixed adenoneuroendocrine carcinoma of the pancreas: A case report. Surg. Case Rep. 2016, 2, 133. [Google Scholar] [CrossRef] [PubMed][Green Version]
- Lee, L.; Bajor-Dattilo, E.B.; Das, K. Metastatic mixed acinar-neuroendocrine carcinoma of the pancreas to the liver: A cytopathology case report with review of the literature. Diagn. Cytopathol. 2013, 41, 164–170. [Google Scholar] [CrossRef]
- Mahansaria, S.S.; Agrawal, N.; Arora, A.; Bihari, C.; Appukuttan, M.; Chattopadhyay, T.K. Ampullary Mixed Adenoneuroendocrine Carcinoma: Surprise Histology, Familiar Management. Int. J. Surg. Pathol. 2017, 25, 585–591. [Google Scholar] [CrossRef]
- Zhang, L.; Yang, Z.; Chen, Q.; Li, M.; Zhu, X.; Wan, D.; Xie, H.; Zheng, S. Mixed adenoendocrine carcinoma in the extrahepatic biliary tract: A case report and literature review. Oncol. Lett. 2019, 18, 1585–1596. [Google Scholar] [CrossRef]
- Skalicky, A.; Vištejnová, L.; Dubová, M.; Malkus, T.; Skalický, T.; Troup, O. Mixed neuroendocrine-non-neuroendocrine carcinoma of gallbladder: Case report. World J. Surg. Oncol. 2019, 17, 55. [Google Scholar] [CrossRef]
- Yoshioka, S.; Ebisu, Y.; Ishida, M.; Uemura, Y.; Yanagimoto, H.; Satoi, S.; Tsuta, K. Cytological features of mixed adenoneuroendocrine carcinoma of the ampulla of Vater: A case report with immunocytochemical analyses. Diagn. Cytopathol. 2018, 46, 540–546. [Google Scholar] [CrossRef]
- Komo, T.; Kohashi, T.; Nakashima, A.; Ohmori, I.; Hihara, J.; Mukaida, H.; Kaneko, M.; Hirabayashi, N. Mixed adenoneuroendocrine carcinoma of the distal bile duct: A case report. Int. J. Surg. Case Rep. 2017, 39, 203–207. [Google Scholar] [CrossRef]
- Izumo, W.; Higuchi, R.; Yazawa, T.; Uemura, S.; Matsunaga, Y.; Shiihara, M.; Furukawa, T.; Yamamoto, M. A long-term recurrence-free survival of a patient with the mixed adeno-neuroendocrine bile duct carcinoma: A case report and review of the literature. Int. J. Surg. Case Rep. 2017, 39, 43–50. [Google Scholar] [CrossRef]
- Takemoto, Y.K.; Abe, T.; Amano, H.; Hanada, K.; Okazaki, A.; Minami, T.; Kobayashi, T.; Nakahara, M.; Yonehara, S.; Ohdan, H.; et al. Mixed adenoneuroendocrine carcinoma derived from the cystic duct: A case report. Int. J. Surg. Case Rep. 2017, 39, 29–33. [Google Scholar] [CrossRef] [PubMed]
- Huang, Z.; Xiao, W.D.; Li, Y.; Huang, S.; Cai, J.; Ao, J. Mixed adenoneuroendocrine carcinoma of the ampulla: Two case reports. World J. Gastroenterol. 2015, 21, 2254–2259. [Google Scholar] [CrossRef] [PubMed]
- Meguro, Y.; Fukushima, N.; Koizumi, M.; Kasahara, N.; Hydo, M.; Morishima, K.; Sata, N.; Lefor, A.T.; Yasuda, Y. A case of mixed adenoneuroendocrine carcinoma of the gallbladder arising from an intracystic papillary neoplasm associated with pancreaticobiliary maljunction. Pathol. Int. 2014, 64, 465–471. [Google Scholar] [CrossRef] [PubMed]
- Zhang, L.; DeMay, R.M. Cytological features of mixed adenoneuroendocrine carcinoma of the ampulla: Two case reports with review of literature. Diagn. Cytopathol. 2014, 42, 1075–1084. [Google Scholar] [CrossRef] [PubMed]
- Shintaku, M.; Kataoka, K.; Kawabata, K. Mixed adenoneuroendocrine carcinoma of the gallbladder with squamous cell carcinomatous and osteosarcomatous differentiation: Report of a case. Pathol. Int. 2013, 63, 113–119. [Google Scholar] [CrossRef]
- Song, W.; Chen, W.; Zhang, S.; Peng, J.; He, Y. Successful treatment of gallbladder mixed adenoneuroendocrine carcinoma with neo-adjuvant chemotherapy. Diagn. Pathol. 2012, 7, 163. [Google Scholar] [CrossRef]
- Sato, O.; Tsuchikawa, T.; Yamada, T.; Sato, D.; Nakanishi, Y.; Asano, T.; Noji, T.; Yo, K.; Ebihara, Y.; Murakami, S.; et al. Metastatic mixed adenoneuroendocrine carcinoma of the liver successfully resected by hepatic trisectionectomy following chemotherapy: A case report. Clin. Case Rep. 2019, 7, 491–496. [Google Scholar]
- Silva, J.R.D.; Pinho, R.T.; Furtado, A. A case of a mixed adenoneuroendocrine tumor of the colon. Rev. Esp. Enferm. Dig. 2017, 109, 673. [Google Scholar] [CrossRef]
- Carboni, F.; Valle, M.; Russo, A. Mixed adenoneuroendocrine carcinoma of the cecum. Clin. Res. Hepatol. Gastroenterol. 2019, 43, 627–629. [Google Scholar] [CrossRef]
- Cherbanyk, F.; Gassend, J.L.; Dimitrief, M.; Andrejevic-Blant, S.; Martinet, O.; Pezzetta, E. A Rare Type of Colorectal Cancer: Mixed Adeno-Neuroendocrine Carcinoma (MANEC). Chirurgia (Bucharest) 2017, 112, 152–156. [Google Scholar] [CrossRef]
- Morais, M.; Pinho, A.C.; Marques, A.; Lopes, J.; Duarte, A.; da Silva, P.C.; Lopes, J.M.; Maia, J.C. Mixed Adenoneuroendocrine Carcinoma Causing Colonic Intussusception. Case Rep. Surg. 2016, 2016, 7684364. [Google Scholar] [PubMed]
- Tagai, N.; Goi, T.; Morikawa, M.; Kurebayashi, H.; Kato, S.; Fujimoto, D.; Koneri, K.; Murakami, M.; Hirono, Y.; Noriki, S.; et al. Favorable response of colonic mixed adenoneuroendocrine carcinoma to streptozocin monotherapy. Int. Cancer Conf. J. 2017, 6, 175–179. [Google Scholar] [CrossRef] [PubMed]
- Gurzu, S.; Kadar, Z.; Bara, T.; Bara, T., Jr.; Tamasi, A.; Azamfirei, L.; Jung, I. Mixed adenoneuroendocrine carcinoma of gastrointestinal tract: Report of two cases. World J. Gastroenterol. 2015, 21, 1329–1333. [Google Scholar] [CrossRef] [PubMed]
- Minaya-Bravo, A.M.; Garcia Mahillo, J.C.; Mendoza Moreno, F.; Noguelares Fraguas, F.; Granell, J. Large cell neuroendocrine—Adenocarcinona mixed tumour of colon: Collision tumour with peculiar behaviour. What do we know about these tumours? Ann. Med. Surg. (Lond.) 2015, 4, 399–403. [Google Scholar]
- Vanacker, L.; Smeets, D.; Hoorens, A.; Teugels, E.; Algaba, R.; Dehou, M.F.; De Becker, A.; Lambrechts, D.; De Greve, J. Mixed adenoneuroendocrine carcinoma of the colon: Molecular pathogenesis and treatment. Anticancer Res. 2014, 34, 5517–5521. [Google Scholar]
- Ito, H.; Kudo, A.; Matsumura, S.; Ban, D.; Irie, T.; Ochiai, T.; Nakamura, N.; Tanaka, S.; Tanabe, M. Mixed adenoneuroendocrine carcinoma of the colon progressed rapidly after hepatic rupture: Report of a case. Int. Surg. 2014, 99, 40–44. [Google Scholar] [CrossRef]
- Khudiakov, A.; Al-Sadawi, M.; Qin, J.; Haddadin, M.; Soroka, S.; Hartt, A.; Soni, L.; Arora, S.; McFarlane, S.I. Rare Case of Rectal Mixed Adeno-Neuroendocrine Carcinoma. Am. J. Med. Case Rep. 2019, 7, 117–120. [Google Scholar] [CrossRef]
- Yamauchi, H.; Sakurai, S.; Tsukagoshi, R.; Suzuki, M.; Tabe, Y.; Fukasawa, T.; Kiriyama, S.; Fukuchi, M.; Naitoh, H.; Kuwano, H. A case of very well-differentiated adenocarcinoma with carcinoid tumor in the ascending colon. Int. Surg. 2014, 99, 132–136. [Google Scholar]
- Semrau, S.; Agaimy, A.; Pavel, M.; Lubgan, D.; Schmidt, D.; Cavallaro, A.; Golcher, H.; Grützmann, R.; Fietkau, R. Long-term control with chemoradiation of initially metastatic mixed adenoneuroendocrine carcinoma of the rectum: A case report. J. Med. Case Rep. 2019, 13, 82. [Google Scholar] [PubMed]
- Constantinou, P.; Karagkounis, G.; Kazamias, G.; Taliadoros, A.; Poullou, C.; Vourlakou, C. Metastatic Mixed Mdenoneuroendocrine Carcinomas (MANECs) of the colorectum: Two cases. Virchows Arch. 2015, 467, S184–S185. [Google Scholar]
- Quaas, A.; Waldschmidt, D.; Alakus, H.; Zander, T.; Heydt, C.; Goeser, T.; Daheim, M.; Kasper, P.; Plum, P.; Bruns, C.; et al. Therapy susceptible germline-related BRCA 1-mutation in a case of metastasized mixed adeno-neuroendocrine carcinoma (MANEC) of the small bowel. BMC Gastroenterol. 2018, 18, 75. [Google Scholar] [CrossRef] [PubMed]
- Steel, C.J.; Hostetler, V.; Dunn, D. A case of hyperfunctioning pancreatic mixed adenoneuroendocrine carcinoma (MANEC) arising from ectopic pancreatic tissue in the liver. Radiol. Case Rep. 2014, 9, 1011. [Google Scholar] [CrossRef] [PubMed]
- Mehrvarz Sarshekeh, A.; Advani, S.; Patel, M.R.; Dasari, A. Prognostic validity of AJCC staging system in neuroendocrine tumors of the appendix. Ann. Oncol. 2016, 27 (Suppl. 6). [Google Scholar]
- Melchior, L.C.; Willemoe, G.L.; Garbyal, R.S.; Langer, S.W.; Knigge, U.; Federspiel, B. Next generation sequencing of 294 neuroendocrine g3 and mixed neuroendocrine and non-neuroendocrine neoplasms identifies molecular profile linked to the site of the primary and tumor composition. Neuroendocrinology 2019, 108 (Suppl. 1), 31. [Google Scholar]
- Pop, G.; Popp, C.G.; Nichita, L.; Gramada, E.; Sticlaru, L.C.; Dutulescu, S.; Michire-Stefana, A.D.; Stanga, P.I.; Mastalier, B.; Staniceanu, F. Pancreatic mixed adeno-neuroendocrine carcinomas (MANECs)-report of a series of cases. Virchows Arch. 2016, 469, PS-05-026. [Google Scholar]
- Brathwaite, S.; Rock, J.; Yearsley, M.M.; Bekaii-Saab, T.; Wei, L.; Frankel, W.L.; Hays, J.; Wu, C.; Abdel-Misih, S. Mixed Adeno-neuroendocrine Carcinoma: An Aggressive Clinical Entity. Ann. Surg. Oncol. 2016, 23, 2281–2286. [Google Scholar] [CrossRef]
- Brathwaite, S.; Yearsley, M.M.; Bekaii-Saab, T.; Wei, L.; Schmidt, C.R.; Dillhoff, M.E.; Frankel, W.L.; Hays, J.; Wu, C.; Abdel-Misih, S. Appendiceal Mixed Adeno-Neuroendocrine Carcinoma: A Population-Based Study of the Surveillance, Epidemiology, and End Results Registry. Front. Oncol. 2016, 6, 148. [Google Scholar] [CrossRef]
- Yang, H.-M.; Schaaf, C.; Schaeffer, D.; Vieth, M.; Veits, L.; Geddert, H.; Jung, A.; Kirchner, T.; Horst, D. Molecular analysis of mixed adenoneuroendocrine carcinomas (MANEC) signifies a common clonal origin of adeno and neuroendocrine components. Lab. Investig. 2015, 95, 199A. [Google Scholar]
- Basturk, O.; Adsay, V.; Hruban, R.H.; Yang, Z.; Giordano, T.J.; Shi, C.; Saka, B.; Klimstra, D.S. Pancreatic acinar cell carcinomas with prominent neuroendocrine differentiation: Clinicopathologic analysis of a distinct and diagnostically challenging neoplasm. Lab. Investig. 2014, 94, 447A. [Google Scholar]
- Dulskas, A.; Pilvelis, A. Oncologic outcome of mixed adenoneuroendocrine carcinoma (MANEC): A single center case series. Eur. J. Surg. Oncol. 2019, 46, 105–107. [Google Scholar] [CrossRef]
- Duzkoylu, Y.; Aras, O.; Bostancı, E.B.; Keklik Temuçin, T.; Ulaş, M. Mixed Adeno-Neuroendocrine Carcinoma; Case Series of Ten Patients with Review of the Literature. Balkan Med. J. 2018, 35, 263–267. [Google Scholar] [CrossRef]
- Apostolidis, L.; Haag, G.M.; Jager, D.; Winkler, E.C.; Bergmann, F. Treatment outcomes of patients with mixed neuroendocrine non-neuroendocrine neoplasms (MINEN). Neuroendocrinology 2018, 106, 56. [Google Scholar]
- Bu, S.; Ding, D.; Wang, X.; Fan, R.; Xu, J.; Chen, Y.; Liu, H. The clinical characteristics and prognosis of 73 patients with Nonfunctional Gastroenteropancreatic neuroendocrine neoplasm: A 10-year retrospective study of a single center. Clin. Pract. 2017, 14, 198–203. [Google Scholar] [CrossRef]
- Lee, S.M.; Broaddus, R.; Singh, R.; Luthra, R.; Chen, H. Mutation profile of colorectal neuroendocrine neoplasm. Lab. Investig. 2016, 96, 182A. [Google Scholar]
- Kolasinska-Cwikla, A.D.; Lewczuk, A.; Cichocki, A.; Maciejkiewicz, K.; Nowicka, E.; Roszkowska-Purska, K.; Jodkiewicz, Z.; Tenderenda, M.; C’wikła, J.B. Neuroendocrine carcinomas of the colorectal origin—Polish experience. Ann. Oncol. 2016, 27 (Suppl. 6). [Google Scholar] [CrossRef]
- Jesinghaus, M.; Konukiewitz, B.; Keller, G.; Kloor, M.; Steiger, K.; Reiche, M.; Penzel, R.; Endris, V.; Arseni, R.; Hermann, G.; et al. Colorectal mixed adenoneuroendocrine carcinomas and neuroendocrine carcinomas are genetically closely related to colorectal adenocarcinomas. Mod. Pathol. 2017, 30, 610–619. [Google Scholar] [CrossRef] [PubMed]
- Komatsubara, T.; Koinuma, K.; Miyakura, Y.; Horie, H.; Morimoto, M.; Ito, H.; Lefor, A.K.; Sata, N.; Fukushima, N. Endocrine cell carcinomas of the colon and rectum: A clinicopathological evaluation. Clin. J. Gastroenterol. 2016, 9, 1–6. [Google Scholar] [CrossRef]
- La Rosa, S.; Bernasconi, B.; Vanoli, A.; Sciarra, A.; Notohara, K.; Albarello, L.; Casnedi, S.; Billo, P.; Zhang, L.; Tibiletti, M.G.; et al. c-MYC amplification and c-myc protein expression in pancreatic acinar cell carcinomas. New insights into the molecular signature of these rare cancers. Virchows Arch. 2018, 473, 435–441. [Google Scholar] [CrossRef]
- La Rosa, S.; Uccella, S.; Molinari, F.; Savio, A.; Mete, O.; Vanoli, A.; Maragliano, R.; Frattini, M.; Mazzucchelli, L.; Sessa, F.; et al. Mixed Adenoma Well-differentiated Neuroendocrine Tumor (MANET) of the Digestive System: An Indolent Subtype of Mixed Neuroendocrine-NonNeuroendocrine Neoplasm (MiNEN). Am. J. Surg. Pathol. 2018, 42, 1503–1512. [Google Scholar] [CrossRef]
- Lim, S.M.; Kim, H.; Kang, B.; Kim, H.S.; Rha, S.Y.; Noh, S.H.; Hyung, W.J.; Cheong, J.H.; Kim, H.I.; Chung, H.C.; et al. Prognostic value of (18)F-fluorodeoxyglucose positron emission tomography in patients with gastric neuroendocrine carcinoma and mixed adenoneuroendocrine carcinoma. Ann. Nucl. Med. 2016, 30, 279–286. [Google Scholar] [CrossRef]
- Frizziero, M.; Wang, X.; Chakrabarty, B.; Childs, A.; Luong, L.V.; Walter, T.; Elshafie, M.; Shah, T.; Fulford, P.; Minicozzi, A.; et al. Mixed adeno-neuroendocrine carcinoma (MANEC) of the gastroenteropancreatic (GEP) tract: A multicentre retrospective study. Ann. Oncol. 2017, 28 (Suppl. 5). [Google Scholar] [CrossRef]
- Milione, M.; Maisonneuve, P.; Pellegrinelli, A.; Grillo, F.; Albarello, L.; Spaggiari, P.; Vanoli, A.; Tagliabue, G.; Pisa, E.; Messerini, L.; et al. Ki67 proliferative index of the neuroendocrine component drives MANEC prognosis. Endocr. Relat. Cancer 2018, 25, 583–593. [Google Scholar] [CrossRef] [PubMed]
- Nie, L.; Li, M.; He, X.; Feng, A.; Wu, H.; Fan, X. Gastric mixed adenoneuroendocrine carcinoma: Correlation of histologic characteristics with prognosis. Ann. Diagn. Pathol. 2016, 25, 48–53. [Google Scholar] [CrossRef] [PubMed]
- Schimmack, S.; Weber, T.; Bergmann, F.; Hinz, U.; Nießen, A.; Hackert, T.; Büchler, M.W.; Strobel, O. Mixed exocrine-endocrine neoplasms of the pancreas. Langenbecks Arch. Surg. 2017, 402, 1136. [Google Scholar]
- Park, J.Y.; Ryu, M.H.; Park, Y.S.; Park, H.J.; Ryoo, B.Y.; Kim, M.G.; Yook, J.H.; Kim, B.S.; Kang, Y.K. Prognostic significance of neuroendocrine components in gastric carcinomas. Eur. J. Cancer 2014, 50, 2802–2809. [Google Scholar] [CrossRef] [PubMed]
- Olevian, D.; Harris, B.; Nikiforova, M.; Kuan, S.-F.; Pai, R. Clinicopathologic analysis of colorectal carcinoma with high-grade neuroendocrine differentiation: Identification of a unique subtype with mixed large cell neuroendocrine carcinoma/signet ring cell adenocarcinoma with frequent BRAF mutation and poor overall survival. Lab. Investig. 2015, 95, 182A. [Google Scholar]
- Spada, F.; Milione, M.; Maisonneuve, P.; Prinzi, N.; Smiroldo, V.; Bolzacchini, E.; Carnaghi, C.; La Rosa, S.; Cappella, C.; Sessa, F.; et al. An Italian Multicenter Study in Patients with Advanced Mixed AdenoNeuroendocrine Carcinomas (MANECs) of the Gastro-Entero-Pancreatic Tract Treated with Chemotherapy. Neuroendocrinology 2019, 108, 190. [Google Scholar]
- Bongiovanni, M.; Molinari, F.; Uccella, S.; Savio, A.; Sessa, F.; La Rosa, S. Mixed Adenoma-Well Differentiated Neuroendocrine Tumors (MANETs) of the Colon. Clinico-Pathologic and Molecular Analysis of 6 Cases of a Rare and Recently Recognized Entity. Lab. Investig. 2017, 97, 145A. [Google Scholar]
- Sahnane, N.; Furlan, D.; Monti, M.; Romualdi, C.; Vanoli, A.; Vicari, E.; Solcia, E.; Capella, C.; Sessa, F.; La Rosa, S. Microsatellite unstable gastrointestinal neuroendocrine carcinomas: A new clinicopathologic entity. Endocr. Relat. Cancer 2015, 22, 35–45. [Google Scholar] [CrossRef]
- Scardoni, M.; Vittoria, E.; Volante, M.; Rusev, B.; Bersani, S.; Mafficini, A.; Gottardi, M.; Giandomenico, V.; Malleo, G.; Butturini, G.; et al. Mixed adenoneuroendocrine carcinomas of the gastrointestinal tract: Targeted next-generation sequencing suggests a monoclonal origin of the two components. Neuroendocrinology 2014, 100, 310–316. [Google Scholar] [CrossRef]
- Shen, C.; Chen, H.; Chen, H.; Yin, Y.; Han, L.; Chen, J.; Tang, S.; Yin, X.; Zhou, Z.; Zhang, B.; et al. Surgical treatment and prognosis of gastric neuroendocrine neoplasms: A single-center experience. BMC Gastroenterol. 2016, 16, 111. [Google Scholar] [CrossRef]
- Sinha, N.; Gaston, D.; Manders, D.; Goudie, M.; Matsuoka, M.; Xie, T.; Huang, W.Y. Characterization of genome-wide copy number aberrations in colonic mixed adenoneuroendocrine carcinoma and neuroendocrine carcinoma reveals recurrent amplification of PTGER4 and MYC genes. Hum. Pathol. 2018, 73, 16–25. [Google Scholar] [CrossRef] [PubMed]
- van der Veen, A.; Seesing, M.F.; Wijnhoven, B.P.L.; de Steur, W.O.; van Berge Henegouwen, M.I.; Rosman, C.; van Sandick, J.W.; Mook, S.; Haj Mohammad, N.; Ruurda, J.P.; et al. Management of resectable esophageal and gastric (mixed adeno) neuroendocrine carcinoma: A nationwide cohort study. Eur. J. Surg. Oncol. 2018, 44, 1955–1962. [Google Scholar] [CrossRef] [PubMed]
- Woischke, C.; Schaaf, C.W.; Yang, H.M.; Vieth, M.; Veits, L.; Geddert, H.; Märkl, B.; Stömmer, P.; Schaeffer, D.F.; Frölich, M.; et al. In-depth mutational analyses of colorectal neuroendocrine carcinomas with adenoma or adenocarcinoma components. Mod. Pathol. 2017, 30, 95–103. [Google Scholar] [CrossRef] [PubMed]
- Yang, M.; Tan, C.L.; Zhang, Y.; Ke, N.W.; Zeng, L.; Li, A.; Zhang, H.; Xiong, J.J.; Guo, Z.H.; Tian, B.L.; et al. B Applications of a novel tumor-grading-metastasis staging system for pancreatic neuroendocrine tumors: An analysis of surgical patients from a Chinese institution. Medicine (Baltimore) 2016, 95, e4213. [Google Scholar] [CrossRef] [PubMed]
- Yin, X.N.; Shen, C.Y.; Yin, Y.Q.; Chen, H.J.; Chen, H.N.; Yin, Y.; Han, L.Y.; Chen, J.J.; Tang, S.M.; Chen, Z.X.; et al. Prognoses in patients with primary gastrointestinal neuroendocrine neoplasms based on the proposed new classification scheme. Asia Pac. J. Clin. Oncol. 2018, 14, e37–e44. [Google Scholar] [CrossRef]
- Zhang, P.; Wang, W.; Lu, M.; Zeng, C.; Chen, J.; Li, E.; Tan, H.; Wang, W.; Yu, X.; Tang, Q.; et al. Clinicopathological features and outcome for neuroendocrine neoplasms of gastroesophageal junction: A population-based study. Cancer Med. 2018, 7, 4361–4370. [Google Scholar] [CrossRef]
- Zheng, Z.; Chen, C.; Li, B.; Liu, H.; Zhou, L.; Zhang, H.; Zheng, C.; He, X.; Liu, W.; Hong, T.; et al. Biliary Neuroendocrine Neoplasms: Clinical Profiles, Management, and Analysis of Prognostic Factors. Front. Oncol. 2019, 9, 38. [Google Scholar] [CrossRef]
- Iannuccelli, M.; Micarelli, E.; Surdo, P.L.; Palma, A.; Perfetto, L.; Rozzo, I.; Castagnoli, L.; Licata, L.; Cesareni, G. CancerGeneNet: Linking driver genes to cancer hallmarks. Nucleic Acids Res. 2019, 48, D416–D421. [Google Scholar] [CrossRef]


| Characteristics | All Patients (n = 61) |
|---|---|
| Gender | |
| Male | 47 (77.1%) |
| Female | 14 (22.9%) |
| Age at diagnosis (median) | 64 years |
| Primary tumour site | |
| Stomach | 23 (37.3%) |
| Oesophagus/OGJ | 5 (8.2%) |
| Pancreas | 2 (3.3%) |
| Biliary tract | 15 (24.6%) |
| Colon | 11 (18.0%) |
| Rectum | 3 (4.9%) |
| Small bowel | 1 (1.6%) |
| Liver | 1 (1.6%) |
| Ki-67 NE component (median) | 70% (available for 41 patients) |
| Disease stage at diagnosis | |
| Localised | 48 (78.7%) |
| Advanced | 13 * (21.3%) |
| Survival outcomes | |
| n (%) of patients with survival data | 59 (96.7%) |
| n (%) of recurrence events | 18 (37.5%) |
| n (%) of death events | 21 (35.6%) |
| Follow-up time (median) | 14.5 months |
| Overall Survival (median) | 35 months (95%CI could not be estimated) |
| Sites of recurrence (localised stage cases) | 11 † |
| Liver | 7 (63.6%) |
| Retroperitoneal lymph nodes | 2 (18.1%) |
| Peritoneum | 1 (9.0%) |
| Lung | 1 (9.0%) |
| Supraclavicular lymph node | 1 (9.0%) |
| Scalp | 1 (9.0%) |
| Sites of progression (advanced stage cases) | 7 ‡ |
| Liver | 5 (71.4%) |
| Local recurrence after palliative surgery | 1 (14.3%) |
| Not reported | 1 (14.3%) |
| Localised (n = 48) | Advanced (n = 13) | ||
|---|---|---|---|
| Primary Tumour Site | Primary Tumour Site | ||
| Upper gastro-intestinal tract | 25 (52.1%) | Upper gastro-intestinal tract | 3 (23.1%) |
| Lower gastro-intestinal tract | 8 (16.7%) | Lower gastro-intestinal tract | 7 (53.8%) |
| Hepato-pancreato-biliary tract | 15 (31.2%) | Hepato-pancreato-biliary tract | 3 (23.1%) |
| Curative treatment | Palliative treatment (n = 31 *) | ||
| Surgery alone | 29 (60.4%) | Surgery alone | 2 (6.5%) |
| Surgery + CT | 16 (33.3%) | Surgery + CT | 6 (19.4%) |
| Surgery + CT + RT | 3 (6.3%) | CT + RT | 2 (6.5%) |
| CT alone | 9 (29.0%) | ||
| RT alone | 2 (6.5%) | ||
| Best supportive care | 4 (12.9%) | ||
| Unknown | 6 (19.4%) | ||
| Curative surgery | 48 (100%) | Palliative surgery | 8 (25.8%) |
| Perioperative CT or CT/RT | 19 (39.6%) | Palliative CT | 17 (54.8%) |
| CT regimen (+/−RT) | CT regimen (+/−Surgery +/−RT) | ||
| Platinum/Etoposide | 3 (15.8%) | Platinum/Etoposide | 6 (35.3%) |
| Platinum/Irinotecan | 1 (5.2%) | Platinum/Irinotecan | 1 (5.9%) |
| Fluoropyrimidine/Platinum/Irinotecan | 1 (5.2%) | Fluoropyrimidine/Platinum | 1 (5.9%) |
| Fluoropyrimidine/Platinum/Etoposide | 1 (5.2%) | Fluoropyrimidine/Oxaliplatin (+/−mAb) | 3 (17.6%) |
| Fluoropyrimidine/Oxaliplatin | 8 (42.1%) | Fluoropyrimidine/Irinotecan (+/−mAb) | 2 (11.8%) |
| Fluoropyrimidine alone | 2 (10.5%) | Fluoropyrimidine alone | 1 (5.9%) |
| Gemcitabine/Oxaliplatin | 2 (10.5%) | Gemcitabine | 1 (5.9%) |
| Regimen not specified | 1 (5.2%) | Regimen not specified | 2 (11.8%) |
| Non-NE-like regimens | 12 (66.7%) | Non-NE-like regimens | 8 (53.3%) |
| NEC-like regimens | 4 (22.2%) | NEC-like regimens | 7 (46.7%) |
| Both NEC-like and non-NE-like regimens | 2 (11.1%) | Both NEC-like and non-NE-like regimens | 0 |
| Median RFS (95%CI) (could be estimated for 48 patients) | 36 m (95%CI; 5.8–66.2) | Median PFS (95%CI) (could be estimated for 17 patients) | 5 m (95%CI; 3.6–6.4) |
| Median OS (95%CI) (could be estimated for 48 patients) | N.R. | Median OS (95%CI) (could be estimated for 20 patients) | 12m (95%CI; 4.4–19.6) |
| Reference | Primary Tumour Site | n pts | Age at Diagnosis ‡ | n (%) Localised | n (%) Advanced | Ki-67 NE Component ‡ | Treatment for Localised Disease | Treatment for Advanced Disease | Median RFS | Median OS (Localised) | Median PFS | Median OS (Advanced) | Median OS (Whole Population) |
|---|---|---|---|---|---|---|---|---|---|---|---|---|---|
| Shen C., 2016 | Stomach | 20 | 62.2 years | 14 (70%) | 6 (30%) | n.a. | Surgery alone (13; 65%) Surgery + CT (7; 35%)
| n.a. | n.a. | n.a. | n.a. | 10.5 m | |
| Lim S.M., 2016 | Stomach | 17 | n.a. | n.a. | n.a. | n.a. | n.a. | n.a. | n.a. | n.a. | n.a. | n.a. | 36.4 m |
| Nie L., 2016 | Stomach | 14 | 60.5 years | 13 (92.9%) | 1 (7.1%) | n.a. | Surgery * (13; 100%) | Surgery * (1; 100%) | N.R. # | N.R. # | not applicable | not applicable | N.R.# |
| Park J.Y., 2014 | Stomach | 10 | 65.5 years | 10 (100%) | n.a. | n.a. | Surgery alone (3; 30%) Surgery + CT (7; 70%)
| n.a. | ~75 m @ | ~75 m @ | n.a. | n.a. | ~75 m @ |
| Zhang P., 2018 | Oesophagus/OGJ | 96 | 62.1 years | 82 (85.4%) | 14 (14.6%) | 66.7% | Surgery * (87; 90.6%) | n.a. | n.a. | n.a. | n.a. | 73.3 m | |
| van der Veen A., 2018 | Stomach (8) Oesophagus/OGJ (9) | 17 | 64.3 years | 17 (100%) | n.a. | n.a. | Surgery alone (8; 47%) Surgery + CT (5; 29.4%)
| n.a. | n.a. | Stomach: ~14 m @ Oesophagus/OGJ: ~44 m @ | n.a. | n.a. | Stomach: ~14 m @ Oesophagus/OGJ: ~44 m @ |
| Basturk O., 2014 | Pancreas | 28 | n.a. | n.a. | n.a. | n.a. | n.a. | n.a. | n.a. | n.a. | n.a. | n.a. | 44 m |
| Schimmack S., 2017 | Pancreas | 11 | n.a. | 8 (72.7%) | 3 (27.3%) | n.a. | n.a. | n.a. | n.a. | n.a. | n.a. | n.a. | 60 m |
| Yang M., 2016 | Pancreas | 6 | 47 years | 3 (50%) | 3 (50%) | n.a. | Surgery * (3; 100%) | Surgery * (3; 100%) | n.a. | n.a. | n.a. | n.a. | 15 m |
| Pop G., 2016 | Pancreas | 5 | n.a. | n.a. | 5 (100%) | n.a. | n.a. | Surgery * (5; 100%) | n.a. | n.a. | n.a. | 10 m | 10 m |
| Zheng Z., 2019 | Biliary tract | 6 | 62 years | 6 (100%) | n.a. | 70% | Surgery alone (6; 100%) | n.a. | 9.5 m | 23 m | n.a. | n.a. | 23 m |
| La Rosa S., 2018 | Pancreas | 4 | n.a. | n.a. | n.a. | n.a. | n.a. | n.a. | n.a. | n.a. | n.a. | n.a. | n.a. |
| Olevian D., 2015 | Colon | 26 | n.a. | n.a. | n.a. | n.a. | n.a. | n.a. | n.a. | n.a. | n.a. | n.a. | n.a. |
| Jesinghaus M., 2017 | Colon | 19 | 64.3 years | n.a. | n.a. | n.a. | n.a. | n.a. | n.a. | n.a. | n.a. | n.a. | n.a. |
| Kolasinska-Cwikla AD., 2016 | Colon | 15 | n.a. | n.a. | n.a. | 26.9% | Surgery * (15; 100%) | n.a. | n.a. | n.a. | n.a. | 26 m | |
| Sinha N., 2018 | Colon | 14 | 73.5 years | 5 (35.7%) | 9 (64.3%) | n.a. | n.a. | n.a. | n.a. | n.a. | n.a. | 11 m † | 11 m † |
| Lee S.M., 2016 | Colon | 8 | n.a. | n.a. | n.a. | n.a. | n.a. | n.a. | n.a. | n.a. | n.a. | n.a. | n.a. |
| Bongiovanni M., 2017 | Colon | 6 | n.a. | 6 (100%) | n.a. | <2% | Surgery * (6; 100%) | n.a. | n.a. | n.a. | n.a. | n.a. | n.a. |
| Woischke C., 2017 | Colon (10) Rectum (5) | 15 | 72 years | n.a. | n.a. | 71% | n.a. | n.a. | n.a. | n.a. | n.a. | n.a. | n.a. |
| Komatsubara T., 2016 | Colon (5) Rectum (1) | 6 | 69 years | 4 (66.7%) | 2 (33.3%) | 50% | Surgery alone (1; 25%) Surgery + CT (3; 75%)
| Surgery + CT (2; 100%)
| n.a. | n.a. | n.a. | n.a. | 53 m * |
| Brathwaite S., 2016 | Appendix | 249 | 58 years | 176 (70.7%) | 73 (29.3%) | n.a. | n.a. | n.a. | n.a. | n.a. | n.a. | 18 m | 78 m |
| Mehrvarz Sarshekeh A., 2016 | Appendix | 1173 | n.a. | 1034 (88.2%) | 139 (11.8%) | n.a. | n.a. | n.a. | n.a. | Stage I (52 m), Stage II (43 m), Stage III (28 m) | n.a. | 17 m | 17 m (stage IV)–52 m (stage I) |
| Milione M., 2018 | Stomach (32) Oesophagus/OGJ (12) Pancreas (14) Biliary tract (10) Colon (74) Rectum (18) | 160 | n.a. | 143 (89.4%) | 17 (10.6%) | ≥55%: 82.5% <55%: 17.5% | Surgery * (143; 100%) | Surgery * (17; 100%) | n.a. | n.a. | n.a. | n.a. | 13.2 m |
| Yin X.N., 2018 | Stomach (20) Rectum (6) Small bowel (4) Appendix (1) | 31 | 61 years | 27 | 4 | n.a. | Surgery * (27; 100%) | Surgery * (4; 100%) | n.a. | n.a. | n.a. | n.a. | 13 m @ |
| Apostolidis L., 2018 | Stomach (6) Oesophagus/OGJ (11) Pancreas (14) Biliary tract (4) Colon-rectum (44) Small bowel (6) Anus (1) Non-GEP (9) | 96 | 59 years | 61 (63.5%) | 35 (36.5%) (68 for survival analysis) | 78% | Surgery alone (23; 37.7%) Surgery + CT ** (25; 40.9%) Surgery + CT + RT ** (9; 14.8%) Unknown treatment (4; 6.6%) | CT alone (54; 79.4%)
| 8.6 m (surgery alone) − 12.9 m (surgery + periop) | 18.9 m (surgery alone) − 75m (surgery + periop) | 5.2 m | 17.4 m | 44.5 m |
| Düzköylü Y., 2018 | Stomach (5) Pancreas (1) Biliary tract (2) Colon (1) Rectum (1) | 10 | 67.5 years | 9 (90%) | 1 (10%) | 55.5% | Surgery alone (5; 55.67%) Surgery + CT ** (4; 44.4%) | Surgery + CT ** (1; 100%) | n.a. | N.R.# | n.a. | n.a. | N.R.# |
| Frizziero M., 2017 | Stomach (3) Oesophagus/OGJ (10) Pancreas (3) Biliary tract (2) Colon-rectum (31) Small bowel (3) Unknown (1) | 53 | 62 years | 28 (52.8%) | 25 (47.2%) (41 for survival analysis) | 70% | Surgery alone (12; 42.9%) Surgery + CT ** (7; 25%) Surgery + CT +RT ** (7; 25%) CT + RT (1; 3.6%) Unknown treatment (1; 3.6%) | CT alone (27; 65.9%)
| 19.4 m | 21 m | 4.6 m | 13.6 m | 18.6 m |
| La Rosa S., 2018 | Stomach (2) Colon (4) Rectum (5) Small bowel (3) | 14 | 57.5 years | n.a. | n.a. | 1% | n.a. | n.a. | n.a. | n.a. | n.a. | n.a. | N.R.# |
| Scardoni M., 2014 | Stomach (2) Pancreas (2) Rectum (1) Small bowel (1) | 6 | 68 years | n.a. | n.a. | 65% | n.a. | n.a. | n.a. | n.a. | n.a. | n.a. | n.a. |
| Dulskas A., 2019 | Colon (4) Rectum (3) Anus (2) | 9 | 61 years | 3 (33.3%) | 6 (66.7%) | 65% | Surgery alone (2; 66.7%) Surgery + CT + RT (1; 33.3%) | Surgery alone (1; 16.7%) Surgery + CT (3; 60%) Surgery + CT + RT (1; 20%) CT + RT (1: 60%) | n.a. | n.a. | n.a. | n.a. | N.R.# |
| |||||||||||||
| Spada F., 2019 | Colon-rectum (32) GEP n.o.s. (19) | 51 | n.a. | n.a. | n.a. | n.a. | n.a. | n.a. | n.a. | n.a. | n.a. | n.a. | 14.4 m |
| Brathwaite S., 2016 | Colon (4) Appendix (40) Small bowel (1) Unknown (1) | 46 | 54 years | 15 (32.6%) | 31 (67.4%) | n.a. | Surgery alone (7; 46.7%) Surgery + CT ** (8; 53.3%) | Surgery alone (6; 19.4%) Surgery + CT ** (23; 74.2%) Unknown treatment (2; 6.4%) | n.a. | n.a. | n.a. | n.a. | 49.2 m |
| Bu S., 2017 | GEP n.o.s. | 19 | n.a. | n.a. | n.a. | n.a. | n.a. | n.a. | n.a. | n.a. | n.a. | n.a. | 25 m @ |
| Melchior L.C., 2019 | GEP n.o.s. | 43 | n.a. | n.a. | n.a. | n.a. | n.a. | n.a. | n.a. | n.a. | n.a. | n.a. | n.a. |
| Sahnane N., 2015 | GEP n.o.s. | 36 | n.a. | n.a. | n.a. | n.a. | n.a. | n.a. | n.a. | n.a. | n.a. | n.a. | n.a. |
| Yang H.-M., 2015 | GEP n.o.s. | 27 | n.a. | n.a. | n.a. | n.a. | n.a. | n.a. | n.a. | n.a. | n.a. | n.a. | n.a. |
| Reference | Primary Tumour Site | n pts | Method(s) | Molecular Findings |
|---|---|---|---|---|
| Fujita Y., 2019 | Stomach | 1 | PCR, DNA methylation analysis | TP53 mutation: absent in either components. Low DNA methylation status in either components. Allele imbalance (AI) on chromosomes 5q, 8p, 11q and 22q in NEC, AI on chromosome 11q in ADC. |
| Farooq F., 2018 | Stomach | 1 | Targeted NGS (255 cancer-related genes—Foundation Medicine) | Tumour with trilineage differentiation (NEC, ADC, SCC) KRAS, NF1, CDKN2A/B, TP53 mutations: present in all 3 components (same mutation). MSI status: negative in all 3 components. Low TMB in all 3 components. CDK6, PIK3CG, TOP2A amplification: present only in NEC. Loss of PTEN exons 1–2: present in ADC and SCC (not in NEC). NOTCH1 mutation: present only in ADC TERT amplification: present only in SCC. |
| Yuan W., 2017 | Oesophagus/OGJ | 2 | Whole exome sequencing, whole genome single nucleotide polymorphism | Multiregional next-generation sequencing TP53 and NOTCH1 mutation: present in 2/2 (100%)—all regions analysed. RB1 deletion or LOH: present in 2/2 (100%)—all regions analysed. PI3KCA, PTEN, KRAS, SOX2, DVL3, TP63 amplification: present in 2/2 (100%)—all regions analysed. |
| Basturk O., 2014 | Pancreas | 6 | Not specified | KRAS mutation: present in 0/6 (0%). |
| La Rosa S., 2018 | Pancreas | 4 | Fluorescent in situ hybridisation (FISH) | MYC amplification and/or chromosome 8 polysomy: present in all 4 cases. |
| Vanacker L., 2014 | Colon | 1 | Whole exome sequencing, IHC for MMR proteins | KRAS, APC, BCL9, FOXP1 mutations: present in both components. SMARC4A mutation: present only in NEC. MSI status: negative. |
| Ito H., 2014 | Colon | 1 | Not specified | KRAS mutation: absent (analysed in ADC). |
| Olevian D., 2015 | Colon | 26 | Not specified | KRAS mutation: present in 4 (15.4%). BRAF mutation: present in 17 (65.4%). |
| Jesinghaus M., 2017 | Colon | 19 | Targeted NGS (panel including 196 amplicons covering 32 genes) | TP53 mutation: present in 9 (47.4%). KRAS mutation: present in 4 (21.0%). BRAF mutation: present in 7 (36.8%). APC mutation: present in 3 (15.8%).RB1 mutation: present in 1 (5.3%). PTEN mutation: present in 2 (10.5%). ATM mutation: present in 3 (15.8%). FBXW7 mutation: present in 3 (15.8%). SOX9 mutation: present in 2 (10.5%). MYC amplification: present in 1 (5.3%). MSI status: positive in 2 (10.5%). |
| Sinha N., 2018 | Colon | 14 | Genome-wide copy number aberration analysis and FISH | BRAF mutation: present in 8 (57.1%). PTGER4 amplification: present in 1 (7.1%). MYC amplification: present in 1 (7.1%). MSI status: positive in 1 (7.1%). CN gains of chr.: 5p; 10/14 (71.4%), 7; 11/14 (78.6%), 8q; 12/14 (85.7%), 13q; 9/14 (64.3%), 20q; 11/14 (78.6%). CN losses of chr.: 3p; 5/14 (35.7%); 4p; 7/14 (50%), 8p; 6/14 (42.9%), 18q; 7/14 (50%). |
| Lee S.M., 2016 | Colon | 8 | Targeted NGS panel analysing substitutions and small indels in 46/50/409 cancer-related genes | TP53 mutation: present in 3 (37.5%). KRAS mutation: present in 6 (75%). BRAF mutation: present in 1 (12.5%). APC mutation: present in 3 (37.5%). RB1 mutation: present in 1 (12.5%). PTEN mutation: present in 1 (12.5%). PI3KCA mutation: present in 1 (12.5%). GNAS mutation: present in 1 (12.5%). SMO mutation: present in 1 (12.5%). FBXW7, CDKN2A, ERBB2, FGFR3, PTPN11 mutation: present in 0 (0%). |
| Bongiovanni M., 2017 | Colon | 6 | Direct sequencing (not specified) | KRAS, BRAF, PI3KCA mutation: present in 0/6 (0%)—absent in either component. MSI status: positive in 0/6 (0%)—absent in either component. |
| Woischke C., 2017 | Colon (10)Rectum (5) | 15 | PCR, targeted NGS (50 gene panel) and whole exome sequencing | KRAS mutation assessed by PCR (in 15 patients): present in 9 (60%). Genes assessed by an NGS panel (in 10 patients): TP53 mutation: present in 10 (100%) (same mutation in both components: 6/10, distinct mutations in the two components: 2/10, exclusively in NEC: 1/10, exclusively in ADC: in 1/10). KRAS mutation: present in 9 (90%) (same mutation in both components: 8/9, exclusively in NEC: 1/9). BRAF mutation: present in 2 (20%) (same mutation in both components: 1/2, distinct mutations in the two components: 1/2). APC mutation: present in 8 (80%) (same mutation in both components: 7/8, exclusively in NEC: 1/8). RB1 mutation: present in 3 (30%) (same mutation in both components: 1/3, distinct mutations in the two components: 1/3, exclusively in NEC: 1/3). PI3KCA mutation: present in 5 (50%) (exclusively in ADC: 4/5, exclusively in NEC: 1/5). MET mutation: present in 4 (40%) (same mutation in both components: 1/4, exclusively in NEC: 2/4, exclusively in ADC: 1/4). NOTCH1 mutation: present in 3 (30%) (same mutation in both components: 1/3, exclusively in NEC: 2/3). RET mutation: present in 2 (20%) (same mutation in both components: 1/2, exclusively present in NEC: 1/2). |
| Quaas A., 2018 | Small Bowel | 1 | Targeted panel including 14 genes and 14 microsatellite loci | Germline BRCA-1 mutation: present. MSI status: absent. TP53 mutation: present. KRAS, NRAS, HRAS, BRAF, DDR2, ERBB2, KEAP1, NFE2L2, PIK3CA, PTEN, RHO, BRCA2 mutations: absent. |
| Milione M., 2018 | Stomach (32)Oesophagus/OGJ (12)Pancreas (14)Biliary tract (10)Colon (74)Rectum (18) | 160 | PCR, targeted NGS panel | TP53 mutation (assessed in 71 patients): present in 17 (23.9%) (assessed in the whole tumour). KRAS mutation (assessed in 71 patients): present in 12 (16.9%) (assessed in the whole tumour). BRAF mutation (assessed in 71 patients): present in 4 (5.6%) (assessed in the whole tumour). MSI status (assessed in 160 patients): positive in 8 (5%) (in both components). |
| La Rosa S., 2018 | Colon (1)Rectum (3) | 4 | Direct sequencing (not specified) | KRAS mutation: present in 0% (in both components). TP53 mutation: present in 0% (in both components). PI3KCA mutation: present in 0% (in both components). MSI status: positive in 0% (in both components). |
| Scardoni M., 2014 | Stomach (2)Pancreas (2)Rectum (1)Small bowel (1) | 6 | Targeted NGS (54 gene panel) | TP53 mutation: present in 6 (100%) (5/6 in both components, same mutation; 1/6 only in ADC). KRAS mutation: present in 1 (16.7%) (in both components, same mutation). RB1 mutation: present in 1 (16.7%) (in both components, same mutation). ERBB4, ATM, JAK3, KDR mutations: present in 1/6 (16.7%) (only in NEC). CTNNB1 mutation: present in 1/6 (16.7%) only in ADC ATRX, DAXX, MEN1, TSC2 mutations: present in 0/6 (0%). |
| Melchior L.C., 2019 | GEP n.o.s | 43 | Targeted NGS (50 gene panel) | TP53 mutation: present in 28 (65.1%). KRAS mutation: present in 7 (16.3%). BRAF mutation: present in 6 (13.9%). |
| Sahnane N., 2015 | GEP n.o.s | 36 | PCR, DNA methylation analysis of 34 gene promoters and MMR genes | KRAS mutation (assessed in 88 MiNEN and NEC): present in 15 (17%). BRAF mutation (assessed in 88 MiNEN and NEC): present in 6 (6.8%) (6 colorectal). Methylation status (assessed in 89 MiNEN and NEC): high levels (>8 methylated genes) in 28 (31.5%). MSI status (assessed in 36 MINEN): positive in 4 (11.1%) (2 stomach and 2 colorectal). |
| Yang H.-M., 2015 | GEP n.o.s | 27 | Direct sequencing (not specified) | TP53 mutation: present in 19 (70.4%) (shared by both components in 13/19, only present in NEC in 6/19). KRAS mutation: present in 10 (37%) (in both components). |
© 2020 by the authors. Licensee MDPI, Basel, Switzerland. This article is an open access article distributed under the terms and conditions of the Creative Commons Attribution (CC BY) license (http://creativecommons.org/licenses/by/4.0/).
Share and Cite
Frizziero, M.; Chakrabarty, B.; Nagy, B.; Lamarca, A.; Hubner, R.A.; Valle, J.W.; McNamara, M.G. Mixed Neuroendocrine Non-Neuroendocrine Neoplasms: A Systematic Review of a Controversial and Underestimated Diagnosis. J. Clin. Med. 2020, 9, 273. https://doi.org/10.3390/jcm9010273
Frizziero M, Chakrabarty B, Nagy B, Lamarca A, Hubner RA, Valle JW, McNamara MG. Mixed Neuroendocrine Non-Neuroendocrine Neoplasms: A Systematic Review of a Controversial and Underestimated Diagnosis. Journal of Clinical Medicine. 2020; 9(1):273. https://doi.org/10.3390/jcm9010273
Chicago/Turabian StyleFrizziero, Melissa, Bipasha Chakrabarty, Bence Nagy, Angela Lamarca, Richard A. Hubner, Juan W. Valle, and Mairéad G. McNamara. 2020. "Mixed Neuroendocrine Non-Neuroendocrine Neoplasms: A Systematic Review of a Controversial and Underestimated Diagnosis" Journal of Clinical Medicine 9, no. 1: 273. https://doi.org/10.3390/jcm9010273
APA StyleFrizziero, M., Chakrabarty, B., Nagy, B., Lamarca, A., Hubner, R. A., Valle, J. W., & McNamara, M. G. (2020). Mixed Neuroendocrine Non-Neuroendocrine Neoplasms: A Systematic Review of a Controversial and Underestimated Diagnosis. Journal of Clinical Medicine, 9(1), 273. https://doi.org/10.3390/jcm9010273

