You are currently viewing a new version of our website. To view the old version click .
Agriculture
  • Article
  • Open Access

10 August 2021

Spatial Layout of Cotton Seed Production Based on Hierarchical Classification: A Case Study in Xinjiang, China

,
,
,
,
,
,
,
,
and
1
Institute of Geographic Sciences and Natural Resources Research, Chinese Academy of Sciences, A11 Datun Road, Chaoyang District, Beijing 100101, China
2
College of Resources and Environment, University of the Chinese Academy of Sciences, 19 A Yuquan Road, No.19, Shijingshan District, Beijing 100049, China
*
Author to whom correspondence should be addressed.

Abstract

Cotton seed production is the main form of agriculture in Xinjiang, China. Unreasonable distribution of cotton seed production results in a waste of water, land, and human resources. In this study, we established a hierarchical classification integrating method; investigated the spatial suitability of climate, land and water resources, and infrastructure; examined the production risk and planting history; and integrated spatial suitability and production risk and history to produce the spatial layout of seed production for early-maturing cotton (EMC), early–medium-maturing cotton (EMMC), and long staple cotton (LSC) in Xinjiang. The results indicated that the appropriate areas for EMC, EMMC, and LSC seed production are 6.4 × 105, 5.5 × 105, and 3.6 × 105 ha, respectively. By combining the suitable areas of seed production for the three cotton species, we concluded that the superior and most suitable area for producing cotton seed of EMC, EMMC, or LSC is located in the western Tarim Basin. The sub-suitable area for cotton seed production of EMC, EMMC, or LSC is mostly distributed in the western and northern Tarim Basin. This research provides a good solution to the selection of cotton seed production base; however, adoption will depend on the actual preference and market factors.

1. Introduction

Cotton, an important source of natural fibers to textile industries around the world, is widely planted in more than 70 countries [,]. As a key constituent of cotton production and raw cotton consumption in the world, China accounts for one-quarter of the world’s cotton output and one-third of the world’s cotton consumption [], and the quantity and quality of China’s cotton production will have a significant impact on the global cotton industry. Due to sufficient light, abundant heat, suitable soil, and water conditions, the breeding of new cotton varieties with high yield and insect resistance, advanced water-saving irrigation technology, and related policies, Xinjiang, with a long history of cotton planting, has become the center of cotton planting in China, contributing nearly 84% of the total production in China in 2018 [,]. Compared with 2017, the cotton area in 2018 increased by 210,300 ha, the annual planting area remained at 2.4 to 2.667 million hectares, and the annual cotton seed demand was between 80,000 and 100,000 tons []. In regard to whether Xinjiang can continue to play its key role in the industry of cotton in the future, the development of the cotton seed industry is particularly important. The regional distribution optimization of cotton seed production based on regional resources is essential to the development of the seed industry in Xinjiang [].
One of the most important questions faced by the cotton seed industry is cotton seed production. Compared with the seed production of other crops, cotton production has a wide range and large quantity of good propagation, numerous connections, and relatively heavy management tasks. Therefore, cotton seed production must be guaranteed by a sound seed breeding system. The breeding mode in the cotton seed industry in Xinjiang is mainly entrusted breeding, that is, the “company–base–cotton farmer breeding” mode, which most private seed enterprises depend on. Moreover, some seed companies have their own good breeding system with a certain scale of good breeding fields, such as the Tahe seed industry, Jinfengyuan seed industry, and Qianhai seed industry []. Regardless of the kind of cotton seed breeding system, the most basic requirement is to identify the suitable cotton seed breeding field. The chosen seed breeding field is closely related to local climate, water and soil resources, production risk, and socioeconomic conditions.
The planting window for cotton in Xinjiang typically ranges from April to May, and harvest ranges from September to October. Climate is the prominent factor of cotton growth and development. Temperature is the critical controller of different cotton development events. Reported cardinal temperatures for cotton growth and development are in the range of 12 to 15 °C for the minimum temperature and 20 to 35 °C for the optimum temperature [,,,]. Low temperature (<12 °C) in the early stage of cotton growth leads to delayed growth and biomass accumulation and development, while short-term high temperature (>35 °C) in the middle stage of growth can have a detrimental effect on the fertilization rate, cotton boll volume, boll weight, the quantity of cottonseed buds that fall off, and fiber quality, resulting in reduced water use efficiency and yield [,,,,,,,,,,]. In addition, cotton production is closely related to heat, and the heat condition in the growing season is closely related to cotton quality; the lack of heat in the growing season also has a great impact on cotton yield. Active accumulated temperature equal to or greater than 10 °C (AAE_10) and the frost-free period (FFP) are the basic heat conditions for cotton growth []. With the increase in heat, the sowing and emergence periods of cotton significantly advance, the stopping of growth is delayed, and the whole growth period of cotton is prolonged, which is conducive to the improvement of cotton yield and quality.
Water plays an important role in the processes of cotton production []. Precipitation is an important determinant of cotton growth []. In the crop growth season, especially in the critical period of crop water demand, timely and appropriate precipitation is undoubtedly conducive to the normal growth and development of crops, reducing agricultural investment and striving for high yield and quality. However, under natural conditions, atmospheric precipitation is always uneven, and soil moisture is often insufficient or in surplus. Some scholars [,] found that increased precipitation was beneficial to cotton yield in Northwest China. Studies have shown that uneven spatiotemporal distribution of precipitation may adversely affect cotton yield []. The cotton planting system in Xinjiang is operated on a “one crop per year” basis. In this region, almost all cotton fields depend on irrigation, and natural precipitation is not very important for cotton production [].
Light is the only energy source for plant photosynthesis. A decrease in light intensity reduces photosynthetic production, limits organic nutrient supply to the reproductive organs, and, finally, increases the rate of fruit shedding, the effects of which impact cotton yield [,].
Soil, as a natural resource and which can play a significant role in the agricultural production and productivity [], is an important foundation for cotton seed production. The selection of cotton planting should be in sandy loam soil, which is convenient for machine farming and irrigation []. The suitable soil layer thickness for cotton growth is more than 30 cm, as it allows cotton to be free from wind and sand attack in late spring []. Cotton is suitable for growing in soil with good ventilation and drainage and a deep and fertile soil layer. The suitable soil pH is 6.5 to 8.0. When the pH value of soil exceeds the optimum range, the plant growth is hindered, and the development is slow. Moreover, Xinjiang is the first cotton area in China to establish an information system of soil nutrient management and efficient fertilization [].
The risk of cotton production is another key factor that must be considered in determining the distribution of cotton seed production. Xinjiang has been implementing technical measures of integrated pest control for a long time, and its experience and technology of pest control are acknowledged on a national scale. The ecological conditions of the cotton field are good, and the number of beneficial organisms is large, which is conducive to the protection of benefits and control of pests. The climate in the Xinjiang cotton region is dry, and the temperature is low in winter, which is not conducive to the overwintering propagation of diseases and insect pests []. However, with the expansion of the cotton field area and the change in crop structure, disease and insect pests tend to be aggravated. Wilt and verticillium wilt are developing rapidly. Cotton bollworm and cotton leaf curl virus have already broken out in some cotton areas. We should pay attention to the potential threat of diseases and insect pests to cotton production [].
Regional cotton yield is closely related to regional selection of cotton seed production. High-cotton-yield regions should prioritize cotton seed production. In addition, cotton seed production enterprises are an important part of the development of the cotton seed industry. There are more than 800 cotton seed industries at different levels in Xinjiang [], which provides an important foundation for cotton seed production in Xinjiang. Convenient transportation is also a booster of the seed industry development, as they ensure that cotton seeds can be transported to the sale area in time.
Previous studies on cotton production have mainly focused on the analysis of spatial and temporal changes in cotton yield and cotton planting areas based on statistical data. Ma [] investigated the spatiotemporal changes and gravity center migration path in cotton production, the area, and the yield in China by methods of a time-series trend and spatial analysis. Yu [] analyzed the spatial distribution and influencing factors of cotton production layout in Xinjiang under the background of supply side reform. Some studies have analyzed the relationship between the quality or quantity of cotton and influencing factors. Mc Michael [] studied the response of cotton to water deficits through a field investigation. Doma [] stimulated the impacts of climate change on cotton production in the Mississippi Delta. Reddy [] and Liakatas [] analyzed the effects of temperature on cotton seedling emergence, growth, and development and fiber properties. There have been relatively few studies on cotton production layout. However, compared with the selection of the cotton planting area, the selection requirements of the cotton seed production base are much more stringent, and, to the best of our knowledge, few studies have examined the spatial layout of the cotton seed production base. Therefore, our aim was to identify the cotton seed production base in Xinjiang. Specifically, we intended to investigate the spatial distribution of climate, land and water resources, infrastructure, production risk, and planting history and to develop the spatial layout of seed production for early-maturing cotton (EMC), early–medium-maturing cotton (EMMC), and long staple cotton (LSC) in Xinjiang, using the hierarchical classification integrating method.
Consequently, this study provides insights into integrating multi-source spatial data of climatic conditions, soil and water resources, production risks, and socioeconomic factors for optimizing the distribution of cotton or even the seed production of other crops.

2. Materials and Methods

2.1. Study Area

Xinjiang Uygur Autonomous Region (Xinjiang, 73°40′~96°18′ E, 34°25′~48°10′ N) (Figure 1), the largest provincial administrative area, with a total area of one-sixth of China’s land area, is located toward the northwest border of China. The northern part of this study area was the Altai Mountains, and the south part was the Kunlun Mountains. The Tianshan Mountains lie in the central part of Xinjiang, dividing Xinjiang into the Tarim Basin in the south and the Junggar Basin in the north. This region is characterized by a temperate continental climate with a large daily temperature range and rare annual precipitation. The dominant crops in the farming systems are wheat, corn, cotton, beetroots, vegetables, and melon. The cotton production area in Xinjiang is mainly divided into three sub areas, which are the northern cotton area, suitable for producing early-maturing cotton; the southern cotton area, suitable for early–medium-maturing cotton; and the eastern cotton area, most suitable for long staple cotton []. According to the Xinjiang statistical yearbook, Xinjiang’s cotton output reached 4,566,000 tons in 2018.
Figure 1. Study area and spatial distribution of cotton seed production enterprises and cultivated land.

2.2. Data Collection and Processing

The dataset used in this study mainly included meteorological data, soil and water resource data, and statistical data. Based on the literature, expert knowledge, and the actual situation in Xinjiang, we obtained the key indicators and threshold values of cotton seed production in the area. In addition, the climate index, the soil and water conditions, the socioeconomic conditions, and the production risk conditions of the three types of cotton in the study area were divided into the same criteria (Table 1).

2.2.1. Meteorological Data

The average daily temperature from 1980 to 2018 was extracted to calculate the active accumulated temperature equal to or greater than 10 °C (AAE_10) (Formula (1)), the active accumulated temperature greater than 15 °C (AAE_15) (Formula (2)), the average temperature in July and August (AT_JA), and the duration in days of temperature equal to or greater than 15 °C (DD_15) (Formulas (3)–(5)). The daily minimum temperature from 1980 to 2018 was used to calculate the frost-free period (FFP). Taking the daily minimum temperature equal to or greater than 2 °C as the index of frost days, the duration between the last frost day and the first frost day is the frost-free period, and the calculation of first and last frost days is the same as Dstart and Dend of DD_15. The maximum daily temperature from 1980 to 2018 was used to calculate the duration in days of temperature equal to or greater than 35 °C (DD_35), and the method was same as that of DD_15. Sunshine hours from 1980 to 2018 were used to calculate the sunshine rate from April to October (SR_AO) and annual sunshine hours (ASH). Daily precipitation from 1980 to 2018 was used to calculate precipitation from September to October (Pre_SO).
The inverse distance weighted (IDW) method was adopted to interpolate AAE_10, AAE_15, AT_JA, DD_15, FFP, DD_35, SR_AO, ASH, and Pre_SO into a raster surface at 30-m spatial resolution. Then, according to the threshold value given in Table 1, the grid of AAE_10, AAE_15, AT_JA, DD_15, FFP, DD_35, SR_AO, ASH, and Pre_SO were reclassified to obtain the suitable and the unsuitable area of each index.
Active accumulated temperature
AAE _ 10 = i = 1 n T i
where n is days of the cotton growing period. Suppose T is the average daily temperature; when T is less than 10, Ti is equal to 0; otherwise, Ti is equal to T.
A A E _ 15 = i = 1 n T i
where n is days of the cotton growing period. Suppose T is average daily temperature; when T is equal or less than 15, Ti is equal to 0; otherwise, Ti is equal to T.
Duration in days of temperature equal to or greater than 15 centigrade (DD_15)
This calculation was divided into two steps: the calculation of the start time and the calculation of the end time.
Start time. Taking the cotton growing period as an example, first, the date (i) when the average daily temperature first exceeded or was equal to 15 °C had to be identified. Second, the five-day moving average temperature (Ti−4, i ≥ 5) was calculated by pushing forward four days (Formula (3)). Then, the first five-day moving average temperature of 15 °C or above was selected from the longest five-day moving average temperature sequence of 15 °C or more in the growing period. Thirdly, from the five days that make up the five-day moving average temperature (T15), the first day (Dstart) when the daily average temperature exceeded or was equal to 15 °C was selected, and Dstart was the starting time of the stable period passing through 15 °C.
T i 4 = ( t i 4 + t i 3 + t i 2 + t i 1 + t i ) 5
End time. During the cotton growing period, the date (j) when the daily average temperature first appeared to be less than 15 °C was identified from the daily average temperature. Then, the five-day moving average temperature (Tj−4, j ≥ 5) was calculated by pushing forward four days (Formula (4)). Following this, the last five-day moving average temperature equal to or greater than 15 °C (Tm−4, m ≥ 6) was selected. Finally, the last day (Dend) with an average daily temperature greater than or equal to 15 °C was selected from the five days constituting Tm−4.
T j 4 = ( t j 4 + t j 3 + t j 2 + t j 1 + t j ) 5
D D _ 15 = D e n d D s t a r t + 1

2.2.2. Soil and Water Resource Data

Based on the MODIS vegetation index data of 250 m resolution in 2005, the cultivated land distribution was obtained by human–computer interactive interpretation and analysis []. A Chinese soil dataset based on the world soil database (hwsd) (v1.1) was applied to extract soil texture (ST), soil depth (SD), and soil PH (S_PH) values. Drainage density (DD) was obtained based on the river distribution data. The average annual total amount of water resources per unit area (TAW) was calculated based on the runoff yield modulus of the secondary basin from 2010 to 2016. Then, according to the threshold of indexes, ST, SD, S_PH, DD, and TAW were resampled to the raster surface at 30-m spatial resolution and reclassified into suitable and unsuitable areas for the identification of cotton seed production bases.

2.2.3. Production Risk

The frequency of meteorological disasters (FMD) was calculated based on meteorological disasters from 2000 to 2011. The frequency of pest diseases (FPD) was calculated based on pest risk from 2000 to 2011. The mean Kendall method [] was applied to calculate the precipitation change rate (PCR) by using precipitation from 1950 to 2018. The average cotton yield reduction rate [] over the years (AYR) was calculated from the cotton yield. FMD, FPD, and PCR were interpolated into raster surfaces at a 30-m spatial resolution based on the IDW method, and AYR was converted into raster surfaces at a 30-m spatial resolution. FMD and FPD were both divided into two classes of high and low by using the natural breaks (Jenks) method, with low indicating better identification of cotton seed production bases. In addition, PCR and AYR were reclassified into large and small, where small meant good cotton seed production base identification.

2.2.4. Socioeconomic Data

County-level cotton yield from 2015 to 2017 was used to calculate the annual cotton yield (ACY). Road density (RD) was calculated based on distribution data using linear density analysis. The density of cotton seed production enterprises (DCE) and the accessibility of farmland to seed production enterprises (AFE) were calculated from the distribution of cotton seed production enterprises by using point density and Euclidean distance methods in ArcGIS. There were two steps to obtain the data of cotton seed production enterprises. Firstly, based on the Baidu map, the seed companies in the research area were obtained by using “seed industry company” as the search keyword. Secondly, the cotton seed production companies were screened out. Then, the longitude and latitude coordinates of cotton seed production companies were obtained based on the Baidu map picking coordinate system, and the distribution points of seed production companies were obtained by importing them into the geographic database. ACY, RD, DCE, and AFE from the above were required to be converted into a raster surface at 30-m spatial resolution. The natural breaks (Jenks) method was applied to reclassify ACY, RD, and AFE into high–low, high–low, and easy–difficult, respectively, where high and easy indicated superior selection of cotton seed production bases. DCE was divided into greater than 0 and equal to 0, where greater than 0 represented a suitable cotton seed production base.

2.2.5. Production History

Currently, there are cotton seed production bases in the Aksu region, Bayingol Mongolian Autonomous Prefecture, Bortala Mongolian Autonomous Prefecture, the Kashi region, and the Tacheng region. We believe that as long as the construction of seed production bases (SDB) is carried out, they will be suitable areas for planting in terms of production history.
Table 1. Indicators for cotton seed production of three cotton varieties based on a literature survey and expert knowledge.
Table 1. Indicators for cotton seed production of three cotton varieties based on a literature survey and expert knowledge.
IndicatorsEMCEMMCLSCDataTime
Meteorological dataAAE_10 (°C) []>3500>3800>4000Average daily temperature 11980–2018
AAE_15 (°C) [] -->3000--
AT_JA (°C) []20–3020–3020–30
DD_15 (day) []-->155--
FFP (day) []>170>180--Daily minimum temperature 1
DD_35 (day)≤10≤10≤10Daily maximum temperature 1
SR_AO []60–70%60–70%60–70%Sunshine hours 1
ASH (hours) [,]≥2700≥2700≥2700
Pre_SO (mm)<27.47<27.47<27.47Precipitation 1
Soil and waterSlope<5<5<5Slope 2--
STsandy loamsandy loamsandy loamCS_WSD 3--
SD (cm) []>30>30>30
S_PH6.5–86.5–86.5–8
DD>0>0>0River 4--
TAW>0>0>0RYM 52010–2016
Socioeconomic dataACYHighHighHighCounty-level cotton yield 62015–2017
RDHighHighHighRoad 7--
DCEHighHighHighDSE 8--
AFEEasyEasyEasy
Production riskFMDLowLowLowMeteorological disasters 92000–2011
FPDLowLowLowPest risk 9
PCRSmallSmallSmallPrecipitation 91950–2018
AYRSmallSmallSmallCotton yield 101988–2017
Production historySDBYESYESYESSeed production area 11--
(Note: EMC: early-maturing cotton; EMMC: early–medium-maturing cotton, LSC: long staple cotton. CS_WSD: Chinese soil dataset based on the world soil database (hwsd) (v1.1); DSE: distribution of cotton seed production enterprises; RYM: runoff yield modulus of the secondary basin. 1 http://data.cma.cn/, accessed on 9 February, 2021 2 http://www.resdc.cn/, accessed on 12 February, 2021; 3 http://www.crensed.ac.cn/, accessed on 9 February, 2021; 4 https://www.openstreetmap.org/, accessed on 5 February, 2021; 5 http://slt.xinjiang.gov.cn/, accessed on 10 February, 2021; 6 Statistical yearbook of the Xinjiang Uygur Autonomous Region; 7 https://www.openstreetmap.org/, accessed on 5 February, 2021; 8 big data platform for the seed industry and Baidu map; 9 http://data.cma.cn/, accessed on 9 February, 2021; 10 Statistical yearbook of the Xinjiang Uygur Autonomous Region; 11 Department of Agriculture and Rural Affairs of Xinjiang).

2.3. Methodology

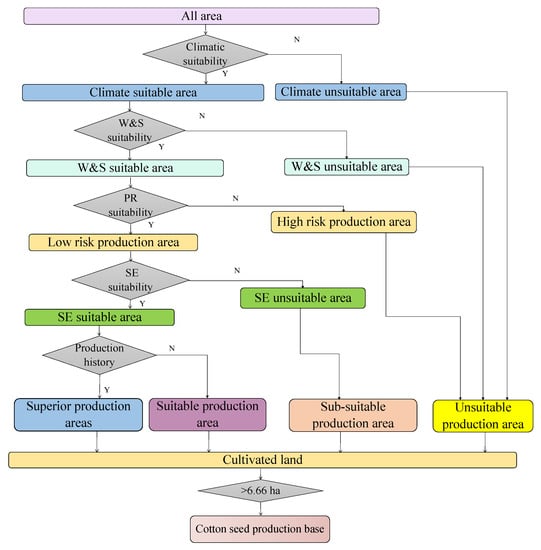
Based on the hierarchical classification, the identification of three kinds of cotton seed production bases was mainly divided into the following steps (Figure 2): Step 1: according to the climatic suitability indexes of cotton seed production, the climate suitability of Xinjiang was calculated, and then, the whole region was divided into a suitable climate area and an unsuitable climate area. Step 2: based on suitability indexes of water and soil conditions for cotton seed production, the suitable climate area obtained in step 1 was divided into a suitable water and soil (W&S) and an unsuitable W&S area. Step 3: on the basis of suitability indexes of production risk (PR), the suitable W&S area was divided into a low-risk production area and a high-risk production area. Step 4: on account of the social–economic (SE) suitability indexes of cotton seed production, the SE suitability of seed production was calculated in the low-risk production area obtained in Step 3, and the low-risk production area was subdivided into a suitable SE and an unsuitable SE area. Step 5: the suitable SE area was divided into a superior production area and a suitable production area based on the historical situation of cotton seed production. Step 6: the unsuitable climate area, unsuitable W&S area, and high-risk production area, which were generated in Steps 1, 2, and 3, were grouped into the unsuitable production area. The unsuitable SE area was categorized as the sub-suitable production area. Step 7: the superior production area, suitable production area, sub-suitable production area, and unsuitable production area were overlaid with cultivated land to obtain the spatial division of cotton seed production in Xinjiang. Finally, considering the fact that the seed production base needs to have a certain scale, the results obtained in Step 7 were screened according to the standard of more than 100 mu (about 6.66 hectare), and, finally, the suitability distribution of the cotton seed production base in the study area was obtained.
Figure 2. Diagram of methodological framework for the analysis of cotton seed production suitability based on hierarchical classification, where W&S, PR, and SE stand for water and soil, production risk, and social–economic, respectively. (Y indicates yes; N indicates no).
As a region may be suitable for different varieties of cotton seed production, in this study, we integrated the above results of different varieties of cotton seed production into the suitability zones to determine the comprehensive cotton seed production suitability in the study area; the method is shown in Figure 3. The suitability judgment of comprehensive seed production in Region_ x was taken as an example. As shown in Figure 3a, Region_ x may be suitable for three cotton varieties for seed production here, and each cotton variety may have three different degrees of suitability for seed production; thus, there will be 27 possibilities (Figure 3b) in the study area, which can be observed in Figure 3a. In each possibility, when, and only when, example 1 appears once, the cotton variety represented by example 1 is selected for the seed production scheme of the group; when, and only when, example 1 appears twice, the two cotton varieties represented by example 1 are selected in the seed production scheme of the group; and when example 1 appears three times, it means that any one of the three cotton varieties can be selected for cotton seed production. On the basis of the above judgment, if example 2 appears in a certain possibility, the cotton varieties represented by example 2 are selected for seed production; if example 2 appears twice, the two cotton varieties represented by example 2 are selected for seed production; if there are three instances of example 2, any one of the three cotton varieties can be selected for seed production. Finally, if example 3 appears three times in the combination, it means that any one of the three cotton varieties represented by example 3 can be selected for seed production.
Figure 3. Solutions to the dilemma of the area for different kinds of cotton seed production at the same time, (a) Region_ x may be suitable for three cotton varieties for seed production here, and each cotton variety may have three different degrees of suitability for seed production and (b) 27 possibilities can be observed. (note, 1: superior, 2: suitable, 3: sub-suitable, a: early-maturing cotton, b: early–medium-maturing cotton, c: long staple cotton, and 1a: superior cotton seed production area for early-maturing cotton).
For example, in the possibility of 1a2b2c, Region_x is suitable for three kinds of cotton seed production. However, Region_x is superior for early-maturing cotton seed production and suitable for early–medium-maturing cotton and long staple cotton seed production. Hence, considering the most suitable factor, the seed production scheme selected here is early-maturing cotton seed production.

3. Results

3.1. Suitable Climate Area for Cotton Seed Production

Among the influencing factors of climate suitability for early-maturing cotton (EMC) seed production, the suitable AAE_10 areas were distributed in southern, northern, and eastern Xinjiang, and among them, the suitable areas were larger in southern Xinjiang. Except for Yili Kazak Autonomous Prefecture, the suitable areas for AT_JA were widely distributed in Xinjiang. The suitable areas for FFP were mainly distributed in Aksu Prefecture, Hotan Prefecture, Kashgar Prefecture, Bayingol Mongolian Autonomous Prefecture, and Tulufan. The suitable areas for DD_35 were mainly distributed in northern Xinjiang, Hotan Prefecture, Aksu Prefecture, and Kashgar Prefecture in southern Xinjiang. In addition, the suitable areas of SR_AO were widely distributed in eastern Xinjiang. The suitable area for ASH was distributed in all regions of Xinjiang, except Bortala Mongol Autonomous Prefecture. The suitable Pre_SO area was mainly distributed in eastern and southern Xinjiang and less so in northern Xinjiang (Figure 4).
Figure 4. Suitable climate area for early-maturing cotton seed production, AAE_10, the active accumulated temperature equal to or greater than 10 °C; AT_JA, the average temperature in July and August; FFP, the frost-free period; DD_35, the duration in days of temperature equal to or greater than 35 °C; SR_AO, the sunshine rate from April to October; ASH, annual sunshine hours; Pre_SO, precipitation from September to October.
Among the factors affecting climate suitability for early–medium-maturing cotton (EMMC) seed production, the suitable AAE_10 areas for EMMC are also distributed in southern, northern, and eastern Xinjiang, and among them, the suitable areas are larger in southern Xinjiang. The suitable FFP areas for EMMC are mainly distributed in Aksu Prefecture, Kashgar Prefecture, and Hotan Prefecture of southern Xinjiang, eastern Bayingol Mongolian Autonomous Prefecture, and Turpan of eastern Xinjiang. The suitable AAE_15 areas are mainly distributed in southern Xinjiang, while there is minimal distribution in eastern and northern Xinjiang. The suitable DD_15 areas are mainly distributed in southern Xinjiang and the Turpan area of eastern Xinjiang, while the distribution in other areas is relatively small (Figure 5).
Figure 5. Suitable climate area for early–medium-maturing cotton seed production, AAE_10, the active accumulated temperature equal to or greater than 10 °C; AT_JA, the average temperature in July and August; FFP, the frost-free period; DD_35, the duration in days of temperature equal to or greater than 35 °C; AAE_15, the active accumulated temperature greater than 15 °C; SR_AO, the sunshine rate from April to October; ASH, annual sunshine hours; Pre_SO, precipitation from September to October; DD_15, the duration in days of temperature equal to or greater than 15 °C.
The suitable AAE_10 areas for long staple cotton (LSC) are mainly distributed in southern Xinjiang, less so in eastern Xinjiang than in southern Xinjiang, and sporadically in northern Xinjiang. The distribution of other climatic factors, such as AT_JA, DD_35, SR_AO, ASH, and Pre_SO for EMMC and LSC, is the same as that for EMC (Figure 6).
Figure 6. Suitable climate area for long staple cotton seed production, AAE_10, the active accumulated temperature equal to or greater than 10 °C; AT_JA, the average temperature in July and August; DD_35, the duration in days of temperature equal to or greater than 35 °C; SR_AO, the sunshine rate from April to October; ASH, annual sunshine hours; Pre_SO, precipitation from September to October.
Under the restriction of the suitable area of the above factors, the suitable climate area for early-maturing cotton (EMC) seed production is 2.94 × 107 ha, and it is distributed in North and South Xinjiang. The suitable climate area of Aksu Prefecture, Kashgar Prefecture, and Hotan Prefecture in the Tarim Basin of South Xinjiang is widely distributed. The areas suitable for early–medium-maturing cotton (EMMC) and long staple cotton (LSC) seed production are 2.20 × 107 and 2.21 × 107 ha, respectively. Both the suitable climate areas for EMMC and LSC are mainly distributed in the eastern part of the Tarim Basin (Figure 4, Figure 5 and Figure 6).

3.2. Suitable Soil and Water Area for Cotton Seed Production

Considering the limitation of topography on cotton seed production, the area with slopes of less than 5 degrees was selected as the suitable slope area for cotton seed production in this study. It can be seen from the figure that except for the Altai Mountains, Tianshan Mountains, Kunlun Mountains, and other high mountain areas, the other areas were suitable slope areas for cotton seed production. The suitable planting soil for cotton is sandy loam; therefore, the suitable ST areas for cotton seed production were mainly distributed in northern Xinjiang. The soil depth and soil PH for the cotton seed production area need to be greater than 30 cm and greater than 6.5 and less than 8, respectively. It can be seen from the figure that only a small part of the study area was unsuitable for SD and S_PH. Except for the southwest of the Altay region, the south of the Turpan and Hami region, and the middle of the Turpan Basin, the suitable areas of river density were widely distributed. The suitable TAW areas were spread over the whole region.
The suitable soil and water areas for EMC, EMMC, and LSC were obtained by binding ST, SD, S_PH, DD, and TAW together. The suitable soil and water areas for EMC, EMMC, and LSC were the same, with 1.46 × 107 ha, and were widely distributed in northern Xinjiang (Figure 7).
Figure 7. Suitable water and soil area for cotton seed production, ST, soil texture; SD, soil depth; S_PH, soil PH; DD, drainage density; TAW, the average annual total amount of water resources per unit area.

3.3. Low-Risk Production Area for Cotton Seed Production

Except for the southwest of Bayingol Mongolian Autonomous Prefecture and the southeast of Tarbagatay Prefecture, the whole region was an FMD low-risk area. Except for the southwest of Bayingolin Autonomous Prefecture, eastern Hotan Prefecture, and a small part of Kashgar Prefecture, the whole region was an FPD low-risk area. The PCR low-risk area was mainly distributed in northern and southern Xinjiang and less so in eastern Xinjiang. Excluding the northern Altay Prefecture, northern Tarbagatay Prefecture, Ili Kazakh Autonomous Prefecture, Changji Hui Autonomous Prefecture, and northern Hami, the remainder were AYR low-risk areas.
To sum up, the low-risk production areas for EMC, EMMC, and LSC were also the same. The low-risk area for cotton seed production was 6.08 × 107 ha, which was mainly distributed in the western region of the Junggar basin in the north and the western region of the Tarim Basin in the south (Figure 8).
Figure 8. Suitable production risk area for cotton seed production, FMD, the frequency of meteorological disasters; FPD, the frequency of pest diseases; PCR, the precipitation change rate; AYR, the average cotton yield reduction rate over the years.

3.4. Suitable Social–Economic Area for Cotton Seed Production

The suitable social–economic area for EMC, EMMC, and LSC were also the same. Areas with high ACY were spread over the study region, except for the Altay Prefecture, southern Ili Kazak Autonomous Prefecture, Urumqi, and eastern Changji Hui Autonomous Prefecture. Except for the middle part of the Tarim Basin, the road network density in other areas was relatively high. In terms of AFE, the suitable areas for cotton seed production were mainly located in the northern and southwestern Xinjiang. With regard to DCE, the areas suitable for cotton seed production were mainly distributed in the central and western parts of Xinjiang, with a circular distribution around seed production enterprises.
Under the restriction of the above social and economic factors, the suitable social and economic zone for cotton seed production was 1.23 × 107 ha and was mainly located in the north of Bayingol Mongolian Autonomous Prefecture, the middle and north of Aksu Prefecture, the middle of Kashgar Prefecture, the west of Turpan, the middle of Changji Hui Autonomous Prefecture and Karamay, the west of Bortala Mongol Autonomous Prefecture and Ili Kazak Autonomous Prefecture, and the north of Tarbagatay Prefecture (Figure 9).
Figure 9. Suitable social and economic area for cotton seed production, ACY, the annual cotton yield; RD, road density; AFE, the accessibility of farmland to seed production enterprises; DCE, the density of cotton seed production enterprises.

3.5. Cotton Production History

There has been cotton seed production in the north of the Kashgar Prefecture, Aksu Prefecture, Tarbagatay Prefecture, and Bortala Mongol Autonomous Prefecture; thus, these areas are suitable for seed production from the perspective of historical suitability (Figure 10).
Figure 10. Suitable area for cotton seed production with regard to production history.

3.6. Comprehensive Suitable Area for Cotton Seed Production

3.6.1. Early-Maturing Cotton (EMC) Seed Production Suitability

Based on the hierarchical classification, we integrated the climate suitability, soil and water suitability, social–economic suitability, production risk, and planting history to develop the spatial distribution of EMC seed production suitability. The appropriate area for seed production of EMC was 6.4 × 105 ha, and it was mainly distributed in the Kashgar Prefecture, Hotan Prefecture, and Aksu Prefecture of southern Xinjiang. Among the appropriate areas, the superior area was 2.3 × 105 ha, which was mainly distributed in the middle of the Aksu Prefecture and the north of the Kashgar Prefecture. Aksu City, Payzawat County, Makit County, Shule County, and Wensu County were the top five superior areas for EMC seed production. The suitable area was 9.7 × 104 ha, which was mainly distributed in the northwest of Kashgar Prefecture. Atushi City, Yopurga County, Qeshqer Shehiri, Aketao County, and Shufu County were the top five suitable areas for EMC seed production. The sub-suitable area was 3.1 × 105 ha, which was mainly distributed in the north of the Kashgar Prefecture and the middle of the Aksu Prefecture. Akesu City, Marabishi County, Kuqa County, Shaya County, and Yengisar County were the top five sub-suitable areas for EMC seed production (Figure 11a and Figure 12).
Figure 11. Spatial distribution of cotton seed production suitability: (a) early-maturing cotton; (b) early–medium-maturing cotton; (c) long staple cotton; (d) comprehensive suitability of cotton seed production.
Figure 12. Suitable area of cotton seed production in different counties. (unit: ha).

3.6.2. Early–Medium-Maturing Cotton (EMMC) Seed Production Suitability

The appropriate area for seed production of EMMC was 5.5 × 105 ha, and it was mainly distributed in the north of the Kashgar Prefecture, the middle of the Aksu Prefecture, and the Hotan Prefecture. Among the appropriate areas, the superior area was 2.2 × 105 ha, which was distributed in the north of the Kashgar Prefecture and the middle of the Aksu Prefecture. Aksu City, Payzawat County, Makit County, Shule County, and Wensu County were the top five superior areas for EMMC seed production. The suitable area was 6.8 × 104 ha, which was distributed in the northwest of the Kashgar Prefecture. Payzawat County, Yopurga County, Qeshqer Shehiri, Aketao County, and Shufu County were the top five suitable areas for EMMC seed production. The sub-suitable area was 2.7 × 105 ha and was distributed in the north of the Kashgar Prefecture, the middle and west of the Hotan Prefecture, and the middle of the Aksu Prefecture. Akesu City, Marabishi County, Kuqa County, Shaya County, and Yengisar County were the top five sub-suitable areas for EMMC seed production (Figure 11b and Figure 12).

3.6.3. Long Staple Cotton (LSC) Seed Production Suitability

The appropriate area for seed production of LSC was 3.6 × 105 ha and was distributed in the north of the Kashgar Prefecture, the middle and west of the Hotan Prefecture, and the east of the Aksu Prefecture. Among the appropriate areas, the superior was 1.1 × 105 ha, which is distributed in the northern part of the Kashgar Prefecture and the central and southern part of the Aksu Prefecture. Aksu City, Payzawat County, Makit County, Shule County, and Yarkant County were the top five superior areas for LSC seed production. The suitable area was 5.3 × 104 ha, which was distributed in the northwest of the Kashgar Prefecture. Atush City, Payzawat County, Yopurga County, Qeshqer Shehiri, and Shufu County were the top five suitable areas for LSC seed production. The sub-suitable area was 2.1 × 105 ha, which was distributed in the north of the Kashgar prefecture, the east of the Aksu Prefecture, and the mid-west area of the Hotan Prefecture. Marabishi County, Kuqa County, Pishan County, Shaya County, and Yengisar County were the top five sub-suitable area for LSC seed production (Figure 11c and Figure 12).

3.7. Comprehensive Suitability for the Three Varieties of Cotton Seed Production Aeras

We integrated the suitability of seed production for three kinds of cotton to obtain the integrated layout of cotton seed production. There are only three types of combinations among the suitability of seed production for EMC, EMMC, and LSC, which are 1a1b1c, with 1.0 × 105 ha (superior for EMC, EMMC, or LSC seed production); 2a2b2c, with 5.2 × 104 ha (suitable for EMC, EMMC, or LSC seed production); and 3a3b3c, with 2.0 × 105 ha (sub-suitable for EMC, EMMC, or LSC seed production). The major superior areas for producing cotton seed of EMC, EMMC, and LSC seed production included Shule County, Makit County, Payzawat County, Aksu City, and Yarkant County. The suitable areas for EMC, EMMC, and LSC seed production included Shufu County, Qeshqer Shehiri, and Yopurga County, accounting for nearly 90% of the total suitable areas for EMC, EMMC, and LSC seed production. The sub-suitable areas for EMC, EMMC, and LSC seed production were relatively large, with Shaya County, Marabishi County, Kuqa City, and Yengisar County being the most distributed (Figure 11d, Table 2).
Table 2. Suitable for the three varieties of cotton seed production area (unit: ha).

4. Discussion

4.1. Comparison of the Results

According to the average planting area of cotton in Xinjiang from 2008 to 2018, the whole region of Xinjiang can be divided into north Xinjiang cotton-free area, north Xinjiang cotton area, east Xinjiang cotton area, north Tarim Basin cotton area, west Tarim Basin cotton area, and east Tarim Basin cotton area (Figure 13a).
Figure 13. (a) Average cotton planting area in Xinjiang from 2008–2018; (b) Average long staple cotton (LSC) planting area in Xinjiang from 2008–2018 and appropriate areas for LSC seed production; (c) existing early–maturing cotton (EMC) areas and appropriate areas for EMC seed production;(d) Existing early–medium–maturing cotton (EMMC) areas and appropriate areas for EMMC seed production. (Note: the data of the average cotton planting area came from the Statistical yearbook of the Xinjiang Uygur Autonomous Region).
The planting areas of long staple cotton (LSC) are mainly in the northwest edge of south Tarim Basin and Wusu city in Northern Xinjiang (Figure 13b). In this study, the candidate areas of LSC seed production included the superior and sub-suitable areas in Aksu Prefecture, which are located in the southern piedmont of Tianshan Mountain, the superior, suitable, and sub-suitable areas in the Kashgar Prefecture of the western margin of Tarim Basin, and the sub-suitable areas in the Hotan Prefecture in the southern margin of Tarim Basin. Compared with the existing planting areas of LSC, the layout of LSC in this study does not exist in north Xinjiang, which is mainly because the active accumulated temperature greater than or equal to 10 °C in north Xinjiang does not meet the requirement of 4000 °C.
Early-maturing cotton (EMC) planting areas are distributed in both south and north Xinjiang, and the EMC planting area in North Xinjiang is the largest []. The EMC planting area in north Xinjiang is located in the north slope of the Tianshan Mountains, southwest edge of Junggar basin, and south of the Gurbantonggut desert, while the EMC planting area in south Xinjiang is mainly distributed in the west of Tarim Basin [] (Figure 13c). In this study, the alternative areas for EMC seed production were mainly distributed in the Aksu Prefecture in the southern piedmont of the Tianshan Mountain (Superior and suitable area), the Kashgar Prefecture (Superior and suitable area) and the Kizilsu Kirghiz Autonomous Prefecture (Suitable area) of the western margin of Tarim Basin, the Bayingol Mongolian Autonomous Prefecture (Sub-suitable area) in the eastern section of the southern foot of the Tianshan Mountain, and the sub-suitable areas in the Hotan Prefecture in the southern margin of Tarim Basin. The appropriate area of EMC seed production was consistent with the existing EMC planting area. However, different from the existing planting areas of EMC, the superior areas, suitable areas, and sub-suitable areas obtained from the research results were also distributed in other areas; these areas are potential areas for future cotton seed production, which should be given high priorities in future EMC seed production.
The appropriate areas for early–medium-maturing cotton (EMMC) seed production in the northwest and southwest of Tarim Basinare were consistent with EMMC planting areas [] (Figure 13d). However, in the eastern part of Tarim Basin and Hami of eastern Xinjiang, even if there is EMMC cotton planting, it is not suitable for EMMC seed production, mainly because the climate conditions in these two areas are not suitable, and in addition, the social and economic suitability is not good.

4.2. Sustainable Development of Cotton Seed Production in Xinjiang

4.2.1. The Necessity of Scientific Layout of Cotton Seed Production

Agriculture constitutes an important part of the economic development of the desert oasis in Xinjiang, while the ecological environment of the desert oasis is relatively fragile, and water resources are scarce []. How to use the limited agricultural production resources to obtain the maximum output is a problem to which the local government, enterprises, and farmers pay close attention. Crop seed industry can optimize agricultural planting structure, improve agricultural production efficiency, promote farmers’ employment, and increase farmers’ income. Xinjiang has a large cotton planting area and a large demand for seeds. The annual seed production of the state-owned seed companies in Xinjiang is 150,000 tons, accounting for about 40% of the total seed consumption in the region, and the total sales of cotton seeds are 20 billion to 30 billion yuan []; cotton is still the crop with the greatest potential in the seed market. Compared with cotton production, the conditions for cotton seed production are much more stringent. However, Xinjiang government departments and cotton seed production enterprises are not sure how to scientifically arrange cotton seed production; cotton seed industry optimization layout in Xinjiang is imminent.

4.2.2. Rational Utilization of Agricultural Resources in Xinjiang

Research on the distribution of the cotton seed industry is conducive to more scientific and rational agricultural resources in Xinjiang. The breeding of improved varieties is the key to cotton seed production. Compared with the seed production of other crops, cotton has a wide range of good breeding, a large quantity, and many connections. Therefore, arranging cotton seed bases according to the comprehensive power of each cotton area is an effective way of improving the development of cotton seeds in Xinjiang [].
Climate is the key factor affecting cotton seed production. Relevant research has shown that in recent years, with the rapid development of cotton planting in southern Xinjiang, the excessive expansion of the planting scale due to the lack of attention given to the suitability of climate conditions or the unreasonable selection of variety maturity has led to a low and unstable cotton yield, a low percentage of flowers before frost, and a declining quality, which has seriously affected the economic benefits of cotton production [].
Xinjiang has abundant land resources and stable water resources. There are vast piedmont alluvial plains in the Tarim and Junggar Basins and alluvial plains of different sizes along the Tarim River, Yarkant River, Manas River, Kuitun River, and Boertala River, which are rich in land resources. Precipitation in the Xinjiang plain is scarce, but there is a lot of water in the mountainous areas around the basin, with surface water resources of 79.3 billion cubic meters. The runoff is adjusted by alpine ice and snow melt water, and the annual change is gentle, which provides a stable and reliable water source for irrigation and cotton planting []. However, with the increase in the cotton production scale, the environmental pressure of cotton production in Xinjiang will increase. The water demand characteristics of cotton are consistent with the water regime and climate characteristics of Xinjiang. Before the scale expansion, the environment supported the development of cotton production. However, with the expansion of the scale, cotton has become a major water user in Xinjiang, and it will be difficult for the limited water resources to support the continuous increase in the cotton planting scale. In addition, the problems of soil fertility decline, salinization, and residual film pollution in cotton fields are increasing []. Therefore, in order to realize the development of the cotton seed industry, the sustainable utilization of water and soil resources must be taken into account.
Diseases and pests in the Xinjiang cotton area mainly include cotton bollworm disease and cotton aphid wilt. Therefore, in cotton seed production, priority should be given to disease-resistant varieties and biological control, and comprehensive management should be carried out [].
During the whole growth cycle, from sowing to harvest, cotton may be damaged by disastrous weather, mainly including drought, high temperatures, strong wind, rain, hail, and freezing, which seriously affect the normal production of cotton, resulting in the reduction of yield and income or even no harvest in serious cases. Therefore, prevention work should be conducted in the prenatal period, the climate resources should be rationally used, the advantages and disadvantages should be avoided, and the yield and quality of cotton should be improved as much as possible. Selecting drought- and high-temperature-resistant cotton varieties and actively promoting advanced drip irrigation and other water-saving irrigation technologies can not only save water, but also promote the growth of cotton [].
Cotton seed production enterprises guarantee the development of the cotton seed industry. There are more than 800 enterprises involved in cotton seed production and sales in Xinjiang. However, large enterprises account for less than 5%, and large and medium-sized enterprises account for less than 25% []. There is still considerable room for improvement in the development of cotton seed production enterprises in Xinjiang so as to realize the strong development of the cotton seed industry.
In addition, FAO has introduced sustainable and innovative technologies and practices, namely, “climate-smart agriculture (CSA)”, which refers to any innovative practice and technology that helps to enhance farm productivity and farm income, as well as improving water and nutrient use efficiency and resilience to climatic stresses on a sustainable basis and lowering the emissions of greenhouse gas (GHG) to a minimum level []. Hence, cotton seed producers can use inputs in an efficient way by using CSA practices and technologies in cotton growing areas.
According to the layout plan in this study, the development of the cotton seed industry is conducive to the protection of resources and environmen, and the sustainable development of the cotton seed industry in Xinjiang.

5. Conclusions

Based on multi-source data, we developed a hierarchical classification method to identify the suitability of cotton seed production bases in this study. Following the research outlined in this paper, the conclusions are as follows:
(1) The suitable climate areas for early-maturing cotton (EMC), early–medium-maturing cotton (EMMC), and long staple cotton (LSC) seed production are 2.94 × 107 ha, 2.20 × 107, and 2.21 × 107 ha, respectively. The largest distribution area of EMC was observed in the Aksu Prefecture, Kashgar Prefecture, and Hotan Prefecture in the Tarim Basin of South Xinjiang. Both of the suitable climate areas for EMMC and LSC were mainly distributed in the eastern part of the Tarim Basin. The soil and water suitable areas for EMC, EMMC, and LSC were the same at 1.46 × 107 ha, and they were widely distributed in northern Xinjiang. The low-risk area for cotton seed production was 6.08 × 107 ha, which was mainly distributed in the western region of the Junggar Basin in the north and the western region of the Tarim Basin in the south. The suitable social and economic zone for cotton seed production was 1.23 × 107 ha, which was mainly located in the north of the Bayingol Mongolian Autonomous Prefecture, the middle and north of the Aksu Prefecture, the middle of the Kashgar Prefecture, the west of Turpan, the middle of the Changji Hui Autonomous Prefecture and Karamay, the west of the Bortala Mongol Autonomous Prefecture and the Ili Kazak Autonomous Prefecture, and the north of the Tarbagatay Prefecture.
(2) The appropriate area for seed production of EMC, EMMC, and LSC was 6.40 × 105 ha, 5.53 × 105 ha, and 3.65 × 105 ha, respectively, and they were distributed in different areas of the Kashgar Prefecture, Hotan Prefecture, and Aksu Prefecture.
(3) There were only three combinations among the examined areas that were suitable for seed production for EMC, EMMC, and LSC: (i) superior for EMC, EMMC, or LSC seed production: 1.02 × 105 ha; (ii) suitable for EMC, EMMC, or LSC seed production: 5.17 × 104 ha; (iii) sub-suitable for EMC, EMMC, or LSC seed production: 1.95 × 105 ha. The superior area for the production of cotton seed of EMC, EMMC, or LSC was located in the western Tarim Basin. The sub-suitable area for cotton seed production of EMC, EMMC, or LSC was mostly distributed in the western and northern Tarim Basin.
Due to the different climate, soil, water resources, and management measures in different countries and regions, the varieties of cotton seed production varied. However, in any case, the following conditions should be met during the cotton seed production base selection: first, the abundant light and heat resources, which provide unique ecological conditions for cotton production; secondly, the higher degree of mechanization, which provides the most convenient conditions for cotton production; thirdly, perfect agricultural infrastructure, which provides favorable conditions for the sustainable development of cotton; moreover, abundant water resources, which provide the most fundamental guarantee for the development of cotton agriculture; finally, excellent quality of soil fertility conditions, which provide a guarantee for cotton yield. Therefore, considering the above elements, the model developed in this study could be replicated in other areas in the world. In addition, the model was to delimit the cotton seed production base according to the current situation. If climate or other elements affecting cotton seed production changed, the model was capable of judging the change of planting area to a certain extent as well. Besides, this model could also help the government and banks more accurately determine where they will invest to promote the production of cotton seeds.

Author Contributions

Y.N.: Conceptualization, Methodology, Visualization, Writing—original draft, Writing—review and editing. G.X.: Funding acquisition, Supervision, Conceptualization, Methodology, Writing—review and editing. Y.X.: Funding acquisition, Conceptualization, Writing—review and editing. K.Q.: Writing—review and editing. J.L. (Jingya Liu): Writing—review and editing. Y.W.: Writing—review and editing. S.G.: Writing—review and editing. M.H.: Writing—review and editing. J.L. (Jia Liu): Writing—review and editing. C.Z. (Caixia Zhang): Writing—review and editing. C.Z. (Changshun Zhang): Writing—review and editing. All authors have read and agreed to the published version of the manuscript.

Funding

This research was funded by Key Projects of Chinese Academy of Sciences “National Nutrition and Food Security in the New Period” (Grant No. KJZD-EW-G20-04 and ZDBS-SSW-DQC-002-05), the Strategic Priority Research Program of Chinese Academy of Sciences (XDA2002040203), the National Key Research and Development Plan (No. 2016YFC0503403 and 2016YFC0503706), and the Program of National Natural Science Foundation of China (Grant No. 41971272).

Institutional Review Board Statement

Not applicable.

Data Availability Statement

Not applicable.

Acknowledgments

The authors would like to thank anonymous reviewers and the editor for their support, insightful critiques, and constructive comments.

Conflicts of Interest

The authors declare no conflict of interest.

References

  1. Li, Y.; Gao, X.; Tenuta, M.; Gui, D.; Li, X.; Xue, W.; Zeng, F. Enhanced efficiency nitrogen fertilizers were not effective in reducing N2O emissions from a drip-irrigated cotton field in arid region of Northwestern China. Sci. Total Environ. 2020, 748, 141543. [Google Scholar] [CrossRef] [PubMed]
  2. Reddy, K.R.; Brand, D.; Wijewardana, C.; Gao, W. Temperature effects on cotton seedling emergence, growth, and development. Agron. J. 2017, 109, 1379–1387. [Google Scholar] [CrossRef]
  3. Ma, C.; Mamat, S.; Yao, J.; Isak, G. Spatio-temporal changes of cotton production in China from 1950 to 2015. Acta Geogr. Sin. 2020, 75, 1699–1710. [Google Scholar]
  4. National Bureau of Statistics of China. China Statistical Yearbook. 2019. Available online: http://www.stats.gov.cn/tjsj/ndsj/ (accessed on 9 April 2021).
  5. Zhu, Q. Spatial Distribution Transferring of China’s Main Cotton Production Areas from 1980 to 2002. Ph.D. Thesis, China Agricultural University, Beijing, China, 2005. [Google Scholar]
  6. Wang, J.; Zhao, S.; Tan, X.; Liang, Y.; Gong, Z.; Ai, X.; Guo, J.; Maimaiti, M.; Li, X.; Zheng, J. Production situation and cotton seed industry development report in Xinjiang cotton planting region in 2018. Cotton Sci. 2019, 41, 9–14. [Google Scholar]
  7. Zheng, J.; Wang, J.; Liang, Y.; Gong, Z.; Ai, X.; Guo, J.; Mo, M.; Li, X. The present status and prospect of cotton seed industry in Xinjiang. China Cotton 2020, 47, 1–8. [Google Scholar]
  8. Schlenker, W.; Roberts, M.J. Nonlinear temperature effects indicate severe damages to US crop yields under climate change. Proc. Natl. Acad. Sci. USA 2009, 106, 15594–15598. [Google Scholar] [CrossRef] [Green Version]
  9. Raja Reddy, K.; Hodges, H.F.; Mckinion, J.M. Crop modeling and applications: A cotton example. Adv. Agron. 1997, 59, 225–290. [Google Scholar] [CrossRef]
  10. Chen, C.; Pang, Y.; Pan, X.; Zhang, L. Impacts of climate change on cotton yield in China from 1961 to 2010 based on provincial data. J. Meteorol. Res. 2015, 29, 515–524. [Google Scholar] [CrossRef]
  11. Hodges, H.F.; Reddy, K.R.; Mckinion, J.M.; Reddy, V.R. Temperature effects on cotton. Bull. Miss. Agric. For. Exp. Stn. 1993. [Google Scholar] [CrossRef]
  12. Snider, J.L.; Oosterhuis, D.M.; Skulman, B.W.; Kawakami, E.M. Heat stress-induced limitations to reproductive success in Gossypium hirsutum. Physiol. Plant. 2009, 137, 125–138. [Google Scholar] [CrossRef] [PubMed]
  13. Xu, B.; Chen, Y.; Wang, H.; Zhao, W.; Zhou, Z. Elevated temperature and waterlogging decrease cottonseed quality by altering the accumulation and distribution of carbohydrates, oil and protein. Physiol. Plantarum 2020, 171, 108–124. [Google Scholar] [CrossRef] [PubMed]
  14. Bange, M.; Constable, G.; Johnston, D.; Kelly, D. A method to estimate the effects of temperature on cotton micronaire. J. Cotton Sci. 2010, 14, 164–172. [Google Scholar]
  15. Reddy, K.R.; Davidonis, G.H.; Johnson, A.S.; Vinyard, B.T. Temperature regime and carbon dioxide enrichment alter cotton roll development and fiber properties. Agron. J. 1999, 91, 851–858. [Google Scholar] [CrossRef]
  16. LIAKATAS, A.; ROUSSOPOULOS, D.; WHITTINGTON, W.J. Controlled-temperature effects on cotton yield and fibre properties. J. Agric. Sci. 1998, 130, 463–471. [Google Scholar] [CrossRef] [Green Version]
  17. Wanjura, D.F.; Barker, G.L. Cotton lint yield accumulation rate and quality development. Field Crop. Res. 1985, 10, 205–218. [Google Scholar] [CrossRef]
  18. Gipson, J.R.; Joham, H.E. Influence of night temperature on growth and development of cotton (Gossypium birsutum L.). II Fiber Properties1. Agron. J. 1968, 60, 296–298. [Google Scholar] [CrossRef]
  19. Luo, Q.; Bange, M.; Johnston, D. Environment and cotton fibre quality. Clim. Chang. 2016, 138, 207–221. [Google Scholar] [CrossRef]
  20. Zhang, S. Cotton planting zoning change in southern Xinjiang under the background of global warming. Chin. J. Agrometeorol. 2015, 36, 594–601. [Google Scholar]
  21. Li, N.; Lin, H.; Wang, T.; Li, Y.; Liu, Y.; Chen, X.; Hu, X. Impact of climate change on cotton growth and yields in Xinjiang, China. Field Crops Res. 2020, 247, 107590. [Google Scholar] [CrossRef]
  22. Doma, P.R. Simulating the impacts of climate change on cotton production in the Mississippi Delta. Clim. Res. 2002, 22, 271–281. [Google Scholar]
  23. Tang, X.; Lv, X. The Relationship between climate change and yield of cotton in Shihezi region. Hubei Agric. Sci 2011, 50, 1533–1536. [Google Scholar] [CrossRef]
  24. McMichael, B.L.; Hesketh, J.D. Field investigations of the response of cotton to water deficits. Field Crop. Res. 1982, 5, 319–333. [Google Scholar] [CrossRef]
  25. Zeng, S. Study on the Competence of China Seed Company; Chinese Acadedmy of Agricultural Sciences: Beijing, China, 2006. [Google Scholar]
  26. Zhao, D.; Oosterhuis, D.M. Cotton responses to shade at different growth stages: Growth, lint yield and fibre quality. Exp. Agric. 2000, 36, 27–39. [Google Scholar] [CrossRef]
  27. Fontes, M.P.F.; Fontes, R.M.O.; Patrício, A.S. Carneiro. Land suitability, water balance and agricultural technology as a geographic-technological index to support regional planning and economic studies. Land Use Policy 2009, 26, 589–598. [Google Scholar] [CrossRef]
  28. Xu, P.; Zhang, Y.; Wang, L. On the allocation of cotton production base in Xinjiang. Acta Geogr. Sin. 1990, 45, 31–40. [Google Scholar]
  29. Liu, K.; Li, C. The harm of disastrous weather to cotton and the disaster prevention and reduction measures. J. Agric. Catastrophol. 2020, 10, 73–74. [Google Scholar]
  30. Zhang, Z. The Research on the Development of Cotton Industry of Xinjiang; Xinjiang University: Urumqi, China, 2013. [Google Scholar]
  31. Cao, Y. Comparison of Climate Change and Adaptability of Cotton Production in Northern and Southern Tianshan Mountains. Master’s Thesis, Shaanxi Normal University, Xi’an, China, 2012. [Google Scholar]
  32. Yu, Y.; Yu, G.; Wei, J. Analysis of spatial distribution and influencing factors of cotton production layout in Xinjiang under the backdrop of supply side reform. J. Arid Land Resour. Environ. 2019, 33, 74–80. [Google Scholar]
  33. Zhang, Z.; Wang, X.; Wang, C.; Zuo, L.; Wen, Q. National land cover mapping by remote sensing under the control of interpreted data. J. Geo Inf. Sci. 2009, 11, 216–224. [Google Scholar] [CrossRef]
  34. Zhang, Y.; Wu, K.; Yu, J.; Xia, J. Characteristics of precipitation and air temperature variation during 1951–2009 in north China. J. Nat. Resour. 2011, 26, 1930–1941. [Google Scholar]
  35. Jiang, H.; Zhang, L.; Cao, S.; Guo, T.; Liao, J.; Zhang, L. Risk assessment of grain yield loss caused by meteorological disasters in Liaoning Province. Agric. Res. Arid Areas 2011, 29, 238–244. [Google Scholar]
  36. Yao, Y. A new theory on Cotton regionalization in Xinjiang. China Cotton 2001, 28, 2–5. [Google Scholar]
  37. Niu, X. Study on the Productivity and Its Potential Productivity of Cotton in Xinjiang; Xinjiang Agricultural University: Urumqi, China, 2003. [Google Scholar]
  38. Shang, Y.; Zhu, H. Study on sustainable development model of agriculture in desert oasis: A case study of 149 regiment of the eighth agricultural division of Xinjiang production and construction corps. Xinjiang State Farms Econ. 2009, 3, 11–14. [Google Scholar]
  39. Wang, J.; Li, X.; Liang, Y.; Gong, Z. Cotton seed industry report of Xinjiang cotton planting area in 2017. Cotton Sci. 2018, 48, 5–11. [Google Scholar]
  40. Ali, M.; Ali, A.; Ashfaq, M.; Hassan, S.; Culas, R. Land use policy impact of climate smart agriculture (CSA) through sustainable irrigation management on resource use efficiency: A sustainable production alternative for cotton. Land Use Policy 2019, 88, 104113. [Google Scholar] [CrossRef]
Publisher’s Note: MDPI stays neutral with regard to jurisdictional claims in published maps and institutional affiliations.

Article Metrics

Citations

Article Access Statistics

Multiple requests from the same IP address are counted as one view.