Model Predictive Control of Adaptive Irrigation Decisions Incorporating Rainfall Intensity and Soil Properties
Abstract
1. Introduction
2. Methodology
2.1. Calculation of Various Soil Property Parameters
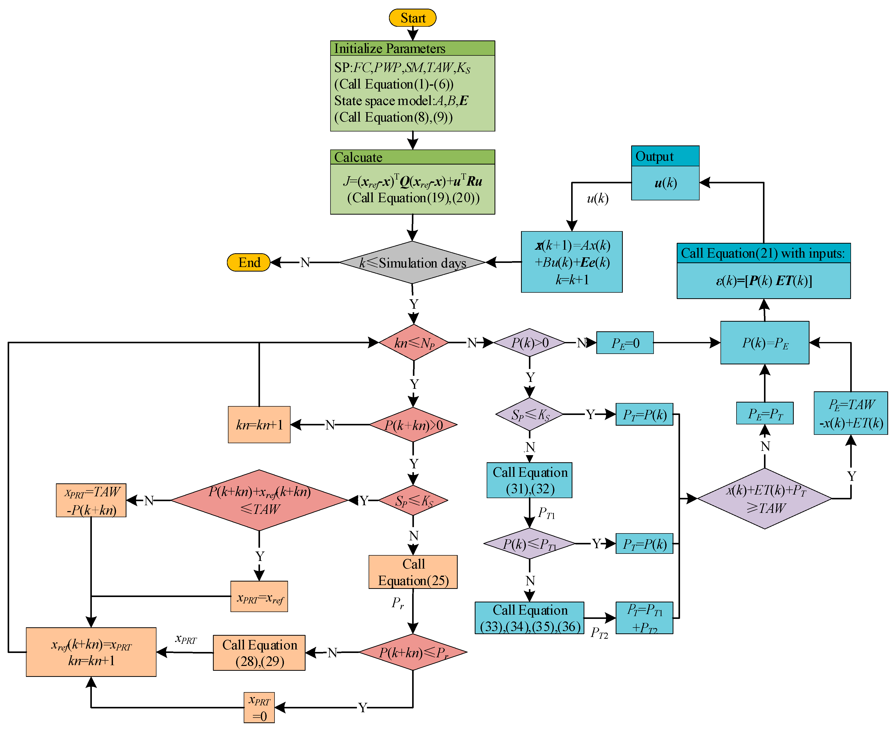
2.2. State-Space Equations Based on Soil Water Balance Theory
2.3. Establishing a Cost Function for MPC
2.4. Incorporating RI and SP to Adaptively Optimize MPC Tracking Target in RISPMPC
3. Experiments
3.1. Overview of the Experimental Area
3.2. Setting of Parameters
3.3. Results
3.3.1. Discrepancy in Irrigation Volumes Between RISPMPC and the Other Three Irrigation Decision Approaches
3.3.2. Sensitivity Analysis of Various Irrigation Decisions
3.3.3. Robustness Analysis of Various Irrigation Decisions
4. Discussion
5. Conclusions
Author Contributions
Funding
Institutional Review Board Statement
Informed Consent Statement
Data Availability Statement
Conflicts of Interest
References
- Olayide, O.E.; Tetteh, I.K.; Popoola, L. Differential impacts of rainfall and irrigation on agricultural production in Nigeria: Any lessons for climate-smart agriculture? Agric. Water Manag. 2016, 178, 30–36. [Google Scholar] [CrossRef]
- Zhang, J.; Zhou, L.; Ma, R.; Jia, Y.; Yang, F.; Zhou, H.; Cao, X. Influence of soil moisture content and soil and water conservation measures on time to runoff initiation under different rainfall intensities. Catena 2019, 182, 104172. [Google Scholar] [CrossRef]
- Chakraei, I.; Safavi, H.R.; Dandy, G.C.; Golmohammadi, M.H. Integrated simulation-optimization framework for water allocation based on sustainability of surface water and groundwater resources. J. Water Resour. Plan. Manag. 2021, 147, 05021001. [Google Scholar] [CrossRef]
- Gu, Z.; Qi, Z.; Burghate, R.; Yuan, S.; Jiao, X.; Xu, J. Irrigation scheduling approaches and applications: A review. J. Irrig. Drain. Eng. 2020, 146, 04020007. [Google Scholar] [CrossRef]
- Liang, X.; Liakos, V.; Wendroth, O.; Vellidis, G. Scheduling irrigation using an approach based on the van Genuchten model. Agric. Water Manag. 2016, 176, 170–179. [Google Scholar] [CrossRef]
- Nikolaou, G.; Neocleous, D.; Christou, A.; Kitta, E.; Katsoulas, N. Implementing sustainable irrigation in water-scarce regions under the impact of climate change. Agronomy 2020, 10, 1120. [Google Scholar] [CrossRef]
- Adeyemi, O.; Grove, I.; Peets, S.; Norton, T. Advanced monitoring and management systems for improving sustainability in precision irrigation. Sustainability 2017, 9, 353. [Google Scholar] [CrossRef]
- Abioye, A.E.; Abidin, M.S.Z.; Mahmud, M.S.A.; Buyamin, S.; Mohammed, O.O.; Otuoze, A.O.; Oleolo, I.O.; Mayowa, A. Model based predictive control strategy for water saving drip irrigation. Smart Agric. Technol. 2023, 4, 100179. [Google Scholar] [CrossRef]
- Cáceres, G.; Millán, P.; Pereira, M.; Lozano, D. Smart farm irrigation: Model predictive control for economic optimal irrigation in agriculture. Agronomy 2021, 11, 1810. [Google Scholar] [CrossRef]
- Castelletti, A.; Ficchì, A.; Cominola, A.; Segovia, P.; Giuliani, M.; Wu, W.; Lucia, S.; Ocampo-Martinez, C.; De Schutter, B.; Maestre, J.M. Model predictive control of water resources systems: A review and research agenda. Annu. Rev. Control 2023, 55, 442–465. [Google Scholar] [CrossRef]
- Delgoda, D.; Malano, H.; Saleem, S.K.; Halgamuge, M.N. Irrigation control based on model predictive control (MPC): Formulation of theory and validation using weather forecast data and AQUACROP model. Environ. Model. Softw. 2016, 78, 40–53. [Google Scholar] [CrossRef]
- Shang, C.; Chen, W.-H.; Stroock, A.D.; You, F. Robust model predictive control of irrigation systems with active uncertainty learning and data analytics. IEEE Trans. Control Syst. Technol. 2020, 28, 1493–1504. [Google Scholar] [CrossRef]
- Mao, Y.; Liu, S.; Nahar, J.; Liu, J.; Ding, F. Soil moisture regulation of agro-hydrological systems using zone model predictive control. Comput. Electron. Agric. 2018, 154, 239–247. [Google Scholar] [CrossRef]
- Huang, Z.; Liu, J.; Huang, B. Model predictive control of agro-hydrological systems based on a two-layer neural network modeling framework. Int. J. Adapt. Control Signal Process. 2023, 37, 1536–1558. [Google Scholar] [CrossRef]
- Agyeman, B.T.; Sahoo, S.R.; Liu, J.; Shah, S.L. An LSTM-based mixed-integer model predictive control for irrigation scheduling. Can. J. Chem. Eng. 2023, 101, 3362–3381. [Google Scholar] [CrossRef]
- Saleem, S.K.; Delgoda, D.; Ooi, S.; Dassanayake, K.; Liu, L.; Halgamuge, M.; Malano, H. Model predictive control for real-time irrigation scheduling. IFAC Proc. 2013, 46, 299–304. [Google Scholar] [CrossRef]
- Berberich, J.; Köhler, J.; Müller, M.A.; Allgöwer, F. Data-driven model predictive control: Closed-loop guarantees and experimental results. At-Automatisierungstechnik 2021, 69, 608–618. [Google Scholar] [CrossRef]
- Bwambale, E.; Abagale, F.K.; Anornu, G.K. Data-driven model predictive control for precision irrigation management. Smart Agric. Technol. 2023, 3, 100074. [Google Scholar] [CrossRef]
- Agyeman, B.T.; Naouri, M.; Appels, W.M.; Liu, J.; Shah, S.L. Learning-based multi-agent MPC for irrigation scheduling. Control Eng. Pract. 2024, 147, 105908. [Google Scholar] [CrossRef]
- Zhang, R.; Liu, A.; Yu, L.; Zhang, W. Distributed model predictive control based on Nash optimality for large scale irrigation systems. IFAC-Pap. 2015, 48, 551–555. [Google Scholar] [CrossRef]
- Abioye, E.A.; Abidin, M.S.Z.; Aman, M.N.; Mahmud, M.S.A.; Buyamin, S. A model predictive controller for precision irrigation using discrete lagurre networks. Comput. Electron. Agric. 2021, 181, 105953. [Google Scholar] [CrossRef]
- Touil, S.; Richa, A.; Fizir, M.; García, J.E.A.; Gómez, A.F.S. A review on smart irrigation management strategies and their effect on water savings and crop yield. Irrig. Drain. 2022, 71, 1396–1416. [Google Scholar] [CrossRef]
- Saxton, K.E.; Rawls, W.J. Soil water characteristic estimates by texture and organic matter for hydrologic solutions. Soil Sci. Soc. Am. J. 2006, 70, 1569–1578. [Google Scholar] [CrossRef]
- Steduto, P.; Hsiao, T.C.; Raes, D.; Fereres, E. AquaCrop—The FAO crop model to simulate yield response to water: I. Concepts and underlying principles. Agron. J. 2009, 101, 426–437. [Google Scholar] [CrossRef]
- Lai, Y.; Tian, J.; Kang, W.; Guo, S.; Zhou, Y.; He, C. Estimating evapotranspiration from soil moisture using the improved soil water balance method in cold mountainous areas. J. Hydrol. X 2023, 20, 100154. [Google Scholar] [CrossRef]
- Li, T.; Sun, X.; Lei, G.; Guo, Y.; Yang, Z.; Zhu, J. Finite-control-set model predictive control of permanent magnet synchronous motor drive systems—An overview. IEEE/CAA J. Autom. Sin. 2022, 9, 2087–2105. [Google Scholar] [CrossRef]
- Huang, Z.; Liu, J.; Huang, B. Generalized robust MPC with zone-tracking. Chem. Eng. Res. Des. 2023, 195, 537–550. [Google Scholar] [CrossRef]
- Mein, R.G.; Larson, C.L. Modeling infiltration during a steady rain. Water Resour. Res. 1973, 9, 384–394. [Google Scholar] [CrossRef]
- Yang, Z.; Cheng, X. High fill slope collapse: Stability evaluation based on finite element limit analyses. Transp. Geotech. 2024, 44, 101156. [Google Scholar] [CrossRef]
- Tong, S.; Zhou, Z.; Peng, H. Spatial Pattern of Scarcity of Water and It’s Shortage Types in China. Ecol. Econ. 2016, 32, 168–173. [Google Scholar] [CrossRef]
- Zeng, X.; Bai, Q.; Ma, L.; Yu, W.; Dang, X.; Liu, Z.; Wang, T.; Wang, R. Study on suitable soil water control limit of spring maize under drip irrigation in Yulin of Northern Shaanxi. J. Irrig. Drain. 2024, 43, 77–84. [Google Scholar] [CrossRef]
- Guo, C.; You, F. A Data-Driven Real-Time Irrigation Control Method Based on Model Predictive Control. In Proceedings of the 2018 IEEE Conference on Decision and Control (CDC), Miami Beach, FL, USA, 17–19 December 2018; pp. 2599–2604. [Google Scholar] [CrossRef]
- Nguyen, L.D.; Prodan, I.; Lefévre, L.; Genon-Catalot, D. Distributed Model Predictive Control of Irrigation Systems using Cooperative Controllers. IFAC-PapersOnLine 2017, 50, 6564–6569. [Google Scholar] [CrossRef]
- Bwambale, E.; Abagale, F.K.; Anornu, G.K. Smart irrigation monitoring and control strategies for improving water use efficiency in precision agriculture: A review. Agric. Water Manag. 2022, 260, 107324. [Google Scholar] [CrossRef]
- Gu, P.; Jiao, Y.; Yang, W.; Wen, H.; Bai, S.; Yang, J. Effects of Different Irrigation Methods on Soil Microbial Abundance and Permeability in Farmland. J. Irrig. Drain. 2018, 37, 21–27. [Google Scholar] [CrossRef]
- Lin, Y.; Sun, X.; Li, G. Investigating the effects of various irrigation methods on bacterial communities in paddy soil. Agric. Water Manag. 2024, 306, 109146. [Google Scholar] [CrossRef]





| Condition 1 | Condition 2 | Condition 3 | Condition 4 | xPRT |
|---|---|---|---|---|
| P > TAW | — | — | — | 0 |
| P ≤ TAW | SP ≤ KS | xref > TAW-P | — | TAW-P |
| xref < TAW-P | — | xref | ||
| SP > KS | Pr > TAW | xref > TAW-P | TAW-P | |
| xref ≤ TAW-P | xref | |||
| Pr ≤ TAW | P > Pr | xts | ||
| P < Pr | 0 |
| Soil Properties | Soil Textures | |||||
|---|---|---|---|---|---|---|
| Loamy Sand | Loam | Clay Loam | Silty Clay | Heavy Clay A | Heavy Clay B | |
| sand (wt%) | 90 | 40 | 30 | 20 | 40 | 30 |
| clay (wt%) | 5 | 15 | 25 | 45 | 50 | 60 |
| om (wt%) | 2.5 | 2.5 | 2.5 | 2.5 | 2.5 | 2.5 |
| FC (vol%) | 0.06 | 0.23 | 0.3 | 0.4 | 0.42 | 0.48 |
| PWP (vol%) | 0.02 | 0.09 | 0.15 | 0.27 | 0.3 | 0.35 |
| SM (vol%) | 0.41 | 0.39 | 0.41 | 0.48 | 0.46 | 0.51 |
| TAW (mm) | 24.81 | 81.49 | 87.32 | 82.21 | 72.64 | 74.06 |
| KS (mm/h) | 106.73 | 11.82 | 4.15 | 1.06 | 0.21 | 0.09 |
| Loamy Sand | Loam | Clay Loam | Silty Clay | Heavy Clay A | Heavy Clay B | ||
|---|---|---|---|---|---|---|---|
| RI1 | RBC (mm) | 349.59 | 167.78 | 136.16 | 173.11 | 189.03 | 194.99 |
| CMPC (mm) | 160.59 | 139.66 | 140.13 | 139.62 | 140.55 | 140.40 | |
| ZMPC (mm) | 153.60 | 137.55 | 138.72 | 137.63 | 138.43 | 138.15 | |
| RISPMPC (mm) | 148.55 | 134.18 | 134.66 | 134.14 | 122.46 | 110.22 | |
| RI2 | RBC (mm) | 349.59 | 167.78 | 136.16 | 173.11 | 189.03 | 235.49 |
| CMPC (mm) | 160.59 | 139.66 | 140.13 | 139.62 | 140.55 | 155.98 | |
| ZMPC (mm) | 153.60 | 137.55 | 138.72 | 137.63 | 138.43 | 150.47 | |
| RISPMPC (mm) | 148.55 | 134.18 | 134.66 | 129.67 | 111.49 | 105.61 | |
| RI3 | RBC (mm) | 349.59 | 167.78 | 136.16 | 173.11 | 189.03 | 274.94 |
| CMPC (mm) | 160.59 | 139.66 | 140.13 | 139.62 | 140.55 | 169.01 | |
| ZMPC (mm) | 153.60 | 137.55 | 138.72 | 137.63 | 138.43 | 163.41 | |
| RISPMPC (mm) | 148.55 | 134.18 | 134.66 | 127.22 | 108.10 | 108.52 | |
| RI4 | RBC (mm) | 349.59 | 167.78 | 136.16 | 173.11 | 228.36 | 271.77 |
| CMPC (mm) | 160.59 | 139.66 | 140.13 | 139.62 | 149.29 | 187.79 | |
| ZMPC (mm) | 153.60 | 137.55 | 138.72 | 137.63 | 144.20 | 179.27 | |
| RISPMPC (mm) | 148.55 | 134.18 | 134.66 | 134.14 | 107.67 | 126.42 |
| Loamy Sand | Loam | Clay Loam | Silty Clay | Heavy Clay A | Heavy Clay B | ||
|---|---|---|---|---|---|---|---|
| RI1 | RBC | 57.51% | 20.03% | 1.10% | 22.51% | 35.22% | 43.47% |
| CMPC | 7.50% | 3.92% | 3.90% | 3.92% | 12.87% | 21.50% | |
| ZMPC | 3.29% | 2.45% | 2.93% | 2.54% | 11.54% | 20.22% | |
| RI2 | RBC | 57.51% | 20.03% | 1.10% | 25.09% | 41.02% | 55.15% |
| CMPC | 7.50% | 3.92% | 3.90% | 7.13% | 20.68% | 32.29% | |
| ZMPC | 3.29% | 2.45% | 2.93% | 5.78% | 19.46% | 29.81% | |
| RI3 | RBC | 57.51% | 20.03% | 1.10% | 26.51% | 42.81% | 60.53% |
| CMPC | 7.50% | 3.92% | 3.90% | 8.88% | 23.09% | 35.79% | |
| ZMPC | 3.29% | 2.45% | 2.93% | 7.56% | 21.91% | 33.59% | |
| RI4 | RBC | 57.51% | 20.03% | 1.10% | 22.51% | 52.85% | 53.48% |
| CMPC | 7.50% | 3.92% | 3.90% | 3.92% | 27.88% | 32.68% | |
| ZMPC | 3.29% | 2.45% | 2.93% | 2.54% | 25.33% | 29.48% |
| Loamy Sand | Loam | Clay Loam | Silty Clay | Heavy Clay A | Heavy Clay B | ||
|---|---|---|---|---|---|---|---|
| RI1 | MER (mm) | 1257.15 | 1657.11 | 1686.25 | 1660.68 | 1317.75 | 1181.91 |
| RBC (mm) | 629.00 | 816.16 | 850.70 | 811.19 | 813.49 | 808.23 | |
| CMPC (mm) | 818.01 | 859.47 | 860.75 | 859.73 | 855.93 | 856.50 | |
| ZMPC (mm) | 825.00 | 865.75 | 866.91 | 865.96 | 861.33 | 862.17 | |
| RISPMPC (mm) | 830.05 | 864.95 | 866.23 | 865.20 | 871.74 | 881.85 | |
| RI2 | MER (mm) | 1257.15 | 1657.11 | 1686.25 | 1660.68 | 1211.47 | 1047.23 |
| RBC (mm) | 629.00 | 816.16 | 850.70 | 811.19 | 813.49 | 767.73 | |
| CMPC (mm) | 818.01 | 859.47 | 860.75 | 859.73 | 855.93 | 840.92 | |
| ZMPC (mm) | 825.00 | 865.75 | 866.91 | 865.96 | 861.33 | 849.85 | |
| RISPMPC (mm) | 830.05 | 864.95 | 866.23 | 868.12 | 880.63 | 884.71 | |
| RI3 | MER (mm) | 1257.15 | 1657.11 | 1686.25 | 1660.68 | 1135.62 | 975.66 |
| RBC (mm) | 629.00 | 816.16 | 850.70 | 811.19 | 813.49 | 728.28 | |
| CMPC (mm) | 818.01 | 859.47 | 860.75 | 859.73 | 855.93 | 825.65 | |
| ZMPC (mm) | 825.00 | 865.75 | 866.91 | 865.96 | 861.33 | 834.46 | |
| RISPMPC (mm) | 830.05 | 864.95 | 866.23 | 870.41 | 882.43 | 879.26 | |
| RI4 | MER (mm) | 1257.15 | 1657.11 | 1686.25 | 1660.68 | 1080.93 | 914.40 |
| RBC (mm) | 629.00 | 816.16 | 850.70 | 811.19 | 774.15 | 731.45 | |
| CMPC (mm) | 818.01 | 859.47 | 860.75 | 859.73 | 847.19 | 804.46 | |
| ZMPC (mm) | 825.00 | 865.75 | 866.91 | 865.96 | 855.56 | 816.46 | |
| RISPMPC (mm) | 830.05 | 864.95 | 866.23 | 871.47 | 882.78 | 859.44 |
Disclaimer/Publisher’s Note: The statements, opinions and data contained in all publications are solely those of the individual author(s) and contributor(s) and not of MDPI and/or the editor(s). MDPI and/or the editor(s) disclaim responsibility for any injury to people or property resulting from any ideas, methods, instructions or products referred to in the content. |
© 2025 by the authors. Licensee MDPI, Basel, Switzerland. This article is an open access article distributed under the terms and conditions of the Creative Commons Attribution (CC BY) license (https://creativecommons.org/licenses/by/4.0/).
Share and Cite
Liu, A.; Zhao, D.; Wei, Y. Model Predictive Control of Adaptive Irrigation Decisions Incorporating Rainfall Intensity and Soil Properties. Agriculture 2025, 15, 527. https://doi.org/10.3390/agriculture15050527
Liu A, Zhao D, Wei Y. Model Predictive Control of Adaptive Irrigation Decisions Incorporating Rainfall Intensity and Soil Properties. Agriculture. 2025; 15(5):527. https://doi.org/10.3390/agriculture15050527
Chicago/Turabian StyleLiu, Ao, Dongbao Zhao, and Yichang Wei. 2025. "Model Predictive Control of Adaptive Irrigation Decisions Incorporating Rainfall Intensity and Soil Properties" Agriculture 15, no. 5: 527. https://doi.org/10.3390/agriculture15050527
APA StyleLiu, A., Zhao, D., & Wei, Y. (2025). Model Predictive Control of Adaptive Irrigation Decisions Incorporating Rainfall Intensity and Soil Properties. Agriculture, 15(5), 527. https://doi.org/10.3390/agriculture15050527

