Abstract
A fracture mechanics-based fatigue reliability analysis of a submarine pipeline is investigated using the Bayesian approach. The proposed framework enables the estimation of the reliability level of submarine pipelines based on limited experimental data. Bayesian updating method and Markov Chain Monte Carlo simulation are used to estimate the posterior distribution of the parameters of a fracture mechanics-based fatigue model regarding different sources of uncertainties. Failure load cycle distribution and the reliability-based performance assessment of API 5L X56 submarine pipelines as a case study are estimated for three different cases. In addition, the impact of different parameters, including the stress ratio, maximum load, uncertainties of stress range and initial crack size, corrosion-enhanced factor, and also the correlation between material parameters on the reliability of the investigated submarine pipeline has been indicated through a sensitivity study. The applied approach in this study may be used for uncertainty modelling and fatigue reliability-based performance assessment of different types of submarine pipelines for maintenance and periodic inspection planning.
1. Introduction
Submarine pipelines are a key element in any offshore oil field development [1] and they are regarded as the main structures for the transportation of oil and gas on the seabed. These structures are exposed to a harsh seawater environment, which may lead to the deterioration of structural properties [2]. Corrosion on the pipe surface after a long time of servicing in the seawater environment is one of the common deterioration mechanisms in pipelines [3].
In addition, due to the erosion and unevenness of the seabed, a gap is often formed between some segments of the pipeline and the surface of the seabed. Periodic vibration may occur when the frequency of the vortex generated by current flows is close to the frequency of the free-spanning pipeline [4,5]. The long-term vibration may lead to fatigue failure of the pipeline. Also, motions of floating platforms, thermal cycles, and start-up and shut-down cycles have been regarded as another source of fatigue [6].
Additionally, the corrosive environment significantly affects the crack nucleation stage and reduces fatigue strength in dry air conditions [7]. Corrosion may enhance fatigue crack growth in the presence of cyclic loads, once cracks are initiated [8,9]. Therefore, corrosion fatigue crack growth is one of the most frequent phenomena which leads to the cracking of subsea pipelines resulting in a reduction of the resistance capacity and loss of asset integrity during their service life [5]. Although submarine pipelines are usually associated with the use of high-quality materials and innovative technology, the failure of these structures may result in serious environmental and economic consequences [10].
Fatigue cracking is affected by different kinds of uncertainties, including material properties, model choice, and its parameters, measurement data such as the number of cycles and crack length, and also simplification and idealization in analytical and numerical evaluations [11,12]. Therefore, the fatigue process should be considered a stochastic problem taking into account different sources of variability and uncertainty [13]. Probabilistic models related to structural deterioration are needed for planning structural maintenance and risk-based decision for marine structures [14,15,16,17]. Reliability methods provide a framework to consider the uncertainties and stochastic behaviour of the random variables on safety assessment and service-life prediction of structures which are important steps for risk-based maintenance and periodic inspection.
Limit state-based and data-based are the two main approaches in reliability analysis. The former approach is based on structural reliability theory combined with degradation models of structural resistance. In this approach, statistical information related to the basic variables of the limit state function is required. Ultimate, serviceability, and fatigue are major common limit states in structures. Ultimate limit state-based has been largely used in the reliability assessment of pipelines in recent years [18,19,20,21,22]. Also, a few studies have investigated the reliability level of pipelines regarding fatigue limit state. Shabani et al. [23] estimated the fatigue failure probability of subsea pipelines due to the vortex-induced vibration. He and Zhou [24] investigated the fatigue reliability of dented pipelines. They applied the S-N curve to define the limit state function. Also, Pinheiro et al. [25] proposed a new fatigue life assessment methodology for steel pipelines containing plain dents. They defined analytical expressions to estimate stress concentration factors for different types of dent shapes.
Another approach for estimating the reliability of structures is based on the statistical analysis of the failure data. The accuracy of this approach depends on the quality and quantity of the experimental data [13]. Garbatov and Guedes Soares [14] used historical data for structural maintenance planning of corroded deck plates of tankers. They also used the data-based approach to fatigue reliability assessment of dented pipelines by estimating the distribution of the number of load cycles to achieve crack initiation. They assumed Weibull distribution for the failure load cycles that fit the limited experimental data. Dong et al. [26] investigated the fatigue reliability of single-sided girth welds in offshore pipelines and risers based on the calibration of the crack propagation analyses to the S–N data.
S-N curve-based damage mechanics and fracture mechanics are the two main approaches to estimating the crack initiation and crack propagation of marine structures due to cyclic loads, respectively [27]. Most of the previous research on fatigue reliability-based assessment of pipelines concentrated on the S-N curve based on damage mechanics [14,24]. The S-N curve predicts the strength of non-cracked structures based on the crack initiation of a critical section as a function of the number of load cycles [28]. The curve is depicted by applying cyclic loads on smooth and non-cracked specimens [2]. However, mechanical damages in the form of cracks and defects are inevitable in the pipeline due to the operation activities, fabrication errors, and also corrosive seawater environment [29]. The fracture mechanics approaches take into account the initial cracks in fatigue life assessment and can be used in risk and reliability analysis of cracked structural components.
The main purpose of this study is to investigate the fracture mechanics-based fatigue reliability analysis of submarine pipelines in a corrosive environment. The main challenge in the fatigue reliability assessment of cracked pipelines is the lack of sufficient experimental or field data since the production of experimental fatigue data to construct a distribution is difficult and time-consuming. With such limited data, the Bayesian approach can be suitable. This approach has been applied for reliability assessment and maintenance and inspection planning of structures [30,31,32,33].
In this study, the Bayesian method is used to incorporate limited experimental data into a fracture mechanics-based model of fatigue to estimate the reliability of pipelines. The proposed methodology to estimate the fatigue failure probability has three main steps. At first, the probabilistic distribution of the parameters of the fatigue model is obtained using the Bayesian updating approach regarding associated uncertainties. Then, the distribution of load cycles at the critical size is estimated based on the updated model and defined limit state function. Markov Chain Monte Carlo (MCMC) simulation is used for draws the samples of the distribution. Finally, having a large number of generated failure data, the fatigue failure probability of pipelines can be calculated using the data-based reliability approach. The approach applied in this study is based on the limited experimental data related to the corrosion fatigue crack growth of serviced API 5L X56 submarine pipelines.
This study is organized as follows: In Section 2, a fatigue crack growth model based on Paris’ law is introduced. Available experimental data for API 5L X56 submarine pipelines is presented in Section 3. In Section 4, probabilistic modelling of fatigue crack growth is developed based on the Bayesian approach for submarine pipeline, and the updated distribution of model parameters is obtained based on the experimental data and physic-based fatigue model. Finally, the reliability level of a submarine pipeline is evaluated, and the effect of different parameters on reliability analysis is investigated through a sensitivity study.
2. Fatigue Crack Growth Model
In general, the fatigue crack growth process includes three regions: Region I, which represents the early development of a fatigue crack with a small value of the crack growth rate, region II which represents the intermediate crack propagation with stable crack growth and region III, with a rapid fatigue crack growth. In the intermediate stage, the crack growth rate can be expressed based on the Paris law as follow [34]:
where a is the crack length, N is the number of load cycles, C and m are material constants. The stress range intensity factor, ΔK is proportional to stress range Δσ, geometry function Y(a), and the square root of the crack length as follows:
By integration of Equation (1), the number of cycles N which leads to the crack length aN can be obtained as:
In the fatigue analysis of marine structures, the stress range is usually assumed to follow the Weibull distribution [35,36]. Regarding the Weibull distribution for the stress range and geometry factor as a power function [15,37], Y(a) = AaB, an analytical solution for Equation (3) can be obtained as:
where u and α are scale and shape parameters of the Weibull distribution of stress range and Γ is the Gamma function. Since the investigated pipelines are located in a corrosive environment, the interaction between corrosion and fatigue needs to be considered in the physics-based fatigue model. Corrosion-enhance fatigue crack growth can be modelled by the production of a correction factor, Ccr, to the material parameters C [38], as indicated in the Equation (4). Assuming the failure limit state function as g(X) = acr − aN, the number of cycles to failure can be calculated based on Equation (4) regarding acr = aN.
However, the statistical information of the basic random variables vector is required to obtain the probabilistic distribution function of load cycles to failure. Regarding fracture mechanic-based fatigue reliability analysis of submarine pipelines, such information is not available. Instead, the limited experimental data related to the fatigue crack growth of pipelines (a-N curve) are available in the literature. In the first step of this study, the Bayesian approach has been applied to obtain the probabilistic model of fatigue crack growth parameters, which is explained in Section 4.
3. Experimental Data
The experimental data used in this paper is related to corrosion fatigue tests of API 5L X56 pipe-in-pipe pipelines serviced for 15 years, which is reported in [5]. Seven standard compact tensile (CT) specimens were extracted from the outer pipe of the submarine pipe-in-pipe pipeline with dimensions of 219 × 12.2 mm. The designed CT specimens were in the hoop direction of the pipe and the thickness and width of them are 8 and 40 mm respectively. To simulate a corrosive seawater environment, a seawater circulation system was designed. In Figure 1, the corrosion fatigue test setup is shown. More details of the setup of the corrosion fatigue test can be found in the reference [5].
Figure 1.
Corrosion fatigue test setup [5].
In pipe-in-pipe systems, the inner pipe is exposed to internal pressure and the outer pipe is designed to resist external pressure. Because of the minor amplitude of the internal pressure, fatigue failure of the inner pipe rarely occurred. However, the outer pipe is exposed to longitudinal tension caused by the ocean current in the free-spanning sections. Therefore fatigue failure is more probable on the outer surface of the outer pipe due to ocean current lateral pressure [5].
Fatigue tests were carried out by applying a sinusoidal tensile stress with constant amplitude. The fatigue crack growth of the CT specimens was monitored based on the back-face strain (BFS) method. The crack length-load cycles data and also the relationship between fatigue crack growth rate and the stress intensity factor in the Paris law function were calculated. In this study, the experimental data related to the three cases (specimens S1, S2 and S3) are used to obtain probabilistic modelling of the fatigue crack growth and finally reliability analysis of the API 5L X56 submarine pipeline. In Table 1 and Figure 2 the details of the fatigue test and crack length-load cycles (a-N) curve for the investigated cases are shown.
Table 1.
Parameters and results of fatigue crack growth test. Data adopted from [5].
Figure 2.
a-N fatigue test result extracted from [5].
It should be mentioned that the crack growth rate—stress intensity factor curve for investigated cases can be found in [5]. Based on the experimental fatigue crack growth results and using Equation (2) the geometry functions of the cracks in specimens can be calculated. Figure 3 presents the scatter of geometry function Y(a) and fitted power function Y(a) = AaB for three investigated cases using the least square method. R is the least square regression factor.

Figure 3.
Geometry function and fitted power function of specimens.
4. Probabilistic Modelling of Fatigue Crack Growth
Consider M as a chosen model, which is a function of the vector modelling parameter θ, and D as a quantity of interest to be assessed. The probabilistic description of D can be calculated as [39,40]:
In Equation (6), ε is the combination of measurement and model parameter uncertainties, and z is the independent model variables where those values are fixed during the analysis. Given the probability distribution function of model parameters (i.e., stress range, material parameters m, C and Ccr and geometry function A and B in Equation (4)), the probabilistic result of model output (i.e., crack length at each number of load cycles (N, aN) in Equation (4)) can be calculated.
However, the real challenge arises when the statistical parameters of the input variables are not available. In this case, to obtain the probabilistic response of a physic-based model such as Equation (4), the probability distribution function of input variables describing the material, geometric, and loads need to be updated based on a given set of observation D [39]. In this study, the experimental results of the pipeline crack growth in a corrosive environment are regarded as the measured data.
The Bayesian approach provides a framework to evaluate the posterior distribution function of model parameters based on prior information and observed experimental data. The main advantage of the Bayesian updating approach lies in its ability to combine different sources of uncertainty based on Bayes’ theorem:
where P(θ|D) represents the posterior distribution of the model parameters after being updated. P(θ) is the probability distribution function of model parameters θ before updating. The prior distribution may be estimated based on various prior information such as expert knowledge, experimental data, and empirical judgment. Estimating the prior distribution depends on the amount of available information [41]. In the practical engineering problem, the normal distribution can be employed as a prior distribution when the mean value of parameters is known, [39]. In addition, uniform prior is assumed when there is no information about the parameters. P(D|θ) represents the likelihood function of the occurrence of the measurement data D given model parameters θ. The likelihood function indicates the agreement between the response of the model and the target measured values. In this study, the normal distribution, which is a common choice of the likelihood function, is regarded as [42]:
where k is the number of measured data (experimental crack length for different numbers of cycles), Dj is the jth measured crack length and Mj(θ) is the jth computed crack length based on the chosen model with the parameters θ. εj represents the error between the model output and experimental results of the crack length and ϭj is its standard variation. In fact, ε is the combination of modelling and measurement errors due to bias and noise of the data. Under the assumption that ε is just affected by the measurement noise, it can be modelled by a zero mean normal distribution with the standard deviation of ϭ [43]. In this study, ϭ is regarded as an unknown variable and its probability distribution function is calculated based on the updating process. Regarding k observed experimental data D = {D1, D2, …, Dk}, the posterior distribution can be expressed as:
Equation (9) indicates the proportional relation between the posterior distribution with the prior distribution and the likelihood function. A normalizing constant can be multiplied to the right side of Equation (7) to make the posterior distribution integration 1. The posterior distribution in Equation (8) represents the updated distribution of model parameters in the presence of some observed data.
In general, the posterior distribution is a product of complex functions and it is not possible to generate samples directly from it [12,44,45]. In such a case, sampling-based methods such as advanced Monte Carlo sampling methods can be used [12]. In this paper MCMC simulation, specifically the Metropolis-Hasting (MH) algorithm [46], is applied to generate samples based on the posterior distribution of interest. MH algorithm can generate samples from any probability distribution with a given posterior function such as Equation (9). The MH sampler is a random walk algorithm where the next candidate sample θi+1 is generated only based on the current sample θi. Each candidate sample is generated based on the so-called proposal distribution q(θi+1, θi), which is a symmetrical function, that is q(θi+1, θi)= q(θi, θi+1). The generated candidate samples are accepted or rejected based on an acceptance probability which can be defined as follows:
Equation (10) implies that the candidate samples are accepted if they have a higher probability compared to the current samples. In practical problems, this criterion can be achieved by comparing the acceptance probability r with generating a random number s from a uniform distribution between 0 and 1, s~U [0,1]. The proposed sample is accepted if r(θi, θi+1) ≥ s, otherwise it is rejected.
The main challenges of MCMC are related to the initial samples since they are in general, not distributed according to the stationary distribution. Therefore, the initial samples may be located far away from the posterior distribution and move very slowly to the high-probability regions [42]. In such a case, many samples need to be generated to converge the posterior distribution. To avoid the impact of the inaccurate initial samples, a portion of initial samples nburn-in can be discarded.
For the investigated pipeline, the material parameters m and C, the corrosion-enhancement parameter Ccr and the error between model output and observed data ε are considered random variables and their PDF need to be updated. Gao et al. [2] proposed the material parameters of m = 2.66 and lnC = −24.15 for the submarine pipelines of API X56 steel materials. Also, some studies proposed the Ccr of 3 for steel materials under free corrosion conditions [38,47]. In this study, the previous literature results combined with engineering judgment are used to estimate the prior distribution of model parameters. The normal distribution with the mean values of 2.66, −24.15, and 3 and the standard deviation of 0.25, 0.5, and 0.2 are considered for the prior distribution of m, lnC, and Ccr. It should be mentioned that for case S3, which has a larger value of R, lnC = −22.15 is considered. In addition, the likelihood function is modelled as a normal distribution with a standard deviation of ϭ, and its parameters is obtained from the updating process. To avoid the wrong choice of assumed prior distribution, the uniform distribution is also examined and the fatigue crack growth results are compared with the obtained results from the prior normal distribution in Appendix B.
A normal distribution with a mean value of 0.5 mm and a standard deviation of 0.1 mm is regarded for the prior distribution of ϭ. Half of the experimental data of each specimen (experimental data before 8000 cycles for S1 and S2 and also before 11,000 cycles for S3) have been used to update model parameters. The results of the posterior distribution of model parameters and MCMC chains are presented in Figure 4 and Table 2. It can be observed that the uncertainty of material parameters m and lnC are reduced in comparison with the prior distribution for all three investigated cases. However, the mean and standard deviation values of the corrosion-enhance parameter have changed slightly.
Figure 4.
(a–c) updated distribution of model parameters m, C and Ccr, respectively. (d) chain iteration resulting from MCMC simulation for case S2.
Table 2.
Mean and standard deviation of the updated distribution of model parameters.
The probability distribution function of crack length after updating model parameters based on experimental data can be obtained using the fatigue model of Equation (4). The probability of crack length can be expressed as follows:
where P(aN|θ,D) is the probability of crack length for given model parameters and P(θ,D) is the posterior distribution of the parameters. 200,000 samples are generated using MCMC simulation to update model parameters and estimate the crack growth curve. The crack length growth of the three investigated cases is presented in Figure 5. Here, the probabilistic results of fatigue crack growth are estimated using a 95% confidence interval and compared with the experimental results. Confidence interval extraction in the crack growth curve is explained in detail in the reference [43]. It can be observed that the estimated crack growth is in acceptable agreement with the experimental results. Although the mean values of the probabilistic model are different from the experimental results in some of the load cycles (particularly in the case of S1), the 95% confidence interval covers all of the experimental data.

Figure 5.
Fatigue crack growth results from Bayesian updating.
5. Reliability Analysis
This section presents the reliability analysis of the investigated pipelines based on the uncertainty modelling of the basic variables which are indicated by the pdf of the posterior distribution of model parameters. The reliability function can be measured by the probability that the crack growth length aN does not exceed the critical crack size for an arbitrary load cycle within the considered interval, that is:
The reliability can also be expressed with the help of the hazard function [48]. The “hazard function” h(N) for discrete load cycles is defined as the probability of structural failure at load cycle N, given that the structure has not failed under a previous loading. Regarding Nf as the load cycles to failure, the hazard function can be expressed as [49]:
where fNf(N) and FNf(N) are the probability distribution function (PDF) and cumulative distribution function (CDF) of the load cycles to failure, respectively. The reliability analysis can be expressed based on the hazard function as follows [50]:
Due to a large number of load cycles in fatigue FNf(N) = FNf(N − 1). Therefore, Equation (14) leads to well-known relation of L(N) = 1 − FNf(N). Given the probability distribution of the failure, the structural reliability can be estimated.
The critical crack length for each specimen is considered equal to the values of af in Table 1. af is the final crack length when the back-face strain gauge fails or the fatigue crack growth rate exceeds 0.01 mm/cycles during the fatigue test process [5]. This criterion corresponds to the end of the stable region of crack growth (region II). In this paper, the values of af are considered as the critical values of crack length and the distribution of the number of cycles that lead to aN = acr are calculated based on the limit state function obtained from Equation (5) regarding the PDF of updated model parameters as basic variables. The statistical parameters of the distribution of the number of cycles to failure are indicated in Table 3. The probabilistic results are compared with the experimental data and deterministic results obtained from the finite element method (FEM), presented in [5]. It can be observed that the probabilistic results of failure load cycles provide an acceptable estimation of fatigue life. In addition, the PDF of failure load cycles are presented in Figure 6. It should be mentioned that Weibull distribution often has been used to model the failure data [14,51]. However, it is observed that the estimated PDF of failure load cycles in three investigated cases follows lognormal distribution instead of a Weibull distribution. This can be due to the disregarding of the stress range uncertainty, which usually follows the Weibull distribution.
Table 3.
Statistical parameters of the estimated failure load cycles.
Figure 6.
Estimated PDF of failure load cycles.
The reliability analysis of the investigated cases is indicated in Figure 7. It can be observed that the stress ratio R has a significant effect on the reliability level of structures. Increasing the stress ratio from R = 0.1 in the case of S1 to R = 0.4 in the case of S3 leads to a remarkable increase in the reliability function. Also, the reliability function is affected by maximum loads Pmax. The reliability function of S2 with Pmax = 9 Kn is higher than the reliability function of S1 with Pmax = 11 Kn, even if S2 has a larger initial crack length. In addition, Table 4 indicates the performance assessment of the investigated cases based on the reliability index, which is calculated as:
where Φ is the standard normal function. In Table 4, β < 2, and β > 4 are regarded as poor performance (red), good performance (yellow) and excellent performance (green) of pipelines, respectively [14], and the associated number of load cycles to each performance levels are indicated.
Figure 7.
Reliability function of the investigated specimens.
Table 4.
Reliability-based performance assessment.
It should be noted that the estimated reliability level of the investigated cases is based on the assumption of deterministic stress range and initial crack size. The impact of uncertainties of this parameter is investigated through the reliability assessment of a full-scale API 5L X56 submarine pipeline with a diameter of 219 mm and a thickness of 14 mm. The maximum applied load is 235 Kn and the stress ratio R and load frequency are 0.1 and 0.5, respectively.
The material parameters m and lnC are only affected by the fatigue test environment and material [2]. Therefore, the updated probabilistic modelling of parameters in case S2 can be considered in this example. For the sensitivity studies, different values of uncertainties are considered for stress range and initial crack size as described in Table 5. Also, the corrosion-enhancement factor may change from environment to environment. Therefore, different mean values of this parameter are regarded to investigate its impact on the reliability assessment of submarine pipelines. Here the critical value of crack depth is defined as 0.8 of the pipeline wall thickness. It should be mentioned that the finite element results for the stress intensity factor of the investigated submarine pipeline can be found in Gao et.al [2]. The geometry function parameters are calculated based on the finite element results for the stress intensity factor, as explained in Appendix A.
Table 5.
Input parameters for sensitivity studies.
Figure 8 presents the impact of different parameters on the reliability results of the investigated pipeline. The effect of stress range uncertainty is depicted in Figure 8a, assuming the mean value of a0 and Ccr is 1 mm and 3, respectively. As expected, the increasing uncertainty in the stress range leads to lower values of reliability indices. The slope of the β-N curve increases with the increase of stress range coefficient of variation at the early stage of the fatigue process (lower values of load cycles). However, for the larger number of load cycles, the slope of the β-N curve becomes flatter for different values of coefficient of variation.
Figure 8.
Effect of (a) uncertainty of stress range (b) initial crack size (c) mean value of corrosion enhanced parameter on reliability assessment of investigated pipeline.
Figure 8b shows the impact of initial crack size on the reliability level of the investigated pipeline for Ccr = 3 and COVΔσ = 0.3. It can be observed that increasing of initial crack size significantly decreases the reliability level, particularly at the early stage of the fatigue process. For the higher number of load cycles, the difference between reliability indices becomes lower for different values of initial crack size. The impact of the corrosion-enhancement factor on reliability assessment is depicted in Figure 8c for a0 = 1 mm and COVΔσ = 0.3. It appears that the corrosion enhancement parameter mostly affects the reliability level in a higher number of load cycles.
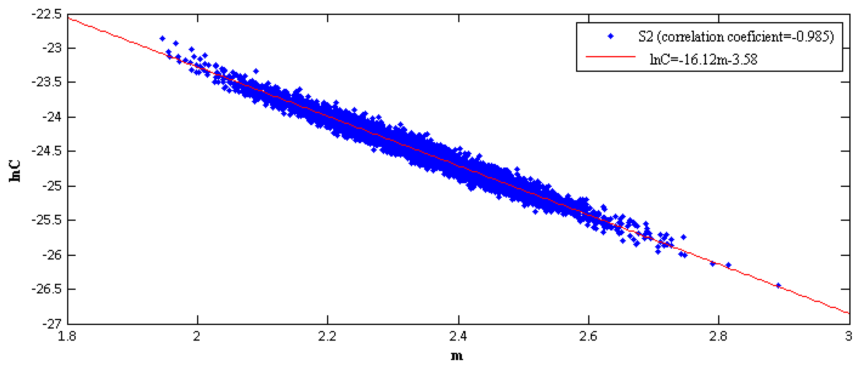
Another important parameter that may affect the reliability assessment of submarine pipelines is the correlation between material parameters m and lnC. Some of the previous studies have indicated the relation between material parameters [52,53]. Figure 9 presents the interrelation between the material parameters m and lnC for investigated case S2. It can be observed a strong linear relationship with a negative correlation coefficient of 0.985 between the material parameters of the API 5L X56 submarine pipeline.
Figure 9.
Interrelation between the material parameters m and lnC for investigated case S2.
To investigate the effect of correlation between material parameters on reliability assessment, a multivariate normal distribution has been used to generate correlated random numbers. The probability density function of the h-dimensional multivariate normal distribution can be expressed as:
where x and μ are vectors of random variables and their mean values respectively. Σ is a h-by-h covariance matrix which is a function of the correlation coefficient and standard deviation of random variables. Since two variables (m, lnC) with a normal distribution are considered correlated variables, Equation (16) with h = 2 is used to generate correlated random numbers for material parameters. As an alternative method for sampling from correlated random variables, the Nataf transformation method, which assumes a normal Copula function for the joint distribution of random variables, can be also applicable [48].
Figure 10 indicates the impact of different values of the correlation coefficient between material parameters on the reliability assessment of investigated pipeline. It can be observed that increasing negative correlation coefficients leads to higher values of reliability indices. The lowest reliability curve is related to the uncorrelated situation and the highest curve is to a fully negatively correlated situation. This implies that disregarding the negative correlation between material parameters leads to a conservative assessment of the fatigue safety level of submarine pipelines.
Figure 10.
Impact of correlation between material parameters on reliability level of submarine pipeline.
6. Conclusions
In this study, a fracture mechanics-based fatigue reliability analysis of a submarine pipeline in a corrosive environment has been investigated. The main challenge in the fatigue reliability assessment of cracked pipelines is the lack of sufficient experimental or field data. Therefore, the Bayesian updating approach has been used to obtain the updated probability distribution function of the fatigue model parameters in the presence of some available experimental data related to API 5L X56 submarine pipelines. The uncertainties of material parameters m, lnC, and corrosion-enhanced factor Ccr have been estimated for the investigated pipeline using MCMC simulation. The predicted fatigue crack growth results have been compared to available experimental and deterministic finite element results to show the ability of the proposed probabilistic model for a submarine pipeline. The probability distribution of failure load cycles and the reliability level of API 5L X56 submarine pipelines for three different cases have been estimated. In addition, the effect of different parameters, including the stress ratio, maximum load, uncertainties of stress range and initial crack size, corrosion-enhance factor, and also the correlation between material parameters on the structural reliability level of submarine pipelines have been investigated. The results indicate the high sensitivity of the reliability level to the stress ratio, maximum applied load, initial crack size, particularly in the early stage of fatigue crack growth, the uncertainty of stress range, and also the mean values of the corrosion-enhanced factor for a higher number of load cycles. In addition, it was found that the increase of negative correlation between material parameters results in higher values for the reliability index of submarine pipelines.
Author Contributions
Conceptualization, A.K., C.G.S., A.K.A. and W.P.; methodology, A.K. and C.G.S.; software, A.K.; validation, A.K.; formal analysis, A.K.; investigation, A.K. and C.G.S.; resources, C.G.S., A.K.A. and W.P.; data curation, A.K.; writing—original draft preparation, A.K.; writing-review and editing, C.G.S.; visualization, A.K.; supervision, C.G.S., A.K.A. and W.P.; project administration, C.G.S.; funding acquisition, C.G.S. All authors have read and agreed to the published version of the manuscript.
Funding
This research was funded by European Project RESET Reliability and Safety Engineering for Large Maritime Engineering Systems (H2020-MSCA-RISE 2016-730888-RESET Research and Innovation Staff Exchange). This work contributes to the Strategic Research Plan of the Centre for Marine Technology and Ocean Engineering (CENTEC), which is financed by the Portuguese Foundation for Science and Technology (Fundação para a Ciência e Tecnologia—FCT) under contract UIDB/UIDP/00134/2020.
Institutional Review Board Statement
Not applicable.
Informed Consent Statement
Not applicable.
Data Availability Statement
Not applicable.
Conflicts of Interest
The authors declare no conflict of interest.
Appendix A. Geometry Function for the Investigated Pipeline
Given the stress range intensity factor ∆K, the geometry function can be calculated as:
In Table A1, column 2 is the obtained results of the stress range intensity factor obtained from the finite element method based on reference [2]. The geometry function is calculated and depicted in Figure A1. A power function is fitted to the data and parameters A and B are obtained. The error in the estimated geometry function occurred mostly because of limited data.
Table A1.
Obtained geometry function for the investigated pipeline based on stress range intensity factor calculated from FEM results adopted from [2].
Table A1.
Obtained geometry function for the investigated pipeline based on stress range intensity factor calculated from FEM results adopted from [2].
| a (m) | ΔK (Mpa.m0.5) | Y (a) |
|---|---|---|
| 0.0055 | 20.848 | 6.761289 |
| 0.0060 | 21.354 | 6.630558 |
| 0.0070 | 23.006 | 6.613610 |
| 0.0080 | 24.715 | 6.646027 |
| 0.0090 | 25.776 | 6.534927 |
| 0.0100 | 27.180 | 6.522350 |
| 0.0110 | 27.714 | 6.355494 |
| 0.0120 | 28.302 | 6.214025 |
| 0.0130 | 29.561 | 6.235825 |
| 0.0132 | 30.693 | 6.425380 |
Figure A1.
Geometry function and fitted power function for sensitivity study.
Figure A1.
Geometry function and fitted power function for sensitivity study.

Appendix B. Geometry Function for the Investigated Pipeline
The results of the predicted fatigue crack growth regarding uniform and normal prior distribution are presented in Figure A2. the range of the parameters is considered between μ2σ and μ + 2σ for uniform distribution. μ and ϭ are mean values and standard deviation of associated normal distribution, respectively. It can be observed that the predicted fatigue crack growth regarding normal prior distribution for cases S1 and S3 are closer to the experimental results compared to the uniform prior distribution. However, normal and uniform prior distribution lead to the approximately same results for fatigue crack growth of case S2. Therefore, the obtained results from normal prior distribution are slightly better than uniform prior distribution in investigated case study.

Figure A2.
The mean values of fatigue crack growth for normal and uniform prior distribution.
Figure A2.
The mean values of fatigue crack growth for normal and uniform prior distribution.


References
- Silva, L.M.R.; Teixeira, A.P.; Guedes Soares, C. A Methodology to quantify the risk of subsea pipeline systems at the oilfield development selection phase. Ocean Eng. 2019, 179, 213–225. [Google Scholar] [CrossRef]
- Gao, X.; Shao, Y.; Xie, L.; Wang, Y.; Yang, D. Prediction of corrosive fatigue life of submarine pipelines of API 5L X56 steel materials. Materials 2019, 12, 1031. [Google Scholar] [CrossRef]
- Bhardwaj, U.; Teixeira, A.P.; Guedes Soares, C. Uncertainty in the estimation of partial safety factors for different steel-grade corroded pipelines. J. Mar. Sci. Eng. 2023, 11, 177. [Google Scholar] [CrossRef]
- Namazi-saleh, F.; Kurian, V.J.; Mustaffa, Z.; Tahan, M.; Kim, D. Effect of bed vicinity on vortex shedding and force coefficients of fluid flow on an offshore pipeline. J. Mar. Sci. Appl. 2017, 16, 81–86. [Google Scholar] [CrossRef]
- Guo, Y.; Shao, Y.; Gao, X.; Li, T.; Zhong, Y.; Luo, X. Corrosion fatigue crack growth of serviced API 5L X56 submarine pipeline. Ocean Eng. 2022, 256, 111502. [Google Scholar] [CrossRef]
- Dong, Y.; Ji, G.; Fang, L.; Liu, X. Fatigue strength assessment of single-sided girth welds in offshore pipelines subjected to start-up and shut-down cycles. J. Mar. Sci. Eng. 2022, 10, 1879. [Google Scholar] [CrossRef]
- Garbatov, Y.; Guedes Soares, C.; Parunov, J. Fatigue strength experiments of corroded small scale steel specimens. Int. J. Fatigue 2014, 59, 137–144. [Google Scholar] [CrossRef]
- Cheng, A.; Chen, N.-Z. Structural integrity assessment for deep-water subsea pipelines. Int. J. Press. Vessel. Pip. 2022, 199, 104711. [Google Scholar] [CrossRef]
- Xie, M.; Wang, Y.; Xiong, W.; Zhao, J.; Pei, X. A crack propagation method for pipelines with interacting corrosion and crack defects. Sensors 2022, 22, 986. [Google Scholar] [CrossRef]
- Drumond, G.P.; Pasqualino, I.P.; Pinheiro, B.C.; Estefen, S.F. Pipelines, risers and umbilicals failures: A literature review. Ocean Eng. 2018, 148, 412–425. [Google Scholar] [CrossRef]
- Guan, X.; Jha, R.; Liu, Y. Model selection, updating, and averaging for probabilistic fatigue damage prognosis. Struct. Saf. 2011, 33, 242–249. [Google Scholar] [CrossRef]
- Lyathakula, K.R.; Yuan, F.-G. A probabilistic fatigue life prediction for adhesively bonded joints via ANNs-based hybrid model. Int. J. Fatigue 2021, 151, 106352. [Google Scholar] [CrossRef]
- Salemi, M.; Wang, H. Fatigue life prediction of pipeline with equivalent initial flaw size using Bayesian inference method. J. Infrastruct. Preserv. Resil. 2020, 1, 2. [Google Scholar] [CrossRef]
- Garbatov, Y.; Guedes Soares, C. Fatigue reliability of dented pipeline based on limited experimental data. Int. J. Press. Vessel. Pip. 2017, 155, 15–26. [Google Scholar] [CrossRef]
- Feng, G.Q.; Garbatov, Y.; Guedes Soares, C. Fatigue reliability of a stiffened panel subjected to correlated crack growth. Struct. Saf. 2012, 36, 39–46. [Google Scholar] [CrossRef]
- Garbatov, Y.; Guedes Soares, C. Fatigue reliability of maintained welded joints in the side shell of tankers. J. Offshore Mech. Arct. Eng. 1998, 120, 2–9. [Google Scholar] [CrossRef]
- Garbatov, Y.; Guedes Soares, C. Cost and reliability based strategies for fatigue maintenance planning of floating structures. Reliab. Eng. Syst. Saf. 2001, 73, 293–301. [Google Scholar] [CrossRef]
- Bhardwaj, U.; Teixeira, A.P.; Guedes Soares, C. Reliability assessment of a subsea pipe-in-pipe system for major failure modes. Int. J. Press. Vessel. Pip. 2020, 188, 104177. [Google Scholar] [CrossRef]
- Bhardwaj, U.; Teixeira, A.P.; Guedes Soares, C. Uncertainty in reliability of thick high strength pipelines with corrosion defects subjected to internal pressure. Int. J. Press. Vessel. Pip. 2020, 188, 104170. [Google Scholar] [CrossRef]
- Baek, J.; Jang, Y.; Kim, I.; Yoo, J.; Kim, C.; Kim, Y. Structural reliability analysis of in-service API X65 natural gas pipeline using statistical data. Int. J. Press. Vessel. Pip. 2022, 199, 104699. [Google Scholar] [CrossRef]
- Bhardwaj, U.; Teixeira, A.P.; Guedes Soares, C. Probabilistic collapse design and safety assessment of sandwich pipelines. J. Mar. Sci. Eng. 2022, 10, 1435. [Google Scholar] [CrossRef]
- Cai, J.; Jiang, X.; Yang, Y.; Lodewijks, G.; Wang, M. Data-driven methods to predict the burst strength of corroded line pipelines subjected to internal pressure. J. Mar. Sci. Appl. 2022, 21, 115–132. [Google Scholar] [CrossRef]
- Shabani, M.M.; Shabani, H.; Goudarzi, N.; Taravati, R. Probabilistic modelling of free spanning pipelines considering multiple failure modes. Eng. Fail. Anal. 2019, 106, 104169. [Google Scholar] [CrossRef]
- He, Z.; Zhou, W. Fatigue reliability analysis of dented pipelines. J. Pipeline Sci. Eng. 2021, 1, 290–297. [Google Scholar] [CrossRef]
- Pinheiro, B.; Guedes Soares, C.; Pasqualino, I. Generalized expressions for stress concentration factors of pipeline plain dents under cyclic internal pressure. Int. J. Press. Vessel. Pip. 2019, 170, 82–91. [Google Scholar] [CrossRef]
- Dong, Y.; Kong, X.; An, G.; Kang, J. Fatigue reliability of single-sided girth welds in offshore pipelines and risers accounting for non-destructive inspection. Mar. Struct. 2022, 86, 103268. [Google Scholar] [CrossRef]
- Dong, Y.; Garbatov, Y.; Guedes Soares, C. Recent developments in fatigue assessment of ships and offshore structures. J. Mar. Sci. Appl. 2022, 21, 3–25. [Google Scholar] [CrossRef]
- Akpan, U.O.; Koko, T.S.; Ayyub, B.; Dunbar, T.E. Risk assessment of aging ship hull structures in the presence of corrosion and fatigue. Mar. Struct. 2002, 15, 211–231. [Google Scholar] [CrossRef]
- Bai, Y.; Bai, Q. Subsea Pipeline Integrity and Risk Management; Gulf Professional Publishing: Houston, TX, USA, 2014; ISBN 0123946484. [Google Scholar]
- Chen, N.-Z.; Wang, G.; Guedes Soares, C. Palmgren–Miner’s rule and fracture mechanics-based inspection planning. Eng. Fract. Mech. 2011, 78, 3166–3182. [Google Scholar] [CrossRef]
- Garbatov, Y.; Guedes Soares, C. Bayesian updating in the reliability assessment of maintained floating structures. J. Offshore Mech. Arct. Eng. 2002, 124, 139–145. [Google Scholar] [CrossRef]
- Li, X.; Zhang, Y.; Abbassi, R.; Khan, F.; Chen, G. Probabilistic fatigue failure assessment of free spanning subsea pipeline using dynamic Bayesian network. Ocean Eng. 2021, 234, 109323. [Google Scholar] [CrossRef]
- Xie, M.; Zhao, J.; Pei, X. Maintenance strategy optimization of pipeline system with multi-stage corrosion defects based on heuristically genetic algorithm. Process Saf. Environ. Prot. 2023, 170, 553–572. [Google Scholar] [CrossRef]
- Paris, P.; Erdogan, F. A critical analysis of crack propagation laws. J. Basic Eng. 1963, 85, 528–533. [Google Scholar] [CrossRef]
- Guedes Soares, C.; Moan, T. Model uncertainty in the long-term distribution of wave-induced bending moments for fatigue design of ship structures. Mar. Struct. 1991, 4, 295–315. [Google Scholar] [CrossRef]
- Arzaghi, E.; Abaei, M.M.; Abbassi, R.; Garaniya, V.; Chin, C.; Khan, F. Risk-based maintenance planning of subsea pipelines through fatigue crack growth monitoring. Eng. Fail. Anal. 2017, 79, 928–939. [Google Scholar] [CrossRef]
- Garbatov, Y.; Rudan, S.; Guedes Soares, C. Assessment of geometry correction functions of tanker knuckle details based on fatigue tests and finite-element analysis. J. Offshore Mech. Arct. Eng. 2004, 126, 220–226. [Google Scholar] [CrossRef]
- Moan, T.; Ayala-Uraga, E. Reliability-based assessment of deteriorating ship structures operating in multiple sea loading climates. Reliab. Eng. Syst. Saf. 2008, 93, 433–446. [Google Scholar] [CrossRef]
- Lye, A.; Cicirello, A.; Patelli, E. Sampling methods for solving Bayesian model updating problems: A tutorial. Mech. Syst. Signal Process. 2021, 159, 107760. [Google Scholar] [CrossRef]
- Capellari, G.; Chatzi, E.; Mariani, S. Optimal sensor placement through Bayesian experimental design: Effect of measurement noise and number of sensors. Multidiscip. Digit. Publ. Inst. Proc. 2016, 1, 41. [Google Scholar]
- Yuen, K.-V. Bayesian Methods for Structural Dynamics and Civil Engineering; John Wiley & Sons: Hoboken, NJ, USA, 2010; ISBN 0470824557. [Google Scholar]
- Zárate, B.A.; Caicedo, J.M.; Yu, J.; Ziehl, P. Bayesian model updating and prognosis of fatigue crack growth. Eng. Struct. 2012, 45, 53–61. [Google Scholar] [CrossRef]
- Reddy Lyathakula, K.; Yuan, F.-G. Fatigue damage diagnostics-prognostics framework for remaining life estimation in adhesive joints. AIAA J. 2022, 60, 4874–4892. [Google Scholar] [CrossRef]
- Dong, T.; An, D.; Kim, N.H. Prognostics 102: Efficient Bayesian-based prognostics algorithm in Matlab. In Fault Detection, Diagnosis and Prognosis; Books on Demand: Paris, France, 2019; pp. 5–25. [Google Scholar]
- Baker, J.W. Probabilistic structural response assessment using vector-valued intensity measures. Earthq. Eng. Struct. Dyn. 2007, 36, 1861–1883. [Google Scholar] [CrossRef]
- Hastings, W.K. Monte Carlo sampling methods using Markov chains and their applications. Biometrika 1970, 57, 91–109. [Google Scholar] [CrossRef]
- Almarnaess, A. Fatigue Handbook: Offshore Steel Structures; Tapir: Trondheim, Norway, 1985. [Google Scholar]
- Wang, C. Structural Reliability and Time-Dependent Reliability; Springer: Berlin/Heidelberg, Germany, 2021; ISBN 3030625052. [Google Scholar]
- Melchers, R.E.; Beck, A.T. Structural Reliability Analysis and Prediction; John Wiley & Sons: Hoboken, NJ, USA, 2018; ISBN 1119265991. [Google Scholar]
- Guedes Soares, C.; Ivanov, L.D. Time-dependent reliability of the primary ship structure. Reliab. Eng. Syst. Saf. 1989, 26, 59–71. [Google Scholar] [CrossRef]
- Weibull, W. A statistical distribution function of wide applicability. J. Appl. Mech. 1951, 18, 293–297. [Google Scholar] [CrossRef]
- Lost, A. The effect of load ratio on the M−Ln C relationship. Int. J. Fatigue 1991, 13, 25–33. [Google Scholar] [CrossRef]
- Li, Y.; Wang, H.; Gong, D. The interrelation of the parameters in the Paris equation of fatigue crack growth. Eng. Fract. Mech. 2012, 96, 500–509. [Google Scholar] [CrossRef]
Disclaimer/Publisher’s Note: The statements, opinions and data contained in all publications are solely those of the individual author(s) and contributor(s) and not of MDPI and/or the editor(s). MDPI and/or the editor(s) disclaim responsibility for any injury to people or property resulting from any ideas, methods, instructions or products referred to in the content. |
© 2023 by the authors. Licensee MDPI, Basel, Switzerland. This article is an open access article distributed under the terms and conditions of the Creative Commons Attribution (CC BY) license (https://creativecommons.org/licenses/by/4.0/).











