Safety Improvements for High-Speed Planing Craft Occupants: A Systematic Review
Abstract
1. Introduction
1.1. Classification of Previous Studies on Safety Improvement of High-Speed Crafts
1.1.1. Standards
1.1.2. Motion-Reduction Devices
1.1.3. Vibration/Shock-Mitigation Devices
1.2. Paper Ojective and Structure
- Analyzing the current safety standards, considering the occupants’ safety on board HSPCs.
- Investigating the influence of motion-reduction devices on the safety improvement of HSPC occupants.
- Examining shock-mitigation seat performance for the safety improvement of HSPC occupants.
- Identifying current research gaps and challenges in the safety improvement of small high-speed crafts.
2. Literature Review Methodology
2.1. Main Research Questions
- RQ1. What are the current safety standards considering human safety on board HSPCs?
- RQ2. What is the effect of motion-reduction devices on improving the safety of HSPC occupants?
- RQ3. What is the effect of shock-mitigation seats on improving the safety of HSPC occupants?
- RQ4. What gaps and challenges exist in the current knowledge of safety improvement devices and methods that need to be addressed in future studies?
2.2. Search Keywords
2.3. Eligibility Criteria
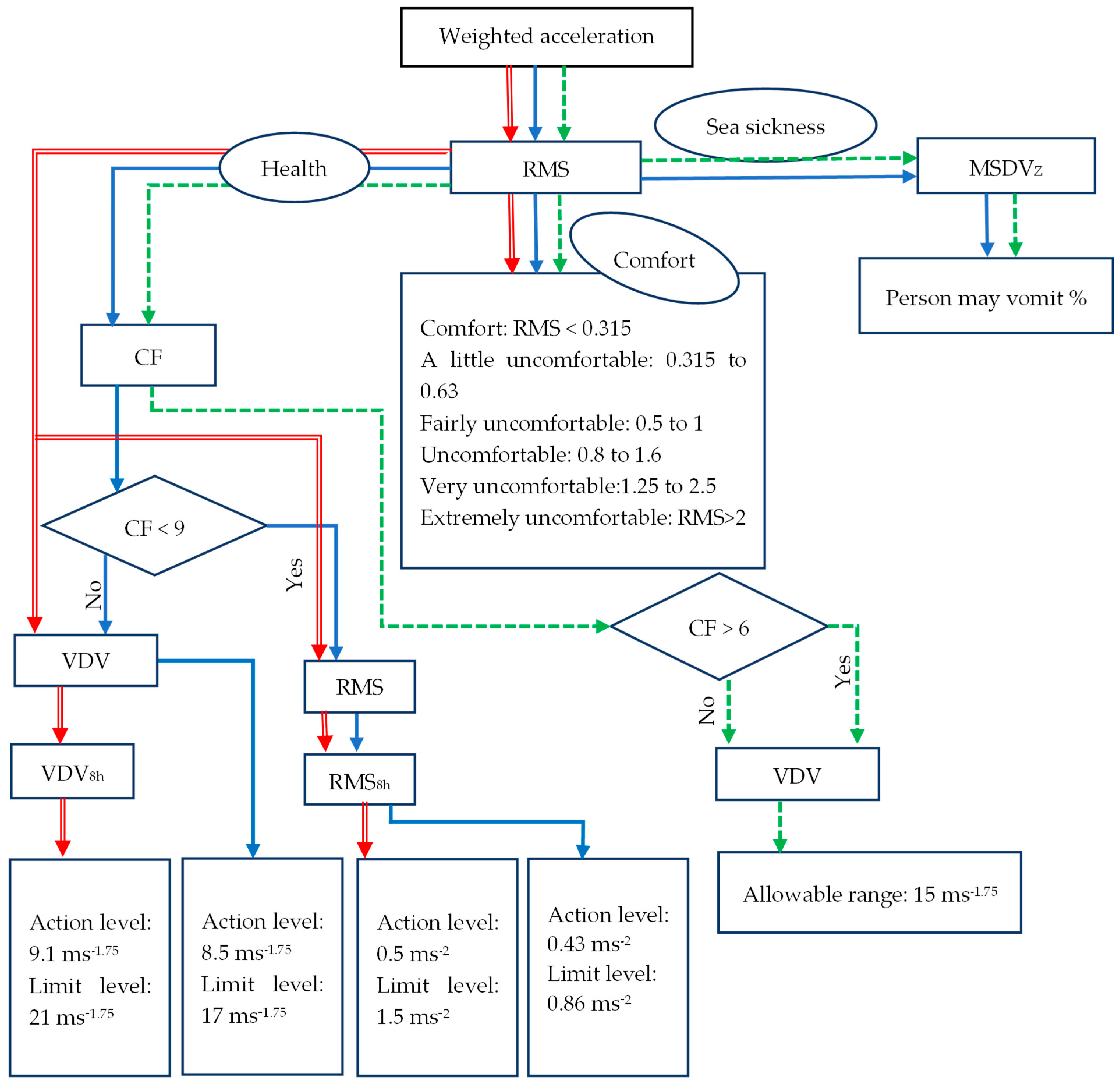
3. Existing Safety Standards
3.1. Human Health Assessment
3.2. Human Comfort Assessment
3.3. Motion Sickness Assessment
3.4. Assessing Long-Term Effects of WBVs
3.5. Safety Evaluations of HSPCs
4. Safety Improvement with Motion-Reduction Devices
4.1. Trim Tab
4.2. Interceptor
5. Safety Improvement by Shock/Vibration-Mitigation Devices
5.1. Sea Trial Tests
5.2. Drop-Tower Tests
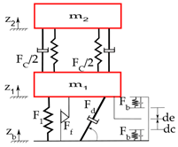
5.3. Mathematical Modeling of Shock-Mitigation Seat
| Seat Model | Modeling Schematic | Description | References |
|---|---|---|---|
| A1 | ![]() | Single degree of freedom Ignoring the cushion effects | [102,110,111,112,115,119] |
| A2 | ![]() | Capability to study vertical and longitudinal vibrations | [115] |
| B1 | ![]() | Considering cushion effects Considering rigid support | [116,119] |
| B2 | ![]() | Eliminating rigid support Considering cushion effects | [16,85,86,94,108,109,117,118,119,127] |
| B3 | ![]() | Considering fixed frame and cushion effects Considering friction and active components Capability to study angular acceleration mitigation | [98] |
| C1 | ![]() | Considering longitudinal acceleration | [120] |
| C2 | ![]() | Considering seat and cushion effects Considering oblique damper and spring Considering active controller (u) for seat Capability to study lateral motion mitigation Proposed for trucks | [121] |
| D1 | ![]() | Suggested for truck seats Considering top and bottom buffers Ignoring cushion effects Proposed for trucks | [122,123] |
| D2 | ![]() | Considering seat and cushion effects Considering top and bottom buffer Considering oblique damper Proposed for on-road and off-road vehicles | [124,125,126] |
| D3 | ![]() | Considering seat and cushion effects Considering top and bottom buffer Considering oblique spring, damper, and friction component Capability to mitigate lateral motion Considering end-stop buffer for lateral motions Proposed for off-road vehicles | [107] |
6. Gaps and Challenges
Identified Gaps and Challenges
- Current information on the effects of vibrations in different directions is limited. Measuring vibration in all directions during sea trial tests of HSPCs and considering all directions of vibration in safety evaluations is required to evaluate the effect of fore-and-aft and lateral vibrations on human safety. In addition to the sea trial tests, numerical approaches might be applicable in predicting impact shocks in other directions, as [19] demonstrate their capability in predicting vertical impact shocks.
- Current information on motion-reduction devices’ performance in reducing fore-and-aft and lateral acceleration is limited. Therefore, it is required to investigate the efficiency of trim tabs and interceptors in reducing lateral and fore-and-aft accelerations, as well as the effect of their dimensions. This study could be useful to implement them more efficiently, with the aim of improving the safety of HSPC occupants.
- Although numerous studies confirm the efficiency of using active control systems to improve the efficiency of motion-reduction devices, current information is still limited. Therefore, more research is needed to optimize the design and efficiency of active control systems for motion-reduction devices in HSPCs, especially in wave conditions.
- There are some studies that show promise in reducing hull motions and acceleration using combined motion-reduction devices, for instance, interceptor–trim tab, but there are few published studies, and their performance in waves and lateral acceleration reduction requires exploration. Combined motion-reduction devices can be studied in future work using mathematical models, CFDs, and experimental approaches.
- Existing studies on shock-mitigation seats mainly focus on vertical motion and overlook the effects of lateral and fore-and-aft accelerations, which are significant factors for occupants’ safety. Although there are some new types of shock-mitigation seats that manufacturers believe are effective in reducing vibrations in other directions, there are no academic publications to confirm this. Future studies can provide an important step toward improving seated human safety by studying the efficiency of these seat models in mitigating vibrations in other directions.
- There are numerous studies that demonstrate the effects of footrests on transmitted vibrations to the human body in other vehicles. However, in most of the current studies on safety evaluations and shock-mitigation seat performance for HSPCs, the effect of footrests has been ignored. In addition, the seat backrest is also effective in mitigating fore-and-aft acceleration and rotational vibrations, which are ignored in current studies. Therefore, it is required to develop the current mathematical seat models to consider the effect of backrests and footrests in future studies.
- There is a lack of appropriate human models for HSPC occupants. Numerous studies have simulated the seated human body using a system of masses, springs, and dampers. These studies are useful to predict the transmitted vibrations to each part of the human body and estimate the probability of injury to that part. These models can also be employed for a standing position, which is a common work position on HSPCs.
7. Summary and Future Outlook
Future Outlook
Author Contributions
Funding
Institutional Review Board Statement
Informed Consent Statement
Data Availability Statement
Conflicts of Interest
References
- Bovenzi, M.; Hulshof, C.T.J. An updated review of epidemiologic studies on the relationship between exposure to whole-body vibration and low back pain. J. Sound Vib. 1998, 215, 595–611. [Google Scholar] [CrossRef]
- Meyer, L.T.; Moore, J.; Sopchick-Smith, T. Proceedings of the Naval Special Warfare Sports Medicine Conference Proceedings, Report number: NHRC-TD-95-4D, Accession Number: ADA299974. Coronado, CA, USA, 4–6 May 1994; p. 0149. Available online: https://apps.dtic.mil/sti/tr/pdf/ADA299974.pdf (accessed on 24 February 2022).
- Bazrgari, B.; Shirazi-Adl, A.; Kasra, M. Seated whole body vibrations with high-magnitude accelerations—Relative roles of inertia and muscle forces. J. Biomech. 2008, 41, 2639–2646. [Google Scholar] [CrossRef] [PubMed]
- Ensign, W.; Hodgdon, J.A.; Prusaczyk, W.K.; Ahlers, S.; Shapiro, D.; Lipton, M. A Survey of Self-Reported Injuries among Special Boat Operators; Naval Health Research Centre: San Diego, CA, USA, 2000; 48p. [Google Scholar]
- Carvalhais, A. Incidence and Severity of Injuries to Surf Boat Operators. In Proceedings of the 75th Shock and Vibration Symposium, Virginia Beach, VA, USA, 24–26 October 2004; Volume 37. [Google Scholar]
- Ullman, J.; Hengst, D.; Carpenter, R.; Robinson, Y. Does military high-speed boat slamming cause severe injuries and disability? Clin. Orthop. Relat. Res. 2022, 480, P2163–P2173. [Google Scholar] [CrossRef] [PubMed]
- Wikström, B.O.; Kjellberg, A.; Landström, U. Health effects of long-term occupational exposure to whole-body vibration: A review. Int. J. Ind. Ergon. 1994, 14, 273–292. [Google Scholar] [CrossRef]
- Leung, A.W.; Chan, C.C.; Ng, J.J.; Wong, P.C. Factors contributing to officers’ fatigue in high-speed maritime craft operations. Appl. Ergon. 2006, 37, 565–576. [Google Scholar] [CrossRef] [PubMed]
- Myers, S.D.; Dobbins, T.D.; King, S.; Hall, B.; Holmes, S.R.; Gunston, T.; Dyson, R. Effectiveness of suspension seats in maintaining performance following military high-speed boat transits. Hum. Factors 2012, 54, 264–276. [Google Scholar] [CrossRef] [PubMed]
- Martire, R.L.; de Alwis, M.P.; Äng, B.O.; Garme, K. Construction of a web-based questionnaire for longitudinal investigation of work exposure, musculoskeletal pain and performance impairments in high-performance marine craft populations. BMJ Open 2017, 7, e016006. [Google Scholar] [CrossRef]
- de Alwis, M.P.; Garme, K.; Lo Martire, R.; Kåsin, J.I.; Äng, B. Crew acceleration exposure, health and performance in high-speed operations at sea. In Proceedings of the 11th Symposium on High-Speed Marine Vehicles (HSMV 2017), Naples, Italy, 25–26 October 2017. [Google Scholar]
- de Alwis, M.P.; Garme, K. Effect of occupational exposure to shock and vibration on health in high-performance marine craft occupants. Proc. Inst. Mech. Eng. Part M J. Eng. Marit. Environ. 2021, 235, 394–409. [Google Scholar] [CrossRef]
- Burström, L.; Nilsson, T.; Wahlström, J. Whole-body vibration and the risk of low back pain and sciatica: A systematic review and meta-analysis. Int. Arch. Occup. Environ. Health 2015, 88, 403–418. [Google Scholar] [CrossRef]
- Guruguntla, V.; Lal, M.; Ghantasala, G.S.P.; Vidyullatha, P.; Alqahtani, M.S.; Alsubaie, N.; Abbas, M.; Soufiene, B.O. Ride comfort and segmental vibration transmissibility analysis of an automobile passenger model under whole body vibration. Sci. Rep. 2023, 13, 1–13. [Google Scholar] [CrossRef]
- ISO 2631–1; Shock—Evaluation of Human Exposure to Whole-Body Vibration—Part 1: General Requirements. International Organization for Standardization: Geneva, Switzerland, 1997.
- Townsend, N.C.; Coe, T.E.; Wilson, P.A.; Shenoi, R.A. High speed marine craft motion mitigation using flexible hull design. Ocean Eng. 2012, 42, 126–134. [Google Scholar] [CrossRef]
- McMorris, T.; Myers, S.; Dobbins, T.; Hall, B.; Dyson, R. Seating type and cognitive performance after 3 hours travel by high-speed boat in sea states 2–3. Aviat. Space Environ. Med. 2009, 80, 24–28. [Google Scholar] [CrossRef] [PubMed]
- Myers, S.D.; Dobbins, T.D.; King, S.; Hall, B.; Ayling, R.M.; Holmes, S.R.; Dyson, R. Physiological consequences of military high-speed boat transits. Eur. J. Appl. Physiol. 2011, 111, 2041–2049. [Google Scholar] [CrossRef] [PubMed]
- Roshan, F.; Tavakoli, S.; Mancini, S.; Dashtimanesh, A. Dynamic of Tunneled Planing Hulls in Waves. J. Mar. Sci. Eng. 2022, 10, 1038. [Google Scholar] [CrossRef]
- Griffin, K.; Knight, J. (Eds.) Human Development and the International Development Strategy for the 1990s; Macmillan: London, UK, 1990; Volume 8, 258p. [Google Scholar]
- Allen, D.P.; Taunton, D.J.; Allen, R. A study of shock impacts and vibration dose values onboard highspeed marine craft. Trans. R. Inst. Nav. Archit. Part A: Int. J. Marit. Eng. 2008, 150, 1–10. Available online: http://eprints.soton.ac.uk/id/eprint/64778 (accessed on 24 February 2022).
- ABCD Group. High Speed Craft Human Factors Engineering and Design Guide, ABCD TR-08-01 V1.0 Edition. 2008. Available online: https://www.ullmandynamics.com/wp-content/uploads/2011/02/hsc-human-factors-design-guide_2mg.pdf (accessed on 24 February 2022).
- Dobbins, T.; Myers, S.; Withey, W.; Dyson, R.; Gunston, T.; King, S. High speed craft motion analysis: Impact count index (ici). In Proceedings of the 43rd UK Conference on Human Response to Vibration, Leicester, UK, 15–17 September 2008. [Google Scholar]
- Garme, K.; Burström, L.; Kuttenkeuler, J. Measures of vibration exposure for a high-speed craft crew. Proc. Inst. Mech. Eng. Part M J. Eng. Marit. Environ. 2011, 225, 338–349. [Google Scholar] [CrossRef]
- Fridsma, G. A Systematic Study of the Rough-Water Performance of Planing Boats; Davidson Laboratory, Stevens Institute of Technology: Hoboken, NJ, USA, 1969. [Google Scholar]
- De Luca, F.; Pensa, C. The Naples Systematic Series–Second part: Irregular waves, seakeeping in head sea. Ocean. Eng. 2019, 194, 106620. [Google Scholar] [CrossRef]
- Tavakoli, S.; Zhang, M.; Kondratenko, A.A.; Hirdaris, S. A review on the hydrodynamics of planing hulls. Ocean Eng. 2024, 303, 117046. [Google Scholar] [CrossRef]
- Turner, T.; McKillop, J. Calm Water Resistance of a 1: 25 Scale Model of the Armidale Class Patrol Boat; Defense Science and Technology Organization: Melbourne, Australia, 2012.
- Rijkens, A.A.K.; Keuning, J.A.; Huijsmans, R.H.M. A computational tool for the design of ride control systems for fast planing vessels. Int. Shipbuild. Prog. 2011, 58, 165–190. [Google Scholar] [CrossRef]
- Mansoori, M.; Fernandes, A.C.; Ghassemi, H. Interceptor design for optimum trim control and minimum resistance of planing boats. Appl. Ocean Res. 2017, 69, 100–115. [Google Scholar] [CrossRef]
- Ashkezari, A.Z.; Moradi, M. Three-dimensional simulation and evaluation of the hydrodynamic effects of stern wedges on the performance and stability of high-speed planing monohull craft. Appl. Ocean Res. 2021, 110, 102585. [Google Scholar] [CrossRef]
- Atindana, V.A.; Xu, X.; Kwaku, N.J.; Akayeti, A.; Jiang, X. A novel semi-active control of an integrated chassis and seat quasi-zero stiffness suspension system for off-road vehicles. J. Vib. Control. 2024, 1–24. [Google Scholar] [CrossRef]
- Davoodi, E.; Safarpour, P.; Pourgholi, M.; Khazaee, M. Design and evaluation of vibration reducing seat suspension based on negative stiffness structure. Proc. Inst. Mech. Eng. Part C J. Mech. Eng. Sci. 2020, 234, 4171–4189. [Google Scholar] [CrossRef]
- Page, M.J.; McKenzie, J.E.; Bossuyt, P.M.; Boutron, I.; Hoffmann, T.C.; Mulrow, C.D.; Shamseer, L.; Tetzlaff, J.M.; Akl, E.A.; Brennan, S.E.; et al. The PRISMA 2020 statement: An updated guideline for reporting systematic reviews. Int. J. Surg. 2021, 88, 105906. [Google Scholar] [CrossRef] [PubMed]
- ISO 2631–2635:2004; Shock–Evaluation of Human Exposure to Whole Body Vibration–Part 5: Method for Evaluation of Vibration Containing Multiple Shocks. ISO: Geneva, Switzerland, 2004.
- DIRECTIVE 2002/44/EC; Directive 2002/44/EC of the European Parliament and of the Council of 25th June 2002 on the Minimum Health and Safety Requirements Regarding the Exposure of Workers to the Risks Arising from Physical Agents (vibration), 2002. European Union: Luxembourg, 2002.
- British Standards Institution 6841; Measurement and Evaluation of Human Exposure to Whole-Body Mechanical Vibration. BSI: London, UK, 1987.
- ISO 2041/TC 108; Mechanical Vibration, Shock and Condition Monitoring—Vocabulary. ISO: Geneva, Switzerland, 2009.
- ISO 5805/TC 108/SC; Mechanical Vibration and Shock—Human Exposure—Vocabulary—Vocabulary. ISO: Geneva, Switzerland, 1997.
- ISO 10326-1/TC 108/SC 4; Mechanical Vibration—Laboratory Method for Evaluating Vehicle Seat Vibration—Part 1: Basic Requirements. ISO: Geneva, Switzerland, 2016.
- Griffin, M.J.; Whitham, E.M.; Parsons, K.C. Vibration and comfort I. Translational seat vibration. Ergonomics 1982, 25, 603–630. [Google Scholar] [CrossRef] [PubMed]
- Griffin, M.J.; Parsons, K.C.; Whitham, E.M.W. Vibration and comfort IV. Application of experimental results. Ergonomics 1982, 25, 721–739. [Google Scholar] [CrossRef] [PubMed]
- Joseph, J.A.; Griffin, M.J. Motion sickness: Effect of changes in magnitude of combined lateral and roll oscillation. Aviat. Space Environ. Med. 2008, 79, 1019–1027. [Google Scholar] [CrossRef] [PubMed]
- Howarth, H.V.; Griffin, M.J. Effect of roll oscillation frequency on motion sickness. Aviat. Space Environ. Med. 2003, 74, 326–331. [Google Scholar] [PubMed]
- McCauley, M.E.; Royal, J.W.; Wylie, C.D.; O’Hanlon, J.F.; Mackie, R.R. Motion Sickness Incidence: Exploratory Studies of Habituation, Pitch and Roll, and the Refinement of a Mathematical Model; Technical Report; Human Factors Research Division, Canyon Research/Group Inc.: Goleta, CA, USA, 1976; pp. 1733–2000. [Google Scholar]
- Taunton, D.J.; Hudson, D.A.; Shenoi, R.A. Characteristics of a series of high speed hard chine planing hulls-part II: Performance in waves. Int. J. Small Craft Technol. 2011, 153, B1–B22. [Google Scholar]
- Folsø, R. Comfort Monitoring of High Speed Passenger Ferries. Ph.D. Thesis, Technical University of Denmark, Copenhagen, Denmark, 2004. [Google Scholar]
- Brown, P.W. An Experimental and Theoretical Study of Planing Surfaces with Trim Flaps; Report No. SIT-DL-71-1463; Stevens Institute of Technology, Davidson Laboratory: Hoboken, NJ, USA, 1971. [Google Scholar]
- Seo, K.C.; Gopakumar, N.; Atlar, M. Experimental investigation of dynamic trim control devices in fast speed vessel. J. Navig. Port Res. 2013, 37, 137–142. [Google Scholar] [CrossRef][Green Version]
- Ghadimi, P.; Loni, A.; Nowruzi, H.; Dashtimanesh, A.; Tavakoli, S. Parametric study of the effects of trim tabs on running trim and resistance of planing hulls. Adv. Shipp. Ocean Eng. 2014, 3, 1–12. [Google Scholar]
- Mansoori, M.; Fernandes, A.C. Interceptor and trim tab combination to prevent interceptor’s unfit effects. Ocean Eng. 2017, 134, 140–156. [Google Scholar] [CrossRef]
- Wang, L.W. A study on motions of high-speed planing boats with controllable flaps in regular waves. Int. Shipbuild. Prog. 1985, 32, 6–23. [Google Scholar] [CrossRef]
- Xi, H.; Sun, J. Feedback stabilization of high-speed planing vessels by a controllable transom flap. IEEE J. Ocean. Eng. 2006, 31, 421–431. [Google Scholar] [CrossRef]
- Jokar, H.; Zeinali, H.; Tamaddondar, M.H. Planing craft control using pneumatically driven trim tab. Math. Comput. Simul. 2020, 178, 439–463. [Google Scholar] [CrossRef]
- Kim, S.; Oshima, N.; Lee, S.; Lee, G.; Seo, K. Hydrodynamic performance and appendage considerations of wave-piercing planing craft overlapping waves and porpoising. J. Fluid Sci. Technol. 2020, 15, JFST0013. [Google Scholar] [CrossRef]
- Song, K.W.; Guo, C.Y.; Gong, J.; Li, P.; Wang, L.Z. Influence of interceptors, stern flaps, and their combinations on the hydrodynamic performance of a deep-vee ship. Ocean Eng. 2018, 170, 306–320. [Google Scholar] [CrossRef]
- Yaakob, O.; Shamsuddin, S.; Koh, K.K. Stern flap for resistance reduction of planing hull craft: A case study with a fast crew boat model. J. Teknol. 2004, 41, 43–52. [Google Scholar] [CrossRef][Green Version]
- Brizzolara, S.; Villa, D. A systematic CFD analysis of flaps/interceptors hydrodynamic performance. In Proceedings of the 10th International Conference on Fast Sea Transportation (FAST 2009), Athens, Greece, 5–8 October 2009. [Google Scholar]
- Mohebbi, M.; Ghassemi, M.A.; Ghassemi, H. Obtaining the Practical Formula for the Trim-tab Dimensions to Reach the Minimum Drag for Planing Boat. Am. J. Mech. Eng. 2020, 8, 163–171. [Google Scholar] [CrossRef]
- Savitsky, D.; Brown, P.W. Procedures for hydrodynamic evaluation of planing hulls in smooth and rough water. Mar. Technol. SNAME News 1976, 13, 381–400. [Google Scholar] [CrossRef]
- Katayama, K.; Suzuki, K.; Ikeda, Y. A new ship motion control system for high-speed craft. In Proceedings of the FAST 2003 the 7th International Conference on Fast Sea Transportation, Ischia, Italy, 7–10 October 2003; pp. 7–10. [Google Scholar]
- Santos, M.; López, R.; De la Cruz, J.M. Fuzzy control of the vertical acceleration of fast ferries. Control. Eng. Pract. 2005, 13, 305–313. [Google Scholar] [CrossRef]
- Hughes, M.J.; Weems, K.M. Time-domain seakeeping simulations for a high speed catamaran with an active ride control system. In Proceedings of the 11th International Conference on FAST2011, Honolulu, HI, USA, 26–29 September 2011. [Google Scholar]
- Ekman, F.; Rydelius, F. Model for Predicting Resistance and Running Attitude of High-Speed Craft Equipped with Interceptors: A Comparative Study Including Validation on Swedish Coast Guard Patrol Boat KBV 315. Bachelor’s Thesis, KTH Royal Institute of Technology, Stockholm, Sweden, 2016. [Google Scholar]
- Praveen, P.C.; Khan, M.K. Interceptor for better Hydrodynamic Performance of a Planing Hull. In Proceedings of the International Workshop Conference & Expo in Engineering and Marine Applications, Auckland, New Zealand, 21–24 February 2010. [Google Scholar]
- John, S.; Kareem Khan, M.D.; Praveen, P.C.; Manu, K.; Panigrahi, P.K. Hydrodynamic Performance Enhancement Using Stern Wedges, Stern Flaps and Interceptors; Naval Science & Technological Laboratory: Visakhapatnam, India, 2011. [Google Scholar]
- Putra AM, F.; Suzuki, H. Experimental and numerical study on the high-speed ship hydrodynamics influenced by an interceptor with varied angle of attack. Int. J. Nav. Archit. Ocean Eng. 2024, 16, 100566. [Google Scholar] [CrossRef]
- Tsai, J.F.; Hwang, J.L. Study on the compound effects of interceptor with stern flap for two fast monohulls. In Proceedings of the Oceans’04 MTS/IEEE Techno-Ocean’04, 2004, Kobe, Japan, 9–12 November 2004; Volume 2, pp. 1023–1028. [Google Scholar] [CrossRef]
- Ghassemi, H.; Mansouri, M.; Zaferanlouei, S. Interceptor hydrodynamic analysis for handling trim control problems in the high-speed crafts. Proc. Inst. Mech. Eng. Part C J. Mech. Eng. Sci. 2011, 225, 2597–2618. [Google Scholar] [CrossRef]
- Molini, A.; Brizzolara, S. Hydrodynamics of interceptors: A fundamental study. In Proceedings of the International Conference on Marine Research and Transportation, Napels, Italy, 28–30 June 2005; Volume 1. [Google Scholar]
- Day, A.H.; Cooper, C. An experimental study of interceptors for drag reduction on high-performance sailing yachts. Ocean Eng. 2011, 38, 983–994. [Google Scholar] [CrossRef]
- Karimi, M.H.; Seif, M.S.; Abbaspoor, M. An experimental study of interceptor’s effectiveness on hydrodynamic performance of high-speed planing crafts. Pol. Marit. Res. 2013, 20, 21–29. [Google Scholar] [CrossRef][Green Version]
- Seok, W.; Park, S.Y.; Rhee, S.H. An experimental study on the stern bottom pressure distribution of a high-speed planing vessel with and without interceptors. Int. J. Nav. Archit. Ocean Eng. 2020, 12, 691–698. [Google Scholar] [CrossRef]
- Mansoori, M.; Fernandes, A.C. Hydrodynamics of the interceptor on a 2-D flat plate by CFD and experiments. J. Hydrodyn. Ser. B 2015, 27, 919–933. [Google Scholar] [CrossRef]
- Mansoori, M.; Fernandes, A.C. The interceptor hydrodynamic analysis for controlling the porpoising instability in high speed crafts. Appl. Ocean Res. 2016, 57, 40–51. [Google Scholar] [CrossRef]
- Deng, R.; Zhang, Z.; Luo, F.; Sun, P.; Wu, T. Investigation on the Lift Force Induced by the Interceptor and Its Affecting Factors: Experimental Study with Captive Model. J. Mar. Sci. Eng. 2022, 10, 211. [Google Scholar] [CrossRef]
- Avci, A.G.; Barlas, B. The usage of interceptors in high speed crafts. In Proceedings of the 1st International Congress on Ship and Marine Technology, İstanbul, Turkey, 8–9 December 2016; Volume 1. [Google Scholar]
- Avci, A.G.; Barlas, B. An experimental investigation of interceptors for a high speed hull. Int. J. Nav. Archit. Ocean Eng. 2019, 11, 256–273. [Google Scholar] [CrossRef]
- Park, J.Y.; Choi, H.; Lee, J.; Choi, H.; Woo, J.; Kim, S.; Kim, N. An experimental study on vertical motion control of a high-speed planing vessel using a controllable interceptor in waves. Ocean. Eng. 2019, 173, 841–850. [Google Scholar] [CrossRef]
- Najafi, A.; Alimirzazadeh, S.; Seif, M.S. RANS simulation of interceptor effect on hydrodynamic coefficients of longitudinal equations of motion of planing catamarans. J. Braz. Soc. Mech. Sci. Eng. 2015, 37, 1257–1275. [Google Scholar] [CrossRef]
- Luca, F.; Pensa, C. The prediction of the interceptor performances based on towing tank test data: Ship-model correlation and hull form influence. Positions 2014, 9707, C0301. [Google Scholar]
- Karimi, M.H.; Seif, M.S.; Abbaspoor, M. A study on vertical motions of high-speed planing boats with automatically controlled stern interceptors in calm water and head waves. Ships Offshore Struct. 2015, 10, 335–348. [Google Scholar] [CrossRef]
- Ertogan, M.; Wilson, P.A.; Tayyar, G.T.; Ertugrul, S. Optimal trim control of a high-speed craft by trim tabs/interceptors Part I: Pitch and surge coupled dynamic modelling using sea trial data. Ocean Eng. 2017, 130, 300–309. [Google Scholar] [CrossRef]
- AuCoin, C. Shock Mitigating Seat Single Impact Program; Naval Engineering Test Establishment: Montreal, QC, Canada, 2014. [Google Scholar]
- Liam, C.C. Testing and Modeling of Shock Mitigating Seats for High Speed Craft. Master’s Thesis, Faculty of the Virginia Polytechnic Institute and State University in Partial Fulfillment of the Requirements, Blacksburg, VA, USA, 2011. [Google Scholar]
- Ekstrom, V. Semi-Active Suspension Seats in High Speed Crafts, Degree Project in Mechanical Engineering. Master’s Thesis, KTH Royal Institute of Technology, Second Cycle, 30 Credits, Stockholm, Sweden, 2019. Available online: http://kth.diva-portal.org/smash/record.jsf?pid=diva2%3A1379727&dswid=9823 (accessed on 17 December 2019).
- Coats, T.W.; Riley, M.R. A Comparison of Shock Isolated Seat and Rigid Seat Acceleration Responses to Wave Impacts in a High-Speed Craft; Technical Report; Naval Surface Warfare Center Carderock Division, Naval Architecture and Engineering Department: Carderock, VA, USA, 2018; NSWCCD-80-TR-2018/010, Accession Number: AD1055641. [Google Scholar]
- Riley, M.R.; Murphy, H.P.; Coats, T.W. Initial Investigation of Wave Impact Load Transfer Through Shock Isolation Seats in High Speed Craft; Naval Surface Warfare Center Carderock Division: Virginia Beach, VA, USA, 2013. [Google Scholar]
- Riley, M.R.; Coats, T.W. The Simulation of Wave Slam Impulses to Evaluate Shock Mitigation Seats for High-Speed Planing Craft; Naval Surface Warfare Center Carderock Division: Virginia Beach, VA, USA, 2013. [Google Scholar]
- Reed, W.H.; Carroll, D.F.; Rothe, V.E. Armored Crew Seat Drop Test Program; Bell Helicopter Textron Inc.: Fort Worth, TX, USA, 1966. [Google Scholar]
- Harris, K.; Melotik, J. TARDEC Occupant Protection Seat; Army Tank Automotive Research Development and Engineering Center: Warren, Mi, USA, 2012. [Google Scholar]
- Murphy, H.P.; Riley, M.R.; Coats, T.W. A Consistent Wave Impact Load Model for Studying Structure, Equipment Ruggedness, Shock Isolation Seats, and Human Comfort in Small High Speed Craft; Naval Surface Warfare Center Carderock Division: Virginia Beach, VA, USA, 2016. [Google Scholar]
- Li, K.; Darby, A.P. Modelling a buffered impact damper system using a spring–damper model of impact. Struct. Control Health Monit. Off. J. Int. Assoc. Struct. Control Monit. Eur. Assoc. Control Struct. 2017, 16, 287–302. [Google Scholar] [CrossRef]
- Zuneid Alam, S. Implementation of a Drop Test Impact Rig for Dynamic Testing of High Speed Craft Shock Mitigation Seats and Extraction of Modal Parameters. Ph.D. Thesis, Carleton University, Ottawa, ON, Canada, 2013. [Google Scholar]
- Alam, Z.; Afagh, F.; Langlois, R. Efficient Identification of Naval High-Speed Craft Shock Mitigation Seat Modal Parameters From Drop-Test Data. J. Dyn. Syst. Meas. Control. 2017, 139, 031009. [Google Scholar] [CrossRef]
- Marshall, J.T.; Riley, M.R. A Comparison of the Mechanical Shock Mitigation Performance of a Shock Isolation Seat Subjected to Laboratory Drop Tests and at-Sea Seakeeping Trials; NAVSEA Carderock: Bethesda, MD, USA, 2020. [Google Scholar]
- Kearns, S.D. Analysis and Mitigation of Mechanical Shock Effects on High Speed Planing Boats. Master’s Thesis, Massachusetts Institute of Technology, Cambridge, MA, USA, 2001. [Google Scholar]
- Reynolds, D.; Ayyad, E.A.; Hachem, M. Evaluation of a Pneumatic-Seat-Bladder-System Designed for Shock and Vibration Isolation; University of Nevada: Las Vegas, NV, USA, 2012. [Google Scholar]
- Wice, A.M. Spatial Dynamic Modelling of High-Speed Craft Suspension Seating. Ph.D. Thesis, Carleton University, Ottawa, ON, Canada, 2015. [Google Scholar]
- Coltman, J.W. Design and Test Criteria for Increased Energy-Absorbing Seat Effectiveness; Simula, Inc.: Tempe, AZ, USA, 1983. [Google Scholar]
- Olivares, D. Dynamic Seat Certification by Analysis: Volume III–Comparison of Hybrid II Versus Hybrid III ATD Dynamic Evaluation NIAR Test Series; NIAR Technical Report FAA-003D; NIAR: Wichita, KS, USA, 2009. [Google Scholar]
- Gannon, L. Single impact testing of suspension seats for high-speed craft. Ocean. Eng. 2017, 141, 116–124. [Google Scholar] [CrossRef]
- Petersen, S.M.; Riley, M.R. The Use of Shock Isolation mounts in Small High-Speed Craft to Protect Equipment from Wave Slam Effects; Naval Surface Warfare Center Carderock: West Bethesda, MD, USA, 2017. [Google Scholar]
- Sorensen, F.W.A. Development of Control Strategies and Testing Procedures for Suspension Seats Used in High Speed Craft. Ph.D. Thesis, Carleton University, Ottawa, ON, Canada, 2020. [Google Scholar]
- Wang, M.; Chen, Z.; Wereley, N.M. Adaptive magnetorheological energy absorber control method for drop-induced shock mitigation. J. Intell. Mater. Syst. Struct. 2021, 32, 449–461. [Google Scholar] [CrossRef]
- Jin, S.; Deng, L.; Yang, J.; Sun, S.; Ning, D.; Li, Z.; Li, W.H. A smart passive MR damper with a hybrid powering system for impact mitigation: An experimental study. J. Intell. Mater. Syst. Struct. 2021, 32, 1452–1461. [Google Scholar] [CrossRef]
- Gunston, T.P.; Rebelle, J.; Griffin, M.J. A comparison of two methods of simulating seat suspension dynamic performance. J. Sound Vib. 2004, 278, 117–134. [Google Scholar] [CrossRef]
- Olausson, K.; Garme, K. Prediction and evaluation of working conditions on high-speed craft using suspension seat modelling. Proc. Inst. Mech. Eng. Part M J. Eng. Marit. Environ. 2015, 229, 281–290. [Google Scholar] [CrossRef]
- Ereq, K. Active Suspension Seat for High-Speed Craft. Master Thesis, Degree Project in Mechanical Engineering, Second Cycle,. KTH Royal Institute of Technology, 30 Credits, Stockholm, Sweden, 2018. Available online: http://www.diva-portal.se/smash/get/diva2:1247182/FULLTEXT01.pdf (accessed on 11 September 2018).
- Mayton, A.G.; DuCarme, J.P.; Jobes, C.C.; Matty, T.J. Laboratory investigation of seat suspension performance during vibration testing. In Proceedings of the ASME International Mechanical Engineering Congress and Exposition, Chicago, IL, USA, 5–10 November 2006; Volume 47675, pp. 177–183. [Google Scholar] [CrossRef]
- Cheng, M.; Bueley, D.; Dionne, J.P.; Makris, A. Survivability evaluation of blast mitigation seats for armored vehicles. In Proceedings of the 26th International Symposium on Ballistics, Miami, FL, USA, 12–16 September 2011. [Google Scholar]
- Riley, M.R.; Coats, T.W. Quantifying Mitigation Characteristics of Shock Isolation Seats in a Wave Impact Environment; Naval Surface Warfare Center: Carderock, MD, USA, 2015. [Google Scholar]
- Roberts, O.C. Development of the High-Speed Craft Slam Impact Seat Test Rig. Master’s Thesis, Carleton University Ottawa, Ottawa, ON, Canada, 2015. [Google Scholar]
- Fairley, T.E.; Griffin, M.J. The apparent mass of the seated human body: Vertical vibration. J. Biomech. 1989, 22, 81–94. [Google Scholar] [CrossRef]
- Chen, Q.; Zhang, Y.; Zhu, C.; Wu, J.; Zhuang, Y. A sky-hook sliding mode semiactive control for commercial truck seat suspension. J. Vib. Control 2021, 27, 1201–1211. [Google Scholar] [CrossRef]
- Coe, T.; Shenoi, R.A.; Xing, J.T. Human body vibration response models in the context of high speed planing craft and seat isolation systems. In Proceedings of the Sixth International Conference on High-performance marine vehicles (HIPER’08), Naples, Italy, 18–19 September 2008; pp. 18–19. [Google Scholar]
- Olausson, K. Vibration Mitigation for High Speed Craft. Master’s Thesis, Centre for Naval Architecture Royal Institute of Technology, Stockholm, Sweden, 2012. [Google Scholar]
- Olausson, K. On Evaluation and Modelling of Human Exposure to Vibration and Shock on Planing High-Speed Craft. Ph.D. Thesis, KTH Royal Institute of Technology, Stockholm, Sweden, 2015. [Google Scholar]
- Wei, L.; Griffin, M.J. Mathematical models for the apparent mass of the seated human body exposed to vertical vibration. J. Sound Vib. 1998, 212, 855–874. [Google Scholar] [CrossRef]
- Maciejewski, I.; Blazejewski, A.; Pecolt, S.; Krzyzynski, T. A sliding mode control strategy for active horizontal seat suspension under realistic input vibration. J. Vib. Control 2023, 29, 2539–2551. [Google Scholar] [CrossRef]
- Choi, S.B.; Nam, M.H.; Lee, B.K. Vibration control of a MR seat damper for commercial vehicles. J. Intell. Mater. Syst. Struct. 2000, 11, 936–944. [Google Scholar] [CrossRef]
- Rebelle, J. Development of a numerical model of seat suspensions to optimize the end-stop buffers. In Proceedings of the UK Conference on Human Responses to Vibration, Southampton, UK, 17–19 September 2000. [Google Scholar]
- Rebelle, J. Methodology to improve the performance of the end-stop buffers of suspension seats. Veh. Syst. Dyn. 2004, 42, 211–233. [Google Scholar] [CrossRef]
- Ma, X.Q.; Rakheja, S.; Su, C.Y. Damping requirement of a suspension seat subject to low frequency vehicle vibration and shock. Int. J. Veh. Des. 2008, 47, 133–156. [Google Scholar] [CrossRef]
- Rakheja, S.; Boileau, P.É.; Wang, Z.; Politis, H. Performance analysis of suspension seats under high magnitude vibration excitations: Part 1: Model development and validation. J. Low Freq. Noise Vib. Act. Control. 2003, 22, 225–252. [Google Scholar] [CrossRef]
- Rakheja, S.; Boileau, P.É.; Wang, Z. Performance analysis of suspension seats under high magnitude vibration excitations: II. Design parameter study. J. Low Freq. Noise Vib. Act. Control. 2004, 23, 7–25. [Google Scholar] [CrossRef]
- Abdelkareem, M.A.; Zhang, R.; Jing, X.; Wang, X.; Ali, M.K.A. Characterization and implementation of a double-sided arm-toothed indirect-drive rotary electromagnetic energy-harvesting shock absorber in a full semi-trailer truck suspension platform. Energy 2022, 239, 121976. [Google Scholar] [CrossRef]
- Fouad, Y.H. An Experimental Methodology for Characterizing High Speed Craft Seat Suspension Components. Master’s Thesis, Carleton University, Ottawa, ON, Canada, 2015. [Google Scholar]
- Zhao, Y.; Bi, F.; Shu, H.; Guo, L.; Wang, X. Prediction of the driver’s head acceleration and vibration isolation performance of the seating suspension system using the time and frequency domain modeling. Appl. Acoust. 2021, 183, 108308. [Google Scholar] [CrossRef]
- Zhao, Y.; Bi, F.; Khayet, M.; Symonds, T.; Wang, X. Study of seat-to-head vertical vibration transmissibility of commercial vehicle seat system through response surface method modeling and Genetic Algorithm. Appl. Acoust. 2023, 203, 109216. [Google Scholar] [CrossRef]
- Singh, H.J.; Wereley, N.M. Mitigation of Biodynamic Response to Shock Loads Using Semi-Active Vertically Stroking Crew Seats. In Proceedings of the Smart Materials, Adaptive Structures and Intelligent Systems, Philadelphia, PA, USA, 1 September 2010; Volume 44168, pp. 481–490. [Google Scholar] [CrossRef]
- Singh, H.J.; Wereley, N.M. Model-based optimal control of biodynamic response to vertical crash loads for an occupant seated in a helicopter. In Proceedings of the AHS 69th Annual Forum, Phoenix, AZ, USA, 23–26 May 2013. [Google Scholar]
- Singh, H.J.; Wereley, N.M. Influence of occupant compliance on a vertically stroking helicopter crew seat suspension. J. Aircr. 2015, 52, 1286–1297. [Google Scholar] [CrossRef]






| Keyword Group | Keywords Searches | Google Scholar | Scopus | Web of Science |
|---|---|---|---|---|
| Safety evaluation | High-speed craft, whole-body vibration | 243 | 16 | 4 |
| High-speed craft, ISO 2631-1 | 128 | 3 | 2 | |
| High-speed craft, ISO 2631-5 | 80 | 4 | 3 | |
| High-speed craft, BS 6841 | 61 | 0 | 0 | |
| High-speed craft, Directive 2002 | 61 | 1 | 1 | |
| Motion reduction | High-speed craft, trim tab | 153 | 6 | 3 |
| High-speed craft, interceptor | 269 | 53 | 16 | |
| High-speed craft, transom flap | 53 | 8 | 0 | |
| Shock/Vibration reduction | High-speed craft, shock-mitigation seat | 34 | 9 | 2 |
| High-speed craft, suspension seat | 76 | 11 | 1 | |
| Shock-mitigation seat, sea trial | 5 | 1 | 1 | |
| Shock-mitigation seat, drop-tower test | 2 | 1 | 4 | |
| Shock-mitigation seat, impact test | 11 | 10 | 12 | |
| Shock-mitigation seat, mathematical model | 13 | 4 | 5 |
| Speed (ms−1) | Sea State | RMS(ms−2) | VDV(ms−1.75) | Sed-8h (Mpa) | Reference |
|---|---|---|---|---|---|
| 7.72 to 10.3 | 1 | - | 62.03 | - | [21] |
| 2 | - | 35.15 | - | ||
| 20.57 | - | 2.0 | 51 | - | [23] |
| 25.7 | 1 | 1.9 | 65.2 | 5.7 | [24] |
| 2 | 2.2 | 63.1 | 4.2 | ||
| 3 | 1.9 | 49.5 | 3.8 | ||
| 4 | 2.8 | 79 | 6.3 | ||
| 5 | 3 | 81 | 6.1 | ||
| 15.0 | 1 | 4.9 | - | - | |
| 2 | 8.5 | - | - | ||
| 3 | 9.4 | - | - | [46] | |
| 4 | 7.7 | - | - | ||
| 5 | 4.9 | - | - | ||
| 12.9 | 403 | 1.92 | - | - | [47] |
| 411 | 1.73 | - | - | ||
| 15.4 | 404 | 2.35 | - | - | |
| 18.0 | 405 | 0.85 | - | - | |
| 410 | 1.87 | - | - | ||
| 416 | 0.55 | - | - |
| FrL | Wave | Result | References |
|---|---|---|---|
| 1.2 | Regular wave | 50% reduction in pitch amplitude in resonance wave 17% reduction in heave amplitude in high wavelengths 22% reduction CG acceleration in high wavelengths 22% increase CG acceleration in short wavelengths 26% bow acceleration reduction | [52] |
| 1.4 | Regular wave | 60% reduction in pitch amplitude 30% reduction in heave amplitude in high wavelengths 20% reduction in CG acceleration in high wavelengths 35% increase CG acceleration in short wavelengths 40% bow acceleration reduction | [52] |
| 2.9 | Irregular wave | 25% reduction in vertical bow acceleration | [29] |
| 2.3 | Irregular wave | 26.1% reduction in pitch acceleration 35.5% reduction in motion sickness incident | [62] |
| 3.1 | Irregular wave | 41.1% reduction in pitch acceleration 56.14% reduction in motion sickness | [62] |
| 7.8 | Regular wave | 10–25% reduction in pitch amplitude | [55] |
Disclaimer/Publisher’s Note: The statements, opinions and data contained in all publications are solely those of the individual author(s) and contributor(s) and not of MDPI and/or the editor(s). MDPI and/or the editor(s) disclaim responsibility for any injury to people or property resulting from any ideas, methods, instructions or products referred to in the content. |
© 2024 by the authors. Licensee MDPI, Basel, Switzerland. This article is an open access article distributed under the terms and conditions of the Creative Commons Attribution (CC BY) license (https://creativecommons.org/licenses/by/4.0/).
Share and Cite
Roshan, F.; Dashtimanesh, A.; Kujala, P. Safety Improvements for High-Speed Planing Craft Occupants: A Systematic Review. J. Mar. Sci. Eng. 2024, 12, 845. https://doi.org/10.3390/jmse12050845
Roshan F, Dashtimanesh A, Kujala P. Safety Improvements for High-Speed Planing Craft Occupants: A Systematic Review. Journal of Marine Science and Engineering. 2024; 12(5):845. https://doi.org/10.3390/jmse12050845
Chicago/Turabian StyleRoshan, Fatemeh, Abbas Dashtimanesh, and Pentti Kujala. 2024. "Safety Improvements for High-Speed Planing Craft Occupants: A Systematic Review" Journal of Marine Science and Engineering 12, no. 5: 845. https://doi.org/10.3390/jmse12050845
APA StyleRoshan, F., Dashtimanesh, A., & Kujala, P. (2024). Safety Improvements for High-Speed Planing Craft Occupants: A Systematic Review. Journal of Marine Science and Engineering, 12(5), 845. https://doi.org/10.3390/jmse12050845











