Abstract
At present, with the development of waterborne transport vehicles, research on ship faces a new round of challenges in terms of intelligence and autonomy. The concept of maritime autonomous surface ships (MASS) has been put forward by the International Maritime Organization in 2017, in which MASS become the new focus of the waterborne transportation industry. This paper elaborates on the state-of-the-art research on motion control of MASS. Firstly, the characteristics and current research status of unmanned surface vessels in MASS and conventional ships are summarized, and the system composition of MASS is analyzed. In order to better realize the self-adaptability of the MASS motion control, the theory and algorithm of ship motion control-related systems are emphatically analyzed under the condition of classifying ship motion control. Especially, the application of intelligent algorithms in the ship control field is summarized and analyzed. Finally, this paper summarizes the challenges faced by MASS in the model establishment, motion control algorithms, and real ship experiments, and proposes the composition of MASS motion control system based on variable autonomous control strategy. Future researches on the accuracy and diversity of developments and applications to MASS motion control are suggested.
1. Introduction
In September 2015, Lloyd’s Register of Shipping (LR), Quinatiq Group and Southampton University jointly published the “Global Mar. Technol. Trends 2030” report, in which the topic of intelligent ships is listed as one of the eight key marine technologies in the future [1]. In June 2017, the 98th Session of the Maritime Safety Committee (MSC) of the International Maritime Organization (IMO) was held at the IMO headquarters in London. This meeting puts forward the concept of maritime autonomous surface ships (MASS) on the basis of various names like “unmanned ships”, “smart ships”, “intelligent ships”, “remote-control ships”, and “autonomous ships”, etc. MASS is defined in such a way that the ships can operate independently to various degrees of interaction with humans [2]. It is recommended by IMO that the shipping industry and related research institutes should invest in relevant research on marine autonomous ships as early as possible and develop different levels of smart or autonomous ships. There were four levels of autonomy for MASS that were proposed at the 99th Session of the MSC [3] and further identified at the 100th MSC Session for scoping exercise [4], as shown in Table 1. The objectives described in this paper are remotely controlled and fully autonomous MASS, that is degree three and degree four in Table 1.
Table 1.
Autonomy levels of marinetime autonomous surface ship (MASS) [4].
At present, USVs are the main research fields of MASS, which are used in security, investigation, scientific research and other fields. In the future, MASS will gradually become an important carrier of the shipping industry. With the rapid increase of cargo volume, the increase of shipping routes, and the rapid development of shipbuilding technology, how to control MASS to complete the work safely and efficiently becomes an important prerequisite for adapting to the current application. If a MASS cannot adjust the motion control strategy according to the external environment, it is difficult to realize accurate control, which will increase the navigation risk of MASS. Considering the inherent characteristics of the large-scale MASS such as signal delay and large inertia, accurate and stable motion control is always challenging. All in all, how to design a suitable motion controller is the key to realizing MASS navigation.
Following this introduction, Section 2 presents the research status and characteristics of MASS and proposes the system composition of MASS. Section 3 classifies ship motion control. Section 4 describes and summarizes the relevant theories and methods of ship control. Finally, the challenge of research on motion control of MASS is put forward and the future research directions are given in Section 5. The main contribution of this paper is to describe the MASS as the object, and the ship motion control algorithm is discussed in detail. Especially the application of intelligent optimization algorithms and artificial intelligence algorithms in the field of ship motion control is summarized. Finally, the fusion schematic of the algorithms is drawn. Based on these, a set of variable autonomous control strategy is proposed, which is applicable to the entire autonomous navigation of MASS for future research.
2. Characteristics and System Composition of MASS
At present, USV, as a kind of intelligent ship, provides the basis and development direction for the further research of MASS motion control. In particular, as a large-scale MASS for the transport industry, the different sizes of MASS lead to significant differences in maneuverability and motion control. Based on this, this Section 2 mainly expounds the research status, characteristics, and system composition of MASS.
2.1. Research Status of USV
According to the Navy Unmanned Surface Vehicle Master Plan [5], “unmanned” is defined as “it can be unmanned, can also be manned or tested and evaluated, with varying degrees of autonomy.” while “surface vessel” emphasizes that the ship has close and continuous contact with the water surface. According to the weight of the USV, it can be divided into small (<1 ton), medium (<1000 ton), large (<1000 ton) and super large (>1000 ton) [6]. At present, small or medium unmanned vessels are from 2 m long to 15 m long, weighing from 1.5 ton to 10 ton, with a maximum speed of 35 knot [6]. According to the characteristics of the type, the application and the way of propulsion [6,7,8,9,10,11,12,13], USV can be classified as follows.
- Classification according to ship types: USV has a variety of ship types, including planning boat, hydrofoil boat, single-hull ship, multi-hull ships and so on. In order to improve the stealthy performance and platform stability, it can even be designed as semi-submersible. The ships developed in the early period are mostly single hull. With the development of technology, the development of the catamaran has increased and the trimarans have also been involved because they have higher system stability and can reduce the risk of USV navigation. Besides, according to the different functions, the USV hull developed by various countries has many characteristics in material and form, most of them are rigid shell inflatable boats, mainly because of their stronger durability and payload capacity.
- Classification according to applications: USV has a wide range of applications in civil and military fields, such as environmental monitoring, meteorological forecasting, marine biology research, deep water sample collection, hydrological observation, nautical chart drawing, underwater communication relay, marine resource exploration and exploitation, territorial surveillance, etc. The application of USV in the civil field is more and more extensively, which not only provides a guarantee for marine exploration and ship navigation safety but also provides data support for scientific research.
- Classification according to ways of propulsion: USV can be propelled by traditional propeller and rudder, hydraulic jet propulsion, methanol fuel cells or full electric propulsion, and even new environmentally friendly propulsion methods such as solar energy, windsurfing, and ocean energy. Generally speaking, USV is generally promoted by clean energy, and a few by mixed propulsion, which shows that the current development of USVs has strong development potential.
Among them, USVs have a strong load capacity and transportation function, which is mainly used in the military and scientific research field. Although it is not involved in the transportation industry, it can be used as the model form of large MASS, which can provide the foundation for the research and development of MASS.
2.2. Research Status of MASS
Currently, the development of MASS is gradually increasing in the world. China, France, Finland, Germany, Norway, The Netherlands, the UK and so on all conduct research in MASS related projects [14,15,16,17,18,19,20,21]. Among them, there are some famous MASS such as Yara Birkeland ship [15], ReVolt ship [17], 24 TEU and 240 TEU inland electric ships [18], iDolphin ship [19], COSCO Shipping Aries ship [20], Hrönn ship [21]. In addition, countries are also constructing autonomous surface ship test sites at the same time to create conditions for future ship test research, such as Jaakonmeri test area [22], Trondheim test area [23], Yamamoreand test area [24], Oslo fjords test area [25], Greenland test area [26], Zhuhai Wanshan test area [27]. Conceptual diagrams of MASS and test area are shown in the Figure 1, there is no detailed description here.
Figure 1.
Conceptual diagrams of MASS and test area.
2.3. Characteristics of Large MASS
The large MASS described in this paper refers to a ship with a length of more than 150 m according to the IMO ship construction [28], which is currently in the stage of step-by-step research. The research on large conventional ships focuses on the structure and maneuverability of its hull model [29,30,31,32], propulsion and power system control [33,34,35,36], risk analysis [37,38], etc. However, the research on motion control in course control, docking and trajectory tracking are mostly concentrated in the stage of simulation and verification (Section 4). Whether large MASS or conventional transport ships, the maneuverability characteristics of large ships are as follows:
- Large mass, large inertia, long-stroke, slow disappearance of remaining speed. When a ship has just stopped, the ship speed drops rapidly due to the large resistance. However, as the ship speed decreases, the ship resistance decreases accordingly. It is more difficult to stop the ship completely. Generally, when the ship speed is 3–4 knots, it has no rudder effect, so the performance of emergency stopping is poor.
- Poor turning performance. Because of its large size, the rudder control has a certain rudder turning rate, so course stability and responsiveness are poor.
- Weak response of rudder angles. The rudder angle within 5 has little effect and must be corrected with a large rudder angle [39].
- Susceptible to external interfere factors. As the ship scale is very large, the ship area above the waterline is affected by wind and the influence of current is increased. When the large ship suffers crosswinds, its drift velocity can reach 4–5% wind speed [40].
- Ship–ship and ship-bank effects. When docking, the pressure difference between the side of the ship and the water and the shore wall causes the ship to be “dragged”. Generally, when the distance between the ship and the shore reaches 1.7 times the width of the ship, the influence of the shore wall can be shown [41]. This effect becomes larger with narrower channel width, shallower water depth, closer ship to shore, higher speed and larger ship shape.
2.4. System Composition of MASS
The system structure of MASS is shown in Figure 2. It takes the powered hull as the platform, carries communication equipment, control equipment, and special functional equipment, and completes the remote control of the ship through the ground base station or the control center of the ship. A MASS system is mainly divided into three parts: the ship station, shore station, and the communication system.
Figure 2.
System composition of MASS.
Among them, the ship station mainly includes hull structure, propulsion, and power system, data acquisition system and GNC (guidance navigation and control) system. Among them, the GNC system is the core system of MASS motion control, which controls the action of ships. A good GNC system is the key to the safe and autonomous navigation of ships. Furthermore, the intellectualization of MASS can not only be reflected in the use of various advanced navigational equipment. The core of it is to enable ships to have the ability to observe, think and deal with problems as human beings, which is one of the key and difficult points for future development.
3. Classification of Motion Control for MASS
Intelligent navigation technology is one of the key technologies for MASS, and it is the core of the ship’s motion. How to accurately control the ship from destination A to destination B is a complicated process. It requires classification of the motion state during the entire motion and seeks precise control methods for different types of motion.
The establishment of a ship’s motion model is very important for effective motion control. In terms of ship motion models, most studies build a model based on three degrees of freedom (3-DOF), or add roll control to build a 4-DOF model, very few of which are 6-DOF models [42,43,44,45], as shown in Figure 3. The model categories used are usually based on the hydrodynamic model and responsive model. The hydrodynamic models are usually divided into the Abkowitz model [46] and the maneuvering mathematical model group (MMG) model [47]. Besides, there are other improved or simplified models based on two types of models [42], as shown in Table 2.
Figure 3.
Ship degree of freedom.
Table 2.
Ship model types.
Based on the mechanical structure, surface ships can be divided into full-actuated ships and under-actuated ships. The difference between full-actuated and under-actuated ships is whether the control input dimension is equal to the degree of freedom of the ship. Although the model of the full-actuated and under-actuated ships is different, the types of ship motion are the same. The MASS motion control schematic is shown in Figure 4, and the types are shown in Table 3.
Figure 4.
MASS motion control schematic.
Table 3.
Ship motion control types.
Among them, the last three categories focus on how to choose the appropriate control strategy, and the essence is still the control of the course, path, and speed. Besides, the multi-ship formation of cooperative control also adds complex communication systems. The final goal of autonomous docking is to maintain attitude, so it belongs to the stabilization. Therefore, this article only introduces the first five items.
- Ship speed controlFor the traditional diesel engine ships, the speed is controlled by the engine telegraph and adjusted in different grades. For electric propulsion ships, speed control is mainly to control the rotation speed of the propeller, which can be adjusted arbitrarily in a certain range. It has great significance for the navigation of the MASS, maintaining the course and navigation of the ship according to the prescribed route.
- Course controlIn ship attitude control, course control is very important. For ships with rudder and propeller control, the course control can be attributed to the rudder control. For ships with vector thrusters such as pod propulsion and shaftless rim driven thruster, the course is controlled by the steering of vector thrusters. The course control mainly includes two aspects: stability and mobility, shown in Figure 5. In order to shorten the sailing time and reduce fuel consumption, the ship can maintain a straight-line navigation at a certain speed, which is ship course stability. When the ship needs to avoid other ships or obstacles while sailing on a predetermined route, or navigating within a limited channel, it is necessary to change the speed and course in time, which is the ship course mobility.
Figure 5. MASS stability and mobility of course.The design of the general course controller has no speed control [49,50]. Because controlling the course and speed at the same time increases the complexity [51], they are usually independent. However, in a ship with double thrust, it is necessary to adjust the speed of the double propellers to achieve course control. At this time, the course control and speed control are coupled to control [52]. - Stabilization controlDue to the requirements of various practical mission, it is necessary for the MASS to maintain its position by relying on its own, that is stabilization control. It mainly includes dynamic positioning (DP) and docking control. Among them, docking control is much more difficult than tracking control, because all degrees of freedom (DOF) of system configuration or attitude must be stabilized. Due to the importance and challenge of theoretical research, the stabilization control has become a focus of attention. At present, large-scale cargo ships mainly rely on tugboats [53,54,55,56], but in the future MASS should be automatically docking.
- Path-following controlThe path-following problem is the geometric position tracking without considering time. According to the geometry of the flight path, the path-following control problem can be divided into two categories: linear path-following control and curve path-following control. From the point of view of the control object, there is no essential difference between them, but from the point of view of controller design, the main difference is that the linear path-following control is a stabilization control in a smaller area near the equilibrium point. That means a certain linearization of the model or ignoring the lateral drift can meet the control requirements under certain conditions. In contrast the curve path-following control needs to consider the ship maneuvering motion, and the lateral drift cannot be ignored.
- Trajectory tracking controlTrajectory tracking problems require the system to arrive at a specified location at a specified time, which is generally much more difficult than the path-following. However, in the case of uncertain speed, due to the lateral drift, the path-following control problem of the curve is not easier to implement than the trajectory tracking control problem. In addition, trajectory tracking is often for partial variables, so it is unrealistic to require all variables of the system to track their trajectories independently. In actual navigation, most of the trajectory tracking control belongs to the path-following problem. These two kinds of trajectory controls are illustrated in Figure 6.
Figure 6. Path-following and trajectory tracking.
To sum up, the change of ship speed and course is realized by controlling the rudder and the propeller. Path-following, trajectory tracking, and stabilization control are typical under-actuated control problems. If the bow/stern thruster is installed, the whole control system will approach the full-actuated. The path-following is the control of the fixed path, and the trajectory tracking is the tracking control that changes with time. There is a progressive relationship between them. Dynamic positioning is the most basic fixed point stabilization control. In addition to the need for fixed-point stabilization control during navigation, when the ship stops navigation, it can take automatic docking.
No matter what type of ship motion, the adaptability and robustness of control are the evaluation criteria of the ship control effect. Adaptive control is a set of control methods defined by means, and robust control is a set of control methods defined by purpose. Ship adaptive control refers to the control algorithm that responds to the uncertainties of the ship system by adjusting the controller parameters online, while ship robust control refers to all the control algorithms that use the deterministic controller to deal with the uncertainties of the ship control system. In the process of adaptive control, the uncertainties of system parameters, the changes of state and disturbance need to be adjusted by control algorithms such as intelligent algorithm and observer [57,58,59]. While introducing the idea of self-adaptation into the research of the ship controller, the whole system has strong robustness. Ship control algorithms are discussed as described in Section 4.
4. Motion Control Algorithms
This paper mainly discusses the research of ship motion control algorithms in recent five years. From the classical algorithms to the intelligent algorithms, the application and improvement of algorithms are described step by step. The application of algorithms to different ship motion types and the situation of ship field which has not been applied are summarized. It will provide research direction for the better realization of the automatic control of ships in the future. Next, according to the algorithms applied to ship motion types and the research progress of these algorithms, the application of the control algorithm in the field of ship motion will be expounded.
4.1. Discussion on the Application Algorithm of Ship Motion Control
4.1.1. Course Control
For the research of ship course control, the basic algorithms used include proportion integral derivative (PID) [60], fuzzy logic control [61], predictive control [62], sliding mode control [63], active disturbance rejection controller (ADRC) [64] and artificial intelligence (AI) [65] algorithms, etc. On this basis, the improved course control effect is achieved through algorithm improvement. For example, neural network (NN) [60] and ant colony algorithm (ACA) [66] are used in PID parameter optimization. Particle swarm optimization (PSO) [67] and genetic algorithm (GA) [68] are applied to fuzzy controller parameter optimization. The firefly algorithm (FA) is applied to backstepping control for parameter optimization [69]. Improvements are made to the basic algorithm itself, such as the fractional-order PID controller [70,71] and the ADRC algorithm [72] in the ship course control. For AI technology, research on deep reinforcement learning (DRL) algorithm applied to course control of underactuated ships [65]. In addition, the prediction algorithm combined with the sliding mode algorithm [73] or the neural network algorithm [74], the fuzzy control algorithm combined with the sliding mode algorithm [75] or the neural network algorithm [76], ADRC combined with the fuzzy control [77] or support vector machine(SVM) [78] also have better control of the course of different types of ships under different conditions.
4.1.2. Stabilization Control
For the ship stabilization control research, the basic algorithms used include PID [79], fuzzy logic control [80], predictive control [81], sliding mode control [82], ADRC [83], etc. On this basis, an optimization algorithm is combined with a basic algorithm, such as GA and PID [79], artificial bee colony(ABC) and ADRC [84]. In addition, the combination of predictive algorithm and fuzzy control [80], PID algorithm [85], or the introduction of disturbance observer all adopt different methods to ensure ship stability [86]. The research on automatic docking and undocking control of ships is mainly based on the combination of neural network and PID [87,88,89,90,91,92].
4.1.3. Path-Following Control
For the path-following, the basic algorithms used by researchers include PID [93], fuzzy logic control [94], predictive control [95], sliding mode control [96], ADRC [97] and AI algorithm [98], etc. The basic algorithms can be combined, such as the combination of fuzzy control and PID algorithm [93], the combination of prediction algorithm and PID algorithm [99], the combination of sliding mode and backstepping control [96], etc. In recent years, the application of AI algorithms in path-following has been increasing. For example, reinforcement learning (RL) [98,100], RL based on neural network [101], combination of RL and sliding mode control [102] and DRL [100] are gradually applied to ship path-following, which improves the adaptability and achieves good results.
4.1.4. Trajectory Tracking Control
For ship trajectory tracking, the basic algorithms used include PID [50,103,104,105], ADRC [106] and AI algorithm [107], etc. Optimization algorithm combines with other algorithms, such as GA combined with PID [50], PSO combined with fuzzy logic control [108] or ADRC [109], neural network combined with predictive control [104], feedback control combined [110] or backstepping control combined [111,112]. In addition, the introduction of disturbance observer [113] and RL algorithm [107] in sliding mode control can achieve trajectory tracking under different conditions. According to Section 3, the aim of course and trajectory control is to achieve obstacle avoidance and safe navigation. Therefore, in addition to the above mentioned, other intelligent optimization algorithms, such as artificial fish swarm algorithm (AFSA) [114,115], Tabu search (TS) [116], can also better achieve ship obstacle avoidance control.
In summary, different control algorithms are widely used in different types of ship motion control, and the research of each algorithm itself is constantly improving and deepening. Detailed research status can be seen in Section 4.2.
4.2. Description of Ship Motion Control Algorithms
4.2.1. Proportion Integral Derivative Algorithm
PID controller is the most widely used industrial controller, and it has simple and fast features. As early as the 1970s, the DP controller based on PID became the first controller to be used in the ship’s dynamic positioning system. On this basis, Fossen [117] proposed a nonlinear PID control method to enhance the adaptability and robustness of the control system. With the development of fractional calculus theory, researchers have extended it from first order to fractional order PID, that is PID [70,71]. Compared with the traditional PID controller, the fractional-order PID controller has stronger robustness and flexibility because it has two parameters, the integral order and the differential order .
Although the PID algorithm is simple and easy to use, the control effect on complex nonlinear systems is still poor, and the PID controller with fixed parameters can not meet the precise control requirements of the time-varying system. Later, relevant scholars have improved the parameters optimization of PID, and designed such as Universal Autonomous Control and Management System (UACAMS) [118] to adjust the parameters on-line. Especially for fractional-order PID controllers, due to the introduction of and , the controller needs to adjust five parameters. The introduction of five adjustable parameters improves the control accuracy of the controller, that it also further increases the difficulty of parameter tuning of the controller. At present, the optimization algorithm is applied to the optimization of PID control parameters. For example, ACA [66], GA [50,79], PSO algorithm [70] and NN algorithm [87,88,89,90,91,92,119] are applied to the controller to modify the PID parameters, which adapts to different operating conditions of ships and solves the problems of difficult adjustment of PID parameters and poor self-adaptation.
In addition, the combination of PID and other algorithms can also achieve better optimization results. The combination of the PID algorithm and the fuzzy control algorithm can avoid the big gyration in path tracking control [93,120]. The idea of predicting is introduced into the PID algorithm, that is, the optimal value of the PID gain is calculated by the gain calculated by the predictive control algorithm, which is applied to the ship autopilot [121]. Combining PID with the LQR algorithm, an automatic position tracking controller for a dual-propulsion UAV is designed [122]. The principle of the PID and its improvement combined with other algorithms are shown in Figure 7.
Figure 7.
The principle of the proportion integral derivative (PID) and its improvement combined with other algorithms.
4.2.2. Fuzzy Logic Control Algorithm
Fuzzy logic control is abbreviated as fuzzy control. It is a control algorithm that can effectively and conveniently implement human control strategies and experience and has low requirements on the model of the control object. The essential is to achieve adaptive control with inaccurate mathematical models. It is often used in risk prediction control because it can solve scientific problems under model uncertainty [37,123]. Compared with the disadvantage that the PID algorithm needs to constantly adjust the parameters in the case of variable speed, the application of fuzzy control in anti-jamming motion control of ships will have better adaptability [61]. Therefore, fuzzy control and PID often deal with problems in various ways.
In addition to the combination of fuzzy logic control and PID to adjust the parameters of PID [93,120], the error integral and differential in the principle of PID can also be used to design the fuzzy control rate to solve the problem of ship course control in low-speed motion [103]. The combination of fuzzy control and simple control structure of PD can form a kind of non-linear PD control, called S plane control algorithm, which has been applied in motion control of USV [124,125]. In the control strategy, it can be processed in stages. For example, in ship course control, the required course angle is selected by a fuzzy controller to eliminate the tedious calculation of the radius of curvature at a turning point, and then the instantaneous course is corrected by PD [126]. Considering the nonlinearity and fuzziness of ship dynamic positioning, PID can be used to calculate ship motion data, then data mining technology can be used to calculate the support degree of fuzzy rules [127].
Because the fuzzy rule base in the fuzzy control can not change with the environment, an optimization algorithm with self-learning characteristics is introduced on the basis of the fuzzy PID control. For example, GA is used to optimize the parameters of adjusting factors of control rules [68]; NN is introduced to design adaptive neural fuzzy control algorithm, then least squares and adaptive neural fuzzy control algorithm are used to calibrate and adjust parameters [128]; and PSO is used to optimize parameters to realize fuzzy control of autopilot [67,108].
Fuzzy control can also be combined with other algorithms. For example, it can be combined with predictive control [80] or sliding mode control to solve multi-performance constrained sliding mode control problems [75]. Or we can integrate dynamic surface control (DSC) technology and minimal learning parameter(MLP) method to construct an approximation control system of the T-S fuzzy system [94]. Fuzzy logic combined with linear quadratic regulator (LQR) is used to adjust the feedback gain of the closed-loop controller [129]. Or it adjusts control parameters online and combines linear quadratic gaussian (LQG) to control ship motion [130]. The principle of fuzzy control and its improvement combined with other algorithms are shown in Figure 8.
Figure 8.
The principle of fuzzy control and its improvement combined with other algorithms.
4.2.3. Model Prediction Control Algorithm
The model predictive control (MPC) algorithm was initially applied in industry. Because of its ability to deal with multivariate, non-linear features, and its robustness, it is widely used in the field of ships. The core of MPC is a predictive model, feedback correction and rolling optimization. Its idea has nothing to do with the specific model, but its implementation is related to the model. There are dozens of predictive control algorithms, among which the most representative are model algorithmic control (MAC), dynamic matrix control (DMC) and generalized predictive control (GPC). MAC is predictive control based on the impulse response model and DMC is predictive control based on the step response of the object. Based on the above two prediction algorithms, GPC introduces the idea of adaptive control, which is suitable for uncertain structural systems and complex systems. The research shows that the application of the basic predictive control algorithm in ship motion control has good effect, such as DMC control [62] and non-linear model predictive control [81].
In terms of control strategies, researchers have made various designs. In the case of wind and wave disturbance, the control signal can be separated. One part cancels the wind force and modifies the control constraints, the other part is the control quantity calculated by GPC after the constraints are adjusted [131]. Because of the complexity of MPC, the treatment of it usually includes non-linearization and linearization. Nonlinear calculation has the characteristics of high accuracy but time-consuming. Linearized calculation has the characteristics of high timeliness but low accuracy. Therefore, similar to the method of autonomous docking in stages, the algorithm can be used in stages according to the situation of motion. For example, for dynamic positioning, the first stage is non-linear, and a non-linear prediction model is used. In the second stage, a linear model is used when the ship enters the required position [132]. Or set up two levels of control framework. The high-level motion control is a linear MPC (LMPC) controller, which optimizes the reference yaw rate. The low-level control is PID control, which realizes the surge speed reference tracking [99].
In order to further improve MPC algorithm, state disturbance observer can be added [86,133]; Laguerre function can be introduced into model predictive controller [134]; multiple shooting methods can be introduced into model predictive controller [135]; model predictive controller with on-line optimization can be designed [136,137] or PI can be introduced into model predictive controller [85].
Line of sight (LOS) navigation is a method to simulate the sight of experienced sailors to achieve convergence to the desired path. MPC can be used for LOS navigation law besides ship motion control itself. For example, optimizing LOS navigation parameters, obtaining adaptive time-varying advance distance [95], or designing predictor-based LOS (PLOS), updating adaptive terms online according to prediction errors, to provide a more accurate guidance course [138]. The principle of MPC and its improvement combined with other algorithms are shown in Figure 9.
Figure 9.
The principle of model predictive control (MPC) and its improvement combined with other algorithms.
4.2.4. Sliding Mode Control Algorithm
Sliding mode control (SMC) is also called variable structure control. Its advantage is that the system structure design is simple, and does not change with the uncertainty and disturbance of the system, so it has robustness and adaptability. However, in the later stage of SMC, because the system state traverses the hyperplane back and forth, the system structure changes constantly, and the control quantity will be chattering constantly, which is also a problem in the practical application of SMC. SMC algorithm has a better control effect on large ships such as maneuverability (such as VLCC) [139], Multi-ship coordinated positioning [82] and docking [54] under low-speed, non-linear and environmental disturbances.
In order to improve the algorithm, considering the uncertainties of model parameters and the randomness of external disturbances, the backstepping method can be combined with SMC. The advantage of backstepping is that it has low determinism for the system and is superior to nonlinear systems. In addition to using the backstepping method to realize ship trajectory control [45,96]. A backstepping adaptive dynamic sliding mode controller [140] is designed. On this basis, an improved integral backstepping adaptive sliding mode control method for ships is designed. Because no upper bound is needed, the chattering of the sliding mode control itself is avoided [141]. Since the effect of sliding surface is in turn from inferior to superior: traditional sliding surface < non-linear sliding surface < exponential sliding surface, the algorithm can be optimized by combining exponential sliding surface sliding mode control with backstepping method [142]. In order to eliminate steady-state error and reduce chatter, researchers replace the signum function of the controller with smooth switching function [143] or continuous function [144] in the boundary layer near the switching surface, and then control it with backstepping method.
In addition, some related studies introduce nonlinear observer [55] or finite-time disturbance observer [113], gain scheduling method and adaptive gain adjustment method [73], or preview idea to reduce the transient overshoot in traditional sliding mode control [105], or design eigenvalue decomposition adaptive sliding mode controller [63] to reduce input chatter in SMC and precisely control ship motion. The upper bound of the uncertain part can be learned by using the NN to identify the object, reduce the dependence on the parameters of the model [145], or by using the non-linear approximation and self-learning ability of the NN, so that the controller can deal with the unknown upper bound [146]. By introducing reinforcement learning, a control chattering measurement variable and a reinforcement learning signal are defined. The structure and parameters of the NN are adjusted online to further suppress the chattering of the control variables [102]. The principle of SMC and its improvement combined with other algorithms are shown in Figure 10.
Figure 10.
The principle of sliding mode control (SMC) and its improvement combined with other algorithms.
4.2.5. Active Disturbance Rejection Control Algorithm
Active disturbance rejection control (ADRC) is a new control technology independent of the system model. It can estimate and compensate for the internal and external disturbances of the system in real-time. Han [147] put forward the ADRC technology based on the original PID control technology, then the linear ADRC (LADRC) technology proposed by GAO [148] greatly simplifies the ADRC method, reduces the difficulty of parameter tuning of traditional ADRC technology, and still shows good control quality for complex uncertain non-linear controlled objects.
ADRC consists of four parts:
- Reasonably arranging the input transition process of the system and extracting the differential: “tracking differentiator (TD)”.
- Choosing the appropriate feedback combination method: “non-linear combination”.
- Estimating the state variables and disturbances: “extended state observer(ESO)”.
- Making full use of the special non-linear effect of “non-linear state error feedback(NLSEF)” to design the ADRC. The controller effectively accelerates the convergence speed and improves the dynamic performance of the control system.
At present, ADRC is widely used in ship motion control [149]. Relevant research has verified that ADRC has a high robustness and dynamic regulation ability for ship control in strong disturbance environment [64,106,150], including special propulsion structure ships (such as podded propulsion ships) [151,152], and integrated with adaptive LOS algorithm to achieve track optimization control [97]. However, there are still some difficulties in parameter tuning [83].
Based on the basic ADRC algorithm, the tracking differentiator is added and the control law is composed of two controlled variables. This method can break through the limitation that the original algorithm only applies to a single-input-single-output system [153]. The method of upgrading the second-order TD third-order ESO to the third-order TD fourth-order ESO high-order ADRC is used to control the heading instability when the rudder angle changes [72]. ADRC consists of four parts. For NLSEF, a dynamic surface control algorithm can be used to replace NLSEF [77], or an integral sliding surface can be introduced into NLSEF design to improve control efficiency [154].
In the parameter tuning of ADRC, the parameters of ADRC are optimized by fuzzy adaptive algorithm [77,155], the parameters of linear ESO are determined by bandwidth [156], the parameters of ADRC are identified by PSO [109], SVM [78] and artificial bee colony(ABC) algorithm [84]. By introducing non-singular terminal sliding mode (NTSM) [157] or using a radial basis function neural network (RBFNN) identifier to set ADRC parameters, adjustable parameters can be reduced [158]. The principle of ADRC and its improvement combined with other algorithms are shown in Figure 11.
Figure 11.
The principle of active disturbance rejection controller (ADRC) and its improvement combined with other algorithms.
4.2.6. Optimization Algorithm
With the deepening study of human, nature and interdisciplinary, as well as many characteristics of practical engineering problems (complexity, constraints, non-linearity, multi-minimization, modeling difficulties, etc.), the search for intelligent algorithms suitable for large-scale operation has become the focus of research, called optimization algorithm. The ideas and content of optimization algorithms involve a class of algorithms in mathematics, physics, biology, artificial intelligence, medicine, and mechanics. The advantages of these algorithms provide new ideas and means for solving complex problems and have been successfully applied in many fields. The summary of current optimization algorithms is shown in the Table 4. optimization algorithms applied in the field of ship motion control are as follows:
Table 4.
Summary of optimization algorithms.
The NN model has been considered as one of the most effective theories of automatic docking [87,119], which can learn and imitate the behavior of the human brain in the execution of ship docking stage. NN algorithm and PID controller are combined to design the new controller [60,88], which can resist high wind and wave disturbance [92]. This good effect is verified by simulation and experiment in the subsequent series of studies [89,90,91]. At present, the NN algorithm extends to wavelet neural network, backpropagation neural network (BPNN) and RBFNN and so on. Using NN algorithm alone [187,188] or combining with fuzzy control algorithm [76] can realize the improvement of control system parameters. Combining the learning ability of the NN with the prediction idea [74,104,189] can effectively improve the prediction speed and accuracy of ship motion. Combining with backstepping, the control is independent of any prior information of external disturbance [111,112,190], or NN and feedback control to improve the efficiency of controller design [110,191]. Besides, the algorithm for solving single hidden layer neural networks is called extreme learning machine (ELM) [192]. Under the premise of guaranteeing the learning accuracy, it is faster than the traditional learning algorithm to track the USV subjected to unknown dynamics and external interference [193,194]. To sum up, because of its strong learning and training ability, NN is better used in ship control, especially in autonomous docking. However, there are too many iterations in the learning process, so the real-time problem of the control algorithm remains to be solved.
GA, PSO, SVM, ACO, FFOA, ABC, and FA algorithms are often used for ship model parameters identification [32,195,196,197,198,199,200,201] or ship controller parameter adjustment. For example, optimizing ship fuzzy controller by introducing GA and PSO algorithm [108,202,203]; Optimizing the tuning parameters of ship PID controller by introducing GA and ACO [50,66]; Optimizing the course controller parameters based on SVM by introducing PSO [199]; Or optimizing the parameters of controller based on backstepping control and disturbance observer by FA [69].
Other applications of some algorithms in ship field are as follows: SA algorithm is used to determine ship routes [204]; TS algorithm is used to realize collision avoidance [116] and fleet repositioning [205]; greedy algorithm is used to arrange container transportation [206], GSA algorithm is used to arrange ship cabins [207], BFA and PSO algorithm are combined to optimize ship collision avoidance path [115], AFSA algorithm is used to realize collision avoidance [114,208].
However, WSA, WS, BCPA, CS, DPO, BA, KH, GWO, SMO, ALOA, WOA, LOA and BAS algorithms have not been applied to ship filed at present. Although these optimization algorithms can not be applied to the ship field, their own algorithms have been improved to enhance the advantages of the algorithm [209,210,211,212,213]. Alternatively, optimization algorithms can be combined with each other to make up for the shortcomings of the algorithm itself. For example, chaos idea is introduced into an optimization algorithm to enhance the convergence speed or avoid falling into local optimum [214,215,216,217,218,219]. The WOA is used to optimize the connection weight in the NN [220]. SA algorithm combined with the WOA algorithm is used to improve the best solution found after each iteration of the WOA algorithm [221]. The combination of the CS algorithm and BA algorithm with the KH algorithm [222,223] or BAS algorithm with PSO [224,225] can improve the efficiency and effectiveness of the original algorithm. In addition, they can be combined with other control algorithms to achieve better adaptive control. For example, using the ACO algorithm for fuzzy recognition [226]. ALOA optimizes the PID controller [227].
4.2.7. Artificial Intelligence
Artificial intelligence (AI) is a new technological for researching and developing theories, methods, technologies and application systems for simulating, extending and expanding human intelligence. AI has the largest scope and covers many areas. This paper only introduces deep learning (DL) and reinforcement learning (RL) and deep reinforcement learning (DRL). DL, or deep neural networks, is a data-based learning method in machine learning. RL, also known as neuro-dynamic programming and approximate dynamic programming [228], is a fast and efficient learning algorithm. DL and RL all belong to autonomous learning systems, but there are some differences between them. DL is a kind of static learning, which uses the existing data to train the algorithm, and then obtains the solution mode of the problem, and then uses this mode to predict the new data. RL can not only make use of existing data but also acquire new data by exploring the environment. It is a dynamic learning process of trial and error. With the proposal of deep Q-network (DQN) [229] and AlphaGo [230], deep reinforcement learning has become a research hotspot as a cross-direction between DL and RL. Compared with the traditional algorithms based on prior knowledge, DRL has a greater ability to adapt to complex system environment.
With the advancement and development of AI technology, the application of it in the field of water transport is increasing. Waterborne transport vehicles are divided into surface water ships and underwater ships. For underwater ships, relevant scholars use DRL based on actor-critic to achieve low-level control of autonomous underwater vehicles (AUV) [231]. For example, two neural networks are used to construct DRL [232], then actor-critic [233] or deep deterministic policy gradient (DDPG) is introduced to self-modify in subsequent research [234]. In order to reduce the dependence of model on control, a model-free reinforcement learning algorithm is proposed to solve the problem of AUV tracking the desired depth trajectories [235].
For surface water ships, relevant scholars have also made a series of studies on their trajectory control using AI technology. In the absence of prior knowledge of dynamic systems, an online selective RL method is designed for ship trajectory tracking based on the Gaussian process (GP) regression [107]. In the case of traditional LOS navigation, the actor–critic RL method has better tracking results [98,101]. Follow-up studies show that DQN and DDPG have good effects on navigation control [236]. Therefore, for ship straight and curve path-following, relevant scholars use the DDPG method to simulate three high-complexity dynamic models. It is concluded that the tracking result is better than the standard LOS navigation [100,228]. In addition to trajectory tracking, AI has also been applied to other aspects of ship motion. To solve the problem of ship steering, two DRL-based controllers (DDPG and normalized advantage function) are developed to help ships pass through designated gates [65]. Considering ocean currents effect, a path planning algorithm based on RL is designed [237]. Aiming at obstacle avoidance, a concise deep reinforcement learning obstacle avoidance (CDRLOA) algorithm is proposed to overcome the usability issue caused by complicated control laws in traditional analysis methods [238].
4.3. Summary of Ship Motion Control Research
Based on the above analysis, the research results of USV and conventional ship motion control in recent years are summarized.
- In practice, a ship is 6-DOF, and usually only left-right symmetry and front-back asymmetry. Current research is mostly based on the 3-DOF symmetrical ship model or 4-DOF model, which leads to the fact that the current model of the ship is inconsistent with the facts, thus greatly reducing the reference and control accuracy of the motion controller designed based on the model.
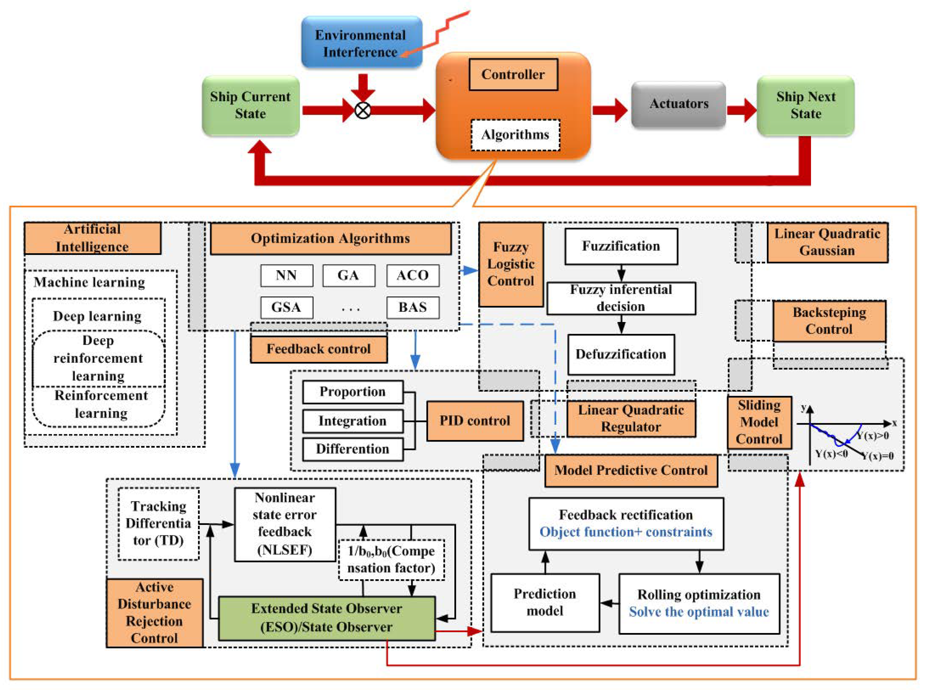
- According to the Section 4.2, the relationship of ship motion control algorithms is summarized as shown in the Figure 12. The intersection of squares in the graph indicates that the ideas of the algorithms can be integrated, and the arrow indicates that the algorithms are used in coordination with each other to improve the ship motion control effect.
Figure 12. The relationship of ship motion control algorithms. Image: Authors.Current ship control algorithms have their own advantages and disadvantages. The common methods are to integrate each other to make up for the inherent shortcomings of their own. The current research algorithm is summarized as follows.- (a)
- At present, the application of the PID control algorithm in ship motion is mainly based on the introduction of basic PID into other optimization algorithms, which can better meet the requirements of the adaptability of the ship control system. However, there are doubts about whether the search range of parameters needs to be set before the parameters are adjusted, and how to ensure the precise control of complex systems. In addition, the fractional-order PID and its combination with the optimization algorithm and prediction algorithm can be further studied.
- (b)
- Fuzzy control is applicable to the control problem of a complex system that cannot be described by a mathematical model. It is often combined with the PID algorithm to realize ship motion control step by step or integration. The introduction of an optimization algorithm can enhance the adaptability of the algorithm and reduce the dependence on artificial parameters. On the whole, fuzzy control for ship control can reduce overshoot and shorten the time to achieve the goal. Fuzzy logic control has strong subjectivity and is mainly used in rough preliminary judgment stage. In the stage of fine judgment, we need to make up for the defects caused by subjective judgment. It can try to integrate other optimization algorithms with the fuzzy algorithm or fuzzy PID algorithm.
- (c)
- The prediction algorithm can deal with nonlinear system problems such as multiple input, multiple output, and multiple constraints, and is suitable for large cargo ship motion systems. However, the controller design needs to consider both the approach error of the model and the real-time performance of the system. In the future, the logic of MPC can be combined with a variety of algorithms. How to combine predictive control with other algorithms and how to adjust the parameters in the algorithm are the future research points.
- (d)
- Sliding mode control is mainly developed from classical sliding mode control or its own improved algorithm to the combination of backstepping and adaptive methods and then developed to introduce observers or intelligent algorithms for further error reduction. It gradually compensates for the shortcomings of sliding mode control, reduces chattering and enhances its robustness. Further fusion and improvement with machine learning can be considered to deal with the uncertainties of model parameters and external disturbances.
- (e)
- ADRC has strong anti-interference ability, a simple algorithm, convenient digital implementation, small overshoot, and fast response. However, stability analysis is difficult and parameter setting is difficult. It is necessary to use the optimization algorithm for parameter selection. ADRC consists of four parts, which are often modified for the NLSEF part to improve control efficiency. Whether the other parts can also be improved, such as fractional order PID, also introduced fractional order.
- (f)
- The application of the optimization algorithm improves the adaptability of ship control, but the calculation results of the intelligent algorithm are random, and the application and research of the optimization algorithm are not comprehensive. Most optimization algorithms are not applied in the field of ship control.
- (g)
- The application of AI in the shipping field is increasing gradually, and it has become an advanced control algorithm. It is mainly used for ship trajectory tracking, path planning, and obstacle avoidance. The application of AI technology in underwater ships and surface water ships can learn from each other.
- The nonlinear ship system has many uncertain factors, so it is difficult to build accurate ship models. Using control algorithms that do not require precise models to process is a commonly used method at present. Therefore, reducing the dependence of the control algorithm on model is the development direction of research.
- The inherent constraints such as maneuverability, maneuverability, and actuator saturation are seldom considered in controller design. At the same time, the general controller needs the high order derivative information of the system state, which is difficult to satisfy in the practical application.
- The research on the automatic docking of the ship is less than that of the other ones. The main algorithms are NN and PID. The tugboat is mainly used to realize the docking of the cargo ship.
- The model parameters of large ships are difficult to accurately obtained. At present, most of the research only carried out theoretical analysis and verification of the motion control algorithm in the simulation environment, or equal-scale model ship experiment, full-scale ship experiment is rare.
5. Challenges and Prospects of Research on Motion Control of MASS
On 28 August 2018, the United States Department of Defense issued the report “Unmanned systems integrated roadmap 2017–2042” [239], which is mainly used to guide the comprehensive development of military unmanned aerial vehicles, unmanned submarines, unmanned surface vessels, and unmanned ground vehicles. The road map points out that interoperability, autonomy, network security, and human–machine collaboration are the four driving forces to accelerate the application of an unmanned system. With the advancement of AI technology, the unmanned operating system will be extended to a wide range of autonomous areas in the future. From remote control and automation systems to almost completely autonomous systems to support the needs of tasks. In this direction, the intelligent and adaptive level of MASS is gradually improved. Making MASS able to navigate in a complex marine environment for a long time, reliably, safely and independently and accomplish various missions is the future development goal. Therefore, this paper mainly describes the challenges and prospects in the aspects of model, control algorithm and control strategy.
- In recent years, the production and research of USV have increased gradually. However, the development of large MASS is difficult than smaller USV, so most of the research can only use ships with known parameters, lacking the diversity of ship research and the universality of the results.
- Because of the large size of MASS,
- (a)
- The influence of the external environment on MASS is more obvious than that of USV. Therefore, how to establish a more accurate wave and wind interference model is one of the key points in MASS research process.
- (b)
- Current research is mostly based on simulation, and how to carry out ship experiment on the results of motion control research is a difficult problem.
- Current research on ship models are mostly based on the fully symmetrical three degrees of freedom, which is different from the facts, so it reduces the accuracy of motion controller control. At present, how to increase the degree of freedom of the motion control model of MASS, and how to build the propulsion model of multi-propeller, multi-rudder, pod propulsion and shaftless rim driven thruster become one of the important factors for the accuracy of the motion control of MASS. On this basis, the dynamic performances of various motions in still water, waves and surges are quite different, so the propulsion and control systems need to be further studied.
- The structure of MASS is complex. With the addition of intelligent equipment, the uncertainty of equipment control is more than that of conventional ships, and the more constraints and influencing factors need to be considered.
- Automatic docking and undocking is particularly important for the fulfill of MASS. It is an important and difficult research direction. How to establish an accurate model and control rate is one of the research focuses on MASS stabilization control. It needs further study and can be converted into practical application.
- The control algorithm is usually based on the existing conventional control algorithm or a hybrid algorithm which makes use of its own advantages to compensate each other. It has its own shortcomings such as high complexity and poor real-time performance. Moreover, the algorithm requires high accuracy, strong dependence, self-adaptability and robustness of the ship model.
- (a)
- The order of the controller has some influence on the control effect, such as high order ADRC and fractional-order PID. Therefore, the control effect of the controller under different orders can be considered in the future.
- (b)
- Prediction idea can be widely combined with other algorithms, and an optimization algorithm can be used to adjust the parameters of the predictive control algorithm.
- (c)
- Because different devices adopt different algorithms, and the algorithm itself has certain errors, it is necessary to control the algorithm as a whole and set compensatory parameters according to the errors of input and output results.
- (d)
- optimization algorithm has a certain randomness, and it is possible to get the local optimal solution, which makes the adjustment of control system parameters deviate. Therefore, it is necessary to calculate many times or improve the optimization algorithm.
- (e)
- For the research of AI technology in the ship field, we can try to use the learning trajectory of other motion controllers to guide the learning process. In addition, AI technology has not been applied to the field of autonomous docking of ships. In the future, AI technology can be considered for docking and even the whole navigation process.
- (f)
- The neural network algorithm in the optimization algorithm occupies an important position in AI technology, which indicates the possibility of combining the two. At present, there is a research on combining bat algorithm (BA) with Q-learning. The bat Q-learning algorithm is designed by these two algorithms to realize Q-value sharing strategy [240]. In the future, we can consider combining other optimization algorithms with AI.
- (g)
- In terms of parameter tuning, it is a future research point to choose an appropriate optimization algorithm under different conditions.
- (h)
- The applicability of different control algorithms for different ship types needs to be studied.
- Due to the safety, cost, and size of MASS, how to carry out MASS experiments is the focus of future research.
- The level of autonomy of MASS represents the mission execution ability of the system. Current research on ship motion control only focuses on a single type of motion, and there is no complete response strategy for the whole ship from sailing to docking. MASS undertakes the cargo transportation process. Because the whole process is unmanned, a complete set of autonomous control strategy is needed to enhance the adaptability of MASS to various types of motion control. In this paper, an autonomous control strategy is proposed, as shown in the Figure 13.
Figure 13. Autonomous control strategy. Image: Authors.As can be seen from Figure 13, the controller of the MASS motion control system should have the function of judging the motion state of the ship and selecting the algorithms. The system judges the current state of ship motion (such as normal navigation, docking or emergency), then the control decision system chooses the current motion instructions and the appropriate control algorithm. Because the adaptive control algorithms for different ships are not identical, the control system algorithm library can be added to make the control system switch more appropriate control strategies according to the situation (such as environmental disturbance), so as to obtain better robustness. - The current research results of under-actuated mechanical systems, such as robots and spacecraft, are far more abundant than those of control systems because the nonlinear characteristic is the same. It can be considered that the mature control methods in these fields can be applied to the motion control of MASS. While realizing the autonomy of MASS, it also establishes the foundation for the future integration of all-round unmanned systems of land, sea, and air.
Author Contributions
Conceptualization, L.W. and J.L.; formal analysis, L.W., J.L. and S.L.; funding acquisition, J.L. and Q.W.; writing—original draft, L.W.; writing—review and editing, L.W., J.L., S.L. and R.R.N.
Funding
This research is supported by the National Key R&D Program of China (2018YFB1601505), National Natural Science Foundation of China (51709217), Research on Intelligent Ship Testing and Verification (2018473), Natural Science Foundation of Hubei Province (2018CFB640), State Key Laboratory of Ocean Engineering (Shanghai Jiao Tong University) (1707), Fundamental Research Funds for the Central Universities (WUT2018IVA034 and WUT2018IVB079), China Scholarship Council (201806950096), and Double First-rate Project of the Wuhan University of Technology.
Conflicts of Interest
The authors declare no conflict of interest.
References
- Shenoi, R.A.; Bowker, J.A.; Dzielendziak, A.S.; Lidtke, A.K.; Zhu, G.; Cheng, F.; Argyos, D.; Fang, I.; Gonzalez, J.; Johnson, S.; et al. Global Marine Technology Trends 2030; Technical Report; University of Southampton: Southampton, UK, 2015. [Google Scholar]
- Maritime Safety Committee (MASC). 98th Session. Available online: http://www.imo.org/en/MediaCentre/MeetingSummaries/MSC/Pages/MSC-98th-session.aspx (accessed on 16 June 2017).
- Maritime Safety Committee (MSC). 99th Session. 16–25 May 2018. Available online: http://www.imo.org/en/MediaCentre/MeetingSummaries/MSC/Pages/MSC-99th-session.aspx (accessed on 25 May 2018).
- Maritime Safety Committee (MSC). 100th Session. 3–7 December 2018. Available online: http://www.imo.org/en/MediaCentre/MeetingSummaries/MSC/Pages/MSC-100th-session.aspx (accessed on 7 December 2018).
- US Navy. The Navy Unmanned Surface Vehicle (USV) Master Plan; Technical Directive; Department of the Navy: Washington, DC, USA, 2007.
- Bertram, V. Unmanned surface vehicles—A survey. Skibsteknisk Selsk. 2008, 1, 1–14. [Google Scholar]
- Motwani, A. A Survey of Uninhabited Surface Vehicles; Technical Report; Marine and Industrial Dynamic Analysis, School of Marine Science and Engineering, Plymouth University: Plymouth, UK, 2012. [Google Scholar]
- Hai, T. New concept weapons in the future warfare. Shipborne Weapons 2006, 3, 70–77. [Google Scholar]
- He, P.; Yang, M.; Ma, Y. Global Naval Warfare Robot; Chinese People’s Liberation Army Publishing House: Beijing, China, 2012. [Google Scholar]
- Statheros, T.; Howells, G.; Maier, M.D. Autonomous ship collision avoidance navigation concepts, technologies and techniques. J. Navig. 2008, 61, 129–142. [Google Scholar] [CrossRef]
- Yang, W.R.; Chen, C.Y.; Hsu, C.M.; Tseng, C.J.; Yang, W.C. Multifunctional inshore survey platform with unmanned surface vehicles. Int. J. Autom. Smart Technol. 2011, 1, 19–25. [Google Scholar] [CrossRef]
- Zhu, W.; Zhang, L. Development of unmanned surface vehicle. Mar. Technol. 2017, 1, 1–6. [Google Scholar]
- Schiaretti, M.; Chen, L.; Negenborn, R.R. Survey on autonomous surface vessels: Part II-categorization of 60 prototypes and future applications. In International Conference on Computational Logistics; Bektaş, T., Coniglio, S., Martinez-Sykora, A., Voß, S., Eds.; Springer: Cham, Switzerland, 2017; pp. 234–252. [Google Scholar]
- Jan, R.ø. Maritime Unmanned Navigation through Intelligence in Networks: The Munin Project. In 12th International Conference on Computer and IT Applications in the Maritime Industries; Hamburg Technology University: Hamburg, Germany, 2013; pp. 177–183. [Google Scholar]
- Jokioinen, E. Remote and Autonomous Ships: The Next Steps; Technical Report; AAWA: London, UK, 2016. [Google Scholar]
- Rolls-Royce Demonstrates World’s First Remotely Operated Commercial Vessel. Available online: https://www.rolls-royce.com/media/our-stories/press-releases/2017/20-06-2017-rr-demonstrates-worlds-first-remotely-operated-commercial-vessel.aspx (accessed on 20 June 2017).
- Tommi, A.; Lauri, H. Challenges of Unmanned Vessels. Ph.D. Thesis, Novia University of Applied Sciences, Vaasa, Finland, 2017. [Google Scholar]
- Battery-Powered, Autonomous Barges Coming to European Ports. Available online: https://www.imarest.org/themarineprofessional/item/3988-battery-powered-autonomous-barges-coming-to-european-ports (accessed on 25 January 2018).
- The World’s First Intelligent Ship Made in China, the Arrival of the Intelligent Ship Era. Available online: http://news.wenweipo.com/2017/12/05/IN1712050048.htm (accessed on 5 December 2017).
- First Ever Container Ship to Receive Cyber Enabled Ship Descriptive. Available online: https://www.lr.org/en/latest-news/first-ever-container-ship-to-receive-cyber-enabled-ship/ (accessed on 1 January 2018).
- World’s First Unmanned Marine Ship Set to Start. Available online: http://www.eworldship.com/html/2016/NewShipUnderConstrunction_1102/121485.html (accessed on 2 November 2016).
- One Sea Ecosystem. Available online: https://www.dimecc.com/dimecc-services/one-sea-ecosystem/ (accessed on 30 September 2016).
- World’s First Test Area for Autonomous Ships Opened. Available online: https://www.sdir.no/en/news/news-from-the-nma/worlds-first-test-area-for-autonomous-ships-opened/ (accessed on 3 October 2016).
- Norway Sets Up Second Test Area for Unmanned Ships. Available online: https://worldmaritimenews.com/archives/231317/norway-sets-up-second-test-area-for-unmanned-ships/ (accessed on 2 October 2017).
- Norway Opens New Test Area for Autonomous Ships. Available online: https://worldmaritimenews.com/archives/237297/norway-opens-new-test-area-for-autonomous-ships/ (accessed on 7 December 2017).
- Test Area Grenland. Available online: http://nfas.autonomous-ship.org/projects-en.html (accessed on 22 December 2017).
- The World’s Largest, Asia’s First Unmanned Marine Test Site Officially Opened in Zhu Hai. Available online: https://news.sina.com.cn/o/2018-12-06/doc-ihprknvt2843014.shtml (accessed on 6 December 2018).
- Goal-Based Standards (GBS) Verification Process Is Underway. Available online: http://www.imo.org/en/MediaCentre/PressBriefings/Pages/02--GBS.aspx#.XZCtokYzbz0 (accessed on 3 January 2014).
- Zhou, Q.; Li, X.L.; Chen, B. Vibration response prediction and control of a super large bulk carrier. Noise Vib. Control 2014, 34, 47–50. [Google Scholar]
- Peri, D. Robust design optimization for the refit of a cargo ship using real seagoing data. Ocean Eng. 2016, 123, 103–115. [Google Scholar] [CrossRef]
- Uyar, E.; Alpkaya, A.T.; Mutlu, L. Dynamic modelling, investigation of manoeuvring capability and navigation control of a cargo ship by using matlab simulation. IFAC-PapersOnLine 2016, 49, 104–110. [Google Scholar] [CrossRef]
- Zhu, M.; Hahn, A.; Wen, Y.Q.; Bolles, A. Identification-based simplified model of large container ships using support vector machines and artificial bee colony algorithm. Appl. Ocean Res. 2017, 68, 249–261. [Google Scholar] [CrossRef]
- Wang, K.; Yuan, Y.P.; Yan, X.P.; Wan, J.L. Configuration demonstration and control design of clean propulsion systems for 5000 t bulk carriers. Ship Sci. Technol. 2015, 37, 67–71. [Google Scholar]
- Luo, X.B.; Wang, M.H. Study of solvent-based carbon capture for cargo ships through process modelling and simulation. Appl. Energy 2017, 195, 402–413. [Google Scholar] [CrossRef]
- Ammar, N.R.; Seddiek, I.S. Eco-environmental analysis of ship emission control methods: Case study RO-RO cargo vessel. Ocean Eng. 2017, 137, 166–173. [Google Scholar] [CrossRef]
- Geertsma, R.D.; Negenborn, R.R.; Visser, K.; Hopman, J.J. Design and control of hybrid power and propulsion systems for smart ships: a review of developments. Appl. Energy 2017, 194, 30–54. [Google Scholar] [CrossRef]
- Mentes, A.; Akyildiz, H.; Yetkin, M.; Turkoglu, N. A FSA based fuzzy dematel approach for risk assessment of cargo ships at coasts and open seas of turkey. Saf. Sci. 2015, 79, 1–10. [Google Scholar] [CrossRef]
- Akyildiz, H.; Mentes, A. An integrated risk assessment based on uncertainty analysis for cargo vessel safety. Saf. Sci. 2017, 92, 34–43. [Google Scholar] [CrossRef]
- Liu, X. Discussion on improving the course stability of large ships. Mar. Technol. 2002, 1, 17–18. [Google Scholar]
- CMSC. Large Ship Maneuvering; China Communications Press: Beijing, China, 2012. [Google Scholar]
- Liu, T. Risk control of large ships sailing in shallow waters. Marit. China 2016, 1, 82–83. [Google Scholar]
- Fossen, T. Handbook of Marine Craft Hydrodynamics and Motion Control; John Wiley & Sons: West Sussex, UK, 2011. [Google Scholar]
- Xia, G.; Shao, X.; Zhao, A. Robust nonlinear observer and observer-backstepping control design for surface ships. Asian J. Control 2015, 17, 1377–1393. [Google Scholar] [CrossRef]
- Mu, D.; Wang, G.; Fan, Y.; Sun, X.; Qiu, B. Modeling and identification for vector propulsion of an unmanned surface vehicle: Three degrees of freedom model and response model. Ind. Control Comput. 2018, 18, 1889. [Google Scholar] [CrossRef]
- Sonnenburg, C.R.; Woolsey, C.A. Modeling, identification, and control of an unmanned surface vehicle. J. Field Robot. 2013, 30, 371–398. [Google Scholar] [CrossRef]
- Abkowitz, M.A. Measurement of hydrodynamic characteristics from ship maneuvering trials by system identification. SNAME Trans. 1980, 88, 283–318. [Google Scholar]
- Yasukawa, H.; Yoshimura, Y. Introduction of MMG standard method for ship maneuvering predictions. J. Mar. Sci. Technol. 2014, 20, 37–52. [Google Scholar] [CrossRef]
- Nomoto, K.; Taguchi, K.; Honda, K.; Hirano, S. On the steering qualities of ships. J. Zosen Kiokai 1956, 99, 75–82. [Google Scholar] [CrossRef]
- Wang, Y.L.; Han, Q.L. Network-based heading control and rudder oscillation reduction for unmanned surface vehicles. IEEE Trans. Control Syst. Technol. 2017, 25, 1609–1620. [Google Scholar] [CrossRef]
- Larrazabal, J.M.; Peñas, M.S. Intelligent rudder control of an unmanned surface vessel. Expert Syst. Appl. 2016, 55, 106–117. [Google Scholar] [CrossRef]
- Fossen, T.I.; Pettersen, K.Y.; Galeazzi, R. Line-of-sight path following for dubins paths with adaptive sideslip compensation of drift forces. IEEE Trans. Control Syst. Technol. 2015, 23, 820–827. [Google Scholar] [CrossRef]
- Jin, J.; Zhang, J.; Liu, D. Design and verification of heading and velocity coupled nonlinear controller for unmanned surface vehicle. Sensor 2018, 18, 3427. [Google Scholar] [CrossRef]
- Bui, V.P.; Kim, Y.B.; Yong, W.C.; Kawai, H. A study on automatic ship berthing system design. In Proceedings of the International Conference on Networking, Sensing and Control, Okayama, Japan, 26–29 March 2009; Chen, X.K., Takefumi, K., Eds.; IEEE: Piscataway, NJ, USA, 2008; pp. 181–184. [Google Scholar]
- Bui, P.V.; Kim, Y.B. Development of constrained control allocation for ship berthing by using autonomous tugboats. Int. J. Control Autom. Syst. 2011, 9, 1203–1208. [Google Scholar]
- Bui, V. Ship trajectory tracking in harbour area by using autonomous tugboats. IFAC Proc. Vol. 2012, 45, 740–745. [Google Scholar] [CrossRef]
- Bui, V.P.; Ji, S.W.; Choi, K.H.; Kim, Y.B. Nonlinear observer and sliding mode control design for dynamic positioning of a surface vessel. In Proceedings of the 12th International Conference on Control, Automation and Systems, JeJu Island, Korea, 17–21 October 2012; Shim, B.K., Kang, K., Lee, W.S., Won, J.B., Han, S.H., Eds.; IEEE: Piscataway, NJ, USA, 2012; pp. 1900–1904. [Google Scholar]
- Aschemann, H.; Wirtensohn, S.; Reuter, J. Nonlinear observer-based ship control and disturbance compensation. IFAC-PapersOnline 2016, 49, 297–302. [Google Scholar] [CrossRef]
- Popov, I.; Koschorrek, P.; Haghani, A. Adaptive kalman filtering for dynamic positioning of marine vessels. IFAC-PapersOnLine 2017, 50, 1121–1126. [Google Scholar] [CrossRef]
- Fossen, T.I.; Lekkas, A.M. Direct and indirect adaptive integral line-of-sight path-following controllers for marine craft exposed to ocean currents. Int. J. Adapt. Control Signal Process. 2017, 31, 445–463. [Google Scholar] [CrossRef]
- Fang, M.C.; Zhuo, Y.Z.; Lee, Z.Y. The application of the self-tuning neural network PID controller on the ship roll reduction in random waves. Ocean Eng. 2010, 37, 529–538. [Google Scholar] [CrossRef]
- Xiong, Y.; Hu, J.J. Research of ship motion based on fuzzy control. Int. J. Control Autom. 2016, 9, 137–148. [Google Scholar]
- Zuo, X. Design of usv course control based on dynamic matrix control (DMC). Ind. Control Comput. 2016, 29, 44–45. [Google Scholar]
- Liu, Z.Q.; Gu, W.; Gao, D.J. Ship course keeping using eigenvalue decomposition adaptive sliding mode control. In Proceedings of the Techno-Ocean, Kobe, Japan, 6–8 October 2016; IEEE: Piscataway, NJ, USA, 2017; pp. 687–691. [Google Scholar]
- Liu, Y.; Guo, C.; Lei, Z. Intelligent control based on ADRC for large container ship course keeping. Lect. Notes Electr. Eng. 2013, 254, 195–206. [Google Scholar]
- Layek, A.; Vien, N.A.; Chung, T.; Tuyenet, L.P. Deep reinforcement learning algorithms for steering an underactuated ship. In Proceedings of the 2017 IEEE International Conference on Multisensor Fusion and Integration for Intelligent Systems (MFI), Daegu, Korea, 16–18 November 2017; Ko, H., Lee, J., Oh, S., Hanebeck, U.D., Eds.; IEEE: Piscataway, NJ, USA, 2017; pp. 602–607. [Google Scholar]
- Tomera, M. Ant colony optimization algorithm applied to ship steering control. Procedia Comput. Sci. 2014, 35, 83–92. [Google Scholar] [CrossRef]
- Chen, G.Q. Research on precise intelligent heading control of large ship autopliot system. Ship Sci. Technol. 2016, 38, 145–147. [Google Scholar]
- Li, D.S. Research on intelligent course controller of ship based on genetic algorithm and fuzzy control theory. Ship Sci. Technol. 2017, 39, 34–36. [Google Scholar]
- Ejaz, M.; Chen, M. Optimal backstepping control for a ship using firefly optimization algorithm and disturbance observer. Trans. Inst. Meas. Control 2018, 40, 1983–1998. [Google Scholar] [CrossRef]
- Li, G.Y. Research on Particle Swarm Optimized Fractional-Order Controller and Its Application to Control for Underactuated Surface Vessels. Ph.D. Thesis, Dalian Maritime University, Dalian, China, 2016. [Google Scholar]
- Zhang, A.M.; Sun, J.; Huang, J.; Liu, J. Marine course control based on fractional-order piλdμ. Ship Sci. Technol. 2016, 38, 87–90. [Google Scholar]
- Liu, W.J.; Sui, Q.M.; Zhou, F.Y.; Hu, G.S. Active disturbance rejection controller design and simulation for ship course based on bech’s equation. Ship Eng. 2011, 33, 61–64. [Google Scholar]
- Mizuno, N.; Matsumoto, S. Design and Evaluation of Simple Ship’s Automatic Maneuvering System Using Sliding Mode Controller. IFAC Proc. Vol. 2013, 46, 67–72. [Google Scholar] [CrossRef]
- Zhang, W.J.; Liu, Z.J.; Yin, J.C. Time-delay wavelet network predictor based on sensitivity analysis with application to predictive ship course control. J. Comput. Methods Sci. Eng. 2016, 16, 391–402. [Google Scholar] [CrossRef]
- Chang, W.J.; Hsu, F.L. Sliding mode fuzzy control for takagi-sugeno fuzzy systems with bilinear consequent part subject to multiple constraints. Inf. Sci. 2016, 327, 258–271. [Google Scholar] [CrossRef]
- Liang, C.Z. Research on intelligent control method of self-learning fuzzy neural network for ship course. Ship Sci. Technol. 2017, 39, 58–60. [Google Scholar]
- Liu, Z.Y.; Liu, W.; Fu, M.Y.; Shi, X.C. Heading control of air cushion vehicles based on adaptive fuzzy ADRC. Inf. Control 2011, 40, 747–752. [Google Scholar]
- Shi, X.C.; Liu, Z.Y.; Fu, M.Y.; Wang, J. Course control of air cushion vehicle based on SVM-ADRC. J. Huazhong Univ. Sci. Technol. Nat. Sci. Ed. 2012, 40, 59–63. [Google Scholar]
- Liu, G.Y.; Hou, Y.B.; Luo, Y.; Li, D. Genetic algorithm’s application for optimization of PID parameters in dynamic positioning vessel. MATEC Web Conf. 2017, 139, 00153. [Google Scholar]
- Liyun, W.; Jianmei, X.; Xihuai, W. Ship dynamic positioning systems based on fuzzy predictive control. Telkomnika 2013, 11, 6769–6779. [Google Scholar] [CrossRef]
- Xia, G.Q.; Liu, J.; Chen, X.H.; Wang, D.P.; Yang, R.T. EKF based model identification for a relaxed dynamic positioning ship using NMPC method. In Proceedings of the 2015 IEEE International Conference on Mechatronics and Automation (ICMA), Beijing, China, 2–5 August 2015; Guo, S., Takamatsu, X., Eds.; IEEE: Piscataway, NJ, USA, 2015; pp. 1313–1318. [Google Scholar]
- Ianagui, A.S.S.; Tannuri, E.A. Cooperative sliding mode control applied to a fleet of dp vessels. IFAC-PapersOnline 2015, 48, 299–304. [Google Scholar] [CrossRef]
- Lei, Z.L.; Chen, G.; Yang, L. Ship dynamic positioning decoupling control based on ADRC. Adv. Intell. Syst. Comput. 2014, 213, 443–455. [Google Scholar]
- Wu, D.F.; Ren, F.K.; Yin, Z.B. Design of active disturbance rejection controller for marine dynamic positioning system based on artificial bee colony algorithm. Ship Eng. 2015, 37, 52–56. [Google Scholar]
- Qian, X.B.; Yin, Y.; Zhang, X.F.; Sun, X.F. Application of model prediction control in ship dynamic positioning simulator. J. Syst. Simul. 2016, 28, 2620–2625. [Google Scholar]
- Wang, G.; Li, W.H.; Quan, C.H.; Lin, B.H. Model predictive control of ship dynamic positioning with state estimator. J. Dalian Marit. Univ. 2015, 41, 24–28. [Google Scholar]
- Tran, V.L.; Im, N. A study on ship automatic berthing with assistance of auxiliary devices. Int. J. Naval Arch. Ocean Eng. 2012, 4, 199–210. [Google Scholar] [CrossRef]
- Ahmed, Y.A. Automatic ship berthing using artificial neural network based on virtual window concept in wind condition. In Proceedings of the 13th IFAC Symposium on Control in Transportation Systems, Sofia, Bulgaria, 12–14 September 2012; Todor, S., Ed.; Bulgarian National Committee of IFAC: Sofia, Bulgaria, 2012; pp. 286–291. [Google Scholar]
- Ahmed, Y.A.; Hasegawa, K. Implementation of automatic ship berthing using artificial neural network for free running experiment. IFAC Proc. Vol. 2013, 46, 25–30. [Google Scholar] [CrossRef]
- Ahmed, Y.A.; Hasegawa, K. Automatic ship berthing using artificial neural network trained by consistent teaching data using nonlinear programming method. Eng. App. Artif. Intell. 2013, 26, 2287–2304. [Google Scholar] [CrossRef]
- Ahmed, Y.A. Experiment results for automatic ship berthing using artificial neural network based controller. IFAC Proc. Vol. 2014, 47, 2658–2663. [Google Scholar] [CrossRef]
- Ahmed, Y.A.; Hasegawa, K. Artificial neural network based automatic ship berthing combining PD controlled side thrusters—A combined controller for final approaching to berth. In Proceedings of the 13th International Conference on Control Automation Robotics & Vision, Singapore, 10–12 December 2014; IEEE: Piscataway, NJ, USA, 2015; pp. 1304–1309. [Google Scholar]
- Yang, Z.; Wang, J.H.; Wu, Y.P. Straight line path following of unmanned surface vessel based on fuzzy PID. Comput. Eng. 2014, 40, 270–274. [Google Scholar]
- Hu, Y.; Park, G.K.; Wu, H.; Zhang, Q. Robust adaptive fuzzy design for ship linear-tracking control with input saturation. Int. J. e-Navig. Marit. Econ. 2017, 6, 9–16. [Google Scholar] [CrossRef]
- Pavlov, A.; Nordahl, H.; Breivik, M. MPC-based optimal path following for underactuated vessels. IFAC Proc. Vol. 2009, 42, 340–345. [Google Scholar] [CrossRef]
- Fossen, T.; Breivik, M.; Skjetne, R. Line-of-sight path following of underactuated marine craft. IFAC Proc. Vol. 2003, 36, 211–216. [Google Scholar] [CrossRef]
- Huang, H.Y.; Fan, Y.S. Path following for unmanned surface vessels based on adaptive LOS guidance and ADRC. Iconip Part VI 2017, 1, 192–200. [Google Scholar]
- Shen, H.; Guo, C. Path-following control of underactuated ships using actor-critic reinforcement learning with MLP neural networks. In Proceedings of the 2016 Sixth International Conference on Information Science and Technology (ICIST), Dalian, China, 6–8 May 2016; IEEE: Piscataway, NJ, USA, 2016; pp. 317–321. [Google Scholar]
- Kapetanović, N.; Bibuli, M.; Mišković, N.; Caccia, M. Real-time model predictive line following control for underactuated marine vehicles. IFAC-PapersOnLine 2017, 50, 12374–12379. [Google Scholar] [CrossRef]
- Martinsen, A.B.; Lekkas, A.M. Straight-path following for underactuated marine vessels using deep reinforcement learning. IFAC-PapersOnLine 2018, 51, 329–334. [Google Scholar] [CrossRef]
- Zhang, L.; Qiao, L.; Chen, J.; Zhang, W. Neural-network-based reinforcement learning control for path following of underactuated ships. In Proceedings of the 2016 35th Chinese Control Conference (CCC), Chengdu, China, 27–29 July 2016; Chen, J., Zhao, Q.C., Eds.; IEEE: Piscataway, NJ, USA, 2016; pp. 5786–5791. [Google Scholar]
- Shen, Z.P.; Dai, C.S. Iterative sliding mode control based on reinforced learning and used for path tracking of under-actuated ship. J. Harbin Eng. Univ. 2017, 38, 697–704. [Google Scholar]
- Malecki, J. Applying of fuzzy logic to precise control of the ship motion. In Proceedings of the Second International Conference on Mathematics and Computers in Sciences and in Industry, Sliema, Malta, 17 August 2015; Guerrero, J.E., Ed.; IEEE: Piscataway, NJ, USA, 2016; pp. 125–130. [Google Scholar]
- Xiao, H.Z.; Chen, C.L.P.; Li, T.S.; Han, M. General projection neural network based nonlinear model predictive control for multi-robot formation and tracking. IFAC-PapersOnline 2017, 50, 838–843. [Google Scholar] [CrossRef]
- Mizuno, N.; Saka, N.; Katayama, T. A ship’s automatic maneuvering system using optimal preview sliding mode controller with adaptation mechanism. IFAC-PapersOnline 2016, 49, 576–581. [Google Scholar] [CrossRef]
- Li, R.H.; Li, T.S.; Bu, R.X. Active-disturbance-rejection control based underactuated surface vessel path following. J. Dalian Marit. Univ. 2013, 39, 5–8. [Google Scholar]
- De Paula, M.; Acosta, G.G. Trajectory tracking algorithm for autonomous vehicles using adaptive reinforcement learning. In Proceedings of the OCEANS 2015-MTS/IEEE Washington, Washington, DC, USA, 19–22 October 2015; IEEE: Piscataway, NJ, USA, 2015; pp. 1–8. [Google Scholar]
- Sethuramalingam, T.; Nagaraj, B. A proposed system of ship trajectory control using particle swarm optimization. Procedia Comput. Sci. 2016, 87, 294–299. [Google Scholar] [CrossRef]
- Hu, K.; Liu, C.B. Submarine depth ADRC controller based on PSO near surface. In Proceedings of the 30th Chinese Control Conference, Yantai, China, 22–24 July 2011; Zhang, J.F., Zhao, Q.C., Eds.; IEEE: Piscataway, NJ, USA, 2011; pp. 3580–3584. [Google Scholar]
- Park, B.S.; Kwon, J.W.; Kim, H. Neural network-based output feedback control for reference tracking of underactuated surface vessels. Automatica 2017, 77, 353–359. [Google Scholar] [CrossRef]
- Zheng, X.L.; Zhao, X.D.; Li, R.; Yin, Y.F. Adaptive neural tracking control for a class of switched uncertain nonlinear systems. Neurocomputing 2015, 168, 320–326. [Google Scholar] [CrossRef]
- Haseltalab, A.; Negenborn, R.R. Adaptive control for a class of partially unknown non-affine systems: Applied to autonomous surface vessels. IFAC-PapersOnLine 2017, 50, 4252–4257. [Google Scholar] [CrossRef]
- Yan, Y.; Yu, S.H. Sliding mode tracking control of autonomous underwater vehicles with the effect of quantization. Ocean Eng. 2018, 151, 322–328. [Google Scholar] [CrossRef]
- Li, W.; Ma, W. Simulation on vessel intelligent collision avoidance based on artificial fish swarm algorithm. Pol. Marit. Res. 2016, 23, 138–143. [Google Scholar] [CrossRef]
- Liu, H.D.; Rong, D.; Zhang, L.Y. The application research for ship collision avoidance with hybrid optimization algorithm. In Proceedings of the IEEE International Conference on Information & Automation, Ningbo, China, 1–3 August 2016; IEEE: Piscataway, NJ, USA, 2016; pp. 760–767. [Google Scholar]
- Kim, D.; Hirayama, K.; Okimoto, T. Ship collision avoidance by distributed tabu search. Transnav Int. J. Mar. Navig. Saf. Sea Transport. 2015, 9, 23–29. [Google Scholar] [CrossRef]
- Fossen, T.I. Marine Control System-Guidance, Navigation and Control of Ships, Rigs and Underwater Vehicles; Marine Cybemetics: Trondheim, Norway, 2002. [Google Scholar]
- Stateczny, A.; Burdziakowski, P. Universal autonomous control and management system for multipurpose unmanned surface vessel. Pol. Marit. Res. 2019, 26, 30–39. [Google Scholar] [CrossRef]
- Namkyun, I.; Hasegawa, K. All direction approach automatic berthing controller using ANN (artifical neural networks). IFAC Proc. Vol. 2007, 40, 300–304. [Google Scholar] [CrossRef]
- Wu, Y.P.; Wang, J.H.; Yang, Z. Straight path tracking method of an unmanned surface vehicle based on fuzzy control. Comput. Meas. Control 2014, 22, 1394–1397. [Google Scholar]
- Moradi, M.H.; Katebi, M.R. Predictive PID control for ship autopilot design. IFAC Proc. Vol. 2001, 34, 375–380. [Google Scholar] [CrossRef]
- Wang, D.; Zhang, J.; Shao, F.; Jin, J.C.; Mao, X.P. LQR-based waypoint tracking control of catamaran USV with double propulsion system. Inf. Control 2017, 46, 587–592. [Google Scholar]
- Balmat, J.F.; Lafont, F.; Maifret, R.; Pessel, N. A decision-making system to maritime risk assessment. Ocean Eng. 2011, 38, 171–176. [Google Scholar] [CrossRef]
- Liao, Y.L.; Wan, L.; Zhuang, J.Y. An embedded motion control system for water-jet-propelled unmanned surface vehicles. Chin. High Technol. Lett. 2012, 22, 416–422. [Google Scholar]
- Dong, Z.P.; Wan, L.; Song, L.F.; Mao, Y.S. Design of control system for micro-USV based on adaptive experts plane algorithm. Shipbuild. China 2017, 58, 178–188. [Google Scholar]
- Ahmed, Y.A.; Hasegawa, K. Fuzzy reasoned waypoint controller for automatic ship guidance. IFAC-PapersOnline 2016, 49, 604–609. [Google Scholar] [CrossRef]
- Miao, Z. The application of data mining in the design of adaptive fuzzy controller for ship dynamic positioning. Ship Sci. Technol. 2016, 38, 16–18. [Google Scholar]
- Chen, H.P. Research of the ship course control system based on adaptive neural fuzzy algorithm. Ship Sci. Technol. 2017, 39, 104–106. [Google Scholar]
- Yazdanpanah, R.; Mahjoob, M.J.; Abbasi, E. Fuzzy LQR controller for heading control of an unmanned surface vessel. In Proceedings of the International Conference in Electrical and Electronics Engineering, Amman, Jordan, 16–18 April 2013; IEEE: Piscataway, NJ, USA, 2013; pp. 73–78. [Google Scholar]
- Naeem, W.; Sutton, R.; Chudley, J. Soft computing design of a linear quadratic gaussian controller for an unmanned surface vehicle. In Proceedings of the 14th Mediterranean Conference on Control and Automation, Ancona, Italy, 28–30 June 2006; IEEE: Piscataway, NJ, USA, 2006; pp. 1–6. [Google Scholar]
- Su, Y.X.; Zhao, J. Constrained control of ship dynamic positioning system based on generalized predictive control. Ship Eng. 2015, 3, 49–52. [Google Scholar]
- Sotnikova, M. Dynamic positioning based on nonlinear MPC. IFAC Proc. Vol. 2013, 46, 37–42. [Google Scholar] [CrossRef]
- Liu, Z.L.; Geng, C.; Li, W.; Wang, T.H. Path following control of unmanned surface vessel by MPC-based method. In Proceedings of the 36th Chinese Control Conference, Dalian, China, 26–28 July 2017; Liu, T., Zhao, Q.C., Eds.; Shanghai Systems Science Press: Shanghai, China, 2017; pp. 4534–4539. [Google Scholar]
- Li, G.L.; Guo, Y.P.; Lin, L. Marine course DMPC control based on laguerre function. Comput. Dig. Eng. 2017, 45, 988–993. [Google Scholar]
- Mizuno, N.; Uchida, Y.; Okazaki, T. Quasi real-time optimal control scheme for automatic berthing. IFAC-PapersOnline 2015, 48, 305–312. [Google Scholar] [CrossRef]
- Annamalai, A.S.; Sutton, R.; Yang, C.; Culverhouse, P.; Sharma, S. Robust adaptive control of an uninhabited surface vehicle. J. Intell. Robot. Syst. 2015, 78, 319–338. [Google Scholar] [CrossRef]
- Xia, G.Q.; Liu, J.; Pang, C.C.; Xue, J.J. Constrained model predictive control design for dynamic positioning of a supply ship. In Proceedings of the OCEANS 2015-MTS/IEEE Washington, Washington, DC, USA, 19–22 October 2015; IEEE: Piscataway, NJ, USA, 2016; pp. 1–6. [Google Scholar]
- Liu, L.; Wang, D.; Peng, Z.H.; Wang, H. Predictor-based los guidance law for path following of underactuated marine surface vehicles with sideslip compensation. Ocean Eng. 2016, 124, 340–348. [Google Scholar] [CrossRef]
- Le, M.D.; Nguyen, H.N.; Nguyen, K.B. Control of large ship motions in harbor maneuvers by applying sliding mode control. IFAC Proc. Vol. 2004, 37, 309–314. [Google Scholar] [CrossRef]
- Liao, Y.L.; Chang, W.T.; Liu, T. Backstepping adaptive dynamical sliding mode control of the straight-ling trajectory tracking of underactuated unmanned surface vessels. Chin. High Technol. 2013, 23, 598–604. [Google Scholar]
- Zhao, D.; Qi, L. Sliding mode adaptive backstepping control of ship straight track control. Ship Sci. Technol. 2016, 38, 85–87. [Google Scholar]
- Wu, Y.; Yang, S.Q.; Li, W.H.; Liang, L.D.; Wang, Q. Heading control of an underactuated unmanned surface vehicle based on sliding mode and backstepping. Sci. Technol. Eng. 2018, 18, 47–53. [Google Scholar]
- Das, S. Applicability of sliding mode control in autopilot design for ship motion control. In Proceedings of the International Conference on Recent Advances and Innovations in Engineering (ICRAIE-2014), Jaipur, India, 9–11 May 2014; IEEE: Piscataway, NJ, USA, 2014; pp. 1–6. [Google Scholar]
- Sun, Z.; Zhang, G.; Lu, Y.; Zhang, W. Leader-follower formation control of underactuated surface vehicles based on sliding mode control and parameter estimation. ISA Trans. 2018, 72, 15. [Google Scholar] [CrossRef]
- Li, X.P.; Wu, H.S.; Ruan, M.F. Neural sliding mode control for tracking of underactuated ships based on backstepping. J. Xihua Univ. Nat. Sci. 2015, 34, 71–75. [Google Scholar]
- Yang, Z.; Liu, F.M.; Wang, Y. Path following of underactuated surface vessels based on neural sliding mode. Ship Build. China 2015, 56, 45–55. [Google Scholar]
- Han, J.Q. From PID technique to active disturbance rejection control technique. Control Eng. China 2002, 9, 13–18. [Google Scholar]
- Gao, Z.Q. Scaling and bandwidth-parameterization based controller tuning. Art Sci. Feedback Control 2003, 6, 4989–4996. [Google Scholar]
- Bian, X.Q.; Fu, M.Y.; Wang, Y.H. Ship Dynamic Positioning; Science Press: Beijing, China, 2011. [Google Scholar]
- Xiong, H.J.; Liu, J.Y.; Chen, Y.P. Research and simulation of ADRC on ships dynamic positioning control under strong disturbance. J. Wuhan Univ. Technol. 2015, 37, 52–57. [Google Scholar]
- Piao, Z.J.; Guo, C. Simulation for pod-driven ship course ADRC steering. In Asian Simulation Conference; Zhang, L., Song, X., Wu, Y., Eds.; Springer: Singapore, 2016; pp. 77–85. [Google Scholar]
- Piao, Z.J.; Chen, G. RBF-ADRC based intelligent course control for a twin podded ship. In Chinese Intelligent Automation Conference; Deng, Z., Ed.; Springer: Singapore, 2017; pp. 441–448. [Google Scholar]
- Liu, W.J.; Mei, S.Q.; Yu, Z.F. Straight line tracking control of ships based on ADRC. J. Shandong Univ. Eng. Sci. 2010, 40, 48–53. [Google Scholar]
- Qiu, F.; Li, W.; Ning, J. Integral sliding-mode controller of ship tracking based on linear active disturbance rejection control. J. Shanghai Marit. Univ. 2017, 38, 12–17. [Google Scholar]
- Guo, C.; Wang, D.M.; Li, Y.Z. Modeling and simulation for super large twin-propeller twin-rudder ship and its course ADRC. In Theory, Methodology, Tools and Applications for Modeling and Simulation of Complex Systems; Zhang, L., Song, X., Wu, Y., Eds.; Springer: Singapore, 2016; pp. 89–99. [Google Scholar]
- Li, R.H.; Li, T.S.; Li, Q. Application of active disturbance rejection control in ship course and track control. In Proceedings of the 30th Chinese Control Conference, Yantai, China, 22–24 July 2011; Zhang, J.F., Zhao, Q.C., Eds.; IEEE: Piscataway, NJ, USA, 2011; pp. 6310–6314. [Google Scholar]
- Qin, C.Y.; Li, W.; Ning, J.; Sun, J. Active disturbance rejection control for ship trajectory tracking based on nonsingular terminal sliding mode. J. Shanghai Marit. Univ. 2016, 37, 13–17. [Google Scholar]
- Yang, F.F.; Guo, C.; Jiang, Y.B. RBF based integrated ADRC controller for a ship dynamic positioning system. In Chinese Intelligent Automation Conference; Deng, Z., Ed.; Springer: Singapore, 2017; pp. 673–680. [Google Scholar]
- Hunt, K.J.; Sbarbaro, D.; Żbikowski, R.; Gawthrop, P.J. Neural networks for control systems—A survey. Automatica 1992, 28, 1083–1112. [Google Scholar] [CrossRef]
- Steinbrunn, M.; Moerkotte, G.; Kemper, A. Heuristic and randomized optimization for the join ordering problem. Int. J. Very Large Data Bases 1997, 6, 191–208. [Google Scholar] [CrossRef]
- Choi, C.; Lee, J.J. Chaotic local search algorithm. Artif. Life Robot. 1998, 2, 41–47. [Google Scholar] [CrossRef]
- Vapnik, V.; Lerner, A.Y. Recognition of patterns with help of generalized portraits. Avtomat. Telemekh 1963, 24, 774–780. [Google Scholar]
- Holland, J.H. Genetic algorithms. Sci. Am. 1992, 267, 66–73. [Google Scholar] [CrossRef]
- Glover, F. Tabu search—Part I. ORSA J. Comput. 1989, 1, 190–206. [Google Scholar] [CrossRef]
- Marco, D.; de Montes, O.M.A.; Sabrina, O.; Thomas, S. Ant colony optimization. IEEE Comput. Intell. Mag. 2007, 1, 28–39. [Google Scholar]
- Kennedy, J. Particle swarm optimization. Encycl. Mach. Learn. 2010, 1, 760–766. [Google Scholar]
- Passino, K.M. Biomimicry of bacterial foraging for distributed optimization and control. IEEE Control Syst. Mag. 2002, 22, 52–67. [Google Scholar]
- Li, X.L. A New Intelligent Optimization Method-Artificial Fish Swarm Algorithms. Ph.D. Thesis, Zhejiang University, Hangzhou, China, 2003. [Google Scholar]
- Edmonds, J. Matroids and the greedy algorithm. Math. Program. 1971, 1, 127–136. [Google Scholar] [CrossRef]
- Karaboga, D. Artificial bee colony algorithm. Scholarpedia 2010, 5, 6915. [Google Scholar] [CrossRef]
- Pinto, P.; Runkler, T.A.; Sousa, J.M. Wasp Swarm Optimization of Logistic Systems. In Adaptive and Natural Computing Algorithms; Ribeiro, B., Albrecht, R.F., Dobnikar, A., Pearson, D.W., Steele, N.C., Eds.; Springer: Vienna, Austria, 2005; pp. 264–267. [Google Scholar]
- Mucherino, A.; Seref, O. Monkey search: A novel metaheuristic search for global optimization. In AIP Conference Proceedings; AIP: Melville, NY, USA, 2007; pp. 162–173. [Google Scholar]
- Lu, X.; Zhou, Y. A novel global convergence algorithm: Bee collecting pollen algorithm. In International Conference on Intelligent Computing; Huang, D.S., Wunsch, D.C., Levine, D.S., Jo, K.H., Eds.; Springer: Berlin/Heidelberg, Germany, 2008; pp. 518–525. [Google Scholar]
- Yang, X.S.; Deb, S. Engineering optimisation by cuckoo search. Int. J. Math. Model. Numer. Optim. 2010, 1, 330–343. [Google Scholar] [CrossRef]
- Rashedi, E.; Nezamabadi-pour, H.; Saryazdi, S. GSA: A gravitational search algorithm. Inf. Sci. 2009, 179, 2232–2248. [Google Scholar] [CrossRef]
- Shiqin, Y.; Jianjun, J.; Guangxing, Y. A dolphin partner optimization. In Proceedings of the 2009 WRI Global Congress on Intelligent Systems, Xiamen, China, 19–21 May 2009; Zhou, S.M., Wang, W.W., Eds.; IEEE: Piscataway, NJ, USA, 2009; pp. 124–128. [Google Scholar]
- Yang, X.S. A new metaheuristic bat-inspired algorithm. Comput. Knowl. Technol. 2010, 284, 65–74. [Google Scholar]
- Yang, X.S. Firefly algorithm, stochastic test functions and design optimisation. Int. J. Bio-Inspir. Comput. 2010, 2, 78–84. [Google Scholar] [CrossRef]
- Pan, W.T. A new fruit fly optimization algorithm: Taking the financial distress model as an example. Knowl.-Based Syst. 2012, 26, 69–74. [Google Scholar] [CrossRef]
- Gandomi, A.H.; Alavi, A.H. Krill herd: A new bio-inspired optimization algorithm. Commun. Nonlinear Sci. Numer. Simul. 2012, 17, 4831–4845. [Google Scholar] [CrossRef]
- Mirjalili, S.; Mirjalili, S.M.; Lewis, A. Grey wolf optimizer. Adv. Eng. Softw. 2014, 69, 46–61. [Google Scholar] [CrossRef]
- Bansal, J.C.; Sharma, H.; Jadon, S.S.; Clerc, M. Spider monkey optimization algorithm for numerical optimization. Memet. Comput. 2014, 6, 31–47. [Google Scholar] [CrossRef]
- Mirjalili, S. The ant lion optimizer. Adv. Eng. Softw. 2015, 83, 80–98. [Google Scholar] [CrossRef]
- Mirjalili, S.; Lewis, A. The whale optimization algorithm. Adv. Eng. Softw. 2016, 95, 51–67. [Google Scholar] [CrossRef]
- Yazdani, M.; Jolai, F. Lion optimization algorithm (LOA): A nature-inspired metaheuristic algorithm. J. Comput. Des. Eng. 2016, 3, 24–36. [Google Scholar] [CrossRef]
- Jiang, X.Y.; Li, S. Bas: Beetle antennae search algorithm for optimization problems. arXiv 2017, arXiv:1710.10724. [Google Scholar] [CrossRef]
- Wang, Y.Y.; Chai, S.H.; Khan, F.; Nguyen, H.D. Unscented kalman filter trained neural networks based rudder roll stabilization system for ship in waves. Appl. Ocean Res. 2017, 68, 26–38. [Google Scholar] [CrossRef]
- Wang, R.Q.; Zhao, Y.L.; Miao, K.Y. Application of neural network minimum parameter learning algorithm in ship’s heading tracking control. In Proceedings of the International Symposium on Computational Intelligence and Design, Hangzhou, China, 10–11 December 2017; IEEE: Piscataway, NJ, USA, 2017; pp. 135–139. [Google Scholar]
- Ge, Y.; Qin, M.J.; Niu, Q.T. Prediction of ship motion attitude based on bp network. In Proceedings of the 29th Chinese Control And Decision Conference (CCDC), Chongqing, China, 20–30 May 2017; Yang, G.H., Yang, D., Eds.; IEEE: Piscataway, NJ, USA, 2017; pp. 1596–1600. [Google Scholar]
- Zhang, Q.; Jiang, N.; Hu, Y.; Pan, D. Design of course-keeping controller for a ship based on backstepping and neural networks. Int. J. E-Navig. Marit. Econ. 2017, 7, 34–41. [Google Scholar] [CrossRef]
- Zhang, L.J.; Jia, H.M.; Qi, X. NNFFC-adaptive output feedback trajectory tracking control for a surface ship at high speed. Ocean Eng. 2011, 38, 1430–1438. [Google Scholar] [CrossRef]
- Huang, G.B.; Zhu, Q.Y.; Siew, C.K. Extreme learning machine: Theory and applications. Neurocomputing 2006, 70, 489–501. [Google Scholar] [CrossRef]
- Sun, J.C.; Wang, N.; Meng, J.E. Extreme learning control of surface vehicles with unknown dynamics and disturbances. Neurocomputing 2015, 167, 535–542. [Google Scholar] [CrossRef]
- Wang, N.; Sun, J.C.; Er, M.J.; Liu, Y.C. A novel extreme learning control framework of unmanned surface vehicles. IEEE Trans. Cybern. 2015, 46, 1106. [Google Scholar] [CrossRef]
- Wang, X.G.; Jian, Z.Z. Identification of ship manoeuvring response model based on fruit fly optimization algorithm. J. Dalian Marit. Univ. 2012, 38, 1–4. [Google Scholar]
- Tomera, M. Swarm intelligence applied to identification of nonlinear ship steering model. In Proceedings of the IEEE International Conference on Cybernetics, Gdynia, Poland, 24–26 June 2015; Piotr, J., Ngoc, T.N., Hong, T.P., Ireneusz, C., Eds.; IEEE: Piscataway, NJ, USA, 2015; pp. 133–139. [Google Scholar]
- Luo, W.L.; Cai, W.L. Modeling of ship manoeuvring motion using optimized support vector machines. In Proceedings of the Fifth International Conference on Intelligent Control and Information Processing, Dalian, China, 18–20 August 2015; IEEE: Piscataway, NJ, USA, 2015; pp. 476–478. [Google Scholar]
- Xu, H.T.; Soares, C.G. Vector field path following for surface marine vessel and parameter identification based on LS-SVM. Ocean Eng. 2016, 113, 151–161. [Google Scholar] [CrossRef]
- Luo, W.M.; Ren, J.S. On the identification of coupled pitch and heave motions using support vector machine. In Proceedings of the 28th Chinese Control and Decision Conference, Yinchuan, China, 28–30 May 2016; Yang, G.H., Gao, Y., Zhang, H., Eds.; IEEE: Piscataway, NJ, USA, 2016; pp. 3316–3321. [Google Scholar]
- Shin, J.; Dong, J.K.; Lee, Y.I. Adaptive path following control for an unmanned surface vessel using an identified dynamic model. IEEE/ASME Trans. Mech. 2017, 22, 1143–1153. [Google Scholar] [CrossRef]
- Zhu, M.; Hahn, A.; Wen, Y.Q. Identification-based controller design using cloud model for course-keeping of ships in waves. Eng. App. Artif. Intell. 2018, 75, 22–35. [Google Scholar] [CrossRef]
- Seghir, M.M. Safe ship’s control in a fuzzy environment using a genetic algorithm. Solid State Phenom. 2011, 180, 70–75. [Google Scholar] [CrossRef]
- Chen, J.W.; Zhu, H.; Lei, Z.; Sun, Y. Research on fuzzy control of path tracking for underwater vehicle based on genetic algorithm optimization. Ocean Eng. 2018, 156, 217–223. [Google Scholar] [CrossRef]
- Kosmas, O.T.; Vlachos, D.S. Simulated annealing for optimal ship routing. Comput. Oper. Res. 2012, 39, 576–581. [Google Scholar] [CrossRef]
- Becker, M.; Tierney, K. A hybrid reactive tabu search for liner shipping fleet repositioning. In 6th International Conference on Computational Logistics; Francesco, C., Stefan, V., Negenborn, R.R., Eds.; Springer: Delft, The Netherlands, 2015; pp. 123–138. [Google Scholar]
- Kang, J.G.; Kim, Y.D. Stowage planning in maritime container transportation. J. Oper. Res. Soc. 2002, 53, 415–426. [Google Scholar] [CrossRef]
- Wang, Y.; Huang, S.; Liao, Q.; Yang, F. A method for ship compartment layout design based on gravitational search algorithm. J. Shanghai Jiaotong Univ. 2016, 50, 131–139. [Google Scholar]
- Chen, P.; Shi, G.Y.; Liu, S.; Zhang, Y.Q. Decision support based on artificial fish swarm for ship collision avoidance from AIS data. In Proceedings of the 2018 International Conference on Machine Learning and Cybernetics, Chengdu, China, 15–18 July 2018; IEEE: Piscataway, NJ, USA, 2018; pp. 31–36. [Google Scholar]
- Jiang, X.Y.; Li, S. Beetle antennae search without parameter tuning (BAS-WPT) for multi-objective optimization. arXiv 2017, arXiv:1711.02395. [Google Scholar]
- Deng, W.; Xu, J.J.; Zhao, H.M. An improved ant colony optimization algorithm based on hybrid strategies for scheduling problem. IEEE Access 2019, 7, 20281–20292. [Google Scholar] [CrossRef]
- Gupta, S.; Deep, K. A novel random walk grey wolf optimizer. Swarm Evol. Comput. 2019, 44, 101–112. [Google Scholar] [CrossRef]
- Sharma, A.; Sharma, A.; Panigrahi, B.K.; Kiran, D.; Kumar, R. Ageist spider monkey optimization algorithm. Swarm Evol. Comput. 2016, 28, 58–77. [Google Scholar] [CrossRef]
- Wang, J.; Chen, H. BSAS: Beetle swarm antennae search algorithm for optimization problems. arXiv 2018, arXiv:1807.10470. [Google Scholar]
- Wu, D.; Ren, F.; Zhang, W. An energy optimal thrust allocation method for the marine dynamic positioning system based on adaptive hybrid artificial bee colony algorithm. Ocean Eng. 2016, 118, 216–226. [Google Scholar] [CrossRef]
- Deb, S.; Deb, S.; Gandomi, A.H.; Zhang, Z.; Alavi, A.H. Chaotic cuckoo search. Soft Comput. 2016, 20, 3349–3362. [Google Scholar]
- Li, X.; Yin, M. Modified cuckoo search algorithm with self adaptive parameter method. Inf. Sci. 2015, 298, 80–97. [Google Scholar] [CrossRef]
- Wang, G.G.; Guo, L.; Gandomi, A.H.; Hao, G.S.; Wang, H. Chaotic krill herd algorithm. Inf. Sci. 2014, 274, 17–34. [Google Scholar] [CrossRef]
- Adarsh, B.R.; Raghunathan, T.; Jayabarathi, T.; Yang, X.S. Economic dispatch using chaotic bat algorithm. Energy 2016, 96, 666–675. [Google Scholar] [CrossRef]
- Kaur, G.; Arora, S. Chaotic whale optimization algorithm. J. Comput. Des. Eng. 2018, 5, 275–284. [Google Scholar] [CrossRef]
- Aljarah, I.; Faris, H.; Mirjalili, S. Optimizing connection weights in neural networks using the whale optimization algorithm. Soft Comput. 2018, 22, 1–15. [Google Scholar] [CrossRef]
- Mafarja, M.M.; Mirjalili, S. Hybrid whale optimization algorithm with simulated annealing for feature selection. Neurocomputing 2017, 260, 302–312. [Google Scholar] [CrossRef]
- Wang, G.G.; Gandomi, A.H.; Yang, X.S.; Alavi, A.H. A new hybrid method based on krill herd and cuckoo search for global optimisation tasks. Int. J. Bio-Inspir. Comput. 2016, 8, 286. [Google Scholar] [CrossRef]
- Chansombat, S.; Musikapun, P.; Pongcharoen, P.; Hicks, C. A hybrid discrete bat algorithm with krill herd-based advanced planning and scheduling tool for the capital goods industry. Int. J. Prod. Res. 2018, 1, 1–22. [Google Scholar] [CrossRef]
- Lin, M.J.; Li, Q.H. A hybrid optimization method of beetle antennae search algorithm and particle swarm optimization. DEStech Trans. Eng. Technol. Res. 2018, 1, 396–401. [Google Scholar] [CrossRef]
- Wang, T.; Yang, L.; Liu, Q. Beetle Swarm Optimization Algorithm: Theory and Application. arXiv 2018, arXiv:1808.00206. [Google Scholar]
- Tsai, S.H.; Chen, Y.W. A novel fuzzy identification method based on ant colony optimization algorithm. IEEE Access 2016, 4, 3747–3756. [Google Scholar] [CrossRef]
- Raju, M.; Saikia, L.C.; Sinha, N. Automatic generation control of a multi-area system using ant lion optimizer algorithm based PID plus second order derivative controller. Int. J. Electr. Power Energy Syst. 2016, 80, 52–63. [Google Scholar] [CrossRef]
- Martinsen, A.B.; Lekkas, A.M. Curved path following with deep reinforcement learning: Results from three vessel models. In Proceedings of the OCEANS 2018 MTS/IEEE Charleston, Charleston, SC, USA, 22–25 October 2018; Payne, J., Flynn, J., Eds.; IEEE: Piscataway, NJ, USA, 2018; pp. 1–8. [Google Scholar]
- Mnih, V.; Kavukcuoglu, K.; Silver, D.; Rusu, A.A.; Veness, J.; Bellemare, M.G.; Graves, A.; Riedmiller, M.; Fidjeland, A.K.; Ostrovski, G.; et al. Human-level control through deep reinforcement learning. Nature 2015, 518, 529–533. [Google Scholar] [CrossRef]
- Silver, D.; Huang, A.; Maddison, C.J.; Guez, A.; Sifre, L.; Van Den Driessche, G.; Schrittwieser, J.; Antonoglou, I.; Panneershelvam, V.; Lanctot, M.; et al. Mastering the game of go with deep neural networks and tree search. Nature 2016, 529, 484. [Google Scholar] [CrossRef]
- Carlucho, I.; De Paula, M.; Wang, S.; Petillot, Y.; Acosta, G.G. Adaptive low-level control of autonomous underwater vehicles using deep reinforcement learning. Robot. Auton. Syst. 2018, 107, 71–86. [Google Scholar] [CrossRef]
- Cui, R.; Yang, C.; Li, Y.; Sharma, S. Neural network based reinforcement learning control of autonomous underwater vehicles with control input saturation. In Proceedings of the 2014 UKACC International Conference on Control (CONTROL), Loughborough, UK, 9–11 July 2014; IEEE: Piscataway, NJ, USA, 2014; pp. 50–55. [Google Scholar]
- Cui, R.; Yang, C.; Li, Y.; Sharma, S. Adaptive neural network control of AUVs with control input nonlinearities using reinforcement learning. IEEE Trans. Syst. Man Cybern. Syst. 2017, 47, 1019–1029. [Google Scholar] [CrossRef]
- Yu, R.; Shi, Z.; Huang, C.; Li, T.; Ma, Q. Deep reinforcement learning based optimal trajectory tracking control of autonomous underwater vehicle. In Proceedings of the 2017 36th Chinese Control Conference (CCC), Dalian, China, 26–28 July 2017; Liu, T., Zhao, Q.C., Eds.; IEEE: Piscataway, NJ, USA, 2017; pp. 4958–4965. [Google Scholar]
- Wu, H.; Song, S.; You, K.; Wu, C. Depth control of model-free auvs via reinforcement learning. IEEE Trans. Syst. Man Cybern. Syst. 2018, 1, 1–12. [Google Scholar] [CrossRef]
- Rejaili, R.P.A.; Figueiredo, J.M.P. Deep reinforcement learning algorithms for ship navigation in restricted waters. Mecatrone 2018, 3, 1–10. [Google Scholar]
- Yoo, B.; Kim, J. Path optimization for marine vehicles in ocean currents using reinforcement learning. J. Mar. Sci. Technol. 2016, 21, 334–343. [Google Scholar] [CrossRef]
- Cheng, Y.; Zhang, W. Concise deep reinforcement learning obstacle avoidance for underactuated unmanned marine vessels. Neurocomputing 2018, 272, 63–73. [Google Scholar] [CrossRef]
- United States Department of Defense. Unmanned Systems Integrated Roadmap 2017–2042; Technical Report; United States Department of Defense: Arlington, VA, USA, 2018.
- Abed-alguni, B.H. Bat Q-learning algorithm. Jordan J. Comput. Inf. Technol. 2017, 3, 56–77. [Google Scholar]
© 2019 by the authors. Licensee MDPI, Basel, Switzerland. This article is an open access article distributed under the terms and conditions of the Creative Commons Attribution (CC BY) license (http://creativecommons.org/licenses/by/4.0/).












