Abstract
Fitness and physical exercise are preferred in the pursuit of healthier and active lifestyles. The number of mobile applications aiming to replace or complement a personal trainer is increasing. However, this also raises questions about the reliability, integrity, and even safety of the information provided by such applications. In this study, we review mobile applications that serve as virtual personal trainers. We present a systematic review of 36 related mobile applications, updated between 2017 and 2020, classifying them according to their characteristics. The selection criteria considers the following combination of keywords: “workout”, “personal trainer”, “physical activity”, “fitness”, “gymnasium”, and “daily plan”. Based on the analysis of the identified mobile applications, we propose a new taxonomy and present detailed guidelines on creating mobile applications for personalised workouts. Finally, we investigated how can mobile applications promote health and well-being of users and whether the identified applications are used in any scientific studies.
1. Introduction
Nowadays, sedentary lifestyle is increasing due to today’s jobs, which require people to spend considerable amount of time in a sedentary position. A similar observation applies for older adults, especially males, exacerbating their health problems [1]. The combination of high-calorie food and a sedentary lifestyle causes the increasing rate of obesity and diabetes. Therefore, physical activity is a consistent approach to face these two health problems [2]. Scientific evidence suggests that physical activity and exercise probably alleviate some symptoms associated with mild to moderate depression [3,4,5]. Consequently, we need new ways to encourage physical activity and to promote better health and well-being [6]. Therefore, this research aims to design a solution by combining mobile computing technologies to develop a less sedentary lifestyle by promoting physical activities [7]. Mobile applications are becoming more relevant to help this type of problem since the majority of the population has mobile devices [8]. Recently, a variety of mobile applications that aim to improve users’ physical condition have emerged and many of them facilitate quick and efficient planning of physical training [9]. Likewise, there is an increasing number of mobile applications targeting the health domain [10]. In 2014 between the two leading platforms, i.e., iOS and Android, more than 100,000 mobile applications available are related to the health domain [11]. This is evidence that the increased use of mobile devices is also stimulating the creation of applications that aim to improve quality of life [12].
The number of applications for mobile devices associated with the concept of physical exercise and the goal to pursue a healthier daily routine is increasing. Consequently, multiple questions regarding the reliability and integrity of the information and advice proposed by these applications can be established. On the one hand, the scientific validation of the analyzed applications is a crucial requirement for the design and development of reliable mobile solutions to support the physical exercise. On the other hand, it is necessary to understand how mobile applications can promote healthier practices and which are the categories and functionalities provided by these applications. Therefore, this study identifies and presents 36 mobile applications related to personal training.
Figure 1 shows the share of the mobile platforms in the recent years and a forecast of the following years. Currently, the Android operating system has a market share of 86.6% in 2019 and is expected to maintain the same score in 2020. The tendency is to increase since it is predicted that Android will achieve 86.9%, 87.0%, and 87.1% of the global market in 2021, 2022, and 2023, respectively [13]. Furthermore, the Android operating system is open-source, and mobile applications can be developed using free software, which is supported by Windows, Linux, and macOS. Considering the position of the Android operating system, this study is focused on the existing mobile applications developed for it. Another reason for that is because Android-based mobile devices are generally more affordable than iOS devices, a primary reason why they are more adopted by the young population. At the same time, promoting healthy lifestyles to teenagers is very important because the healthy habits are being developed [14,15,16].
Figure 1.
Smartphone operating system market share forecast (2018–2023).
This study’s main contribution is to present a systematic review of the mobile applications that aim to improve the user’s physical condition and pursue a healthy diet [17]. These mobile applications are related to personal health and personal training and promote a routine of daily exercise and a healthy lifestyle [18,19]. The motivation of this paper is related to the development of a mobile application, that must incorporate interaction between personal trainers and users.
This study results in a brief description of all mobile applications, and their objectives in the proposal of exercises by the user’s trainer. In this study, we analyzed 100 mobile applications. Of these 100, several mobile applications were excluded because they do not fit the defined criteria. Our analysis showed that most of the mobile applications used by sports-related users are not scientifically validated.
Another contribution of this paper is to provide a comparison of the actual mobile applications in contrast with the mobile software proposed. Moreover, in this review, it is possible to see mobile applications distributed by categories, so that it is faster to conclude the type of mobile app. Finally, it is possible to understand the purpose of the mobile application development and its existing features.
The mobile applications were chosen considering the keywords “Physical activity”, “Personal trainer”, “Daily plan”, “Fitness”, “Workout”, and “gymnasium”, updated from 2017 to 2020, freely available for download, available on Google Play. We defined a taxonomy after analyzing multiple workout-related applications, that could simplify the development of a mobile application that has relevant features, the main ones being the personal trainer planning the trainee, the visualization of training in the calendar, and a combination between them.
The organization of the remaining sections in this paper are: Section 2 presents the related work, and Section 3 contains detailed information and relevant topics about the research criteria. Section 4 presents the results and goals of each mobile application, and the discussion is presented in Section 5. Section 6 concludes the paper.
2. Related Work
The authors of [20] present a study on the most popular mobile applications for weight loss. This study analyzed mobile applications in the Health and Fitness category, where these applications were primarily aimed at weight control. [21] shows that it is possible to retrieve user details, including email, password, location, food habits, locate profile photos, and identify the timestamp associated with a user’s location in mobile applications.
A study related to the assessment of habitual dietary intake was conducted to analyze the main features of the most popular nutrition applications by the authors of [22]. In addition, they compare their strategies and technologies for dietary assessment and get user feedback. All applications analyzed in this study used the same method of nutritional assessment and data entry technologies. Neither of the applications had a decision engine that could provide personalized dietary advice [22].
The goal of the study presented in [23] was to identify potential risks around the use and negative experience of healthy eating and fitness applications and behavior formation among young people. Concluding how current commercial healthy eating and fitness applications may be, or may not, be exasperating such behaviors. Finally, it offers a set of guidelines for future research, design, and development of digital technologies to support healthy eating and fitness behaviors.
The authors of [24] propose a systematically assessed application content and quality to improve diet, physical activity, and sedentary behavior in children and adolescents. It also examined the relationships between application quality ratings and the number of application resources as the number of features included in the mobile applications may affect the opinions of the different users. Finally, these applications were of moderate overall quality, with the highest score in functionality.
Another study had two objectives in which the first would be to identify evidence-based physical activity mobile applications available, and the second would be to identify the features that could be harnessed to improve health outcomes. This study demonstrated a scarcity of evidence-based physical activity applications [25]. These findings highlight the opportunity to develop evidence-based mobile applications that can be used clinically to improve health outcomes.
The goal of the study proposed in [26] was to conduct a review of Google Play Store applications to explore what users like and dislike about weight loss and weight-tracking applications and to examine qualitative feedback. Several users valued simplicity, while others appreciated the availability of more resources, indicating that complexity demands were specific to different target populations. In general, users valued continuous operation and reliable data storage.
The overall number of published articles in this particular domain not only denotes the necessity of more researcher initiatives in this subject but also opens new, challenging, and relevant research directions.
3. Methodology
3.1. Overview
The proposed methodology is based on the applicability of the Preferred Reporting Items for Systematic Reviews and Meta-Analyses (PRISMA) [27]. To follow this methodology for our systematic review, we defined the selection criteria requirements to include or exclude the identified mobile applications as well as the search strategy. Following the selection of mobile applications, we provide data extraction and consequently analyze and discuss the results.
We have provided a categorization for the analyzed mobile applications and extracted the features provided by these applications. As a result of this study, taxonomy and the answers to the defined research questions are proposed. A flow-chart of the methodology used in this paper is presented in Figure 2.
Figure 2.
Review methodology.
3.2. Research Questions
The four main questions for this review were: (RQ1) Which are the mobile applications for the physical activity, and fitness? (RQ2) How can mobile applications promote the health and well-being of the users? (RQ3) Which are the categories that better define a taxonomy in this subject? (RQ4) Are any of the analyzed mobile applications available in scientific studies?
3.3. Inclusion Criteria
Mobile applications related to physical activity were included in this review if they fulfilled the following criteria: (1) the mobile applications focused on the workout, fitness, gym, physical activity, or daily plan component; (2) downloading was free; (3) registration was free; (4) it had at least 1000 downloads reported in Google Play Store; (5) it had at least 4.0 stars in terms of users’ assessment; (6) it was updated between 2017 and 2020; and (7) it was available in English.
3.4. Search Strategy
For this study, the search of the mobile applications consisted of the following combination of keywords: “workout”, “personal trainer”, “physical activity”, “fitness”, “gymnasium” and “daily plan”. These were analyzed to identify the characteristics of each and their suitability in promoting a healthy lifestyle and physical activity. We searched according to the inclusion criteria in the Google Play store. The identified applications were installed and tested to identify and extract their characteristics. Each mobile application was independently evaluated by eight reviewers (B.F.T., I.M.P., G.M., N.M.G., E.Z., P.L., V.T., and A.L.), and all parties evaluated its suitability. The research was conducted in Portugal, on 10 June 2020.
3.5. Extraction of Study Characteristics
The following information was extracted from the mobile applications: name, description, number of downloads at the date of analysis, sensor usage, year of the last update, and category. It is used as a study, to be aware of the characteristics of the existent mobile applications to manage training plans. These characteristics are essential to know which are the most relevant for a new mobile application related to the training plan and personal trainers to be developed in the future. Table 1 presents the extraction of the study characteristics.
Table 1.
Extraction of study characteristics.
4. Results
Our review, as illustrated in Figure 3, identified 100 applications. All the identified applications were checked by reading the description, installing, and testing the app available on the Google Play Store. The evaluation of the mobile applications was made on the number of downloads, update date, and user assessment, resulting in the exclusion of 63 applications after application of the defined criteria. Moreover, after an in-depth qualitative analysis of the 37 applications, one mobile application was excluded since it had been removed from the Google Play store. In the qualitative overview, we included the remaining 36 mobile applications installed and tested.
Figure 3.
Mobile applications analysis.
Following the mobile applications categorized as “Health and fitness”, Gym Workout Planner [28], Gym Fitness and Workout [29] and Strong [43] were the only mobile applications that used the inertial sensors integrated in the mobile device. Calculation of BMI was done in Fitness Pro Workout Application [54], and GymGuide Fitness Exercicios [42] had a screen to register weight and height and after it presented the BMI to the user. In GymGuide Fitness Exercicios [42] it provided the calculation of maximum weight and maximum repetitions for each exercise. Both of them had a list of exercises with video or image and also several types of exercises.
WORKIT [31], Gym Workout Plan and Tracker [32], Treinos-Workout Trainer [33], Treino em Casa para Mulheres [36], Academia e Musculação [40], and Treinamento Físico [57] were mobile applications that had a screen that showed statistics of workouts in each day of the week.
Fitness e Musculação [38] allowed the user to choose meals. According to his goal, the user wanted to lose weight or gain muscle. In the diet area, the food preferences were registered, suggesting the diet plan.
JE FIT—Personal Trainer, Gym, Musculacao Treino [30] presents exercises for different parts of the body, as well as the plans of each user. For each activity, it was possible to mark the weight, as well as the repetitions. It was possible to visualize the exercise and with the steps for the execution of the activity. In this mobile application, we had a screen that gave access to the 14 days’ statistics. In addition, it was possible to share each training plan.
Home Workout Personal Trainer [34] has different plans for each goal with videos and images of the different workout technique postures or steps in exercises, and its detailed description. The user can choose the exercise through the part of the body that he/she want to train. It is possible to mark as done the repetitions of each exercise, such as squats, lunges, push-ups, pull-ups, and rotations.
In Gym Fitness and Workout women: Personal Trainer [35], it was possible to create routines to achieve a specific goal as well as train with a stopwatch. For each method, the plan was already predefined with a particular time for each exercise. Based on the user’s goal, it was possible to choose which muscle to train, and a list of activities to do. For each of the exercises, it was possible to keep the repetitions made, and the weight used by writing in the mobile application. A dedicated user nutrition screen with advice for the user was displayed.
Gym Coach | Gym Trainer Workout for Beginners [37] had a predefined training plan for each day of the week. It displayed a list of exercises for the day of the week. Each activity had a video or the presentation of a demonstration image of the practice. In addition, it was possible to change the sets.
Gym App Workout Log and Tracker for Fitness training [39] had a list of exercises of possible choice to perform the training. There were also training programs already done so that beginners were more likely to start. For each activity, the user had two photographs that exemplified the movement and shows the trained muscles. It had a description to know what to do more in detail. Other essential parts were nutrition and also a graph that showed the progress. It was possible to mark in the calendar through the mobile application.
Gym Workout plan for Weight Training [41] contained a workout plan in which it showed a list of exercises in which for each activity. There were some pictures with a brief description, as well as the muscle to be trained. There were several types of training plans depending on the purpose of the user for each training plan. This mobile application allowed us to visualize and create an exercise history and personal training programs.
Treino em Casa—Dieta e Personal Trainer [44] had predefined training plans, with time for each type of program. In the mobile application calendar, it was possible to see the user statistics over time and the days in which there was training. This mobile app provided a BMI calculator. In addition to predefined plans, it was possible to create a plan for greater motivation.
Gym Fitness and workout: Lose Weight, Build Muscle [45] contained exercise series with pictures, illustrating the muscle to exercise, as well as a description of how to do the exercise. It had several types of activities because of different fitness goals, stretching, bodybuilding, and power-lifting exercises.
In My Workout Plan—Planeja Treino Diário [46] it was possible to create the user’s own workout plan, with the repetitions as well as the weight used for the exercise. The user could define which muscle he wanted to practice. It also had predefined plans depending on the level of difficulty, being possible to share with other users.
Gym WP—Academia e Musculação [47] had a list of exercises, the number of sets made, and the weight used. It had a screen showing the characteristics of the user, weight, BMI, body fat, and the ideal weight it should have. There was a part that was physical evaluation, where the values of the body structure of the user were shown. After the training, it was possible to visualize which muscles were trained, obtaining information on the muscles that would be possible to train the next day. It was also possible to view the history of exercises as well as the graph of progress.
Fitness e Bodybuilding [48] allowed the creation of an owner or uses predefined plans with different goals, bodybuilding, fitness, or power-lifting. Each workout showed the type of exercise to perform, the repetitions, and how many sets. The user had several images with instructions and a description of what to do and which muscle to train. The images were illustrative, showing the area to be prepared for beginners to have a better choice.
Dr. Training—Fitness e Bodybuilding Gym Workouts [49] allowed us to choose the type of objective, the type of goal, the muscle to be trained to obtain a list of the exercises. It had animations that demonstrated how to do the exercise. It also had a screen that told us which the best meal to obtain results quickly. Finally, the user had a BMI calculator to know the physical condition of themselves.
Academia exercícios aplicativo 2018 [50] had plans to train any part of the body, depending on the purpose, such as bodybuilding, fitness, or power-lifting. Each exercise showed an image corresponding to the training with activity details, which muscle it trained, and the practice description.
Slim NOW 2019—Weight Loss Workouts [51] was a mobile application for physical training for women with different types of difficulty. The user could create a personal training plan, access the physical condition, get the graphs of the calories burned, the weight loss, or gained. It presented the best food to get the best result, depending on the plan that the user wanted.
Gym Generation Fitness and Workout [52] contained a list of exercises related to the different muscles. In the execution of an activity, an image was displayed that exemplified the training and a description. It had a screen that showed the best power for the desired objective.
Fitness—Diário de Treino e Exercicios, Musculação [53] offered the possibility to choose the goal to lose weight, build muscle, or be healthy and tone the body. It allowed the choice of the part of the body that it was desired to train and the corresponding exercise. In the activity, there was a video demonstration of the practice and a description of it. It was also allowed to see the history of training, as well as to obtain a report. It was possible to mark the day of the workout on the calendar.
Workout Diary—Training and fitness [55] allowed the user to save daily exercises, record, and control weight. It was possible to plan the training for the week and observe the results with a graph. It was possible to search for workouts through tags.
Home Workout—Daily Fitness [56] included several types of training, with several kinds of difficulties. Each type of training had an illustration with a stopwatch. Statistics were displayed using a graph, showing the goals achieved, the results of the day, week, month, or year, the calories burned, as well as the weight statistics. In addition, the mobile application allowed the choice of music by the user.
Daily Fitness—Diet Plan and Weight Loss wWorkout [58] allowed access and control to the weight and height. Access to food that was made to more easily achieve the purpose of the user. The training had an explanation through text and images.
Treino em Casa sem Equipamento [59] had predefined exercises for any part of the body, with illustrative videos. Through the built-in calendar, the user could see the days when there were workouts during the training weeks. Each exercise had a video, with pauses between repetitions. The user could see the history of the workout and report that we had access to weight, height, and BMI. He could make and activate reminders in the days of the week that the user wanted.
Exercício de Treino de Ginástica [60] included specific training, depending on the difficulty chosen and the chosen goal. The exercise had pictures to know how to realize the activity and showed the muscles that were working.
Female Workout Fitness Trainer [61] allowed us to have defined training, access to recommended food. Each exercise had a description and an illustrative image that showed how to perform the task. The recommended diet had the feeding for the whole day to faster obtain the desired objective.
Fat Burning Workout 2019: Home Weight Lose App [62] had training plans for several consecutive days. It was possible to choose programs for the desired goal without the need for additional equipment.
Treino em Casa—Sem Equipamentos 2019 [63] included a list of exercises, for different types of muscles, without equipment. Each workout consisted of a description and a video, with a stopwatch, with the possibility of stopping. It was possible to create personalized training for particular goals.
The results show that most mobile applications had similar functionalities. Around 75% of the applications had a window that had meals for better the user’s eating. In total, 95% of the mobile applications had a division where the user could create personalized training and the possibility of recording the data obtained during the training. Around 55% of the mobile applications allowed the visualization of the training history, performed exercises, and other data related to the activities. Finally, it enabled the user to save them.
5. Discussion
Table 2 presents the user’s evaluation of the reviewed mobile applications. There are two mobile applications with 4.1 stars (5.6%), two mobile applications with 4.2 stars (5.6%), two mobile applications with 4.4 stars (5.6%), 11 mobile applications with 4.5 stars (30.6%), four mobile applications with 4.6 stars (11.1%), four mobile applications with 4.7 stars (11.1%), four mobile applications with 4.8 stars (11.1%), two mobile applications with 4.9 stars (5.6%), and five mobile applications with 5.0 stars (13.7%).
Table 2.
Distribution of mobile application by user raking.
Following the number of downloads, presented in Table 3, there are four applications with at least 1000 downloads (11.1%), two with at least 5000 downloads (5.6%), six with at least 10,000 downloads (16.7%), four with at least 50,000 downloads (11.1%), seven with at least 100,000 downloads (19.4%), two with at least 500,000 downloads (5.6%), six with at least 1,000,000 (16.7%), four with at least 5,000,000 (11.1%) and one with 10,000,000 downloads (2.7%).
Table 3.
Distribution of mobile application by number of downloads.
Furthermore, only three mobile applications [28,29,43] (8.33%) use the inertial sensors available in mobile devices, and the remaining 33 mobile applications (91.67%) does not provide direct physical activity monitoring features.
The distribution of mobile applications, according to their updated year, is presented in Table 4. The update of a significant part of the mobile applications was in 2018, i.e., 11 mobile applications (29.7%), five applications were updated in 2019 (13.5%), 20 applications were updated in 2020 (54.1%), and the remaining mobile application was updated in 2017 (2.7%).
Table 4.
Distribution of mobile application by last update.
Following the categories of the mobile applications selected, “Health and Fitness” predominate with 35 mobile applications (97.22%), and “Lifestyle” has one mobile application [60] (2.78%). Several mobile applications allow the user to calculate the BMI that is central to this type of mobile applications, as well as the existence of a sound to know when an exercise starts or ends. Comparing the various features of the reviewed mobile applications, they all have one goal. The proposed objectives can be achieved. However, we found that numerous mobile applications did not have essential features, such as the trainee’s contact with the personal trainer.
Table 5 provides a related work comparison, and it is possible to observe the main objectives studied in the analyzed scientific articles. Additionally, the study [64] is relative to a mobile application. Therefore it contains some functionalities that the mobile applications studied in this paper do not provide since it can obtain the blood pressure of a specific time. The study includes features that are achievable in the mobile applications considered in the article.
Table 5.
Related work comparison.
Mobile applications come to also help people with more difficulties in performing exercises, in a more economical and with more motivation [65]. A personal trainer has an essential role as they provide support as well as training plans for specific goals [66].
The mobile applications related to physical activity for everyday life are essential due to the possibility of interaction with the personal trainer. If there is no possibility of communication, the application support defined training plans, which after its performance, is communicated to a personal trainer [67].
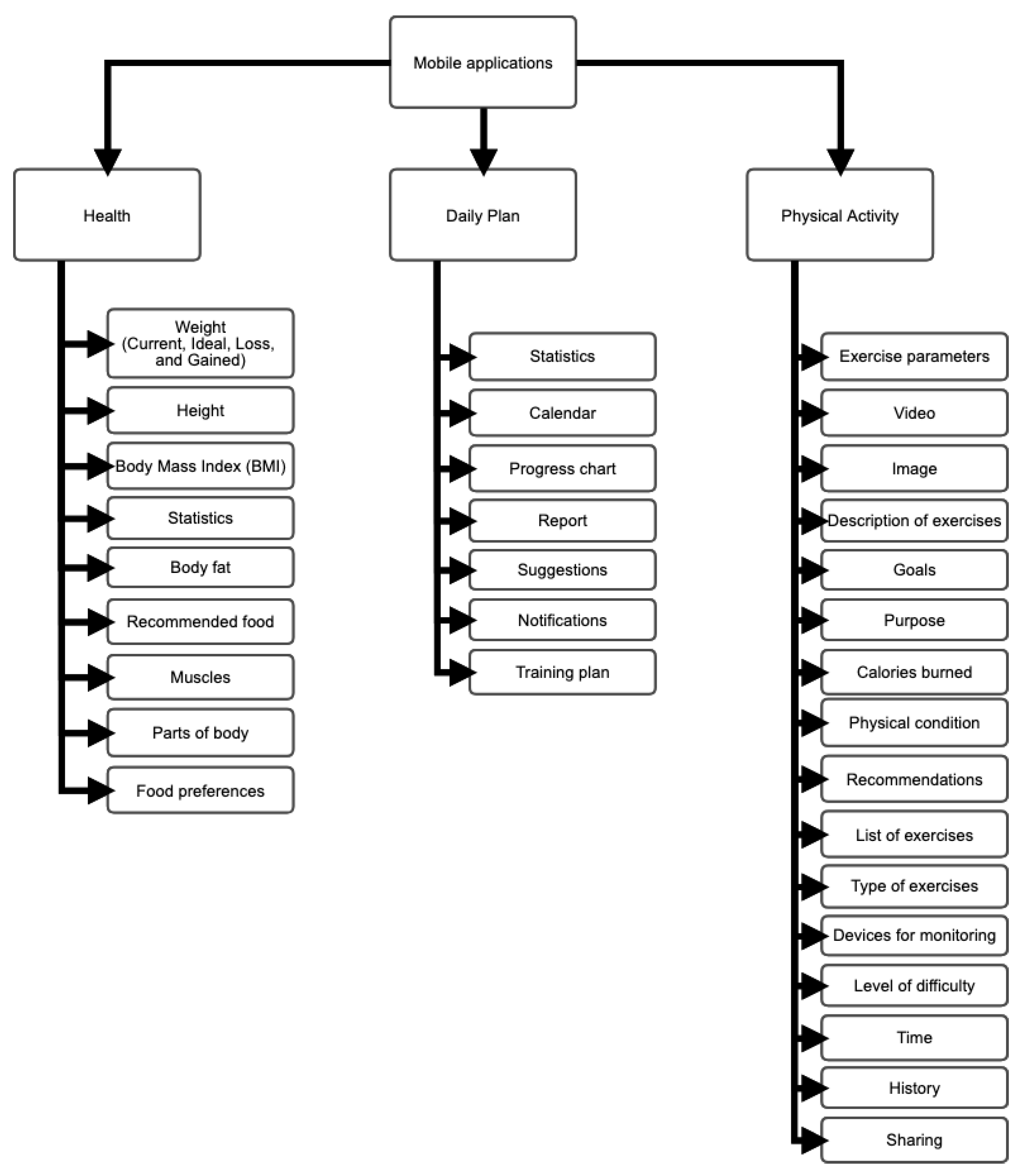
Following the results, we classified the reviewed applications into three categories. These categories have been defined according to the purpose and goal of the app, resulting in three types, such as “Health”, “Daily Plan”, and “Physical Activity”. Table 6 presents the distribution of the mobile applications according to each category.
Table 6.
Distribution of mobile application by categories of features.
Approximately 90% of mobile applications contain videos and pictures that help perform the exercise and provide a brief description to complete the explanation. Around 75% have a screen that allows the user to record the results of each activity achieved. In total, 70% of mobile applications do not allow the sharing results. In addition, some of these functionalities offer user access to meal plans. Several mobile applications have limited time for each exercise. That is an exciting feature, since it restricts the user to the time stipulated for each task, thus defining a maximum workout time. On the contrary, the other mobile applications that do not contain this functionality lead to the user specifying the time for each exercise.
For the analysis of the different features, they were grouped in different categories. These are:
- Use of sensors: use of sensors to collect physical activity data;
- Training plan: definition of the training plan; exercises with images; registration of exercises performed; explanation of the exercises step by step; definition of goals; Definition of time for each exercise;
- Nutrition: definition of meals; registration of food preferences; definition of a diet plan;
- Weight training: calculation of maximum weight and maximum repetitions for each activity; definition of weight; choose muscle to train;
- Personal data: registration of personal data; calculation of BMI;
- Social: share training plan; show notifications; reminders;
- Statistics: statistics of exercises performed in each day of the week;
- Body training: show exercises for different parts of the body; definition of number of repetitions.
Based on the data presented in Table 7, we can verify that the “definition of training plan”, and “registration of personal data” features are available in all analzyed mobile applications. Moreover, the “exercises with images”, and “registration of exercises performed” features are available in more than 50% of the reviewed mobile applications. Novel mobile applications should include not only all the features described in Table 7 but also relevant functionalities associated with the real-time communication with the personal trainer, which is not implemented by any of these applications.
Table 7.
Distribution of mobile application by features.
Regarding the implementation of notifications, alerts or reminders in the mobile application to control the training of the individuals, only 12 mobile applications (33%) include different functionalities to remember of advice the user for or during training.
Based on [68], the performance of mobile applications is evaluated by different criteria, such as User Experience (UX) and performance metrics (i.e., load speed, devices and operating systems, screen resolutions, and crash reports), and engagement metrics (i.e., session length and depth, average screens per visit, daily and monthly active users, churn rate, revenue metrics, average revenue per user, purchases, time to first purchase, user lifetime value, conversion rate, and cost per install). In our analysis, we could only evaluate the UX and performance metrics of the identified applications. Firstly, we tested the load speed of all assessed mobile applications, and, as most of them work locally on the mobile device, the load speed is instantaneous. Secondly, we tested the mobile applications with mobile devices with different specifications, since low range to high range, and its performance depends on the memory and power processing of the mobile devices. Thirdly, we only tested the mobile application in the Google Play store (i.e., the mobile application developed for the Android operating system). Fourthly, we examined each mobile application with different screen resolutions between 3.2 and 6.0, and, in general, the different functionalities are adapted to the different screen resolutions. Finally, even though we asked the mobile application developers for the crash reports of their mobile applications, none of them sent the information. At the same, the remaining indicators only can be accessed by mobile developers.
The analyzed mobile applications provide other functionalities related to promotion of physical activity, such as the indication of a more balanced diet. In these mobile applications, it is possible to verify the increase of the physical exercise, as these applications make the users of the same more motivated to accomplish the activities. These applications aim to make the user attracted by using it, achieving the desired goal. The main functionalities are related to the communication between trainees and personal trainers. In addition, the mobile applications have images and descriptions of each exercise.
On the one hand, several studies support the effectiveness of mobile applications to promote physical activity [69,70,71]. These applications promote a healthy lifestyle in the short term (up to 3 months) [69]. On the other hand, mobile applications need more in-depth research on the usability requirements and content quality to promote their utilization using the opportunities provided by mobile computing technologies [72,73,74]. These applications must incorporate enhanced methods to promote physical activities daily and techniques to track their usage and consequently sustain their intervention over time.
Since a large part of the population have a sedentary behavior and does not practice physical activity, we conclude that mobile applications related to physical activity can promote people’s health and well-being. Nevertheless, some applications do not have some of the relevant features, making them less motivating for the user. The most important characteristics are the existence of a calendar for the training plans, and several applications do not contain this functionality. Another relevant feature is related to the time limit for each exercise, which means that the training plan has limited time. The most important characteristics were discovered in Section 4, and its availability in the different mobile application is presented in Table 7.
Currently, mobile devices support multiple software for enhanced training activities visualization [75]. Moreover, mobile devices incorporate high-performance processing units that can be used to create training plans according to the user’s requirement [76]. Therefore mobile computing is playing a significant role in supervising and stimulate healthy activities in people’s daily routines [77,78]. Nevertheless, none of the analyzed applications are tested and validated using scientific methods, which leads to an essential research gap for the development of high-quality software to support physical activities [79,80,81,82,83,84,85]. Mobile devices should be identified as an efficient method to promote and increase physical activity [17,86,87,88,89,90,91]. Furthermore, mobile devices also have an indirect impact on physical activities since some mobile games are stimulating physical activities using built-in sensors in outdoor environments [92,93,94,95,96,97].
Novel mobile applications to be developed must adapt the training plans to the user. One feature of the methods used to determine user capacity is by calculating BMI, determining their status. The personal trainer should always take this into account, and only after having a reference value can the user prepare workouts. Another relevant functionality is the possibility of commuting between the user and the personal trainer. Additionally, the personal trainer must be able to access the user data and check if the trainee is performing the training as intended. In addition, the existence of training plans in which the user can choose what to do is essential. Furthermore, considering the reviewed features associated with the analyzed applications, Figure 4 shows a taxonomy where it is possible to observe the characteristics of each category.
Figure 4.
Taxonomy of the features of mobile applications for personal trainers.
Several research review papers on the applicability of mobile applications to support physical activity are available in the literature [25,69,98,99,100,101,102,103]. However, these studies do not provide a taxonomy proposal regarding the features used in the analyzed mobile applications. Therefore, when compared with the other review papers available on the literature, this paper presents a taxonomy to classify the analyzed applications into three categories according to the purpose and goal of the mobile app, resulting in three categories, “Health”, “Daily Plan”, and “Physical Activity”. Moreover, these categorizations are also used to classify the reviewed features associated with the analyzed applications.
6. Conclusions
This review identified and described a set of mobile applications related to personal training. We examined 36 mobile applications, and the main findings are summarized as follows:
- (RQ1) Which are the mobile applications for the physical activity, and fitness? Mobile applications related to physical activity, workout, and fitness, are diverse, but not all contain the essential functionalities in the fight against sedentary lifestyles and physical activity. Some include things that may be beneficial, but non-essential and other mobile applications do not include crucial features in the battle against physical activity. There are some examples of these mobile applications, including “My Workout Plan”, “Fitness and Bodybuilding”, “Fat Burning Workout 2019: Home Weight Lose App”, “Gym Coach Gym Trainer Workout for Beginners”.
- (RQ2) How can mobile applications promote the health and well-being of the users? The essential features for these mobile applications are related to the selection of a training day according to their availability. It is crucial to contact the Personal Trainer for possible questions and, finally, the possibility to check the finalization of exercise by users.
- (RQ3) Which are the categories that better define a taxonomy in this subject? The classification used to design the taxonomy is “Health”, “Daily Plan” and “Physical Activity”. With these keywords, we can obtain categories for several mobile application functionalities.
- (RQ4) Any of the analyzed mobile applications are available in scientific studies? Unfortunately, none of the analyzed mobile applications is presented in scientific studies. Therefore, we conclude that validation following proper scientific methodology of mobile applications has yet to be performed.
Several features lead to higher mobile application performance for both the personal trainer and the user. Novel mobile applications to be developed in the future must help the personal trainer to understand the trainee’s physical capacity. An example is the calculation of the BMI, which makes both users of the use, the personal trainer, and the trainee know its status. Such mobile applications need to incorporate several features, including the creation of a training plan, a timer to count the time spent in each exercise, a contact method with the personal trainer, and the possibility of the edition of training plans by the personal trainer. The most severe limitation of this paper is the focus only on Google Play Store applications. Future studies need also to investigate App Store and the iOS ecosystem. The use of machine learning techniques will be essential to develop solutions with the training plans adapted to the different characteristics of the user during the time.
Author Contributions
Conceptualization, methodology, software, validation, formal analysis, investigation, writing—original draft preparation, writing—review, and editing: B.F.T., I.M.P., G.M., N.M.G., E.Z., P.L., V.T., and A.J. All authors have read and agreed to the published version of the manuscript.
Funding
This work is funded by FCT/MCTES through national funds and when applicable co-funded EU funds under the project UIDB/EEA/50008/2020 (Este trabalho é financiado pela FCT/MCTES através de fundos nacionais e quando aplicável cofinanciado por fundos comunitários no âmbito do projeto UIDB/EEA/50008/2020).
Acknowledgments
This article/publication is based on work from COST Action IC1303—AAPELE—Architectures, Algorithms, and Protocols for Enhanced Living Environments and COST Action CA16226—SHELD-ON—Indoor living space improvement: Smart Habitat for the Elderly, supported by COST (European Cooperation in Science and Technology). More information in www.cost.eu.
Conflicts of Interest
The authors declare no conflict of interest.
References
- Davis, M.G.; Fox, K.R. Physical activity patterns assessed by accelerometry in older people. Eur. J. Appl. Physiol. 2007, 100, 581–589. [Google Scholar] [CrossRef] [PubMed]
- Khalil, A.; Glal, S. StepUp: A step counter mobile application to promote healthy lifestyle. In Proceedings of the 2009 International Conference on the Current Trends in Information Technology (CTIT), Dubai, UAE, 15–16 December 2009; pp. 1–5. [Google Scholar]
- Ströhle, A. Physical activity, exercise, depression and anxiety disorders. J. Neural Transm. 2009, 116, 777. [Google Scholar] [CrossRef] [PubMed]
- Laporte, R.E.; Montoye, H.J.; Caspersen, C.J. Assessment of physical activity in epidemiologic research: Problems and prospects. Public Health Rep. 1985, 100, 361–362. [Google Scholar]
- Kerst, A.; Zielasek, J.; Gaebel, W. Smartphone applications for depression: A systematic literature review and a survey of health care professionals’ attitudes towards their use in clinical practice. Eur. Arch. Psychiatry Clin. Neurosci. 2020, 270, 139–152. [Google Scholar] [CrossRef] [PubMed]
- Hekler, E.B.; Buman, M.P.; Grieco, L.; Rosenberger, M.; Winter, S.J.; Haskell, W.; King, A.C. Validation of physical activity tracking via android smartphones compared to ActiGraph accelerometer: Laboratory-based and free-living validation studies. JMIR Mhealth Uhealth 2015, 3, e36. [Google Scholar] [CrossRef]
- Wylie, C.G.; Coulton, P. Persuasive Mobile Health Applications. In Electronic Healthcare; Springer: Berlin/Heidelberg, Germany, 2008; pp. 90–97. [Google Scholar]
- Sullivan, A.; Lachman, M. Behavior Change with Fitness Technology in Sedentary Adults: A Review of the Evidence for Increasing Physical Activity. Front. Public Health 2017, 4, 289. [Google Scholar] [CrossRef]
- Shuib, L.; Shamshirb, S.; Ismail, M.H. A review of mobile pervasive learning: Applications and issues. Comput. Hum. Behav. 2015, 46, 239–244. [Google Scholar] [CrossRef]
- Guo, Y.; Bian, J.; Leavitt, T.; Vincent, H.; Zalm, L.; Teurlings, T.; Smith, M.; Modave, F. Assessing the Quality of Mobile Exercise Apps Based on the American College of Sports Medicine Guidelines: A Reliable and Valid Scoring Instrument. J. Med. Internet Res. 2017, 19, e67. [Google Scholar] [CrossRef]
- Zhao, J.; Freeman, B.; Li, M. Can Mobile Phone Apps Influence People’s Health Behavior Change? An Evidence Review. J. Med. Internet Res. 2016, 18, e287. [Google Scholar] [CrossRef]
- Silva, B.M.C.; Rodrigues, J.J.P.C.; Díez, I.D.T.; López-Coronado, M.; Saleem, K. Mobile-health: A review of current state in 2015. J. Biomed. Inform. 2015, 56, 265–272. [Google Scholar] [CrossRef]
- IDC Corporate USA, Smartphone Market Share-OS. Available online: https://www.idc.com/promo/smartphone-market-share/os (accessed on 24 February 2020).
- Villasana, M.V.; Pires, I.M.; Sá, J.; Garcia, N.M.; Pombo, N.; Zdravevski, E.; Chorbev, I. CoviHealth: Novel approach of a mobile application for nutrition and physical activity management for teenagers. In Proceedings of the 5th EAI International Conference on Smart Objects and Technologies for Social Good, Valencia, Spain, 25–27 September 2019; pp. 261–266. [Google Scholar]
- Villasana, M.V.; Pires, I.M.; Sá, J.; Garcia, N.M.; Zdravevski, E.; Chorbev, I.; Lameski, P.; Flórez-Revuelta, F. Mobile Applications for the Promotion and Support of Healthy Nutrition and Physical Activity Habits: A Systematic Review, Extraction of Features and Taxonomy Proposal. Open Bioinform. J. 2019, 13, 50–71. [Google Scholar] [CrossRef]
- Villasana, M.V.; Pires, I.M.; Sá, J.; Garcia, N.M.; Zdravevski, E.; Chorbev, I.; Lameski, P.; Flórez-Revuelta, F. Promotion of Healthy Nutrition and Physical Activity Lifestyles for Teenagers: A Systematic Literature Review of The Current Methodologies. J. Pers. Med. 2020, 10, 12. [Google Scholar] [CrossRef] [PubMed]
- Conroy, D.E.; Yang, C.-H.; Maher, J.P. Behavior Change Techniques in Top-Ranked Mobile Apps for Physical Activity. Am. J. Prev. Med. 2014, 46, 649–652. [Google Scholar] [CrossRef] [PubMed]
- Dobre, C.; Mavromoustakis, C.X.; Garcia, N.M.; Mastorakis, G.; Goleva, R.I. Introduction to the AAL and ELE Systems. In Ambient Assisted Living and Enhanced Living Environments; Butterworth-Heinemann: Oxford, UK, 2017; pp. 1–16. [Google Scholar]
- Goleva, R.I.; Garcia, N.M.; Mavromoustakis, C.X.; Dobre, C.; Mastorakis, G.; Stainov, R.; Chorbev, I.; Trajkovik, V. AAL and ELE Platform Architecture. In Ambient Assisted Living and Enhanced Living Environments; Butterworth-Heinemann: Oxford, UK, 2017; pp. 171–209. [Google Scholar]
- Chen, J.; Cade, J.E.; Allman-Farinelli, M. The Most Popular Smartphone Apps for Weight Loss: A Quality Assessment. JMIR mHealth uHealth 2015, 3, e104. [Google Scholar] [CrossRef]
- Azfar, A.; Choo, K.-K.R.; Liu, L. Forensic Taxonomy of Popular Android mHealth Apps. arXiv 2015, arXiv:1505.02905. [Google Scholar]
- Franco, R.Z.; Fallaize, R.; Lovegrove, J.A.; Hwang, F. Popular Nutrition-Related Mobile Apps: A Feature Assessment. JMIR mHealth uHealth 2016, 4, e85. [Google Scholar] [CrossRef]
- Honary, M.; Bell, B.T.; Clinch, S.; Wild, S.E.; McNaney, R. Understanding the Role of Healthy Eating and Fitness Mobile Apps in the Formation of Maladaptive Eating and Exercise Behaviors in Young People. JMIR mHealth uHealth 2019, 7, e14239. [Google Scholar] [CrossRef]
- Schoeppe, S.; Alley, S.; Rebar, A.L.; Hayman, M.; Bray, N.A.; Van Lippevelde, W.; Gnam, J.P.; Bachert, P.; Direito, A.; Vandelanotte, C. Apps to improve diet, physical activity and sedentary behaviour in children and adolescents: A review of quality, features and behaviour change techniques. Int. J. Behav. Nutr. Phys. Act. 2017, 14, 83. [Google Scholar] [CrossRef]
- Knight, E.; Stuckey, M.I.; Prapavessis, H.; Petrella, R.J. Public health guidelines for physical activity: Is there an app for that? A review of android and apple app stores. JMIR mHealth uHealth 2015, 3, e43. [Google Scholar] [CrossRef]
- Frie, K.; Hartmann-Boyce, J.; Jebb, S.; Albury, C.; Nourse, R.; Aveyard, P. Insights From Google Play Store User Reviews for the Development of Weight Loss Apps: Mixed-Method Analysis. JMIR mHealth uHealth 2017, 5, e203. [Google Scholar] [CrossRef]
- Moher, D.; Shamseer, L.; Clarke, M.; Ghersi, D.; Liberati, A.; Petticrew, M.; Shekelle, P.; Stewart, L.A. Preferred reporting items for systematic review and meta-analysis protocols (PRISMA-P) 2015 statement. Syst. Rev. 2015, 4, 1. [Google Scholar] [CrossRef] [PubMed]
- Gym Workout Planner-Weightlifting plans–Aplicações no Google Play. Available online: https://play.google.com/store/apps/details?id=com.fitness22.workout (accessed on 27 February 2019).
- Gym Fitness & Workout: Personal trainer–Aplicações no Google Play. Available online: https://play.google.com/store/apps/details?id=com.jleoapps.gymtotal (accessed on 27 February 2019).
- JE FIT-Personal Trainer, Gym, Musculacao Treino–Aplicações no Google Play. Available online: https://play.google.com/store/apps/details?id=je.fit (accessed on 27 February 2019).
- WORKIT-Gym Log, Workout Tracker, Fitness Trainer–Aplicações no Google Play. Available online: https://play.google.com/store/apps/details?id=com.jimber.workit (accessed on 27 February 2019).
- Gym Workout Plan: Fitness Tracker Personal Trainer–Aplicações no Google Play. Available online: https://play.google.com/store/apps/details?id=com.best.fit (accessed on 27 February 2019).
- Treinos-Workout Trainer–Aplicações no Google Play. Available online: https://play.google.com/store/apps/details?id=com.skimble.workouts (accessed on 27 February 2019).
- Home Workouts Personal Trainer–Aplicações no Google Play. Available online: https://play.google.com/store/apps/details?id=com.fitness22.bodyweightworkout (accessed on 27 February 2019).
- Gym Fitness & Workout Women: Personal trainer–Aplicações no Google Play. Available online: https://play.google.com/store/apps/details?id=com.jleoapps.womengym (accessed on 27 February 2019).
- Treino en Casa para Mulheres-Fitness Feminino–Aplicações no Google Play. Available online: https://play.google.com/store/apps/details?id=women.workout.female.fitness (accessed on 27 February 2019).
- Gym Coach | Gym Trainer workout for Beginners–Aplicações no Google Play. Available online: https://play.google.com/store/apps/details?id=com.workout.app.free (accessed on 27 February 2019).
- Fitness e Musculação–Aplicações no Google Play. Available online: https://play.google.com/store/apps/details?id=softin.my.fast.fitness (accessed on 27 February 2019).
- Gym App personal trainer-treino de academia–Aplicações no Google Play. Available online: https://play.google.com/store/apps/details?id=ru.adhocapp.gymapp (accessed on 27 February 2019).
- Academia e Musculação–Aplicações no Google Play. Available online: https://play.google.com/store/apps/details?id=com.anthonyng.workoutapp (accessed on 27 February 2019).
- Gym Workout Plan for Weight Training–Aplicações no Google Play. Available online: https://play.google.com/store/apps/details?id=com.smartfit.gymworkout (accessed on 27 February 2019).
- GymGuide fitness Exercícios–Aplicações no Google Play. Available online: https://play.google.com/store/apps/details?id=ru.adhocapp.gymguide (accessed on 27 February 2019).
- Strong: Exercise Gym Log, 5x5–Aplicações no Google Play. Available online: https://play.google.com/store/apps/details?id=io.strongapp.strong (accessed on 27 February 2019).
- Treino em Casa-Dieta e Personal Trainer–Aplicações no Google Play. Available online: https://play.google.com/store/apps/details?id=workout.homeworkouts.workouttrainer (accessed on 27 February 2019).
- Gym Fitness & Workout: Lose Weight, Build Muscle–Aplicações no Google Play. Available online: https://play.google.com/store/apps/details?id=day.workout.fitness.gym.guider (accessed on 27 February 2019).
- My Workout Plan-Planejador de Treino Diário–Aplicações no Google Play. Available online: https://play.google.com/store/apps/details?id=com.myworkoutplan.myworkoutplan (accessed on 27 February 2019).
- Gym WP-Academia e Musculação–Aplicações no Google Play. Available online: https://play.google.com/store/apps/details?id=com.lealApps.pedro.gymWorkoutPlan (accessed on 27 February 2019).
- Fitness & Bodybuilding–Aplicações no Google Play. Available online: https://play.google.com/store/apps/details?id=tdr.fitness.bodybuilding.plan (accessed on 27 February 2019).
- Dr. Training-Fitness & Bodybuilding Gym Workouts–Aplicações no Google Play. Available online: https://play.google.com/store/apps/details?id=com.appsguru.drtraining (accessed on 27 February 2019).
- Academia exercícios aplicativo 2018–Aplicações no Google Play. Available online: https://play.google.com/store/apps/details?id=com.sanayah.best.apps.gym.workouts.excercise.dailyexcercise.freegymapp (accessed on 27 February 2019).
- Slim NOW 2019-Weight Loss Workouts–Aplicações no Google Play. Available online: https://play.google.com/store/apps/details?id=com.femalefitness.workoutwoman.weightloss (accessed on 27 February 2019).
- GYM Generation Fitness & Workout–Aplicações no Google Play. Available online: https://play.google.com/store/apps/details?id=gym.salim_dev.fitness (accessed on 27 February 2019).
- Fitness-Diário de Treino e Exercícios, Musculação–Aplicações no Google Play. Available online: https://play.google.com/store/apps/details?id=com.rarus.gyms (accessed on 27 February 2019).
- Fitness Pro Workout-Gym-Fitness Gym trainer–Aplicações no Google Play. Available online: https://play.google.com/store/apps/details?id=hb.fitnesschallenge.homeworkout.homeworkouts.noequipment.fitnesspro (accessed on 27 February 2019).
- Workout Diary-Training & Fitness–Aplicações no Google Play. Available online: https://play.google.com/store/apps/details?id=com.nicola.sporttrack (accessed on 27 February 2019).
- Home Workout-Daily Fitness–Aplicações no Google Play. Available online: https://play.google.com/store/apps/details?id=com.home.workouts.professional (accessed on 27 February 2019).
- Treinamento físico-Fit Man 2019–Aplicações no Google Play. Available online: https://play.google.com/store/apps/details?id=pl.mobiem.android.fitman (accessed on 27 February 2019).
- Daily Fitness-Diet plan And Weight Loss workout.–Aplicações no Google Play. Available online: https://play.google.com/store/apps/details?id=com.heavenapp.daily_fitness (accessed on 27 February 2019).
- Treino em casa sem equipamento–Aplicações no Google Play. Available online: https://play.google.com/store/apps/details?id=com.dnt.fitness.homeworkout (accessed on 27 February 2019).
- Exercícios de treino de ginástica–Aplicações no Google Play. Available online: https://play.google.com/store/apps/details?id=com.GymWorkoutExercises.griyadroid (accessed on 27 February 2019).
- Female Workout Fitness Trainer–Aplicações no Google Play. Available online: https://play.google.com/store/apps/details?id=femaleworkout.getfit.fitnesstrainer (accessed on 27 February 2019).
- Fat Burning Workout 2019: Home Weight lose App–Aplicações no Google Play. Available online: https://play.google.com/store/apps/details?id=com.easyexercise.lossweight.dailybasis (accessed on 27 February 2019).
- Treino em Casa-Sem Equipamentos 2019–Aplicações no Google Play. Available online: https://play.google.com/store/apps/details?id=com.healthy.newworkout (accessed on 27 February 2019).
- Leijdekkers, P.; Gay, V. Mobile apps for chronic disease management: Lessons learned from myFitnessCompanion®. Health Technol. 2013, 3, 111–118. [Google Scholar] [CrossRef]
- Bice, M.R.; Ball, J.W.; McClaran, S. Technology and physical activity motivation. Int. J. Sport Exerc. Psychol. 2016, 14, 295–304. [Google Scholar] [CrossRef]
- Kranz, M.; Möller, A.; Hammerla, N.; Diewald, S.; Plötz, T.; Olivier, P.; Roalter, L. The mobile fitness coach: Towards individualized skill assessment using personalized mobile devices. Pervasive Mob. Comput. 2013, 9, 203–215. [Google Scholar] [CrossRef]
- Catalina Vaquero, R.; Morales López, R. Design And Evaluation of a Mobile Fitness Application to Encourage People in Physical Activity. Master’s Thesis, Tampere University of Technology, Tampere, Finland, 2016. [Google Scholar]
- Top 15 Most Important Mobile App KPIs to Measure The Performance. Available online: https://www.smartlook.com/blog/top-15-most-important-mobile-app-kpis-to-measure-the-performance/ (accessed on 24 February 2020).
- Romeo, A.; Edney, S.; Plotnikoff, R.; Curtis, R.; Ryan, J.; Sanders, I.; Crozier, A.; Maher, C. Can Smartphone Apps Increase Physical Activity? Systematic Review and Meta-Analysis. J. Med. Internet Res. 2019, 21, e12053. [Google Scholar] [CrossRef]
- Krebs, P.; Duncan, D.T. Health App Use Among US Mobile Phone Owners: A National Survey. JMIR Mhealth Uhealth 2015, 3, e101. [Google Scholar] [CrossRef] [PubMed]
- Middelweerd, A.; Mollee, J.S.; van der Wal, C.N.; Brug, J.; Te Velde, S.J. Apps to promote physical activity among adults: A review and content analysis. Int. J. Behav. Nutr. Phys. Act. 2014, 11, 97. [Google Scholar] [CrossRef]
- Mollee, J.S.; Middelweerd, A.; Kurvers, R.L.; Klein, M.C. What technological features are used in smartphone apps that promote physical activity? A review and content analysis. Pers. Ubiquitous Comput. 2017, 21, 633–643. [Google Scholar] [CrossRef]
- Direito, A.; Jiang, Y.; Whittaker, R.; Maddison, R. Smartphone apps to improve fitness and increase physical activity among young people: Protocol of the Apps for IMproving FITness (AIMFIT) randomized controlled trial. BMC Public Health 2015, 15, 635. [Google Scholar] [CrossRef]
- Bondaronek, P.; Alkhaldi, G.; Slee, A.; Hamilton, F.L.; Murray, E. Quality of Publicly Available Physical Activity Apps: Review and Content Analysis. JMIR Mhealth Uhealth 2018, 6, e53. [Google Scholar] [CrossRef]
- Fister, I.; Fister, I., Jr.; Fister, D. Visualization of Sports Activities Created by Wearable Mobile Devices. In Computational Intelligence in Sports. Adaptation, Learning, and Optimization; Springer: Cham, Switzerland, 2019; Volume 22. [Google Scholar]
- Fister, I.; Fister, I., Jr.; Fister, D. Generating Training Plans Based on Existing Sports Activities. In Computational Intelligence in Sports. Adaptation, Learning, and Optimization; Springer: Cham, Switzerland, 2019; Volume 22. [Google Scholar]
- Hilty, D.M.; Chan, S.; Torous, J.; Luo, J.; Bol, R.J. Mobile health, smartphone/device, and apps for psychiatry and medicine: Competencies, training, and faculty development issues. Psychiatr. Clin. 2019, 42, 513–534. [Google Scholar]
- Pires, I.M.; Marques, G.; Garcia, N.M.; Flórez-Revuelta, F.; Ponciano, V.; Oniani, S. A Research on the Classification and Applicability of the Mobile Health Applications. J. Pers. Med. 2020, 10, 11. [Google Scholar] [CrossRef] [PubMed]
- Wiemeyer, J. Evaluation of mobile applications for fitness training and physical activity in healthy low-trained people-A modular interdisciplinary framework. Int. J. Comput. Sci. Sport 2019, 18, 12–43. [Google Scholar] [CrossRef]
- Peake, J.M.; Kerr, G.; Sullivan, J.P. A critical review of consumer wearables, mobile applications, and equipment for providing biofeedback, monitoring stress, and sleep in physically active populations. Front. Physiol. 2018, 9, 743. [Google Scholar] [CrossRef] [PubMed]
- Peart, D.J.; Balsalobre-Fernández, C.; Shaw, M.P. Use of mobile applications to collect data in sport, health, and exercise science: A narrative review. J. Strength Cond. Res. 2019, 33, 1167–1177. [Google Scholar] [CrossRef]
- Tirasirichai, B.; Thanomboon, P.; Soontorntham, P.; Kusakunniran, W.; Robinson, M. Bloom Balance: Calorie Balancing Application with Scientific Validation. In Proceedings of the 2018 15th International Joint Conference on Computer Science and Software Engineering (JCSSE), Nakhonpathom, Thailand, 11–13 July 2018; pp. 1–6. [Google Scholar]
- Luna, S.; Gold, M.; Albert, A.; Ceccaroni, L.; Claramunt, B.; Danylo, O.; Haklay, M.; Kottmann, R.; Kyba, C.; Piera, J.; et al. Developing mobile applications for environmental and biodiversity citizen science: Considerations and recommendations. In Multimedia Tools and Applications for Environmental & Biodiversity Informatics; Springer: Cham, Switzerland, 2018; pp. 9–30. [Google Scholar]
- Ana, F.A.; Loreto, M.S.; José, L.M.M.; Pablo, S.M.; Julio, M.P.M.; Myriam, S.L.A. Mobile Applications in Oncology: A Systematic Review of Health Science Databases. Int. J. Med. Inform. 2019, 133, 104001. [Google Scholar] [CrossRef]
- Mathur, P.; Chande, S.V. Empirical Investigation of Usability Evaluation Methods for Mobile Applications Using Evidence-Based Approach. In Microservices in Big Data Analytics; Chaudhary, A., Choudhary, C., Gupta, M., Lal, C., Badal, T., Eds.; Springer: Singapore, 2020. [Google Scholar]
- Fanning, J.; Mullen, S.P.; McAuley, E. Increasing physical activity with mobile devices: A meta-analysis. J. Med. Internet Res. 2012, 14, e161. [Google Scholar] [CrossRef] [PubMed]
- Seifert, A.; Schlomann, A.; Rietz, C.; Schelling, H.R. The use of mobile devices for physical activity tracking in older adults’ everyday life. Digit. Health 2017, 3, 2055207617740088. [Google Scholar] [CrossRef] [PubMed]
- Paulino, D.; Reis, A.; Barroso, J.; Paredes, H. Mobile devices to monitor physical activity and health data. In Proceedings of the 2017 12th Iberian Conference on Information Systems and Technologies (CISTI), Lisbon, Portugal, 21–24 June 2017; pp. 1–4. [Google Scholar]
- Qi, J.; Yang, P.; Hanneghan, M.; Latham, K.; Tang, S. Uncertainty Investigation for Personalised Lifelogging Physical Activity Intensity Pattern Assessment with Mobile Devices. In Proceedings of the 2017 IEEE International Conference on Internet of Things (iThings) and IEEE Green Computing and Communications (GreenCom) and IEEE Cyber, Physical and Social Computing (CPSCom) and IEEE Smart Data (SmartData), Exeter, UK, 21–23 June 2017; pp. 871–876. [Google Scholar]
- Schlomann, A.; Seifert, A.; Rietz, C. Relevance of Activity Tracking With Mobile Devices in the Relationship Between Physical Activity Levels and Satisfaction With Physical Fitness in Older Adults: Representative Survey. JMIR Aging 2019, 2, e12303. [Google Scholar] [CrossRef]
- Wu, J.M.; Ho, T.W.; Chang, Y.T.; Hsu, C.; Tsai, C.J.; Lai, F.; Lin, M.T. Wearable-Based Mobile Health App in Gastric Cancer Patients for Postoperative Physical Activity Monitoring: Focus Group Study. JMIR mHealth uHealth 2019, 7, e11989. [Google Scholar] [CrossRef]
- Siakavaras, I.; Papastergiou, M.; Comoutos, N. Mobile Games in Computer Science Education: Current State and Proposal of a Mobile Game Design that Incorporates Physical Activity. In Research on e-Learning and ICT in Education; Springer: Cham, Switzerland, 2018; pp. 243–255. [Google Scholar]
- LeBlanc, A.G.; Chaput, J.P. Pokémon Go: A game changer for the physical inactivity crisis? Prev. Med. 2017, 101, 235–237. [Google Scholar] [CrossRef] [PubMed]
- Baghaei, N.; Casey, J.; Nandigam, D.; Sarrafzadeh, H.; Maddison, R. Engaging children in diabetes education through mobile games. In Proceedings of the 13th International Association for Development of the Information Society, Budapest, Hungary, 10–12 April 2017. [Google Scholar]
- Nemet, D. Childhood obesity, physical activity, and exercise. Pediatr. Exerc. Sci. 2017, 29, 60–62. [Google Scholar] [CrossRef] [PubMed]
- Nigg, C.R.; Mateo, D.J.; An, J. Pokémon GO may increase physical activity and decrease sedentary behaviors. Am. J. Public Health 2017, 107, 37. [Google Scholar] [CrossRef]
- Althoff, T.; White, R.W.; Horvitz, E. Influence of Pokémon Go on physical activity: Study and implications. J. Med. Internet Res. 2016, 18, e315. [Google Scholar] [CrossRef] [PubMed]
- Yerrakalva, D.; Yerrakalva, D.; Hajna, S.; Griffin, S. Effects of Mobile Health App Interventions on Sedentary Time, Physical Activity, and Fitness in Older Adults: Systematic Review and Meta-Analysis. J. Med. Internet Res. 2019, 21, e14343. [Google Scholar] [CrossRef] [PubMed]
- Silva, A.G.; Simões, P.; Queirós, A.; Rodrigues, M.; Rocha, N.P. Mobile Apps to Quantify Aspects of Physical Activity: A Systematic Review on its Reliability and Validity. J. Med. Syst. 2020, 44, 51. [Google Scholar] [CrossRef]
- Yang, X.; Zhao, X. Factors Influencing User’s Adherence to Physical Activity Applications: A Scoping Literature Review and Future Directions. Int. J. Med. Inform. 2019, 134, 104039. [Google Scholar] [CrossRef]
- Petersen, J.M.; Prichard, I.; Kemps, E. A Comparison of Physical Activity Mobile Apps with and without Existing Web-Based Social Networking Platforms: Systematic Review. J. Med. Internet Res. 2019, 21, e12687. [Google Scholar] [CrossRef]
- Cotton, V.; Patel, M.S. Gamification use and design in popular health and fitness mobile applications. Am. J. Health Promot. 2019, 33, 448–451. [Google Scholar] [CrossRef]
- Marin, T.S.; Kourbelis, C.; Foote, J.; Newman, P.; Brown, A.; Daniel, M.; Coffee, N.T.; Nicholls, S.J.; Ganesan, A.; Versace, V.L.; et al. Examining adherence to activity monitoring devices to improve physical activity in adults with cardiovascular disease: A systematic review. Eur. J. Prev. Cardiol. 2019, 26, 382–397. [Google Scholar] [CrossRef]
© 2020 by the authors. Licensee MDPI, Basel, Switzerland. This article is an open access article distributed under the terms and conditions of the Creative Commons Attribution (CC BY) license (http://creativecommons.org/licenses/by/4.0/).



