Abstract
Phytochemicals or secondary metabolites are substances produced by plants that have been shown to have many biological activities, providing a scientific basis for using herbs in traditional medicine. In addition, the use of herbs is considered to be safe and more economical compared to synthetic medicine. However, herbal medicines have disadvantages, such as having low solubility, stability, and bioavailability. Some of them can undergo physical and chemical degradation, which reduces their pharmacological activity. In recent decades, nanotechnology-based herbal drug formulations have attracted attention due to their enhanced activity and potential for overcoming the problems associated with herbal medicine. Approaches using nanotechnology-based delivery systems that are biocompatible, biodegradable, and based on lipids, polymers, or nanoemulsions can increase the solubility, stability, bioavailability, and pharmacological activity of herbals. This review article aims to provide an overview of the latest advances in the development of nanotechnology-based herbal drug formulations for increased activity, as well as a summary of the challenges these delivery systems for herbal medicines face.
1. Introduction
The traditional use of plants, both used directly and extracted, for medicinal purposes has existed since ancient times [1,2]. Plants are a source of various phytochemicals and have been used for human health because of their low side effects, low cost, and high acceptance by the general public [3].
Phytochemicals are substances produced by plants (also known as secondary metabolites) that play an important role in traditional medicine. Secondary metabolites have been shown to exhibit various biological activities, which provide a scientific basis for the use of herbs in traditional medicine. They show pharmacological effects that can be used to treat bacterial and fungal infections and even chronic degenerative diseases, such as diabetes and cancer [4,5].
Herbal medicines are increasingly popular throughout the world and have promising potential to provide treatment, maintain and improve health, as well as prevent and treat several diseases because they are considered safe compared to modern conventional medicines and are more economical [6,7]. However, most of these biologically active phytochemical constituents have limitations; namely, their absorption and distribution are low, and the target specificity of phytochemicals is generally low, which results in low bioavailability, resulting in decreased biological activity. In addition, large doses are required to produce the activity of these phytochemical compounds, and also some of these phytochemical compounds are sensitive to acidic conditions and have low stability phytochemical compounds [6,8,9,10,11]. These limits hinder their clinical application.
Puerarin is the main active compound isolated from the roots of Pueraria lobata (Willd.) Ohwi, which has broad pharmacological activity. Puerarin is used for cardiovascular disease, diabetes, osteonecrosis, Parkinson’s disease, Alzheimer’s disease, endometriosis, and cancer [12]. Puerarin has a low solubility in water: 0.46 mg/mL. The maximum solubility of puerarin occurs in a phosphate buffer of pH 7.4 at 7.56 mg/mL [13,14]. The low solubility limits the application of puerarin. In recent years, research on increasing the bioavailability of puerarin has grown rapidly. Various nanotechnology has been investigated to increase the bioavailability of puerarin, one of which is the solid lipid nanoparticle (SLN) carrier system. Compared to puerarin suspension, SLN-puerarin is absorbed rapidly. This is supported by a shorter Tmax. In addition, SLN-puerarin showed more than threefold bioavailability compared to puerarin suspension [15,16].
Nanotechnology-based delivery systems function as drug carriers that can overcome the various limitations that herbal medicines face, including increasing the bioavailability and bioactivity of phytochemicals. The approach using nanotechnology can be a promising innovative technology that is applied to phytochemical constituents, increasing the phytotherapy efficiency of herbal medicines. The development of an efficient and safe drug delivery system is the goal of various researchers. Recent developments in the field of nanotechnology have led to renewed interest in herbal medicinal formulations. Several delivery system approaches, such as phytosomes, solid lipid nanoparticles (SLN), nanostructured lipid carriers (NLC), polymeric nanoparticles, nanoemulsions, etc., have been proposed. Nanoparticles have been used to modify and improve the pharmacokinetic properties of different drugs, so the nanotechnology approach is expected to increase the bioavailability and bioactivity of herbal medicines [6,10,17,18]. This article review aims to provide an overview of the latest advances in the development of nanotechnology-based herbal drug formulations that increases herbal activity.
2. Nanotechnology
The nanoscale system has a particle diameter of 0.1 μm, otherwise known as a submicrometer. This provides several advantages with regard to various aspects, including the route of administration and increased therapeutic effects, which makes this nanotechnology more developed and widely studied by researchers. Many studies have combined herbal medicine with nanotechnology because nano-sized systems can increase activity, reduce dosages, and minimize side effects.
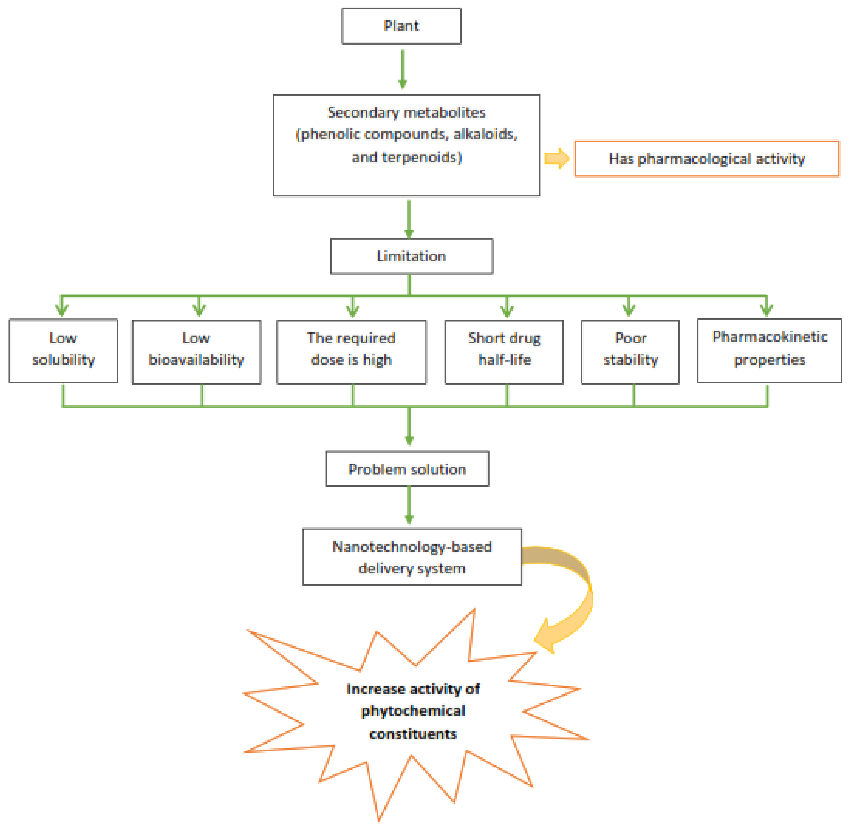
Herbal medicines using nanotechnology-based delivery systems have great potential and unique properties, such as being able to convert less soluble, poorly absorbed, unstable substances into promising drugs. Therefore, nanotechnology-based delivery systems represent a promising prospect for enhancing herbal activity and overcoming the dilemmas associated with herbal medicine (Figure 1) [19].
Figure 1.
Schematic showing the deficiencies of the phytochemicals that limit their clinical application. Nanotechnology-based delivery system methods can overcome these limitations, mostly by increasing their bioavailability and absorption, thereby increasing their activity [20,21,22,23].
3. Nanotechnology-Based Drug Delivery System for Phytochemical Compounds
According to the literature, 70% of the active ingredients obtained from plants are hydrophobic [3]. New technology has been used as a strategy to increase the bioavailability/bioactivity of phytochemical compounds. In order to develop new nanotechnology-based therapies, the ability to design suitable formulations for drug delivery is of the utmost importance. Phytochemical delivery is essential for effective disease prevention and treatment. These delivery systems include lipid-based delivery systems and polymer-based delivery systems, which have the potential to increase the bioactivity of phytochemical compounds (Figure 2) [22,24,25].
Figure 2.
The nanotechnology-based delivery system for phytochemical constituents [19,26].
New drug delivery systems based on nanotechnology have been developed for effective herbal drug delivery [27]. Lipid-based carrier systems (Figure 3) consisting of vesicular systems (liposomes, phytosomes, transfersomes, ethosomes, and niosomes), lipid particulates (SLN and NLC), and nanoemulsions have garnered particular interest for phytochemical delivery aimed at increasing bioactivity and bioavailability, as well as the stability of phytochemical compounds [3].
Figure 3.
Classification of the lipid-based delivery system.
Vesicular drug delivery systems can be defined as highly ordered assemblies consisting of one or more concentric bilayers formed as a result of self-assembly in the presence of water [28]. SLN and NLC are two types of nanoparticle systems consisting of lipid cores formed from solid lipids or mixtures with liquid lipids [29]. Nanoemulsions are used to increase the bioavailability of hydrophobic drugs and drugs with a high first-pass metabolism. The components of the nanoemulsion system include oils, lipids, surfactants, water-soluble cosolvents, and water [30].
Lipid-based nano systems represent the largest and most investigated nanocarrier category. Typically, these carriers exhibit a lower toxicity profile and a more reasonable cost compared to polymer carriers [31]. Among all approaches, the delivery of liposomes and phytosomes is considered to be very effective [32]. With high biocompatibility and biodegradability, liposomes offer the ability to improve the solubility, efficacy, and bioavailability of drugs. Liposomes can be used to encapsulate hydrophilic and lipophilic drugs [33,34].
Curcumin and tetrandrine are phytochemical compounds that have poor solubility; therefore, their bioavailability is low [35,36]. To overcome this problem, Song, et al. (2022) encapsulated curcumin and tetrandrine in a liposome carrier system [37]. The results showed high solubility and bioavailability for curcumin and tetrandrine after their encapsulation within the liposome carriers. In addition, in vivo studies have shown no significant toxicity of this system to Zebrafish [37]. However, liposomes have stability issues and experience self-leakage with particular drugs. Therefore, to protect the stability of liposomes, the stabilizer DSPE–MPEG 2000 (DP) has been widely used [31]. The addition of DP not only significantly increases the particle size distribution but also significantly increases the encapsulation efficiency and loading dose of curcumin and tetrandrine [38].
Lipids are considered safe and useful materials for drug delivery. The stability of the system is closely related to the distribution of particle size, lipid content, and surfactant content, which are able to stabilize the dispersion [37].
Polymers can be used as phytochemical carriers to form structures, such as dendrimers, micelles, polymersomes, etc. The precise classification of polymeric nanocarriers needs further study because, in biomedical and pharmaceutical nanotechnology, no specific limits have been defined. Therefore, there may exist differing perceptions. However, a brief sketch of the polymer-based nanocarrier is more or less depicted in Figure 4. [24]. Examples of natural and synthetic polymers that are often used are alginate, albumin, chitosan, starch, polylactic acid, and Poly(glycolide-co-lactide) (PGLA) [39,40]. Polymers have played an important role in advancing drug delivery technology by providing the controlled release of the active substance in a constant dose over a long period of time [41]. Polymers protect the drugs via encapsulating, entrapping (inside the core), conjugating, or adsorbing them onto the particle surface [42] Generally, natural polymers are nontoxic, biocompatible, and biodegradable. Polysaccharides are polymers that are commonly used for the manufacture of polymer-based nanoparticles [43].
Figure 4.
The classification of polymeric nano carriers (adapted from [44]).
In this section, we will discuss one of the lipid-based drug delivery systems, namely, phytosomes, that can increase the activity of phytochemical compounds. Phytosomes represent one of the delivery systems that is widely used to overcome problems regarding phytochemical compounds, such as low solubility, which causes low bioavailability so that the resulting effect is not optimal. In addition, this section discusses the application of polymer-based delivery systems that can increase the activity of phytochemical compounds (Table 1 and Table 2).
Table 1.
Comparative of Lipid-based Nanocarrier [45,46].
Phytosomes are vesicular delivery systems that can increase the absorption and bioavailability of active ingredients that have low solubility [47]. Phytosomes are composed of phospholipids and phytochemical constituents, which form hydrogen bonds through the reaction between the polar groups of phosphatidylcholine and the plant extracts in aprotic solvents [48]. Phytosome formulations can increase the activity of the phytochemical compounds from herbal plants.
Table 2.
Phytosome delivery system application.
Table 2.
Phytosome delivery system application.
| Bioactive Compound | Nanoparticle Type | Method of Preparation | Nanoparticle Characteristics * | Drug Release/Pharmacokinetic Properties | Experiment/Model/Dose/Route | Improvement Activity | Toxicity | Ref |
|---|---|---|---|---|---|---|---|---|
| Sinigrin | Phytosomes | Antisolvent precipitation | PS: 153 ± 39 nm | - | Dose: 0.14 mg/mL. In vitro, evaluated on HaCaT cells. | Wound-healing | Sinigrin, phytosome, and phytosome blank (without drug) showed minimal cytotoxicity to HaCaT cells at all concentrations (0.048 mg/mL–0.14 mg/mL). | [49] |
| ZP: 10.09 ± 0.98mV | ||||||||
| %EE: 69.5 ± 5 | ||||||||
| Taxifolin-rich ethyl acetate fraction | Phytosomes | Antisolvent precipitation | PS: (544 nm) | - | In vitro antioxidant activity and ex vivo anticancer investigation by MTT and TB assay using MCF7 cell lines | Antioxidant | - | [50] |
| ZP: −28.1 | ||||||||
| PDI: 0.141 | ||||||||
| %EE: 75.40 ± 0.53% | ||||||||
| Silybins | Phytosomes-nanosuspension | Antisolvent precipitation- high-pressure homogenization | PS: 223.50 ± 4.80 nm | Increased dissolution rate in vitro increased plasma concentration in vivo | In vivo: carbon tetrachloride (CCl4) induced hepatic injury model mice | Hepatoprotection | - | [51] |
| PDI: 0.217 ± 0.011 | ||||||||
| ZP: −23.14 ± 2.73 mV | ||||||||
| Apigenin | Phytosomes | Solvent evaporation | PS: 107.08 ± 1.30 nm | 36-fold increase in water solubility and increase in oral bioavailability | Dose: 25 mg/kg | Antioxidant | - | [52] |
| PDI: 0.37 ± 0.012 | Carbon tetrachloride-induced liver function of a rat model | |||||||
| Quercetin | Phytosomes | Thin film hydration method | PS: 70 ± 7.44 nm | The estrogenic activity of Quercetin-phytosome was investigated in an ovariectomized rat model using 10 and 50 mg/kg/oral doses for 4 weeks | Hormone replacement therapy | - | [53] | |
| %EE: 98.4% | IC50 quercetin: 13.9 μg/mL | |||||||
| ZP: −44.6 ± | IC50 quercetin-phytosome: 11.4 μg/mL | |||||||
| 4.1 mv | ||||||||
| Gingerol | Phytosome | Antisolvent precipitation | PS: 431.21 ± 0.90 nm | Drug release: sustained release | In vitro microbial study: agar well diffusion and dilution method. In vitro Anti-inflammatory Study: study the HRBC membrane lysis and albumin denaturation | Respiratory infection | - | [54] |
| ZP: −17.53 mV | In vitro release: 86.03 ± 0.06% | |||||||
| %EE: 84.36% ± 0.42% | ||||||||
| Phytosome complexed with chitosan | Antisolvent precipitation | PS: 254.01 ± 0.05 nm | Drug release: sustained release | |||||
| ZP: −13.11 mV | In vitro release: 88.93 ± 0.33% | |||||||
| %EE: 86.02% ± 0.72% | ||||||||
| Moringa oleifera leaf extract | Phytosome | Thin film (solvent evaporation) | PS: 198 ± 21 nm | Cytotoxicity assay: MTT assay | Wound dressing | Does not cause cytotoxicity at concentrations <1.5 mg/mL | [55] | |
| ZP: −28.30 ± 1.31 mV | Cell migration assay: NHDF cells | |||||||
| Lantana camara extract | Phytosome | Solvent evaporation | %EE: 82.80% | In vitro drug release of 23% drug at 60 min | Dose: 20 mg/mL | Antibacterial and antifungal | [56] | |
| Murraya koenigii extract | Phytosome | Antisolvent precipitation | PS: 236 nm | Sustain released: | Streptozotocin-nicotinamide induced diabetes model in male Wistar rats | Antidiabetic | [57] | |
| %EE: 75.1% | Release in 6 h: | |||||||
| ZP: −16.85 mV | Phytosome: 30% | |||||||
| Crude extract: 50% |
* Nanoparticle characteristics: particle size (PS); zeta potential (ZP); polydispersity index (PDI); encapsulation efficiency (EE).
Table 3.
Application of polymer-based delivery systems.
Table 3.
Application of polymer-based delivery systems.
| Bioactive Compound | Nanoparticle Type | Method of Preparation | Nanoparticle Characteristics * | Drug Release | Experiment/Model/Dose/Route | Application | Toxicity | Ref |
|---|---|---|---|---|---|---|---|---|
| Jatropha pelargoniifolia extract | Chitosan nanoparticles | Ionic gelation | PS: 185.5 nm, | JP-CSNPs: depend on pH of the medium | Antioxidant: DPPH | Antimicrobial and anticancer | - | [58] |
| ZP: 44 mV, | Anticancer: In vitro cytotoxicity studies using A549 | |||||||
| %EE: 78.5% | JP extract: showed controlled release | Human lung adenocarcinoma cells | ||||||
| Piperin | Nanocapsule | Emulsion-diffusion | PS: 168.2 nm | Drug release: sustained release | In vitro (tested for growth inhibition study in axenic culture for 3 days) | Antitrypanosomal | Piperine-nanocapsule showed a safer index of safety against horse peripheral blood mononuclear cells (PBMC) compared to pure piperine. | [59] |
| ZP: −20.3 mV | IC50 PNCs 5,04 uM; IC50 piperin 14,45 uM | |||||||
| PDI: 0.265 | ||||||||
| Argyreia pierreana ethanolic crude extract (APEECE) | Mixed Micelles | Film dispersion | PS: 163 ± 10 nm | Type 2 diabetes induced rats using a high-fat diet (HFD) and low-dose (35 mg/kg) streptozotocin (STZ) injection | Antidiabetic and antihyperlipidemic | [60,61] | ||
| PDI: 0.271 ± 0.07 | dose APEECE & MDECE: 400 mg/kg | |||||||
| Matelea denticulata ethanolic crude extract (MDECE) | PS: 145 ± 8 nm | Dose APEECE-Micelles & MDECE-Micelles: 200 mg/kg | ||||||
| PDI: 0.226 ± 0.08 | ||||||||
| Curcumin | Chitosan/PEG blended PLGA nanoparticles | Emulsion solvent evaporation | PS: 264 nm | Apoptosis analysis: Annexin V assay by flow cytometer | Pancreatic cancer | [61] | ||
| PDI: 0.181 | ||||||||
| ZP: 19.1 mV | ||||||||
| %EE: 60% |
* Nanoparticle characteristics: particle size (PS); zeta potential (ZP); polydispersity index (PDI); encapsulation efficiency (EE).
3.1. Phytosomes Increasing the Activity of Phytochemical Compounds
Sinigrin is a glucosinolate found in the Brassicaceae family [62]. Mazumder et al. formulated sinigrin into a phytosome delivery system, intending to increase bioavailability and overcome the problem of the solubility of sinigrin, which was then assessed through its activity. It is known that sinigrin has wound-healing activity [49]. In a study conducted by Mazumder et al. (2016), the wound-healing activity of sinigrin was compared with the activity of the phytosome–sinigrin complex [62] Sinigrin-phytosome showed a significant wound-healing effect when compared to pure sinigrin. After 42 h, the phytosome–sinigrin complex healed 100% of the wounds, whereas pure sinigrin only showed 71% wound closure [49]. This proves that sinigrin-phytosome increases wound-healing activity.
Taxifolin, also known as dihydroquercetin, is a bioactive flavonoid that has an antioxidant effect [50]. Taxifolin can eliminate the excess of free radicals, enhancing immune functioning and reducing cancer cell formation in the human body [63]. From a literature study, it was shown that taxifolin has anticancer and antiproliferative effects on murine skin fibroblasts and human breast cancer cells [64]. However, taxifolins have limitations in their hydrophilicity and have a large molecular size, limiting their clinical application [65].
Kumar, et al. (2021) conducted a study in which a taxifolin ethyl acetate fraction derived from Cedrus deodara bark extract was loaded into a phytosome delivery system, with aims to evaluate the antioxidant and anticancer activity of taxifolin [50]. Phytosomes can increase the lipophilicity of the active compound so that they enhance the absorption of the active substance and increase its ability to cross biological membranes [66]. Based on the research of Kumar, et al. (2021), phytosomes showed high antioxidant activity with a lower IC50 value compared to the ethyl acetate and the standard. The results of the TB assay and MTT assay using the MCF7 cell line helped to conclude that the phytosome dilution (100 mg) showed significant anticancer activity compared to the ethyl acetate fraction [50].
Silybin is one of the main polyphenols that has been shown to exhibit many biological activities, including protecting the liver from oxidative stress and cancer formation as well as ongoing inflammatory processes [51]. However, this silybin has poor water solubility and low gastrointestinal absorption [67]. In order to overcome these limitations, Chi et al. (2020) conducted a study in which silybin was loaded into the delivery system of phytosome-nanosuspensions to enhance the hepatoprotective activity of silybin, which was tested in CCl4-induced model mice [51].
The induction using CCl4 resulted in an increase in the serum levels of ALT, AST, and AKP in the positive controls. Mice treated with silybin phytosome-nanosuspensions (SPc-NPs) showed significant reductions in ALT, AST, and AKP after CCl4 induction. In addition, histology of the liver sections from the mice treated with SPc-NPs was performed. The histology results showed clearly that SPc-NPs prevented hepatocyte necrosis, and also provided fewer fatty acid particles compared to the silybin-treated group. This is evidence of the enhanced hepatoprotective effect of Silybin phytosome-nanosuspensions [51].
Apigenin is a hydrophobic flavonoid compound that exhibits many biological activities, such as antioxidant, antimicrobial, anti-inflammatory, antiviral, antidiabetic, etc. [68,69,70,71]. Apigenin is reported to have excellent antioxidant and hepatoprotective properties. However, apigenin has limitations, namely, poor water solubility, fast metabolism, and low oral bioavailability, thus limiting its clinical application [72,73]. In order to overcome the limitations of apigenin, Telage et al. (2016) conducted a study where apigenin was loaded into a phytosome delivery system [52].
After being loaded into the phytosome delivery system, the solubility of apigenin-phytosome (APLC) in water increased compared to pure apigenin. In addition, the release of APLC was higher than that of pure apigenin, and the bioavailability of APLC increased compared to pure apigenin; this could be seen from the parameters Cmax, Tmax, and AUC. Apigenin activity as an antioxidant was tested by CCl4-induced hepatotoxicity models in rats; APLC showed significant antioxidant activity compared to free apigenin. This can be seen from the significant decrease in antioxidant activity indicators, such as glutathione, superoxide dismutase, catalase, and lipid peroxidase [52].
Quercetin is known to have poor absorption when given orally. In order to overcome this problem, El-Fattah et al. (2017) loaded quercetin into a phytosome delivery system to increase absorption and increase quercetin activity. Quercetin, as a phytoestrogen, is known to stimulate estrogen receptors (ERα and ERβ) [74]. In this study, quercetin was used for hormone replacement therapy [53].
Menopause symptoms that occur in women (aged 45–55 years) include an increase in food intake and body weight, metabolic dysfunction, bone density loss, diabetes, impaired muscle function, hyperlipidemia, psychological and mood changes, increased inflammatory markers, and oxidative stress, which can result in cell membrane lipid peroxidation and protein and DNA damage [75] Therefore, hormone replacement therapy has been the standard approach to relieve these symptoms.
The estrogenic activity of quercetin was observed at doses of 10 and 50 mg/kg/day using a mouse model that was ovariectomized for four weeks. These estrogenic activities include inflammation, oxidative stress, lipid profile, blood sugar levels, and bone and weight gain [53].
Treatment with quercetin-phytosome showed an increase in serum inorganic calcium phosphorus and glutathione content, as well as an improvement in the lipid profile. In addition, qurcetin-phytosome was found to decrease serum alkaline phosphatase, acid phosphatase, malondialdehyde, tumor necrosis factor-alpha, and blood sugar levels [53].
Quercetin-phytosome at a dose of 50 mg/kg showed better results than that of free quercetin. This is due to the better absorption of quercetin-phytosome. The results showed that antioxidant, anti-inflammatory, hypolipidemic, and other activities increased after quercetin was loaded into the phytosome delivery system [53].
Singh et al. (2018) carried out a gingerol formulation that was loaded into a phytosome delivery system, which was then complexed with chitosan to overcome the problem of respiratory tract infections [54]. Gingerol is a polyphenol derived from Zingiber officinale, which has many biological activities, one of which can protect cells against oxidative stress. In addition, gingerols can boost the immune system caused by free radicals, viruses, etc. However, these gingerols exhibit low bioavailability and water solubility profiles [76,77,78].
The results of research conducted by Singh et al. (2018) showed that gingerol-phytosome complexed with chitosan (GPLC) had better inhibitory activity than gingerol-phytosome (GP) against Gram-positive and Gram-negative organisms. This can be seen from the results of the in vitro tests on antioxidant, antimicrobial, and anti-inflammatory activities (Table 4, Table 5 and Table 6), as well as the in vivo tests on the hematological parameters (pharmacodynamic studies), where GP and GPLC showed effective antibacterial and anti-inflammatory activity against those bacterial and inflammatory organisms responsible for respiratory tract infections [54].
Table 4.
In vitro antioxidant study (adapted from Refs. [54,56]).
Table 5.
In vitro microbial study [54].
Table 6.
In vitro anti-inflammatory effect [54].
Moringa oleifera (MO) is known to have wound-healing activity, which has been tested both in vitro and in vivo [79,80] In addition, the aqueous extract of MO reduced the levels of inflammatory marker macrophages, including nitric oxide synthase (iNOS), tumor necrosis factor-α (TNF-α), and interleukin-1β (IL-1β) [81] Based on the results of the phytochemical screening, the aqueous extract of MO contains chlorogenic acid, gallic acid, kaempferol, quercetin, and vicenin-2, which are compounds based on in vitro studies and have anti-inflammatory properties [82]. In addition, these compounds can also increase wound-healing activity [79,80,83,84] However, this aqueous MO extract has limitations due to its large molecular size and high water solubility, thus inhibiting topical absorption and, thereby, limiting its ability to pass through lipid-rich biological membranes [85] Therefore, Lim et al. (2019) conducted a study in which an aqueous extract of MO was formulated in a phytosome delivery system (MPOCT). The results of the formulation development showed that the migration and proliferation rate of normal human dermal fibroblast cells (NHDF) was the highest compared to the control (MO water extract). In addition, MOPCT did not cause cytotoxicity at concentrations <1.5 mg/mL [55].
Lantana camara Linn. (Verbenaceae) is a flowering plant that contains saponins, alkaloids, proteins, carbohydrates, and glycosides, and contains a little amount of tannin [56,86]. Chime et al. (2020) formulated a methanol extract from Lantana camara leaves and used it in a phytosome delivery system (LCP) to observe the resulting antibacterial and antifungal activity. The results showed that LCP produced a larger diameter for the inhibition zone (IZD) compared to Lantana leaf methanol extract against E. coli, L. ivanovii, and C. albicans. The IZDs of E. coli and L. ivanovii were LC 10 mm, LCP 30 mm, LC 23 mm, and LCP 28 mm, respectively. This shows that LCP has better antibacterial and antifungal activity than LC [56].
Murraya koenigii (Linne.) Spreng belongs to the family Rutaceae, whose leaves are rich in carbazole alkaloids, coumarins, and acridine alkaloids [57]. M. koenigii exhibits many biological activities, one of which is an antidiabetic property [87]. However, M. koenigii has limitations in that its absorption through biological membranes is low, thus causing low bioavailability [57]. Therefore, Rani et al. (2022), conducted a formulation study by making phytosomes using a factorial design to overcome the limitations of M. koenigii. The phytosome delivery system not only enhances absorption by changing release characteristics but can also provide the sustained release of phytochemicals. From the results of these studies, it was shown that phytosome-M. koenigii causes a decrease in the serum glucose concentration of up to 42% at a lower dose compared to 39% for M. koenigii extract. This shows an increase in its therapeutic efficacy [57].
3.2. Polymeric Nanoparticle to Increase the Activity of Phytochemical Compounds
In a study conducted by Rani et al. (2020), the formulation of piperine-loaded nanocapsules (PNCs) was carried out to determine the resulting antitrypanosomal activity against Trypanosoma evansi, which causes trypanosomiasis [59]. Piperine is an alkaloid compound and the main bioactive component in pepper. Piperine has been reported to exhibit antioxidant, antitumor, antiasthmatic, antipyretic, analgesic, anti-inflammatory, antibacterial, and antifungal activities. In addition, piperine has been reported to induce toxic and apoptotic effects in protozoan parasites [88,89]. However, piperine has limitations, including low water solubility, fast metabolism, and undergoes systemic elimination [89,90]. This can be overcome by a nanotechnology-based delivery system; in this case, piperine is loaded into polymer nanocapsules using the emulsion-diffusion method [59].
Piperine loaded into a nanocapsule has a sustained release compared to pure piperine. The Piperine and PNCs were tested for growth inhibition studies in an axenic culture for three days. Piperine loaded into NCs (PNCs) showed significantly more antitrypanosomal activity with a 3.0-fold lower IC50 value than pure piperine (IC50 PNCs 5.04 M; IC50 piperine 14.45 M) [59]. Piperine nanoencapsulation, in the form of nanocapsules, showed a more significant antitrypanosomal effect than pure piperine. This is due to the increased absorption, bioavailability, and sustained release of piperine from the delivery system.
Jatropha pelargoniifolia (JP) is a medicinal plant rich in phenolics and flavonoids, which could be the major contributors to oxidative defense mechanisms in human cells. JP is widely used in traditional medicine because of its broad therapeutic activity [91]. However, JP has limitations, including poor solubility, bioavailability, and stability, and is sensitive to gastric acid pH so it cannot be administered in conventional dosage forms [92,93,94]. Alqahtani et al. (2021) conducted a study to overcome these limitations with nanotechnology, where JP-loaded chitosan nanoparticles (JP-CSNPs) were investigated for their antioxidant activity with antibacterial and anticancer potential [58].
The antioxidant activity of JP-CSNP was evaluated by a 2,2-diphenyl-1-picrylhydrazyl (DPPH) assay. The results showed that the antioxidant activity of JP-CSNP was slightly higher than that of the pure extract. The DPPH results showed that JP-CSNP had higher antimicrobial activity against Gram-positive bacteria with a 1.6-fold lower IC50 than the empty nanoparticles. The anticancer activity of the extracts of JP and JP-CSNP was tested using A549 adenocarcinoma human alveolar cells. The IC50 value of JP-CSNPs was two times lower than that of the JP extract [58]. Based on the results of the DPPH test and cytotoxic test on A549 human lung adenocarcinoma cells, it was shown that the Jatropha pelargoniifolia (JP) contained in chitosan nanoparticles antimicrobial and anticancer potential, where its activity is slightly higher than the free extract.
Gudise et al. (2021) developed a mixed micelle nanoformulation (MM) delivery system with the active ingredients of Argyreia pierreana ethanol extract (APEECE) and Matelea denticulata ethanol extract (MDECE), which aimed to have dual pharmacological effects, namely as an antidiabetic and antihyperlipidemic in type 2 DM rats [60]. MM has the advantage that it can increase its solubility in water, has improved stability and pharmacokinetic properties, and can make the drug circulation time longer when compared to conventional micelles (made from single copolymers) [95].
Diabetes mellitus causes hyperglycemia and impaired glucose metabolism, causing an increase in lipid and lipoprotein levels and the production of free radicals [60]. Based on the results of phytochemical screening, both extracts contain flavonoids, phenols, and terpenoids, which are generally claimed to be useful for antidiabetic activity and antihyperlipidemic activity, according to previous reports [96,97,98,99].
The results of research by Gudise et al. (2021) showed that the antidiabetic, antihyperlipidemic, and antioxidant activities were significantly higher than the micellar nanoformulation. The MDECE-MM formulation had higher activity than APEECE-MM [60]. These results indicate that herbal formulations with nanotechnology (micelles) increase the activity of the herbal extracts.
Curcumin is known to have biological activity against several diseases, such as neurological disorders, inflammatory diseases, diabetes, and various types of cancer [100]. Recent studies have demonstrated that curcumin can inhibit metastatic tumor spread in a pancreatic cancer xenograft model [101]. However, curcumin has limitations in terms of low water solubility, poor stability, and decreased bioavailability [102]. One strategy to increase the bioavailability and activity of curcumin is the development of a nano delivery system [103]. Therefore, Arya et al. (2018) conducted a study on curcumin-loaded chitosan/PEG-blended PLGA nanoparticles (CNP) as an ideal delivery system [60]. Based on the in vitro studio results, the CNP formulation showed strong cytotoxicity, enhanced antimigratory and antiinvasive properties, and induced apoptosis in metastatic pancreatic cancer compared to free curcumin [61].
4. Challenges of Phytochemical Formulations via Nanotechnology
Taxol is a natural alkaloid derived from the bark of the poisonous Pacific yew tree (Taxus brevifolia). Taxol is a potent natural anticancer agent that is able to reduce the growth rate of tumor cells by blocking cell replication during mitosis. Despite its outstanding anti-tumor properties, taxol is difficult to isolate, resulting in very low yields and high costs [104] The first formulation of taxol contains a cremophor EL (polyethoxylated castor oil), which functions to increase the solubility of taxol [105]. However, the cremophor was later found to be too toxic to living cells, including endothelial and epithelial cells [106]. Therefore, further research was conducted on taxols that lead to nanoparticle involvement. Taxol (Paclitaxel) has been approved by the FDA (brand name: Abraxane) for the treatment of breast cancer in the formulation of paclitaxel as albumin-bound nanoparticles [107]. It is known that the improvisation of taxol using albumin-bound nanotechnology is less toxic than chremophor-taxol [108]. The paclitaxel-albumin nanoparticle formulation has a modified pharmacokinetic profile so that it has higher solubility and better tissue distribution. To date, Abraxane is used for the treatment of breast cancer, nonsmall cell lung cancer, and pancreatic cancer.
The extract of G. biloba (GbE) was reported to exhibit several activities, including scavenging radical, autooxidation, antitumor, and protective effects in the central nervous system [109]. However, for the oral administration of GbE, low bioavailability (10%) and a short half-life (2.1 h) have caused problems regarding bioavailability [110]. The use of delivery systems, such as niosomes, generally increases drug diffusion through biological membranes and provides protection (to the drug) from enzymatic degradation, thereby increasing drug bioavailability. Jin et al. (2013) carried out the encapsulation of GbE in a niosome delivery system. Stability studies revealed that drug entrapment efficiency for the GbE niosomes at 4 °C and 25 °C after three months of storage has good stability [109]. The addition of cholesterol has been reported to exhibit stabilization effects on the bilayer by preventing the leakage of the drug components and inhibiting the permeation of the solutes enclosed in the aqueous core of the niosomes [111] In vitro release studies showed that GbE niosomes could prolong the release of flavonoid glycosides in a phosphate buffer (pH 6.8) for up to 48 h. In vivo distribution studies showed that the content of flavonoid glycosides in the heart, lungs, kidneys, brain, and blood of rats treated with the GbE niosome carrier system was greater than that in rats given oral GbE tablets [109].
Nanotechnology-based delivery systems for active herbal ingredients offer many advantages, including increased solubility, bioavailability, pharmacological activity, stability (of active ingredients), protection (over the active ingredients) from chemical and physical degradation, and the reduced dose required. The potential of developing herbal medicine as a promising alternative medicine cannot be denied. However, formulations using nanotechnology face their own challenges, such as high production costs, the difficulty of scaling up the process, and the lack of data regarding the safety and toxicity of herbal formulations using nanotechnology; therefore, the potential hazards associated with nanotechnology-based drug delivery systems must be considered. Another challenge for nanoparticles is the stability of the nanoparticles themselves. The issue of the ability of nanoparticles to retain drugs is increasing because some nanoparticles have been shown to leak after contact with blood components [112].
Nanosystems in phytochemicals are significantly more expensive to manufacture, leading to higher selling prices. In European countries, drugs are selected and funded from public sources based on rational selection, where high production costs can be a serious obstacle. In these countries, high-priced nanomedicines have a very low chance of reaching the market, as well as the patients [113].
5. Conclusions
The application of nanotechnology-based delivery systems for phytochemical constituents plays an important role in public healthcare worldwide. The use of herbal medicines is growing worldwide, but their disadvantages of low solubility, bioavailability, and pharmacological activity, as well as being physically and chemically unstable and easily degraded, limit their clinical application as medicines. Therefore, the development of herbal medicines with nanotechnology-based delivery systems might be an alternative strategy for increasing their pharmacological activity. However, the development of these nanotechnology-based delivery systems still needs to be reviewed further, especially regarding safety and toxicity profiles, so that their safety and effectiveness for curing various types of diseases can be ensured.
Author Contributions
Conceptualization, A.Y.C. and M.M.; methodology, M.K.D., A.Y.C., I.M.J. and M.M.; data curation, M.K.D. and A.Y.C.; writing—original draft preparation, M.K.D.; writing—review and editing, A.Y.C. and M.K.D.; supervision, A.Y.C., I.M.J. and M.M.; funding acquisition, A.Y.C. All authors have read and agreed to the published version of the manuscript.
Funding
This research was funded by Ministry of Education and Culture, Republic of Indonesia as Doctoral Dissertation grant year 2022 and the APC was funded by Padjadjaran University.
Data Availability Statement
Not available.
Acknowledgments
The authors thank Alfi Khatib for fruitful discussion on the topic.
Conflicts of Interest
None.
References
- Ijaz, S.; Akhtar, N.; Khan, M.S.; Hameed, A.; Irfan, M.; Arshad, M.A.; Ali, S.; Asrar, M. Plant Derived Anticancer Agents: A Green Approach towards Skin Cancers. Biomed. Pharmacother. 2018, 103, 1643–1651. [Google Scholar] [CrossRef] [PubMed]
- Enrico, C. Nanotechnology-Based Drug Delivery of Natural Compounds and Phytochemicals for the Treatment of Cancer and Other Diseases. In Studies in Natural Products Chemistry; Elsevier: Amsterdam, The Netherlands, 2019; Volume 62. [Google Scholar]
- Martins-Gomes, C.; Souto, E.B.; Silva, A.M. Nanophytosomes: A Novel Approach for the Delivery of Herbal Drugs. In Systems of Nanovesicular Drug Delivery; Elsevier: Amsterdam, The Netherlands, 2022; pp. 239–257. [Google Scholar]
- Hussein, R.A.; El-Anssary, A.A. Plants Secondary Metabolites: The Key Drivers of the Pharmacological Actions of Medicinal Plants. In Herbal Medicine; IntechOpen: London, UK, 2019. [Google Scholar]
- Mendoza, N.; Silva, E.M.E. Introduction to Phytochemicals: Secondary Metabolites from Plants with Active Principles for Pharmacological Importance. In Phytochemicals-Source of Antioxidants and Role in Disease Prevention; InTech: London, UK, 2018. [Google Scholar]
- Ahmed, H.M.; Nabavi, S.; Behzad, S. Herbal Drugs and Natural Products in the Light of Nanotechnology and Nanomedicine for Developing Drug Formulations. Mini-Rev. Med. Chem. 2020, 21, 302–313. [Google Scholar] [CrossRef] [PubMed]
- Ahmed, H.M. Ethnopharmacobotanical Study on the Medicinal Plants Used by Herbalists in Sulaymaniyah Province, Kurdistan, Iraq. J. Ethnobiol. Ethnomed. 2016, 12, 1–17. [Google Scholar] [CrossRef] [PubMed]
- Wang, S.; Su, R.; Nie, S.; Sun, M.; Zhang, J.; Wu, D.; Moustaid-Moussa, N. Application of Nanotechnology in Improving Bioavailability and Bioactivity of Diet-Derived Phytochemicals. J. Nutr. Biochem. 2014, 25, 363–376. [Google Scholar] [CrossRef] [PubMed]
- Gunasekaran, T.; Haile, T.; Nigusse, T.; Dhanaraju, M.D. Nanotechnology: An Effective Tool for Enhancing Bioavailability and Bioactivity of Phytomedicine. Asian Pac. J. Trop Biomed. 2014, 4, S1–S7. [Google Scholar] [CrossRef]
- Saraf, S.A. Applications of Novel Drug Delivery System for Herbal Formulations. Fitoterapia 2010, 81, 680–689. [Google Scholar] [CrossRef]
- Singh, V.K.; Arora, D.; Ansari, M.I.; Sharma, P.K. Phytochemicals Based Chemopreventive and Chemotherapeutic Strategies and Modern Technologies to Overcome Limitations for Better Clinical Applications. Phytother. Res. 2019, 33, 3064–3089. [Google Scholar] [CrossRef]
- Zhou, Y.X.; Zhang, H.; Peng, C. Puerarin: A Review of Pharmacological Effects. Phytother. Res. 2014, 28, 961–975. [Google Scholar] [CrossRef]
- Quan, D.Q.; Xu, G.X.; Wu, X.G. Studies on Preparation and Absolute Bioavailability of a Self-Emulsifying System Containing Puerarin. Chem. Pharm. Bull 2007, 55, 800–803. [Google Scholar] [CrossRef]
- Li, H.; Dong, L.; Liu, Y.; Wang, G.; Wang, G.; Qiao, Y. Biopharmaceutics Classification of Puerarin and Comparison of Perfusion Approaches in Rats. Int. J. Pharm. 2014, 466, 133–138. [Google Scholar] [CrossRef]
- Luo, C.F.; Yuan, M.; Chen, M.S.; Liu, S.M.; Zhu, L.; Huang, B.Y.; Liu, X.W.; Xiong, W. Pharmacokinetics, Tissue Distribution and Relative Bioavailability of Puerarin Solid Lipid Nanoparticles Following Oral Administration. Int. J. Pharm. 2011, 410, 138–144. [Google Scholar] [CrossRef]
- Luo, C.F.; Hou, N.; Tian, J.; Yuan, M.; Liu, S.M.; Xiong, L.G.; Luo, J.D.; Chen, M.S. Metabolic Profile of Puerarin in Rats after Intragastric Administration of Puerarin Solid Lipid Nanoparticles. Int. J. Nanomed. 2013, 8, 933–940. [Google Scholar] [CrossRef]
- Bonifácio, B.V.; da Silva, P.B.; Aparecido dos Santos Ramos, M.; Maria Silveira Negri, K.; Maria Bauab, T.; Chorilli, M. Nanotechnology-Based Drug Delivery Systems and Herbal Medicines: A Review. Int. J. Nanomed. 2013, 9, 1–15. [Google Scholar]
- Ambwani, S.; Tandon, R.; Ambwani, T.K.; Malik, Y.S. Current Knowledge on Nanodelivery Systems and their beneficial Applications in Enhancing the Efficacy of Herbal Drugs. J. Exp. Biol. Agric. Sci. 2018, 6, 87–107. [Google Scholar] [CrossRef]
- Sandhiya, V.; Ubaidulla, U. A Review on Herbal Drug Loaded into Pharmaceutical Carrier Techniques and Its Evaluation Process. Futur. J. Pharm. Sci. 2020, 6, 1–16. [Google Scholar] [CrossRef]
- Souto, E.B.; Sampaio, A.C.; Campos, J.R.; Martins-Gomes, C.; Aires, A.; Silva, A.M. Polyphenols for Skin Cancer: Chemical Properties, Structure-Related Mechanisms of Action and New Delivery Systems. In Studies in Natural Products Chemistry; Elsevier: Amsterdam, The Netherlands, 2019; Volume 63. [Google Scholar]
- Karaś, M.; Jakubczyk, A.; Szymanowska, U.; Złotek, U.; Zielińska, E. Digestion and Bioavailability of Bioactive Phytochemicals. Int. J. Food Sci. Technol. 2017, 52, 291–305. [Google Scholar] [CrossRef]
- Fangueiro, J.F.; Souto, E.B.; Silva, A.M. Encapsulation of Nutraceuticals in Novel Delivery Systems. In Nutraceuticals; Elsevier: Amsterdam, The Netherlands, 2016. [Google Scholar]
- Mathur, M. Herbal Medicines and Their Improvement through Novel Drug Delivery System. Asian Agri-Hist. 2014, 18, 249–256. [Google Scholar]
- Souto, E.B.; Dias-Ferreira, J.; Oliveira, J.; Sanchez-Lopez, E.; Lopez-Machado, A.; Espina, M.; Garcia, M.L.; Souto, S.B.; Martins-Gomes, C.; Silva, A.M. Trends in Atopic Dermatitis—From Standard Pharmacotherapy to Novel Drug Delivery Systems. Int. J. Mol. Sci. 2019, 20, 5659. [Google Scholar] [CrossRef]
- Paroha, S.; Dewangan, R.P.; Sahoo, P.K. Pharmaceutical Technology for Improving the Bioavailability of Natural Products. In Sustainable Agriculture Reviews 43; Springer: Berlin/Heidelberg, Germany, 2020. [Google Scholar]
- Mukherjee, P.K.; Harwansh, R.K.; Bhattacharyya, S. Bioavailability of Herbal Products: Approach Toward Improved Pharmacokinetics. In Evidence-Based Validation of Herbal Medicine; Elsevier: Amsterdam, The Netherlands, 2015. [Google Scholar]
- Tapadiya, G.G.; Kale, M.A.; Saboo, S.S. Impact of Nanotechnology on Global Trade of Herbal Drugs: An Overview. Int. J. Green Pharm. 2017, 11, S371–S376. [Google Scholar]
- Jain, S.; Jain, V.; Mahajan, S.C. Lipid Based Vesicular Drug Delivery Systems. Adv. Pharm. 2014, 2014, 574673. [Google Scholar] [CrossRef]
- Sakellari, G.I.; Zafeiri, I.; Batchelor, H.; Spyropoulos, F. Formulation Design, Production and Characterisation of Solid Lipid Nanoparticles (SLN) and Nanostructured Lipid Carriers (NLC) for the Encapsulation of a Model Hydrophobic Active. Food Hydrocoll. Health 2021, 1, 100024. [Google Scholar] [CrossRef] [PubMed]
- Kumar, M.; Bishnoi, R.S.; Shukla, A.K.; Jain, C.P. Techniques for Formulation of Nanoemulsion Drug Delivery System: A Review. Prev. Nutr. Food Sci. 2019, 24, 225–234. [Google Scholar] [CrossRef] [PubMed]
- Németh, Z.; Pallagi, E.; Dobó, D.G.; Kozma, G.; Kónya, Z.; Csóka, I. An Updated Risk Assessment as Part of the QbD-Based Liposome Design and Development. Pharmaceutics 2021, 13, 1071. [Google Scholar] [CrossRef] [PubMed]
- Liu, Y.; Castro Bravo, K.M.; Liu, J. Targeted Liposomal Drug Delivery: A Nanoscience and Biophysical Perspective. Nanoscale Horiz. 2021, 6, 78–94. [Google Scholar] [CrossRef] [PubMed]
- Chavda, V.P.; Vihol, D.; Mehta, B.; Shah, D.; Patel, M.; Vora, L.K.; Pereira-Silva, M.; Paiva-Santos, A.C. Phytochemical-Loaded Liposomes for Anticancer Therapy: An Updated Review. Nanomedicine 2022, 17, 547–568. [Google Scholar] [CrossRef]
- Kyriakoudi, A.; Spanidi, E.; Mourtzinos, I.; Gardikis, K. Innovative Delivery Systems Loaded with Plant Bioactive Ingredients: Formulation Approaches and Applications. Plants 2021, 10, 1238. [Google Scholar] [CrossRef]
- Su, W.; Liang, Y.; Meng, Z.; Chen, X.; Lu, M.; Han, X.; Deng, X.; Zhang, Q.; Zhu, H.; Fu, T. Inhalation of Tetrandrine-Hydroxypropyl-β-Cyclodextrin Inclusion Complexes for Pulmonary Fibrosis Treatment. Mol. Pharm. 2020, 17, 1596–1607. [Google Scholar] [CrossRef]
- Zhang, L.; Yang, S.; Wong, L.R.; Xie, H.; Ho, P.C.-L. In Vitro and in Vivo Comparison of Curcumin-Encapsulated Chitosan-Coated Poly (Lactic- Co-Glycolic Acid) Nanoparticles and Curcumin/Hydroxypropyl-β-Cyclodextrin Inclusion Complexes Administered Intranasally as Therapeutic Strategies for Alzheimer’s Disease. Mol. Pharm. 2020, 17, 4256–4269. [Google Scholar] [CrossRef]
- Blasi, P.; Giovagnoli, S.; Schoubben, A.; Ricci, M.; Rossi, C. Solid Lipid Nanoparticles for Targeted Brain Drug Delivery. Adv. Drug Deliv. Rev. 2007, 59, 454–477. [Google Scholar] [CrossRef]
- Song, J.-W.; Liu, Y.-S.; Guo, Y.-R.; Zhong, W.-X.; Guo, Y.-P.; Guo, L. Nano–Liposomes Double Loaded with Curcumin and Tetrandrine: Preparation, Characterization, Hepatotoxicity and Anti–Tumor Effects. Int. J. Mol. Sci. 2022, 23, 6858. [Google Scholar] [CrossRef]
- Souto, E.B.; Fernandes, A.R.; Martins-Gomes, C.; Coutinho, T.E.; Durazzo, A.; Lucarini, M.; Souto, S.B.; Silva, A.M.; Santini, A. Nanomaterials for Skin Delivery of Cosmeceuticals and Pharmaceuticals. Appl. Sci. 2020, 10, 1594. [Google Scholar] [CrossRef]
- Li, A.; Tyson, J.; Patel, S.; Patel, M.; Katakam, S.; Mao, X.; He, W. Emerging Nanotechnology for Treatment of Alzheimer’s and Parkinson’s Disease. Front. Bioeng. Biotechnol. 2021, 9, 322. [Google Scholar] [CrossRef]
- Liechty, W.B.; Kryscio, D.R.; Slaughter, B.v.; Peppas, N.A. Polymers for Drug Delivery Systems. Annu. Rev. Chem. Biomol. Eng. 2010, 1, 149–173. [Google Scholar] [CrossRef]
- Siegal, T. Which Drug or Drug Delivery System Can Change Clinical Practice for Brain Tumor Therapy? Neuro Oncol. 2013, 15, 656–669. [Google Scholar] [CrossRef]
- Preethi, R.; Dutta, S.; Moses, J.A.; Anandharamakrishnan, C. Green Nanomaterials and Nanotechnology for the Food Industry. In Green Functionalized Nanomaterials for Environmental Applications; Elsevier: Amsterdam, The Netherlands, 2022; pp. 215–256. [Google Scholar]
- Lu, H.; Zhang, S.; Wang, J.; Chen, Q. A Review on Polymer and Lipid-Based Nanocarriers and Its Application to Nano-Pharmaceutical and Food-Based Systems. Front. Nutr. 2021, 8. [Google Scholar] [CrossRef]
- Pyo, S.M.; Müller, R.H.; Keck, C.M. Encapsulation by Nanostructured Lipid Carriers. In Nanoencapsulation Technologies for the Food and Nutraceutical Industries; Academic Press: Cambridge, MA, USA, 2017. [Google Scholar]
- Barani, M.; Sangiovanni, E.; Angarano, M.; Rajizadeh, M.A.; Mehrabani, M.; Piazza, S.; Gangadharappa, H.V.; Pardakhty, A.; Mehrbani, M.; Dell’agli, M.; et al. Phytosomes as Innovative Delivery Systems for Phytochemicals: A Comprehensive Review of Literature. Int. J. Nanomed. 2021, 16, 6983–7022. [Google Scholar] [CrossRef]
- Bhattacharya, S. Phytosomes: The New Technology for Enhancement of Bioavailability of Botanicals and Nutraceuticals. Int. J. Health Res. 2009, 2, 225–232. [Google Scholar] [CrossRef]
- Kidd, P.; Head, K. A Review of the Bioavailability and Clinical Efficacy of Milk Thistle Phytosome: A Silybin-Phosphatidylcholine Complex (Siliphos®). Altern. Med. Rev. 2005, 10, 193–203. [Google Scholar]
- Mazumder, A.; Dwivedi, A.; du Preez, J.L.; du Plessis, J. In Vitro Wound Healing and Cytotoxic Effects of Sinigrin-Phytosome Complex. Int. J. Pharm. 2016, 498, 283–293. [Google Scholar] [CrossRef]
- Kumar, S.; Baldi, A.; Sharma, D.K. In Vitro Antioxidant Assay Guided Ex Vivo Investigation of Cytotoxic Effect of Phytosomes Assimilating Taxifolin Rich Fraction of Cedrus Deodara Bark Extract on Human Breast Cancer Cell Lines (MCF7). J. Drug Deliv. Sci. Technol. 2021, 63, 102486. [Google Scholar] [CrossRef]
- Chi, C.; Zhang, C.; Liu, Y.; Nie, H.; Zhou, J.; Ding, Y. Phytosome-Nanosuspensions for Silybin-Phospholipid Complex with Increased Bioavailability and Hepatoprotection Efficacy. Eur. J. Pharm. Sci. 2020, 144, 105212. [Google Scholar] [CrossRef] [PubMed]
- Telange, D.R.; Patil, A.T.; Pethe, A.M.; Fegade, H.; Anand, S.; Dave, V.S. Formulation and Characterization of an Apigenin-Phospholipid Phytosome (APLC) for Improved Solubility, in Vivo Bioavailability, and Antioxidant Potential. Eur. J. Pharm. Sci. 2017, 108, 36–49. [Google Scholar] [CrossRef] [PubMed]
- Abd El-Fattah, A.I.; Fathy, M.M.; Ali, Z.Y.; El-Garawany, A.E.R.A.; Mohamed, E.K. Enhanced Therapeutic Benefit of Quercetin-Loaded Phytosome Nanoparticles in Ovariectomized Rats. Chem. Biol. Interact 2017, 271, 30–38. [Google Scholar] [CrossRef] [PubMed]
- Singh, R.P.; Gangadharappa, H.V.; Mruthunjaya, K. Phytosome Complexed with Chitosan for Gingerol Delivery in the Treatment of Respiratory Infection: In Vitro and in Vivo Evaluation. Eur. J. Pharm. Sci. 2018, 122, 214–229. [Google Scholar] [CrossRef] [PubMed]
- Lim, A.W.; Ng, P.Y.; Chieng, N.; Ng, S.F. Moringa Oleifera Leaf Extract–Loaded Phytophospholipid Complex for Potential Application as Wound Dressing. J. Drug. Deliv. Sci. Technol. 2019, 54, 101329. [Google Scholar] [CrossRef]
- Chime, S.A.; Akpa, P.A.; Onyishi, I.V.; Ezenduka, D.E. Phytosomes Enhanced The Antibacterial And Antifungal Properties of Lantana Camara. Innovare J. Ayurvedic Sci. 2020, 8, 1–5. [Google Scholar]
- Rani, A.; Kumar, S.; Khar, R.K. Murraya Koenigii Extract Loaded Phytosomes Prepared Using Antisolvent Precipitation Technique for Improved Antidiabetic and Hypolidemic Activity. Indian J. Pharm. Educ. Res. 2022, 56, s326–s338. [Google Scholar] [CrossRef]
- Alqahtani, M.S.; Al-Yousef, H.M.; Alqahtani, A.S.; Tabish Rehman, M.; AlAjmi, M.F.; Almarfidi, O.; Amina, M.; Alshememry, A.; Syed, R. Preparation, Characterization, and in Vitro-in Silico Biological Activities of Jatropha Pelargoniifolia Extract Loaded Chitosan Nanoparticles. Int. J. Pharm. 2021, 606, 120867. [Google Scholar] [CrossRef]
- Rani, R.; Kumar, S.; Dilbaghi, N.; Kumar, R. Nanotechnology Enabled the Enhancement of Antitrypanosomal Activity of Piperine against Trypanosoma Evansi. Exp. Parasitol. 2020, 219, 108018. [Google Scholar] [CrossRef]
- Gudise, V.; Chowdhury, B.; Manjappa, A.S. Antidiabetic and Antihyperlipidemic Effects of Argyreia Pierreana and Matelea Denticulata: Higher Activity of the Micellar Nanoformulation over the Crude Extract. J. Tradit. Complement. Med. 2021, 11, 259–267. [Google Scholar] [CrossRef]
- Arya, G.; Das, M.; Sahoo, S.K. Evaluation of Curcumin Loaded Chitosan/PEG Blended PLGA Nanoparticles for Effective Treatment of Pancreatic Cancer. Biomed. Pharmacother. 2018, 102, 555–566. [Google Scholar] [CrossRef]
- Jie, M.; Cheung, W.M.; Yu, V.; Zhou, Y.; Tong, P.H.; Ho, J.W.S. Anti-Proliferative Activities of Sinigrin on Carcinogen-Induced Hepatotoxicity in Rats. PLoS ONE 2014, 9, e110145. [Google Scholar] [CrossRef]
- Weidmann, A.E. Dihydroquercetin: More than Just an Impurity? Eur. J. Pharmacol. 2012, 684, 19–26. [Google Scholar] [CrossRef]
- Luo, H.; Jiang, B.H.; King, S.M.; Chen, Y.C. Inhibition of Cell Growth and VEGF Expression in Ovarian Cancer Cells by Flavonoids. Nutr. Cancer 2008, 60, 800–809. [Google Scholar] [CrossRef]
- Hasibi, F.; Nasirpour, A.; Varshosaz, J.; García-Manrique, P.; Blanco-López, M.C.; Gutiérrez, G.; Matos, M. Formulation and Characterization of Taxifolin-Loaded Lipid Nanovesicles (Liposomes, Niosomes, and Transfersomes) for Beverage Fortification. Eur. J. Lipid Sci. Technol. 2020, 122. [Google Scholar] [CrossRef]
- Mondal, R.; Bobde, Y.; Ghosh, B.; Giri, T.K. Development and Characterization of a Phospholipid Complex for Effective Delivery of Capsaicin. Indian J. Pharm. Sci. 2019, 81, 1011–1019. [Google Scholar] [CrossRef]
- Theodosiou, E.; Purchartová, K.; Stamatis, H.; Kolisis, F.; Křen, V. Bioavailability of Silymarin Flavonolignans: Drug Formulations and Biotransformation. Phytochem. Rev. 2014, 13, 1–18. [Google Scholar] [CrossRef]
- Shukla, S.; Gupta, S. Apigenin: A Promising Molecule for Cancer Prevention. Pharm. Res. 2010, 27, 962–978. [Google Scholar] [CrossRef]
- Rithidech, K.N.; Tungjai, M.; Reungpatthanaphong, P.; Honikel, L.; Simon, S.R. Attenuation of Oxidative Damage and Inflammatory Responses by Apigenin given to Mice after Irradiation. Mutat. Res. Genet. Toxicol. Environ. Mutagen. 2012, 749, 29–38. [Google Scholar] [CrossRef]
- Shibata, C.; Ohno, M.; Otsuka, M.; Kishikawa, T.; Goto, K.; Muroyama, R.; Kato, N.; Yoshikawa, T.; Takata, A.; Koike, K. The Flavonoid Apigenin Inhibits Hepatitis C Virus Replication by Decreasing Mature MicroRNA122 Levels. Virology 2014, 462–463, 42–48. [Google Scholar] [CrossRef]
- Choi, J.S.; Nurul Islam, M.; Yousof Ali, M.; Kim, E.J.; Kim, Y.M.; Jung, H.A. Effects of C-Glycosylation on Anti-Diabetic, Anti-Alzheimer’s Disease and Anti-Inflammatory Potential of Apigenin. Food Chem. Toxicol. 2014, 64, 27–33. [Google Scholar] [CrossRef] [PubMed]
- Zhang, J.; Liu, D.; Huang, Y.; Gao, Y.; Qian, S. Biopharmaceutics Classification and Intestinal Absorption Study of Apigenin. Int. J. Pharm. 2012, 436, 311–317. [Google Scholar] [CrossRef]
- Chen, Z.; Kong, S.; Song, F.; Li, L.; Jiang, H. Pharmacokinetic Study of Luteolin, Apigenin, Chrysoeriol and Diosmetin after Oral Administration of Flos Chrysanthemi Extract in Rats. Fitoterapia 2012, 83, 1616–1622. [Google Scholar] [CrossRef] [PubMed]
- Chen, F.P.; Chien, M.H. Phytoestrogens Induce Differential Effects on Both Normal and Malignant Human Breast Cells in Vitro. Climacteric 2014, 17, 682–691. [Google Scholar] [CrossRef] [PubMed]
- Cury Rodrigues, M.F.; Stotzer, U.S.; Domingos, M.M.; Deminice, R.; Shiguemoto, G.E.; Tomaz, L.M.; de Sousa, N.M.F.; Ferreira, F.C.; Leite, R.D.; Selistre-de-Araújo, H.S.; et al. Effects of Ovariectomy and Resistance Training on Oxidative Stress Markers in the Rat Liver. Clinics 2013, 68, 1247–1254. [Google Scholar] [CrossRef]
- Rahmani, A.H.; al Shabrmi, F.M.; Aly, S.M. Active Ingredients of Ginger as Potential Candidates in the Prevention and Treatment of Diseases via Modulation of Biological Activities. Int. J. Physiol. Pathophysiol. Pharmacol. 2014, 6, 125–136. [Google Scholar]
- Singh, R.P.; Gangadharappa, H.V.; Narke, R.M.; Jadhav, P.V. Stability-Indicating rp-hplc Method Development for the Estimation of Gingerol. Int. Res. J. Pharm. 2017, 8, 56–61. [Google Scholar] [CrossRef]
- Kubra, I.R.; Jaganmohanrao, L. An Overview on Inventions Related to Ginger Processing and Products for Food and Pharmaceutical Applications. Recent Pat. Food Nutr. Agric. 2012, 4, 31–49. [Google Scholar] [CrossRef]
- Muhammad, A.A.; Pauzi, N.A.S.; Arulselvan, P.; Abas, F.; Fakurazi, S. In Vitro Wound Healing Potential and Identification of Bioactive Compounds from Moringa Oleifera Lam. Biomed. Res. Int. 2013, 2013, 1–10. [Google Scholar] [CrossRef]
- Chin, C.Y.; Jalil, J.; Ng, P.Y.; Ng, S.F. Development and Formulation of Moringa Oleifera Standardised Leaf Extract Film Dressing for Wound Healing Application. J. Ethnopharmacol. 2018, 212, 188–199. [Google Scholar] [CrossRef]
- Waterman, C.; Cheng, D.M.; Rojas-Silva, P.; Poulev, A.; Dreifus, J.; Lila, M.A.; Raskin, I. Stable, Water Extractable Isothiocyanates from Moringa Oleifera Leaves Attenuate Inflammation in Vitro. Phytochemistry 2014, 103, 114–122. [Google Scholar] [CrossRef]
- Bagdas, D.; Etoz, B.C.; Gul, Z.; Ziyanok, S.; Inan, S.; Turacozen, O.; Gul, N.Y.; Topal, A.; Cinkilic, N.; Tas, S.; et al. In Vivo Systemic Chlorogenic Acid Therapy under Diabetic Conditions: Wound Healing Effects and Cytotoxicity/Genotoxicity Profile. Food Chem. Toxicol. 2015, 81, 54–61. [Google Scholar] [CrossRef]
- Gopalakrishnan, A.; Ram, M.; Kumawat, S.; Tandan, S.K.; Kumar, D. Quercetin Accelerated Cutaneous Wound Healing in Rats by Increasing Levels of VEGF and TGF-Β1. Indian J. Exp. Biol. 2016, 54, 187–195. [Google Scholar]
- Muhammad, A.A.; Arulselvan, P.; Cheah, P.S.; Abas, F.; Fakurazi, S. Evaluation of Wound Healing Properties of Bioactive Aqueous Fraction from Moringa Oleifera Lam on Experimentally Induced Diabetic Animal Model. Drug Des. Dev. Ther. 2016, 10, 1715–1730. [Google Scholar] [CrossRef]
- Yang, C.S.; Sang, S.; Lambert, J.D.; Lee, M.J. Bioavailability Issues in Studying the Health Effects of Plant Polyphenolic Compounds. Mol. Nutr. Food Res. 2008, 52, S139–S151. [Google Scholar] [CrossRef]
- Kalita, S.; Kumar, G.; Karthik, L.; Rao, K.V.B. A Review on Medicinal Properties of Lantana Camara Linn. Res. J. Pharm. Technol. 2012, 5, 711–715. [Google Scholar]
- Yankuzo, H.; Ahmed, Q.U.; Santosa, R.I.; Akter, S.F.U.; Talib, N.A. Beneficial Effect of the Leaves of Murraya Koenigii (Linn.) Spreng (Rutaceae) on Diabetes-Induced Renal Damage in Vivo. J. Ethnopharmacol. 2011, 135, 88–94. [Google Scholar] [CrossRef]
- Ferreira, C.; Soares, D.C.; Barreto-Junior, C.B.; Nascimento, M.T.; Freire-De-Lima, L.; Delorenzi, J.C.; Lima, M.E.F.; Atella, G.C.; Folly, E.; Carvalho, T.M.U.; et al. Leishmanicidal Effects of Piperine, Its Derivatives, and Analogues on Leishmania Amazonensis. Phytochemistry 2011, 72, 2155–2164. [Google Scholar] [CrossRef]
- Gorgani, L.; Mohammadi, M.; Najafpour, G.D.; Nikzad, M. Piperine—The Bioactive Compound of Black Pepper: From Isolation to Medicinal Formulations. Compr. Rev. Food Sci. Food Saf. 2017, 16, 124–140. [Google Scholar] [CrossRef]
- Pachauri, M.; Gupta, E.D.; Ghosh, P.C. Piperine Loaded PEG-PLGA Nanoparticles: Preparation, Characterization and Targeted Delivery for Adjuvant Breast Cancer Chemotherapy. J. Drug Deliv. Sci. Technol. 2015, 29, 269–282. [Google Scholar] [CrossRef]
- Zhu, J.Y.; Zhang, C.Y.; Dai, J.J.; Rahman, K.; Zhang, H. Diterpenoids with Thioredoxin Reductase Inhibitory Activities from Jatropha Multifida. Nat. Prod. Res. 2017, 31, 2753–2758. [Google Scholar] [CrossRef] [PubMed]
- Teng, Z.; Yuan, C.; Zhang, F.; Huan, M.; Cao, W.; Li, K.; Yang, J.; Cao, D.; Zhou, S.; Mei, Q. Intestinal Absorption and First-Pass Metabolism of Polyphenol Compounds in Rat and Their Transport Dynamics in Caco-2 Cells. PLoS ONE 2012, 7, e29647. [Google Scholar] [CrossRef] [PubMed]
- Karakaya, S. Bioavailability of Phenolic Compounds. Crit. Rev. Food Sci. Nutr. 2004, 44, 453–464. [Google Scholar] [CrossRef] [PubMed]
- Manach, C.; Williamson, G.; Morand, C.; Scalbert, A.; Rémésy, C. Bioavailability and Bioefficacy of Polyphenols in Humans. I. Review of 97 Bioavailability Studies. Am. J. Clin. Nutr. 2005, 81, 230S–242S. [Google Scholar] [CrossRef] [PubMed]
- Manjappa, A.S.; Kumbhar, P.S.; Patil, A.B.; Disouza, J.I.; Patravale, V.B. Polymeric Mixed Micelles: Improving the Anticancer Efficacy of Single-Copolymer Micelles. Crit. Rev. Ther. Drug Carrier Syst. 2019, 36, 1–58. [Google Scholar] [CrossRef] [PubMed]
- Srinivasan, S.; Pari, L. Antihyperlipidemic Effect of Diosmin: A Citrus Flavonoid on Lipid Metabolism in Experimental Diabetic Rats. J. Funct. Foods 2013, 5, 484–492. [Google Scholar] [CrossRef]
- Touiss, I.; Khatib, S.; Bekkouch, O.; Amrani, S.; Harnafi, H. Phenolic Extract from Ocimum Basilicum Restores Lipid Metabolism in Triton WR-1339-Induced Hyperlipidemic Mice and Prevents Lipoprotein-Rich Plasma Oxidation. Food Sci. Hum. Wellness 2017, 6, 28–33. [Google Scholar] [CrossRef]
- Subedi, L.; Timalsena, S.; Duwadi, P.; Thapa, R.; Paudel, A.; Parajuli, K. Antioxidant Activity and Phenol and Flavonoid Contents of Eight Medicinal Plants from Western Nepal. J. Tradit. Chin. Med. 2014, 34, 584–590. [Google Scholar] [CrossRef]
- Wojdyło, A.; Nowicka, P.; Carbonell-Barrachina, Á.A.; Hernández, F. Phenolic Compounds, Antioxidant and Antidiabetic Activity of Different Cultivars of Ficus Carica L. Fruits. J. Funct. Foods 2016, 25, 421–432. [Google Scholar] [CrossRef]
- Giordano; Tommonaro Curcumin and Cancer. Nutrients 2019, 11, 2376. [CrossRef]
- Bimonte, S.; Barbieri, A.; Palma, G.; Luciano, A.; Rea, D.; Arra, C. Curcumin Inhibits Tumor Growth and Angiogenesis in an Orthotopic Mouse Model of Human Pancreatic Cancer. Biomed. Res. Int. 2013, 2013, 810423. [Google Scholar] [CrossRef]
- Anand, P.; Kunnumakkara, A.B.; Newman, R.A.; Aggarwal, B.B. Bioavailability of Curcumin: Problems and Promises. Mol. Pharm. 2007, 4, 807–818. [Google Scholar] [CrossRef]
- Panzarini, E.; Mariano, S.; Tacconi, S.; Carata, E.; Tata, A.M.; Dini, L. Novel Therapeutic Delivery of Nanocurcumin in Central Nervous System Related Disorders. Nanomaterials 2020, 11, 2. [Google Scholar] [CrossRef]
- Arifin, S.F.; Al-Shami, A.K.; Omar, S.S.S.; Jalil, M.A.A.; Khalid, K.A.; Hadi, H. Impact of Modern Technology on the Development of Natural-Based Products. J. Ayurvedic Herb. Med. 2019, 5, 133–142. [Google Scholar] [CrossRef]
- Singla, A.K.; Garg, A.; Aggarwal, D. Paclitaxel and Its Formulations. Int. J. Pharm. 2002, 235, 179–192. [Google Scholar] [CrossRef]
- Kiss, L.; Walter, F.R.; Bocsik, A.; Veszelka, S.; Ózsvári, B.; Puskás, L.G.; Szabó-Révész, P.; Deli, M.A. Kinetic Analysis of the Toxicity of Pharmaceutical Excipients Cremophor EL and RH40 on Endothelial and Epithelial Cells. J. Pharm. Sci. 2013, 102, 1173–1181. [Google Scholar] [CrossRef]
- Venditto, V.J.; Szoka, F.C. Cancer Nanomedicines: So Many Papers and so Few Drugs! Adv. Drug. Deliv. Rev. 2013, 65, 80–88. [Google Scholar] [CrossRef]
- Jones, T.; Saba, N. Nanotechnology and Drug Delivery: An Update in Oncology. Pharmaceutics 2011, 3, 171–185. [Google Scholar] [CrossRef]
- Jin, Y.; Wen, J.; Garg, S.; Liu, D.; Zhou, Y.; Teng, L.; Zhang, W. Development of a Novel Niosomal System for Oral Delivery of Ginkgo Biloba Extract. Int. J. Nanomed. 2013, 8, 421–430. [Google Scholar] [CrossRef]
- Drago, F.; Floriddia, M.L.; Cro, M.; Giuffrida, S. Pharmacokinetics and Bioavailability of a Ginkgo Biloba Extract. J. Ocul. Pharmacol. Ther. 2002, 18, 197–202. [Google Scholar] [CrossRef]
- Devaraj, G.N.; Parakh, S.R.; Devraj, R.; Apte, S.S.; Rao, B.R.; Rambhau, D. Release Studies on Niosomes Containing Fatty Alcohols as Bilayer Stabilizers Instead of Cholesterol. J. Colloid. Interface Sci. 2002, 251, 360–365. [Google Scholar] [CrossRef] [PubMed]
- Yeo, Y. Nanoparticulate Drug Delivery Systems: Strategies, Technologies, and Applications; Wiley: Hoboken, NJ, USA, 2013; ISBN 9781118148877. [Google Scholar]
- Bosetti, R. Cost–Effectiveness of Nanomedicine: The Path to a Future Successful and Dominant Market? Nanomedicine 2015, 10, 1851–1853. [Google Scholar]
Publisher’s Note: MDPI stays neutral with regard to jurisdictional claims in published maps and institutional affiliations. |
© 2022 by the authors. Licensee MDPI, Basel, Switzerland. This article is an open access article distributed under the terms and conditions of the Creative Commons Attribution (CC BY) license (https://creativecommons.org/licenses/by/4.0/).



