Abstract
For the successful reuse of old asphalt as reclaimed asphalt pavement (RAP) added to new bituminous mixtures, it is necessary to improve some of its properties. This can be attained, for example, by adding an appropriate rejuvenator. The aim of this study was to evaluate the properties of lab-aged 35/50 pen grade bitumen rejuvenated with the addition of two varieties of rapeseed imidazoline. Dynamic shear rheometer (DSR) and ductilometer tests were further conducted to evaluate the properties of bituminous binders at the intermediate operating temperature of road pavements. The obtained results demonstrated a beneficial effect of rapeseed imidazoline on the properties of the tested pen grade bitumen after ageing when added at a rate of 6% or more. This effect was the most pronounced in the case of the fatigue cracking critical temperature (FCCT), where a lower value was obtained for the aged and rejuvenated 35/50 bitumen than for the same bitumen before ageing. The tensile curves developed from the results of the tensile force tests using the ductilometer confirmed the previous conclusions from the measurements using the DSR. However, the original plastic behaviour of the aged pen grade bitumen was restored only through the addition of rapeseed imidazoline at a rate of 8%.
1. Introduction
The use of reclaimed asphalt pavement (RAP) in the production of bituminous mixtures varies between different European Union (EU) countries. In Poland, for example, the use of RAP is considered unsatisfactory, generally limited to the paving of dirt roads, the hardening of road shoulders, or use as an ingredient of mineral–cement–emulsion mixtures and mineral–cement mixtures with foamed bitumen addition. When used for the production of bituminous mixtures, RAP is added directly to the mixing drum, typical of the cold-in-place process [1,2]. A serious drawback of this method is the higher temperature to which the aggregate must be heated during the mixture production as compared to the conventional production methods. The above-mentioned requirement limits the amount of added RAP to 20–30%. Bearing in mind environmental protection, we should try to maximise the use of RAP in both resurfacing and new construction projects. In addition, the hot-in-place recycling method should be the option of choice. This method allows for increasing the amount of RAP added to the mixture, or for using RAP as the only ingredient, as the case may be. However, this method requires the installation of an additional so-called “black drum” as part of the double barrel for RAP heating.
That said, we must not forget that bitumen properties change over time due to ageing [3,4]. The properties affected by ageing include increased stiffness and viscosity and a higher softening point. Penetration and ductility decrease in turn. The aged, stiff, and brittle binder from RAP increases the mixture stiffness and can therefore cause fatigue and low-temperature damage [5]. The ageing of bitumen already occurs during mixing due to the high temperature to which it must be heated, extending through the delivery to the jobsite and placement on the road, altogether referred to as short-term ageing. The changes taking place during this type of ageing are rapid in nature. The ageing processes taking place during the pavement operation are, on the other hand, slow, causing the gradual deterioration of bitumen due to exposure to oxygen and UV radiation, hence the name long-term ageing. The amounts of aromatics and resins decrease, with a simultaneous increase in the amount of asphaltenes and their association. The bitumen changes its composition and chemical structure as a result. Therefore, to restore the original structure in aged bitumen, naphthene and aromatic components should be replenished in the first place.
The requirement to restore the bitumen properties depends on the RAP application rate and the type and severity of the ageing of the bitumen it contains. This is especially true for higher RAP application rates. The properties of old bitumen may be improved, for example, by adding to the mixture a bitumen of a softer grade. However, this option is recommended only for mixtures containing small amounts of RAP or where the bitumen ageing is not that severe. A rejuvenating treatment is another option to consider, which restores the desired properties to old bitumen.
There are a number of available rejuvenating agents and rejuvenators of varying effectiveness [5,6,7,8,9,10]. They include conventional fats, such as plant or animal oils and mineral oils, including spent ones. Imidazolines also belong to this group. This application of imidazoline was confirmed in the studies reported in [11,12,13]. However, the tests were carried out on 20/30 pen grade bitumen, which is considered insufficient for judging the effectiveness of imidazoline as a bitumen-rejuvenating agent. Besides rejuvenation, imidazolines were found to have an anti-ageing effect on bitumen, as demonstrated by the study results reported in [14,15]. In this case, 50/70 pen grade bitumen was used in the relevant tests. This determination was subsequently confirmed by test results obtained for 160/220 pen grade bitumen [16,17] and 95/35 pen grade bitumen [18]. The least covered topic in the available literature is the rejuvenating effect of imidazoline on lab-aged pen grade bitumen. Data on the effect that imidazoline addition has on bituminous mixtures containing RAP are also scarce. In the author’s opinion, supported by the literature review and earlier studies carried out by the author, this issue definitely deserves more attention. In addition, the use of the same rejuvenator for asphalt binders of varying penetrations can lead to asphalts with different properties. Therefore, there is a need to continue researching different asphalts in order to better understand their influence on the rejuvenation of the asphalt contained in the asphalt granules. The author investigated the effect of rapeseed imidazoline addition on the properties of lab-aged 35/50 pen grade bitumen. This study is presented in this article. The underlying reason for testing this particular type of material was the desired increase in the use of RAP in the production of bituminous mixtures. This is a topical issue for countries where the reuse of old asphalt in the hot-in-place recycling process is still unsatisfactorily low, and Poland belongs to this group.
2. Materials and Methods
2.1. Materials
2.1.1. The Bituminous Binder
The bituminous binder tested in this research was 35/50 bitumen manufactured by Nynas (Szczecin, Poland). This specific bitumen was chosen because of its widespread use in road paving projects in Poland. It is recommended by the Polish WT-2 engineering guidelines published in 2014 [19] for roadbase and binder course mixtures for traffic load category 3-7 (KR3-7) pavements. It can also be used to produce mastic asphalt suitable for KR1-4 traffic-class wearing courses and for bridge deck protection layers. The main properties of the bitumen are presented in Table 1.
Table 1.
Properties of 35/50 pen grade bitumen.
2.1.2. The Rejuvenators
The rejuvenating agents chosen for this study were two natural imidazolines obtained from rapeseed oil, manufactured by Blachownia, Kędzierzyn-Koźle, Poland, hereafter called type 1 and type 2. Their chemical structures are presented in Figure 1. These are surface-active, most often cationic, heterocyclic organic compounds [21]. Their chemical reactivity results not only from the five-member ring containing two nitrogen atoms, but also from the following function groups: –NH2 (type 1) and NH–CO (type 2). Imidazolines are useful in various industrial applications (e.g., as corrosion inhibitors, dispersants, and emulsifiers in the metal working, textile, and paper industries or as rheology modifiers and adhesion promoters in the road making, paint, and ink industries).
Figure 1.
The structural formulas of imidazoline type 1 (a) and type 2 (b) [14].
2.2. Methods
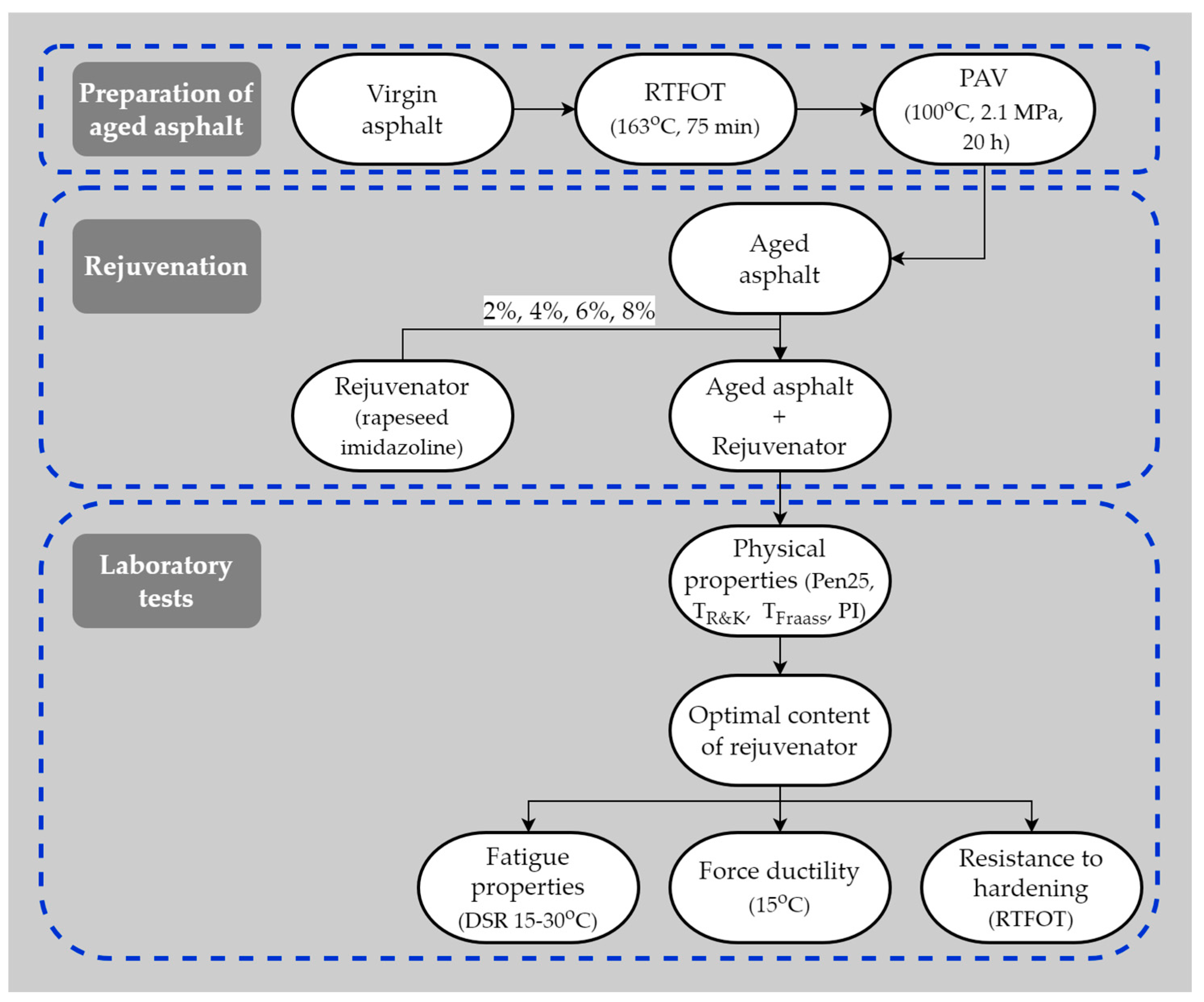
As the first step, the 35/50 pen grade bitumen was subjected to short-term and long-term ageing simulated using standard lab ageing methods: the Rolling Thin-Film Oven Test (RTFOT, Controls, Milan, Italy) and Pressure Ageing Vessel (PAV, Prentex Alloy Fabricators Inc., Dallas, TX, USA). The short-term ageing of the samples was conducted as per EN 12607-1 [22], measuring the effect of heat and air on the moving film of the asphalt binder at 163 °C for 75 min with a flow rate of 4 l/min, simulating the ageing during hot-mix production and construction. Long-term ageing was assessed using a PAV as per EN 14769 [23], using a temperature of 100 °C and a pressure of 2.1 MPa for 20 h. After that, in a Vacuum Degassing Oven (Prentex Alloy Fabricators Inc., Dallas, TX, USA), the sample was heated to 170 °C for 10 min. Then, a vacuum of 15 kPa absolute pressure was applied for 30 min.
Next, the aged bitumen specimens were heated up to 170 °C. Once they reached the required temperature, the target rejuvenator (rapeseed imidazoline), pre-heated to 50 °C, was added at a predetermined rate (Figure 2).
Figure 2.
Rapeseed imidazolines at room temperature (a) and at 50 °C (b).
The application rates ranged from 0% to 8% according to the weight of the bitumen, increasing in 2% increments. Then, the bitumen was mixed every 15 min for a total period of 45 min, during which the temperature was maintained at a constant level of 170 °C. In this way, homogeneous specimens were obtained, which were subsequently used in the following tests:
- Penetration at 25 °C (Pen25), as per EN 1426 [24];
- Softening point with the ring and ball (R&B) method (TR&B), as per EN 1427 [25];
- Fraas breaking point (TFraass), as per EN 12593 [26].
In addition, the penetration index (PI) was determined on the basis of the obtained penetration and softening point values. The above determinations were also carried out on long- and short-term-aged and fresh 35/50 bitumen specimens.
As the next step of this research, aged 35/50 bitumen containing rapeseed imidazoline (added at a predetermined rate) was tested for rheological properties. The dynamic shear rheometer (DSR, Anton Paar, Graz, Austria) test was used to evaluate the changes in the behaviour resulting from the rapeseed imidazoline addition. The DSR test was carried out as per EN 14770 [27]. In this study, an 8 mm diameter plate with a gap of 2 mm was used to measure the complex shear modulus G* and phase angle δ. The durability of asphalt pavement depends on a number of factors, which include the properties of the bitumen used as the binder [3,4]. In Poland, most pavement structures consist of bituminous courses (wearing course, binder course, and roadbase) that are laid on an unbound sub-base course. In this arrangement, the highest tensile strains occur at the bottom of the lowermost bituminous course (i.e., the roadbase). Therefore, the properties of the bitumen contained in this layer must be considered relevant. Considering the origin of RAP and its suitability for use in the binder course, basecourse, and hot-mix asphalt (HMA) mixtures, most attention was paid to the fatigue resistance assessment of the bituminous binders in question.
The fatigue cracking critical temperature (FCCT) test was chosen from among a number of available experimental methods used for assessing the durability of bituminous binders. The bitumen specimens used in the FCCT test were prepared for testing via RTFOT or RTFOT + PAV accelerated ageing at the intermediate pavement operating temperature. The strains were generally low (1%) and induced by applying loads at a frequency of f = 10 rad/s. Regarding the fatigue cracking resistance, the value of G″ (viscous modulus) should be low (indicating a lower stiffness of the pavement), and the phase angle should be small (indicating a greater elastic region). As guided by [4,28], the stiffness of the bitumen under analysis, calculated as a product of G* and sinδ, was limited to a maximum of 5000 kPa for standard traffic loading and 6000 kPa for heavy, very heavy, and extremely heavy traffic duty. The reliability of this method, which is based solely on the tested bitumen properties, is questioned due to a lack of sufficient correlation with the fatigue resistance of bituminous mixtures containing the tested bitumen [28,29]. Still, it may be useful for the purpose of selecting the optimum rejuvenating agent and/or evaluating its efficacy. It is noteworthy that the Polish guidelines [19] are limited to evaluating the properties of old and new bitumen blends solely on the basis of the pen value and softening point. The test temperatures in this study ranged from 15 °C to 30 °C.
In addition, among the possible standard testing options for assessing the effectiveness of rejuvenating treatments, it was decided to use the ductilometer test as per EN 13589 [30]. This test was designed specifically for testing polymer-modified bitumen, but the author believes it can have a much wider use in different areas of research. Furthermore, as the approach in which the binder properties are assessed solely based on the penetration value and softening point results does not appear to be appropriate for reliably assessing blends of old and new bitumen, the author set out to develop a new assessment method. This is in line with the point made in [31] that, in some specific situations, it may be necessary to expand the scope of tests for blended bitumen. Having said that, no specific methods are given therein. The above-mentioned situations include higher amounts of rejuvenator and RAP applied at a rate of 30% or more. The method proposed in this article appears to be simple and better suited for routine day-to-day check-ups than the efficient yet costly dynamic shear rheometer test. In addition, since ductilometers are considered standard laboratory equipment, testing laboratories do not need to bear extra costs. In the test proposed in this study, the specimens of 35/50 pen grade bitumen before and after ageing and aged 35/50 bitumen to which 8% rapeseed imidazoline had been added were stretched in the ductilometer at a constant rate of 50 mm per minute. The test was discontinued upon obtaining 950 mm in elongation or upon specimen failure, whichever occurred first. The test temperature was 15 °C to ensure that the specimen would not break too early, thus allowing observations of the bitumen behaviour during stretching. The recorded values were then used to determine the ultimate tensile force F, elongation L, and deformation energy E. In the author’s opinion, the results are best illustrated through tension curves that graphically represent the relationship between the tensile force and elongation. The experimental program employed in this work is summarised in Figure 3.
Figure 3.
Flowchart of this study.
Examples of possible combinations of binder sample determinations are shown in Table 2.
Table 2.
Types of asphalt binders with their symbols.
3. Results and Discussion
The penetration values indicate the consistency of the bitumen. Figure 4 shows the effect of the amount of rapeseed imidazoline added to the laboratory-aged bitumen on its penetration at 25 °C and softening point. Each point on the graph is an arithmetic mean of six penetration values or four softening point values, as appropriate. The error bars given at each test point were calculated as the standard deviation of the obtained values.
Figure 4.
Penetration and softening temperature of lab-aged 35/50 pen grade bitumen, depending on the amount of added rapeseed imidazoline type 1 (a) and type 2 (b).
The addition of type 1 or type 2 rapeseed imidazolines to the analysed lab-aged 35/50 pen grade bitumen increased the penetration at 25 °C and decreased the softening point proportionally to their application rates. Both imidazolines had a similar effect. It is worth noting that the greatest changes among the analysed parameters were observed in penetration, which increased by 152.9% at the maximum imidazoline application rate of 8%. The observed softening point changes were smaller. At the 8% application rate, the softening point decreased by ca. 19% as compared to the softening point of the analysed 35/50 pen grade bitumen after short-term and long-term lab ageing. The test data showed linear relationships between the pen and softening point values and the amount of added imidazoline for the 0–8% application rates. The relationships between penetration and the softening point, on the one hand, and the imidazoline application rate, on the other, were described through linear functions. The analysed bitumen satisfied the pen value requirement of the relevant standard for rejuvenator application ranges of 5.8–10.8% of type 1 and 6.1–11.1% of type 2 rapeseed imidazolines, respectively (Figure 4). The softening point requirement given by the standard was, in turn, satisfied by the tested mixtures that contained 6.8–11.5% of type 1 and 6.8–11.8% of type 2 rapeseed imidazolines.
An important aspect of this study was to determine the effect of rapeseed imidazoline on the Fraass breaking point of the analysed 35/50 pen grade bitumen (Figure 5). This quantity was used to roughly estimate the low-temperature performance of pen grade bitumen. Each point of the curves is an arithmetic mean of three measurements. The error bars given at each test point were calculated as the standard deviation of the obtained values.
Figure 5.
Fraas breaking points of 35/50 pen grade bitumen before and after lab ageing, depending on the rapeseed imidazoline application rate.
Rapeseed imidazoline decreased the Fraas breaking point of the aged 35/50 bitumen proportionally to the application rate. For the 8% application rate, a decrease of 10 °C in this parameter, i.e., a change of over 300%, was noted.
The effect of rapeseed imidazoline addition on the penetration index of 35/50 lab-aged bitumen is shown in Figure 6.
Figure 6.
Penetration index of 35/50 pen grade bitumen vs. rapeseed imidazoline application rate before and after lab ageing.
As it can be seen, smaller amounts of rejuvenator (2% and 4%) did not cause significant changes in the penetration index. As the amount increased beyond 4%, the penetration index started to decrease considerably. It is worth noting that the binder remained a sol–gel-class material for all the tested application rates.
Then, the application rate at which the analysed lab-aged 35/50 pen grade bitumen would satisfy the penetration value, softening point, and Fraass breaking point requirements of the relevant standard(s) could be determined. Of the samples tested, these criteria were met in the case of the aged 35/50 pen grade bitumen with 8% rapeseed imidazoline.
Figure 7 and Figure 8 show the relationship between the complex shear modulus G* and phase angle of the 35/50 pen grade bitumen before and after ageing and of the lab-aged 35/50 bitumen rejuvenated by adding 8% rapeseed imidazoline. Each point of the curves is an arithmetic mean of two measurements. The error bars given at each test point were calculated as the standard deviation of the obtained values.
Figure 7.
Complex shear modulus G* of the analysed 35/50 pen grade bitumen before and after ageing and that of the lab-aged 35/50 bitumen rejuvenated with 8% rapeseed imidazoline addition.
Figure 8.
Phase angle of the analysed 35/50 pen grade bitumen before and after ageing and that of the lab-aged 35/50 bitumen rejuvenated with 8% rapeseed imidazoline addition.
As it can be seen, with the increasing temperature, the stiffness of the bitumen decreased. As expected, ageing increased the stiffness and decreased the phase angle . The rejuvenating treatment with rapeseed imidazoline influenced, of course, the G* and values. The stiffness of the aged 35/50 bitumen containing rapeseed imidazoline equalled the stiffness of the same bitumen before ageing. The phase angle was equal to the phase angle of the pure bitumen after short-term lab ageing.
The results of the dynamic shear rheometer test were used to calculate the fatigue cracking critical temperatures (FCCTs) for the analysed bitumen, determined at kPa. The properties at the intermediate temperature are also compared in Figure 9. According to [28], the lower the FCCT value, the better the fatigue characteristics of the bitumen, owing to the smaller increase in stiffness.
Figure 9.
FCCTs of 35/50 pen grade bitumen before and after ageing and 35/50 pen grade bitumen containing 8% rapeseed imidazoline, determined at kPa.
The lab ageing (RTFOT+PAV) increased the FCCT value by 7.2 °C. Type 1 and type 2 imidazolines were then added at the 8% application rate, decreasing the FCCT value by 7.8 °C and 8.9 °C, respectively. Thus, the bitumen containing 8% rapeseed imidazoline had an FCCT value, i.e., a quantity used to define the fatigue cracking resistance, that was even lower than the 35/50 pen grade bitumen before ageing, which may be indicative of the better fatigue performance of the former. This, however, must be verified by appropriate future studies, which may include a four-point bending test (4PB-PR), to determine the fatigue behaviour of a bituminous mixture containing RAP and rapeseed imidazoline.
The values of the basic parameters obtained in the ductilometer test are compiled in Table 3. Each value represents the arithmetic average of four measurements. The standard deviation is also listed.
Table 3.
The values of the basic parameters obtained in the ductilometer test at 15 °C.
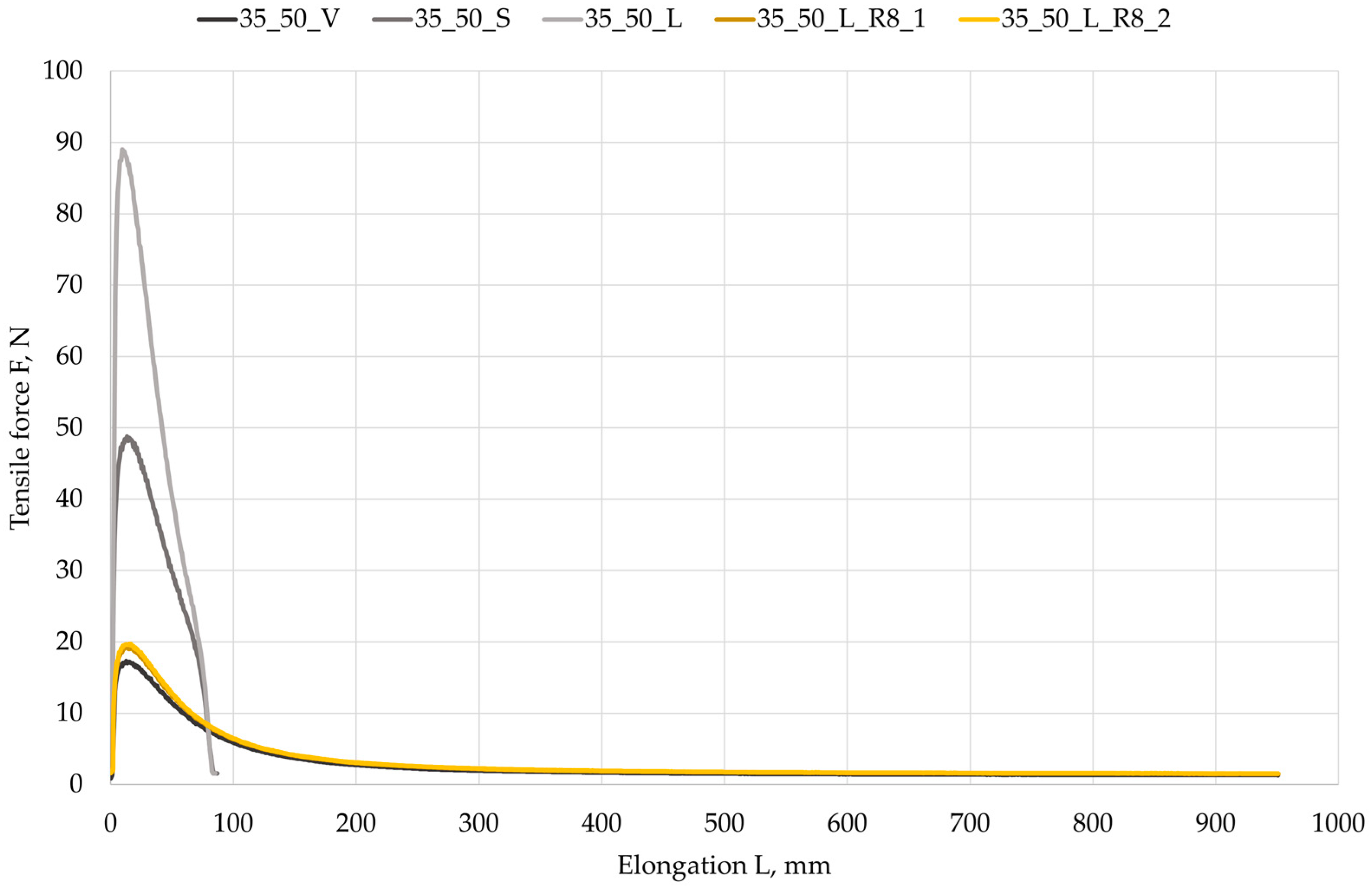
The obtained results show that lab ageing increased the ultimate tensile strength (more than five times) while decreasing, at the same time, the ultimate tensile elongation, i.e., causing earlier failure in the tension of the stretched specimens. The addition of rapeseed imidazoline improved the bitumen performance in this respect by reducing the ultimate tensile force and increasing the ultimate elongation. On the other hand, no significant differences were observed in the deformation energy values. Figure 10 shows illustrative curves representing the tensile force values obtained in the ductilometer test at 15 °C.
Figure 10.
Tensile force vs. elongation curves for 35/50 pen grade bitumen before and after ageing and aged 35/50 bitumen containing 8% rapeseed imidazoline.
Analysing the tensile strength vs. elongation curves in Figure 10, we note large differences in the shapes of the curves depending on the state of the bitumen (before/after ageing) and the imidazoline application rate. Nonetheless, all the curves have the same characteristic shape. In the ductilometer test, the tensile force initially increased but started to decrease upon reaching 10–20 mm in elongation. Also, it is worth noting that the ultimate elongation tends to increase with the increase in the amount of rapeseed imidazoline added to the bitumen. The desired changes in the analysed parameters (i.e., a decrease in the ultimate tensile force and an increase in the ultimate elongation) due to the 8% rapeseed imidazoline addition to the aged 35/50 pen grade bitumen are most pronounced in the tensile force vs. elongation graphs. Note the coincidence of the curves representing the 35/50 pen grade bitumen with the 8% rapeseed imidazoline addition and the 35/50 pen grade bitumen before ageing. This is in line with the findings from the dynamic shear rheometer tests in that rapeseed imidazoline addition restores the desired plastic properties of aged pen grade bitumen. An additional ductilometer test was carried out to determine the ultimate tensile force of the aged 35/50 pen grade bitumen containing 6% rapeseed imidazoline addition. The purpose of this last test was to verify the adequacy of the proposed bitumen rejuvenation assessment method. It was found that 6% rapeseed imidazoline addition brought some desired changes to the previously aged 35/50 pen grade bitumen under analysis, including a pronounced increase in the ultimate tensile force, accompanied by a moderate increase in the ultimate elongation. This application rate was not, however, sufficient for fully restoring the original plastic behaviour of the tested bitumen (Figure 11).
Figure 11.
Tensile force vs. elongation curves for 35/50 pen grade bitumen before and after ageing and aged 35/50 bitumen containing 6% rapeseed imidazoline.
This demonstrates the adequacy of the method proposed by the author in this article for the assessment of the plastic properties of bitumen based on the shape of the relevant force vs. elongation curves. For example, an earlier breaking failure instead of plastic flow may indicate the insufficient effectiveness of the applied bitumen-rejuvenating treatment.
Table 4 presents the test results of the aged 35/50 pen grade bitumen containing 8% rapeseed imidazoline, taking into account its resistance to RTFOT short-term ageing.
Table 4.
Parameters of aged 35/50 pen grade bitumen with an 8% rapeseed imidazoline addition.
Based on these results, it can be concluded that the analysed lab-aged 35/50 pen grade bitumen containing 8% rapeseed imidazoline satisfied all the relevant requirements of PN-EN 12591 [20]. In comparing resistance to ageing, it can be seen that the 8% addition of rapeseed imidazoline had the desired effect on the tested 35/50 pen grade bitumen. This is demonstrated by the lower softening point and smaller penetration drop after ageing as compared to the same bitumen without the rapeseed imidazoline addition. This confirms the anti-ageing effect of imidazolines, as previously mentioned in the literature [14,15,32,33,34].
Despite the finding of a positive effect of rapeseed imidazoline on the properties of aged 35/50 pen grade bitumen, additional tests should be carried out on HMA mixtures containing RAP. In addition, the author intends to recover the asphalt binder from the mix and evaluate its rheological properties as well as its group composition in future work.
4. Conclusions
The test results and their analysis allow us to conclude the following:
- Rapeseed imidazoline improves the performance properties of aged 35/50 pen grade bitumen. The greater the amount (2, 4, 6 and 8%) of rapeseed imidazoline added to the bitumen, the higher the penetration values (increase by 41.2–152.9%) and the lower the softening and breaking point values (decrease by 5.2–19.6% and 0.0–333.3%, respectively). At the 8% application rate, the performance properties of the tested 35/50 bitumen after lab ageing improved to a level comparable with the same bitumen before ageing, satisfying the standard 35/50 pen grade bitumen specifications. These decreases in the penetration and softening point values after short-term ageing (RTFOT method) were also confirmed by the reported improvement in the ageing resistance of the bitumen.
- The addition of rapeseed imidazoline improves the mechanical properties of the tested 35/50 pen grade bitumen after ageing, including the complex modulus of elasticity and phase angle. Relevant tests were carried out using a dynamic shear rheometer at the intermediate pavement operating temperature. The tested 35/50 pen grade bitumen rejuvenated with an 8% rapeseed imidazoline addition had a stiffness equalling that of the same bitumen not subjected to the lab-ageing procedure. The shift angle was the same as that obtained for the tested bitumen that was subjected to short-term ageing. The fatigue critical control temperature of the bitumen containing the rejuvenator addition was even lower (15.8 °C of type 1 and 14.7 °C of type 2) than the FCCT value of the 35/50 bitumen before ageing (16.4 °C), possibly indicating a better ability to resist fatigue processes.
- Besides the above-described tests, the effectiveness of bitumen-rejuvenating agents may be assessed based on the tension curves representing the tension force values measured using a ductilometer. In comparing the shapes of these curves and the relevant tension curves of the same bitumen before ageing, it is possible to find the required rejuvenator application rate and exclude bitumen with an unsatisfactory plastic behaviour at low (yet above freezing) temperatures. The main advantage of this assessment method lies in its simplicity. Thus, it can be used even in site laboratories, needing no extra testing equipment. The original plastic behaviour of the aged pen grade bitumen was restored only through the addition of rapeseed imidazoline at a rate of 8%.
Funding
This research received no external funding.
Institutional Review Board Statement
Not applicable.
Informed Consent Statement
Not applicable.
Data Availability Statement
The data presented in this study are available in the article.
Conflicts of Interest
The author declares no conflicts of interest.
References
- Jurczak, R. Reclaimed Asphalt—Application Example on the S3 Expressway. Drogownictwo 2021, 6, 159–163. [Google Scholar]
- Bańkowski, W.; Sybilski, D.; Król, J.; Kowalski, K.; Radziszewski, P.; Skorek, P. Use of Reclaimed Asphalt Pavement—Necessity and Innovation. Bud. Archit. 2016, 15, 157–167. [Google Scholar] [CrossRef]
- Stefańczyk, B.; Mieczkowski, P. Mineral and Asphalt Mixtures. Performance and Testing, 1st ed.; Wydawnictwa Komunikacji i Łączności: Warszawa, Poland, 2008; ISBN 978-83-206-1676-7. [Google Scholar]
- Gawel, I.; Kalabińska, M.; Piłat, J. Paving Grade Bitumens, 2nd ed.; Wydawnictwa Komunikacji i Łączności: Warszawa, Poland, 2014. [Google Scholar]
- Prosperi, E.; Bocci, E. A Review on Bitumen Aging and Rejuvenation Chemistry: Processes, Materials and Analyses. Sustainability 2021, 13, 6523. [Google Scholar] [CrossRef]
- Tabaković, A.; van Vliet, D.; Roetert-Steenbruggen, K.; Leegwater, G. Bio-Oils as Asphalt Bitumen Rejuvenators. Eng. Proc. 2023, 36, 27. [Google Scholar] [CrossRef]
- Jiang, T.; Fan, Q.; Hou, M.; Mi, S.; Yan, X. Effects of Rejuvenator Dosage, Temperature, RAP Content and Rejuvenation Process on the Road Performance of Recycled Asphalt Mixture. Sustainability 2023, 15, 3539. [Google Scholar] [CrossRef]
- Malinowski, S.; Wróbel, M.; Bandura, L.; Woszuk, A.; Franus, W. Use of New Green Bitumen Modifier for Asphalt Mixtures Recycling. Materials 2022, 15, 6070. [Google Scholar] [CrossRef]
- Çolak, M.A.; Zorlu, E.; Çodur, M.Y.; Baş, F.İ.; Yalçın, Ö.; Kuşkapan, E. Investigation of Physical and Chemical Properties of Bitumen Modified with Waste Vegetable Oil and Waste Agricultural Ash for Use in Flexible Pavements. Coatings 2023, 13, 1866. [Google Scholar] [CrossRef]
- Zhang, F.; Li, H.; Zou, X.; Cui, C.; Shi, Y.; Wang, H.; Yang, F. Performance and Simulation Study of Aged Asphalt Regenerated from Waste Engine Oil. Coatings 2022, 12, 1121. [Google Scholar] [CrossRef]
- Mieczkowski, P. Possible Applications of Imidazoline an Asphalt Binders Modifier. J. Civ. Eng. Environ. Archit. 2016, XXXIII, 267–274. [Google Scholar] [CrossRef][Green Version]
- Jurczak, R.; Mieczkowski, P.; Budziński, B. Potential of Using Imidazoline in Recycled Asphalt Pavement. Balt. J. Road Bridge Eng. 2019, 14, 521–542. [Google Scholar] [CrossRef]
- Wróbel, M.; Woszuk, A.; Ratajczak, M.; Franus, W. Properties of Reclaimed Asphalt Pavement Mixture with Organic Rejuvenator. Constr. Build. Mater. 2021, 271, 121514. [Google Scholar] [CrossRef]
- Gaweł, I.; Niczke, Ł.; Kosno, J.; Naraniecki, B. Anti-Ageing Additives to Bitumen. Przem. Chem. 2014, 93, 652–656. [Google Scholar] [CrossRef]
- Gawel, I.; Czechowski, F.; Kosno, J. An Environmental Friendly Anti-Ageing Additive to Bitumen. Constr. Build. Mater. 2016, 110, 42–47. [Google Scholar] [CrossRef]
- Babiak, M.; Kosno, J.; Ratajczak, M.; Zieliński, K. Innovative Additive for Bitumen Based on Processed Fats. IOP Conf. Ser. Mater. Sci. Eng. 2017, 245, 022060. [Google Scholar] [CrossRef]
- Babiak, M.; Kosno, J. Imidazolines as Modifiers of Asphalts Used in Production of Hydroinsulating Materials. Przem. Chem. 2016, 95, 820–823. [Google Scholar] [CrossRef]
- Zieliński, K.; Babiak, M. Studies of possible use of oleic imidazoline as modifying agent for hard bitumen. Arch. Civ. Eng. 2015, 61, 119–130. [Google Scholar] [CrossRef]
- Technical Requirements. Asphalt Pavements on National Roads. WT-2 2014—Part I Asphalt Mixtures; National Roads and Motorways Administration: Warszawa, Poland, 2014. [Google Scholar]
- PN-EN 12591:2010; Bitumen and Bituminous Binders—Specifications for Paving Grade Bitumens. Polski Komitet Normalizacyjny: Warszawa, Poland, 2010.
- Bajpai, D.; Tyagi, V.K. Fatty Imidazolines: Chemistry, Synthesis, Properties and Their Industrial Applications. J. Oleo Sci. 2006, 55, 319–329. [Google Scholar] [CrossRef]
- EN 12607-1:2014; Bitumen and Bituminous Binders—Determination of the Resistance to Hardening under the Influence of Heat and Air—Part 1: RTFOT Method. European Committee for Standardization: Brussels, Belgium, 2014.
- EN 14769:2012; Bitumen and Bituminous Binders—Accelerated Long-Term Ageing Conditioning by a Pressure Ageing Vessel (PAV). European Committee for Standardization: Brussels, Belgium, 2012.
- EN 1426:2015; Bitumen and Bituminous Binders—Determination of Needle Penetration. European Committee for Standardization: Brussels, Belgium, 2015.
- EN 1427:2015; Bitumen and Bituminous Binders—Determination of the Softening Point—Ring and Ball Method. European Committee for Standardization: Brussels, Belgium, 2015.
- EN 12593:2015; Bitumen and Bituminous Binders—Determination of the Fraass Breaking Point. European Committee for Standardization: Brussels, Belgium, 2015.
- EN 14770:2012; Bitumen and Bituminous Binders—Determination of Complex Shear Modulus and Phase Angle—Dynamic Shear Rheometer (DSR). European Committee for Standardization: Brussels, Belgium, 2012.
- Błażejowski, K.; Wójcik-Wiśniewska, M.; Baranowska, W.; Ostrowski, P. Bitumen Handbook 2021; ORLEN Asfalt: Płock, Poland, 2021. [Google Scholar]
- Wesołowska, M.; Ryś, D. Analysis of the Fatigue Life of Neat and Modified Bitumens Using Linear Amplitude Sweep Test. Roads Bridg.—Drogi Mosty 2018, 17, 317–336. [Google Scholar] [CrossRef]
- EN 13589:2018; Bitumen and Bituminous Binders—Determination of the Tensile Properties of Modified Bitumen by the Force Ductility Method. European Committee for Standardization: Brussels, Belgium, 2018.
- The Use of Rejuvenators in Hot and Warm Asphalt Production; European Asphalt Pavement Association: Brussels, Belgium, 2018.
- Zieliński, K.; Babiak, M.; Kosno, J. Effectiveness of Modification of Bitumens Used for Hydroinsulating Masses with Imidazoline. Przem. Chem. 2015, 94, 270–273. [Google Scholar] [CrossRef]
- Ratajczak, M.; Babiak, M.; Bilski, M.; Zieliński, K.; Kosno, J. Innovative Methods of Bitumen Modification Used in Waterproofing. Int. J. Eng. Technol. 2018, 10, 308–314. [Google Scholar] [CrossRef][Green Version]
- Zieliński, K.; Babiak, M. Possible Slow-down of the Aging Processes in Bitumens Used in Waterproofing Materials. Mater. Bud. 2013, 6, 22–24. [Google Scholar]
Disclaimer/Publisher’s Note: The statements, opinions and data contained in all publications are solely those of the individual author(s) and contributor(s) and not of MDPI and/or the editor(s). MDPI and/or the editor(s) disclaim responsibility for any injury to people or property resulting from any ideas, methods, instructions or products referred to in the content. |
© 2024 by the author. Licensee MDPI, Basel, Switzerland. This article is an open access article distributed under the terms and conditions of the Creative Commons Attribution (CC BY) license (https://creativecommons.org/licenses/by/4.0/).










