Abstract
The semiconductor industry is being radically impacted by the placing of greater emphasis on the development of hetero-devices and systems that will act as essential drivers for a wide spectrum of technological applications. The introduction of new materials and their integration with currently used materials are projected to replace integrated circuitry (IC) design and device scaling as the key enablers to the realization of improved device performance and larger density gains. Yet material selection has been constrained by existing fabrication process technology. To date, fabrication processes have dictated material selection by limiting chemical sources or precursors to those that match existing process tools associated with chemically based vapor phase processes and their variants, which in turn limits material compositions in ICs. The processing and integration of new materials compositions and structures will require the introduction of new deposition and etching processes, and manufacturing worthy tool designs and associated protocols that provide new methods for atomic-level control. To this end, a novel manufacturing paradigm is presented comprising a method and system for real-time, closed-loop monitoring and control of synthesis, supply, and consumption of precursors in process intensification techniques including chemical vapor deposition (CVD), atomic layer deposition (ALD), atomic layer etching (ALE), and other IC manufacturing processes. This intelligent automated manufacturing approach is consistent with a central component of the semiconductor industry’s recent adoption of Industry 4.0., including vertical integration of IC manufacturing through robotization, artificial intelligence, and cloud computing. Furthermore, the approach eliminates several redundant steps in the synthesis, handling, and disposal of source precursors and their byproducts for CVD, ALD, ALE and other chemically based manufacturing processes, and thus ultimately lowers the manufacturing cost for both conventional and new IC materials. Further, by eliminating the issues associated with precursor thermal, chemical, and pyrophoric instabilities, this new paradigm enables the deposition of a myriad of new thin-film materials and compositions for IC applications that are practically unattainable with existing precursors. Preliminary and planned demonstration examples for the generation and deposition of highly toxic and unstable source precursors are provided.
1. Introduction: Evolution of Manufacturing in the Semiconductor Industry
Since the invention of the transistor, the constant evolution of integrated circuitry (IC) towards faster and denser computer chips with ever-decreasing design rules has made semiconductor production increasingly intricate and complex [1]. As the industry enters the era of “More than Moore” heterogeneous integration (HI) to enable effective and economically feasible systems in package (SiPs) for high-performance computing (HPC) [2], constant innovations will be required in manufacturing equipment architecture, layout, and engineering to accommodate the more sophisticated and elaborate SiPs design and fabrication protocols while maintaining reasonable cost-of-ownership (COO) and maximizing return-on-investment (ROI) [3].
Historically, IC manufacturing methodologies have evolved from batch, to stand-alone, to predominantly cluster-tool processing equipment [4]. Batch-tool processing involves the application of a manufacturing technique to multiple wafers concurrently in a single manufacturing apparatus. In contrast, stand-alone tool processing consists of the application of a manufacturing technique to a single wafer in an individual piece of equipment, prior to transporting the wafer to a different tool to perform the next production step.
Cluster-tool processing, on the other hand, involves several interconnected single-wafer processing chambers and a wafer-handling robot. Cluster-tool processing has become the predominant manufacturing platform for diverse wafer fabrication processes. The introduction of the single-wafer cluster tool in the mid-1980s by Applied Materials, Inc. was the last time a significant new manufacturing equipment methodology was successfully introduced into the IC industry [5]. The replacement of the majority of batch processing protocols prevailing at the time with cluster tool-based manufacturing enabled the IC industry to reduce total factory cost; achieve multiplicity in the concurrent implementation of different manufacturing recipes; ensure rapid manufacturing cycle times; implement short-loop manufacturing cycles to test material and process innovations; and realize flexibility in the simultaneous fabrication of various IC products [6].
The acceptance of cluster-tool manufacturing methodology has been predicated on the requirement for sequential automated processes that require strict control of processing parameters, including exposure time, pressure, temperature, and other parameters. For example, cluster tools are typically formed at multiple wafer processing stations placed around a central, automated handling unit with fixed inputs of precursors which are supplied to each processing station, such as a deposition chamber. The inputs are typically stable reservoirs of gases or volatile materials. A wafer processed in a first deposition chamber then leaves the first deposition chamber within a specified time limit and moves, typically under in situ, high vacuum conditions, to another deposition chamber within the cluster tool without a vacuum break.
Without the in situ, high vacuum conditions, the device structures being built on the wafer would be subject to quality problems due to residual reactant gas and reaction by-products, heat within the initial deposition chamber, cross-contamination issues with other deposition reactants or reactant by-products, oxidation and inclusion of external contaminants if the wafers were exposed to air while being transported from one chamber to the next, and the like [7]. The in-situ transfer between the processing stations under vacuum enables tight management of atmosphere and environment to ensure control, and eliminates opportunities for contamination between process steps.
As device dimensions approach molecular radii and bond lengths, new manufacturing approaches are required that provide both excellent command of film deposition and etching parameters at the level of single atoms or individual molecules. For that reason, the semiconductor industry has witnessed a gradual transition from physics-based processing technologies, such as sputtering, pulsed laser deposition (PLD) [8], and molecular beam epitaxy (MBE) [9], to chemistry-based deposition methodologies, such as chemical vapor deposition (CVD), atomic layer deposition (ALD), pulsed CVD, and atomic layer etching (ALE) techniques. Chemistry-based processing methodologies, commonly referred to as “process intensification techniques”, have the inherent advantage of fully engaging the substrate surface into the film formation or removal process, and the ability to constantly micro-modulate and manipulate the mechanisms of reactant adsorption and reaction at the interface with the growing film. These features provide excellent controllability in managing film structure and conformality to aggressive topographies [10].
2. Generation, Supply, and Consumption of Source Precursors in IC Manufacturing: Challenges and Opportunities
Despite the continued growth and adoption of chemistry-based processing techniques with tight management of film deposition or etching at the level of single atoms and/or individual molecules into the highly automated semiconductor manufacturing environment, one critical manufacturing component remains independent of the semiconductor process flow operating paradigm, namely, the generation and supply of the source precursor chemicals.
The latter primarily involves a five-step sequence: (1) precursors are manufactured or synthesized at a first location, such as a chemical manufacturing plant; (2) precursors are then stored in leakage and spill-proof customized vessels within tailored storage facilities until they are ready to be shipped to a customer; (3) precursors are then transported in the leakage and spill-proof customized vessels or tailored storage facilities by land, air, or sea to a second location, typically the customer’s industrial plant, where they are intended to be used in the production of a device or system; (4) precursors remain stored in the leakage and spill-proof customized vessels or tailored storage facilities at the second location, until they are ready to be used; (5) finally, precursors are introduced into the manufacturing process being carried out at the second location, so that they may be applied or consumed in the growth or etching of a thin film as part of a device fabrication flow. While all points are critical, Point 3, precursor transport, has been recognized as a particular vulnerability in the supply chain—both in terms of traditional logistic issues, but more recently political disruptions and a tightening of transport regulations.
Basically, the high level of automation and control utilized in semiconductor manufacturing does not extend to the generation of the precursor itself [1,2,3], but rather only to the controlled delivery or supply of the precursor to the processing chambers. Further, this modality intrinsically depends on maintaining the thermal stability and chemical integrity of the precursors under storage conditions until the time of use. As a result, the conventional precursor manufacturing methodologies discussed above suffer from a variety of technological, safety, environmental, and economic inefficiencies and shortcomings.
Traditionally, precursor availability has been limited by inability to transport chemicals that, for example, have dangerous inhalation toxicity, are unstable due to shock-sensitivity, suffer from the hazards of bulk storage, or that require significant cooling to retain their integrity prior to being used. Another major shortcoming is the unnecessarily protracted time windows that elapse between precursor synthesis and their actual usage in production. This shortcoming results in significant financial burden, due to the capital expenses associated with the need to stock and store expensive precursors at the chemical synthesis facility, prior to the precursors being sold and shipped to the customer facility for use.
Present protocols also require the use of specialized containers to preserve the integrity of the precursors until they are used, then returned to the supplier, cleaned to exacting standards, and refilled. Collectively, these costs are associated with precursor transport and handling management. Redundancies are inherent in storage and transportation both at the precursor synthesis and consumption facilities. The dual handling, storage, treatment, and disposal of byproducts from precursor synthesis at the precursor synthesis facility and precursor consumption at the customer facility generate significant further costs. In addition, concerns about the change of product quality with time can create additional costs to assure the product has not drifted out of target technical specification from the time of manufacture to the time of consumption. The drift is associated not only with the intrinsic properties of the precursor, but also with potential interactions with the container which could also introduce contamination, thus requiring cleaning and passivation protocols to be put in place.
Equally important are the environmental, safety, and health dangers involved with the transportation of the chemicals by air, sea, or land, and the resulting devastating impact on humans and the environment that could stem from spillage of the chemicals, for example due to human error, quality control failure, and/or other unforeseen accidents that may occur during the shipping and handling phases. In addition, the well-established drive toward HI-enabled SiPs for high performance computing (HPC) is causing increased limitations in established thin-film deposition methodologies. Specifically, low thermal exposure during fabrication of integrated circuitry (IC) is becoming essential due to the complexity and thermally fragile nature of the device structures, where temperature changes can induce undesirable reactions within substructures. Inherent in the drive to low temperature deposition is that the activation energy for conversion of precursors to thin film products becomes closer to room temperature and storage stability begins to follow the Modified Arrhenius equation:
where:
k = ATne(−Ea/RT)
- k is the rate constant (frequency of collisions resulting in a reaction);
- T is the absolute temperature;
- A is the Arrhenius factor or frequency factor;
- Ea is the molar activation energy for the reaction; and
- R is the universal gas constant. As a rough illustrative descriptor of the implications, if a precursor converted cleanly (without substrate effect) to a thin film at 100 °C in 1 min, the precursor would degrade in ~1 h in storage at 40 °C.
Furthermore, with the thickness of films approaching atomic dimensions, thermally induced migration, in addition to electromigration, can drastically alter film properties and performance. Another consideration is the desire to move towards more flexible substrates, such as plastic or polymer substrates, which typically cannot withstand the same process temperatures as traditional substrates [11]. Another consequence of the push towards HI-enabled SiPs fabricated structures is the drive to integrate new material and process technologies.
While semiconductors in the 1990s utilized a maximum of twelve atomic elements, the International Technology Roadmap for Semiconductors estimates nearly fifty atomic elements were used in manufacturing semiconductors in 2015 [12,13,14]. When compounds resulting from possible combinations of these different atomic elements are considered, the growth in diversity and complexity of materials, such as metal, semiconductor, insulator, and dielectric, is expanding rapidly. However, this increase is severely limited by the inability to develop storage-stable and transportable sources of volatile precursors that can react controllably and reliably within the processing stations of the manufacturing equipment to form high-quality films that are based on these new material systems.
It is therefore highly desirable, if not essential, to develop methods and systems for the integrated synthesis, delivery, and processing of precursors which eliminate or reduce the redundant steps in the manufacturing process, and thus lower the manufacturing cost for both conventional and new materials and processes. Further, by eliminating the issues of precursor thermal and chemical stability, such a method would enable delivery of a myriad of new thin-film materials and compositions for IC applications that are currently unattainable with existing precursors and usage protocols.
Such integrated methodology is also imperative given the semiconductor industry’s recent adoption of the principles of Industry 4.0. Industry 4.0 refers to the fourth industrial revolution and introduces intelligent industrial production into IC fabrication and factory operations. The main concepts of Industry 4.0 include vertical integration of the complete matrix of IC production protocols and process flows through cybernetics, robotization, artificial intelligence, and cloud computing, as enabled by sensor-based process monitoring and control [15,16,17].
3. Integrated Synthesis, Delivery, and Consumption of Source Chemicals: Operating Principles and Experimental Approach
Succinctly, the integration of the synthesis and supply of source chemicals into the mainstream automation and control utilized in IC manufacturing protocols will advance the ability to generate thin films at greater control and lower temperature consistent with the future demands of IC device architectures. To this end, the approach is shown schematically in Figure 1 in its simplest stand-alone, dual-chamber configuration. The system comprises raw material sources containing the chemical ingredients required to synthesize the source precursor. The raw material sources feed into the inlet of a precursor synthesis chamber where they are reacted controllably to synthesize the source precursor as needed. The outlet of the precursor synthesis chamber is interfaced with a thin-film processing chamber, with the precursor synthesis chamber supplying precursor on demand and in a precise manner to the processing chamber where it is consumed in a reaction to grow or etch a desired thin film on a substrate. From a strictly chemical perspective, the primary reaction must proceed in high yield and generate volatile precursors with non-volatile, easily separable byproducts or no byproducts.
Figure 1.
Schematic diagram of the integrated system for real-time, closed-loop synthesis, delivery, and consumption of precursors shown in its simplest stand-alone, dual-chamber module configuration.
The system is equipped with an automated monitoring and sensing system for endpoint, real-time monitoring and detection of thin-film formation or etching in the thin-film processing chamber and/or precursor synthesis in the precursor synthesis chamber. It is also equipped with a computerized controller for receiving data from the monitoring system regarding precursor consumption and thin-film formation or etching rates and transmitting the data to the precursor synthesis chamber for controlling the pace of precursor generation to ensure that it is synchronized with the rates of precursor consumption and thin-film formation or etching.
The system design is flexible and adaptable and can be constructed to operate in individual or multiple platform configurations. For instance, Figure 2 displays a schematic diagram of one modular design where multiple precursor synthesis chambers are connected under a controlled environment to a single thin-film manufacturing station. This configuration is intended for applications where multiple source precursors are required to perform a specific thin-film manufacturing step. In this arrangement, one or more precursors are synthesized in the precursor synthesis chambers, and are then transported concurrently or sequentially to the processing chamber, where they are consumed in a manufacturing (e.g., deposition or etching) step. As such, single or multiple precursors can be delivered from one synthesis chamber to a second synthesis chamber in sequence, with the resulting mixture of precursors then being transported controllably to the processing module, with the generation and delivery rates being synchronized with the manufacturing rate. The precursor synthesis chambers may be configured with respective gas or liquid delivery systems, or other subsystems, as required for the overall operation of the process flow.
Figure 2.
Schematic of one potential application of an integrated system where multiple precursor synthesis chambers are connected under a controlled environment to a single thin-film manufacturing station. This configuration is intended for applications where multiple source precursors are required to perform a specific thin-film manufacturing step.
Alternatively, Figure 3 displays a cluster tool configuration with a plurality of precursor synthesis chambers in fluid communication with a plurality of thin-film deposition and etching chambers. The precursor synthesis chambers can be configured to produce the same precursor or different precursors. The mode of operation of the cluster tool is established such that the wafers can visit only one of the thin-film processing chambers, or any combination of the thin-film processing chambers, as may be required for overall process optimization or to manufacture a single or multi-layered film or structure. The manufacturing process could include a single processing step such as film deposition or etching, wherein a dual-chamber module consisting of a precursor synthesis chamber and a film processing chamber operates in full automation and tight control to grow or etch a thin film.
Figure 3.
Schematic of a cluster tool configuration with a plurality of precursor synthesis chambers in fluid communication with a plurality of thin-film deposition and etching chambers.
The manufacturing process could also consist of a combination of processing steps, such as an entire set or subset of deposition and etching processes, wherein multiple dual-chamber modules consisting of a precursor synthesis chamber and a film-processing chamber operate in tandem to grow or etch a thin film. One essential feature of this integrated approach is the precise synchronization of precursor generation with its consumption in a manufacturing process through an instrumental closed loop providing real-time process input, feedback, and control. The instrumental loop could consist of in situ and/or ex situ monitoring and detection sensors, spectroscopies, and/or spectrometries to enable endpoint, real-time tracking, sensing, and management of precursor synthesis parameters, thin-film processing parameters, and reaction byproducts and effluents. Such parameters may include temperature, pressure, and flow rates of the raw chemical materials, all operating conditions of the chemical synthesis generation, all the processing conditions of the thin-film manufacturing process, and the resulting properties of the film being deposited or etched.
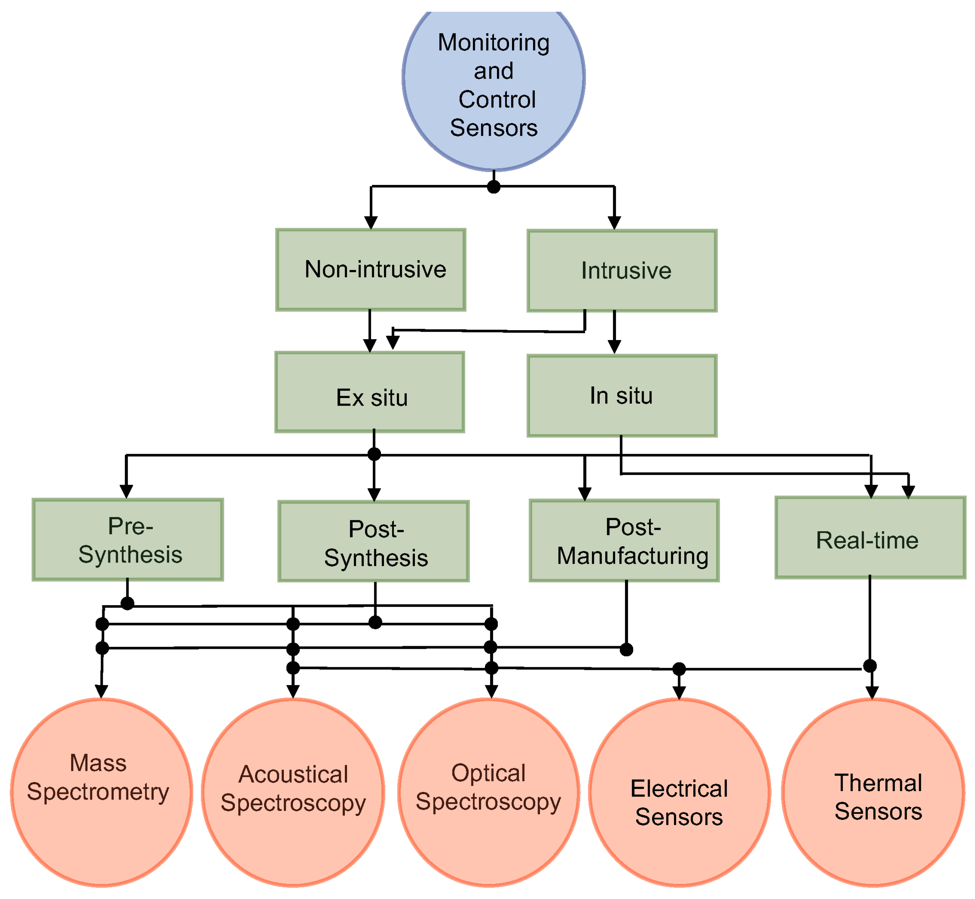
In this respect, Figure 4 displays the instrumental loop hierarchy for such potential in situ and/or ex situ sensors, spectroscopies, and/or spectrometries. The instruments and sensors can be organized into two main categories: non-intrusive and intrusive. The non-intrusive systems employ non-invasive detection mechanisms, primarily optical spectroscopy, acoustical spectroscopy, or ion mass spectrometry to monitor and detect the composition and flow rate of: (i) raw materials and co-reactants prior to precursor synthesis; (ii) precursors and co-reactants post-precursor synthesis; and (iii) reaction byproducts and effluents post thin-film processing. They can also be applied to perform real-time measurements of precursor synthesis parameters, thin-film processing parameters, and thin film physical and chemical properties such as thickness and composition. The data would then be fed into the controller system to regulate and synchronize precursor generation rates as a function of thin-film formation or etch rates.
Figure 4.
Instrumental loop hierarchy of in situ and/or ex situ monitoring and detection sensors, spectroscopies, and/or spectrometries to enable endpoint, real-time tracking, sensing, closed-loop feedback, and management of precursor synthesis parameters, thin-film processing parameters, and reaction byproducts and effluents conditions (mass flow controllers not included).
Alternatively, intrusive detection mechanisms are based primarily on electrical and/or thermal sensors that can engage the wafer directly and would therefore be invasive to the thin-film processing flow. These include thermocouple devices to gauge wafer temperature, two- or four-point probes to measure film sheet resistance, and microbalances to compute film thickness. Unfortunately, none of these approaches is appropriate for in-situ monitoring due to physical restrictions in accessing the wafer platform and their potential incursion into the thin-film deposition or etching process. Instead, they could be applied for off line pre- and post-processing of thin films to determine film thickness and resistivity as indicators of process deviation from its optimum parameters and desired experimental specifications.
4. Anticipated Proof-of-Concept Applications
The thin film growth examples presented below are meant as planned and exploratory proof-of-concept experiments to validate the basic concepts discussed above. They include preliminary, not fully integrated system examples and are not intended as all-encompassing demonstrations of the instrumental closed loop providing real-time process input, feedback, and control. Those will be presented in a subsequent report.
Any of the equipment configurations shown in Figure 1, Figure 2 and Figure 3 can be employed to implement the experiments described below. Additionally, to assist the reader, a detailed schematic drawing of the precursor synthesis chamber and the thin-film deposition chamber is shown in Figure 5.
Figure 5.
Schematic drawing of the integrated system of a precursor synthesis chamber and the thin-film deposition chamber.
4.1. Tandem Generation and CVD Consumption of Toxic Source Precursors
One set of experiments involves the tandem generation and CVD consumption of the toxic source nickel tetracarbonyl (Ni(CO)4) to form pure Ni films. Table 1 summarizes pertinent structural, physical, and chemical properties of Ni(CO)4 [18]. In particular, Ni(CO)4 is highly toxic and carcinogenic at the parts per million (ppm) level. Depending on location, government regulations either severely restrict or completely prohibit its transport and storage, making it nearly impossible to purchase Ni(CO)4. In addition, nickel carbonyl has only limited stability, decomposing slowly at room temperature to yield nickel and carbon monoxide, making its transport and storage highly challenging. It is therefore a fitting candidate for on-demand synthesis and synchronized consumption in CVD Ni without having to sequester or store it for later use.
Table 1.
Chemical structure and pertinent properties of Ni(CO)4.
Using any of the equipment configurations shown in Figure 1, Figure 2 and Figure 3 and as described in the detailed equipment set-up in Figure 5, bulk metallic nickel (Ni) is first loaded into the precursor synthesis chamber. The load weight could range from 25 to 100 g, although larger quantities could also be employed. A preferred form of Ni is a partially sintered Ni monolith that retains porosity to maximize reactivity with carbon monoxide (CO). The synthesis chamber is sealed and then appropriately purged with high-purity nitrogen (N2) and evacuated to <10−6 torr using a combination of mechanical and turbomolecular pumps to eliminate adsorbed and residual gases. An Si(100) substrate is concurrently placed on the heater chuck in the thin-film deposition chamber which is also appropriately purged with high-purity nitrogen (N2) and subsequently evacuated to <10−6 torr using a combination of mechanical and turbomolecular pumps. The substrate is then heated to a preset temperature in the range of 180 °C to 250 °C. This is followed by heating the Ni porous monolith to a temperature in the range of 80 °C to 120 °C and forming Ni(CO)4 in the vapor phase by initiating a CO flow at 250–500 sccm concomitant with opening of the manifold separating the synthesis and deposition chambers, thereby enabling flow of (Ni(CO)4 + CO) mixture from the precursor synthesis chamber into the deposition chamber, as shown schematically in Figure 6.
Figure 6.
Instrumental architecture of in situ and ex situ monitoring and detection sensors for endpoint, real-time, closed-loop sensing and feedback for management of nickel tetracarbonyl precursor synthesis parameters, Ni thin-film processing parameters, and reaction byproducts and effluents conditions. Chamber A contains CO; chamber B contains porous bulk metallic Ni and is the nickel tetracarbonyl synthesis chamber; chamber C is the Ni thin-film deposition chamber.
An ellipsometer is employed for in situ, real-time, angle-resolved measurements of film thickness, in the wavelength range from 400 to 1000 nm. Once the Ni film reaches the desired thickness, the ellipsometer system provides closed-loop feedback to close the manifold separating the synthesis and deposition chambers, thus seizing the flow of the (Ni(CO)4 + CO) mixture into the deposition chamber while cooling down the Ni monolith and substrate to room temperature. Ellipsometer data from the deposition chamber is also utilized to control the rate of formation of Ni(CO)4 by adjusting the temperature of the sintered nickel porous monolith and the rate of CO flow. The formation of pure Ni could be confirmed by Auger electron spectroscopy (AES).
4.2. Tandem Generation and CVD Consumption of Highly Pyrophoric (Explosive) Source Precursors
A second set of experiments relates to the formation of near-zero-thickness silicon nitride (SiNx) [19,20,21,22,23] at low temperatures through the reaction of a hydrogenated Si surface with hydrazoic acid (HN3), also known as hydrogen azide, as a source precursor. Table 2 summarizes pertinent structural, physical, and chemical properties of HN3. HN3 can break down explosively when stored in bulk and has a toxicity that is comparable to cyanide. There are no commercial sources of HN3. However, HN3 can also decompose at relatively low temperatures to form radical nitrogen products, including nitrenes, which are conducive to efficient insertion into Si-H bonds, leading to bond breakage and formation of Si-N. This behavior could therefore serve as a viable pathway for the formation of near-zero-thickness SiNx thin films.
Table 2.
Chemical structure and pertinent properties of HN3.
The deposition process begins with 25 to 100 g of a high boiling point hydroxylic liquid, stearyl alcohol (or alternatively a Guerbet alcohol), being loaded in the precursor synthesis chamber which was then evacuated to 0.1 Torr, appropriately purged with high-purity argon (Ar), re-evacuated and re-purged with Ar until oxygen moisture was not detected. An Si(100) substrate is concurrently placed on the heater chuck in the thin-film deposition chamber that is also appropriately purged with high-purity nitrogen (N2) and subsequently evacuated to <10−6 torr using a combination of mechanical and turbomolecular pumps. The substrate is then heated to a preset temperature in the range of 325 °C to 500 °C and exposed to a flow of high-purity hydrogen (H2) to produce a hydrogenated Si surface.
The H2 flow is then stopped and the hydroxylic liquid is heated to a temperature of 40–65 °C followed by the introduction of a flow of 500 sccm mixture of trimethylsilylazide and high-purity N2 into the synthesis chamber to react with the hydroxylic liquid and generate a gaseous stream of hydrazoic acid and non-hazardous trimethylsilylstearyl alcohol as a side byproduct. This is concomitant with opening of the manifold separating the synthesis and deposition chambers, thereby enabling a hydrazoic acid flow from the precursor synthesis chamber into the deposition chamber. An ellipsometer is employed for in situ, real-time, angle-resolved measurements of film thickness, in the wavelength range from 400 to 1000 nm. Once the near-zero-thickness SiNx thin film is formed, the ellipsometer system provides closed-loop feedback to close the manifold separating the synthesis and deposition chambers, thus ceasing the flow of the hydrazoic acid into the deposition chamber while cooling down the hydroxylic liquid and substrate to room temperature. Ellipsometer data from the deposition chamber is also utilized to control the rate of formation of hydrazoic acid by adjusting the temperature of the hydroxylic liquid and the flow rate of the trimethylsilylazide and high-purity N2 mixture.
Figure 7 is a schematic representation of the instrumental architecture of in situ and ex situ monitoring and detection sensors for endpoint, real-time, closed-loop sensing and feedback for management of precursor synthesis parameters, thin-film processing parameters, and reaction byproducts and effluents conditions. Chamber A contains trimethylsilylazide; while chamber B contains the hydroxylic liquid and is the hydrazoic acid synthesis chamber; and chamber C is the SiNx thin-film deposition chamber. Ex-situ monitoring equipment includes near-infrared spectroscopy (NIR), residual gas analyzer (RGA), ellipsometer, etc. In situ monitoring equipment includes thermocouples and electrical temperature measurement sensors, sheet resistance probes, and electronic weight measurement scales. The formation of near-zero-thickness SiNx thin film could also be confirmed ex situ by x-ray photoelectron spectroscopy (XPS).
Figure 7.
Instrumental architecture of in situ and ex situ monitoring and detection sensors for endpoint, real-time, closed-loop sensing and feedback for management of hydrazoic acid precursor synthesis parameters, thin-film processing parameters, and reaction byproducts and effluents conditions. Chamber A contains the raw materials such as trimethylsilylazide; chamber B contains a hydroxylic liquid and is the hydrazoic acid synthesis chamber; chamber C is the SiNx thin-film deposition chamber.
4.3. Tandem Generation and ALD Consumption of Corrosive Metal Halide Source Precursors
A third set of experiments is intended to demonstrate the controlled synthesis of heavy metal halides of metals and their nitrides such as titanium (Ti), titanium nitride (TiN), silicon (Si), silicon nitride (SiN), tantalum (Ta), and tantalum nitride (TaN) considering their wide use as pure metals as well as nitrides and carbides in IC barrier layer and adhesion promoter applications [24,25,26,27,28]. In this proof-of-concept case, the deposition of Ti thin films is selected, but with a change of process conditions it may be applied to other metals. A chamber consisting of a quartz tube is packed with a granular Ti metal and is positioned within an induction-heating furnace. The tube is configured to allow a vapor flow of heavy halides, such as bromine or iodine, to pass through the granular metal mass which is preheated to temperatures in the range of 250 to 350 °C to enable reactivity with the halogen to form Ti halide flow in the vapor phase. An Si(100) substrate is concurrently placed on the heater chuck in the thin-film deposition chamber which is also appropriately purged with high-purity nitrogen (N2) and subsequently evacuated to <10−6 torr using a combination of mechanical and turbomolecular pumps. The substrate is then heated to a preset temperature in the range of 500–550 °C.
The manifold separating the synthesis and deposition chambers is then opened and the metal halide flow is then pulsed into the deposition chamber through an ultra-high-purity (UHP) ALD fast pulse valve system for a pulse duration of 30–60 s. This pulse is then followed by an Ar purge gas pulse of 120 s; then an ammonia (NH3) pulse for 60 s; and then another Ar purge gas pulse of 120 s. The four-step process is repeated until the TiN thin film reaches a desired thickness. Again, an ellipsometer is employed for in situ, real-time, angle-resolved measurements of film thickness, in the wavelength range from 400 to 1000 nm.
Once the TiN thin film reaches the desired thickness, the ellipsometer system provides closed-loop feedback to close the manifold separating the synthesis and deposition chambers, thus seizing the flow of the metal halide into the deposition chamber while cooling down the granular metal and substrate to room temperature. Ellipsometer data from the deposition chamber is also utilized to control the rate of formation of metal halide by adjusting the temperature of the granular metal and the flow rate of the heavy halides. The formation of TiN thin films is confirmed by XPS. In this respect, Figure 8 displays an illustrative XPS depth profile of the representative TiN film composition, namely, a ratio of Ti:N = 1:1 [25]. Additionally, Figure 9 and Figure 10 exhibit illustrative XPS high-resolution plots for the representative N 1s and Ti 2p core peak locations, respectively. These representative N and Ti core peak binding energies indicate a TiN phase [25].
Figure 8.
Illustrative XPS depth profile of the representative TiN composition, i.e., a ratio of Ti:N = 1:1 [25].
Figure 9.
Illustrative XPS high-resolution plot for the representative N 1s core peak location corresponding to a TiN phase [25].
Figure 10.
Illustrative XPS high-resolution plot for the representative Ti 2p core peaks locations corresponding to a TiN phase [25].
5. Discussion
We present here a manufacturing paradigm consisting of an integrated method and system for real-time, closed-loop monitoring and control of synthesis, delivery, and use of source precursors in CVD, ALD, ALE, and other IC manufacturing processes that will enable the utilization of new classes of precursors for thin films in semiconductor devices. This modality is intended to automate the generation and supply of the precursors which, until now, have been independent from the full scale robotization and control utilized in the IC manufacturing protocols. As such, this intelligent and automated precursor synthesis strategy is a critical embodiment of the semiconductor industry’s adoption of Industry 4.0., one that also provides significant reduction of raw material and resource consumption and minimizes the environmental impact of chemical manufacturing [1,3].
By eliminating the issues associated with precursor thermal, chemical, structural, and pyrophoric instabilities, this new paradigm should facilitate the deposition of the myriads of new thin-film materials and compositions for IC applications that are currently unattainable due to the practical limitations of existing precursors. Furthermore, practical deposition of thin compositions is enabled under conditions previously considered impractical for full-scale manufacturing. For example, in the cases of extremely toxic or potentially explosive precursors, it allows control of the physical presence of the precursor below toxicity levels or under self-accelerating decomposition hazard limits. Additionally, it enables the use of unstable precursors with very short lifetimes by synthesizing them and immediately consuming them in the manufacturing process.
To be effective at achieving all these stated goals, it is paramount that the integrated system includes the following fully interfaced and entirely synchronized essential components:
- A feed/source system consisting of a number of vessels of raw materials that serve as input materials for the synthesis of source precursors.
- A precursor synthesis chamber with an inlet and an outlet, the inlet being connected to the raw material feed system, and the outlet being interfaced with a thin-film processing chamber through a valving manifold that ensures that the two chambers are independently hermetically sealed with separately controlled environments. The precursor synthesis chamber is not a storage container for the precursor, but rather is a reactor in which the precursor material is generated from the raw materials supplied from the feed system. When required, the precursor synthesis chamber is also equipped with the ability to separate and/or store byproducts of the precursor synthesis process.
- A thin-film processing chamber with an inlet in direct communication with and coupled to the outlet of the precursor synthesis chamber through a valving manifold as described above. The thin-film processing chamber is typically a standard CVD, ALD, or ALE processing chamber.
- A monitoring system configured to perform real-time monitoring and detection of all the processing parameters of precursor synthesis, precursor consumption, and thin-film formation. The monitoring system could consist of in situ and ex situ monitoring and detection techniques, spectroscopies, and spectrometries including ellipsometry, mass spectrometry, and infrared, near-infrared, optical, and ultra-violet spectroscopies.
- A controller configured to: (i) receive and process data from the monitoring system regarding both the precursor consumption and thin-film processing parameters formation, and simultaneously control the rate of the precursor synthesis to ensure that the rate of precursor synthesis is synchronized with the rate of precursor consumption and the rate of thin-film formation, and (ii) receive and process data from the monitoring system regarding the precursor synthesis reaction and simultaneously control the rate of the precursor consumption and the rate of thin-film formation to ensure that the rate of precursor consumption and the rate of thin-film formation are synchronized with the rate of precursor synthesis. The data would include the temperature, pressure, and flow rates of the raw materials and the precursor, and all operating conditions of the chemical synthesis generation itself, as well as the thin-film manufacturing process.
6. Conclusions
The experimental studies outlined above are intended as exploratory demonstrations of feasibility to validate the basic concepts of this novel manufacturing paradigm. As described in Section 5, the experiments suggest the applicability of this new manufacturing paradigm in the tandem generation and consumption of toxic, corrosive and/or highly pyrophoric (explosive) source precursors. The application of ex-situ (non-intrusive) ellipsometry would allow monitoring of the thin-film deposition process and usage of the data to control the rate of synthesis of the source precursors. Accordingly, the work would demonstrate the ability to synthesize and consume the source precursors as needed, without pre- or post-consumption storage and handling concerns. Subsequent reports will focus on expanding the work to additional classes of unstable and/or explosive precursors and the application of additional in situ and ex situ monitoring and detection techniques, spectroscopies, and spectrometries including mass spectrometry, and infrared, near-infrared, optical, and ultra-violet spectroscopies. Fundamentally, process control systems and characterization for synthesis, deposition and characterization of thin films are all available. The computational control and integration is consistent with an Industry 4.0 paradigm for semiconductor manufacture.
Funding
This research received no external funding.
Institutional Review Board Statement
Not applicable.
Informed Consent Statement
Not applicable.
Data Availability Statement
Data are contained within the article.
Conflicts of Interest
Barry Arkles and Alain E. Kaloyeros are employed by Kalark Nanostructure Sciences Inc. No funders had any role in the design of the study; in the collection, analyses, or interpretation of data; in the writing of the manuscript; or in the decision to publish the results.
References
- Institute for Electrical and Electronics Engineers (IEEE). International Roadmap for Devices and Systems, 2023 Update. Beyond CMOS. 2023. Available online: https://irds.ieee.org (accessed on 10 July 2024).
- Iyer, S.; Samadi, G. “Manufacturing Roadmap for Heterogeneous Integration and Electronics Packaging” (MRHIEP), Final Report 2023, UCLA Chips and SEMI USA (Sponsored by the National Institute of Standards and Technology). Available online: https://www.semi.org/sites/semi.org/files/2024-02/MRHIEP-Final-report-for-publication.pdf (accessed on 10 July 2024).
- Semiconductor Research Corporation. Microelectronics and Advanced Packaging Technologies Roadmap. 2023. Available online: https://srcmapt.org (accessed on 11 July 2024).
- Institute for Electrical and Electronics Engineers (IEEE). International Roadmap for Devices and Systems, 2023 Update. Factory Integration. 2023. Available online: https://irds.ieee.org (accessed on 10 July 2024).
- The Chip History Center. The Virtual Museum of Semiconductors. Available online: https://www.chiphistory.org/711-applied-materials-introduces-producer-wafer-fab-system (accessed on 12 July 2024).
- Pyzer-Knapp, E.O.; Pitera, J.W.; Staar, P.W.J.; Takeda, S.; Laino, T.; Sanders, D.P.; Sexton, J.; Smith, J.R.; Curioni, A. Accelerating materials discovery using artificial intelligence, high performance computing and robotics. NPJ Comput. Mater. 2022, 8, 84. [Google Scholar] [CrossRef]
- Bearda, T.; Mertens, P.W.; Beaudoin, S.P. Chapter 2—Overview of Wafer Contamination and Defectivity. In Handbook of Silicon Wafer Cleaning Technology, 3rd ed.; Elsevier: Amsterdam, The Netherlands, 2018; pp. 87–149. [Google Scholar] [CrossRef]
- Fourmont, P.; Gerlein, L.F.; Fortier, F.-X.; Cloutier, S.G.; Nechache, R. Highly Efficient Thermoelectric Microgenerators Using Nearly Room Temperature Pulsed Laser Deposition. ACS Appl. Mater. Interfaces 2018, 10, 10194–10201. [Google Scholar] [CrossRef] [PubMed]
- Wang, D.; Wang, P.; Mondal, S.; Hu, M.; Wang, D.; Wu, Y.; Ma, T.; Mi, Z. Thickness scaling down to 5 nm of ferroelectric ScAlN on CMOS compatible molybdenum grown by molecular beam epitaxy. Appl. Phys. Lett. 2023, 122, 052101. [Google Scholar] [CrossRef]
- Huang, J.-J.; Militzer, C.; Xu, J.; Wijayawardhana, C.A.; Forsberg, U.; Pedersen, H. Growth of silicon carbide multilayers with varying preferred growth orientation. Surf. Coat. Technol. 2022, 447, 128853. [Google Scholar] [CrossRef]
- Soltys, L.; Mironyuk, I.; Mykytyn, I.; Hnylytsia, I.; Turovska, L. Synthesis and Properties of Silicon Carbide (Review). Phys. Chem. Solid State 2023, 24, 5–16. [Google Scholar] [CrossRef]
- Kim, D.; Lee, K.; Kim, J.; Choi, J.; Lee, J.; Cho, I. The Lowest On-Resistance and Robust 130 nm BCDMOS Technology Implementation utilizing HFP and DPN for mobile PMIC applications. In Proceedings of the 31st International Symposium on Power Semiconductor Devices & ICs, Shanghai, China, 19–23 May 2019. [Google Scholar] [CrossRef]
- Rohan, J.F.; Hasan, M.; Patil, S.; Casey, D.; Clancy, T. Chapter 6—Energy storage materials and architectures at the nanoscale. In ICT-Energy—Nanoscale Energy Management Concepts towards Zero-Power Information and Communication Technology; Fagas, G., Gammaitoni, L., Paul, D., Abadal Berini, G., Eds.; Intech Publications: Rijeka, Croatia, 2014; pp. 107–138. ISBN 980-953-307-1005-8. [Google Scholar] [CrossRef]
- NEREID. NanoElectronics Roadmap for Europe. 2018. Available online: https://www.nereid-h2020.eu/roadmap (accessed on 25 July 2024).
- Hedge, G. Industry 4.0 and the Evolution of Semiconductor Manufacturing, Applied Materials 4.0. 2017. Available online: https://link.springer.com/chapter/10.1007/978-3-031-14065-5_2 (accessed on 12 July 2024).
- Ramírez-Márquez, C.; Al-Thubaiti, M.M.; Martín, M.; El-Halwagi, M.M.; Ponce-Ortega, J.M. Processes Intensification for Sustainability: Prospects and Opportunities. Ind. Eng. Chem. Res. 2023, 62, 2428–2443. [Google Scholar] [CrossRef]
- Oldal, D.G.; Szekely, G. 5 Process Intensification: Methods and Equipment; Sustainable Process Engineering; De Gruyter: Berlin, Germany; Boston, MA, USA, 2021; pp. 71–94. [Google Scholar] [CrossRef]
- Sun, H.; Fu, S.; Chen, C.; Wang, Z.; Singh, C.V. Kinetics of annealing-induced detwinning in chemical vapor deposited nickel. Acta Mater. 2019, 178, 263–274. [Google Scholar] [CrossRef]
- Chen, J.T.; Hsiao, C.L.; Hsu, H.C.; Wu, C.T.; Yeh, C.L.; Wei, P.C.; Chen, L.C.; Chen, K.H. Epitaxial growth of InN films by molecular-beam epitaxy using hydrazoic acid (HN3) as an efficient nitrogen source. J. Phys. Chem. A 2007, 111, 6755–6759. [Google Scholar] [CrossRef] [PubMed]
- Ovanesyan, R.A.; Filatova, E.A.; Elliott, S.D.; Hausmann, D.M.; Smith, D.C.; Agarwal, S. Atomic Layer Deposition of Silicon-Based Dielectrics for Semiconductor Manufacturing: Current Status and Future Outlook. J. Vac. Sci. Technol. A 2019, 37, 060904. [Google Scholar] [CrossRef]
- Dangerfield, A.; Nanayakkara, C.E.; Mallikarjunan, A.; Lei, X.; Pearlstein, R.M.; Derecskei-Kovacs, A.; Cure, J.; Estève, A.; Chabal, Y.J. Role of Trimethylaluminum in Low Temperature Atomic Layer Deposition of Silicon Nitride. Chem. Mater. 2017, 29, 6022–6029. [Google Scholar] [CrossRef]
- Meng, X.; Kim, H.S.; Lucero, A.T.; Hwang, S.M.; Lee, J.S.; Byun, Y.-C.; Kim, J.; Hwang, B.K.; Zhou, X.; Young, J.; et al. Hollow Cathode Plasma-Enhanced Atomic Layer Deposition of Silicon Nitride Using Pentachlorodisilane. ACS Appl. Mater. Interfaces 2018, 10, 14116–14123. [Google Scholar] [CrossRef] [PubMed]
- Park, J.-M.; Jang, S.J.; Lee, S.-I.; Lee, W.-J. Novel Cyclosilazane-Type Silicon Precursor and Two-Step Plasma for Plasma-Enhanced Atomic Layer Deposition of Silicon Nitride. ACS Appl. Mater. Interfaces 2018, 10, 9155–9163. [Google Scholar] [CrossRef] [PubMed]
- Kaloyeros, A.E.; Goff, J.; Arkles, B. Emerging Molecular and Atomic Level Techniques for Nanoscale Applications. Electrochem. Soc. Interface 2018, 27, 59–65. [Google Scholar] [CrossRef]
- Faltermeier, C.G.; Goldberg, C.; Jones, M.; Upham, A.; Knorr, A.; Ivanova, A.; Peterson, G.; Kaloyeros, A.E.; Arkles, B. The Effects of Processing Parameters in the Low-Temperature Chemical Vapor Deposition of Titanium Nitride from Tetraiodotitanium. J. Electrochem. Soc. 1998, 145, 676–683. [Google Scholar] [CrossRef]
- Chen, X.; Peterson, G.G.; Goldberg, C.; Nuesca, G.; Frisch, H.L.; Kaloyeros, A.E.; Arkles, B.; Sullivan, J. Low-temperature chemical vapor deposition of tantalum nitride from tantalum pentabromide for integrated circuitry copper metallization applications. J. Mater. Res. 1999, 14, 2043–2052. [Google Scholar] [CrossRef]
- Goldberg, C.; Eisenbraun, E.; Komarov, S.; Faltermeier, C.; Chen, X.; Jones, M.; Ivanova, A.; Fiodalice, R.; Pintchovski, F.; Arkles, B.; et al. Low-temperature in-situ sequential chemical vapor deposition of Ti/TiN ultrathin bilayers for ULSI barrier applications. In Advanced Metallization for ULSI Applications 1994; Blumenthal, R., Jansen, G., Eds.; Materials Research Society: Warrendale, PA, USA, 1995; pp. 247–257. [Google Scholar] [CrossRef]
- Park, J.; Yu, N.K.; Jang, D.; Jung, E.; Noh, H.; Moon, J.; Kil, D.; Shong, B. Adsorption of Titanium Halides on Nitride and Oxide Surfaces during Atomic Layer Deposition: A DFT Study. Coatings 2020, 10, 712. [Google Scholar] [CrossRef]
Disclaimer/Publisher’s Note: The statements, opinions and data contained in all publications are solely those of the individual author(s) and contributor(s) and not of MDPI and/or the editor(s). MDPI and/or the editor(s) disclaim responsibility for any injury to people or property resulting from any ideas, methods, instructions or products referred to in the content. |
© 2024 by the authors. Licensee MDPI, Basel, Switzerland. This article is an open access article distributed under the terms and conditions of the Creative Commons Attribution (CC BY) license (https://creativecommons.org/licenses/by/4.0/).











