Integrated Proteotranscriptomics Reveals Differences in Molecular Immunity between Min and Large White Pig Breeds
Abstract
Simple Summary
Abstract
1. Introduction
2. Materials and Methods
2.1. Subjects and Tissue Collection
2.2. Sample Preparation
2.3. Construction of the Data-Independent Acquisition (DIA) Spectral Library and Library Searches
2.4. DIA Data Acquisition and Analysis
2.5. Transcriptomic Analysis
2.6. Differentially Expressed Protein (DEPs) and Gene Bioinformatics Analysis
2.7. Gene Set Enrichment (GSEA) Analysis
2.8. Protein–mRNA Correlation Analysis
2.9. Differentially Expressed Genes (DEGs) and Quantitative Trait Locus (QTL) Co-Location Analysis
2.10. Parallel Reaction Monitoring (PRM) Analysis
2.11. Quantification of Cytokines in Serum
2.12. Correlation Analysis between the Genes/Proteins and Cytokines
2.13. Statistical Analysis
3. Results
3.1. Differential Protein Expression and Functional Enrichment Analysis
3.2. Protein Expression Clustering Analysis
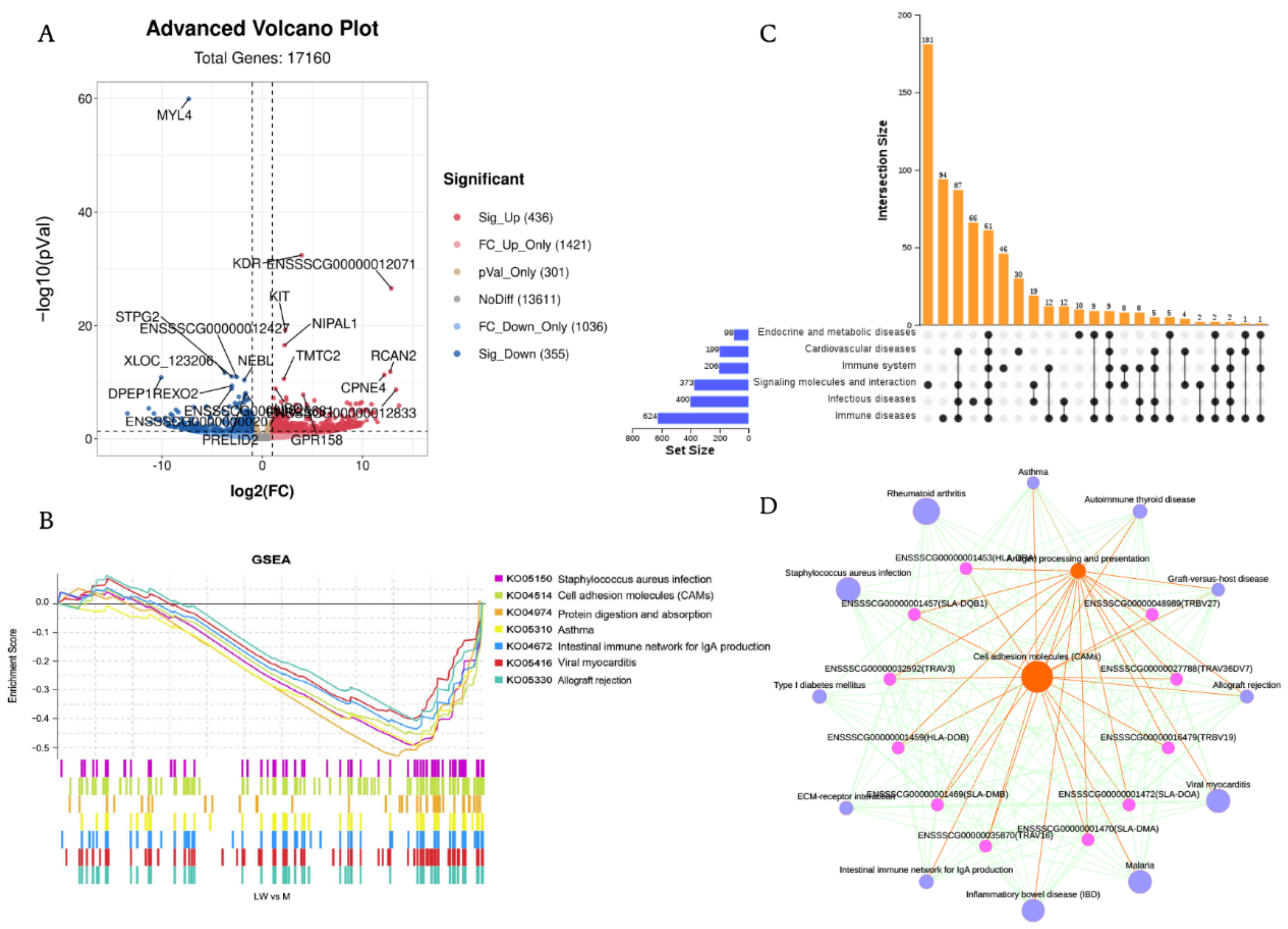
3.3. Differential Gene Expression and Functional Enrichment Analysis
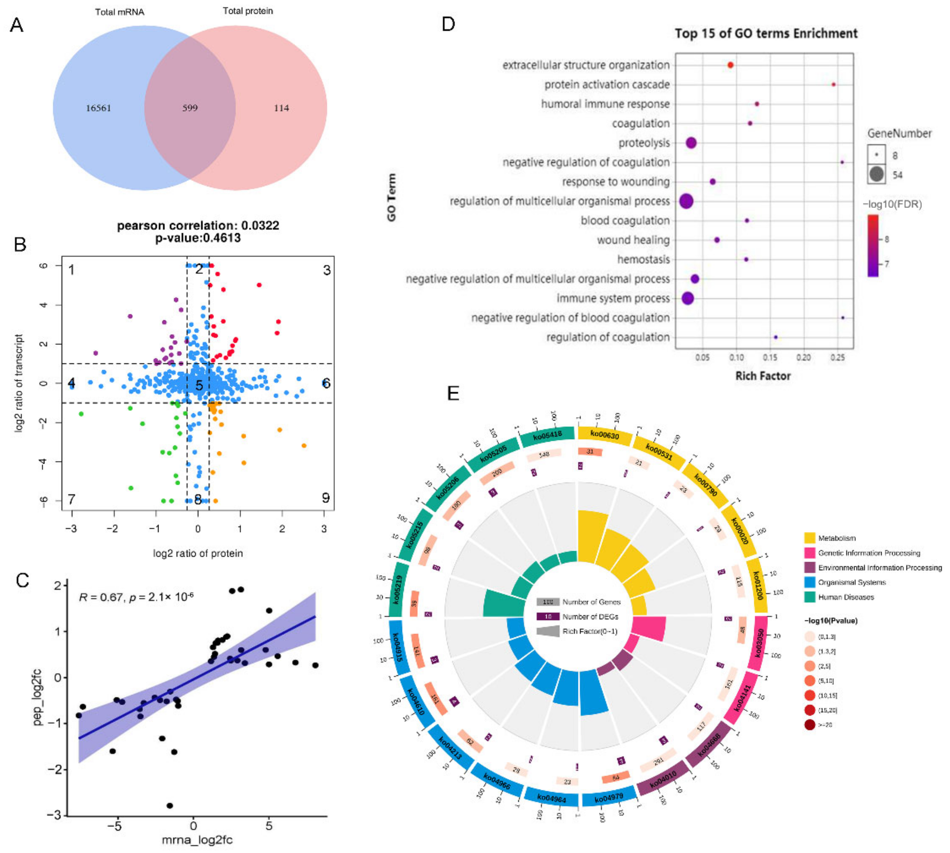
3.4. Transcriptome and Proteome Expression Coherence Analysis
3.5. Integration Analysis of Transcriptomics and Proteomics
3.6. Co-Location Analysis of 16 Key DEGs, DEPs, and Pig QTLdb
3.7. Correlation Analysis of 16 DEPs and Cytokines
3.8. PRM Validation of 16 DEPs
4. Discussion
5. Conclusions
Supplementary Materials
Author Contributions
Funding
Institutional Review Board Statement
Informed Consent Statement
Data Availability Statement
Conflicts of Interest
References
- Hanchun, Y. Animal Immunology, 3rd ed.; China Agricultural University Press: Beijing, China, 2020; pp. 215–226. [Google Scholar]
- Soares, M.; Teixeira, L.; Moita, L. Disease tolerance and immunity in host protection against infection. Nat. Rev. Immunol. 2017, 17, 83–96. [Google Scholar] [CrossRef] [PubMed]
- McComb, S.; Thiriot, A.; Akache, B.; Krishnan, L.; Stark, F. Introduction to the Immune System. Methods Mol. Biol. 2019, 2024, 1–24. [Google Scholar] [PubMed]
- Strugnell, R.A.; Wijburg, O.L. The role of secretory antibodies in infection immunity. Nat. Rev. Microbiol. 2010, 9, 656–667. [Google Scholar] [CrossRef] [PubMed]
- Bai, X.; Plastow, G.S. Breeding for disease resilience: Opportunities to manage polymicrobial challenge and improve commercial performance in the pig industry. CABI Agric. Biosci. 2022, 3, 6. [Google Scholar] [CrossRef] [PubMed]
- Li, J.; Shu, Z.; Wu, J.; Cheng, F.; Wang, L.; Wang, L. Analysis of SLA class I gene polymorphism and potential disease resistance difference between Min pigs and Large White pigs based on resequencing. Acta Vet. Et Zootech. Sin. 2021, 52, 1820–1830. [Google Scholar]
- Jiang, H.; Wei, L.; Wang, D.; Wang, J.; Zhu, S.; She, R.; Liu, T.; Tian, J.; Quan, R.; Hou, L.; et al. ITRAQ-based quantitative proteomics reveals the first proteome profiles of piglets infected with porcine circovirus type 3. J. Proteom. 2020, 212, 103598. [Google Scholar] [CrossRef]
- López, V.; Villar, M.; Queirós, J.; Vicente, J.; Mateos-Hernández, L.; Díez-Delgado, I.; Contreras, M.; Alves, P.C.; Alberdi, P.; Gortázar, C.; et al. Comparative Proteomics Identifies Host Immune System Proteins Affected by Infection with Mycobacterium bovis. PLoS Negl. Trop. Dis. 2016, 10, e0004541. [Google Scholar] [CrossRef]
- Montaner-Tarbes, S.; Pujol, M.; Jabbar, T.; Hawes, P.; Chapman, D.; Portillo, H.D.; Fraile, L.; Sánchez-Cordón, P.J.; Dixon, L.; Montoya, M. Serum-Derived Extracellular Vesicles from African Swine Fever Virus-Infected Pigs Selectively Recruit Viral and Porcine Proteins. Viruses 2019, 11, 828. [Google Scholar] [CrossRef]
- Ju, X.; Li, F.; Li, J.; Wu, C.; Xiang, G.; Zhao, X.; Nan, Y.; Zhao, D.; Ding, Q. Genome-wide transcriptomic analysis of highly virulent African swine fever virus infection reveals complex and unique virus host interaction. Vet. Microbiol. 2021, 261, 109211. [Google Scholar] [CrossRef]
- Bao, C.; Jiang, H.; Zhu, R.; Liu, B.; Xiao, J.; Li, Z.; Chen, P.; Langford, P.R.; Zhang, F.; Lei, L. Differences in pig respiratory tract and peripheral blood immune responses to Actinobacillus pleuropneumoniae. Vet. Microbiol. 2020, 247, 108755. [Google Scholar] [CrossRef]
- Mehrotra, A.; Bhushan, B.; Kumar, A.; Panigrahi, M.; Chauhan, A.; Kumari, S.; Saini, B.L.; Dutt, T.; Mishra, B.P. Characterisation and comparison of immune response mechanisms in an indigenous and a commercial pig breed after classical swine fever vaccination. Anim. Genet. 2022, 53, 68–79. [Google Scholar] [CrossRef]
- Ni, L.; Song, C.; Wu, X.; Zhao, X.; Wang, X.; Li, B.; Gan, Y. RNA-seq transcriptome profiling of porcine lung from two pig breeds in response to Mycoplasma hyopneumoniae infection. PeerJ 2019, 7, e7900. [Google Scholar] [CrossRef]
- Liang, W.; Meng, X.; Zhen, Y.; Zhang, Y.; Hu, X.; Zhang, Q.; Zhou, X.; Liu, B. Integration of Transcriptome and Proteome in Lymph Nodes Reveal the Different Immune Responses to PRRSV Between PRRSV-Resistant Tongcheng Pigs and PRRSV-Susceptible Large White Pigs. Front. Genet. 2022, 13, 800178. [Google Scholar] [CrossRef]
- Mach, N.; Gao, Y.; Lemonnier, G.; Lecardonnel, J.; Oswald, I.P.; Estellé, J.; Rogel-Gaillard, C. The peripheral blood transcriptome reflects variations in immunity traits in swine: Towards the identification of biomarkers. BMC Genom. 2013, 14, 894. [Google Scholar] [CrossRef]
- Hoffman, L.K.; Tomalin, L.E.; Schultz, G.; Howell, M.D.; Anandasabapathy, N.; Alavi, A.; Suárez-Fariñas, M.; Lowes, M.A.-O.X. Integrating the skin and blood transcriptomes and serum proteome in hidradenitis suppurativa reveals complement dysregulation and a plasma cell signature. PLoS ONE 2018, 13, e0203672. [Google Scholar] [CrossRef]
- Namkoong, H.; Edahiro, R.; Takano, T.; Nishihara, H.; Shirai, Y.; Sonehara, K.; Tanaka, H.; Azekawa, S.; Mikami, Y.; Lee, H.; et al. DOCK2 is involved in the host genetics and biology of severe COVID-19. Nature 2022, 609, 754–760. [Google Scholar] [CrossRef]
- Sohn, E.H.; Jiao, C.; Kaalberg, E.; Cranston, C.; Mullins, R.F.; Stone, E.M.; Tucker, B.A. Allogenic iPSC-derived RPE cell transplants induce immune response in pigs: A pilot study. Sci. Rep. 2015, 5, 11791. [Google Scholar] [CrossRef]
- Rock, K.L.; Reits, E.; Neefjes, J. Present Yourself! By MHC Class I and MHC Class II Molecules. Trends Immunol. 2016, 37, 724–737. [Google Scholar] [CrossRef]
- Jiang, M.; Jia, K.; Wang, L.; Li, W.; Chen, B.; Liu, Y.; Wang, H.; Zhao, S.; He, Y.; Zhou, C. Alterations of DNA damage response pathway: Biomarker and therapeutic strategy for cancer immunotherapy. Acta Pharm. Sin. B 2021, 11, 2983–2994. [Google Scholar] [CrossRef]
- Jayabal, P.; Ma, X.; Shiio, Y. EZH2 suppresses endogenous retroviruses and an interferon response in cancers. Genes Cancer 2021, 12, 96–105. [Google Scholar] [CrossRef]
- Kim, D.H.; Kim, H.R.; Choi, E.J.; Kim, D.Y.; Kim, K.K.; Kim, B.S.; Park, J.W.; Lee, B.J. Neural epidermal growth factor-like like protein 2 (NELL2) promotes aggregation of embryonic carcinoma P19 cells by inducing N-cadherin expression. PLoS ONE 2014, 9, e85898. [Google Scholar] [CrossRef] [PubMed]
- Xiang, Z.; Li, J.; Song, S.; Wang, J.; Cai, W.; Hu, W.; Ji, J.; Zhu, Z.; Zang, L.; Yan, R.; et al. A positive feedback between IDO1 metabolite and COL12A1 via MAPK pathway to promote gastric cancer metastasis. J. Exp. Clin. Cancer Res. 2019, 38, 314. [Google Scholar] [CrossRef] [PubMed]
- Jiang, X.; Wu, M.; Xu, X.; Zhang, L.; Huang, Y.; Xu, Z.; He, K.; Wang, H.; Wang, H.; Teng, L. COL12A1, a novel potential prognostic factor and therapeutic target in gastric cancer. Mol. Med. Rep. 2019, 20, 3103–3112. [Google Scholar] [CrossRef] [PubMed]
- Qian, F.; Huo, D. Circulating Insulin-Like Growth Factor-1 and Risk of Total and 19 Site-Specific Cancers: Cohort Study Analyses from the UK Biobank. Cancer Epidemiol. Biomark. Prev. 2020, 29, 2332–2342. [Google Scholar] [CrossRef] [PubMed]
- Ge, L.; Liu, S.; Rubin, L.; Lazarovici, P.; Zheng, W. Research Progress on Neuroprotection of Insulin-like Growth Factor-1 towards Glutamate-Induced Neurotoxicity. Cells 2022, 11, 666. [Google Scholar] [CrossRef]
- Rodrigues, A.F.G.; Ibelli, A.M.G.; Peixoto, J.O.; Cantão, M.E.; Oliveira, H.C.; Savoldi, I.R.; Souza, M.R.; Mores, M.A.Z.; Carreño, L.O.D.; Ledur, M.C. Genes and SNPs Involved with Scrotal and Umbilical Hernia in Pigs. Genes 2021, 12, 166. [Google Scholar] [CrossRef]
- Zhao, G.; Shi, J.; Xia, J. Analysis of the association between CDH2 gene polymorphism and osteoarthritis risk. Med. Sci. 2018, 34, 105–112. [Google Scholar] [CrossRef]
- Liu, H.H.; Hu, Y.; Zheng, M.; Suhoski, M.M.; Engleman, E.G.; Dill, D.L.; Hudnall, M.; Wang, J.; Spolski, R.; Leonard, W.J.; et al. Cd14 SNPs regulate the innate immune response. Mol. Immunol. 2012, 51, 112–127. [Google Scholar] [CrossRef][Green Version]
- Anas, A.; van der Poll, T.; de Vos, A.F. Role of CD14 in lung inflammation and infection. Crit. Care 2010, 14, 209. [Google Scholar] [CrossRef]
- Alicia, T.; Elisabeth, M.; Imene, J. The hidden side of SERPINB1/Leukocyte Elastase Inhibitor. Semin. Cell Dev. Biol. 2017, 62, 178–186. [Google Scholar]
- Benarafa, C.; LeCuyer, T.E.; Baumann, M.; Stolley, J.M.; Cremona, T.P.; Remold-O’Donnell, E. SerpinB1 protects the mature neutrophil reserve in the bone marrow. J. Leukoc. Biol. 2011, 90, 21–29. [Google Scholar] [CrossRef]
- Gong, D.; Farley, K.; White, M.; Hartshorn, K.L.; Benarafa, C.; Remold-O’Donnell, E. Critical Role of SerpinB1 in Regulating Inflammatory Responses in Pulmonary Influenza Infection. J. Infect. Dis. 2011, 204, 592–600. [Google Scholar] [CrossRef]
- Vogel, C.; Marcotte, E.M. Insights into the regulation of protein abundance from proteomic and transcriptomic analyses. Nat. Rev. Genet. 2012, 13, 227–232. [Google Scholar] [CrossRef]
- Jiang, K.-R.; Ma, Z.; Liu, X. Review on the Application of Integrated Transcriptome and Proteome Analysis in Biology. Biot. Bull. 2018, 34, 50. [Google Scholar]
- Stanger, A.M.P.; Lengerke, C. VCAM1 as a don’t-eat-me molecule. Nat. Cell. Biol. 2022, 24, 282–283. [Google Scholar] [CrossRef]
- Dutta, P.; Hoyer, F.F.; Grigoryeva, L.S.; Sager, H.B.; Leuschner, F.; Courties, G.; Borodovsky, A.; Novobrantseva, T.; Ruda, V.M.; Fitzgerald, K.; et al. Macrophages retain hematopoietic stem cells in the spleen via VCAM-1. J. Exp. Med. 2015, 212, 497–512. [Google Scholar] [CrossRef]
- Snehal, N.; Bibha, C. Insights into the role of GPX3, a highly efficient plasma antioxidant, in cancer. Biochem. Pharmacol. 2021, 184, 114365. [Google Scholar]
- Qi, X.; Ng, K.; Lian, Q.; Liu, X.; Li, C.; Geng, W.; Ling, C.; Ma, Y.; Yeung, W.; Tu, W. Clinical significance and therapeutic value of glutathione peroxidase 3 (GPx3) in hepatocellular carcinoma. Oncotarget 2014, 5, 11103. [Google Scholar] [CrossRef]
- Falck, E.; Karlsson, S.; Carlsson, J.; Helenius, G.; Klinga-Levan, K. Loss of glutathione peroxidase 3 expression is correlated with epigenetic mechanisms in endometrial adenocarcinoma. Cancer Cell Int. 2010, 10, 46. [Google Scholar] [CrossRef]
- Barrett, C.W.; Ning, W.; Chen, X.; Smith, J.J.; Washington, M.K.; Hill, K.E.; Coburn, L.A.; Peek, R.M.; Chaturvedi, R.; Wilson, K.T.; et al. Tumor suppressor function of the plasma glutathione peroxidase gpx3 in colitis-associated carcinoma. Cancer Res. 2013, 73, 1245–1255. [Google Scholar] [CrossRef]
- Zhang, X.; Zheng, Z.; Shen, Y.; Kim, H.; Yang, S. Downregulation of glutathione peroxidase 3 is associated with lymph node metastasis and prognosis in cervical cancer. Oncol. Rep. 2014, 31, 2587–2592. [Google Scholar] [CrossRef] [PubMed][Green Version]
- Venkat Raghavan, K.; Uma Maheshwari, B.; Suvro, C.; Purna Sai, K. Dermatopontin augments angiogenesis and modulates the expression of transforming growth factor beta 1 and integrin alpha 3 beta 1 in endothelial cells. Eur. J. Cell Biol. 2017, 96, 266–275. [Google Scholar]
- Fan, S.; Wu, K.; Zhao, M.; Yuan, J.; Ma, S.; Zhu, E.; Chen, Y.; Ding, H.; Yi, L.; Chen, J. LDHB inhibition induces mitophagy and facilitates the progression of CSFV infection. Autophagy 2021, 17, 2305–2324. [Google Scholar] [CrossRef]
- Park, H.; Park, S.G.; Kim, J.; Ko, Y.G.; Kim, S. Signaling pathways for TNF production induced by human aminoacyl-tRNA synthetase-associating factor, p43. Cytokine 2002, 20, 148–153. [Google Scholar] [CrossRef] [PubMed]
- Striz, I.; Brabcova, E.; Kolesar, L.; Sekerkova, A. Cytokine networking of innate immunity cells: A potential target of therapy. Clin. Sci. 2014, 126, 593–612. [Google Scholar] [CrossRef]
- Liang, W.; Ji, L.; Zhang, Y.; Zhen, Y.; Zhang, Q.; Xu, X.; Liu, B. Transcriptome Differences in Porcine Alveolar Macrophages from Tongcheng and Large White Pigs in Response to Highly Pathogenic Porcine Reproductive and Respiratory Syndrome Virus (PRRSV) Infection. Int. J. Mol. Sci. 2017, 18, 1475. [Google Scholar] [CrossRef]







| Pathway | ID | Q-Value | Gene | 
|---|---|---|---|
| NF-kappa B signaling pathway | ko04064 | 0.000422632 | VCAM1, CD14, LBP | 
| Cell adhesion molecules (CAMs) | ko04514 | 0.002354882 | CDH2, VCAM1, ENSSSCG00000035256 | 
| Toll-like receptor signaling pathway | ko04620 | 0.004674842 | CD14, LBP | 
| HIF-1 signaling pathway | ko04066 | 0.006094204 | IGF1, LDHB | 
| Transcriptional misregulation in cancers | ko05202 | 0.02013848 | CD14, IGF1 | 
| Tuberculosis | ko05152 | 0.02894842 | CD14, LBP | 
| MAPK signaling pathway | ko04010 | 0.03395784 | CD14, IGF1 | 
| Propanoate metabolism | ko00640 | 0.03442503 | LDHB | 
| Aldosterone-regulated sodium reabsorption | ko04960 | 0.03641682 | IGF1 | 
| Pyruvate metabolism | ko00620 | 0.03939765 | LDHB | 
| Ovarian steroidogenesis | ko04913 | 0.04632108 | IGF1 | 
| African trypanosomiasis | ko05143 | 0.04730651 | VCAM1 | 
| Cysteine and methionine metabolism | ko00270 | 0.04927466 | LDHB | 
| Publisher’s Note: MDPI stays neutral with regard to jurisdictional claims in published maps and institutional affiliations. | 
© 2022 by the authors. Licensee MDPI, Basel, Switzerland. This article is an open access article distributed under the terms and conditions of the Creative Commons Attribution (CC BY) license (https://creativecommons.org/licenses/by/4.0/).
Share and Cite
Yang, L.; Liu, X.; Huang, X.; Li, N.; Zhang, L.; Yan, H.; Hou, X.; Wang, L.; Wang, L. Integrated Proteotranscriptomics Reveals Differences in Molecular Immunity between Min and Large White Pig Breeds. Biology 2022, 11, 1708. https://doi.org/10.3390/biology11121708
Yang L, Liu X, Huang X, Li N, Zhang L, Yan H, Hou X, Wang L, Wang L. Integrated Proteotranscriptomics Reveals Differences in Molecular Immunity between Min and Large White Pig Breeds. Biology. 2022; 11(12):1708. https://doi.org/10.3390/biology11121708
Chicago/Turabian StyleYang, Liyu, Xin Liu, Xiaoyu Huang, Na Li, Longchao Zhang, Hua Yan, Xinhua Hou, Lixian Wang, and Ligang Wang. 2022. "Integrated Proteotranscriptomics Reveals Differences in Molecular Immunity between Min and Large White Pig Breeds" Biology 11, no. 12: 1708. https://doi.org/10.3390/biology11121708
APA StyleYang, L., Liu, X., Huang, X., Li, N., Zhang, L., Yan, H., Hou, X., Wang, L., & Wang, L. (2022). Integrated Proteotranscriptomics Reveals Differences in Molecular Immunity between Min and Large White Pig Breeds. Biology, 11(12), 1708. https://doi.org/10.3390/biology11121708
 
        



 
       