Optimal Vase Solution for Gerbera hybrida Cut Flower Keeping Fresh by Activating SA and Cytokinin Signaling and Scavenging Reactive Oxygen Species
Simple Summary
Abstract
1. Introduction
2. Materials and Methods
2.1. Plant Materials and Growth Conditions
2.2. Optimization of Freshness-Preserving Agent Formula via the Response Surface Method
2.3. Morphological Observation and Physiological and Biochemical Assays
2.4. RNA Extraction and RNA-Seq Analysis
2.5. Reverse-Transcription Polymerase Chain Reaction (RT-PCR) and Gene Expression Analysis
2.6. Statistical Analysis
3. Results
3.1. Screening of Freshness Preservation Agents for Gerbera Cut Flowers
3.2. Novel Vase OS Using Box–Behnken Design-Response Surface Method (BBD-RSM) Significantly Extends the VL of Gerbera Cut Flowers
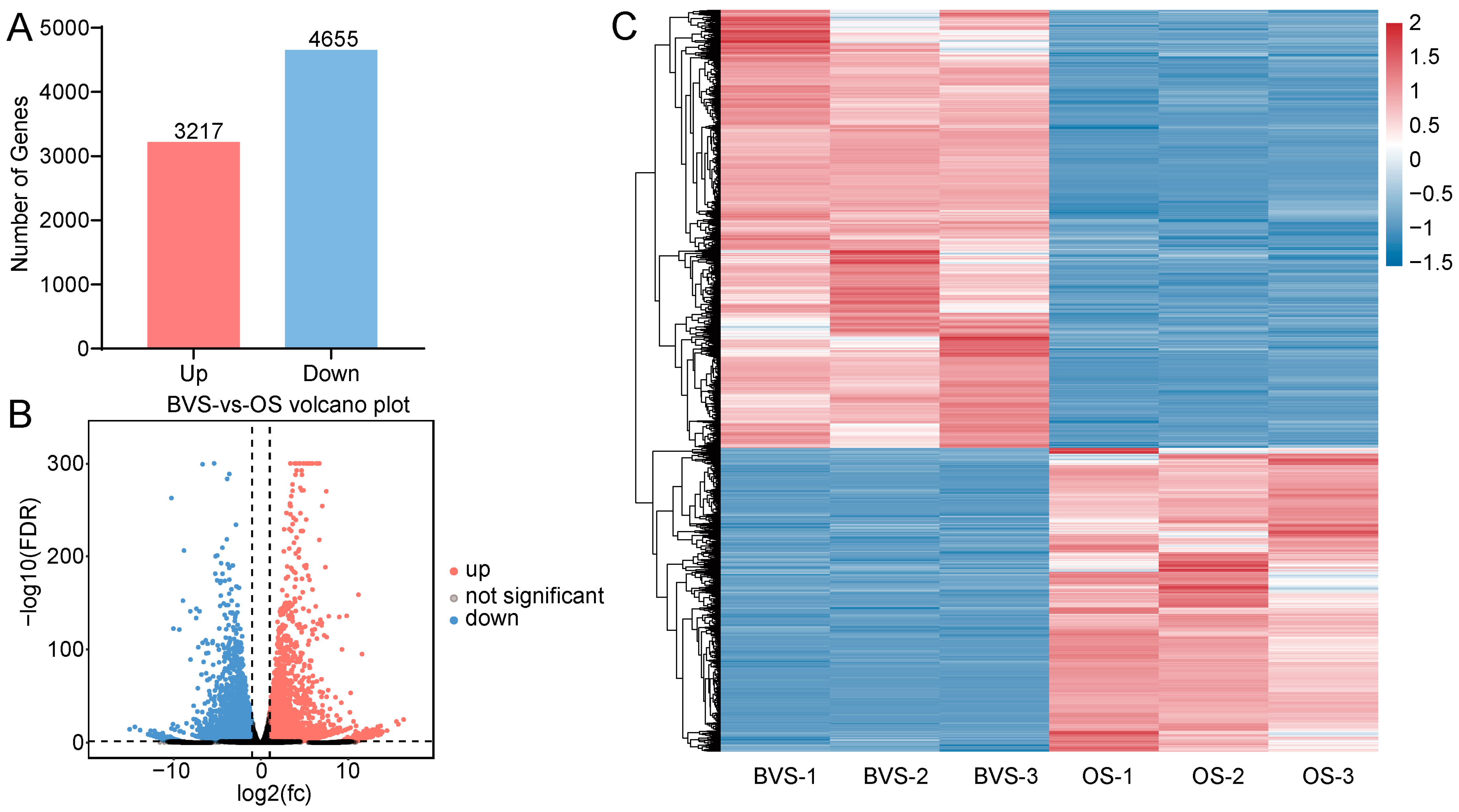
3.3. Large-Scale Expression Profile Alterations in Gerbera Cut Flowers Affected by OS
3.4. The OS Might Extend the VL of Gerbera Cut Flowers by Plant Signal Transduction
3.5. The OS May Extend the VL of Gerbera Cut Flowers by Scavenging Reactive Oxygen Species
4. Discussion
4.1. The Combination of COS, CA, and CaCl2 Can Significantly Extend the VL of Gerbera
4.2. Composite Preservatives Improve the Lifespan of Gerbera by Upregulating Antioxidant Enzymes
4.3. Salicylic Acid and Cytokinin Signaling Activation Are Key Factors in Improving the Lifespan of Gerbera Cut Flowers
5. Conclusions
Supplementary Materials
Author Contributions
Funding
Institutional Review Board Statement
Informed Consent Statement
Data Availability Statement
Acknowledgments
Conflicts of Interest
References
- Tonooka, M.; Homma, Y.; Nukui, H.; Ichimura, K. The Extension of Vase Life in Cut Gerbera Flowers through Pretreatment with Gibberellin A3 in Combination with Calcium Chloride. Horticulturae 2023, 9, 1106. [Google Scholar] [CrossRef]
- Shabanian, S.; Esfahani, M.N.; Karamian, R.; Lam-Son Phan, T. Physiological and biochemical modifications by postharvest treatment with sodium nitroprusside extend vase life of cut flowers of two gerbera cultivars. Postharvest Biol. Technol. 2018, 137, 1–8. [Google Scholar] [CrossRef]
- Park, J.; Kim, W.S. Preharvest Spraying of CaCl2 Alleviates the Scape Bending of Gerbera ‘Harmony’ Flowers by Strengthening the Pectin Crosslinks through Ca2+ Bonds. Horticulturae 2022, 8, 523. [Google Scholar] [CrossRef]
- Park, J.W.; Kim, J.-W.; Kim, W.S. Correlation between Calcium and Pectin Contents in Cut Gerbera During Scape Bending. Flower Res. J. 2017, 25, 95–100. [Google Scholar] [CrossRef]
- El-Naggar, H.M.; Ali, S.M.; Osman, A.R. A novel efficient multi-walled carbon nanotubes/gibberellic acid composite for enhancement vase life and quality of Rosa hybrida cv. ‘Moonstone’. BMC Plant Biol. 2024, 24, 239. [Google Scholar] [CrossRef]
- Wang, J.; Yuan, Y.; Liu, Y.; Li, X.; Wu, S. Application of chitosan in fruit preservation: A review. Food Chem.-X 2024, 23, 101589. [Google Scholar] [CrossRef]
- Deljou, M.J.N.; Gholipour, K. Effect of Pre and Post Anthesis Foliar Application of Calcium on Postharvest Quality of Gerbera Cut Flower. Int. Symp. Grow. Media Soil. Cultiv. 2013, 1034, 539–543. [Google Scholar]
- Nafiseh, D.; Ebrahim, H. Effect of Pre-Harvest Foliar Application of Citric Acid and Malic Acid on Chlorophyll Content and Post-Harvest Vase Life of Lilium cv. Brunello. Front. Plant Sci. 2011, 2, 106. [Google Scholar] [CrossRef]
- Zou, J.-J.; Zhou, Y.; Cai, X.; Wang, C.-Y. Increase in DNA fragmentation and the role of ethylene and reactive oxygen species in petal senescence of Osmanthus fragrans. Postharvest Biol. Technol. 2014, 93, 97–105. [Google Scholar] [CrossRef]
- Rogers, H.J. Is there an important role for reactive oxygen species and redox regulation during floral senescence? Plant Cell Environ. 2012, 35, 217–233. [Google Scholar] [CrossRef]
- Gill, S.S.; Tuteja, N. Reactive oxygen species and antioxidant machinery in abiotic stress tolerance in crop plants. Plant Physiol. Biochem. 2010, 48, 909–930. [Google Scholar] [CrossRef] [PubMed]
- Chen, Y.H.; Miller, W.B.; Hay, A. Postharvest bacterial succession on cut flowers and vase water. PLoS ONE 2023, 18, e0292537. [Google Scholar] [CrossRef] [PubMed]
- Dehestani-Ardakani, M.; Gholamnezhad, J.; Alizadeh, S.; Meftahizadeh, H.; Ghorbanpour, M. Salicylic acid and herbal extracts prolong vase life and improve quality of carnation (Dianthus caryophyllus L.) flowers. S. Afr. J. Bot. 2022, 150, 1192–1204. [Google Scholar] [CrossRef]
- Zulfiqar, F.; Moosa, A.; Ferrante, A.; Darras, A.; Sheteiwy, M.S.; Ali, B.; Altaf, M.A.; Soufan, W.; El Sabagh, A. Borage leaf extract improves the vase life of cut gladiolus flowers by delaying the senescence process and reducing water stress. Postharvest Biol. Technol. 2024, 210, 112766. [Google Scholar] [CrossRef]
- Huang, G.; Han, M.; Yao, W.; Wang, Y. Transcriptome analysis reveals the regulation of brassinosteroids on petal growth in Gerbera hybrida. PeerJ 2017, 5, e3382. [Google Scholar] [CrossRef]
- Breuninger, H.; Lenhard, M. Control of Tissue and Organ Growth in Plants. Curr. Top. Dev. Biol. 2010, 91, 185–220. [Google Scholar] [CrossRef]
- Weiss, J.; Delgado-Benarroch, L.; Egea-Cortines, M. Genetic control of floral size and proportions. Int. J. Dev. Biol. 2005, 49, 513–525. [Google Scholar] [CrossRef]
- Xintong, L.; Jie, W.; Fangfang, J.; Xiaoqian, C.; Qingcui, Z.; Chenxia, C.; Nan, M.; Xiaofeng, Z.; Zhao, Z. Transcriptomic profiling of rose flower under treatment of various phytohormones and plant growth regulators. Sci. Data 2022, 9, 669. [Google Scholar] [CrossRef]
- Szpisják-Gulyás, N.; Al-Tayawi, A.N.; Horváth, Z.H.; László, Z.; Kertész, S.; Hodúr, C. to optimise operational parameters: A review. Acta Aliment. 2023, 52, 521–537. [Google Scholar] [CrossRef]
- Nakano, Y.; Asada, K. Hydrogen Peroxide is Scavenged by Ascorbate-specific Peroxidase in Spinach Chloroplasts. Plant Cell Physiol. 1981, 22, 5867–5880. [Google Scholar] [CrossRef]
- Hwang, S.Y.; Vantoai, T.T. Abscisic Acid Induces Anaerobiosis Tolerance in Corn 1. Plant Physiol. 1991, 97, 593–597. [Google Scholar] [CrossRef] [PubMed]
- Macadam, J.W.; Nelson, C.J.; Sharp, E. Peroxidase Activity in the Leaf Elongation Zone of Tall Fescue I. Spatial Distribution of Ionically Bound Peroxidase Activity in Genotypes Differing in Length of the Elongation Zone. Plant Physiol. 1992, 99, 872–878. [Google Scholar] [CrossRef] [PubMed]
- Haas, B.J.; Papanicolaou, A.; Yassour, M.; Grabherr, M.; Blood, P.D.; Bowden, J.; Couger, M.B.; Eccles, D.; Li, B.; Lieber, M.; et al. De novo transcript sequence reconstruction from RNA-seq using the Trinity platform for reference generation and analysis. Nat. Protoc. 2013, 8, 1494–1512. [Google Scholar] [CrossRef]
- Love, M.I.; Huber, W.; Anders, S. Moderated estimation of fold change and dispersion for RNA-seq data with DESeq2. Genome Biol. 2014, 15, 550. [Google Scholar] [CrossRef] [PubMed]
- Chang, S.; Puryear, J.; Cairney, J. A Simple and Efficient Method for Isolating RNA from Pine Trees. Plant Mol. Biol. Rep. 1993, 11, 113–116. [Google Scholar] [CrossRef]
- Chen, Z.; Lu, H.; Hua, S.; Lin, K.; Chen, N.; Zhang, Y.; You, Z.; Kuo, Y.; Chen, S. Cloning and overexpression of the ascorbate peroxidase gene from the yam (Dioscorea alata) enhances chilling and flood tolerance in transgenic Arabidopsis. J. Plant Res. 2019, 132, 857–866. [Google Scholar] [CrossRef]
- Daneshmand, B.; Gholami, M.; Etemadi, N.; Ehtemam, M.H. The water relation parameters are associated with the genotypic differences in the vase life of cut rose flowers. Postharvest Biol. Technol. 2024, 211, 112829. [Google Scholar] [CrossRef]
- Kwon, H.S.; Leporini, C.; Kim, S.; Heo, S. Prolonged vase life by salicylic acid treatment and prediction of vase life using petal color senescence of cut lisianthus. Postharvest Biol. Technol. 2024, 209, 11726. [Google Scholar] [CrossRef]
- Chunran, Z.; Luna, L.; Peijuan, M.; Qinyong, D.; Haiyan, C.; Yuwei, W.; Dong, L.; Canping, P. A novel perspective to investigate how nanoselenium and melatonin lengthen the cut carnation vase shelf. Plant Physiol. Biochem. 2023, 196, 982–992. [Google Scholar] [CrossRef]
- Kalinowski, J.; Moody, E.P.; Dole, J.M. Improving hydration and vase life of cut Zinnia. Sci. Hortic. 2022, 293, 110661. [Google Scholar] [CrossRef]
- Hanifeh, S.H.; Mohammad, R.; Volkan, M.O. Nanochitosan-Based Encapsulation of Arginine and Phenylalanine Improves the Quality and Vase Life of Rosa hybrida ‘Morden Fireglow’. J. Plant Growth Regul. 2024, 43, 686–700. [Google Scholar] [CrossRef]
- Fatima, K.; Ahmad, I.; Dole, J.; Ahmad, N.; Asif, M.; Ziaf, K.; Badar, M.A.; Fatima, K. Folk floral preservatives extend postharvest longevity of Eustoma grandiflorum L. Sci. Hortic. 2022, 301, 111132. [Google Scholar] [CrossRef]
- Ahmed, M.A.; Alsanam, M.A.; Salih, Z.K. Effects of different preservative solutions on storage properties of tuberose (Agave amica L.) cut flowers. Eur. J. Hortic. Sci. 2023, 88. [Google Scholar] [CrossRef] [PubMed]
- Mashhadian, N.V.; Tehranifar, A.; Bayat, H.; Selahvarzi, Y. Salicylic and Citric Acid Treatments Improve the Vase Life of Cut Chrysanthemum Flowers. J. Agric. Sci. Technol. 2012, 14, 879–887. [Google Scholar] [CrossRef]
- Kato, M.; Kanda, M.; Ichimura, K. Effects of Pulse Treatments with Sucrose, Silver Thiosulfate Complex (STS) and Calcium Chloride on the Vase Life and Soluble Carbohydrate and Aurone Levels in Cut Snapdragon Flowers. Hortic. J. 2022, 91, 112–121. [Google Scholar] [CrossRef]
- Ehsanimehr, N.; Hosseinifarahi, M.; Abdipour, M.; Eshghi, S.; Jamali, B. Improving postharvest quality and vase life of cut rose flowers by pre-harvest foliar co-applications of γ-aminobutyric acid and calcium chloride. Sci. Rep. 2024, 14, 14520. [Google Scholar] [CrossRef]
- Ameen, M.; Zia, M.A.; Najeeb Alawadi, H.F.; Naqve, M.; Mahmood, A.; Shahzad, A.N.; Khan, B.A.; Alhammad, B.A.; Aljabri, M.; Seleiman, M.F. Exogenous application of selenium on sunflower (Helianthus annuus L.) to enhance drought stress tolerance by morpho-physiological and biochemical adaptations. Front. Plant Sci. 2024, 15, 1427420. [Google Scholar] [CrossRef]
- Zhou, Y.; Liu, J.; Xu, Y.; Tan, J.; Zhu, G.; Ye, Y. 6-Benzylaminopurine as a potential fresh-keeping agent for Curcuma alismatifolia cut flowers: Physiological and transcriptome analysis. Postharvest Biol. Technol. 2023, 205, 112540. [Google Scholar] [CrossRef]
- Dat, J.; Vandenabeele, S.; Vranova, E.V.M.M.; Van Montagu, M.; Inzé, D.; Van Breusegem, F. Dual action of the active oxygen species during plant stress responses. Cell Mol. Life Sci. 2000, 57, 779–795. [Google Scholar] [CrossRef]
- Foyer, C.H.; Descourvières, P.; Kunert, K.J. Protection against oxygen radicals: An important defence mechanism studied in transgenic plants. Plant Cell Environ. 1994, 17, 507–523. [Google Scholar] [CrossRef]
- Mostafa, A.; Sasan, A.; Mostafa, A.; Mahboobeh, Z.M.; Shirin, D.D.; Margrethe, S.; Ernst, W.; Tao, L. Blue Light Improves Vase Life of Carnation Cut Flowers Through Its Effect on the Antioxidant Defense System. Front. Plant Sci. 2020, 11, 511. [Google Scholar] [CrossRef]
- Daqiu, Z.; Menglin, C.; Wenhui, T.; Ding, L.; Siyu, Z.; Jiasong, M.; Jun, T. Nano-silver modifies the vase life of cut herbaceous peony (Paeonia lactiflora Pall.) flowers. Protoplasma 2018, 255, 1001–1013. [Google Scholar] [CrossRef]
- Meenakshi, T.; Anjali, C.; Shweta, G.; Vipasha, V.; Raghawendra, K.; Gurpreet, S.; Anjali, R.; Diksha, S.; Bhavya, B. Synergistic effect of graphene oxide and silver nanoparticles as biostimulant improves the postharvest life of cut flower bird of paradise (Strelitzia reginae L.). Front. Plant Sci. 2022, 13, 1006168. [Google Scholar] [CrossRef]
- Xiaoxu, H.; Tong, L.; Zheng, L.; Yingmin, L. Hydrangea arborescens ’Annabelle’ Flower Formation and Flowering in the Current Year. Plants 2023, 12, 4103. [Google Scholar] [CrossRef]
- Ye, A.; Yinglong, C.; Ning, W.; Jiaxing, L.; Jinnan, L.; Liangying, S.; Xinbo, S.; Liebao, H.; Yuehui, C. Overexpression of MtIPT gene enhanced drought tolerance and delayed leaf senescence of creeping bentgrass (Agrostis stolonifera L.). BMC Plant Biol. 2024, 24, 734. [Google Scholar] [CrossRef]
- Antonietta, M.; Martinez, D.; Guiamet, J.J. Delayed senescence and crop performance under stress: Always a functional couple? J. Exp. Bot. 2024, 75, 4244–4257. [Google Scholar] [CrossRef]
- Zhang, Y.; Li, X. Salicylic acid: Biosynthesis, perception, and contributions to plant immunity. Curr. Opin. Plant Biol. 2019, 50, 29–36. [Google Scholar] [CrossRef]
- Jelena, B.; Katrin, T.; Aswin, N.; Corinnna, T.; Christiane, G. Redox-active cysteines in TGACG-BINDING FACTOR 1 (TGA1) do not play a role in salicylic acid or pathogen-induced expression of TGA1-regulated target genes in Arabidopsis thaliana. New Phytol. 2020, 230, 2420–2432. [Google Scholar] [CrossRef]
- Daniela, H.; Reinhard, J. Cuticular Waxes of Arabidopsis thaliana Shoots: Cell-Type-Specific Composition and Biosynthesis. Plants 2017, 6, 27. [Google Scholar] [CrossRef]
- Xin-Yu, L.; Huai-Na, G.; Han, J.; Chang, L.; Yuan-Yuan, L. MdKCS2 increased plant drought resistance by regulating wax biosynthesis. Plant Cell Rep. 2021, 40, 2357–2368. [Google Scholar] [CrossRef]
- Ren, P.J.; Jin, X.; Liao, W.B.; Wang, M.; Niu, L.J.; Li, X.P.; Xu, X.T.; Zhu, Y.C. Effect of hydrogen-rich water on vase life and quality in cut lily and rose flowers. Hortic. Environ. Biotechnol. 2017, 58, 576–584. [Google Scholar] [CrossRef]







Disclaimer/Publisher’s Note: The statements, opinions and data contained in all publications are solely those of the individual author(s) and contributor(s) and not of MDPI and/or the editor(s). MDPI and/or the editor(s) disclaim responsibility for any injury to people or property resulting from any ideas, methods, instructions or products referred to in the content. |
© 2024 by the authors. Licensee MDPI, Basel, Switzerland. This article is an open access article distributed under the terms and conditions of the Creative Commons Attribution (CC BY) license (https://creativecommons.org/licenses/by/4.0/).
Share and Cite
Xia, C.; Cao, Y.; Gan, W.; Lin, H.; Li, H.; Lin, F.; Lu, Z.; Chen, W. Optimal Vase Solution for Gerbera hybrida Cut Flower Keeping Fresh by Activating SA and Cytokinin Signaling and Scavenging Reactive Oxygen Species. Biology 2025, 14, 18. https://doi.org/10.3390/biology14010018
Xia C, Cao Y, Gan W, Lin H, Li H, Lin F, Lu Z, Chen W. Optimal Vase Solution for Gerbera hybrida Cut Flower Keeping Fresh by Activating SA and Cytokinin Signaling and Scavenging Reactive Oxygen Species. Biology. 2025; 14(1):18. https://doi.org/10.3390/biology14010018
Chicago/Turabian StyleXia, Chaoshui, Yiyang Cao, Weixin Gan, Huifeng Lin, Huayang Li, Fazhuang Lin, Zhenhong Lu, and Weiting Chen. 2025. "Optimal Vase Solution for Gerbera hybrida Cut Flower Keeping Fresh by Activating SA and Cytokinin Signaling and Scavenging Reactive Oxygen Species" Biology 14, no. 1: 18. https://doi.org/10.3390/biology14010018
APA StyleXia, C., Cao, Y., Gan, W., Lin, H., Li, H., Lin, F., Lu, Z., & Chen, W. (2025). Optimal Vase Solution for Gerbera hybrida Cut Flower Keeping Fresh by Activating SA and Cytokinin Signaling and Scavenging Reactive Oxygen Species. Biology, 14(1), 18. https://doi.org/10.3390/biology14010018

