Abstract
In China, communities function as grassroots self-governing bodies, and the enhancement of public participation in community governance has remained a central focus of study. This paper applies the Large-Scale Group Decision-Making (LSGDM) method to the process of community self-governance and proposes a dual feedback group consensus decision-making model that takes into account the unique social relations among residents. Firstly, the concept of the Organizational Invisible Field—formed in communities by intangible social capital such as positional power and interpersonal relationships within the organization—is introduced. The definition of Invisible Field Force is utilized to measure the influence of these forms of capital on social relationships. Subsequently, drawing on field dynamic theory, the process by which residents’ preferences within the organization are shaped by the action of Invisible Field Force is explored. Secondly, acknowledging that invisible relationships can be affected by dynamic interactions during the decision-making process, the Invisible Field Force change model is constructed. Building on this, a dual feedback consensus coordination mechanism—encompassing both in-organization members and all residents—is designed. Finally, the validity and utility of the model are verified through case studies and sensitivity analyses.
1. Introduction
The 20th National Congress of the Communist Party of China emphasized the need for the active development of grassroots democracy. Communities, as fundamental units of grassroots governance, play a crucial role in this process. Community residents serve not only as the subjects of governance but also as active participants in it. True realization of a socially governed community, where all individuals fulfill their responsibilities and share in the benefits, hinges on the active involvement of residents. However, in practice, the depth and effectiveness of residents’ participation in community governance remain inadequate, largely due to the lack of platforms and mechanisms that facilitate the engagement of the majority of residents.
Currently, in the community governance process, numerous issues, such as community redevelopment, security management, and the provision of public services, demand active participation from community residents in decision-making processes. In these processes, it is necessary to collect the views of all residents extensively and conduct thorough consultation to make a decision that is generally agreed upon by residents. This is a typical example of Large-Scale Group Decision Making (LSGDM). At present, LSGDM is a hot topic in the field of group decision making, and its research mainly focuses on preference expression [1,2,3,4,5,6,7,8,9], social network analysis [10,11,12,13,14,15,16], consensus coordination methods [17,18,19,20,21,22], etc. It has been widely applied in many fields, such as public transportation development, disaster management, risk investment, site selection problems, and healthcare services [6,7,23,24,25].
Preference expression is an initial step in LSGDM. Considering different application scenarios, decision makers, and expected decision-making outcomes, the preferred expression methods used in decision making vary. Over the years, many scholars have conducted in-depth research on preference expression, and common forms of preference expression include utility values [1,4], preference orderings [1,6], multiplicative preference relations [1,5,8], fuzzy preference relations [1,7], and multi-granularity language [23,26]. However, in practical applications, due to the heterogeneity of decision makers, heterogeneous preference information has attracted the attention of many scholars. In this regard, Chiclana, Herrera et al. first proposed a group decision-making model with heterogeneous preference structures (utility values, preference orderings, multiplicative preference relations, fuzzy preference relations) [1]. Since then, different scholars [2,3,9,26] have studied and applied this in different ways, such as the aggregation of preference information with a language judgment matrix and numerical judgment matrix [2] and the aggregation of heterogeneous preferences based on multi-granularity language information [26]. For a large decision-making group of community residents, due to their different backgrounds, there are significant differences in the preference expressions applicable to each resident. Therefore, heterogeneous preference expressions were chosen to express the preference information of residents in community decision-making.
Social networks are an important research topic in LSGDM. Traditional group decision-making models typically assume that decision makers are independent and unaffected by each other. However, in practical problems, the opinions of individual decision makers are usually formed in complex interpersonal environments and are likely to be influenced by the preferences of other decision makers [27]. Therefore, the study of social relations among decision makers and the characteristics of their network structures becomes inevitable. The current research on the impact of social networks on group decision making is mainly in the areas of trust transmission [12,14], preference missing value estimation [10,11], preference aggregation methods [13,15], consensus coordination [15], etc., and the trust relationship among decision makers is the main entry point of the above research. Numerous studies have shown that trust relationships play a key role in the decision-making process [16]. Some scholars have analyzed trust relationships to cluster and determine the weights of decision-making groups and thus aggregate opinions [13,15], as well as to estimate the missing elements in decision makers’ preferences based on trust relationships, to obtain more comprehensive decision-making information [10,11]. In some cases where the trust relationship was not significant, some scholars specifically studied the trust transfer process as a way to identify the indirect influence process among decision makers [12,14]. Undoubtedly, trust relationships are common and important social relationships in group decision-making processes. In addition, social relations such as prestige and influence have also attracted extensive attention in relation to decision-making processes. Whether it is traditional consensus coordination methods or consensus coordination methods that consider social networks, the goal is often to achieve group consensus by adjusting decision-makers’ preferences [17,20] or weights [17,24], or directly removing decision-makers with higher degrees of deviation [18]. For example, Cao et al. proposed a novel bilateral negotiation mechanism incorporating a personalized harmony threshold as a constraint, to adjust decision-makers’ preferences and enhance consensus [21,22]; Dong, Zhu et al. established a dual feedback mechanism consensus model to reach consensus by adjusting the opinions and weights of decision makers [17]. An exit-commissioning mechanism has also been proposed [18], which accelerates consensus by excluding some subgroups that have strong opinions from other subgroups. Of course, the mechanisms of social relationships in consensus coordination have also been extensively studied, but social relationships often play a static driving role in the coordination process, such as driving preference adjustments through trust relationships among decision makers, thereby achieving consensus [15].
This paper takes as the background the employee community, where housing is allocated by an organization, and applies LSGDM to the community decision-making process to promote community autonomy. In the early days of New China, employee communities directly allocated by government organizations such as public institutions and state-owned enterprises were distributed everywhere in society. Although, with the reform of the economic system, urban communities have gradually become the main mode of urban living and have brought certain population mobility to employee communities, employee communities have not been directly replaced, and most employees of these organizations still live in employee communities. Unlike modern urban communities, employee communities have both organizational and community attributes. Although the concept of organization gradually disappears in communities with the development of society, organizational elements still exist in an invisible state and form an invisible social relationship network, playing a significant role in the community. This is the case with most of the older neighborhoods today, and they still make up a sizable portion of the total number of communities in China. Therefore, in the process of community governance, it is necessary to study the self-governance mechanisms of such communities.
Although a large number of results have been achieved in LSGDM research, based on the above analysis, we find that there are still some research gaps, as follows: (1) at present, there are numerous studies on social network group decision making, but in reality, there are also some other social relationships that have not been thoroughly studied in social network group decision making, such as the organizational invisible relationships in communities; (2) while social relations often play a static driving role in the consensus coordination process, fewer studies have considered the impact of dynamic changes in social relations on consensus building.
In this regard, we propose a large-scale group decision-making model for community self-governance under the influence of organizational invisible relations. The main contributions are as follows:
- (1)
- From the perspective of social capital, this paper analyzes the influence of the organizational invisible relationships, and proposes the concept of Organizational Invisible Field in group decision making, which contributes to the application of large-scale group decision making in the field of community self-governance;
- (2)
- Based on field dynamic theory, this paper quantitatively analyzes the mechanism of the influence of the Organizational Invisible Field on community residents’ decision making and defines "Invisible Field Force" to measure its degree of influence from the microscopic level, which more precisely describes the formation process of residents’ individual preferences under the Organizational Invisible Field;
- (3)
- Based on the visual consensus results, the Invisible Field Force change model is proposed, which accounts for the internal mechanism of the dynamic change of invisible relationships and social capital in the group decision-making process;
- (4)
- Based on the Invisible Field Force change model, a dual feedback consensus coordination mechanism of visual interaction is designed. Through interactive feedback, the consensus convergence is achieved quickly, which contributes to the theoretical research into LSGDM.
The paper is structured as follows: Section 2 introduces four types of heterogeneous preference expressions applicable to the heterogeneity of community residents. Section 3 describes the community group decision problem in the context of the Organizational Invisible Field. Section 4 describes the formation process of residents’ preferences within the organization. Section 5 describes the aggregation process of group preference. Section 6 describes the dual feedback consensus coordination mechanism. Section 7 outlines the large-scale group decision-making model with dual feedback of community residents based on Organizational Invisible Field. Section 8 describes a case study. Section 9 reports comparative analysis and sensitivity analysis. Finally, Section 10 provides a summary.
2. Heterogeneous Preference Information
Due to the knowledge structures, judgment levels, and personal preferences of residents in the community, as well as the ambiguity and uncertainty of the decision-making object itself, different individuals have different applicable modes of expression. Therefore, in this paper, heterogeneous preferences (utility values, preference orderings, multiplicative preference relations, fuzzy preference relations) are used as the initial decision information of residents.
Let be a finite set of alternatives and a finite set of decision-making residents. The decision information is expressed by heterogeneous preferences as follows:
(1) Utility values refer to a quantitative representation of the degree of satisfaction or benefit that decision makers obtain when selecting a particular option. The definition is as follows:
Definition 1
[4]. Resident provides a vector of utility values on the set : , where is a real number value and a higher value indicates the superiority of alternative .
(2) Preference orderings represent a method of ranking decision options that does not involve specific numerical values; instead, it indicates relative preferences. Its definition is as follows:
Definition 2
[6]. Resident provides a vector of preference orderings of the set
:
where
takes an integer from 1 to, indicating the positional order of alternative
in the alternative set
. The smaller its value, the better the alternative.
(3) The multiplicative preference relations refer to an individual’s preference being expressed as the product of the utility values of each selected attribute among multiple choices. Its definition is as follows:
Definition 3
[5]. Resident provides a matrix of multiplicative preference relations by comparing the alternatives in the set X pairwise:
= where
is a ratio value. The multiplicative preference relations compare the relative importance or strength of preference between different options using a specific scale. Given that the 1 to 9 scale can intuitively express subtle preference differences, facilitate quantitative comparison, and simplify the subsequent calculation process, this article employs the 1 to 9 scale method to derive the ratio value
. The conditions
,
, and
hold true. When
, it indicates that there is no difference between alternatives
and
. Conversely, when
, it signifies that alternative
is superior to
.
(4) Fuzzy preference relations, also known as additive preference relations, use the degree membership function to express the degree of preference of decision makers for things, providing a new mode of preference judgment in the context of fuzzy thinking. Its definition is as follows:
Definition 4
[3]. Resident provides a matrix of fuzzy preference relations by comparing the alternatives in the set
two by two:
,
and
, where
indicates the degree of superiority of alternative
over
.
Fuzzy preference relations have corresponding scales and represent the degree of preference, as shown in Table 1.
Table 1.
Scale 0–1 and its corresponding preference levels.
Different forms of preference information cannot be directly aggregated; instead, they must be converted into a unified form of preference information to facilitate subsequent decision-making steps. When various forms of preference information are transformed into preference orderings, significant decision information may be lost. Conversely, converting all data into the form of utility values complicates calculations. Additionally, if all information is converted into multiplicative preference relations, the computational burden during analysis becomes excessively high. To effectively reflect residents’ preferences while simplifying calculations, this article adopts fuzzy preference relations as the final unified element. The conversion method is as follows:
(1) Converting utility values into fuzzy preference relations
Assuming that for the set of alternatives , and are the utility values scored by resident for alternatives and , respectively, represents the utility values scored by the resident for all alternatives and is the transformed fuzzy preference relation matrix. Obviously, the larger the , the larger will be the , that is, the higher the degree to which considers scheme to be superior to scheme . Therefore, the transformation function for converting utility values to fuzzy preference relations is [1]:
In order to standardize the data, this article utilizes , and the resulting formula is:
(2) Converting preference orderings into fuzzy preference relations
Assuming that and are the preference orderings of resident for alternatives and , is the transformed fuzzy preference relation matrix, and m is the number of alternatives. The transformation function for converting preference orderings to fuzzy preference relations is [3]:
where is a verifying function. It is nondecreasing in the first argument and nonincreasing in the second argument:
According to Equations (3) and (4), the following formula can be obtained:
(3) Converting multiplicative preference relations into fuzzy preference relations
Assuming that denotes the degree of superiority of alternative relative to given by resident , and is the transformed fuzzy preference relation matrix, obviously, the larger the , the larger the , that is, , where h is a monotonically increasing function of . The transformation function for converting multiplicative preference relations to fuzzy preference relations is [3]:
Based on Equations (2), (5) and (6), all the preference information is transformed into fuzzy preference relations and finally, a fuzzy complementary judgment matrix is formed, which satisfies
To enhance the clarity of the article, a table of symbols is provided as shown in Appendix A.
3. Community Group Decision Problem in the Organizational Invisible Field
Lewin proposed that the direction and vector of an individual’s behavior depends on both environmental stimuli and internal personal dynamics [28]. Therefore, we can deduce that individual decision making is not entirely based on individual rationality but depends on the social environment. Communities like employee communities have strong organizational attributes. Although the concept of organization does not play a direct role in the decision making of community residents, the organizational consciousness formed by the residents, as well as the positional power and human relations generated by the organization, still affect the decision making of residents in an invisible way. From the perspective of social capital, this paper analyzes the special decision-making environment formed by the influence of organizational invisible relationships. The current article constructs a model of an Organizational Invisible Field in group decision making and then studies the processes of community residents’ group decision making and consensus reaching under the influence of the Organizational Invisible Field.
3.1. Organizational Invisible Field in Group Decision Making
Social capital is a characteristic of social structure and social relations, which can influence people’s behavior. Social capital from the organization in an employee community can be mainly divided into three forms: the potential operation of “power capital” brought about by the organizational power stratification system, the historical precipitation of “cultural capital” formed by common organizational experiences, and the inherent continuity of “relationship capital” constituted by acquaintances in society [29]. Sociologist Bourdieu, the pioneer of social capital theory, proposed the concepts of “field” and “capital” on the basis of his relational methodology and defined “field” as “a network or configuration that maintains a specific relationship between different locations” [30].
From the perspective of field, the social capital within the organizational social relationships in the decision-making process of the employee community is different from the general social capital. Because of the strong coverage of the organization’s role, it is easier to separate its social capital from other relationships. In the community life of the employee community, the in-organization residents and the out-organization residents who exchange information and interact with each other live together in the same community and form a new social network relationship. The institutional system and control system of the organization do not play a direct role in the employee community. However, the action logic and behavioral habits formed by in-organization residents still have an impact in an invisible way, mainly reflected in two aspects, as follows: (1) Power capital—the continuation of leadership authority. Because the space of production and work has a certain unity, the power relationships established in work are also reflected in daily life. Therefore, in-organization residents are potentially influenced by power when making decisions. (2) Relationship capital—the mutual influence of the members of the relationship circle. Interaction between in-organization residents is very frequent, and this relationship circle is closely related to working relationships. The interaction and trust between members has a great impact on residents’ decision making. Therefore, in-organization residents have a relatively independent invisible social relationship in the community decision-making process, and through the mutual influence of social capital from the invisible social relationship, an invisible field is formed, which this paper calls Organizational Invisible Field in group decision making. “Power capital” and “relationship capital”, which are the social capital accumulated by the residents in the work of the organization, are the main factors that constitute the invisible social relations in the invisible field of the organization. Together, they determine the degree of influence between residents in decision making. The “cultural capital” comes from the sense of identity and belonging to the original organization formed by the common social experience and consciousness precipitation of the residents in the organization. The “cultural capital”, which is the foundation of the formation of the invisible field, does not play a direct role in the decision-making process.
3.2. Description of the Problem
In this paper, we study the group decision-making problem, considering the influence of Organizational Invisible Field. Assuming that the set of alternatives is , the set of decision-making residents in the community is , the set of decision-making residents belonging to the organization is = the in-organization residents’ preference is a fuzzy preference relation matrix =, indicating the judgment provided by resident regarding the relationship between alternatives and . A directed assignment graph is used to characterize the invisible relations in the Organizational Invisible Field, in which is the set of directed arcs between nodes, indicating that resident is linked to resident in the organizational invisible relations.
4. The Formation Process of In-Organization Residents’ Preference Under the Organizational Invisible Field
In order to analyze the impact of Organizational Invisible Field on the decision-making process, field dynamics theory is introduced here. Lewin believed that human behavior is the result of interaction between the individual and the environment, and he proposed the expression formula , where B is the individual’s final behavior, f is a functional relationship, P is the individual, and E is the environment; P is the internal force that generates B, and E is the external force that generates B [28]. Based on this theory, this paper proposes a formation formula for in-organization residents’ preferences under the Organizational Invisible Field.
Definition 5.
The in-organization residents’ preferences are formed by the interaction between individual intrinsic preference
and Organizational Invisible Field O, expressed as follows:
where is the individual intrinsic preferences of other in-organization residents in the Organizational Invisible Field; is the self-confidence weight, indicating the confidence of resident in his/her own idea; is the field weight, indicating the degree of influence of resident on resident in the Organizational Invisible Field; .
According to the analysis in Section 3.1, the influence degree of Organizational Invisible Field O in group decision making mainly depends on the size of the “power capital” and “relationship capital” possessed by the in-organization residents. In this paper, social networks for “power capital” and “relationship capital” are constructed, respectively. One characterizes the invisible relations of “power capital” as , and the other characterizes the invisible relations of “relationship capital” as . The values and on the directed arc represent the “power capital” and “relationship capital” possessed by resident in relation to resident , respectively. “Power capital” originates from the position of the in-organization residents; the higher the position, the greater the influence on the relevant personnel. “Relationship capital” is expressed as follows:
Among these variables, represents contact relationship capital, which is determined by the duration of a resident’s tenure within the organization. A longer tenure correlates with greater influence on relevant personnel. Conversely, denotes trust relationship capital, which depends on the level of trust established between decision makers; a higher level of trust corresponds to a greater value, specifically, , where indicates that completely distrusts and indicates that completely trusts . The parameter is the adjustment coefficient, with .
The quantification of and is based on the resident’s position and tenure within the organization, yielding corresponding quantitative values, as illustrated in Table 2.
Table 2.
Quantification of . and .
Due to the varying positions and working hours of everyone, the degree of influence between them is relative rather than absolute. For example, if resident A is a Supervisor VI who has worked in the organization for more than 4 years, resident B is a Supervisor IV who has worked in the organization for more than 7 years, and resident C is a Supervisor I who has worked in the organization for less than 2 years, the degree of influence between them cannot be generalized. Through a questionnaire survey of relevant personnel, we set out that in this case, the that resident A has for resident B is the quantitative value corresponding to the second level of supervisor, and that for resident C is the quantitative value corresponding to the fifth level of supervisor, while the that resident B has for resident C is the quantitative value corresponding to the third level of supervisor. The that resident B has for resident A is the quantitative value corresponding to the time of work of 3–4 years, and that for resident C is the quantitative value corresponding to the time of work of 6–7 years, while the that resident A has for resident C is the quantitative value corresponding to the time of work of 3–4 years. In addition, because of the organizational structure, it is easier for people in the same department to make connections and have an impact, whereas it is difficult to have an impact between different departments if there is no contact.
Based on the quantitative results of and , the degree of influence of Organizational Invisible Field O on the in-organization residents’ preference was measured by defining the Invisible Field Force.
Definition 6.
The members of different organizations have different perceptions of power and relationships, so the power perception degree and the relationship perception degree are introduced to adjust the influence degree of the “power capital” and “relationship capital”, and . The integration of the two, a comprehensive influence value can be obtained, that is, the Invisible Field Force, expressed as follows:
Example 1.
Let h = 5, 0.7, 0.3, ; each resident’s position and working time in the original unit are listed below. The position and working time of the five in-organization residents are shown in Table 3.
Table 3.
The position and working time of five in-organization residents.
The trust level matrix among residents is as follows:
According to the quantification table, the and possessed by each resident can be quantified, and two corresponding adjacency matrices = can be obtained, in which the horizontal column of the matrix indicates the degree of influence of residents on others and the vertical column indicates the degree of influence on residents exerted by others.
Figure 1.
Social network of “power capital”.
Figure 2.
Social network of “relationship capital”.
According to Equation (9), the adjacency matrix of the Invisible Field Force is obtained as follows:
The social network of the Invisible Field Force is shown in Figure 3:
Figure 3.
Social network of the Invisible Field Force.
Let denote the resident’s self-confidence level in the Organizational Invisible Field; then, the self-confidence weight and the field weight can be represented by and the Invisible Field Force as follows:
where .
5. The Formation Process of Group Preference
5.1. Determination of Aggregation Weights
With the development of the market economy, the organizational attributes of employee communities gradually faded, and the residential population began to shift. There are now not only in-organization residents but also out-organization residents in the community, and as a fixed place of living, the community itself has social relations. Compared to the invisible social relations in the Organizational Invisible Field, these social relations are more visible and can directly affect the importance of residents in the decision-making process. Therefore, we used this to determine the aggregation weights of all community residents.
Here, we chose the more common centrality to determine the weight size. The social relations in the community are represented by a undirected unweighted graph , where denotes all residents in the community and is the set of edges between nodes in the social network of the community.
Definition 7.
The degree centrality of resident is expressed as follows [31]:
where is the number of points summarized across the network and L is the social network graph adjacency matrix.
Definition 8.
The eigenvector centrality of resident is expressed as follows [31]:
where is the importance measure of resident , c is a proportionality constant, and is the corresponding value in the adjacency matrix .
To enhance the certainty and realism in the determination of weights, this approach determines the resident weights from both direct and indirect perspectives, considering degree and eigenvector centrality.
Based on Equations (12) and (13), the composite centrality of residents is calculated as follows [31]:
where is the moderating coefficient of resident degree centrality and eigenvector centrality.
The formula for calculating the weight occupied by resident in the community is expressed as follows [31]:
5.2. Residents’ Preference Aggregation
In this study, the intuitionistic fuzzy weighted arithmetic average operator (IFWAA) was chosen to integrate residents’ preference.
In-organization residents’ preferences are formed under the influence of the Organizational Invisible Field, while the out-organization residents directly output their initial decision preferences, obtaining a set of preference matrix ; its corresponding weight vector is = , , = 1. The preference aggregation formula is expressed as follows [32]:
Residents’ preference is aggregated to obtain group preference matrix as ; when transformed, the ranking vector of the decision alternatives can be obtained as follows:
6. Dual Feedback Consensus Coordination Mechanism
When all decision makers hold a unanimous opinion, the group reaches a strict consensus [33], but this is the ideal situation. When a large number of participants engage in the decision-making process, it is usually impossible to achieve this kind of consensus. Therefore, it is often sufficient to require a soft consensus among the group in the reality of the decision-making process [34]; that is, when the group consensus is not less than the given consensus threshold, the decision can be considered complete. Otherwise, feedback negotiations with members who are far from the group preference are required.
Given the symbiotic effect, people tend to move in a direction that is conducive to successful decision making. Therefore, interactive feedback on consensus results within the decision-making process can interfere with the influence of social relations, thus altering in-organization residents’ preferences. In this section, a dual feedback consensus coordination mechanism that includes the Invisible Field Force variation model is proposed. The group to be coordinated is divided into in-organization and out-organization residents, and the in-organization residents’ preference is initially adjusted based on the Invisible Field Force variation model. Then, a unified preference adjustment is performed through interactive feedback for all residents who do not meet the consensus requirements.
6.1. Consensus Measurement
To determine whether adjustments to residents’ preferences are needed, consensus measurement is first necessary. The similarity between residents’ preferences and group preference [35] is used here to determine the degree of deviation of residents involved in decision making.
The consensus measurement of resident is denoted as follows:
The consensus measurement of group is expressed as follows:
Before making a decision, a consensus threshold is given in advance, . When , it indicates that the group has reached a consensus, and the next step is to continue calculating the sorting vector to obtain the optimal solution ranking. When , on the other hand, it indicates that the group has not yet reached a consensus, and appropriate adjustments are required in order to achieve the consensus threshold.
In order to reach , preference adjustments are required for residents who deviate significantly from the group. Here, this group is defined as the group to be coordinated, denoted as follows:
6.2. Preliminary Adjustment of the In-Organization Residents’ Preference Based on the Variation in Invisible Field Force
The previous text shows that the in-organization residents’ preference is formed by the interaction between individual intrinsic preference and Organizational Invisible Field O, and the Organizational Invisible Field reflects its degree of influence through the Invisible Field Force. But the Invisible Field Force, as a potential force, is not static. The consensus level, as a symbol of the degree of individual and group cohesion, has a strong interfering effect on it. As described above, people tend to move in a direction that is conducive to successful decision making. So, when the consensus value of a resident is high, his influence is strengthened, leading to the Invisible Field Force being strengthened too. In contrast, when the consensus value of a resident is low, his influence is weakened, and the Invisible Field Force is weakened. As the Invisible Field Force varies, the in-organization residents’ preferences are naturally adjusted accordingly.
Based on the above analysis, a consensus-guided Invisible Field Force variation model is proposed here to represent this change process. Its characteristic feature is to construct an Invisible Field Force variation parameter to reflect the degree of Invisible Field Force variation. Based on this, the in-organization residents’ preferences can be reshaped.
Firstly, the Invisible Field Force variation parameter is proposed to capture the degree of variation in the Invisible Field Force between the in-organization resident and the residents in Organizational Invisible Field who have an influencing role on him, denoted as follows:
where is the consensus value of the in-organization resident in round y, is the consensus value of the resident in the Organizational Invisible Field who has an influence relationship with resident in round y, and is the corresponding Invisible Field Force variation parameter in round y + 1.
Based on the Invisible Field Force variation parameter , the Invisible Field Force variation model is then proposed, denoted as follows:
where is the Invisible Field Force adjustment coefficient in round y + 1, in round y, and is the possessed by resident over resident in round y +1.
Based on the Invisible Field Force variation model, and then according to Equations (10) and (11), a new round of self-confidence weight and field weight can be obtained. Therefore, the in-organization residents’ preference changes to:
where is the residents’ preference in round y and is the individual preference of resident in the Organizational Invisible Field who has an influence relationship with resident in round y; then, is the initially adjusted individual preference of resident after the variation in in round y + 1.
For the initially adjusted individual preference , according to Equation (18), the of resident in round y + 1 is obtained, and if the is reached, resident is separated from the group to be coordinated. Otherwise, the next adjustment is performed.
6.3. Interaction of Preference Adjustment Suggestion
The group interaction model of the recommendation mechanism is an effective method to reach a satisfactory consensus [32]. Therefore, when the individual preference is far from the group preference, consensus improvement can be achieved by interchanging adjustment suggestions directly within the group to be coordinated.
The goal of preference adjustment is to bring the individual preference closer to the group preference; so, the adjustment is based on the group preference as the influencing factor. When residents are identified as members of the group to be coordinated, they receive the following personalized suggestions for adjusting their own preferences to increase their consensus level.
Adjustment suggestion to be received by the out-organization resident:
Adjustment suggestion to be received by the in-organization resident after the Invisible Field Force change:
where is the initial individual preference of the out-organization resident in round y, is the individual preference of the in-organization resident after the variation in Invisible Field Force in round y + 1, is the group preference in round y, and is the preference adjustment parameter.
Proposition.
When , the individual preference will be completely replaced by the group preference; while when , the individual preference will remain unchanged. As varies in this interval, the individual preference will keep moving closer to the group preference as the parameter increases and thus, the degree of consensus will increase.
Proof.
Assuming that only resident adjusts the preference and the resident is out of the organization, then the consensus measurement becomes:
which can be tidied up as follows:
It is known that , hence , then , so when the resident accepts the adjustment suggestion, the value of consensus measurement is bound to increase. □
7. Group Consensus Decision-Making Model Under the Influence of Organizational Invisible Field
Step 1: Setting . Collect preference information from community residents and then perform heterogeneous preference transformations according to Equations (2), (5) and (6);
Step 2: Setting and . Collect the work situation of in-organization residents, quantify the “power capital” and “relationship capital” in the Organizational Invisible Field, and obtain the Invisible Field Force according to Equation (9). Then, determine the field weights and self-confidence weights, and the in-organization residents’ preference is output according to Equations (7), (10) and (11).
Step 3: Setting . Based on the social network within the community, the aggregation weights are determined according to Equations (12)–(15), and the community group preference is calculated according to Equation (16).
Step 4: According to Equations (18) and (19), the is carried out. When is reached, the group preference can be output directly, and the ranking vector of the decision scheme is then calculated according to Equation (17), which results in the best scheme and the decision making is finished; if not, then continue to the next step.
Step 5: According to Equations (18) and (20), the group to be coordinated is identified.
Step 6: According to Equations (21)–(23), the variation in the Invisible Field Force of the in-organization residents in the group to be coordinated is analyzed, new in-organization residents’ preference is output, and a new round of consensus measurement is performed. Those who meet the conditions are separated from the group to be coordinated; otherwise, go to the next step.
Step 7: Setting . According to Equations (24) and (25), the group to be coordinated is provided with adjustment suggestions, and the updated residents’ preference is exported. Then, go to Step 3.
The Group decision-making model under the influence of Organizational Invisible Field is shown in Figure 4:
Figure 4.
Group decision-making model under the influence of Organizational Invisible Field.
8. Case Study
The pipeline network in old residential areas serves as the foundation for urban pipeline systems. Renovation of the internal pipeline network, along with source control and pollution interception in these areas, constitutes one of the essential components of a comprehensive strategy for improving the urban water environment. Additionally, ensuring the safety and convenience of water usage is crucial for enhancing the living conditions of residents and increasing their overall comfort. To mitigate urban pollution and improve community well-being, the water supply and drainage systems in L community are currently undergoing renovation, with the final implementation plan set to be determined through the independent decision making of community residents.
This community exemplifies a ‘typical unit system’ characterized by its primary residents—workers and their families associated with the mining equipment maintenance factory. Following the dissolution of the factory, community members began to relocate more freely. Currently, the organization comprises a total of 51 residents still living in the community, including 32 migrant workers. Existing experts have proposed three renovation alternatives, denoted as . The neighborhood committee have published a public notice to inform all residents about these alternatives. Specifically, represents a reconstructive renovation, which necessitates replanning, designing, and reconstructing the neighborhood’s drainage system, incurring the highest cost. refers to a supplementary renovation, which involves constructing an additional rainwater drainage system to enhance pipeline drainage, with a moderate cost associated. Finally, entails an upgraded renovation, requiring only a simple upgrade of the existing drainage network, making it the least expensive option. The community neighborhood committee held a vote on the three renovation ideas after announcing them to all residents in accordance with the democratic and transparent norms. We offered several methods for expressing preferences (utility values, preference orderings, multiplicative preference relations, fuzzy preference relations) and gathered information through a voting questionnaire in order to increase the effectiveness of decision making and the satisfaction of decision makers. The voting questionnaire is shown in Appendix B. The neighborhood committee then used social media platforms to perform online explanations in order to clear up any confusion and make sure that every homeowner understood the purpose of the inquiry. Following the completion of the questionnaire, data processing was carried out in order to choose a strategy that the majority of the locals would recognize.
In total, 120 residents’ initial preferences for the three remodeling options—49 utility values, 37 preference orderings, 16 multiplicative preference relations, and 18 fuzzy preference relations—were gathered using the voting questionnaire. The following is how the decisions were made:
Step 1: Set Consensus Threshold and Convert Heterogeneous Preference Information
Community decision making requires a high level of consensus; therefore, the setting was = 0.9.
Table 4.
Forty-nine utility values.
Table 5.
Thirty-seven preference orderings.
Table 6.
Sixteen multiplicative preference relations.
Table 7.
Eighteen fuzzy preference relations.
According to Equations (2), (5) and (6), the preference information of residents was consistently transformed into fuzzy preference relations. The converted preference relations are shown in Table 8, Table 9 and Table 10:
Table 8.
Converting utility values into fuzzy preference relations.
Table 9.
Converting preference orderings into fuzzy preference relations.
Table 10.
Converting multiplicative preference relations into fuzzy preference relations.
Step 2: Formation of In-Organization Residents’ preference
In this community, a total of 47 residents participated in the questionnaire survey. According to the questionnaire number, the group of in-organization residents was V’=.
Setting , the “power capital” and “relationship capital” possessed by the in-organization residents were quantified. According to Equation (9), the social network diagram of the Invisible Field Force was obtained, and part of it is shown in Figure 5.
Figure 5.
Social network of Invisible Field Force.
According to Equations (7), (10) and (11), the in-organization residents’ preference was obtained under the influence of Organizational Invisible Field, as partly shown in Table 11.
Table 11.
In-organization resident preferences.
Step 3: Determine Aggregation Weights and Calculate Group Preference
A social network diagram based on the social relations of residents in the community was constructed, as shown in Figure 6.
Figure 6.
Social network of the community.
Setting , according to Equations (12)–(15), ω = .
Based on the obtained residents’ preference information and aggregation weights, the group preference was calculated by the IFWAA operator:
According to Equation (17), the ranking vector of the decision scheme was calculated:
It can clearly be deduced that the three renovation alternatives were ranked by the group preference ; that is, following the first round of consultation, the community residents considered the second alternative the best. However, this result may not have reached . Therefore, consensus measurement and relevant preference adjustments were still necessary.
Step 4: Consensus Measurement
The consensus measurement method based on similarity was used to determine the degree of deviation of residents participating in decision making. According to Equation (18), the consensus measurement of each resident was obtained, as partially shown in Table 12.
Table 12.
Partial consensus values for the first round.
Based on Equation (19), the group consensus in the first round = 0.8553.
Since 0.8556 , the residents of this community had not yet reached and it remained necessary to adjust the decisions of residents with low consensus.
Step 5: Identify the Group to be Coordinated
Based on the consensus measurement in the previous step, residents with a consensus measurement value below were the group to be coordinated. Finally, fifty-five residents needing to be adjusted were identified. The results are shown in Table 13.
Table 13.
Partial consensus values of the group to be coordinated.
Step 6: Analyze the Variation in Invisible Field Force and Output New Preferences and Consensus of In-Organization Residents
Based on Step 5, a total of nine in-organization residents in the group to be coordinated were identified. Based on the Invisible Field Force variation model, the new preferences of in-organization residents were output and a new round of consensus measurement was conducted. The results are shown in Table 14.
Table 14.
New preferences and consensus values of in-organization residents.
The results showed that residents and met the and were out of the group to be coordinated, while the rest of the remaining residents output their new preferences and moved to the next step.
Step 7: Provide Preference Adjustment Suggestions and Output the Final Decision Result
Setting , preference adjustment suggestions were provided to all residents in the community who had not met the consensus requirement. New preferences were output, proceeding to step 3 to obtain new group preferences and group consensus.
After the second round of consultation, reached the ideal consensus threshold. The group preference was outputted, = and the decision scheme then ranked, = = . From this, the group preference ranking of the three alternatives was obtained as follows: . Therefore, the second alternative was finally chosen for the drainage network renovation.
9. Comparison and Sensitivity Analysis
This paper proposes a group consensus decision-making model under the influence of Organizational Invisible Field. So, the comparison of the proposed model with the traditional consensus decision-making model is first discussed here. Then, sensitivity analyses are conducted for the power perception degree and the relationship perception degree in the Organizational Invisible Field and the preference adjustment parameter , respectively, in order to illustrate the robustness of the obtained results.
9.1. Comparison Analysis
Traditional consensus decision-making models tend to directly output individual preferences, representing the decision-makers themselves, and do not consider the process of preference formation, while the model proposed in this paper considers the influence of invisible social relations on the decision makers, evolving the process of individual preference formation. In addition, traditional consensus decision-making models tend to use the adjustment of decision-makers’ weights, preferences, or direct elimination of members with high levels of deviation to improve the consensus. This paper, in addition to its method of adjusting individual preferences, also considers the change in decision makers’ preferences brought about by variations in invisible social relations in the case of consensus visualization.
Reference [36] was chosen here for comparison. Consistent with this paper, reference [36] also selects heterogeneous preferences as the initial decision information and achieves consensus convergence by providing preference adjustment suggestions to the decision makers. However, that model, like the traditional consensus decision-making model, does not take into account the existence of invisible social relations. Based on the data in the case above, and still setting = 0.7, = 0.3, = 0.4, the consensus results of the two models were compared, as shown in Table 15.
Table 15.
Comparison of consensus on whether to consider Organizational Invisible Field.
In this comparison, it was clearly seen that although the final ranking of the alternatives obtained not considering Organizational Invisible Field and considering Organizational Invisible Field was , the former reached a consensus after three rounds of decision-making negotiation, while the latter went through only two rounds. Moreover, the initial consensus of the latter was much higher than that of the former. This proves that when there are invisible social relations in a group, it accelerates the process of group consensus.
The research object of this model was a decision-making group characterized by invisible relationships, with a case study focusing on a typical unit-based community exhibiting absolute invisible relationships. Beyond unit-based communities, smaller organizations within various community types may also exist, such as owners’ committees and hobby clubs, which tend to possess relatively weaker power capital and relationship capital. To illustrate the model’s applicability across different community types and to further validate the influence of invisible relationships on decision consensus, we incorporated four commercial residential areas into our analysis. Assuming that the organization within the commercial residential area functioned as a hobby club, the size and number of such clubs are presented in Table 16. We quantify ‘power capital’ and ‘relationship capital’ based on factors such as residents’ management levels, membership duration, and trust relationships within the club. Utilizing the Invisible Field Force change model, we examined the impact of the Organization Invisible Field and compared these results with those derived from traditional models. The comparison results are illustrated in Figure 7.
Table 16.
The scale and number of organizations in commercial residential areas.
Figure 7.
Comparison results.
The model presented in this article is not restricted to unit-based communities; it is equally applicable to other types of communities. The comparative results further demonstrated that the presence of organizational invisible relationships can expedite the attainment of consensus. Additionally, when the number of organizations remained constant, the speed of reaching consensus was positively correlated with the size of the organization. Conversely, when the total number of members in an organization was constant, the speed of reaching consensus was negatively correlated with the number of organizations, excluding overlapping members.
9.2. Sensitivity Analysis of and
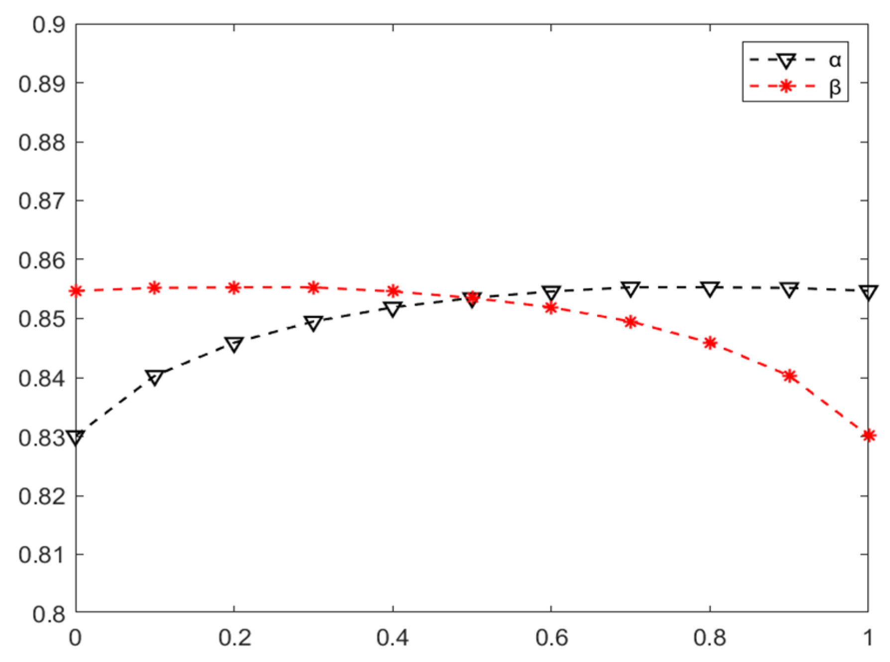
This section analyzes the effects of two parameters, the power perception degree and the relationship perception degree , on the initial consensus at different values. With all other conditions remaining unchanged, the parameters and were set as follows: = {0, 0.1, 0.2, 0.3, 0.4, 0.5, 0.6, 0.7, 0.8, 0.9}, = {{0, 0.1, 0.2, 0.3, 0.4, 0.5, 0.6, 0.7, 0.8, 0.9}; then, different values were taken for and , the initial consensus is shown in Figure 8.
Figure 8.
Sensitivity analysis of and .
As can be seen from Figure 8, (1) compared with the initial consensus of the model without considering Organizational Invisible Field (0.818), the initial consensus level was significantly higher for the model considering Organizational Invisible Field, regardless of any value of and . This indicates that the existence of Organizational Invisible Field had an absolute positive effect on consensus decision making. (2) The relationship between , and the initial consensus did not monotonically increase or decrease, but first increased and then decreased. This indicates that it is not a higher perceived degree of power or relationship that is better in the Organizational Invisible Field, but that there is an intermediate optimal value. In this model, when = 0.7, = 0.3, the maximum initial consensus value = 0.8553 was recorded, and when the interval changed to a larger value of a smaller value of , the initial consensus changes were greater.
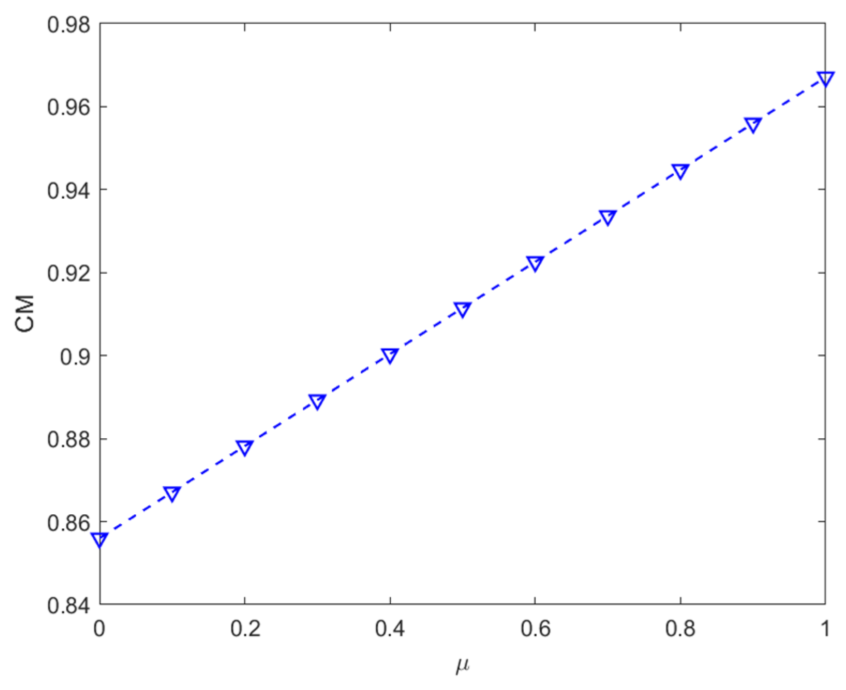
9.3. Sensitivity Analysis of
The choice of adjustment parameter directly affects the degree of consensus after adjustment, which in turn affects the decision-making results. Assuming a step-by-step increase from 0.1 to 1 with a step size of 0.1, the group consensus increases with the increase, as shown in Figure 9.
Figure 9.
impact on consensus.
As shown in Figure 9, the larger is, the higher the degree of group consensus. However, this also means that the adjusted preferences will differ more from the initial preferences of the residents. The essence of community autonomy is to maximize the role of the residents. While reaching a group consensus is the goal, maximizing residents’ independence and autonomy is equally important. Therefore, when adjusting residents’ preferences, the coordinator needs to consider the degree of acceptance of the residents and cannot force the residents to adjust in pursuit of high consensus. In this case, setting = 0.4 is more acceptable to the residents and is a more desirable state, happening to satisfy the consensus requirement and not requiring a new round of decision making, while at the same time not excessively requiring the residents to change their initial mind.
10. Conclusions
As the degree of autonomy increases, residents participate in increased community decisions, but the large number of residents in a community makes it difficult to obtain a universally recognized decision-making result. This study applied LSGDM to the process of community governance, effectively providing theoretical support for community decision-making. Firstly, we considered the Organizational Invisible Field formed by the invisible social relations that exist in the community and influence the process of forming the in-organization residents’ preferences through the construction of the Invisible Field Force. Secondly, we designed a dual feedback consensus coordination mechanism, in which the group to be coordinated is divided into in-organization and out-organization. For the in-organization residents, a consensus-guided Invisible Field Force variation model is designed to adjust their initial individual preferences, and then, for all residents who did not meet the consensus requirement, a uniform preference adjustment is performed. Subsequently, a case study was conducted to verify the practicality and validity of the method. Finally, the positive effect of the Organizational Invisible Field on reaching consensus in the decision-making process was verified through comparison and sensitivity analysis, which demonstrated that invisible social relations accelerated group consensus.
Diverse groups may have different invisible social relations, such as potential alumni relationships in enterprises. Just like organizational invisible relations, any invisible social relations can form a relatively independent invisible field, thereby having a subtle impact on relevant personnel. Therefore, this model is also suitable for other decision-making groups with invisible relationships.
The decision-making model designed in this study is in line with the actual psychological activities of residents when making decisions and provides an application idea for highly autonomous community decision-making. However, in many community decisions, the participating subjects are not only residents but also government departments, design units, implementation agencies, and other participants. In addition, intangible capital within an organization often depends not only on a person’s position, tenure, and trust relationships with others within the organization, but also on other factors such as communication frequency, level of participation, and so on.
Therefore, in future research, it is necessary to focus on community consensus group decision-making involving multiple stakeholders and consider more influencing factors to improve the robustness of the model.
Author Contributions
Conceptualization, J.B.; funding acquisition, J.R.; investigation, H.M.; methodology, Z.X.; software, Z.X.; visualization, H.M.; writing—review and editing, J.B.; project administration, J.B.; data curation, H.M.; supervision, X.L.; formal analysis, H.M.; writing—original draft, Z.X.; validation, H.M.; writing—revision, H.M. All authors have read and agreed to the published version of the manuscript.
Funding
This work was supported by the “Tianchi Talent” Introduction Plan Leading Innovative Talents Project of Xinjiang; National Social Science Foundation of China under Grant 21CJY051, Hebei Province Higher Education Humanities and Social Sciences Research Project under Grant SQ201007, and Hebei Province Social Science Development Research Project under Grant 20220303211.
Data Availability Statement
The original contributions presented in the study are included in the article, further inquiries can be directed to the corresponding author.
Conflicts of Interest
The authors declare no conflicts of interest.
Appendix A
Table A1.
Table of Symbols.
Table A1.
Table of Symbols.
| Main Symbol Description | |
|---|---|
| Utility values vector | |
| Preference orderings vector | |
| Reciprocal judgment matrix | |
| Complementary judgment matrix | |
| Set of alternatives | |
| Set of decision-making residents | |
| Set of in-organization residents | |
| Set of power capital | |
| Set of relationship capital | |
| Quantitative value of power capital | |
| Quantitative value of relationship capital | |
| Degree centrality | |
| Eigenvector centrality | |
| Integrated centrality | |
| Decision-making residents weight | |
| Ranking vector of alternatives | |
| Consensus measurement | |
| Outlier group | |
| The degree of change in the Invisible Field Force | |
| Power perception degree | |
| Relationship perception degree | |
Appendix B
Voting questionnaire on the selection of water supply and drainage renovation plan for L community.
- Dear residents:
Hello! In order to reduce urban pollution and enhance the happiness of the people, the current water supply and drainage situation of L community is being renovated, and the final implementation plan is planned to be determined through independent decision making by community residents. Adhering to the principles of democracy and openness, the community neighborhood committee has announced three renovation plans to all residents and encouraged them to actively participate in the voting process for selecting the plans. Please fill out this voting questionnaire based on your true thoughts. We promise that all participants’ information will be strictly confidential, used only for statistical analysis, and will not be disclosed to third parties. Please feel free to answer, thank you for your participation!
- 1.
- Basic Information
- (1)
- Your address: (Fill in the building number and room number of the community)
- (2)
- Your resident type is:
- A.
- Employees of S Mining Machinery Equipment Maintenance Factory
- B.
- Floating population
- C.
- Other
- (3)
- If you are a maintenance factory employee, your job level is:
- (4)
- If you are a maintenance factory worker, your working hours are:
- 2.
- Scheme Voting
The first option: reconstructive renovation, which requires replanning, designing, and rebuilding the drainage system of the community, with the highest cost
The second option: supplementary renovation, which requires the construction of a supplementary rainwater drainage system to promote pipeline discharge, with the second highest cost
The third option: upgrading the drainage network of the residential area, with minimal cost, through a simple upgrade.
- (5)
- What are your preferences for the three renovation plans mentioned above? (choose one of the following four preferred expressions):
- (1)
- Expression 1: Please rate the three proposals on a scale of 1 to 10, with higher scores indicating greater support for the proposal.
- Plan 1: ____ minutes
- Plan 2: ____ minutes
- Plan 3: ____ minutes
- (2)
- Expression 2: Please arrange the following three options in the order from your most supported to least supported.
- First choice: ____
- Second choice: ____
- Third choice: ____
- (3)
- Expression 3: Please use the numbers 1/9, …, 1/3, …, 3, …, 9 compare the three options.
- How many times is Plan 1 better than Plan 2
- How many times is Plan 1 better than Plan 3
- How many times is Plan 2 better than Plan 3
- (4)
- Expression 4: Please use numbers within the range of 0–1 to express your preference for the three options.
- Comparison between Plan 1 and Plan 2: ____ (0.5 indicates similarity, 1 indicates absolute bias towards Plan 1, 0 indicates absolute bias towards Plan 2)
- Comparison between Plan 1 and Plan 3: ____
- Comparison between Plan 2 and Plan 3: ____
Finally, thank you for taking the time to participate in this voting. We will select the final renovation plan based on the summarized voting information and provide timely feedback to everyone. I hope to work together with you to build a better community!
References
- Chiclana, F.; Herrera-Viedma, E.; Herrera, F. Integrating three representation models in fuzzy multipurpose decision making based on fuzzy preference relations. Fuzzy Sets Syst. 1998, 1, 97. [Google Scholar] [CrossRef]
- Delgado, M.; Herrera-Viedma, E.; Martinez, L.; Herrera, F. Combining numerical and linguistic information in group decision making. Inf. Sci. Int. J. 1998, 107, 177–194. [Google Scholar] [CrossRef]
- Herrera-Viedma, E.; Herrera, F. A consensus model for multiperson decision making with different preference structures. IEEE Trans. Syst. Man Cybern. Part A Syst. Hum. 2002, 32, 394–402. [Google Scholar] [CrossRef]
- Xu, X.H.; Chen, X.H.; Wang, H.W. A kind of large Group Decision Making method on the utility value preference information of Decision member. In Proceedings of the 2008 4th International Conference on Wireless Communications, Networking and Mobile Computing, Dalian, China, 12–14 October 2008. [Google Scholar] [CrossRef]
- Jiang, Y.; Xu, Z.; Yu, X. Group decision making based on incomplete intuitionistic multiplicative preference relations. Inf. Sci. 2015, 295, 33–52. [Google Scholar] [CrossRef]
- Gou, X.J.; Xu, Z.S. Managing noncooperative behaviors in large-scale group decision-making with linguistic preference orderings: The application in Internet Venture Capital. Inf. Fusion 2021, 69, 142–155. [Google Scholar] [CrossRef]
- Zhang, L.; Yuan, J.; Gao, X.; Jiang, D. Public transportation development decision-making under public participation: A large-scale group decision-making method based on fuzzy preference relation. Technol. Forecast. Soc. Chang. 2021, 172, 121020. [Google Scholar] [CrossRef]
- Cheng, X.; Chen, C.; Wan, S. Group decision making with incomplete triangular fuzzy multiplicative preference relations for evaluating third-party reverse logistics providers. Appl. Soft Comput. 2024, 160, 111688. [Google Scholar] [CrossRef]
- Liu, W.; Wu, Y.; Chen, X.; Chiclana, F. Managing heterogeneous preferences and multiple consensus behaviors with self-confidence in large-scale group decision making. Inf. Fusion 2024, 107, 102289. [Google Scholar] [CrossRef]
- Liang, Q.; Liao, X.; Liu, J. A social ties-based approach for group decision-making problems with incomplete additive preference relations. Knowl.-Based Syst. 2016, 119, 68–86. [Google Scholar] [CrossRef]
- Tian, Z.P.; Nie, R.X.; Wang, J.Q. Social network analysis-based consensus-supporting framework for large-scale group decision-making with incomplete interval type-2 fuzzy information. Inf. Sci. 2019, 502, 446–471. [Google Scholar] [CrossRef]
- Ureña, R.; Kou, G.; Dong, Y.C.; Chiclana, F.; Herrera-Viedma, E. A review on trust propagation and opinion dynamics in social networks and group decision making frameworks. Inf. Sci. 2019, 478, 461–475. [Google Scholar] [CrossRef]
- Wu, T.; Zhang, K.; Liu, X.W.; Cao, C.Y. A two-stage social trust network partition model for large-scale group decision-making problems. Knowl.-Based Syst. 2019, 163, 632–643. [Google Scholar] [CrossRef]
- Wu, J.; Zhao, Z.W.; Sun, Q.; Fujita, H. A maximum self-esteem degree based feedback mechanism for group consensus reaching with the distributed linguistic trust propagation in social network. Inf. Fusion 2021, 67, 80–93. [Google Scholar] [CrossRef]
- Liu, P.D.; Zhang, K.; Wang, P.; Wang, F.B. A clustering- and maximum consensus-based model for social network large-scale group decision making with linguistic distribution. Inf. Sci. 2022, 602, 269–297. [Google Scholar] [CrossRef]
- Teng, F.; Liu, X.; Liu, P. Overlapping community-driven dynamic consensus reaching model of large-scale group decision making in social network. Inf. Sci. 2024, 685, 121290. [Google Scholar] [CrossRef]
- Dong, Q.X.; Zhu, K.Y.; Cooper, O. Gaining consensus in a moderated group: A model with a twofold feedback mechanism. Expert Syst. Appl. 2017, 71, 87–97. [Google Scholar] [CrossRef]
- Liu, Z.M.; Wang, W.X.; Liu, P.D. Dynamic consensus of large group emergency decision-making under dual-trust relationship-based social network. Inf. Sci. 2022, 615, 58–89. [Google Scholar] [CrossRef]
- Zhang, H.J.; Wang, F.; Dong, Y.C.; Chiclana, F.; Herrera-Viedma, E. Social Trust Driven Consensus Reaching Model With a Minimum Adjustment Feedback Mechanism Considering Assessments-Modifications Willingness. IEEE Trans. Fuzzy Syst. 2022, 30, 2019–2031. [Google Scholar] [CrossRef]
- Gai, T.T.; Cao, M.S.; Chiclana, F.; Zhang, Z.; Dong, Y.C.; Herrera-Viedma, E.; Wu, J. Consensus-trust Driven Bidirectional Feedback Mechanism for Improving Consensus in Social Network Large-group Decision Making. Group Decis. Negot. 2023, 32, 45–74. [Google Scholar] [CrossRef]
- Cao, M.; Jin, Y.; Hu, Y.; Huang, X.; Wu, J. A decision framework for Chinese-style cruise ship design based on informativeness weight method and group consensus reaching model. Adv. Eng. Inform. 2024, 62, 102698. [Google Scholar] [CrossRef]
- Cao, M.; Chiclana, F.; Liu, Y.; Wu, J.; Herrera-Viedma, E. A bilateral negotiation mechanism by dynamic harmony threshold for group consensus decision making. Eng. Appl. Artif. Intell. 2024, 133, 108225. [Google Scholar] [CrossRef]
- Song, Y.M.; Li, G.X. A large-scale group decision-making with incomplete multi-granular probabilistic linguistic term sets and its application in sustainable supplier selection. J. Oper. Res. Soc. 2019, 70, 827–841. [Google Scholar] [CrossRef]
- Li, S.L.; Wei, C.P. A large-scale group decision making approach in healthcare service based on sub-group weighting model and hesitant fuzzy linguistic information. Comput. Ind. Eng. 2020, 144, 106444. [Google Scholar] [CrossRef]
- Chao, X.R.; Kou, G.; Peng, Y.; Viedma, E.H. Large-scale group decision-making with non-cooperative behaviors and heterogeneous preferences: An application in financial inclusion. Eur. J. Oper. Res. 2021, 288, 271–293. [Google Scholar] [CrossRef]
- Jiang, Y.P.; Fan, Z.P.; Ma, J. A method for group decision making with multi-granularity linguistic assessment information. Inf. Sci. 2008, 178, 1098–1109. [Google Scholar] [CrossRef]
- Recio-García, J.A.; Quijano, L.; Díaz-Agudo, B. Including social factors in an argumentative model for Group Decision Support Systems. Decis. Support Syst. 2013, 56, 48–55. [Google Scholar] [CrossRef]
- Lewin, K. Field Theory in Social Science; Harper & Row: New York, NY, USA, 1951; Volume 12, p. 103. [Google Scholar]
- Tian, Y.; Wang, L. The Unit’s “Invisible Presence” and Grassroots Social Governance: In the Context of a Post-Unit Society. Stud. Social. Chin. Charact. 2017, 2, 89–94. [Google Scholar]
- Bourdieu, P.; Wacquant, L.J.D. An Invitation to Reflexive Sociology; University Of Chicago Press: Chicago, IL, USA, 1992; Volume 8, pp. 280–282. [Google Scholar]
- Wu, T.; Liu, X.W.; Liu, F. An interval type-2 fuzzy TOPSIS model for large scale group decision making problems with social network information. Inf. Sci. 2018, 432, 392–410. [Google Scholar] [CrossRef]
- Wu, J.; Chiclana, F.; Fujita, H.; Herrera-Viedma, E. A visual interaction consensus model for social network group decision making with trust propagation. Knowl.-Based Syst. 2017, 122, 39–50. [Google Scholar] [CrossRef]
- Herrera-Viedma, E.; Cabrerizo, F.J.; Kacprzyk, J.; Pedrycz, W. A review of soft consensus models in a fuzzy environment. Inf. Fusion 2014, 17, 4–13. [Google Scholar] [CrossRef]
- Kacprzyk, J.; Fedrizzi, M. A ‘soft’ measure of consensus in the setting of partial (fuzzy) preferences. Eur. J. Oper. Res. 1988, 34, 316–325. [Google Scholar] [CrossRef]
- Zhang, C.X.; Zhao, M.; Zhao, L.C.; Yuan, Q.F. A Consensus Model for Large-Scale Group Decision-Making Based on the Trust Relationship Considering Leadership Behaviors and Non-cooperative Behaviors. Group Decis. Negot. 2021, 30, 553–586. [Google Scholar] [CrossRef]
- Wu, Z.; Liao, H.C. A consensus reaching process for large-scale group decision making with heterogeneous preference information. Int. J. Intell. Syst. 2021, 36, 4560–4591. [Google Scholar] [CrossRef]
Disclaimer/Publisher’s Note: The statements, opinions and data contained in all publications are solely those of the individual author(s) and contributor(s) and not of MDPI and/or the editor(s). MDPI and/or the editor(s) disclaim responsibility for any injury to people or property resulting from any ideas, methods, instructions or products referred to in the content. |
© 2024 by the authors. Licensee MDPI, Basel, Switzerland. This article is an open access article distributed under the terms and conditions of the Creative Commons Attribution (CC BY) license (https://creativecommons.org/licenses/by/4.0/).








