Efficacy Evaluation of Chlorella pyrenoidosa Extracts on Cytotoxicity Induced by Atmospheric Particulate Matter 2.5 Exposure Using Skin Cell Lines and Zebrafish Models
Abstract
1. Introduction
2. Materials and Methods
2.1. Chemicals and Reagents
2.2. Chlorella vulgaris Culture and Extract Preparation
2.3. Preparation of Atmospheric PM2.5
2.4. Cell Culture
2.5. Copper Ion Chelating Activity
2.6. Cell Viability
2.7. Cell Counting
2.8. Cell Cycle
2.9. Cell Proliferation Ability
2.10. Alkaline Comet Assay
2.11. Immunostaining and γH2AX Focus Quantification
2.12. Zebrafish Toxicity and Protection Testing
2.13. Real-Time Quantitative RT-PCR
2.14. Western Blotting
2.15. Statistical Analyses
3. Results
3.1. Biological Activity of CPEs from C. vulgaris Extracts
3.2. CPEs Resist PM2.5 Cytotoxicity and Maintain Cell Viability
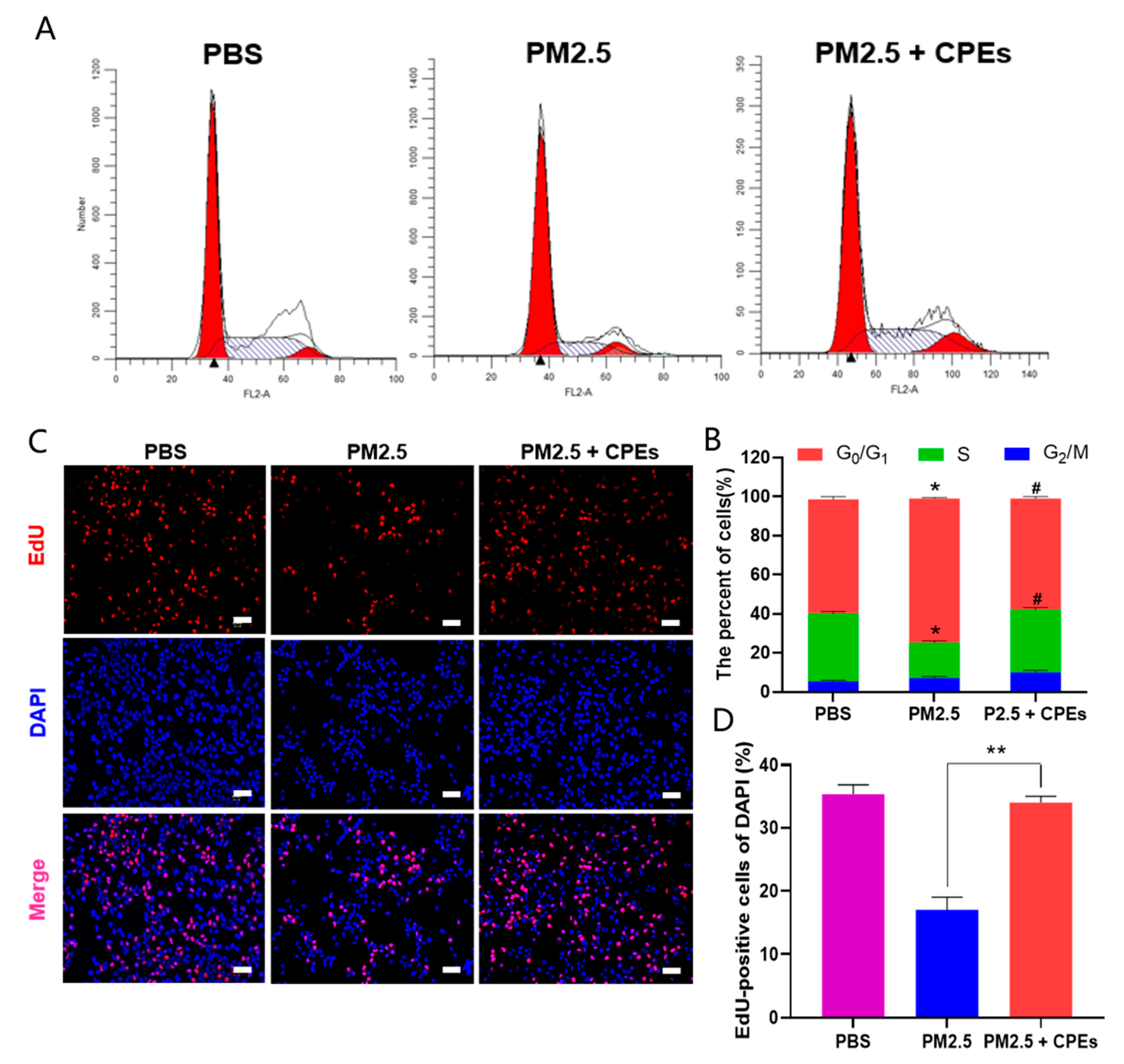
3.3. CPEs Restore PM2.5-Induced Reduction in Cell Proliferation Ability
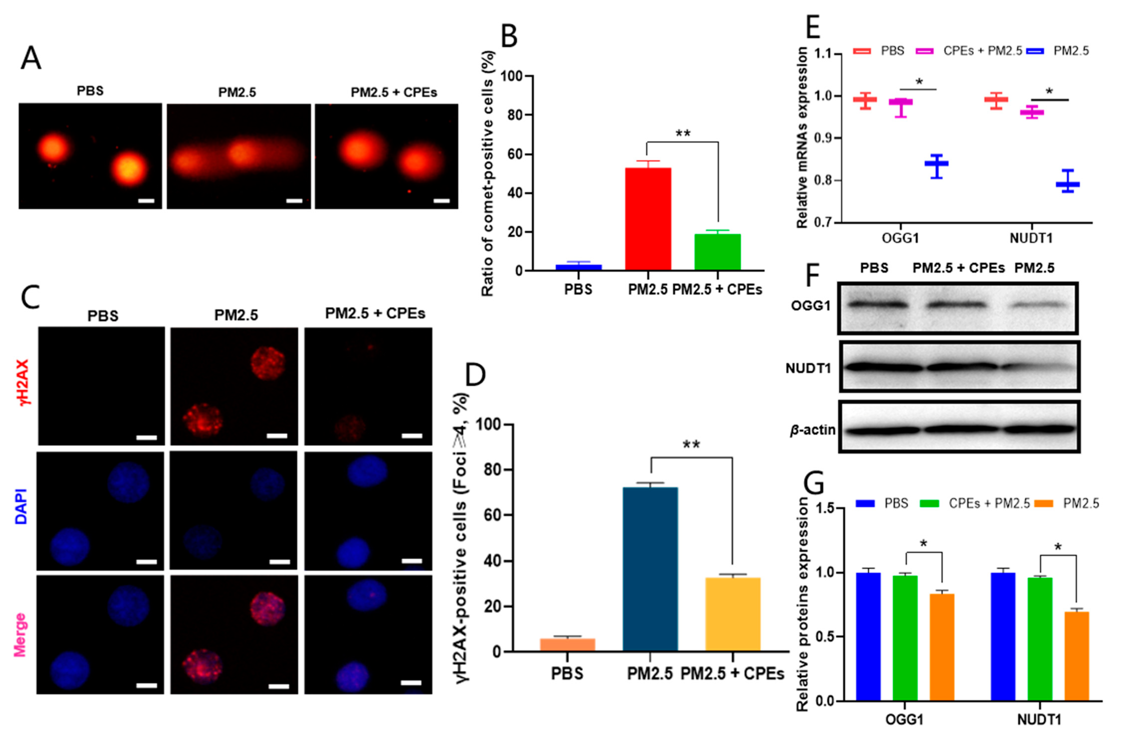
3.4. CPEs Prevent Human Skin Fibroblasts from PM2.5-Induced DNA Damage
3.5. The Protective Effect of CPEs for Hepatotoxicity and Survival of Zebrafish under PM2.5 Exposure
4. Discussion
5. Conclusions
Supplementary Materials
Author Contributions
Funding
Institutional Review Board Statement
Informed Consent Statement
Data Availability Statement
Acknowledgments
Conflicts of Interest
References
- Fernando, P.; Piao, M.J.; Zhen, A.X.; Ahn, M.J.; Yi, J.M.; Choi, Y.H.; Hyun, J.W. Extract of Cornus officinalis Protects Keratinocytes from Particulate Matter-induced Oxidative Stress. Int. J. Med. Sci. 2020, 17, 63–70. [Google Scholar] [CrossRef] [PubMed]
- Hyun, S.W.; Kim, J.; Park, B.; Jo, K.; Lee, T.G.; Kim, J.S.; Kim, C.S. Apricot Kernel Extract and Amygdalin Inhibit Urban Particulate Matter-Induced Keratoconjunctivitis Sicca. Molecules 2019, 24, 650. [Google Scholar] [CrossRef] [PubMed]
- Lee, J.H.; Kim, H.J.; Jee, Y.; Jeon, Y.J.; Kim, H.J. Antioxidant potential of Sargassum horneri extract against urban particulate matter-induced oxidation. Food Sci. Biotechnol. 2020, 29, 855–865. [Google Scholar] [CrossRef] [PubMed]
- Lee, T.G.; Hyun, S.W.; Jo, K.; Park, B.; Lee, I.S.; Song, S.J.; Kim, C.S. Achyranthis radix Extract Improves Urban Particulate Matter-Induced Dry Eye Disease. Int. J. Environ. Res. Public Health 2019, 16, 3229. [Google Scholar] [CrossRef] [PubMed]
- Lee, W.; Jeong, S.Y.; Gu, M.J.; Lim, J.S.; Park, E.K.; Baek, M.C.; Kim, J.S.; Hahn, D.; Bae, J.S. Inhibitory effects of compounds isolated from Dioscorea batatas Decne peel on particulate matter-induced pulmonary injury in mice. J. Toxicol. Environ. Health. Part A 2019, 82, 727–740. [Google Scholar] [CrossRef]
- Lee, Y.Y.; Yang, W.K.; Han, J.E.; Kwak, D.; Kim, T.H.; Saba, E.; Kim, S.D.; Lee, Y.C.; Kim, J.S.; Kim, S.H.; et al. Hypericum ascyron L. extract reduces particulate matter-induced airway inflammation in mice. Phytother. Res. PTR 2021, 35, 1621–1633. [Google Scholar] [CrossRef]
- Moon, J.Y.; Ngoc, L.T.N.; Chae, M.; Tran, V.V.; Lee, Y.C. Effects of Microwave-Assisted Opuntia Humifusa Extract in Inhibiting the Impacts of Particulate Matter on Human Keratinocyte Skin Cell. Antioxidants 2020, 9, 271. [Google Scholar] [CrossRef]
- Safi, C.; Zebib, B.; Merah, O.; Pontalier, P.-Y.; Vaca-Garcia, C. Morphology, composition, production, processing and applications of Chlorella vulgaris: A review. Renew. Sustain. Energy Rev. 2014, 35, 265–278. [Google Scholar] [CrossRef]
- Ramos-Romero, S.; Torrella, J.R.; Pagès, T.; Viscor, G.; Torres, J.L. Edible Microalgae and Their Bioactive Compounds in the Prevention and Treatment of Metabolic Alterations. Nutrients 2021, 13, 563. [Google Scholar] [CrossRef]
- Zakaria, S.M.; Kamal, S.M.M.; Harun, M.R.; Omar, R.; Siajam, S.I. Subcritical Water Technology for Extraction of Phenolic Compounds from Chlorella sp. Microalgae and Assessment on Its Antioxidant Activity. Molecules 2017, 22, 1105. [Google Scholar] [CrossRef]
- Ishiguro, S.; Robben, N.; Burghart, R.; Cote, P.; Greenway, S.; Thakkar, R.; Upreti, D.; Nakashima, A.; Suzuki, K.; Comer, J.; et al. Cell Wall Membrane Fraction of Chlorella sorokiniana Enhances Host Antitumor Immunity and Inhibits Colon Carcinoma Growth in Mice. Integr. Cancer Ther. 2020, 19, 1534735419900555. [Google Scholar] [CrossRef] [PubMed]
- Horii, N.; Hasegawa, N.; Fujie, S.; Uchida, M.; Iemitsu, K.; Inoue, K.; Iemitsu, M. Effect of combination of chlorella intake and aerobic exercise training on glycemic control in type 2 diabetic rats. Nutrition 2019, 63–64, 45–50. [Google Scholar] [CrossRef] [PubMed]
- Hamouda, R.A.; Abd El Latif, A.; Elkaw, E.M.; Alotaibi, A.S.; Alenzi, A.M.; Hamza, H.A. Assessment of Antioxidant and Anticancer Activities of Microgreen Alga Chlorella vulgaris and Its Blend with Different Vitamins. Molecules 2022, 27, 1602. [Google Scholar] [CrossRef] [PubMed]
- Napolitano, G.; Fasciolo, G.; Salbitani, G.; Venditti, P. Chlorella sorokiniana Dietary Supplementation Increases Antioxidant Capacities and Reduces Ros Release in Mitochondria of Hyperthyroid Rat Liver. Antioxidants 2020, 9, 883. [Google Scholar] [CrossRef]
- Orona, N.S.; Astort, F.; Maglione, G.A.; Ferraro, S.A.; Martin, M.; Morales, C.; Mandalunis, P.M.; Brites, F.; Tasat, D.R. Hazardous effects of urban air particulate matter acute exposure on lung and extrapulmonary organs in mice. Ecotoxicol. Environ. Saf. 2020, 190, 110120. [Google Scholar] [CrossRef]
- Senthil Kumar, S.; Muthuselvam, P.; Pugalenthi, V.; Subramanian, N.; Ramkumar, K.M.; Suresh, T.; Suzuki, T.; Rajaguru, P. Toxicoproteomic analysis of human lung epithelial cells exposed to steel industry ambient particulate matter (PM) reveals possible mechanism of PM related carcinogenesis. Environ. Pollut. 2018, 239, 483–492. [Google Scholar] [CrossRef]
- Woodward, N.C.; Pakbin, P.; Saffari, A.; Shirmohammadi, F.; Haghani, A.; Sioutas, C.; Cacciottolo, M.; Morgan, T.E.; Finch, C.E. Traffic-related air pollution impact on mouse brain accelerates myelin and neuritic aging changes with specificity for CA1 neurons. Neurobiol. Aging 2017, 53, 48–58. [Google Scholar] [CrossRef]
- Ibironke, O.; Carranza, C.; Sarkar, S.; Torres, M.; Choi, H.T.; Nwoko, J.; Black, K.; Quintana-Belmares, R.; Osornio-Vargas, Á.; Ohman-Strickland, P.; et al. Urban Air Pollution Particulates Suppress Human T-Cell Responses to Mycobacterium Tuberculosis. Int. J. Environ. Res. Public Health 2019, 16, 4112. [Google Scholar] [CrossRef]
- Guanggang, X. Anti-Pollution Testing Device and Method. CN106442250B, 3 July 2020. [Google Scholar]
- Guanggang, X. Preparation of Chlorella Deep Purification Factor. CN106236623A, 21 December 2016. [Google Scholar]
- Liang, P.; Xing, X.; Wu, J.; Song, J.; Liu, Q. PM2.5 promotes apoptosis of human epidermal melanocytes through promoting oxidative damage and autophagy. Gen. Physiol. Biophys. 2020, 39, 569–577. [Google Scholar] [CrossRef]
- Zhuang, X.; Zhang, D.; Qin, W.; Deng, J.; Shan, H.; Tao, L.; Li, Y. A comparison on the preparation of hot water extracts from Chlorella pyrenoidosa (CPEs) and radical scavenging and macrophage activation effects of CPEs. Food Funct. 2014, 5, 3252–3260. [Google Scholar] [CrossRef]
- Zheng, F.; Tang, Q.; Wu, J.; Zhao, S.; Liang, Z.; Li, L.; Wu, W.; Hann, S. p38α MAPK-mediated induction and interaction of FOXO3a and p53 contribute to the inhibited-growth and induced-apoptosis of human lung adenocarcinoma cells by berberine. J. Exp. Clin. Cancer Res. 2014, 33, 36. [Google Scholar] [CrossRef] [PubMed]
- Li, B.; Hu, X.; Yang, Y.; Zhu, M.; Zhang, J.; Wang, Y.; Pei, X.; Zhou, H.; Wu, J. GAS5/miR-21 Axis as a Potential Target to Rescue ZCL-082-Induced Autophagy of Female Germline Stem Cells In Vitro. Mol. Ther. Nucleic Acids 2019, 17, 436–447. [Google Scholar] [CrossRef] [PubMed]
- Xiang, G.; Li, D.; Yuan, J.; Guan, J.; Zhai, H.; Shi, M.; Tao, L. Carbamate insecticide methomyl confers cytotoxicity through DNA damage induction. Food Chem. Toxicol. 2013, 53, 352–358. [Google Scholar] [CrossRef]
- Zhu, Y.; Ma, N.; Li, H.X.; Tian, L.; Ba, Y.F.; Hao, B. Berberine induces apoptosis and DNA damage in MG63 human osteosarcoma cells. Mol. Med. Rep. 2014, 10, 1734–1738. [Google Scholar] [CrossRef] [PubMed]
- Sokolov, M.V.; Smilenov, L.B.; Hall, E.J.; Panyutin, I.G.; Bonner, W.M.; Sedelnikova, O.A. Ionizing radiation induces DNA double-strand breaks in bystander primary human fibroblasts. Oncogene 2005, 24, 7257–7265. [Google Scholar] [CrossRef] [PubMed]
- Tian, M.; Liu, W.; You, H.; Zhao, Q.; Ouyang, L.; Gao, B.; Zhang, X.; Che, N. Protective effect of Yiguanjian decoction against DNA damage on concanavalin A-induced liver injury mice model. J. Tradit. Chin. Med. 2016, 36, 471–478. [Google Scholar] [CrossRef] [PubMed]
- Okamoto, Y.; Haraguchi, Y.; Yoshida, A.; Takahashi, H.; Yamanaka, K.; Sawamura, N.; Asahi, T.; Shimizu, T. Proliferation and differentiation of primary bovine myoblasts using Chlorella vulgaris extract for sustainable production of cultured meat. Biotechnol. Prog. 2022, 38, e3239. [Google Scholar] [CrossRef]
- Abbas, I.; Badran, G.; Verdin, A.; Ledoux, F.; Roumie, M.; Guidice, J.-M.L.; Courcot, D.; Garçon, G. In vitro evaluation of organic extractable matter from ambient PM2. 5 using human bronchial epithelial BEAS-2B cells: Cytotoxicity, oxidative stress, pro-inflammatory response, genotoxicity, and cell cycle deregulation. Environ. Res. 2019, 171, 510–522. [Google Scholar] [CrossRef]
- Schmaltz, L.F.; Ceniceros, J.E.; Lee, S. Structure of the major oxidative damage 7,8-dihydro-8-oxoguanine presented into a catalytically competent DNA glycosylase. Biochem. J. 2022, 479, 2297–2309. [Google Scholar] [CrossRef]
- Bai, Z.; Jia, K.; Chen, G.; Liao, X.; Cao, Z.; Zhao, Y.; Zhang, C.; Lu, H. Carbamazepine induces hepatotoxicity in zebrafish by inhibition of the Wnt/β-catenin signaling pathway. Environ. Pollut. 2021, 276, 116688. [Google Scholar] [CrossRef]
- Cheng, Y.C.; Wu, T.S.; Huang, Y.T.; Chang, Y.; Yang, J.J.; Yu, F.Y.; Liu, B.H. Aflatoxin B1 interferes with embryonic liver development: Involvement of p53 signaling and apoptosis in zebrafish. Toxicology 2021, 458, 152844. [Google Scholar] [CrossRef] [PubMed]
- Ahmed, A.; Jyothi, N.; Ramesh, A. Improved ammonium removal from industrial wastewater through systematic adaptation of wild type Chlorella pyrenoidosa. Water Sci. Technol. 2017, 75, 182–188. [Google Scholar] [CrossRef] [PubMed]
- Yang, M.; Youn, J.I.; Kim, S.J.; Park, J.Y. Epigenetic modulation of Chlorella (Chlorella vulgaris) on exposure to polycyclic aromatic hydrocarbons. Environ. Toxicol. Pharmacol. 2015, 40, 758–763. [Google Scholar] [CrossRef] [PubMed]







| Gene | Forward (5′–3′) | Reverse (5′–3′) |
|---|---|---|
| NUDT1 | GCTCATGGACGTGCATGTCTT | GTGGAAACCAGTAGCTGTCGT |
| OGG1 | ATGGGGCATCGTACTCTAGC | CTCCCTCCACCGGAAAGAT |
| β-actin | CATGTACGTTGCTATCCAGGC | CTCCTTAATGTCACGCACGAT |
| Treatment Group | Comet assay Parameters | ||
|---|---|---|---|
| Tail DNA (%) | Tail Length (μm) | Tail Moment | |
| PBS | 2.31 ± 0.45 | 2.62 ± 0.22 | 0.12 ± 0.12 |
| CPEs | 2.27 ± 0.37 | 2.48 ± 0.31 | 0.09 ± 0.17 |
| PM2.5 | 27.14 ± 0.27 | 23.42 ± 0.13 | 17.54 ± 0.57 |
| PM2.5 + CPEs | 12.72 ± 0.44 | 18.22 ± 0.21 | 2.22 ± 0.62 |
Disclaimer/Publisher’s Note: The statements, opinions and data contained in all publications are solely those of the individual author(s) and contributor(s) and not of MDPI and/or the editor(s). MDPI and/or the editor(s) disclaim responsibility for any injury to people or property resulting from any ideas, methods, instructions or products referred to in the content. |
© 2023 by the authors. Licensee MDPI, Basel, Switzerland. This article is an open access article distributed under the terms and conditions of the Creative Commons Attribution (CC BY) license (https://creativecommons.org/licenses/by/4.0/).
Share and Cite
Wang, X.; Li, X.; Jiang, X.; Xiang, F.; Lai, Y.; Xiang, G. Efficacy Evaluation of Chlorella pyrenoidosa Extracts on Cytotoxicity Induced by Atmospheric Particulate Matter 2.5 Exposure Using Skin Cell Lines and Zebrafish Models. Cosmetics 2023, 10, 63. https://doi.org/10.3390/cosmetics10020063
Wang X, Li X, Jiang X, Xiang F, Lai Y, Xiang G. Efficacy Evaluation of Chlorella pyrenoidosa Extracts on Cytotoxicity Induced by Atmospheric Particulate Matter 2.5 Exposure Using Skin Cell Lines and Zebrafish Models. Cosmetics. 2023; 10(2):63. https://doi.org/10.3390/cosmetics10020063
Chicago/Turabian StyleWang, Xiang, Xin Li, Xufeng Jiang, Fengwei Xiang, Yuanliang Lai, and Guanggang Xiang. 2023. "Efficacy Evaluation of Chlorella pyrenoidosa Extracts on Cytotoxicity Induced by Atmospheric Particulate Matter 2.5 Exposure Using Skin Cell Lines and Zebrafish Models" Cosmetics 10, no. 2: 63. https://doi.org/10.3390/cosmetics10020063
APA StyleWang, X., Li, X., Jiang, X., Xiang, F., Lai, Y., & Xiang, G. (2023). Efficacy Evaluation of Chlorella pyrenoidosa Extracts on Cytotoxicity Induced by Atmospheric Particulate Matter 2.5 Exposure Using Skin Cell Lines and Zebrafish Models. Cosmetics, 10(2), 63. https://doi.org/10.3390/cosmetics10020063

