Abstract
The new era of hyper-communication has led organizations to increasingly adopt communications technologies such as instant messaging (IM) for better connections and improved work efficiency. The ongoing COVID-19 pandemic has exerted further pressure and many organizations increasingly depend on IM tools to manage remote workers. In this new context, negative workplace impacts of IM seem more plausible, because technology use causes technostress. In this paper, we propose a research model to analyze instant messaging usage effects on individual work performance and well-being by the means of relevant techno-stressors. The model was tested on a sample of 372 employees from Romanian organizations that use instant messaging at work. Econometric analysis relies on the Structural Equation Modelling methodology and uses SPSS AMOS. Our findings suggest that the usage of instant messaging significantly influences on perceived techno-complexity, techno-overload and techno-invasion, which in turn influences, to some extent, both individual work performance and well-being. Dividing the sample according to the type of work (teleworking and office work), we compared the results between these two groups and encountered some significant differences.
1. Introduction
Instant messaging (IM) involves “written real-time communication” among people in the same or in different locations using the Internet [1]. Due to comprehensive features such as quick response time, immediate presence awareness, voice chat, video conferencing or files exchange [2] this communication technology has already been established in organizations as an essential component of the contemporary workplace. The number of people using IM surpassed 3 billion in 2021, of which WhatsApp has over 2 billion users that send over 100 billion messages a day [3]. Although initially viewed with suspicion, in part because of their initial development as social chatting devices [4], IM tools today are firmly proved as necessary collaborative instruments that support problem solving, organizational learning, coordination, or decision making. As reported in [5], to enable better connections and work efficiency, more and more businesses and organizations are using IM for internal communication and document sharing. However, IM tools adoption at work, similarly to any new technology, can constitute either an opportunity or a threat to the employees’ work performance and well-being. Spira and Feintuch [6] consider that instant messaging while working represents a distraction that do not obstruct employee’s from consciously working but do move attention away from it, which may cause slow or errors. As stated in [7], the purposes of IM use in the organizational setting include: organization of work, activities for knowledge work and socializing. IM solutions have been adopted in organizations to contribute to creating a collaborative and modern workplace but the controversy on the outcomes persists: does IM usage lead to beneficial outcomes in the workplace and the personal well-being or is it noisy, disturbing and irrelevant to work and technostress initiator?
Since 2020, teleworking (remote working) has become the norm for many companies, mainly from IT, education, management, professional and related occupations [8]. Using IM platforms, remote workers feel connected and included, apart from their setting. However, working from home may affect performance and well-being, due to aspects such as ill-suited or improper environment, lack of mobility, or personal behavior such as a lackadaisical state-of-mind.
In the last couple of years, the COVID-19 pandemic has imposed new constrains, with many employees obliged to work from home and unable to meet each other face to face. As a result, IM tools have become further entrenched in the workplace. However, employees now report heightened levels of fatigue and stress associated with the dependence on technology [9]. Work-from-home setting has impacted the possibility to conventionally interact with co-workers. While work-life balance is significantly affected, does this exert influence on the individual well-being?
What was used as a practice to ensure work-life flexibility becomes nowadays a permanent work arrangement. With companies considering teleworking as a viable option in the post-COVID times, how do employees experience the new work paradigm? As affirmed by Tams et al. [10], implications of work stress for employees’ well-being and performance have become pervasive problems. How much are each of them (work performance and well-being) being affected by technology related stress?
To our knowledge, no previous study has analyzed in detail the complete relationships between IM usage, technostress, and individual work performance and well-being. Given this research gap, we formulate our research question as “What are the effects of technostress related to IM usage on individual work performance and individual well-being? Do they differentiate for remote workers and office workers?” Our research used the Structural Equation Modelling technique in order to reveal the above-mentioned relationships.
2. Literature Review
Brod (1984) offered the first definition of technostress as “the inability to cope or deal with new computer technologies in a healthy manner” [11]. However, it was after 2000 when numerous studies investigated the technostress related to a variety of ICTs: corporate systems, mobile devices or applications, collaborative tools (email) etc. The definition has also been adjusted: technostress occurs when a person has “a negative evaluation of their experience when carrying out tasks using technology at work” [12] and represents “a modern disease of adaptation” that manifests as an effort to accept new technologies, but also as a dependency on technology [13].
More recently, the increasing prevalence of instant messaging technology at work intensified the negative experiences encountered by employees in relation to this technology utilization. While in the case of other information and communication technologies or systems (e.g., corporate systems) such negative effects are anticipated, for IM the situation is quite distinctive because this is a common tool that people have already accepted in their lives. This is also different from email, which is also accountable for generating technostress: we have started using email at work and then for personal matters, while the case of IM is the opposite. In our approach, technostress conceptualizes the usage of IM being a stress creator.
The manifestation of technostress has been considered through the occurrence of different factors and variables—techno-stressors, coping responses, and outcome variables [14]. Stressors or stress-creators were initially defined as “discrepancies between environmental demands and internal standards that upset the state of equilibrium” [15]. The same authors also showed that this imbalance further affects the individual’s well-being and requires action, which manifests as coping responses.
The most widespread classification of factors creating technostress belongs to Ragu-Nathan et al. [16]; they have named them technostress creators, which are: techno-overload, techno-invasion, techno-complexity, techno-insecurity, and techno-uncertainty.
Techno-overload happens when employees face multiplied work demands related to technology use, which push them to work faster and longer. The term gathers together three concepts: information overload, system feature overload, and communication overload. More recently, another concept came into attention: social overload for describing negative effects of extended use of social media. With regards to the IM technology usage, the pressure does not come from system feature overload, while the added features do not complicate of use and all users are familiar with this technology. For IM platforms users, overload manifests in the forms of information overload (they get more information than they “have time or cognitive ability to process” [17]) and communication overload (they find themselves engaged in an excessive number of simultaneous communication acts). According to Stephens et al. [18], “being available, others’ expectations, and a growing sense of pressure are integral parts of communication overload”. The IM technology has improved communication features such as awareness of connection and permanent accessibility, which are amplifying the communication overload. On the whole, techno-overload determines the work overload, indicating the amount and the difficulty of the work, and the cognitive overload, referring “the ability to attain a certain level of performance, given the limited available mental resources” [19].
Techno-invasion happens when employees feel pushed to stay connected and be reachable anytime, thus technology from work invaded their personal live. Technology functionalities such as instant sending messages, accessibility of the people regardless of their location, or notice of the online status can create “the expectation of quick reactions” [20]. Due to the constant connectivity challenge and the blurred boundary between work and home, individuals experience a certain loss of privacy [21].
Techno-complexity explains that situation when the complexity of the technology obliged employees to make greater efforts in their work and to gain new knowledge of using fast-changing technologies. In other words, due to the complexity of technology, the employee considers himself technically deficient.
Techno-insecurity happens when employees are afraid that they may lose their jobs in favor of better IT skilled people and techno-uncertainty fosters ambiguity and manifests when people are worried about integrating the technology in their jobs. Given the characteristics of IM that are unlikely to threaten people’s jobs and have no ambiguous work requirements, our study does not include these two factors.
Examining the technostress literature, we have observed different papers that examine the effects of individual or combined techno-stressors on work performance and well-being. Many extant studies have addressed the technostress effects on performance, productivity or job satisfaction [12,16,22,23,24,25,26]. Tarafdar et al. looked for both outcomes and summarized the effects of work-related technostress as follows: “reduced job satisfaction, innovation, productivity, and performance and increased burnout” [27]. Work distractions attributable to emails, IM notifications, computer malfunction etc. are reported as stressors and their manifestation results in beneficial or non-beneficial outcomes. As reported in [12], well-being related negative outcomes include exhaustion or burnout, as well as psychological effects. Oppositely, stressors may also lead to positive outcomes that are typically associated with the notion of eustress, defined as “stress that creates a challenge or an opportunity” [28].
There are numerous categories of implications caused by technostress and we plan to address the psychological and physiological (individual well-being) and the organizational ones (individual work performance). The literature generally considers that well-being includes both affective and cognitive components. There are two dimensions for the affective (emotional) component: positive and negative affect [29]. The other component (cognitive) refers to life satisfaction and job satisfaction.
Our empirical research only addresses the affective component of well-being that was gaged on the individual level. According to Watson, “positive affect is a pleasurable emotional state characterized by terms such as enthusiasm, energy, mental alertness, and determination” and “negative affect refers to the subjective experience of distress and includes emotional states such as anger, anxiety, fear, guilt, and nervousness” [29].
The COVID-19 disruption cast new light on the importance of employees’ well-being when it has seriously affected their physical, emotional, social, and financial health. Factors that affect remote workers’ well-being and disrupt the work-life balance are related to: new and unfamiliar work practices, superposition of personal and professional workspace, daily routine changing, the feeling of being watched.
Remote work was adopted by organizations in the last ten years in order to improve quality of life by permitting employees to take “work-family dual roles” at the same time [30]. However, this new setting comes with the challenge for the employee of managing the work-home interface. The literature proposes the construct of boundary management, defined as “the strategies and practices people use to create and maintain their home and work role boundaries” [31].
Indisputably, the pandemic has installed a new reality for the business organizations, requiring people to work in radically new ways, whether remotely using technology (teleworking) or in-person with safety and social distancing procedures prepared. In 2020, remote work became the norm for many companies.
3. Research Model and Hypotheses
Drawing upon the literature on technostress, we have created the conceptual model depicted in Figure 1. In our analysis, technostress represents stress that employees experience as a result of their IM usage. We theorize the effects of IM related technostress creators (causal factors) on employees’ work performance and well-being. Using the technostress creators’ definition, we have differentiated between techno-overload, techno-complexity, and techno-invasion.
Figure 1.
The proposed research model.
Employees may experience stress associated with techno-complexity when using new technologies. However, for instant messaging using the situational effects are different because this technology was already popular among people and therefore less problematic to introduce in the work environment. The rapid spread of IM applications is attributable to the free and ease of use and convenience, associated with a fast and user-friendly development of applications’ features. As stated by Ou and Davison, communication via IM is “more interactive and improves the quality of communication” among co-workers [32].
For example, the study of Yoon et al. [33] reveals accessibility (convenience) and user-friendliness being the technical characteristics that sustained the IM adoption and continued usage. Bahri et al. [5] justified the reputation and the user loyalty for the IM based on a model of consumer value creation, while Gao and Bai [34] suggested that the popularity of IM derives from free accessibility at Apple, Google, and Windows App Stores and its ubiquity (for mobile IM). According to [2,35], when used effectively, IM facilitates efficient connection and improved communication between the employees. Based on these arguments, we assume that:
H1.
Instant Messaging usage is negatively associated with techno-complexity.
Technology is considered a technostress, creating the condition not only by the means of overload, but through the technology related invasion. Techno-invasion is a stress creating condition because the employee feels non-work time to be invaded by job-related demands [12]. As asserted in [36], there are many companies expecting employees to use communication technologies, such as IM, to stay connected to work also in non-working hours, in which case boundaries between work and personal life become indistinct and there’s a conflict between them. Chen and Karahanna [37] described the work-life conflict as the situation when the work-related demands and strains interfere, or even overlap with the personal life activities.
As Swain et al. [38] stated, there is only a slight difference between two opposite perceptions of technology: tool for surveillance or mean for well-being facilitation, technology thus causing an interference between work-specific control and personal life.
The study conducted by Cheng et al. [39] also showed that widespread use of IM can cause real problems for white-collar workers, blurring work-home differences and leading to a conflict between job and family responsibilities and challenges. Such problems may be directly related to the accentuation of the feeling of techno-invasion, which results in the following hypothesis:
H2.
Instant Messaging usage is positively associated with techno-invasion.
IM solutions were adopted in order to increase productivity: a communication tool for support and information exchange. They become a serious distraction when too many of the listed contacts feel free to make contact at any time—sometimes people taking part in physical meetings are not actually present when they are absorbed by emails or instant messages on their mobile devices. A conflict can occur when the intensity of demands and working tasks tend to exceed the personal resources, too many tasks requiring attention and involvement [40]. A study conducted by Duke and Montag [41] proved that an IM addiction on mobile devices is a source for disruption in work processes. The frequent IM notifications on the mobile phone or laptop distract the employee that is working on something else. The authors concluded that the intensive use of IM generates technostress for workers. The result is very interesting because they have shown that the technostress can manifest even during non-working times due to the intensive use of instant messaging.
Communication overload happens when through means such as email or instant messaging an employee’s work is interrupted to the point where they become less productive [22]. So, if information overload affects productivity but the individual may keep it under control, in the case of communication overload there is a third-party soliciting attention. Related to IM use, overload occurs when the number of received messages exceed the user’s capacity to manage or properly understand their meaning. Taking into consideration the above previous findings from the literature, we hypothesize that:
H3.
Instant Messaging usage is positively associated with techno-overload.
Maier et al. [42] asserted that techno-complexity happens when employees find technology difficult to use and are not able to handle it. As a popular instrument, IM has a user-friendly interface but still, IM may require a certain level of technical skills. When employees lack the abilities or the adequate IM training, they feel that they must spend time and effort to improve their technological skills, which affects their work but also makes them feel overwhelmed [22]. These experiences can easily lead to overload, with the individual sensing that there is too much to do but not sufficient working time to carry them out [37]. In the same vein, Tarafdar et al. [43] emphasized that technology overload may be expected for employees that do more work and effort just to use IT. Hence, we argue that:
H4.
Techno-complexity is positively associated with techno-overload.
Extant studies indicate the manifestation of non-beneficial or adverse consequences of techno-stressors, frequently presented as job-related negative outcomes [12,22]. Technology changes and becomes more complex and different; therefore, employees need to ensure the appropriate level of digital skills. When they cannot adjust adequately to these necessities, they experience techno-complexity: they feel insecure and frustrated about their lack of knowledge [44]. IM platforms are not complicated, but they may have many features and they may change as new versions constantly arrive.
The affected employee has got to devote time and effort to gain knowledge and overcome the complexity of the technology, while accepting the idea that technology changes jobs and behaviors in ways that cannot be completely understood [16]. Techno-complexity can lead to decreased job satisfaction, organizational and continuance commitment, and, consequently, the work performance will be affected [16]. The same authors have shown that under the imperative of continuously implementing new information technology or new features, the workforce is always “on a learning curve and consequently exhibits low productivity”. Given these arguments, we state that:
H5.
Techno-complexity is negatively associated with individual work performance.
When discussing technology-related job demands that can trigger technostress, the technology’s complexity should be on the list, considering that users feel heightened stress if they find the technology too complex to use. The technology’s complexity may intimidate them and pressure them to become skilled [44]. As determined in [27], the need to efficiently use information technologies forces individuals to accumulate the skills and information needed in this field, which causes technostress. Employees constantly need to learn and develop coping strategies but Keller et al. [45] explained that “strategies that had previously proven successful may become ineffective as complexity increases”. Fuglseth and Sorebo [24] described the dissatisfaction experienced by the employees with insufficient technical skills and this frustration may also distress the individual well-being. This leads to the following statement:
H6.
Techno-complexity is negatively associated with individual well-being.
The topic of information overload impact on organizational performance was studied since the 1980s, long before the ocean of data and ubiquitous communication. At that time, O’Reilly observed that, “perceived information overload is associated with a decrease in overall performance” [46]. Following studies also determined different conclusions. The study undertaken by Epler and Mengis came to the conclusion that “individual performance is positively associated with the amount of information an individual receives up to a point of optimality” in line with the law of diminishing marginal returns [17].
Many employees feel empowered by the generalized access to IM and some of the affordances surrounding this technology, such as the accumulation of messages, are perceived positively [5]. The explanation resides in accessing all information flows and seeing all answers to all questions, all comments and recommendations. In their study, Li and Wang [25] discovered that techno-overload is the techno-stressor that is positively associated with work performance. Employees have learned to avoid the poorly constructed messages and appreciate the quick communicative responses that may be used to good advantage in their work.
In their paper on communication overload, Stephens et al. determined the positive effects of technology overload: “technology can allow one to be easily distracted, but it also helps to find information quickly” [18]. IM history automatically archives conversations, enabling employees to recall information that was previously communicated. Assuming that, as long as it is useful, more information is preferable to less, IM may be seen as an effective tool for knowledge sharing that enables employees to improve their performance. Therefore, we enunciate that:
H7.
Techno-overload is positively associated with individual work performance.
According to Sandoval-Reyes et al. [47], the use of technology can have a positive influence on the business processes within the organization, thus contributing to balancing professional tasks with personal aspects of employee life. In the same vein, research conducted by Loup et al. [48] has shown that the use of various mobile devices at work contributes significantly to well-being. On the other hand, the research results of the study published by Dai et al. [49] draw attention to the need for awareness about the increasing time spent with mobile devices because their supersaturated use can have consequences on personal well-being. Within the IT sector, previous studies such as [50] describe many components involved in the workaholism phenomenon. Thus, the multivariate linear regression model reveals that the workaholism in IT depends on several defining elements, such as: the salary component, one’s own passion for work, responsibility towards the dependent family and the desire to evolve from a professional point of view. As can be seen, there is a direct positive relationship between workaholism as a manifestation of techno-overload and the intrinsic pleasure of working as a component of the individual comfort. Another study showed that high job demand can have a positive influence on workers to be more motivated, contributing to the specific feelings of well-being [51]. Marino and Capone emphasized that the concept of techno-overload is associated with the concept of smart working because “excessive” technologies have the role of supporting work processes both at the level of employees and the company as a whole [52]. According to Hang et al. [26], when techno-overload is balanced with technical support provision, it positively affects the employee’s well-being. Consequently, we hypothesize that:
H8.
Techno-overload is positively associated with well-being.
As a result of an increased use of information and communication technology, “employees can complete their work regardless of time and space” [36]. The ubiquity and pervasiveness of technology has brought down the walls between work and personal life. In 2011, Richardson and Benbunan-Fich observed that “the combination of mobile technology, subjective norms about connectivity, and organizational expectations generate new dilemmas for workers” [53]. Invasion of privacy and home-work conflict are listed as technology’s features that generate stress [23] but considering the IM technology, employees are more easily capable to adapt their behaviors to manage the effects of IM usage and fulfil their responsibilities [36].
Employees associate the IM use with its progressive goals: communication, recognition, discovery, which may lead to having a productive and beneficial workplace. Most workers are using IM on their mobile phones and [54] suggested that smartphones’ use facilitates “a sense of dynamism, control, and greater availability and visibility” in the workplace and enhances work engagement. Thus, we formulate the following hypothesis:
H9.
Techno-invasion is positively associated with individual work performance.
Techno-invasion reflects the stress creator where the user feels that his private life is being invaded via technological means, in other words: “non-work time is invaded by work demands” [12,55]. Hoeven et al. [56] mentioned the individuals’ difficulty to distract themselves from work during off-job time, while Tarafdar et al. [43] described “the invasive effects of IT that makes individuals always reachable”. In addition, the user may have to cope with his manager’s expectation of constant availability or fast response or may feel that his privacy is invaded by monitoring and surveillance [57]. According to Bucher et al. [58], the possibility for continuous availability makes the invasion of work into an employee’s personal life a major mental challenge they must overcome.
We believe that, compared to working in the official workplace, working at home is associated with “a lower level of net effect and a higher probability of having unpleasant feelings” [59], with a negative impact on individual well-being. The study carried out by Ayyagari et al. [23] demonstrated that employees may feel “drained, tired, and burned under such a situation”. As reported in [24], unmanageable technostress will damage the employee’s mental and physical health, hence affecting individual comfort.
Based on these arguments, it is expected for techno-invasion to affect employees’ emotions and well-being negatively, therefor we propose the following hypothesis:
H10.
Techno-invasion is negatively associated with individual well-being.
4. Sample, Methodology and Results
4.1. Sample and Data Collection
To conduct the research, we used a survey that contains questions and elements taken from previous research validated in the scientific literature. We adapted the items to the specific context of IM usage. The target group was the population of Romania, and we sent the questionnaire to the respondents from the areas of Iasi and Timisoara cities, trying to include both the population from the east and the west parts of Romania.
The survey was administered electronically over three months in 2021 and was sent to 420 potential respondents. Of these, 372 were selected as complete responses.
Regarding the representativeness of the sample, in the literature it is considered that the minimum value of the sample is determined based on three values of the following variables: the confidence interval, the population proportion (π) and the precision level (D). According to [60], the formula for calculating the size of the minimum representative sample is as follows:
where:
N = the minimum volume of the representative sample
D = marginal error (precision level)
π = population proportion
Z = z-value for confidence level
Given the demographic characteristics of Romania, we considered the population proportion level at 40% because this is the estimation for workers using information and communication technologies, the marginal error at 5% and the confidence interval at 95%. For the 95% confidence interval, the confidence level has a value of 1.96. As a result, based on the formula proposed by [60], the minimum value for a representative sample is 369 respondents. Given the minimum threshold determined by the Cochran formula (369 respondents) and the fact that the sample of respondents in this research contains 372 records, it means that the sample analyzed in this article is scientifically representative.
Table 1 covers the relevant demographic data of the sample.
Table 1.
The demographic data.
4.2. Methodology and Results
To perform the data analysis, we used the SEM (Structural Equation Modelling) methodology. The Covariance-Based Structural Equation Modelling is a confirmatory methodology (according to [61]), so the model must be supported by theory. To automate analytical calculations, we used Microsoft Excel and IBM SPSS Amos version 21.0, as well as IBM SPSS Statistics version 21.0 for additional testing.
The constructs and measurement items are analytically described in Table A1 from Appendix A.
The SEM methodology involves performing several validity tests for the analyzed reflective measurement model: indicator reliability test, composite reliability test and the construct validity which consists in convergent validity test and discriminant validity test. The SEM methodology also requires the evaluation of the model fit.
4.2.1. The Convergent Validity
The convergent validity is confirmed if the values of AVE (Average Variance Extracted) are equal to or greater than 0.50. Based on the standardized regression weights, sum squared of standardized loadings and the number of indicators for each latent variable, the AVE values for our reflective measurement model are presented in Table 2. The reliability is confirmed by the Cronbach’s Alpha values because all these values are greater than 0.70.
Table 2.
The calculated AVE values.
The data presented in Table 2 indicate that all AVE values are greater than 0.50, which fully confirms the convergent validity of the model.
4.2.2. The Discriminant Validity
In order to determine the discriminant validity, it is necessary to calculate and compare the square root of AVE and the latent variable correlations. The status of the values for the latent variable correlations is presented in Table 3.
Table 3.
The latent variables correlations.
The synthetic situation of square roots of AVE and the latent variables correlations is available in Table 4.
Table 4.
The values of the discriminant validity.
As can be seen in Table 4, all the square root of AVE values are greater than the values of the latent variable correlations. This certifies that the condition of discriminant validity for the model proposed in this research is met.
4.2.3. Confirmatory Factor Analysis of the Measurement Model
To validate the model, we calculated the representative values of several indicators used in the SEM methodology in the literature. The goodness-of-fit indicators of our proposed model have the following values calculated in AMOS: χ2/df ratio is 2.994 (χ2 = 859.18, df = 287), TLI = 0.915, GFI = 0.843, AGFI = 0.808, CFI = 0.925, RMSEA = 0.073. The thresholds we have considered for estimating the model fit are based on the established values in the literature [62]: TLI (Tucker-Lewis Index) = 0.900, χ2/df ratio < 5.00, GFI (Goodness of Fit Index) = 0.800, AGFI (Adjusted Goodness of Fit Index) = 0.800, CFI (Comparative Fit Index) = 0.900. According to [63,64,65], for RMSEA, the values ranging from 0.05 to 0.08 are considered acceptable and suggest a reasonable model-data fit. Given the thresholds set in the scientific literature and the actual values we obtained from the calculations for our model, it can be said that our proposed model is good fit.
Table 5 describes the estimates for the standardized regression weights.
Table 5.
The SEM estimates for the proposed model.
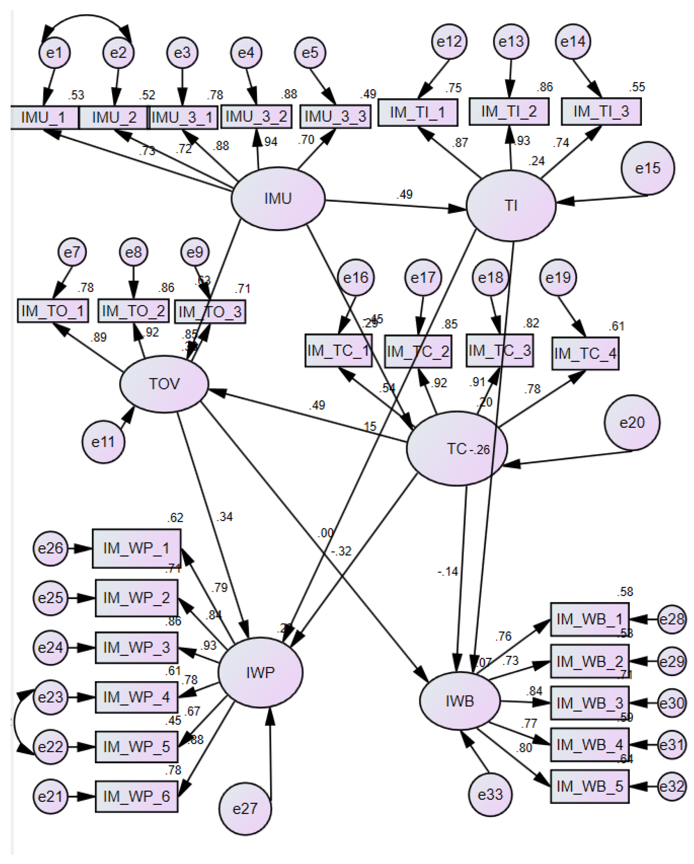
The SPSS Amos results for the structural model are presented in Figure 2.
Figure 2.
SPSS Amos results of the structural model. (Note: IMU = Instant Messaging Usage, TO = Techno-overload, TI = Techno-invasion, TC = Techno-complexity, IWP = Individual Work Performance, IWB = Individual Well-being.)
Considering the numerical results obtained as a result of the data analysis, we present in Table 6 the results of the hypothesis testing.
Table 6.
The results of research hypothesis testing.
Within the analyzed sample, we have both employees working in remote-working setting and employees that work at the office, physically at the company’s headquarters. Thus, through the control variable RM_WORK (RM_WORK = 0 for office workers, RM_WORK = 1 for remote workers) we performed the analysis of the regression coefficients for the two subsamples. According to the control variable RM_WORK, the sample of teleworkers contains 247 respondents, while the group of office workers contains 125 respondents. In Table 7 we present the situation of the regression coefficients for the two groups of workers analyzed.
Table 7.
The estimates for the two groups (remote workers and office workers).
Given the p-value values obtained from the analysis, it is observed that the H8 research hypothesis is not supported for any of the groups considered, which means that, in general, TO does not exert a significant influence on IWB. Different from the whole sample analysis, where there is a significant impact of TC on IWB (H6), the detailed analysis showed that there is not a significant influence of techno-complexity on IWB for neither of the two groups. This led us to the conclusion that the techno-stressor TC does not depend on the work setting (in the office or teleworking).
Moreover, we note that in the case of remote workers, research hypothesis H10 is no longer supported for a significant threshold p < 0.05. Considering these results, we can conclude that there are noteworthy differences from the general model for both groups (remote and office workers) for H6 and distinct behavior of the remote workers for H10.
5. Discussion
Generally, technostress arises when the employee assesses that the demands imposed by the technology surpass their resources [66]. This way, employees perceive the positive associations IM carries but also experience negative consequences that might cause exhaustion [67]. According to our results, IM usage has negative impacts such as techno-overload and techno-invasion (H2 and H3) but also a positive impact regarding techno-complexity (H1). In line with [22,41,68], we have demonstrated the detrimental effects of IM usage taking the form of techno-overload and techno-invasion, well-known factors that generate stress. Technology use at work “enhances unpredictable workloads and an accumulation of unforeseen and additional tasks” [56]. Consistent with [43], too much use of technology compared to employees’ desire increase technostress. On the other hand, we consider that IM use also creates positive effects that activate motivational outcomes, such as work engagement. Using IM is no longer considered difficult because of the ubiquitous character of the technology and the fact that people are accustomed to these tools and proved a certain level of proficiency with IM use.
There was a time when companies enforced rules to monitor and/or block messaging at work. In recent years, organizations have realized that it is more beneficial for employees’ engagement and morale to allow them to use social media at work because they would appreciate the trust and would adapt their behaviors, stay committed, and fulfil their responsibilities [1]. In the same vein, [2] have shown that a good company policy can persuade employees to utilize IM “in an intended manner” and reach the goal of helping the accomplishment of work tasks.
Concerning the stress creator of complexity, IM has an intuitive and easy to use interface and its basic features are comprehendible without effort. These characteristics are able to reduce the perception of stress. A significant part of present employees (75.5% in our data sample are under 35 years old) are part of the tech-savvy Internet generation that is characterized by native skills in using technology. Moreover, most employees are accustomed with IM personal usage, and we deduce that the more they use this tool, the less will they perceive techno-complexity.
Surprisingly, data analysis has revealed that individual work performance is positively affected by techno-overload (H7) and techno-invasion (H9) and these results are contradictory to some of the previous studies. Research in the 2000s asserted that when employees feel overloaded they are frustrated, their decisions are bad, and they experience burnout and lack of control over their work [12,17]. Even more recent studies evoke the idea that in the organizational context, technostress creators negatively influence different job outcomes [69]. In their study, Karr-Wisniewski and Lu use the term “technology crowding” to combine communication and information overload as unplanned negative effects of technology usage on individual work productivity [22]. Alternatively, according to Bahri et al. [5], holding many communication technologies generates many distractions from work and information overwhelming by the accumulation of messages but this aspect may be turned into the advantage of having all necessary information at hand.
While the literature reports that when employees are always “connected and available for work” they experience considerable stress [44], the case seems to be different for IM technology that generates stress but does not impact negatively on work performance. In support of our findings that IM related techno-invasion does not negatively affect performance (H9), there are studies that prove that the communication technology allows more flexibility in job structure, providing opportunities for an innovative work behavior [56]. Another argument is provided by Stana and Nicolajsen that have determined that employees may consider that it is their individual obligation to be dedicated to work and that stays behind their “obligation-based habits of constantly connecting” [44], in other words: it is each individual’s responsibility to cope his technostress.
We have discovered that only techno-complexity has a negative impact on work performance (H5), more specifically, IM-associated techno-complexity prevents the employee from effectively completing tasks, thereby manifesting in diminished overall work performance. This confirms the results of [12,23], which stated that employees that experience stress associated with technology use and face continual condition for renewing their digital skills perceive negative effects on their work performance.
As resulted in our study, techno-complexity represents a pivotal construct of the model having significant relationships with four of the constructs (IMU, TO, IWP, IWB). The positive relationship between techno-complexity and techno-overload (H4) may be explained by the fact that employees are different with regards to their motivation and ability to work with communication technologies. Those employees that are intimidated by the IM technology are more likely to perceive techno-overload. Tarafdar et al. [43] discovered the technology related overload for employees that need to perform more work just to use the technology.
Many authors consider that unmanageable technostress damages the employee’s mental and physical health, accordingly influencing individual well-being [23,43]. In our opinion, circumstances are different for each of the technostress creators and specifically we could not determine a significant relationship between techno-overload and well-being (H8). With regards to techno-complexity (feeling intimidated by the complexity of technology) and techno-invasion (the invasive effects of IT that makes individuals always reachable), data analysis confirm our hypotheses (H6, H10) about their negative influence on well-being, in line with [23,24,55,57,59].
However, much of the prior research into technostress has been undertaken in the workplace, but we now see hybrid situations where communication technology is used in both work and home settings. Previous research has demonstrated that outside the workplace, “when individuals perceive technology use as stressful, they often reduce the extent of use or even stop using it” [42], though addiction to social media may complicate such decisions. However, opting out is generally not possible when work-related technology use causes a stressful situation. Indeed, the exhaustion associated with work-related technology usage may be amplified by the personal utilization of IM.
Teleworking has been adopted by organizations in the last ten years in order to improve quality of life by permitting employees to accept “work-family dual roles” at the same time [30]. However, this new setting comes with the challenge for the employee to manage the work-home interface. The literature proposes the construct of boundary management, defined as “the strategies and practices people use to create and maintain their home and work role boundaries” [31].
COVID-19 has installed a new reality for the business organizations, requiring people to work in radically new ways, whether remotely using technology (teleworking) or in-person with safety and social distancing procedures prepared. Since 2020, remote work has become the norm for many companies. Using IM apps, remote workers feel connected and involved, regardless of their location. However, remote employees may feel that their roles have changed and working from home may affect performance, due to aspects such as ill-suited or improper environment, lack of mobility or personal behavior (e.g., a lackadaisical state of mind).
Given the telework setting, the managers expect employees to actually perform their tasks during working hours and not to engage in home demands, whereas the work-home boundary may be very thin and permeable [23]. While the literature describes a work-life conflict [31], we believe that teleworking amplifies the life-work conflict, which occurs when the home demands and the strain they produce interfere with employee’s engagement in work activities. The unclear boundary between work and personal life may increase the physical or psychological fatigue. Each time a worker shifts from personal life to work, assuming the work role, he/she has to “show work-appropriate mindset and behavior, which significantly differ from what is considered appropriate in their personal life domain” [70].
Taking into consideration these new circumstances, we intend to detail the results and determine whether there are significant differences between the classified groups (remote workers versus on-site workers). The office workers group accounted for 33.6% (125 respondents) while the teleworking group was as high as 66.4% (247 respondents) in a total of 372 respondents.
In our study, the group comparison does not reveal significant differences with regards to perceived techno-overload and techno-invasion, but we have acknowledged that techno-complexity was more significantly associated with IM use for the remote workers (−0.498 path coefficient, p < 0.001) than the office workers (−0.268 path coefficient, p < 0.01). This proves the idea of [2] that employees feel the support when being on-site because they can naturally gain knowledge from specialists or co-workers. Furthermore, we can assume that people often prefer to ask others for help because it is usually more efficient.
Considering results about the other two techno-stressors’ impact on work performance and well-being, the results were similar for techno-overload, in line with the whole sample but they differ for techno-invasion. The negative impact of techno-invasion on well-being is significant only for office workers (path coefficient of −0.487, p < 0.001). The reason could be that remote workers have learned to balance between work and personal life, while the office workers are less trained in that respect, therefore they perceive more techno-invasion than the other group. Oppositely, techno-invasion has a more significant positive influence on work performance for office workers (0.230 path coefficient, p < 0.05) than on remote workers (0.151 path coefficient, (path coefficient of −0.487, p < 0.05). This shows that employees working on site are not very good at dealing with the home-work boundary, but they manage to stay focus and fulfill their task while being at office. With regards to teleworkers, although they feel connected and involved regardless of their location, they may still feel that their roles have changed and working from home may affect performance.
The findings of group comparison are largely aligned with [36,71] that indicated that remote workers work more and longer due to the use of technology, but they do not perceive the stress associated with work–family conflict (techno-invasion impact). These positive aspects were related to the employees’ improved perception of control created by the flexible work arrangements. We can conclude that although teleworking marked a major alteration of the borderline between work and home, remote workers are glad about feeling connected and involved using IM tools.
6. Conclusions
6.1. Main Findings
This paper provides insights into the technostress creators’ effects on individual well-being and work performance. In our study technostress is determined by the instant messaging usage at work that may trigger an excess of possibly relevant information (techno-overload), an invasion of work issues into the personal life (techno-invasion), and challenging new work practices (techno-complexity).
The main finding is that IM usage at work is a double-edged sword, while employees perceive detrimental effects from two of the three investigated techno-stressors and positive effects from one of them. With regards to the outcomes, we determined that individual work performance is positively influenced by techno-overload and techno-invasion and negatively influenced by techno-complexity. In relation to the model that we validated in this research, IM related technostress negatively influence individual well-being due to the impact of techno-complexity and techno-invasion.
Analyzing the paths within the structural model, it is observed for example that IM usage is negatively associated with techno-complexity, which in turn is negatively associated with individual work performance and individual well-being. As a result, we can deduce that along this path, IM usage actually has a positive effect on work performance and individual well-being.
Taking into account the type of work, techno-stressors have a different impact for teleworkers and office workers. Thus, techno-complexity has a more significant negative impact on well-being in the case of teleworking, techno-invasion has a more significant impact in the office workers group (positive on individual performance and negative on individual well-being), while the impact of techno-overload is not differentiated between the two groups.
6.2. Theoretical Implications
Our paper adds to the literature that studies the relationship between technological characteristics of work environment and technostress creators and their influence on organizational and psychological individual attributes (work performance and well-being). The proposed and validated conceptual model highlights significant influence of IM use at work on techno-complexity, techno-overload, and techno-invasion. In turn, the technostress factors have a differentiated impact on work performance and well-being at the individual level. Thus, the proposed model highlights the IM—technostress—individual work performance/well-being correlations, which, by our knowledge, have not been analyzed in such approach in previous studies.
6.3. Practical Implications
Based on the overall results stated above, we think that managers can make constructive decisions so as to stimulate employees for using IM as a collaborative tool. This suggestion is in line with [72], that also determined that using IM in the workplace has a positive influence on work performance, therefor organizations may consider encouraging employees toward this practice.
On the other hand, IM related technostress negatively impacts on individual well-being. In the way that Jia et al. suggested, organizations need to develop or revise their policies in order to establish the effective use of IM at work [2].
The organizations that are rapidly adapting to the new reality of the working environment and are preparing the groundwork for the future of work will be tomorrow’s leaders in the business world. The results of our research demonstrate that the businesses that will know how to take advantage of the IM applications used at work will bring benefits for both sides, employees and employers.
Based on these arguments, the use of IM technology at work could be less controversial in the future if organizations learn how to cope with the negative effects related to technostress and take advantage of the positive ones that generate an increase in work performance and wellbeing for employees.
Finally, in the new post-pandemic reality, companies have carefully considered the work settings in order to enhancing the beneficial aspects of teleworking, but also, diminishing the negative aspects. They are increasingly dependent on IM tools to manage teleworkers, so they have to think about how to ensure that employees are enabled to work optimally, with minimal negative consequences associated with technostress.
6.4. Research Limitations and Future Directions
We acknowledge a few limitations of this study. Although the sampling was performed according to the appropriate methodology [60], we consider that an objective limitation is the relatively small number of respondents (372). At the same time, the econometric model we have proposed and validated is limited to only the six latent variables that we have analyzed structurally. A valid direction for future research is to include many latent variables in the structural model, so that the econometric emulation tries to analyze a broader context and as close as possible to reality.
Considering certain practical limitations of our research, we look forward to more studies focused on the use of different IM applications that can bring arguments for maintaining the best solutions for better communication and higher work performance in a new hybrid working environment.
Regarding the instrument, all constructs use perceptual measures, which may induce the subjectivity bias. We have tried to minimize it with the anonymous character of the survey. Moreover, we are aware that additional measures of employees’ predisposition to technostress can be studied (e.g., digital literacy or personality traits) and this may also count as a future research direction. Lastly, the study considers only the negative forms of technostress, and three techno-stressors (out of five) were analyzed. Given our conclusion on IM related technostress, it would be of interest to also measure the positive stress (eustress) that motivates employees to activate coping behaviors and to be receptive to the beneficial outcomes of using IM at work.
Author Contributions
Conceptualization, L.H., O.D., V.M. and D.D.; methodology, O.D., V.M., L.H. and D.D.; Formal analysis, O.D. and V.M.; Writing—original draft preparation, L.H., O.D., V.M. and D.D.; writing—review and editing, L.H. and V.M. All authors have read and agreed to the published version of the manuscript.
Funding
This research received no external funding.
Informed Consent Statement
Informed consent was obtained from all subjects involved in the study.
Conflicts of Interest
The authors declare no conflict of interest.
Appendix A
Table A1.
Constructs and Measurement Items.
Table A1.
Constructs and Measurement Items.
| Construct Definition | Items and Scales |
|---|---|
| Instant Message Usage: indicator of the frequency and scope of IM use at work. [32] | IMU_1 I use IM tools to contact other people for my work. |
| IMU_2 I regularly use IM tools to communicate with colleagues or customers in my daily work. | |
IMU_3 I use IM tools
| |
| Scale: Not at all often (1)–Very frequently (7) | |
| Techno-overload: Many concurrent streams of information, which overwhelms the employee and forces him to work faster and longer. [16] | IMTO_1 I am forced by the IM technology to do more work than I can handle. |
| IMTO_2 I am forced by the IM technology to work with very tight time schedules. | |
| IMTO_3 I am forced to change my work habits when using IM technology. | |
| Scale: Strongly disagree (1)–Strongly agree (7) | |
| Techno-invasion: Employee feels forced to stay connected and be reachable anytime, thus technology from work invades his personal live. [16]) | IMTI_1 I feel my personal life is being inundated by work-related IM. |
| IMTI_2 I have to be in touch with my work even during my vacation due to IM technology. | |
| IMTI_3 I have to sacrifice my vacation and weekend time to keep up to date with new technologies such as the IM. | |
| Scale: Strongly disagree (1)–Strongly agree (7) | |
| Techno-complexity: Employee feels technically deficient and knowledge lacking due to the complexity of new technology. [16] | IMTC_1 I do not know enough about the IM technology to handle my job satisfactorily. |
| IMTC_2 I need a long time to understand and use new technologies such as the IM tools. | |
| IMTC_3 I do not have enough time to study and upgrade my IM technology skills. | |
| IMTC_4 I often find it too complex for me to understand and use new technologies such as the IM tools. | |
| Scale: Strongly disagree (1)–Strongly agree (7) | |
| Individual work performance: Evaluation of individual perception of performing the job, with reference to the company’s goals and expectations. [73] | IWP_1 I almost always perform better than an acceptable level. |
| IWP_2 I try to work as hard as possible. | |
| IWP_3 I often perform better than can be expected from me. | |
| IWP_4 I often put in extra effort in my work. | |
| IWP_5 I intentionally expend a great deal of effort in carrying out my job. | |
| IWP_6 The quality of my work is top-notch. | |
| Scale: Strongly disagree (1)–Strongly agree (7) | |
| Individual well-being: a short self-reported measure of current mental wellbeing. [74] | IWB_1 I have felt cheerful and in good spirits |
| IWB_2 I have felt calm and relaxed | |
| IWB_3 I have felt active and vigorous | |
| IWB_4 I woke up feeling fresh and rested | |
| IWB_5 My daily life has been filled with things that interest me | |
| Scale: (1) Some of the time–All of the time (5) |
References
- Lebbon, A.; Sigurjónsson, J. Debunking the instant messaging myth? Int. J. Inf. Manag. 2016, 36, 433–440. [Google Scholar] [CrossRef]
- Jia, L.; Huang, L.; Yan, Z.; Hall, D.; Song, J.; Paradice, D. The importance of policy to effective IM use and improved per-formance. Inf. Technol. People 2020, 33, 180–197. [Google Scholar] [CrossRef]
- Ceci, L. Daily Mobile Message Volume of Whats App Messenger 2016–2020. 2022. Available online: https://www.statista.com/statistics/258743/daily-mobile-message-volume-of-whatsapp-messenger/ (accessed on 4 June 2022).
- Isaacs, E.; Walendowski, A.; Whittaker, S.; Schiano, D.; Kamm, C. The Character, Functions, and Styles of Instant Messag-ing in the Workplace. In Proceedings of the CSCW ’02 2002 ACM Conference on Computer Supported Cooperative Work, New Orleans, LA, USA, 16–20 November 2002; Association for Computing Machinery: New York, NY, USA, 2002; pp. 11–20. [Google Scholar] [CrossRef]
- Bahri, S.; Fauzi, A.; Ahmad, N. A communication overload scale for use with mobile instant messaging in work management. Digit. Bus. 2020, 1. [Google Scholar] [CrossRef]
- Spira, J.; Feintuch, J. The cost of not paying attention: How interruptions impact knowledge worker productivity. Basex Feintuch 2005, 1–21. Available online: https://iorgforum.org/wp-content/uploads/2011/06/CostOfNotPayingAttention.BasexReport1.pdf (accessed on 16 May 2022).
- Cho, J.; Lee, E.; Kim, H. Effects of communication-oriented overload in mobile instant messaging on role stressors, burnout, and turnover intention in the workplace. Int. J. Commun. 2019, 13, 1743–1763. [Google Scholar]
- Brynjolfsson, E.; Horton, J.; Ozimek, A.; Rock, D.; Sharma, G.; TuYe, H.-Y. COVID-19 and Remote Work: An Early Look at US Data (No. w27344). Natl. Bur. Econ. Res. 2020, 1–25. [Google Scholar] [CrossRef]
- Islam, A.N.; Mäntymäki, M.; Laato, S.; Turel, O. Adverse consequences of emotional support seeking through social network sites in coping with stress from a global pandemic. Int. J. Inf. Manag. 2022, 62, 102431. [Google Scholar] [CrossRef]
- Tams, S.; Thatcher, J.; Grover, V.; Pak, R. Selective attention as a protagonist in contemporary workplace stress: Implica-tions for the interruption age. Anxiety Stress Coping 2015, 28, 663–686. [Google Scholar] [CrossRef]
- Brod, C. Technostress: The Human Cost of the Computer Revolution, Reading; Addison Wesley Publishing Company: Boston, MA, USA, 1984. [Google Scholar]
- Tarafdar, M.; Tu, Q.; Ragu-Nathan, B.S.; Ragu-Nathan, T.S. The Impact of Technostress on Role Stress and Productivity. J. Manag. Inf. Syst. 2007, 24, 301–328. [Google Scholar] [CrossRef]
- Bondanini, G.; Giorgi, G.; Ariza-Montes, A.; Vega-Muñoz, A.; Andreucci-Annunziata, P. Technostress dark side of tech-nology in the workplace: A scientometric analysis. Int. J. Environ. Res. Public Health 2020, 17, 8013. [Google Scholar] [CrossRef]
- Tarafdar, M.; Cooper, C.; Stich, J. The technostress trifecta: Techno eustress, techno distress and design: Theoretical direc-tions and an agenda for research. Inf. Syst. J. 2019, 29, 6–24. [Google Scholar] [CrossRef]
- Lazarus, R.; Folkman, S. Stress, Appraisal, and Coping; Springer Pub: New York, NY, USA, 1999. [Google Scholar]
- Ragu-Nathan, T.; Tarafdar, M.; Ragu-Nathan, B.; Tu, Q. The consequences of technostress for end users in organizations. Inf. Syst. Res. 2008, 19, 417–433. [Google Scholar] [CrossRef]
- Eppler, M.; Mengis, J. The concept of information overload: A review of literature from organization science, accounting, marketing, MIS, and related disciplines. Inf. Soc. 2004, 20, 325–344. [Google Scholar] [CrossRef]
- Stephens, K.; Mandhana, D.; Kim, J.; Li, X.; Glowacki, E.; Cruz, T. Reconceptualizing Communication Overload and Building a Theoretical Foundation. Commun. Theory 2017, 27, 269–289. [Google Scholar] [CrossRef]
- Tams, S.; Ahuja, M.; Thatcher, J.; Grover, V. Worker stress in the age of mobile technology: The combined effects of perceived interruption overload and worker control. J. Strateg. Inf. Syst. 2020, 29, 101595. [Google Scholar] [CrossRef]
- Reinelt, A.; Benlian, A. Working Remotely, but not Remotely Stress-Free: Identifying Technostressors in and Design Principles for Collaboration Systems. Res. Pap. ECIS 2022, 84, 1452. [Google Scholar]
- Chandra, S.; Shirish, A.; Srivastava, S. Does Technostress Inhibit Employee Innovation? Examining the Linear and Curvilinear Influence of Technostress Creators. Commun. Assoc. Inf. Syst. 2019, 44, 19. [Google Scholar] [CrossRef]
- Karr-Wisniewski, P.; Lu, Y. When more is too much: Operationalizing technology overload and exploring its impact on knowledge worker productivity. Comput. Hum. Behav. 2010, 26, 1061–1072. [Google Scholar] [CrossRef]
- Ayyagari, R.; Grover, V.; Purvis, R. Technostress: Technological Antecedents and Implications. MIS Quartely 2011, 35, 831–858. [Google Scholar] [CrossRef]
- Fuglseth, A.M.; Sørebø, Ø. The effects of technostress within the context of employee use of ICT. Comput. Hum. Behav. 2014, 40, 161–170. [Google Scholar] [CrossRef]
- Li, L.; Wang, X. Technostress inhibitors and creators and their impacts on university teachers’ work performance in higher education. Cogn. Technol. Work 2021, 23, 315–330. [Google Scholar] [CrossRef]
- Hang, Y.; Hussain, G.; Amin, A.; Abdullah, M. The Moderating Effects of Technostress Inhibitors on Techno-Stressors and Employee’s Well-Being. Front. Psychol. 2022, 12, 6386. [Google Scholar] [CrossRef] [PubMed]
- Tarafdar, M.; Tu, Q.; Ragu-Nathan, T.S. Impact of Technostress on End-User Satisfaction and Performance. J. Manag. Inf. Syst. 2010, 27, 303–334. [Google Scholar] [CrossRef]
- Hart, P.M.; Cooper, C.L. Occupational Stress: Toward a More Integrated Framework. In Handbook of Industrial, Work and Organizational Psychology; Personnel Psychology; Sage, L., Ed.; Sage: London, UK, 2001; Volume 2. [Google Scholar]
- Watson, D. Intraindividual and interindividual analyses of positive and negative affect: Their relation to health complaints, perceived stress, and daily activities. J. Personal. Soc. Psychol. 1988, 54, 1020–1030. [Google Scholar] [CrossRef]
- Wight, V.; Raley, S. When home becomes work: Work and family time among workers at home. Soc. Indic. Res. 2008, 93, 197–202. [Google Scholar] [CrossRef]
- Capitano, J.; Greenhaus, J.H. When work enters the home: Antecedents of role boundary permeability behavior. J. Vocat. Behav. 2018, 109, 87–100. [Google Scholar] [CrossRef]
- Ou, C.X.; Davison, R.M. Interactive or interruptive? Instant messaging at work. Decis. Support Syst. 2011, 52, 61–72. [Google Scholar] [CrossRef]
- Yoon, C.; Jeong, C.; Rolland, E. Understanding individual adoption of mobile instant messaging: A multiple perspectives approach. Inf. Technol. Manag. 2015, 16, 139–151. [Google Scholar] [CrossRef]
- Gao, L.; Bai, X. An empirical study on continuance intention of mobile social networking services: Integrating IS success model, network externalities and flow theory. Asia Pac. J. Mark. Logist. 2014, 26, 168–189. [Google Scholar] [CrossRef]
- Shaw, B.; Scheufele, D.A.; Catalano, S. The role of presence awareness in organizational communication: An exploratory field experiment. Behav. Inf. Technol. 2007, 26, 377–384. [Google Scholar] [CrossRef]
- Grant, C.; Wallace, L.; Spurgeon, P. An exploration of the psychological factors affecting remote e-worker’s job effectiveness, well-being and work-life balance. Empl. Relat. 2013, 35, 527–546. [Google Scholar] [CrossRef]
- Chen, A.; Karahanna, E. Life interrupted: The effects of technology-mediated work interruptions on work and nonwork outcomes. MIS Quartely 2018, 42, 1023–1042. [Google Scholar]
- Swain, V.; Saha, K.; Abowd, G.; De Choudhury, M. Social Media and Ubiquitous Technologies for Remote Worker Well-being and Productivity in a Post-Pandemic World. In Proceedings of the 2020 IEEE Second International Conference on Cognitive Machine Intelligence (CogMI), Atlanta, GA, USA, 28–31 October 2020. [Google Scholar]
- Cheng, H.; Lin, T.; Chiu, C. Understanding Employee Response to Work-Related Use of Instant Messaging App After-Hours: A Stress and Coping Perspective. In Proceedings of the 23rd Pacific Asia Conference on Information Systems (PACIS 2019), Xi’an, China, 8–12 July 2019. [Google Scholar]
- Farooq Abbasi, T. Impact of work overload on stress, job satisfaction, and turnover intentions with moderating role of Islamic work ethics. Manag. Stud. Econ. Syst. 2015, 2, 27–37. [Google Scholar]
- Duke, É.; Montag, C. Smartphone addiction, daily interruptions and self-reported productivity. Addict. Behav. Rep. 2017, 6, 90–95. [Google Scholar] [CrossRef] [PubMed]
- Maier, C.; Laumer, S.; Weinert, C.; Weitzel, T. The effects of technostress and switching stress on discontinued use of social networking services: A study of Facebook use. Inf. Syst. J. 2015, 25, 275–308. [Google Scholar] [CrossRef]
- Tarafdar, M.; Pirkkalainen, H.; Salo, M.; Makkonen, M. Taking on the Dark Side––Coping With Technostress. IT Prof. 2020, 22, 82–89. [Google Scholar] [CrossRef]
- Stana, R.; Nicolajsen, H.W. A cautionary tale: How co-constructed work obligations lead to ICT-related technostress. In Proceedings of the 54th Hawaii International Conference on System Sciences, Maui, HI, USA, 5–8 January 2021; p. 6631. [Google Scholar] [CrossRef]
- Keller, A.C.; Meier, L.L.; Elfering, A.; Semmer, N.K. Please wait until I am done! Longitudinal effects of work interruptions on employee well-being. Work Stress 2020, 34, 148–167. [Google Scholar] [CrossRef]
- O’Reilly, B. Individuals and Information Overload in Organizations: Is More Necessarily Better? Acad. Manag. J. 1980, 23, 684–696. [Google Scholar] [CrossRef]
- Sandoval-Reyes, J.; Acosta-Prado, J.; Sanchís-Pedregosa, C. Relationship amongst technology use, work overload, and psychological detachment from work. Int. J. Environ. Res. Public Health 2019, 16, 4602. [Google Scholar] [CrossRef]
- Loup, P.; Maurice, J.; Rodhain, F. When nomadic technologies simultaneously influence well-being and stress at work. Syst. D’information Et Manag. 2020, 25, 9–49. [Google Scholar] [CrossRef]
- Dai, C.; Tai, Z.; Ni, S. Smartphone Use and Psychological Well-Being Among College Students in China: A Qualitative Assessment. Front. Psychol. 2021, 12, 708970. [Google Scholar] [CrossRef] [PubMed]
- Dospinescu, O.; Dospinescu, N. Workaholism in IT: An Analysis of the Influence Factors. Adm. Sci. 2020, 10, 96. [Google Scholar] [CrossRef]
- Ingusci, E.; Signore, F.; Giancaspro, M.L.; Manuti, A.; Molino, M.; Russo, V.; Zito, M.; Cortese, C.G. Workload, Techno Overload, and Behavioral Stress During COVID-19 Emergency: The Role of Job Crafting in Remote Workers. Front. Psychol. 2021, 12, 655148. [Google Scholar] [CrossRef] [PubMed]
- Marino, L.; Capone, V. Smart Working and Well-Being before and during the COVID-19 Pandemic: A Scoping Review. Eur. J. Investig. Health Psychol. Educ. 2021, 11, 1516–1536. [Google Scholar] [CrossRef]
- Richardson, K.; Benbunan-Fich, R. Examining the antecedents of work connectivity behavior during non-work time. Inf. Organ. 2011, 21, 142–160. [Google Scholar] [CrossRef]
- Cavazotte, A.; Lemos, A.; Villadsen, K. Corporate smart phones: Professionals’ conscious engagement in escalating work connectivity. New Technol. Work. Employ. 2014, 29, 72–87. [Google Scholar] [CrossRef]
- Wu, J.; Wang, N.; Mei, W.; Liu, L. Technology-induced job anxiety during non-work time: Examining conditional effect of techno-invasion on job anxiety. Int. J. Netw. Virtual Organ. 2020, 22, 162–182. [Google Scholar] [CrossRef]
- Hoeven, C.; Zoonen, W.; Fonner, K. The practical paradox of technology: The influence of communication technology use on employee burnout and engagement. Commun. Monogr. 2016, 83, 239–263. [Google Scholar] [CrossRef]
- Barber, L.K.; Santuzzi, A.M. Please respond ASAP: Workplace telepressure and employee recovery. J. Occup. Health Psychol. 2014, 20, 172–189. [Google Scholar] [CrossRef] [PubMed]
- Bucher, E.; Fieseler, C.; Suphan, A. The stress potential of social media in the workplace. Inf. Commun. Soc. 2013, 16, 1639–1667. [Google Scholar] [CrossRef]
- Song, Y.; Gao, J. Does Telework Stress Employees Out? A Study on Working at Home and Subjective Well-Being for Wage/Salary Workers. J. Happiness Stud. 2020, 21, 2649–2668. [Google Scholar] [CrossRef]
- Cochran, W. Sampling Techniques, 3rd ed.; John Wiley and Sons: New York, NY, USA, 1977. [Google Scholar]
- Dash, G.; Paul, J. CB-SEM vs PLS-SEM methods for research in social sciences and technology forecasting. Technol. Forecast. Soc. Chang. 2021, 173, 121092. [Google Scholar] [CrossRef]
- Awang, Z. A Handbook on Structural Equation Modeling Using AMOS; Universiti Technologi MARA Press: Shah Alam, Malaysia, 2012. [Google Scholar]
- Fierro Moreno, E.; García-Contreras, R.; Martínez Ávila, M. Organizational Performances: The Mediating Effect of the Knwledge Sharing. Rev. De Cienc. Soc. 2017, 2, 169–189. [Google Scholar] [CrossRef]
- Anastasiei, B.; Dospinescu, N. Electronic Word-of-Mouth for Online Retailers: Predictors of Volume and Valence. Sustainability 2019, 11, 814. [Google Scholar] [CrossRef]
- Xia, Y.; Yang, Y. RMSEA, CFI, and TLI in structural equation modeling with ordered categorical data: The story they tell depends on the estimation methods. Behav. Res. Methods 2019, 51, 409–428. [Google Scholar] [CrossRef]
- Cooper, C.L.; Dewe, P.J.; O’Driscoll, M.P. Organizational Stress: A Review and Critique of Theory, Research, and Applications; Sage: Thousand Oaks, CA, USA, 2001. [Google Scholar] [CrossRef]
- Van Zoonen, W.; Verhoeven, J.W.; Vliegenthart, R. Understanding the consequences of public social media use for work. Eur. Manag. J. 2017, 35, 595–605. [Google Scholar] [CrossRef]
- Kamal, N.; Rabbani, S.; Samdani, H.; Shujaat, S.; Ahmad, M. Social media usage, overload and exhaustion: A performance perspective. Int. Rev. Manag. Mark. 2020, 10, 19–26. [Google Scholar] [CrossRef]
- Mahapatra, M.; Pillai, R. Technostress in organizations: A review of literature. Res. Pap. 2018, 99. [Google Scholar]
- Olson-Buchanan, J.B.; Boswell, W.R. Blurring boundaries: Correlates of integration and segmentation between work and nonwork. J. Vocat. Behav. 2006, 68, 432–445. [Google Scholar] [CrossRef]
- Molino, M.; Ingusci, E.; Signore, F.; Manuti, A.; Giancaspro, M.; Russo, V.; Zito, M.; Cortese, C. Wellbeing Costs of Tech-nology Use during Covid-19 Remote Working: An Investigation Using the Italian Translation of the Technostress Creators Scale. Sustainability 2020, 12, 5911. [Google Scholar] [CrossRef]
- Lee, S.; Lee, S. Social media use and job performance in the workplace: The effects of facebook and KakaoTalk use on job performance in South Korea. Sustainability 2020, 12, 4052. [Google Scholar] [CrossRef]
- Kuvaas, B. Work performance, affective commitment, and work motivation: The roles of pay administration and pay level. J. Organ. Behav. 2006, 27, 365–385. [Google Scholar] [CrossRef]
- WHO. Regional Office for Europe, Wellbeing Measures in Primary Health Care/The Depcare Project; WHO Regional Office for Europe: Copenhagen, Denmark, 1998. [Google Scholar]
Publisher’s Note: MDPI stays neutral with regard to jurisdictional claims in published maps and institutional affiliations. |
© 2022 by the authors. Licensee MDPI, Basel, Switzerland. This article is an open access article distributed under the terms and conditions of the Creative Commons Attribution (CC BY) license (https://creativecommons.org/licenses/by/4.0/).

