Building Façade Style Classification from UAV Imagery Using a Pareto-Optimized Deep Learning Network
Abstract
1. Introduction
2. Related Works
- Detection of buildings and determination of their shape from high-resolution satellite images [38,39,40,41]. As an alternative, drones or manned drones can be used. In this case, high-resolution photos are obtained for a selected time and further analyzed separately. Such a system can be classified as both static and dynamic because the distance between the camera and the surface is distant and the camera does not move much relative to the object during the selected period. The most common task is to update the maps of buildings to assess the relationship between the territory of buildings and green areas and assess the roof of specific buildings, otherwise referred to in the literature as the form of building foundations.
- Identification of buildings from a video stream in real time [44]. The image is processed by a camera, which is installed, for example, in front of a moving bus. This option can be used for building contour detection, but it is rarely used for building identification. To improve the accuracy, Zhang et al. [45] recommends using semantic segmentation to extract building façades. Dai [46] offers a model based on deep learning-based semantic segmentation technology and an ensemble learning technique, with object detection technology incorporated as a magnifier to increase model performance on small objects and border predictions.
Common Problems of Building Façade Image Processing
3. Materials and Methods
3.1. Data Acquisition
3.2. Methodology
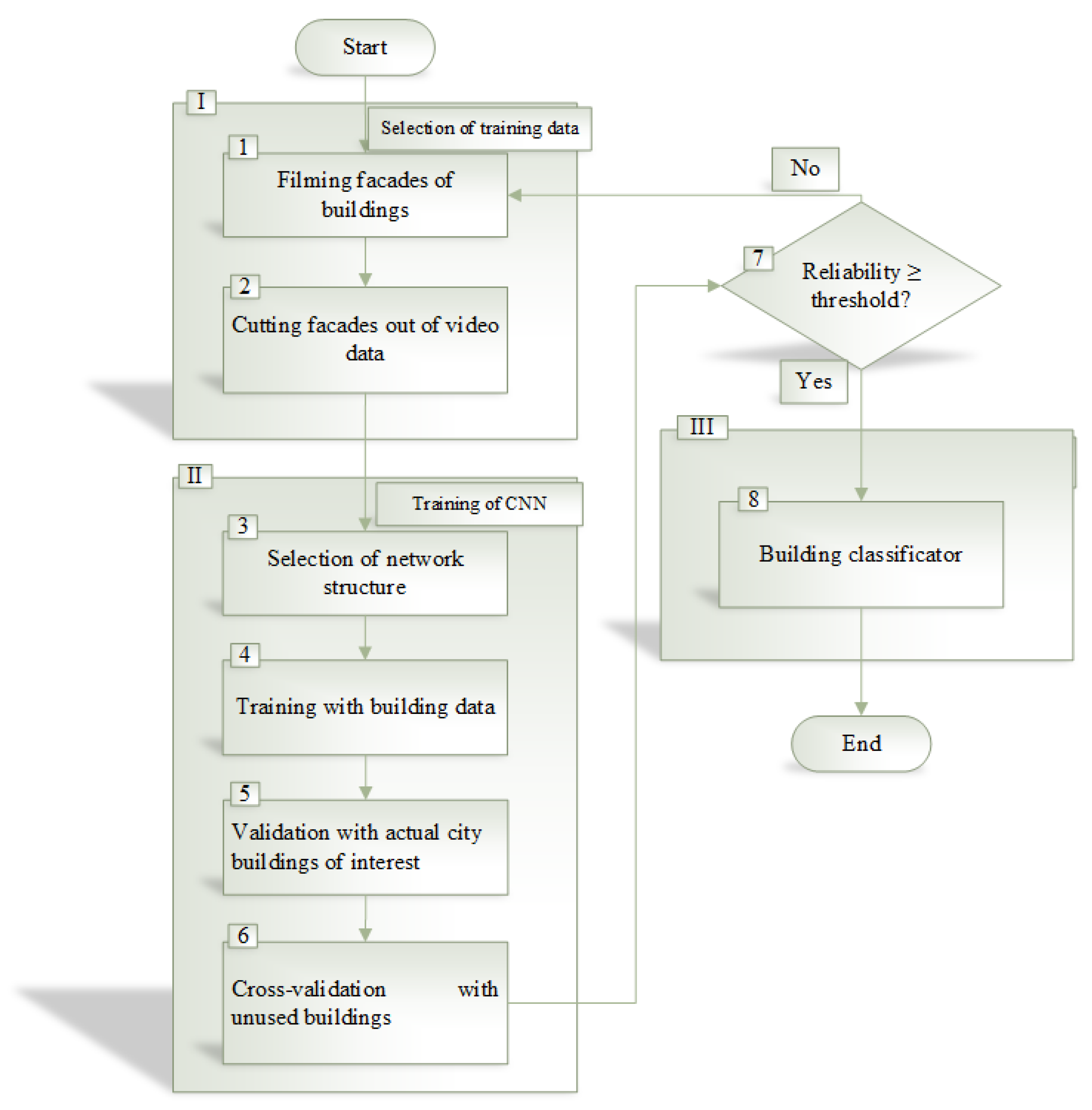
- Stage I requires the collection and processing of training data for network training. In particular, the façades of buildings are photographed using UAVs in various weather conditions (step 1). Furthermore, the specific façades of the buildings are cut from the obtained photos (step 2) with a bounding box. When cutting building façades, keep in mind that all photos for network training should be the same dimensions. This is a disadvantage because the shape of the buildings does not always allow the entire façade of the building to be cut out and placed in a picture of a certain size. In order to accommodate the entire façade of the building, a larger area has to be cut out, in which case part of the city background remains in the image of the educational data.
- Once the data has been collected for training, the process proceeds to stage II. First of all, the network model is developed (R-CNN) (step 3). The network is further trained with façade data (step 4). The network then performs a validation function (step 5). Finally, a network robustness check is performed with images not yet used in the training (step 6).
- Finally, we classify the building façades (stage III). The network assigns each building in the image to one of the different façade style groups. Next, we evaluate how many images the R-CNN has assigned to the correct groups. We preset a certain threshold as a percentage of the classification reliability we aim for. If the obtained reliability is greater than or equal to the threshold, we consider that the CNN model was successful (step 7).

3.3. Heuristic Building Detection Method
3.4. Image Augmentation
3.5. An Enhanced R-CNN Model
3.6. Pareto Optimized Layer
4. Experimental Investigation
4.1. Training Procedure
4.2. Results
- transparent—using apertures, windows, doors, cracks, curtain walls, and other features that allow for unhindered communication between the interior and the outside,
- opaque—where there is no clear visual distinction between the interior and the outside due to the usage of entire walls, large divisions, and closures;
- blended compositions;
- composed shape, which relies design on proportions, architectural detail composition, or rhythm;
- decomposed shape refers to intentional distortion or omission of proportions, the composition of architectural elements, or rhythm;
- mixed shape refers to the connection between distortion or absence of proportions, the composition of architectural details, or rhythm.
5. Discussion and Conclusions
Author Contributions
Funding
Data Availability Statement
Conflicts of Interest
Abbreviations
| UAV | Unmanned Aerial Vehicle |
| BIM | Building Information Modeling |
| AI | Artificial Intelligence |
| UNESCO | United Nations Educational, Scientific and Cultural Organization |
| DNN | Deep Neural Network |
| CNN | Convolutional Neural Network |
| SAR | Synthetic Aperture Radar |
| U-Net | Variant of Convolutional Neural Network |
| SiU-Net | Variant of Convolutional Neural Network |
| MASK R-CNN | Variant of Convolutional Neural Network |
| GSN | Graph Convolutional Network |
| ViT | Vision Transformer |
| RF | Random Forest Algorithm |
| ELM | Extreme Learning Machine |
| RANSAC | Random Sample Consensus |
| CMOS | (Complementary Metal Oxide Semiconductor) Image Sensor |
| FOV | Field of View |
| R-CNN | Variant of Convolutional Neural Network |
| FCN | Full Convolutional Network |
| ReLU | Rectified Linear Unit |
| FC | Fully Connected |
| ROI | Region of Interest |
| LFA-net | Variant of Convolutional Neural Network |
| MultiDefectNet | Variant of Convolutional Neural Network |
| DLA-net | Variant of Convolutional Neural Network |
References
- Al Ridhawi, I.; Bouachir, O.; Aloqaily, M.; Boukerche, A. Design Guidelines for Cooperative UAV-supported Services and Applications. ACM Comput. Surv. 2022, 54, 1–35. [Google Scholar] [CrossRef]
- Vizvári, B.; Golabi, M.; Nedjati, A.; Gümüşbuğa, F.; Izbirak, G. Top-down approach to design the relief system in a metropolitan city using UAV technology, part I: The first 48 h. Nat. Hazards 2019, 99, 571–597. [Google Scholar] [CrossRef]
- Ramazan, E.; Oya, E.; Niyazi, A. Accuracy Assessment of Low Cost UAV Based City Modelling for Urban Planning. Tehnicki Vjesnik 2018, 25, 1708–1714. [Google Scholar] [CrossRef]
- Bai, Z.; Li, Y.; Chen, X.; Yi, T.; Wei, W.; Wozniak, M.; Damasevicius, R. Real-time video stitching for mine surveillance using a hybrid image registration method. Electronics 2020, 9, 1336. [Google Scholar] [CrossRef]
- Masood, H.; Zafar, A.; Ali, M.U.; Hussain, T.; Khan, M.A.; Tariq, U.; Damaševičius, R. Tracking of a Fixed-Shape Moving Object Based on the Gradient Descent Method. Sensors 2022, 22, 1098. [Google Scholar] [CrossRef]
- Tan, Y.; Li, S.; Liu, H.; Chen, P.; Zhou, Z. Automatic inspection data collection of building surface based on BIM and UAV. Autom. Constr. 2021, 131, 103881. [Google Scholar] [CrossRef]
- Freimuth, H.; König, M. Planning and executing construction inspections with unmanned aerial vehicles. Autom. Constr. 2018, 96, 540–553. [Google Scholar] [CrossRef]
- Bolourian, N.; Hammad, A. LiDAR-equipped UAV path planning considering potential locations of defects for bridge inspection. Autom. Constr. 2020, 117, 103250. [Google Scholar] [CrossRef]
- Denhof, D.; Staar, B.; Lütjen, M.; Freitag, M. Automatic Optical Surface Inspection of Wind Turbine Rotor Blades using Convolutional Neural Networks. Procedia CIRP 2019, 81, 1166–1170. [Google Scholar] [CrossRef]
- Özaslan, T.; Shen, S.; Mulgaonkar, Y.; Michael, N.; Kumar, V. Inspection of Penstocks and Featureless Tunnel-like Environments Using Micro UAVs. In Field and Service Robotics; Springer: Berlin/Heidelberg, Germany, 2015; pp. 123–136. [Google Scholar] [CrossRef]
- Vetrivel, A.; Gerke, M.; Kerle, N.; Nex, F.; Vosselman, G. Disaster damage detection through synergistic use of deep learning and 3D point cloud features derived from very high resolution oblique aerial images, and multiple-kernel-learning. ISPRS J. Photogramm. Remote Sens. 2018, 140, 45–59. [Google Scholar] [CrossRef]
- Fu, G.; Liu, C.; Zhou, R.; Sun, T.; Zhang, Q. Classification for High Resolution Remote Sensing Imagery Using a Fully Convolutional Network. Remote Sens. 2017, 9, 498. [Google Scholar] [CrossRef]
- Okewu, E.; Misra, S.; Fernandez Sanz, L.; Ayeni, F.; Mbarika, V.; Damaševičius, R. Deep neural networks for curbing climate change-induced farmers-herdsmen clashes in a sustainable social inclusion initiative. Probl. Ekorozwoju 2019, 14, 143–155. [Google Scholar]
- Du, D.; Qi, Y.; Yu, H.; Yang, Y.; Duan, K.; Li, G.; Zhang, W.; Huang, Q.; Tian, Q. The Unmanned Aerial Vehicle Benchmark: Object Detection and Tracking, 2018. In Proceedings of the European Conference on Computer Vision (ECCV), Munich, Germany, 8–14 September 2018. [Google Scholar] [CrossRef]
- Lyu, Y.; Vosselman, G.; Xia, G.S.; Yilmaz, A.; Yang, M.Y. UAVid: A semantic segmentation dataset for UAV imagery. ISPRS J. Photogramm. Remote Sens. 2020, 165, 108–119. [Google Scholar] [CrossRef]
- Hosseini, S.M.; Mohammadi, M.; Rosemann, A.; Schröder, T.; Lichtenberg, J. A morphological approach for kinetic façade design process to improve visual and thermal comfort: Review. Build. Environ. 2019, 153, 186–204. [Google Scholar] [CrossRef]
- Barrile, V.; Fotia, A.; Candela, G.; Bernardo, E. Integration of 3D model from UAV survey in Bim environment. Int. Arch. Photogramm. Remote Sens. Spat. Inf. Sci. 2019, XLII-2/W11, 195–199. [Google Scholar] [CrossRef]
- Wojtkowska, M.; Kedzierski, M.; Delis, P. Validation of terrestrial laser scanning and artificial intelligence for measuring deformations of cultural heritage structures. Measurement 2021, 167, 108291. [Google Scholar] [CrossRef]
- Tan, Y.; Li, G.; Cai, R.; Ma, J.; Wang, M. Mapping and modelling defect data from UAV captured images to BIM for building external wall inspection. Autom. Constr. 2022, 139, 104284. [Google Scholar] [CrossRef]
- Ruiz, R.D.B.; Lordsleem, A.C., Jr.; Rocha, J.H.A.; Irizarry, J. Unmanned aerial vehicles (UAV) as a tool for visual inspection of building facades in AEC+FM industry. Constr. Innov. 2021. [Google Scholar] [CrossRef]
- Templin, T.; Popielarczyk, D. The use of low-cost unmanned aerial vehicles in the process of building models for cultural tourism, 3D web and augmented/mixed reality applications. Sensors 2020, 20, 5457. [Google Scholar] [CrossRef]
- Kang, D.; Cha, Y.J. Autonomous UAVs for Structural Health Monitoring Using Deep Learning and an Ultrasonic Beacon System with Geo-Tagging. Comput. Civ. Infrastruct. Eng. 2018, 33, 885–902. [Google Scholar] [CrossRef]
- Zhou, B.; Duan, X.; Ye, D.; Wei, W.; Woźniak, M.; Połap, D.; Damaševičius, R. Multi-level features extraction for discontinuous target tracking in remote sensing image monitoring. Sensors 2019, 19, 4855. [Google Scholar] [CrossRef] [PubMed]
- Saska, M.; Kratky, V.; Spurny, V.; Baca, T. Documentation of dark areas of large historical buildings by a formation of unmanned aerial vehicles using model predictive control. In Proceedings of the 2017 22nd IEEE International Conference on Emerging Technologies and Factory Automation (ETFA), Limassol, Cyprus, 12–15 September 2017. [Google Scholar] [CrossRef]
- Liu, C.; Li, W.; Lei, W.; Liu, L.; Wu, H. Architecture planning and geo-disasters assessment mapping of landslide by using airborne lidar data and UAV images. In Proceedings of the SPIE, Nanjing, China, 24 October 2011. [Google Scholar] [CrossRef]
- Wilno—A Unique Unesco Historical City. Available online: https://whc.unesco.org/en/list/541/ (accessed on 25 September 2022).
- Jabłońska, J.; Telesińska, M.; Adamska, A.; Gronostajska, J. The Architectural Typology of Contemporary Façades for Public Buildings in the European Context. Arts 2022, 11, 11. [Google Scholar] [CrossRef]
- Wang, X.; Wen, K.L.; Ying, X.H.; Chen, H.C. Appling semantic method to windows detection in facade. In Proceedings of the 2011 IEEE/SICE International Symposium on System Integration (SII), Kyoto, Japan, 20–22 December 2011. [Google Scholar] [CrossRef]
- Prathap, G.; Afanasyev, I. Deep Learning Approach for Building Detection in Satellite Multispectral Imagery. In Proceedings of the 2018 International Conference on Intelligent Systems (IS), Funchal, Portuga, 25–27 September 2018. [Google Scholar] [CrossRef]
- Martinovic, A.; Gool, L.V. Hierarchical Co-Segmentation of Building Facades. In Proceedings of the 2014 2nd International Conference on 3D Vision, Tokyo, Japan, 8–11 December 2014. [Google Scholar] [CrossRef]
- Bischke, B.; Helber, P.; Folz, J.; Borth, D.; Dengel, A. Multi-Task Learning for Segmentation of Building Footprints with Deep Neural Networks. In Proceedings of the 2019 IEEE International Conference on Image Processing (ICIP), Taipei, Taiwan, 22–25 September 2019. [Google Scholar] [CrossRef]
- Hascoet, N.; Zaharia, T. Building recognition with adaptive interest point selection. In Proceedings of the 2017 IEEE International Conference on Consumer Electronics (ICCE), Las Vegas, NV, USA, 8–10 January 2017. [Google Scholar] [CrossRef]
- Noronha, S.; Nevatia, R. Detection and description of buildings from multiple aerial images. In Proceedings of the IEEE Computer Society Conference on Computer Vision and Pattern Recognition, San Juan, PR, USA, 17–19 June 1997. [Google Scholar] [CrossRef]
- Liu, Y.; Zhang, Z.; Zhong, R.; Chen, D.; Ke, Y.; Peethambaran, J.; Chen, C.; Sun, L. Multilevel Building Detection Framework in Remote Sensing Images Based on Convolutional Neural Networks. IEEE J. Sel. Top. Appl. Earth Obs. Remote Sens. 2018, 11, 3688–3700. [Google Scholar] [CrossRef]
- Ivanovsky, L.; Khryashchev, V.; Pavlov, V.; Ostrovskaya, A. Building Detection on Aerial Images Using U-NET Neural Networks. In Proceedings of the 2019 24th Conference of Open Innovations Association (FRUCT), Moscow, Russia, 8–12 April 2019. [Google Scholar] [CrossRef]
- Gadde, R.; Jampani, V.; Marlet, R.; Gehler, P.V. Efficient 2D and 3D Facade Segmentation Using Auto-Context. IEEE Trans. Pattern Anal. Mach. Intell. 2018, 40, 1273–1280. [Google Scholar] [CrossRef]
- Vakalopoulou, M.; Karantzalos, K.; Komodakis, N.; Paragios, N. Building detection in very high resolution multispectral data with deep learning features. In Proceedings of the 2015 IEEE International Geoscience and Remote Sensing Symposium (IGARSS), Milan, Italy, 26–31 July 2015. [Google Scholar] [CrossRef]
- Zhang, W.; Tang, P.; Zhao, L.; Huang, Q. A Comparative Study of U-Nets with Various Convolution Components for Building Extraction. In Proceedings of the 2019 Joint Urban Remote Sensing Event (JURSE), Vannes, France, 22–24 May 2019. [Google Scholar] [CrossRef]
- Hui, J.; Du, M.; Ye, X.; Qin, Q.; Sui, J. Effective Building Extraction From High-Resolution Remote Sensing Images With Multitask Driven Deep Neural Network. IEEE Geosci. Remote Sens. Lett. 2019, 16, 786–790. [Google Scholar] [CrossRef]
- Chen, G.; Li, C.; Wei, W.; Jing, W.; Woźniak, M.; Blažauskas, T.; Damaševičius, R. Fully convolutional neural network with augmented atrous spatial pyramid pool and fully connected fusion path for high resolution remote sensing image segmentation. Appl. Sci. 2019, 9, 1816. [Google Scholar] [CrossRef]
- Xia, L.; Zhang, X.; Zhang, J.; Wu, W.; Gao, X. Refined extraction of buildings with the semantic edge-assisted approach from very high-resolution remotely sensed imagery. Int. J. Remote Sens. 2020, 41, 8352–8365. [Google Scholar] [CrossRef]
- Zhuo, X.; Monks, M.; Esch, T.; Reinartz, P. Facade Segmentation from Oblique UAV Imagery. In Proceedings of the 2019 Joint Urban Remote Sensing Event (JURSE), Vannes, France, 22–24 May 2019. [Google Scholar] [CrossRef]
- Jampani, V.; Gadde, R.; Gehler, P.V. Efficient Facade Segmentation Using Auto-context. In Proceedings of the 2015 IEEE Winter Conference on Applications of Computer Vision, Waikoloa, HI, USA, 5–9 January 2015. [Google Scholar] [CrossRef]
- Recky, M.; Leberl, F. Windows Detection Using K-means in CIE-Lab Color Space. In Proceedings of the 2010 20th International Conference on Pattern Recognition, Istanbul, Turkey, 23–26 August 2010. [Google Scholar] [CrossRef]
- Zhang, J.; Fukuda, T.; Yabuki, N. Development of a City-Scale Approach for Façade Color Measurement with Building Functional Classification Using Deep Learning and Street View Images. ISPRS Int. J. Geo-Inf. 2021, 10, 551. [Google Scholar] [CrossRef]
- Dai, M.; Ward, W.O.; Meyers, G.; Densley Tingley, D.; Mayfield, M. Residential building facade segmentation in the urban environment. Build. Environ. 2021, 199, 107921. [Google Scholar] [CrossRef]
- Bischke, B.; Helber, P.; Hees, J.; Dengel, A. Location-Specific Embedding Learning for the Semantic Segmentation of Building Footprints on a Global Scale. In Proceedings of the IGARSS 2019—2019 IEEE International Geoscience and Remote Sensing Symposium, Yokohama, Japan, 28 July–2 August 2019. [Google Scholar] [CrossRef]
- Ji, S.; Wei, S.; Lu, M. Fully Convolutional Networks for Multisource Building Extraction From an Open Aerial and Satellite Imagery Data Set. IEEE Trans. Geosci. Remote Sens. 2019, 57, 574–586. [Google Scholar] [CrossRef]
- Gorobets, A.N. Segmentation for detecting buildings in infrared space images. In Proceedings of the 2017 XI International Conference on Antenna Theory and Techniques (ICATT), Kyiv, UKraine, 24–27 May 2017. [Google Scholar] [CrossRef]
- Lin, K.; Huang, B.; Collins, L.M.; Bradbury, K.; Malof, J.M. A simple rotational equivariance loss for generic convolutional segmentation networks: Preliminary results. In Proceedings of the IGARSS 2019—2019 IEEE International Geoscience and Remote Sensing Symposium, Yokohama, Japan, 28 July–2 August 2019. [Google Scholar] [CrossRef]
- Zhang, Z.; Guo, W.; Yu, W.; Yu, W. Multi-task fully convolutional networks for building segmentation on SAR image. J. Eng. 2019, 2019, 7074–7077. [Google Scholar] [CrossRef]
- Zorzi, S.; Fraundorfer, F. Regularization of Building Boundaries in Satellite Images Using Adversarial and Regularized Losses. In Proceedings of the IGARSS 2019—2019 IEEE International Geoscience and Remote Sensing Symposium, Yokohama, Japan, 28 July–2 August 2019. [Google Scholar] [CrossRef]
- Li, Y.; Ding, Z.; Miao, W.; Zhang, M.; Li, W.; Ye, W. Low-cost 3D Building Modeling via Image Processing. In Proceedings of the 2019 IEEE 10th International Conference on Software Engineering and Service Science (ICSESS), Beijing, China, 18–20 October 2019. [Google Scholar] [CrossRef]
- Shi, Y.; Li, Q.; Zhu, X. Building Footprint Extraction with Graph Convolutional Network. In Proceedings of the IGARSS 2019—2019 IEEE International Geoscience and Remote Sensing Symposium, Yokohama, Japan, 28 July–2 August 2019. [Google Scholar] [CrossRef]
- Michaelsen, E.; Soergel, U.; Schunert, A.; Doktorski, L.; Jaeger, K. Perceptual grouping for building recognition from satellite SAR image stacks. In Proceedings of the 2010 IAPR Workshop on Pattern Recognition in Remote Sensing, Istanbul, Turkey, 22 August 2010. [Google Scholar] [CrossRef]
- Tao, Y.; Zhang, Y.T.; Chen, X.J. Element-Arrangement Context Network for Facade Parsing. J. Comput. Sci. Technol. 2022, 37, 652–665. [Google Scholar] [CrossRef]
- Vaswani, A.; Shazeer, N.; Parmar, N.; Uszkoreit, J.; Jones, L.; Gomez, A.N.; Kaiser, L.; Polosukhin, I. Attention Is All You Need. arXiv 2017, arXiv:1706.03762. [Google Scholar] [CrossRef]
- Dosovitskiy, A.; Beyer, L.; Kolesnikov, A.; Weissenborn, D.; Zhai, X.; Unterthiner, T.; Dehghani, M.; Minderer, M.; Heigold, G.; Gelly, S.; et al. An Image is Worth 16x16 Words: Transformers for Image Recognition at Scale. arXiv 2020, arXiv:2010.11929. [Google Scholar] [CrossRef]
- Han, K.; Wang, Y.; Chen, H.; Chen, X.; Guo, J.; Liu, Z.; Tang, Y.; Xiao, A.; Xu, C.; Xu, Y.; et al. A Survey on Vision Transformer. IEEE Trans. Pattern Anal. Mach. Intell. 2022. [Google Scholar] [CrossRef]
- Wang, L.; Fang, S.; Meng, X.; Li, R. Building Extraction With Vision Transformer. IEEE Trans. Geosci. Remote Sens. 2022, 60, 1–11. [Google Scholar] [CrossRef]
- Chen, C.F.R.; Fan, Q.; Panda, R. CrossViT: Cross-Attention Multi-Scale Vision Transformer for Image Classification. In Proceedings of the IEEE/CVF International Conference on Computer Vision (ICCV), Montreal, QC, Canada, 10–17 October 2021; pp. 357–366. [Google Scholar]
- Guo, Y.; Wang, C.; Yu, S.X.; McKenna, F.; Law, K.H. AdaLN: A Vision Transformer for Multidomain Learning and Predisaster Building Information Extraction from Images. J. Comput. Civ. Eng. 2022, 36, 04022024. [Google Scholar] [CrossRef]
- Chen, K.; Zou, Z.; Shi, Z. Building Extraction from Remote Sensing Images with Sparse Token Transformers. Remote Sens. 2021, 13, 4441. [Google Scholar] [CrossRef]
- Bazi, Y.; Bashmal, L.; Rahhal, M.M.A.; Dayil, R.A.; Ajlan, N.A. Vision Transformers for Remote Sensing Image Classification. Remote Sens. 2021, 13, 516. [Google Scholar] [CrossRef]
- Bashmal, L.; Bazi, Y.; Rahhal, M.M.A.; Alhichri, H.; Ajlan, N.A. UAV Image Multi-Labeling with Data-Efficient Transformers. Appl. Sci. 2021, 11, 3974. [Google Scholar] [CrossRef]
- Li, C.; Tang, T.; Wang, G.; Peng, J.; Wang, B.; Liang, X.; Chang, X. BossNAS: Exploring Hybrid CNN-Transformers with Block-Wisely Self-Supervised Neural Architecture Search. In Proceedings of the IEEE/CVF International Conference on Computer Vision (ICCV), Montreal, QC, Canada, 10–17 October 2021; pp. 12281–12291. [Google Scholar]
- Costache, A.; Popescu, D.; Ichim, L.; Mocanu, S. Building Recognition in Static Images. In Proceedings of the 2019 23rd International Conference on System Theory, Control and Computing (ICSTCC), Sinaia, Romania, 9–11 October 2019. [Google Scholar] [CrossRef]
- Muthukrishnan, R.; Radha, M. Edge Detection Techniques For Image Segmentation. Int. J. Comput. Sci. Inf. Technol. 2011, 3, 259–267. [Google Scholar] [CrossRef]
- Wan, G.; Li, S. Automatic facades segmentation using detected lines and vanishing points. In Proceedings of the 2011 4th International Congress on Image and Signal Processing, Shanghai, China, 15–17 October 2011. [Google Scholar] [CrossRef]
- Hernandez, J.; Marcotegui, B. Morphological segmentation of building façade images. In Proceedings of the 2009 16th IEEE International Conference on Image Processing (ICIP), Cairo, Egypt, 7–10 November 2009. [Google Scholar] [CrossRef]
- Tian, S.; Zhang, Y.; Zhang, J.; Su, N. A Novel Deep Embedding Network for Building Shape Recognition. IEEE Geosci. Remote Sens. Lett. 2017, 14, 2127–2131. [Google Scholar] [CrossRef]
- Delmerico, J.A.; David, P.; Corso, J.J. Building facade detection, segmentation, and parameter estimation for mobile robot localization and guidance. In Proceedings of the 2011 IEEE/RSJ International Conference on Intelligent Robots and Systems, San Francisco, CA, USA, 25–30 September 2011. [Google Scholar] [CrossRef]
- Li, B.; Sun, F.; Zhang, Y. Building Recognition Based on Sparse Representation of Spatial Texture and Color Features. IEEE Access 2019, 7, 37220–37227. [Google Scholar] [CrossRef]
- Sun, Z.; Zhao, G.; Woźniak, M.; Scherer, R.; Damaševičius, R. Bankline detection of GF-3 SAR images based on shearlet. PeerJ Comput. Sci. 2021, 7, e611. [Google Scholar] [CrossRef] [PubMed]
- Shu, C.; Sun, L.; Li, J.; Gou, M. Remote sensing image restoration: An adaptive reciprocal cell recovery technique. Inf. Technol. Control 2018, 47, 704–713. [Google Scholar] [CrossRef]
- Sun, Z.; Shi, R.; Wei, W. Synthetic-aperture radar image despeckling based on improved non-local means and non-subsampled shearlet transform. Inf. Technol. Control 2020, 49, 299–307. [Google Scholar] [CrossRef]
- Yu, J.; Lin, Z.; Yang, J.; Shen, X.; Lu, X.; Huang, T. Free-Form Image Inpainting With Gated Convolution. In Proceedings of the 2019 IEEE/CVF International Conference on Computer Vision (ICCV), Seoul, Korea, 27 October–2 November 2019. [Google Scholar] [CrossRef]
- Cao, J.; Metzmacher, H.; O’Donnell, J.; Frisch, J.; Bazjanac, V.; Kobbelt, L.; van Treeck, C. Facade geometry generation from low-resolution aerial photographs for building energy modeling. Build. Environ. 2017, 123, 601–624. [Google Scholar] [CrossRef]
- Burochin, J.P.; Vallet, B.; Brédif, M.; Mallet, C.; Brosset, T.; Paparoditis, N. Detecting blind building façades from highly overlapping wide angle aerial imagery. ISPRS J. Photogramm. Remote Sens. 2014, 96, 193–209. [Google Scholar] [CrossRef]
- Ali, D.; Verstockt, S.; Weghe, N.V.D. Single Image Façade Segmentation and Computational Rephotography of House Images Using Deep Learning. J. Comput. Cult. Herit. 2021, 14, 1–17. [Google Scholar] [CrossRef]
- Kedzierski, M.; Wierzbicki, D. Radiometric quality assessment of images acquired by UAV’s in various lighting and weather conditions. Measurement 2015, 76, 156–169. [Google Scholar] [CrossRef]
- Liu, C.; Shirowzhan, S.; Sepasgozar, S.M.E.; Kaboli, A. Evaluation of Classical Operators and Fuzzy Logic Algorithms for Edge Detection of Panels at Exterior Cladding of Buildings. Buildings 2019, 9, 40. [Google Scholar] [CrossRef]
- Veerashetty, S.; Patil, N.B. Novel LBP based texture descriptor for rotation, illumination and scale invariance for image texture analysis and classification using multi-kernel SVM. Multimed. Tools Appl. 2019, 79, 9935–9955. [Google Scholar] [CrossRef]
- Zhang, Z.; Cheng, X.; Wu, J.; Zhang, L.; Li, Y.; Wu, Z. The “Fuzzy” Repair of Urban Building Facade Point Cloud Based on Distribution Regularity. Remote Sens. 2022, 14, 1090. [Google Scholar] [CrossRef]
- Soycan, A.; Soycan, M. Perspective correction of building facade images for architectural applications. Eng. Sci. Technol. Int. J. 2019, 22, 697–705. [Google Scholar] [CrossRef]
- Mavic Air Drone Specification. Available online: https://www.dji.com/lt/mavic-air (accessed on 25 September 2022).
- Drėmaitė, M.; Leitanaitė, R.; Reklaitė, J. Vilnius 1900–2016. An Architectural Guide; Lapas: Vilnius, Lithuania, 2016. [Google Scholar]
- Buslaev, A.; Iglovikov, V.I.; Khvedchenya, E.; Parinov, A.; Druzhinin, M.; Kalinin, A.A. Albumentations: Fast and Flexible Image Augmentations. Information 2020, 11, 125. [Google Scholar] [CrossRef]
- Isola, P.; Zhu, J.Y.; Zhou, T.; Efros, A.A. Image-to-image translation with conditional adversarial networks. In Proceedings of the IEEE Conference on Computer Vision and Pattern Recognition, Honolulu, 21–26 July 2017; pp. 1125–1134. [Google Scholar]
- Nanni, L.; Paci, M.; Brahnam, S.; Lumini, A. Comparison of Different Image Data Augmentation Approaches. J. Imaging 2021, 7, 254. [Google Scholar] [CrossRef]
- Girshick, R.; Donahue, J.; Darrell, T.; Malik, J. Rich Feature Hierarchies for Accurate Object Detection and Semantic Segmentation. In Proceedings of the 2014 IEEE Conference on Computer Vision and Pattern Recognition, Columbus, OH, USA, 23–28 June 2014. [Google Scholar] [CrossRef]
- Wang, Y.; Li, S.; Teng, F.; Lin, Y.; Wang, M.; Cai, H. Improved Mask R-CNN for Rural Building Roof Type Recognition from UAV High-Resolution Images: A Case Study in Hunan Province, China. Remote Sens. 2022, 14, 265. [Google Scholar] [CrossRef]
- Plonis, D.; Katkevicius, A.; Gurskas, A.; Urbanavicius, V.; Maskeliunas, R.; Damasevicius, R. Prediction of Meander Delay System Parameters for Internet-of-Things Devices Using Pareto-Optimal Artificial Neural Network and Multiple Linear Regression. IEEE Access 2020, 8, 39525–39535. [Google Scholar] [CrossRef]
- Michel, G.; Alaoui, M.A.; Lebois, A.; Feriani, A.; Felhi, M. DVOLVER: Efficient Pareto-Optimal Neural Network Architecture Search. arXiv 2019, arXiv:1902.01654. [Google Scholar] [CrossRef]
- Pereira da Silva, E. Modelos de Crescimento e das Respostas de Frangas de Postura Submetidas a Diferentes Ingestoes de Aminoacidos Sulfurados. Available online: https://acervodigital.unesp.br/handle/11449/104074 (accessed on 25 September 2022).
- Liu, Y. UAV Building Segmentation Dataset. 2020. Available online: https://dataverse.harvard.edu/citation?persistentId=doi:10.7910/DVN/ACVYY9 (accessed on 25 September 2022).
- Openstreetmap Building Overlay of the G Center and MO Museum Area. Available online: https://www.openstreetmap.org/search?query=mo%20museum#map=19/54.67934/25.27751 (accessed on 25 September 2022).
- Lee, K.; Hong, G.; Sael, L.; Lee, S.; Kim, H.Y. MultiDefectNet: Multi-Class Defect Detection of Building Façade Based on Deep Convolutional Neural Network. Sustainability 2020, 12, 9785. [Google Scholar] [CrossRef]
- Zhang, G.; Pan, Y.; Zhang, L. Deep learning for detecting building façade elements from images considering prior knowledge. Autom. Constr. 2022, 133, 104016. [Google Scholar] [CrossRef]
- Mao, B.; Li, B. Building façade semantic segmentation based on K-means classification and graph analysis. Arab. J. Geosci. 2019, 12, 253. [Google Scholar] [CrossRef]
- Zolanvari, S.I.; Laefer, D.F.; Natanzi, A.S. Three-dimensional building façade segmentation and opening area detection from point clouds. ISPRS J. Photogramm. Remote Sens. 2018, 143, 134–149. [Google Scholar] [CrossRef]
- Su, Y.; Liu, W.; Yuan, Z.; Cheng, M.; Zhang, Z.; Shen, X.; Wang, C. DLA-Net: Learning dual local attention features for semantic segmentation of large-scale building facade point clouds. Pattern Recognit. 2022, 123, 108372. [Google Scholar] [CrossRef]
- Su, Y.; Liu, W.; Cheng, M.; Yuan, Z.; Wang, C. Local Fusion Attention Network for Semantic Segmentation of Building Facade Point Clouds. IEEE Geosci. Remote Sens. Lett. 2022, 19, 1–5. [Google Scholar] [CrossRef]













| Class | Deviation Value | mIoU Value | Scenario |
|---|---|---|---|
| 1 | 0.91 | 0.51 | clear weather conditions |
| 2 | 1.00 | 0.71 | |
| 3 | 0.91 | 0.72 | |
| 4 | 0.72 | 0.70 | |
| 5 | 1.28 | 0.75 | |
| 6 | 1.00 | 0.77 | |
| 7 | 0.52 | 0.69 | |
| 1 | 0.77 | 0.61 | rainy conditions |
| 2 | 0.33 | 0.65 | |
| 3 | 1.48 | 0.62 | |
| 4 | 1.76 | 0.61 | |
| 5 | 1.31 | 0.64 | |
| 6 | 0.78 | 0.69 | |
| 7 | 0.53 | 0.61 | |
| 1 | 0.83 | 0.55 | partially blocked or in shadow |
| 2 | 0.72 | 0.60 | |
| 3 | 1.16 | 0.61 | |
| 4 | 1.81 | 0.59 | |
| 5 | 0.97 | 0.57 | |
| 6 | 0.84 | 0.59 | |
| 7 | 1.74 | 0.55 | |
| 1 | 1.87 | 0.67 | Harward UAV dataset |
| 2 | 0.72 | 0.71 | |
| 3 | 0.52 | 0.62 | |
| 4 | 0.06 | 0.78 | |
| 5 | 0.60 | 0.69 | |
| 6 | 0.96 | 0.71 | |
| 7 | 0.82 | 0.59 |
| Method | Data Type | Accuracy and Conditions |
|---|---|---|
| MultiDefectNet [98] | RGB | 62.7% (varying) |
| DETR (transformer+FNN hybrid) [99] | RGB | 81.6% (clear) |
| K-means [100] | RGB | 82% (clear) |
| Pointcloud slicing [101] | Depth | 86% (unspecified) |
| DLA-net [102] | Depth | 83% (unspecified) |
| LFA-net [103] | Depth | 80.9 % (unspecified) |
| R-CNN with Pareto optimization (ours) | RGB | 98.41% (clear), 88.11% (rain), 82.95% (partially blocked) |
Publisher’s Note: MDPI stays neutral with regard to jurisdictional claims in published maps and institutional affiliations. |
© 2022 by the authors. Licensee MDPI, Basel, Switzerland. This article is an open access article distributed under the terms and conditions of the Creative Commons Attribution (CC BY) license (https://creativecommons.org/licenses/by/4.0/).
Share and Cite
Maskeliūnas, R.; Katkevičius, A.; Plonis, D.; Sledevič, T.; Meškėnas, A.; Damaševičius, R. Building Façade Style Classification from UAV Imagery Using a Pareto-Optimized Deep Learning Network. Electronics 2022, 11, 3450. https://doi.org/10.3390/electronics11213450
Maskeliūnas R, Katkevičius A, Plonis D, Sledevič T, Meškėnas A, Damaševičius R. Building Façade Style Classification from UAV Imagery Using a Pareto-Optimized Deep Learning Network. Electronics. 2022; 11(21):3450. https://doi.org/10.3390/electronics11213450
Chicago/Turabian StyleMaskeliūnas, Rytis, Andrius Katkevičius, Darius Plonis, Tomyslav Sledevič, Adas Meškėnas, and Robertas Damaševičius. 2022. "Building Façade Style Classification from UAV Imagery Using a Pareto-Optimized Deep Learning Network" Electronics 11, no. 21: 3450. https://doi.org/10.3390/electronics11213450
APA StyleMaskeliūnas, R., Katkevičius, A., Plonis, D., Sledevič, T., Meškėnas, A., & Damaševičius, R. (2022). Building Façade Style Classification from UAV Imagery Using a Pareto-Optimized Deep Learning Network. Electronics, 11(21), 3450. https://doi.org/10.3390/electronics11213450

