Next-Generation Hybrid RF Front-End with MoS2-FET Supply Management Circuit, CNT-FET Amplifiers, and Graphene Thin-Film Antennas
Abstract
1. Introduction
2. System Implementation
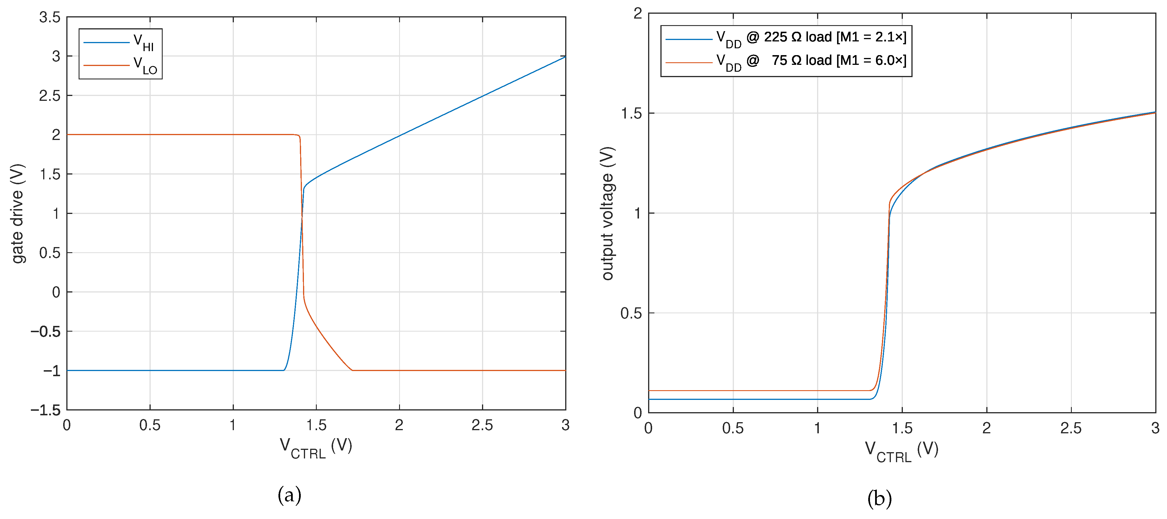
2.1. MoS2-FET Power Controller
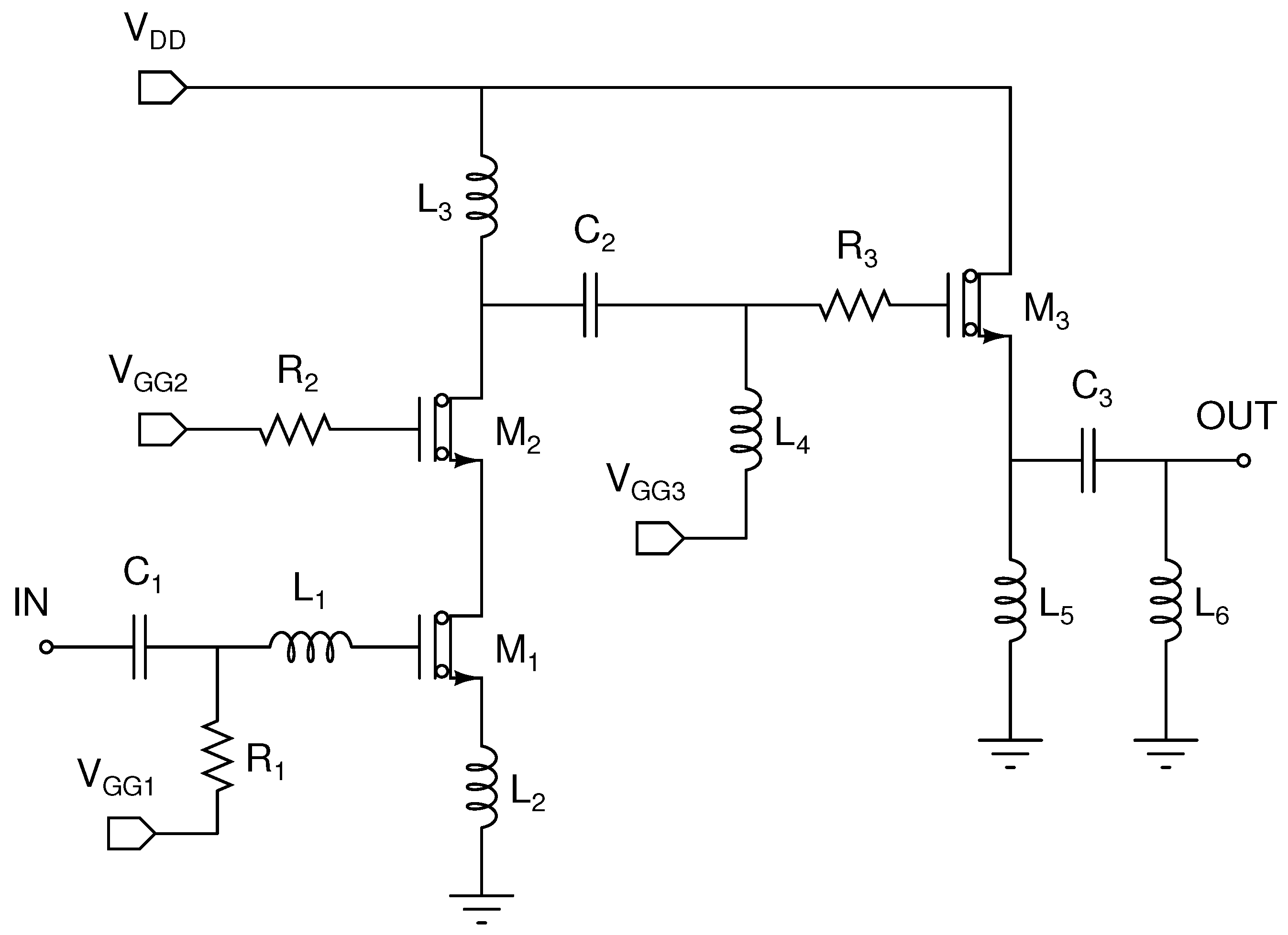
2.2. CNT-FET Amplifiers
2.3. NCG-Based Patch Antenna
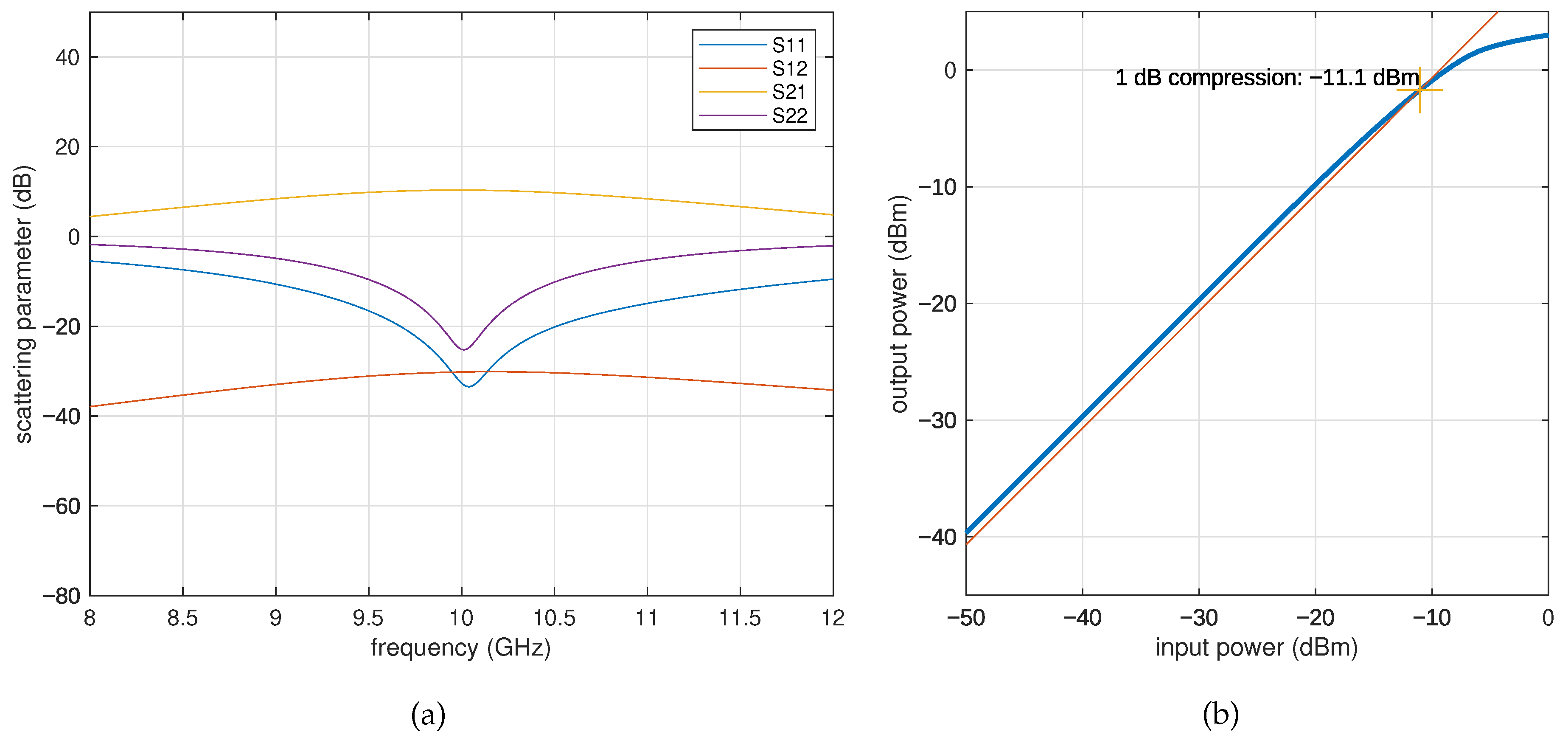
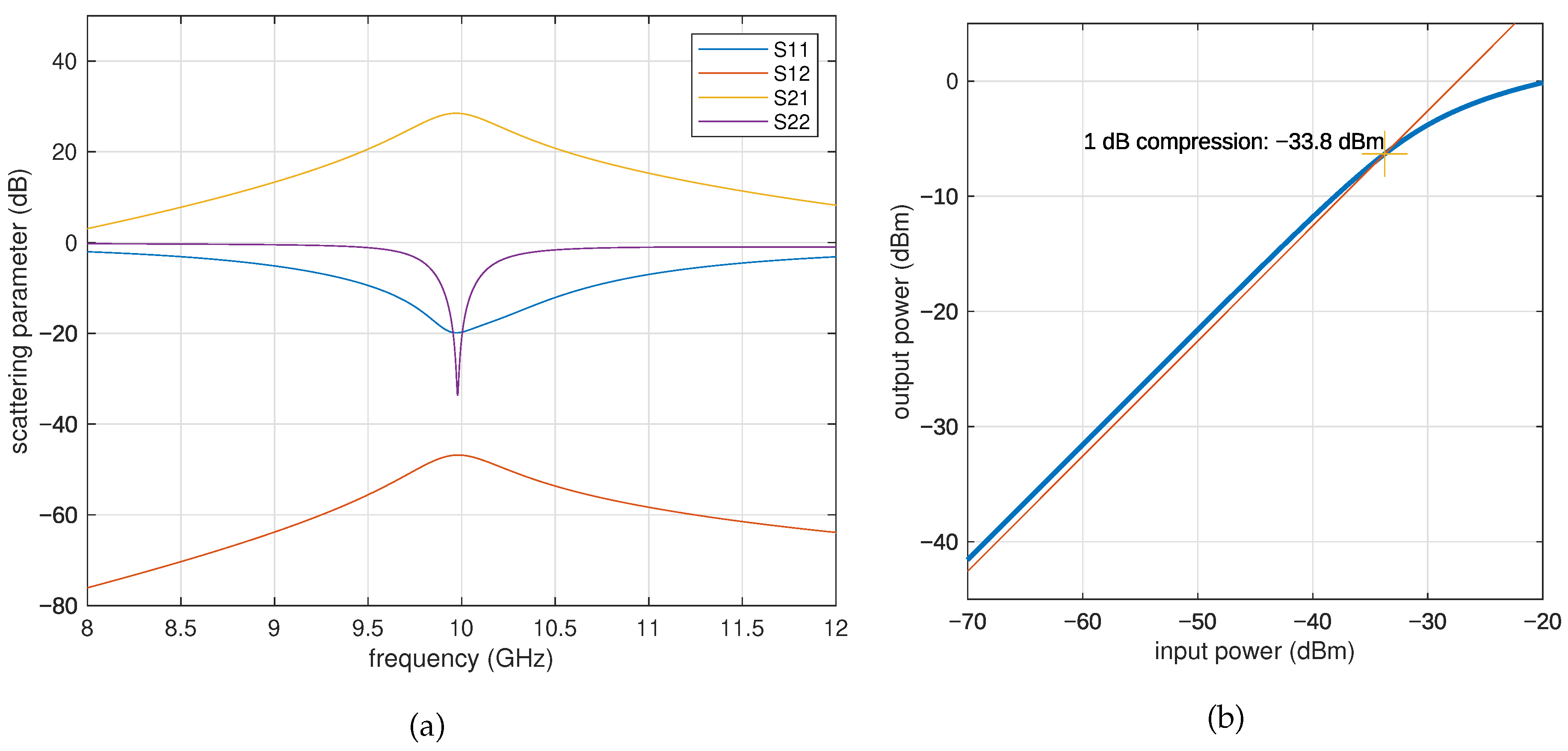
3. Simulation Results
4. Conclusions
Author Contributions
Funding
Conflicts of Interest
References
- Das, S.; Sebastian, A.; Pop, E.; McClellan, C.J.; Franklin, A.D.; Grasser, T.; Knobloch, T.; Illarionov, Y.; Penumatcha, A.V.; Appenzeller, J.; et al. Transistors based on two-dimensional materials for future integrated circuits. Nat. Electron. 2021, 4, 786–799. [Google Scholar] [CrossRef]
- Vatalaro, M.; De Rose, R.; Lanuzza, M.; Iannaccone, G.; Crupi, F. Assessment of 2D-FET Based Digital and Analog Circuits on Paper. Solid-State Electron. 2021, 185, 108063. [Google Scholar] [CrossRef]
- Chen, X.; Xie, Y.; Sheng, Y.; Tang, H.; Wang, Z.; Wang, Y.; Wang, Y.; Liao, F.; Ma, J.; Guo, X.; et al. Wafer-scale functional circuits based on two dimensional semiconductors with fabrication optimized by machine learning. Nat. Commun. 2021, 12, 5953. [Google Scholar] [CrossRef] [PubMed]
- Yu, L.; El-Damak, D.; Ha, S.; Rakheja, S.; Ling, X.; Kong, J.; Antoniadis, D.; Chandrakasan, A.; Palacios, T. MoS2 FET fabrication and modeling for large-scale flexible electronics. In Proceedings of the 2015 Symposium on VLSI Technology (VLSI Technology), Kyoto, Japan, 16–18 June 2015; IEEE: Piscataway, NJ, USA, 2015; pp. T144–T145. [Google Scholar]
- Cao, W.; Kang, J.; Sarkar, D.; Liu, W.; Banerjee, K. 2D Semiconductor FETs—Projections and Design for Sub-10 nm VLSI. IEEE Trans. Electron Devices 2015, 62, 3459–3469. [Google Scholar] [CrossRef]
- Cao, W.; Kang, J.; Liu, W.; Banerjee, K. A Compact Current–Voltage Model for 2D Semiconductor Based Field-Effect Transistors Considering Interface Traps, Mobility Degradation, and Inefficient Doping Effect. IEEE Trans. Electron Devices 2014, 61, 4282–4290. [Google Scholar] [CrossRef]
- Chen, Y.Y.; Sun, Z.; Chen, D. A SPICE Model of Flexible Transition Metal Dichalcogenide Field-Effect Transistors. In Proceedings of the 52nd Annual Design Automation Conference, DAC ’15, San Francisco, CA, USA, 7–11 June 2015; Association for Computing Machinery: New York, NY, USA, 2015. [Google Scholar]
- Ahsan, S.A.; Singh, S.K.; Mir, M.A.; Perucchini, M.; Polyushkin, D.K.; Mueller, T.; Fiori, G.; Marín, E.G. A SPICE Compact Model for Ambipolar 2-D-Material FETs Aiming at Circuit Design. IEEE Trans. Electron Devices 2021, 68, 3096–3103. [Google Scholar] [CrossRef]
- Estrada, C.J.; Ma, Z.; Chan, M. Complementary Two-Dimensional (2-D) MoS2 FET Technology. In Proceedings of the ESSDERC 2021—IEEE 51st European Solid-State Device Research Conference (ESSDERC), Grenoble, France, 13–22 September 2021; pp. 219–222. [Google Scholar]
- Chung, Y.Y.; Cheng, C.C.; Kang, B.K.; Chueh, W.C.; Wang, S.Y.; Chou, C.H.; Hung, T.Y.; Wang, S.Y.; Chang, W.H.; Li, L.J.; et al. Switchable NAND and NOR Logic Computing in Single Triple-Gate Monolayer MoS2 n-FET. In Proceedings of the 2020 IEEE International Electron Devices Meeting (IEDM), San Francisco, CA, USA, 12–18 December 2020; IEEE: Piscataway, NJ, USA, 2020; pp. 40.3.1–40.3.4. [Google Scholar]
- Khare, A.; Dwivedi, P. Design, simulation and optimization of multi-layered MoS2 based FET devices. Eng. Res. Express 2021, 3, 045046. [Google Scholar] [CrossRef]
- Aldrigo, M.; Dragoman, M.; Iordanescu, S.; Boldeiu, G.; Crippa, P.; Biagetti, G.; Turchetti, C.; Pierantoni, L.; Mencarelli, D.; Xavier, S.; et al. Tunable and Miniaturized Microwave Filters Using Carbon Nanotube-Based Variable Capacitors. IEEE Trans. Nanotechnol. 2022, 21, 118–130. [Google Scholar] [CrossRef]
- Moaiyeri, M.H.; Khastoo, N.; Nasiri, M.; Navi, K.; Bagherzadeh, N. An efficient analog-to-digital converter based on carbon nanotube FETs. J. Low Power Electron. 2016, 12, 150–157. [Google Scholar] [CrossRef]
- Zanjani, S.M.A.; Dousti, M.; Dolatshahi, M. Inverter-based, low-power and low-voltage, new mixed-mode Gm-C filter in subthreshold CNTFET technology. IET Circuits Devices Syst. 2018, 12, 681–688. [Google Scholar] [CrossRef]
- Jooq, M.K.Q.; Mir, A.; Mirzakuchaki, S.; Farmani, A. Design and performance analysis of wrap-gate CNTFET-based ring oscillators for IoT applications. Integration 2020, 70, 116–125. [Google Scholar] [CrossRef]
- Schröter, M.; Claus, M.; Hermann, S.; Tittman-Otto, J.; Haferlach, M.; Mothes, S.; Schulz, S. CNTFET-based RF electronics—State-of-the-art and future prospects. In Proceedings of the 2016 IEEE 16th Topical Meeting on Silicon Monolithic Integrated Circuits in RF Systems (SiRF), Austin, TX, USA, 24–27 January 2016; IEEE: Piscataway, NJ, USA, 2016; pp. 97–100. [Google Scholar]
- Ramos-Silva, J.N.; Pacheco-Sanchez, A.; Diaz-Albarran, L.M.; Rodriguez-Mendez, L.M.; Enciso-Aguilar, M.A.; Schröter, M.; Ramírez-García, E. High-frequency performance study of CNTFET-based amplifiers. IEEE Trans. Nanotechnol. 2020, 19, 284–291. [Google Scholar] [CrossRef]
- Khaleqi Qaleh Jooq, M.; Bozorgmehr, A.; Mirzakuchaki, S. A low-power delay stage ring VCO based on wrap-gate CNTFET technology for X-band satellite communication applications. Int. J. Circuit Theory Appl. 2021, 49, 142–158. [Google Scholar] [CrossRef]
- Baumgardner, J.E.; Pesetski, A.A.; Murduck, J.M.; Przybysz, J.X.; Adam, J.D.; Zhang, H. Inherent linearity in carbon nanotube field-effect transistors. Appl. Phys. Lett. 2007, 91, 052107. [Google Scholar] [CrossRef]
- Mothes, S.; Claus, M.; Schröter, M. Toward linearity in Schottky barrier CNTFETs. IEEE Trans. Nanotechnol. 2015, 14, 372–378. [Google Scholar] [CrossRef]
- Alam, A.U.; Rogers, C.M.S.; Paydavosi, N.; Holland, K.D.; Ahmed, S.; Vaidyanathan, M. RF linearity potential of carbon-nanotube transistors versus MOSFETs. IEEE Trans. Nanotechnol. 2013, 12, 340–351. [Google Scholar] [CrossRef]
- Falaschetti, L.; Mencarelli, D.; Pelagalli, N.; Crippa, P.; Biagetti, G.; Turchetti, C.; Deligeorgis, G.; Pierantoni, L. A compact and robust technique for the modeling and parameter extraction of carbon nanotube field effect transistors. Electronics 2020, 9, 2199. [Google Scholar] [CrossRef]
- Weller, K. Mobile broadband system evolution and RF technology requirements for user equipment. In Proceedings of the 2008 IEEE Compound Semiconductor Integrated Circuits Symposium, Monterey, CA, USA, 12–15 October 2008; IEEE: Piscataway, NJ, USA, 2008; pp. 1–4. [Google Scholar]
- Aldrigo, M.; Dragoman, M.; Iordanescu, S.; Avram, A.; Simionescu, O.G.; Parvulescu, C.; El Ghannudi, H.; Montori, S.; Nicchi, L.; Xavier, S.; et al. Tunable 24-GHz Antenna Arrays Based on Nanocrystalline Graphite. IEEE Access 2021, 9, 122443–122456. [Google Scholar] [CrossRef]
- Hamed, A.; Asad, M.; Wei, M.D.; Vorobiev, A.; Stake, J.; Negra, R. Integrated 10-GHz Graphene FET Amplifier. IEEE J. Microwaves 2021, 1, 821–826. [Google Scholar] [CrossRef]
- Liu, L.; Han, J.; Xu, L.; Zhou, J.; Zhao, C.; Ding, S.; Shi, H.; Xiao, M.; Ding, L.; Ma, Z.; et al. Aligned, high-density semiconducting carbon nanotube arrays for high-performance electronics. Science 2020, 368, 850–856. [Google Scholar] [CrossRef]
- Zhong, D.; Zhang, Z.; Ding, L.; Han, J.; Xiao, M.; Si, J.; Xu, L.; Qiu, C.; Peng, L.M. Gigahertz integrated circuits based on carbon nanotube films. Nat. Electron. 2018, 1, 40–45. [Google Scholar] [CrossRef]
- Rutherglen, C.; Kane, A.A.; Marsh, P.F.; Cain, T.A.; Hassan, B.I.; AlShareef, M.R.; Zhou, C.; Galatsis, K. Wafer-scalable, aligned carbon nanotube transistors operating at frequencies of over 100 GHz. Nat. Electron. 2019, 2, 530–539. [Google Scholar] [CrossRef]
- Hartmann, M.; Hermann, S.; Marsh, P.F.; Rutherglen, C.; Wang, D.; Ding, L.; Peng, L.M.; Claus, M.; Schröter, M. CNTFET Technology for RF Applications: Review and Future Perspective. IEEE J. Microwaves 2021, 1, 275–287. [Google Scholar] [CrossRef]
- Crippa, P.; Biagetti, G.; Turchetti, C.; Falaschetti, L.; Mencarelli, D.; Deligeorgis, G.; Pierantoni, L. A high-gain CNTFET-based LNA developed using a compact design-oriented device model. Electronics 2021, 10, 2835. [Google Scholar] [CrossRef]
- Saberkari, A.; Khorgami, O.; Bagheri, J.; Madec, M.; Hosseini-Golgoo, S.M.; Alarcón-Cot, E. Design of broadband CNFET LNA based on extracted I–V closed-form equation. IEEE Trans. Nanotechnol. 2018, 17, 731–742. [Google Scholar] [CrossRef]
- Saleem, A.; Alam, M.S.; Moinuddin, A.A.; Armstrong, G.A. Carbon nano-tube field effect transistors for dualband low noise amplifier. In Proceedings of the IMPACT-2013, Aligarh, India, 23–25 November 2013; IEEE: Piscataway, NJ, USA, 2013; pp. 176–179. [Google Scholar]
- Makni, W.; Barrage, I.; Samet, H.; Masmoudi, M.; Najari, M. Low noise high frequency CNTFET amplifier. In Proceedings of the 2013 8th International Conference on Design Technology of Integrated Systems in Nanoscale Era (DTIS), Abu Dhabi, UAE, 26–28 March 2013; IEEE: Piscataway, NJ, USA, 2013; pp. 45–49. [Google Scholar]
- Hua, Q.; Gao, G.; Jiang, C.; Yu, J.; Sun, J.; Zhang, T.; Gao, B.; Cheng, W.; Liang, R.; Qian, H.; et al. Atomic threshold-switching enabled MoS2 transistors towards ultralow-power electronics. Nat. Commun. 2020, 11, 1–10. [Google Scholar] [CrossRef] [PubMed]
- Dragoman, M.; Dragoman, D. Atomic-Scale Electronics Beyond CMOS; Springer: Cham, Switzerland, 2021. [Google Scholar]
- Eron, M.; Lin, S.; Wang, D.; Schroter, M.; Kempf, P. L-band carbon nanotube transistor amplifier. Electron. Lett. 2011, 47, 265–266. [Google Scholar] [CrossRef]
- Zhou, J.; Liu, L.; Shi, H.; Zhu, M.; Cheng, X.; Ren, L.; Ding, L.; Peng, L.M.; Zhang, Z. Carbon Nanotube Based Radio Frequency Transistors for K-Band Amplifiers. ACS Appl. Mater. Interfaces 2021, 13, 37475–37482. [Google Scholar] [CrossRef]
- Suryavanshi, S.V.; Pop, E. S2DS: Physics-based compact model for circuit simulation of two-dimensional semiconductor devices including non-idealities. J. Appl. Phys. 2016, 120, 224503. [Google Scholar] [CrossRef]
- Suryavanshi, S.V.; Pop, E. Stanford 2D Semiconductor (S2DS) Transistor Model (Version 1.2.0); nanoHUB, Purdue University: West Lafayette, IN, USA, 2018. [Google Scholar] [CrossRef]
- Lee, C.S.; Wong, H.S.P. Stanford Virtual-Source Carbon Nanotube Field-Effect Transistors Model; nanoHUB, Purdue University: West Lafayette, IN, USA, 2015. [Google Scholar] [CrossRef]
- Lee, C.S.; Pop, E.; Franklin, A.D.; Haensch, W.; Wong, H.S.P. A Compact Virtual-Source Model for Carbon Nanotube FETs in the Sub-10-nm Regime—Part I: Intrinsic Elements. IEEE Trans. Electron Devices 2015, 62, 3061–3069. [Google Scholar] [CrossRef]
- Lee, C.S.; Pop, E.; Franklin, A.D.; Haensch, W.; Wong, H.S.P. A Compact Virtual-Source Model for Carbon Nanotube FETs in the Sub-10-nm Regime—Part II: Extrinsic Elements, Performance Assessment, and Design Optimization. IEEE Trans. Electron Devices 2015, 62, 3070–3078. [Google Scholar] [CrossRef]
- Gao, H.; Shi, J.; Lin, F. A wideband LNA with Gm-boosted and noise cancel technique. In Proceedings of the 2020 IEEE International Conference on Integrated Circuits, Technologies and Applications (ICTA), Nanjing, China, 23-25 November 2020; IEEE: Piscataway, NJ, USA, 2020; pp. 17–18. [Google Scholar]
- Din, S.; Morishita, A.M.; Yamamoto, N.; Brown, C.; Wojtowicz, M.; Siddiqui, M. High-power K-band GaN PA MMICs and module for NPR and PAE. In Proceedings of the 2017 IEEE MTT-S International Microwave Symposium (IMS), Honolulu, HI, USA, 4–9 June 2017; IEEE: Piscataway, NJ, USA, 2017; pp. 1838–1841. [Google Scholar]
- Duffy, M.R.; Lasser, G.; Nevett, G.; Roberg, M.; Popović, Z. A Three-Stage 18.5–24-GHz GaN-on-SiC 4 W 40% Efficient MMIC PA. IEEE J.-Solid-State Circuits 2019, 54, 2402–2410. [Google Scholar] [CrossRef]
- Giofrè, R.; Colantonio, P.; Costanzo, F.; Vitobello, F.; Lopez, M.; Cabria, L. A 17.3–20.2-GHz GaN-Si MMIC Balanced HPA for Very High Throughput Satellites. IEEE Microw. Wirel. Components Lett. 2021, 31, 296–299. [Google Scholar] [CrossRef]
- Yi, C.; Lu, Y.; Zhao, Z.; Wang, Y.; Zhou, J.; Zhao, B.; Li, P.; Ma, X.; Hao, Y. A 10-W High-Power Amplifier Using Input Nonlinearity for K-Band Satcom Applications. IEEE Microw. Wirel. Components Lett. 2022, 32, 871–874. [Google Scholar] [CrossRef]
- Jin, G.; Yan, N.; Lin, Y.; Xu, H. A Linear CMOS Power Amplifier With Efficiency-Optimized Transformer Matching. IEEE Microw. Wirel. Components Lett. 2022, 32, 1059–1062. [Google Scholar] [CrossRef]
- Huang, T.W.; Yen, H.C.; Tsai, J.H.; Bai, W.T.; Hung, J.C.; Liang, Y.J. A 19.7–38.9-GHz Ultrabroadband PA With Phase Linearization for 5G in 28-nm CMOS Process. IEEE Microw. Wirel. Components Lett. 2022, 32, 327–330. [Google Scholar] [CrossRef]
- Yu, H.; Chen, Y.; Boon, C.C.; Mak, P.I.; Martins, R.P. A 0.096-mm21–20-GHz triple-path noise-canceling common-gate common-source LNA with dual complementary pMOS–nMOS configuration. IEEE Trans. Microw. Theory Tech. 2020, 68, 144–159. [Google Scholar] [CrossRef]
- Deng, H.; Feng, H.; Zhang, N. A 0.03–3GHz inductorless wideband low noise amplifier in 65nm CMOS. In Proceedings of the 2020 IEEE 3rd International Conference on Electronics Technology (ICET), Chengdu, China, 8–12 May 2020; IEEE: Piscataway, NJ, USA, 2020; pp. 79–82. [Google Scholar]












| Reference | [44] | [45] | [46] | [47] | [48] | [49] | This Work |
|---|---|---|---|---|---|---|---|
| Node | 200 nm | 150 nm | 100 nm | 100 nm | 40 nm | 28 nm | 90 nm |
| Technology | GaN-on-SiC | GaN-on-SiC | GaN-on-Si | GaN-on-Si | CMOS | CMOS | CNT-FET |
| Data | Meas. | Meas. | Meas. | Meas. | Meas. | Meas. | Sim. |
| BW (GHz) | 17.2–20.2 | 18.5–24 | 17–20.5 | 17–20.5 | 26.9–33.2 | 19.7–38.9 | 8.7–11.3 |
| Pout (dBm) | 40 | 36.5 | 40 | 40.4 | 17.8 | 16.2 | 3.0 |
| Gain (dB) | 20 | 25 | 24 | 23 | 14.8 | 18.1 | 10.3 |
| PAE (%) | 38 | 40 | 30 | 33 | 30.7 | 27.3 | 10 |
| Reference | [50] | [51] | [43] | [36] | [31] | [30] | This Work |
|---|---|---|---|---|---|---|---|
| Node | 65 nm | 65 nm | 130 nm | 450 nm | 32 nm | 90 nm | 90 nm |
| Technology | CMOS | CMOS | CMOS | CNT-FET | CNT-FET | CNT-FET | CNT-FET |
| Data | Meas. | Sim. | Sim. | Meas. | Sim. | Sim. | Sim. |
| BW (GHz) | 1–20 | 0.03–3 | 0.1–5 | 1–1.2 | 3–38 | 0.01–2.5 | 9.75–10.25 |
| Supply (V) | 1.6 | 1.2 | 1.2 | 2.5 | 1.0 | 2.0 | 1.5 |
| Power (mW) | 20.3 | 5.7 | 4.4 | N/A | 16 | 18 | 30 |
| Gain (dB) | 12.8 | 11.6 | 20 | 11 | 13.7–14.7 | 27.5 | 28.4 |
| NF (dB) | 3.3–5.3 | 2.7–3.32 | 3.04–3.97 | 8 | 0.4–1.3 | 1.0 | 1.2 |
Publisher’s Note: MDPI stays neutral with regard to jurisdictional claims in published maps and institutional affiliations. |
© 2022 by the authors. Licensee MDPI, Basel, Switzerland. This article is an open access article distributed under the terms and conditions of the Creative Commons Attribution (CC BY) license (https://creativecommons.org/licenses/by/4.0/).
Share and Cite
Crippa, P.; Biagetti, G.; Minelli, L.; Turchetti, C.; Aldrigo, M.; Dragoman, M.; Mencarelli, D.; Pierantoni, L. Next-Generation Hybrid RF Front-End with MoS2-FET Supply Management Circuit, CNT-FET Amplifiers, and Graphene Thin-Film Antennas. Electronics 2022, 11, 3708. https://doi.org/10.3390/electronics11223708
Crippa P, Biagetti G, Minelli L, Turchetti C, Aldrigo M, Dragoman M, Mencarelli D, Pierantoni L. Next-Generation Hybrid RF Front-End with MoS2-FET Supply Management Circuit, CNT-FET Amplifiers, and Graphene Thin-Film Antennas. Electronics. 2022; 11(22):3708. https://doi.org/10.3390/electronics11223708
Chicago/Turabian StyleCrippa, Paolo, Giorgio Biagetti, Lorenzo Minelli, Claudio Turchetti, Martino Aldrigo, Mircea Dragoman, Davide Mencarelli, and Luca Pierantoni. 2022. "Next-Generation Hybrid RF Front-End with MoS2-FET Supply Management Circuit, CNT-FET Amplifiers, and Graphene Thin-Film Antennas" Electronics 11, no. 22: 3708. https://doi.org/10.3390/electronics11223708
APA StyleCrippa, P., Biagetti, G., Minelli, L., Turchetti, C., Aldrigo, M., Dragoman, M., Mencarelli, D., & Pierantoni, L. (2022). Next-Generation Hybrid RF Front-End with MoS2-FET Supply Management Circuit, CNT-FET Amplifiers, and Graphene Thin-Film Antennas. Electronics, 11(22), 3708. https://doi.org/10.3390/electronics11223708

