Features and Always-On Wake-Up Detectors for Sparse Acoustic Event Detection
Abstract
1. Introduction
2. State-of-the-Art Acoustic Wake-Up Detector Analysis
2.1. Methodology
2.2. Results
2.3. Discussion
3. Wake-Up Detector Selection
3.1. Criteria
3.2. Results
3.3. Selected Detectors
3.3.1. Spectro-Temporal Decomposition
3.3.2. Level-Crossing Rate
4. Motor Vehicle Passing Detection
4.1. Motor Vehicle Passing Event and Signal
4.2. Detector Implementations
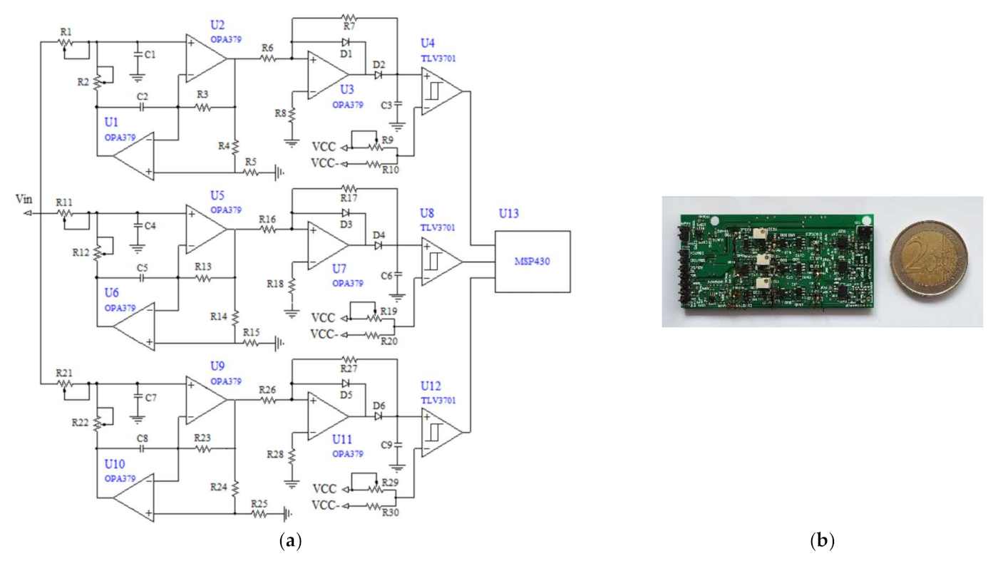
4.2.1. Spectro-Temporal Decomposition Detector Implementation
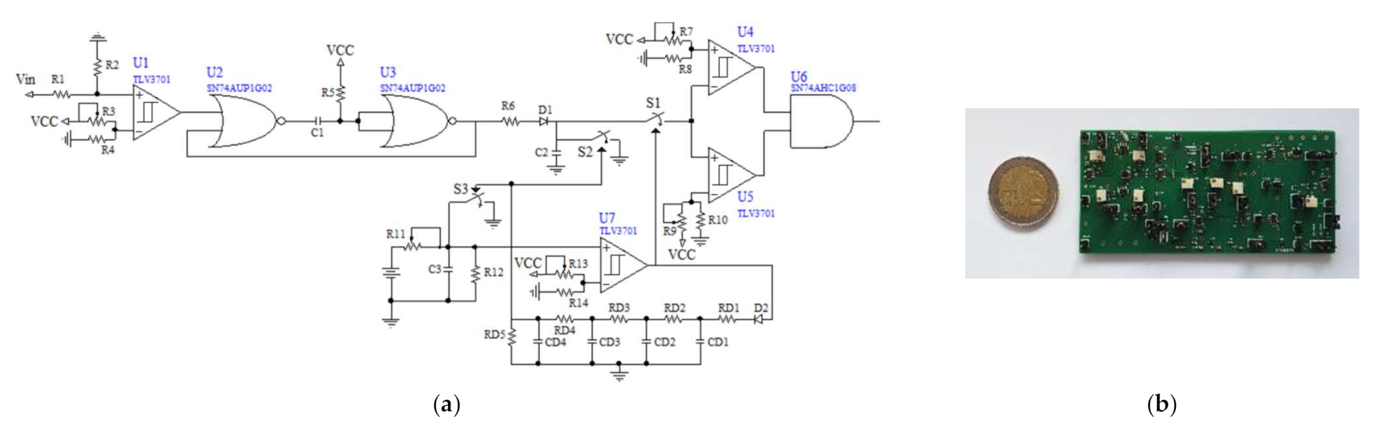
4.2.2. Level-Crossing Rate Detector Implementation
4.3. Experimental Setup and Procedure
4.3.1. Experimental Setup
4.3.2. Experimental Procedure
4.4. Results
5. Conclusions
Author Contributions
Funding
Conflicts of Interest
References
- Alioto, M. From Less Batteries to Battery-Less Alert Systems with Wide Power Adaptation down to nWs—Toward a Smarter, Greener World. IEEE Des. Test 2021, 38, 90–133. [Google Scholar] [CrossRef]
- Alioto, M. IoT: Bird’s Eye View, Megatrends and Perspectives. In Enabling the Internet of Things; Alioto, M., Ed.; Springer International Publishing: Cham, Switzerland, 2017; pp. 1–45. ISBN 978-3-319-51480-2. [Google Scholar]
- Goux, N.; Badets, F. Review on event-driven wake-up sensors for ultra-low power time-domain design. Midwest Symp. Circuits Syst. 2018, 2018, 554–557. [Google Scholar] [CrossRef]
- Zikria, Y.B.; Ali, R.; Afzal, M.K.; Kim, S.W. Next-Generation Internet of Things (IoT): Opportunities, Challenges, and Solutions. Sensors 2021, 21, 1174. [Google Scholar] [CrossRef] [PubMed]
- Thoen, B.; Ottoy, G.; Rosas, F.; Lauwereins, S.; Rajendran, S.; De Strycker, L.; Pollin, S.; Verhelst, M. Saving energy in WSNs for acoustic surveillance applications while maintaining QoS. In Proceedings of the 2017 IEEE Sensors Applications Symposium, Glassboro, NJ, USA, 13–15 March 2017; pp. 1–6. [Google Scholar] [CrossRef]
- Rovere, G.; Fateh, S.; Benini, L. A 2.2-µW Cognitive Always-On Wake-Up Circuit for Event-Driven Duty-Cycling of IoT Sensor Nodes. IEEE J. Emerg. Sel. Top. Circuits Syst. 2018, 8, 543–554. [Google Scholar] [CrossRef]
- Olsson, R.H.; Bogoslovov, R.B.; Gordon, C. Event driven persistent sensing: Overcoming the energy and lifetime limitations in unattended wireless sensors. In Proceedings of the 2016 IEEE SENSORS, Orlando, FL, USA, 30 October–3 November 2016; pp. 1–3. [Google Scholar] [CrossRef]
- Fourniol, M.; Gies, V.; Barchasz, V.; Kussener, E. Low-Power Wake-Up System based on Frequency Analysis for Environmental Internet of Things. In Proceedings of the 2018 14th IEEE/ASME International Conference on Mechatronic and Embedded Systems and Applications (MESA), Oulu, Finland, 2–4 July 2018; pp. 1–6. [Google Scholar] [CrossRef]
- Oletic, D.; Korman, L.; Magno, M.; Bilas, V. Time-frequency pattern wake-up detector for low-power always-on sensing of acoustic events. In Proceedings of the 2018 IEEE International Instrumentation and Measurement Technology Conference (I2MTC), Houston, TX, USA, 14–17 May 2018; pp. 1–6. [Google Scholar] [CrossRef]
- Anastasopoulos, A.A. Signal Processing and Pattern Recognition of Ae Signatures. In Experimental Analysis of Nano and Engineering Materials and Structures; Springer: Dordrecht, The Netherlands, 2007; pp. 929–930. [Google Scholar] [CrossRef]
- Jensen, U.; Kugler, P.; Ring, M.; Eskofier, B.M. Approaching the accuracy–cost conflict in embedded classification system design. Pattern Anal. Appl. 2016, 19, 839–855. [Google Scholar] [CrossRef]
- Mayer, P.; Magno, M.; Benini, L. Self-Sustaining Acoustic Sensor with Programmable Pattern Recognition for Underwater Monitoring. IEEE Trans. Instrum. Meas. 2019, 68, 2346–2355. [Google Scholar] [CrossRef]
- Fourniol, M.; Gies, V.; Barchasz, V.; Kussener, E.; Barthelemy, H.; Vauche, R.; Glotin, H. Analog Ultra Low-Power Acoustic Wake-Up System Based on Frequency Detection. In Proceedings of the 2018 IEEE International Conference on Internet of Things and Intelligence System (IOTAIS), Bali, Indonesia, 1–3 November 2018; pp. 109–115. [Google Scholar] [CrossRef]
- Astapov, S.; Preden, J.S.; Ehala, J.; Riid, A. Object detection for military surveillance using distributed multimodal smart sensors. In Proceedings of the 2014 19th International Conference on Digital Signal Processing, Hong Kong, China, 20–23 August 2014; pp. 366–371. [Google Scholar] [CrossRef]
- Mayer, P.; Magno, M.; Benini, L. A2Event: A Micro-Watt Programmable Frequency-Time Detector for Always-On Energy-Neutral Sensing. Sustain. Comput. Inform. Syst. 2019, 25, 100368. [Google Scholar] [CrossRef]
- Bhattacharyya, S.; Andryzcik, S.; Graham, D.W. An Acoustic Vehicle Detector and Classifier Using a Reconfigurable Analog/Mixed-Signal Platform. J. Low Power Electron. Appl. 2020, 10, 6. [Google Scholar] [CrossRef]
- Jeong, S.; Chen, Y.; Jang, T.; Tsai, J.M.L.; Blaauw, D.; Kim, H.S.; Sylvester, D. Always-On 12-nW Acoustic Sensing and Object Recognition Microsystem for Unattended Ground Sensor Nodes. IEEE J. Solid-State Circuits 2018, 53, 261–274. [Google Scholar] [CrossRef]
- Wang, Y.; Zhou, R.; Liu, Z.; Yan, B. A Low-Power CMOS Wireless Acoustic Sensing Platform for Remote Surveillance Applications. Sensors 2020, 20, 178. [Google Scholar] [CrossRef]
- Kucukbay, S.E.; Sert, M.; Yazici, A. Use of Acoustic and Vibration Sensor Data to Detect Objects in Surveillance Wireless Sensor Networks. In Proceedings of the 2017 21st International Conference on Control Systems and Computer Science (CSCS), Bucharest, Romania, 29–31 May 2017; pp. 207–212. [Google Scholar] [CrossRef]
- Salazar-García, C.; Castro-González, R.; Chacón-Rodríguez, A. RISC-V based sound classifier intended for acoustic surveillance in protected natural environments. In Proceedings of the 2017 IEEE 8th Latin American Symposium on Circuits & Systems (LASCAS), Bariloche, Argentina, 20–23 February 2017; pp. 1–4. [Google Scholar] [CrossRef]
- Delgado Prieto, M.; Zurita Millan, D.; Wang, W.; Machado Ortiz, A.; Ortega Redondo, J.A.; Romeral Martinez, L. Self-powered wireless sensor applied to gear diagnosis based on acoustic emission. IEEE Trans. Instrum. Meas. 2016, 65, 15–24. [Google Scholar] [CrossRef][Green Version]
- Oletic, D.; Bilas, V. Asthmatic Wheeze Detection from Compressively Sensed Respiratory Sound Spectra. IEEE J. Biomed. Health Inform. 2018, 22, 1406–1414. [Google Scholar] [CrossRef] [PubMed]
- Oletic, D.; Bilas, V. Energy-efficient respiratory sounds sensing for personal mobile asthma monitoring. IEEE Sens. J. 2016, 16, 8295–8303. [Google Scholar] [CrossRef]
- Tschope, C.; Duckhorn, F.; Richter, C.; Bl, P.; Wolff, M. An Embedded System for Acoustic Pattern Recognition. In Proceedings of the 2017 IEEE SENSORS, Glasgow, UK, 29 October–1 November 2017; pp. 1–3. [Google Scholar] [CrossRef]
- Mois, G.; Folea, S.; Sanislav, T. Analysis of Three IoT-Based Wireless Sensors for Environmental Monitoring. IEEE Trans. Instrum. Meas. 2017, 66, 2056–2064. [Google Scholar] [CrossRef]
- Luo, L.; Qin, H.; Song, X.; Wang, M.; Qiu, H.; Zhou, Z. Wireless Sensor Networks for Noise Measurement and Acoustic Event Recognitions in Urban Environments. Sensors 2020, 20, 2093. [Google Scholar] [CrossRef]
- Peckens, C.; Porter, C.; Rink, T. Wireless Sensor Networks for Long-Term Monitoring of Urban Noise. Sensors 2018, 18, 3161. [Google Scholar] [CrossRef]
- Yang, M.; Yeh, C.H.; Zhou, Y.; Cerqueira, J.P.; Lazar, A.A.; Seok, M. Design of an Always-On Deep Neural Network-Based 1-μ W Voice Activity Detector Aided with a Customized Software Model for Analog Feature Extraction. IEEE J. Solid-State Circuits 2019, 54, 1764–1777. [Google Scholar] [CrossRef]
- Lauwereins, S.; Meert, W.; Gemmeke, J.; Verhelst, M. Ultra-low-power voice-activity-detector through context- and resource-cost-aware feature selection in decision trees. In Proceedings of the 2014 IEEE International Workshop on Machine Learning for Signal Processing (MLSP), Reims, France, 21–24 September 2014; pp. 1–6. [Google Scholar] [CrossRef]
- Medeiros, J.E.G.; Chrisostomó, L.A.P.; Meira, G.; Toledo, Y.C.R.; Pimenta, M.; Haddad, S.A.P. A fully analog low-power wavelet-based Hearing Aid Front-end. In Proceedings of the 2013 IEEE Biomedical Circuits and Systems Conference (BioCAS), Rotterdam, The Netherlands, 31 October–2 November 2013; pp. 242–245. [Google Scholar] [CrossRef]
- Price, M.; Glass, J.; Chandrakasan, A.P. A Low-Power Speech Recognizer and Voice Activity Detector Using Deep Neural Networks. IEEE J. Solid-State Circuits 2018, 53, 66–75. [Google Scholar] [CrossRef]
- Raychowdhury, A.; Tokunaga, C.; Beltman, W.; Deisher, M.; Tschanz, J.W.; De, V. A 2.3 nJ/Frame Voice Activity Detector-Based Audio Front-End for Context-Aware System-On-Chip Applications in 32-nm CMOS. IEEE J. Solid-State Circuits 2013, 48, 1963–1969. [Google Scholar] [CrossRef]
- Shan, W.; Yang, M.; Wang, T.; Lu, Y.; Cai, H.; Zhu, L.; Xu, J.; Wu, C.; Shi, L.; Yang, J. A 510-nW Wake-Up Keyword-Spotting Chip Using Serial-FFT-Based MFCC and Binarized Depthwise Separable CNN in 28-nm CMOS. IEEE J. Solid-State Circuits 2021, 56, 151–164. [Google Scholar] [CrossRef]
- Alías, F.; Socoró, J.C.; Sevillano, X. A review of physical and perceptual feature extraction techniques for speech, music and environmental sounds. Appl. Sci. 2016, 6, 143. [Google Scholar] [CrossRef]
- Serizel, R.; Bisot, V.; Essid, S.; Richard, G. Acoustic Features for Environmental Sound Analysis. In Computational Analysis of Sound Scenes and Events; Springer International Publishing: Cham, Switzerland, 2018; pp. 71–101. [Google Scholar] [CrossRef]
- Chu, S.; Narayanan, S.; Kuo, C.J. Environmental Sound Recognition with Time–Frequency Audio Features. IEEE Trans. Audio Speech. Lang. Processing 2009, 17, 1142–1158. [Google Scholar] [CrossRef]
- Gazivoda, M.; Bilas, V. Low-Power Sensor Interface with a Switched Inductor Frequency Selective Envelope Detector. Sensors 2021, 21, 2124. [Google Scholar] [CrossRef] [PubMed]
- Oletic, D.; Gazivoda, M.; Bilas, V. A programmable 3-channel acoustic wake-up interface enabling always-on detection of underwater events within 20 µA. In Proceedings of the Eurosensors 2018 Conference, Graz, Austria, 9–12 September 2018; pp. 1–7. [Google Scholar] [CrossRef]
- Gutierrez, E.; Perez, C.; Hernandez, F.; Hernandez, L. VCO-based Feature Extraction Architecture for Low Power Speech Recognition Applications. In Proceedings of the 2019 IEEE 62nd International Midwest Symposium on Circuits and Systems (MWSCAS), Dallas, TX, USA, 4–7 August 2019; pp. 1175–1178. [Google Scholar] [CrossRef]
- Oh, S.; Kim, H.-S.; Sylvester, D.; Cho, M.; Shi, Z.; Lim, J.; Kim, Y.; Jeong, S.; Chen, Y.; Rothe, R.; et al. An Acoustic Signal Processing Chip With 142-nW Voice Activity Detection Using Mixer-Based Sequential Frequency Scanning and Neural Network Classification. IEEE J. Solid-State Circuits 2019, 54, 3005–3016. [Google Scholar] [CrossRef]
- Badami, K.M.H.; Lauwereins, S.; Meert, W.; Verhelst, M. A 90 nm CMOS, 6 μW power-proportional acoustic sensing frontend for voice activity detection. IEEE J. Solid-State Circuits 2016, 51, 291–302. [Google Scholar] [CrossRef]
- Rumberg, B.; Graham, D.W.; Kulathumani, V. A low-power, programmable analog event detector for resource-constrained sensing systems. In Proceedings of the 2012 IEEE 55th International Midwest Symposium on Circuits and Systems (MWSCAS), Boise, ID, USA, 5–8 August 2012; pp. 338–341. [Google Scholar] [CrossRef]
- Wang, Z.; Liu, Y.; Zhou, P.; Tan, Z.; Fan, H.; Zhang, Y.; Shen, L.; Ru, J.; Wang, Y.; Ye, L.; et al. A 148-nW Reconfigurable Event-Driven Intelligent Wake-Up System for AIoT Nodes Using an Asynchronous Pulse-Based Feature Extractor and a Convolutional Neural Network. IEEE J. Solid-State Circuits 2021, 56, 3274–3288. [Google Scholar] [CrossRef]
- Kim, C.M.; Lee, S.Y. A digital chip for robust speech recognition in noisy environment. In Proceedings of the 2001 IEEE International Conference on Acoustics, Speech, and Signal Processing. Proceedings (Cat. No. 01CH37221), Salt Lake City, UT, USA, 7–11 May 2001; Volume 2, pp. 1089–1092. [Google Scholar] [CrossRef]
- He, F. A Portable Low-Power Electronic Adherence Monitoring System for Cystic Fibrosis; University of Sheffield: Sheffield, UK, 2019. [Google Scholar]
- Goldberg, D.H.; Andreou, A.G.; Julián, P.; Pouliquen, P.O.; Riddle, L.; Rosasco, R. VLSI implementation of an energy-aware wake-up detector for an acoustic surveillance sensor network. ACM Trans. Sens. Netw. 2006, 2, 594–611. [Google Scholar] [CrossRef]
- Habibi, M.; Shakarami, M.; Khoddami, A.A. A low power mixed signal correlator for power efficient sound signature detection and template matching. Sens. Rev. 2017, 37, 213–222. [Google Scholar] [CrossRef]
- Sutton, F.; Forno, R.D.; Gschwend, D.; Gsell, T.; Lim, R.; Beutel, J.; Thiele, L. The Design of a Responsive and Energy-efficient Event-triggered Wireless Sensing System. In Proceedings of the 14th International Conference on Embedded Wireless Systems and Networks (EWSN 2017), Uppsala, Sweden, 20–22 February 2017; pp. 144–155. [Google Scholar] [CrossRef]
- Cho, M.; Oh, S.; Jeong, S.; Zhang, Y.; Lee, I.; Kim, Y.; Chuo, L.-X.; Kim, D.; Dong, Q.; Chen, Y.-P.; et al. A 6 × 5 × 4 mm3 general purpose audio sensor node with a 4.7 μW audio processing IC. In Proceedings of the 2017 Symposium on VLSI Circuits, Kyoto, Japan, 5–8 June 2017; pp. C312–C313. [Google Scholar] [CrossRef]
- Underwater Video of Twin Engine Boat Props High Speed. Available online: https://www.youtube.com/watch?v=6uQ7IDqbmAE (accessed on 7 June 2018).








| Temporal | Spectral | Spectro-temporal | Cepstral | Other |
|---|---|---|---|---|
| Level-crossing rate-based | Spectral shape-based | Spectro-temporal decomposition-based | Mel-frequency cepstral coefficient-based | Eigenspace-based |
| Temporal amplitude-based | Brightness-based | Hurst parameter-based | Other cepstral coefficient-based | Acoustic environment-based |
| Temporal power-based | Tonality-based | MP-based Gabor features | - | - |
| Rhythm-based | Chroma-based | Sparse coding tensor-based | - | |
| Correlation-based | - | - | - | - |
| Feature Group | Feature Subgroup | Feature | Ref. | Detector Implementation | Feature Extraction Domain | Power (µW) | Detection Accuracy | |
|---|---|---|---|---|---|---|---|---|
| TP (%) | FP (%) | |||||||
| Spectro-temporal | Spectro-temporal decomposition | Spectro-temporal envelope | [37, 38] | Embedded mixed | Analog | 7.33; 34.92 | 90.91 | Not stated |
| [8,15] | Embedded mixed | Analog | 26.89 | 98.67; 100 | 14; 0 | |||
| [16] | Integrated mixed | Analog | 43 | 100 | 0 | |||
| Spectro-temporal energy | [39] | Integrated mixed | Analog | 1.01 | Not stated | Not stated | ||
| [32] | Integrated digital | Digital | ~100 | 96.63 | 2.33 | |||
| Spectro-temporal power | [40] | Integrated mixed | Mixed | 0.142 | 90–91.5 | Not stated | ||
| Spectro-temporal RMS | [41] | Integrated mixed | Analog | 6 | 89 | Not stated | ||
| Spectro-temporal (absolute) voltage | [17] | Integrated mixed | Digital | 0.012 | 96–98 | 0 | ||
| [30] | Integrated analog | Analog | 2.5 | Not stated | Not stated | |||
| [28, 42] | Integrated mixed | Analog | 1; 27.77 | ~85; ~80 | Not stated; 0 | |||
| Spectro-temporal instant rate of change | [43] | Integrated digital | Digital | 0.148 | 85–99 | 1–18 | ||
| Temporal | Level-crossing rate | Zero-crossing rate | [13] | Embedded analog | Analog | 34 | Not stated | Not stated |
| [8] | Embedded digital | Digital | ~600 | Not stated | Not stated | |||
| Zero-crossing rate with peak amplitude (ZCPA) | [44] | Integrated digital | Digital | Not stated | 98 | Not stated | ||
| Zero-crossing with short-time magnitude difference | [45] | Embedded digital | Digital | 30.71 | 91 | Not stated | ||
| Correlation | Autocorrelation | [31] | Integrated digital | Digital | 24.4 | 55–95 | 5–20 | |
| [46] | Integrated mixed | Digital | 0.835 | 97 | 0 | |||
| Cross-correlation | [47] | Integrated mixed | Mixed | 1.5 | 92 | 7 | ||
| Short-time energy | Short-time energy difference | [31] | Integrated digital | Digital | 8.5 | 55–95 | 5–20 | |
| Multiple | Rise time, min/max, energy | [48] | Embedded mixed | Digital | 8.7 | 100 | Not stated | |
| Spectral | Spectral shape | Power spectrum density | [49] | Integrated mixed | Digital | 4.7 | Not stated | Not stated |
| Cepstral | Cepstral coefficients | Mel-frequency CC | [33] | Integrated digital | Digital | 0.51 | 97.3 | 2–2.3 |
| Detectors Utilizing | Criteria | |||
|---|---|---|---|---|
| Applicable for Signals of Interest | Embedded Implementation | No AD Conversion | Detection Accuracy | |
| Autocorrelation/cross-correlation | ✓ | ✗ | ✗ | ✓ |
| Level-crossing rate | ✓ | ✓ | ✓ | ✓ |
| Spectro-temporal decomposition | ✓ | ✓ | ✓ | ✓ |
| Other features | ✓ | ✗ | ✗ | ✓ |
| Detector | Power (µW) | Minimal Input Voltage (mVpp) | Number of Components | |||
|---|---|---|---|---|---|---|
| Active | Passive | Diode | Total | |||
| Spectro-temporal envelope detector | 34.6 | 20 | 12 + µC | 51 | 6 | 70 |
| Level-crossing rate detector | 9.1 | 10 | 7 | 35 | 2 | 44 |
Publisher’s Note: MDPI stays neutral with regard to jurisdictional claims in published maps and institutional affiliations. |
© 2022 by the authors. Licensee MDPI, Basel, Switzerland. This article is an open access article distributed under the terms and conditions of the Creative Commons Attribution (CC BY) license (https://creativecommons.org/licenses/by/4.0/).
Share and Cite
Gazivoda, M.; Oletić, D.; Bilas, V. Features and Always-On Wake-Up Detectors for Sparse Acoustic Event Detection. Electronics 2022, 11, 478. https://doi.org/10.3390/electronics11030478
Gazivoda M, Oletić D, Bilas V. Features and Always-On Wake-Up Detectors for Sparse Acoustic Event Detection. Electronics. 2022; 11(3):478. https://doi.org/10.3390/electronics11030478
Chicago/Turabian StyleGazivoda, Marko, Dinko Oletić, and Vedran Bilas. 2022. "Features and Always-On Wake-Up Detectors for Sparse Acoustic Event Detection" Electronics 11, no. 3: 478. https://doi.org/10.3390/electronics11030478
APA StyleGazivoda, M., Oletić, D., & Bilas, V. (2022). Features and Always-On Wake-Up Detectors for Sparse Acoustic Event Detection. Electronics, 11(3), 478. https://doi.org/10.3390/electronics11030478

