Abstract
Recent technological developments have caused a rapid increase in the use of portable devices around the globe. However, these devices comprise limited processing resources that restrict their performance. To overcome this issue, the existing literature provides several frameworks that enable resource sharing through ad hoc clouds. However, these frameworks lack the ability to cater to the omni-directional movements of devices, which adversely affects the cloud stability, thereby, restricting the resource sharing process. To this end, this paper proposes a novel framework, namely Mobility-aware Ad hoc Cloud-based Resource Sharing (MACRS), which aims to enhance resource sharing among devices. To achieve this aim, MACRS proposes a new mobility-aware clustering algorithm that improves cloud stability. Moreover, the proposed framework prevents unfair resource exploitation and introduces an enhanced technique to handle emergency tasks. Furthermore, we employed event-triggered energy valuations’ synchronization, instead of periodic updates, which minimizes network congestion, hence staving off bandwidth wastage. Additionally, MACRS proposes to maintain the local directory at each node, instead of the cellular service provider, to reduce end-to-end delay during energy valuations’ verification and to minimize the overall execution time of tasks. The simulation results demonstrated that MACRS provides considerably improved cloud stability and resource sharing in comparison with eminent frameworks.
1. Introduction
The last decade has witnessed an exponential increase in the use of portable devices around the world [1]. These devices (herein referred to as nodes) are grouped into different networks to enable communication among them. Since nodes exhibit omni-directional movements, such networks comprise a highly dynamic network topology. Therefore, the increased frequency of join and depart activities makes centralized network architectures inappropriate for such networks. To this end, Mobile Ad hoc Networks (MANETs) form distributed wireless ad hoc networks and alleviate the need for infrastructure, which have resulted in the tremendous popularity of MANETs among the research community. MANETs are self-organizing networks having mobile nodes exhibiting omni-directional movements, which allow a node to adopt any direction within the circular range of to [2]. These networks support single, as well as multi-hop communication among nodes to provide several applications, such as multimedia infotainment, disaster management, battle field communication for the military, travel route identification, travel time prediction, etc. [3,4]. However, member nodes in such networks possess limited processing capabilities, which strongly demands resource sharing.
Resource sharing refers to the mutual cooperation among nodes for the provision of different services. This enables nodes to exploit the available resources for the execution of various tasks. To enable resource sharing, nodes available in a specific region are clustered into clouds, which are referred to as Ad hoc Mobile Clouds () [2,5,6]. A member node, in a given , may either be a resource consumer or a resource provider at a certain time. This demands a fair criterion to impart a balance between resource acquisition and its provision and to prevent unfair resource exploitation. To this end, the authors in [7] proposed a resource sharing framework, called the Exploitation Whale Optimization Algorithm (EWOA). The EWOA employs an improved text rank algorithm and neural network to optimize the network topology. Moreover, this framework combines differential evaluation with the whale optimization algorithm to minimize the response time for the execution of a task. Similarly, the authors in [8] proposed a scheduling technique that prioritizes the available resources with respect to the idle time. When a resource is required for the execution of a task, a node having a greater idle time is selected as the resource provider. Another work in [9] presented a Smart Self-Organizing Networks (SmartSONs) framework that maintains a pool of resources, which are consumed for the prices mentioned against them.
Moreover, directory-based frameworks further enhance the resource sharing process. These frameworks provide a mechanism to reward nodes for providing services. The authors in [10] proposed a similar kind of framework, namely Directory-based Incentive Services Management Ad hoc Mobile Clouds (DISMAMCs), which enables nodes to share their resources for the execution of different tasks. DISMAMCs creates two different directories, a Local Directory (LD) and a Global Directory (GD), which are maintained to keep track of the services shared. The authors used an Energy Valuation (EV) that remains proportional to the services provided. Hence, the EV increases when a node provides services and decreases on resource consumption from other nodes. The LD is maintained on the cellular service provider, whereas the GD remains on a cloud that is accessed through the public Internet. For the execution of a task, the EV of the resource consumer is verified with the LD and GD to prevent unfair resource exploitation. The successful execution of a task, i.e., a resource share, rewards the service provider with an increased EV, whereas the EV deduction occurs for the consumer node by the same proportion. Later, updated EVs are synchronized with the LD and GD periodically.
Such frameworks provide a healthy environment for resource sharing; however, they still exhibit several issues. These limitations first include the lack of stability in s, where the stability remains proportional to the association time of nodes with their s. In the context of ad hoc cloud-based resource sharing, stability remains a critical issue, as nodes belonging to a certain acquire services from each other to process different tasks. A resource provider or a resource consumer is required to remain a member of its until the assigned task is executed successfully. However, since nodes exhibit omni-directional movements, a resource provider or a resource consumer may migrate to some other if it is moving in a direction opposite the other members. This adversely affects the resource sharing process, where the successful and complete execution of a task becomes challenging. Therefore, a stable is required to discourage the frequent join and depart activities of nodes, which will reduce nodes’ migrations. Moreover, the increased association time of nodes, with their corresponding s, will improve the success rate in executing different tasks. To this end, the omni-directional movement of a node remains important, which has not been considered in the formation in the literature to the best of our knowledge. Furthermore, the existing frameworks reset the EVs of the migrating nodes to default, which leads to unfair resource exploitation. Additionally, for the execution of emergency tasks, the EVs are not verified with the GD and LD, which may result in further unfair resource exploitation by nodes having the EVs as zero. Furthermore, the existing frameworks enable periodic synchronization among global and local directories, which results in unnecessary bandwidth utilization when there is no change in the nodes’ EVs. In addition to the aforementioned limitations, keeping the LD at the cellular service provider results in a delay in the EVs’ verification, which increases the overall computation time of the tasks. These issues demand an enhanced framework providing improved stability and resource sharing.
1.1. Novelty and Contributions
To resolve the aforementioned issues, this work proposes a novel framework, namely, Mobility-aware Ad hoc Cloud-based Resource Sharing (MACRS), having the following contributions:
- 1.
- We propose a novel mobility-aware algorithm for formation that pioneers the use of omni-directional nodes’ movements to improve stability to provide better resource sharing (as shall be discussed in Section 3.1);
- 2.
- It enables nodes to prevent unfair resource exploitation (as shall be discussed in Section 3.3);
- 3.
- It introduces an enhanced new criterion to handle emergency tasks (as shall be discussed in Section 3.3);
- 4.
- It employs event-triggered EVs’ synchronization, instead of periodic updates, which minimizes network congestion, thereby staving off bandwidth wastage (as shall be discussed in Section 3.3);
- 5.
- We propose to keep the LD locally at each individual node instead of the cellular service provider. This reduces end-to-end delay during EVs’ verification, which minimizes the overall execution time of tasks (as as shall be discussed in Section 3.3);
- 6.
- It reduces, as demonstrated in the simulation results, the average nodes’ migrations by 20 and enhances the nodes’ average association time with their s by 34 s in a given scenario, as compared to the eminent related work. Moreover, the proposed framework minimizes unfair resource exploitation by 78% and shows an average fair increase in nodes’ EVs by %, which helps to balance resource consumption and provision. MACRS also reduces the average network bandwidth consumption by 7400 Kbps. Furthermore, our proposed framework decreases the average end-to-end delay by 60 ns and reduces the average execution time for different tasks by 38 s in a given scenario. Finally, MACRS enhances the average success rate by % in comparison with the eminent resource sharing frameworks.
1.2. Paper Organization
The rest of the article is organized as follows. Section 2 critically reviews eminent resource sharing frameworks. Section 3 presents our proposed framework for MANETs. Section 4 evaluates the performance of MACRS in comparison to the state-of-the-art. Finally, Section 5 concludes the article and provides future research directions.
2. Related Work
Resource sharing has gained a firm stature in reducing the processing burden on resource-constrained nodes, where clustering is one of the prerequisites. In this regard, Section 2.1 critically reviews eminent clustering techniques that can be employed to form ad hoc clouds for resource sharing. Furthermore, we discuss state-of-the-art ad hoc frameworks for resource sharing in Section 2.2.
2.1. Mobile Ad Hoc Cloud Formation
Clustering employs different parameters to group mobile nodes, which enables the formation of s. These s enable resource sharing among nodes to overcome their resource-constrained nature. However, nodes in MANETs remain portable and exhibit omni-directional movement. Such nodes’ movements result in a highly dynamic network topology, which makes clustering a challenging task. This subsection critically analyzes various noteworthy formation techniques, which are elucidated below.
The authors in [11] proposed a clustering technique that acquires the location information of mobile nodes through a camera, which makes it hardware dependent. The information attained is then employed to identify the angle between nodes. Similarly, the authors in [12] proposed a clustering technique that employs the direction component to form stable clusters in vehicular ad hoc networks. Since nodes move in only two directions on highways, the Hamming distance used in [12] does not remain sufficient to cope with omni-directional nodes in MANETs. The work in [13] proposed an improved clustering technique, called the Resource Allocation and Mobility Enhancement Framework (RAMEF), which clusters nodes on the basis of the Euclidean distance between a node and a Cluster Head (). However, distance-based clustering may result in an increased number of nodes’ migrations, as nodes exhibit omni-directional movements, thereby adversely impacting stability in s.
In [14,15], the authors proposed fuzzy clustering schemes that emphasize cluster formation with a prolonged lifetime by considering the relative node speed, active links, and the node’s security. However, the scheme remains incapable of catering to the omni-directional movement of nodes. Similarly, Reference [16] provided another clustering technique that takes link reliability as a parameter to cluster nodes. However, nodes’ fixed arrival rates do not remain realistic. Moreover, the multi-hop technique presented in [17] enables fast clustering convergence by employing roadside unit gateways, where communication among nodes occurs through the Internet. The work in [18] clustered nodes on the basis of their relative distance; however, it also experiences difficulties in forming stable clusters. Furthermore, the authors in [19] proposed an optimization technique to minimize the number of clusters; however, the identification of aged and weak nodes yielded a high computational overhead, thereby adversely impacting the clustering process.
The Low-Energy Adaptive Clustering Hierarchy (LEACH) stands as one of the eminent clustering techniques [20]. LEACH has several variants, such as the LEACH-Fuzzy Inference System (LEACH-FIS) [21] and the Fuzzy C Means Quadrature-Low Energy Adaptive Cluster Hierarchy (FCMQ-LEACH) [22]. Efficiency in terms of energy utilization is the major advantage of the legacy LEACH and all its variants; however, increased clustering overhead restricts their performance [20]. The work in [23] presented a normalized multi-dimensional parameter-based affinity propagation clustering technique that employs a similarity function to group nodes. Additionally, a center-based stable clustering algorithm [24] groups nodes’ bearing direction towards the destination. However, these techniques also do not ensure stability in grouping omni-directional nodes having a highly dynamic network topology. Table 1 lists eminent clustering techniques by highlighting their contributions and limitations, which can be utilized to form s.
Table 1.
Analysis of eminent formation techniques.
2.2. Resource Sharing
Generally, mobile nodes in MANETs are resource-constrained, having limited computational resources. An efficient way to alleviate the resource scarcity of nodes is to execute processing-intense tasks on other nodes. Such resources are made available through a local ad hoc cloud or a remote cloud on the Internet. This makes resource sharing one of the most effective ways to enhance the performance of such resource-constrained nodes. To this end, this subsection explores state-of-the-art frameworks form the literature, which are discussed below.
The work in [7] proposed a resource sharing framework called EWOA that employs an improved text rank algorithm and a neural network to optimize the network topology. Moreover, this framework combines differential evaluation with the whale optimization algorithm to minimize the response time for the execution of a certain task. EWOA maintains a pool of resources and provides an optimal resource provider upon request. The two nodes, i.e., resource consumer and resource provider, undergo a service contract that includes a reward for the successful completion of a task. The authors in [25] presented another framework for resource sharing that allows a cellular service provider to initiate a contract that remains valid for a given amount of time. The work proposed in [25] further employed a scheduling policy for efficient utilization of available resources. However, increased computational complexity remains one of its drawbacks. Similarly, the work in [8] proposed a scheduling technique that prioritizes resources on the basis of their idle time. Whenever a task is submitted for execution, a node having greater idle time is selected to provide the service for its execution. Furthermore, the frameworks proposed in [26,27] enable resource providers to set prices for their services, which is paid upon successful execution of the assigned task. However, an unfair node may exploit resource consumers by setting low prices. Unfair resource exploitation also occurs among nodes of different clouds, where an unfair exploiter is termed a free-rider. Such nodes can prove to be dangerous for the rest of the nodes on the network. The work proposed in [28] provided different parameters to identify and restrict such free-riders.
The authors in [9] proposed a Smart Self-Organizing Networks (SmartSONs) framework that maintains a pool of resources, where resources are bought for the prices mentioned against them. Another multi-layer decomposition framework was proposed in [29], which aims to maximize resource utilization by dividing the network into multiple layers. The lower layer comprises nodes that are grouped under the higher-layer nodes, where higher-layer nodes act as distributors to the member nodes of their corresponding cluster. Link lifetime retains importance, as mobile nodes are omni-directional and they may travel beyond the communication range of each other, which may result in the failure of task execution. In this regard, the authors in [30] focused on the enhancement of the link lifetime to improve resource sharing. Moreover, the authors in [10] proposed a directory-based framework for resource sharing, namely DISMAMC. In this framework, a node first acquires the membership of a certain . Such a member node may either act as a resource consumer or a resource provider for the execution of different tasks at a certain time. Two different directories, called the LD and GD, are maintained to keep track of the services shared. In this regard, the authors used energy valuation, which increases when a node provides services and decreases when it consumes resources from other nodes. An LD is maintained at the cellular service provider, whereas the GD remains on a cloud, which is accessed through the public Internet. For the execution of a task, the EV of the resource consumer is verified with the LD and GD to prevent unfair resource exploitation. Successful resource sharing rewards the service provider with an EV increase, whereas an EV deduction occurs for the consumer node by the same proportion. Changes in EVs are synchronized with the LD and GD periodically. Table 2 lists eminent resource sharing frameworks by highlighting their contributions and limitations.
Table 2.
Analysis of eminent resource sharing frameworks.
From the literature survey, it was found that the existing resource sharing frameworks have several limitations. These limitations include, (i) a lack of stability in s; (ii) nodes’ migrations, where the existing frameworks reset the EVs of the migrating nodes to default, which leads tow unfair resource exploitation; (iii) for the execution of emergency tasks, EVs are not verified with the LD and GD, which may result in further unfair resource exploitation by nodes having EVs as zero; (iv) the existing frameworks enable periodic synchronization of EVs among the LDs and GDs, which results in unnecessary bandwidth utilization when there is no change in the nodes’ EVs; (v) keeping the LD at the cellular service provider results in a delay in EVs’ verification, which increases the overall computation time. To resolve these issues, we propose a novel framework, with improved stability and resource sharing, which is detailed in the following section.
3. The Proposed Mobility-Aware Ad Hoc Cloud-Based Resource Sharing Framework
This section presents our proposed Mobility-aware Ad hoc Cloud-based Resource Sharing (MACRS) framework, as shown in Figure 1. MACRS is composed of three phases, i.e., ad hoc mobile cloud formation, directory synchronization, and resource sharing. Each phase is described in the remainder of this section.
Figure 1.
The proposed MACRS framework.
The proposed MACRS framework starts with the formation of s by clustering nodes. Here, the omni-directional movements of nodes impact the stability of s. Stability refers to the reduction in the join and depart activities of nodes from s, which enhances resource sharing. To this end, MACRS modifies the legacy RAMEF clustering algorithm [13] by employing a direction component to ensure enhanced stability, thereby increasing nodes’ association time with their respective s. The creation of mobile clouds enables resource sharing among nodes in a certain . Each member maintains an EV directory, i.e., an LD, for all the member nodes of its own . The existing frameworks keep the LD at the cellular service provider, whereas MACRS maintains this directory locally on each node, which avoids the unnecessary delay in EVs’ verification. The EV of a node increases as it provides services to other members and decreases upon acquisition of services from other nodes. Instead of periodic synchronization, MACRS enables event-triggered LD synchronization for each with the GD. A GD records the EVs of all the s on the network and is maintained on a cloud server, which is accessed through the public Internet for the synchronization and verification of the EVs. It is assumed that the cloud server is absolutely trustworthy and it cannot be compromised by any malicious attack at any instance of time. Event-triggered LD synchronization with the GD minimizes the network congestion, thus enabling efficient bandwidth utilization. Moreover, the existing resource sharing frameworks assign a default EV to nodes at each migration, which may result in the unfair exploitation of services. MACRS proposes an enhanced management policy, where a is responsible for verifying the EV of a candidate node, in its previous , before the node is allowed to join its . Furthermore, the existing frameworks unconditionally allow resource consumption for emerging tasks, even if the EV of a consumer node remains zero. This may lead to unfair resource exploitation, where a node may label its tasks as emergency tasks all the time. To this end, we introduced a new flag value that ensures an efficient mechanism to handle emergency situations and allows the execution of emergency-labeled tasks only once. Furthermore, MACRS proposes a predefined EV threshold, which acts as a check on the nodes’ EVs to ensure a balance in terms of resource acquisition and provision. A warning message [31] is generated to a node when this predefined threshold is exceeded, which encourages the node to increase its EV by providing services to other nodes.
Figure 2 presents an overview of the proposed framework, and Table 3 lists the notations used in this article. The following subsections detail the different phases of our proposed framework.
Figure 2.
The proposed MACRS framework.
Table 3.
List of notations.
3.1. Ad Hoc Mobile Cloud Formation
MACRS clusters nodes to form s. This enables efficient resource sharing, which remains critical for the execution of processor-centric applications, as mobile nodes have limited resources.
A candidate node, , broadcasts a message to acquire membership to an . This message is acknowledged, through an message, by all the nearby s. Each message contains the coordinates of a acquired through the Global Positioning System (GPS), which are used to find the least distant [12]. This work assumed that each node is equipped with GPS. To compute the distance, the most common convention includes the usage of the Euclidean distance. However, this may result in squaring any available error; thus, the Manhattan distance remains more suitable for clustering [12]. Manhattan distances between and s are calculated using Equation (1) [32] as:
where represents the Manhattan distance between and with (, ) and (, ) as their X and Y coordinates, respectively.
Conventionally, a candidate node joins the with the least distant and acquires its membership. However, since nodes’ mobility adversely affects the stability of a certain , it remains critical to deal with. Cluster stability refers to the increased association time of member nodes with their corresponding s. Member nodes of a certain frequently acquire services from each other to process different tasks. Here, a resource provider or a resource consumer must retain the membership of its until the successful execution of all the assigned tasks. However, this remains challenging due to the omni-directional movements of member nodes. For example, a resource provider, having a direction opposite the other members, may migrate to any other . Such a migration adversely impacts the resource sharing process by increasing the failure rate in task execution (as shall be demonstrated in Section 4.6). Therefore, a stable is required to discourage frequent node migration and increase the association time of nodes with their corresponding s, which will improve the success rate in executing different tasks. This makes the direction component an important parameter for the formation of s, which is not considered by any existing resource sharing framework in MANETs. To this end, we modified RAMEF clustering to cater to the omni-directional movements of nodes in MANETs. The modified version encourages the least-distant nodes exhibiting similar directions to group together and form s. MACRS computes the angle that specifies the movement of a candidate node using Equation (2) [33] as:
where is the angle obtained for with () and () as its X and Y coordinates at two consecutive time steps, respectively.
Moreover, MACRS proposes direction classification for nodes, as depicted in Figure 3. To this end, we adopted a uniform distribution for the specification of different direction classes, i.e., through . Each direction class has its own range of angles, where obtained from Equation (2) for a candidate node is used to assign it a direction class. In this regard, we propose Equation (3) as:
Figure 3.
Direction-based classification of nodes.
Thus, Equation (1) through Equation (3) enable a candidate node, , to join an with the least-distant sharing the same direction class, D. Once joins an , this changes the status of from a candidate node to a member node (), where c represents its corresponding and i refers to the membership identity of a node in an that ranges from one to p. Such an enables nodes to share resources with each other. For election, MACRS finds the central node and deputes it to be the based on the criterion proposed in [12].
Conversely, in the case when does not receive any , forms its own and deputes itself to be . We propose Algorithm 1, which provides the steps to cluster mobile nodes, thereby forming s. This algorithm takes , their corresponding set of s, and the nodes, N, as the inputs. The output of the algorithm includes a new or revised s. Moreover, M represents the set of nearby s that acknowledge the message broadcast by . S, and T refers to the subsets of M having the same and different directions, respectively. Furthermore, Size(.) finds the maximum number of members, and Min(.) finds the least distant . Figure 4 presents the flowchart of the formation process in Algorithm 1.
Figure 4.
Procedural flowchart for ad hoc mobile cloud formation.
| Algorithm 1 Ad hoc mobile cloud formati |
| Input: Existing s (if any), , and N |
| Output: Revised s |
| Begin: |
| For j = 1 To n |
| broadcasts a message |
| Each responds to with an message and is added to M |
| If then |
| Classify using Equations (2) and (3) |
| For To Size(M) |
| Classify using Equations (2) and (3) |
| Compute between and using Equation (1) |
| If |
| ⟵ |
| ⟵Min(S) |
| Else |
| ⟵ |
| ⟵Min(T) |
| End if |
| If |
| ⟵ |
| Else |
| ⟵ |
| End if |
| End for |
| Else |
| ⟵ + 1 |
| ⟵ |
| End if |
| End for |
| End |
It must be noted that Algorithm 1 stands as a prerequisite for EV synchronization in the second phase of MACRS, which is accomplished through directory synchronization using Algorithm 2 and is detailed in the following subsection.
3.2. Directory Synchronization
This subsection details the synchronization process of LDs, maintained on individual member nodes, with the GD. Upon successful acquisition of membership in a certain , a member node creates its local directory, LD, and sets its EV to default, i.e., EV if it is a new member. In the case where is a migrated node (as shown in Figure 5), it shares its EV with the corresponding . The then verifies the communicated EV with the GD. Upon successful verification of the EV with the GD, is allowed to stay a part of the and participate in resource sharing in that . Conversely, the membership of is withdrawn, as it provided false information. Additionally, the GD is updated regarding such member nodes, where they are marked as unfair. A GD maintains a list of unfair nodes, , which is checked during each EV verification. Here, unfair nodes are restricted from resource sharing in all the s as a penalty. The penalty is imposed when a verifies an unfair node’s EV with the GD. In the end, the shares this EV with the rest of the member nodes; thus, each member node maintains a list of EVs for all member nodes.
Figure 5.
Migration of nodes among s.
| Algorithm 2 Energy valuation verification. |
| Input: C, GD, , and |
| Output: Verified EV for member nodes |
| Begin: |
| Upon successful membership acquisition of nodes using Algorithm 1 |
| For i = 1 To Size() |
| If EV |
| EV⟵ EV |
| Register with the GD |
| Else |
| Verify EV with the GD |
| If GD–EV LD–EV |
| Allow resource sharing using Algorithm 3 |
| Else |
| Mark as unfair |
| End if |
| End if |
| End for |
| End |
| Algorithm 3 Resource sharing. |
| Input: , LD, R, EV, , and |
| Output: Execution of and event-triggered GD synchronization |
| Begin: |
| For i = 1 To Size() |
| broadcasts a message for the execution of in its |
| Each member node responds to with a message and is added to R |
| ⟵Max(R) based on EV |
| If EV ≥ Then |
| executes |
| Update the EVs of and using Equations (4) and (5) |
| Synchronize the updated EV and EV to the GD through their |
| Else |
| If OFF |
| Set as ON |
| executes |
| Update the EVs of and using Equations (4) and (5) |
| Synchronize the updated EV and EV to the GD through their |
| Else |
| refuses the execution of |
| End if |
| End if |
| End for |
| End |
Figure 6 shows the flowchart of our proposed Algorithm 2 for the EV verification process. This algorithm presents the EV verification process. The local and global directories are synchronized, which is a prerequisite for resource sharing in the third phase of MACRS. This is performed using Algorithm 3, which is detailed in the following subsection.
Figure 6.
Procedural flowchart for energy valuation verification.
3.3. Resource Sharing
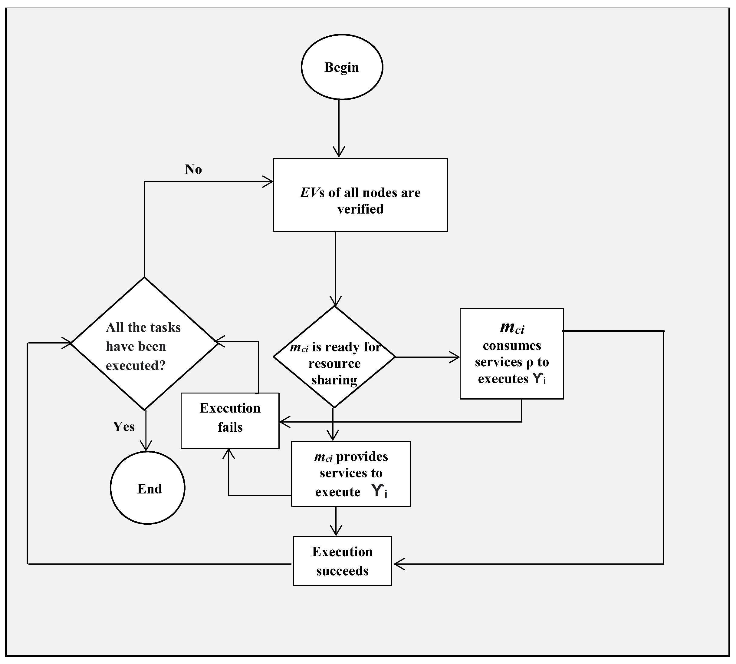
This subsection details the resource sharing process among nodes that is initiated after the successful synchronization of nodes’ EVs, which is the final phase of the proposed MACRS framework. A node broadcasts a message to hire the resource of another node for the execution of a task () in its own . All the interested member nodes respond to the aforementioned broadcast message with a message, where a message comprises EVs of interested member nodes. A set R is maintained by , which represents the set of available resource providers. A member node holding the highest EV in the set R is selected for the execution of and is referred to as the resource provider (). After selection, verifies EV with the LD. The existing frameworks in the literature keep the LD at the cellular service provider, which results in end-to-end delay during EV verification. Since EV verification is mandatory before the initiation of task execution, this delay adds to the overall execution time of a task. Contrarily, MACRS maintains the LD locally at each node, which helps to minimize the execution time. Furthermore, we introduced a predefined threshold (), in terms of the EV, which is checked for when it requests resource sharing. If EV remains above , executes . Here, a successful execution of by increases its EV by , where varies according to the magnitude of a certain task. This magnitude is defined in terms of the execution time, where MACRS defines three levels, i.e., low, medium, and high. Therefore, the increase or decrease in the EV occurs by , where k remains 1, 2, and 3 for the low, medium, and high levels, respectively. Once a task is executed, the EVs are updated locally for both and in their respective LDs. To this end, we propose Equations (4) and (5) as:
The updated EVs are communicated to the corresponding by , as well as , which are synchronized with the GD by the . The existing frameworks keep the synchronization of the LD and GD mandatory, which is performed periodically after a fixed given interval. This may result in the wastage of bandwidth when there is no change in the LD. Moreover, such periodic updates include the synchronization of the complete LD. This results in increased traffic load on the network, thereby increasing the network congestion, which adversely affects the performance of these frameworks. To overcome these issues, MACRS proposes to keep EV synchronization event-triggered, such that an LD is synchronized only when a change occurs in terms of the EVs. Furthermore, only the changes are synchronized instead of sharing the complete LD. This minimizes the network congestion and reduces unnecessary bandwidth usage.
In the case where EV falls below the predefined , a warning message is generated by the corresponding to encourage . Through this warning message advises to provide services to other nodes in order to increase its EV, as a node is not allowed to consume resources when its EV becomes zero. Furthermore, when has a legitimate request for the execution of an emergency task, such requests needs to be allowed to consume resources. However, at the same time, such cases may also lead to unfair resource exploitation, where a node deliberately does not strive to increase its EV by providing services. Such an unfair node may always request resource sharing by labeling its tasks as emergency tasks.
To this end, MACRS proposes an enhanced criterion for the conditional execution of emergency tasks and introduces the use of a flag () value. This allows a node to consume the resources of other nodes, even if the node’s EV becomes zero with the intention to allow the execution of emergency tasks only. MACRS keeps as a Boolean, which enables a node, having EV = 0, to consume resources from other nodes only once. Thus, is verified, and if remains OFF, is allowed to consume the resources of the other member nodes. The selected member node, i.e., , executes and EVs of and are updated using Equations (4) and (5), respectively. The updated EVs are communicated to the corresponding by , as well as , which are synchronized with the GD by the in the same manner, as explained previously. Additionally, is set as ON for , which allows only once for the execution of tasks when its EV becomes zero, thereby preventing unfair resource exploitation.
Figure 7 shows the flowchart of our proposed Algorithm 3, which enables resource sharing among nodes within a certain to execute a set of . The algorithm employs Max(.) to find a service provider holding the highest EV in the set R.
Figure 7.
Procedural flowchart for resource sharing.
Algorithm 1 through Algorithm 3 form the proposed MACRS framework, which enables enhanced mobility-aware resource sharing with improved stability. Moreover, event-triggered synchronization in MACRS, instead of periodic updates, minimizes network congestion and prevents bandwidth wastage. The proposed MACRS framework also prevents unfair resource exploitation and provides an enhanced criterion to manage the execution of emergency tasks. The following section demonstrates the efficacy of our proposed framework.
4. Performance Evaluation
This section evaluates the performance of our proposed MACRS framework in comparison with RAMEF [13] for stability and DISMAMC [10] for resource sharing. The simulation results were derived using Network Simulator (ns-2, Version ), which is widely used in the state-of-the-art [12,16,34,35]. Unless mentioned otherwise, the simulations were based on the scenario depicted in Figure 8 with the parameters listed in Table 4. The simulation area was taken as 2000 m with randomly deployed nodes, ranging from 1–100, bearing omni-directional movement. Additionally, each node was equipped with an omni-directional antenna. The propagation model remained TwoRayGround, whereas the protocols employed at the transport, network, and Media Access Control (MAC) layers included the Transmission Control Protocol (TCP), Ad-hoc On-demand Distance Vector (AODV), and IEEE , respectively. Moreover, the simulation time was taken as 180 s. The simulation results presented in this section were averaged over 20 simulation runs, where the parameters were kept fixed and random seed values were varied.
Figure 8.
Resource sharing among member nodes of different s.
Table 4.
Simulation parameters.
Performance evaluation metrics include stability, resource exploitation, handling emergency tasks, network bandwidth consumption, and end-to-end delay. Results with respect to the aforementioned metrics are presented and discussed in the following subsections.
4.1. AMC Stability
Direction is a critical component that impacts the stability of an , which is not considered during the formation of ad hoc clouds in the existing framework. Instead, these frameworks only rely on the distance. This increases the frequency of nodes’ migrations and reduces the association time of nodes with their respective s. To this end, the proposed MACRS framework employs the direction component, in addition to distance, for the formation of s. MACRS comprises three phases, as detailed in Section 3.1 through Section 3.3, where the first phase focuses on the stability of s. The performance of MACRS was evaluated in comparison with RAMEF, which is detailed in the following subsections.
4.1.1. Nodes’ Migration
Member nodes of an ad hoc mobile cloud exhibit omni-directional movements. Thus, a node moving in the opposite direction to its cloud undergoes frequent cloud changes, thereby increasing the number of migrations. This adversely impacts the stability of ad hoc mobile clouds. Hence, resource sharing in such clouds experiences issues when a member node that is executing a certain task migrates without its completion. Hence, the framework requires minimizing the number of migrations, which ensures the successful execution of tasks. RAMEF remains incapable of reducing these migrations, as it considers only the distance to form s. Conversely, our proposed MACRS remains more effective and minimizes the number of migrations significantly due to the use of the direction component.
For performance evaluation, we considered a scenario, depicted in Figure 8, that includes five different s (i.e., through ) having nodes moving in different directions. Figure 9 demonstrates the results obtained for migrations exhibited by a single node, e.g., , where the migrations were found proportional to the number of s. Here, MACRS outperformed RAMEF with a considerable margin due to the inclusion of the direction component in the formation of s. Similarly, Figure 10 demonstrates the results for nodes’ migrations for a variable number of nodes using the same scenario. These results also conform to our aforementioned claim by showing superior performance for MACRS, in terms of reduced migrations, in comparison with RAMEF.
Figure 9.
Number of migrations for a single node.
Figure 10.
Number of migrations for a variable number of nodes.
4.1.2. Association Time
The node’s association time with its corresponding remains proportional to the efficiency of nodes in terms of the successful execution of tasks. Therefore, the direction of a node becomes more critical to ensure the successful execution of tasks. We considered the same scenario depicted in Figure 8 and evaluated the performance of both frameworks by analyzing a single node, e.g., . The results presented in Figure 11 show an increase in the average association time for both frameworks as the number of s increases. However, RAMEF exhibits a smaller average association time in comparison to MACRS, as RAMEF does not consider the direction component. Hence, MACRS provides better stability than RAMEF. Moreover, MACRS showed significantly superior performance in terms of the average association time, as depicted in the results presented in Figure 12, for a variable number of nodes, in comparison with RAMEF.
Figure 11.
Average association time for a single node.
Figure 12.
Average association time for a variable number of nodes.
4.2. Resource Exploitation
The utilization of resources provided to a certain node by other nodes is termed resource exploitation. A key advantage of resource sharing lies in the exploitation of resources to the maximum possible extent. However, a framework must prevent the unfair exploitation of resources. Such a case remains critical when a node migrates from its . The existing frameworks assign a default EV (i.e., 100%) to the newly arrived member by ignoring its previous record. Thus, a node that has exhausted all its EV may migrate to other s, which leads to unfair resource exploitation. The exiting frameworks are not capable of catering to such activities of unfair resource exploitation. To this end, MACRS provides an enhanced migration policy, where verifies the EV of a certain migrated node. In the case of false information, the migrated node is marked as unfair in the GD, thereby restricting it to participate in the resource sharing process.
The results demonstrated in Figure 13 compare the efficiency of DISMAMC and our proposed MACRS framework, in terms of resource exploitation, with respect to the scenario depicted in Figure 8. Several fluctuations can be seen for DISMAMC in terms of the EV, where the increase in the EV to the default level (e.g., at 51 s) may lead tow unfair resource exploitation. This is because DISMAMC does not track and keep a record of its previous when a node migrates to another , and it acquires the default EV, i.e., 100%. Conversely, MACRS verifies the EVs with the GD for migrated nodes, which prevents abrupt fluctuations due to migrations, thereby enabling efficient and fair resource sharing. The results shown in Figure 13 affirmed our aforementioned claim, where MACRS achieved fair resource sharing in comparison with DISMAMC.
Figure 13.
Resource exploitation.
4.3. Handling Emergency Tasks
When a member node of a certain comes across a situation where its EV is zero, but it has some emergency tasks to execute, in this case, DISMAMC unconditionally allows a node to acquire the services of other nodes. Moreover, it assigns top priority for the execution of emergency-labeled tasks. This may lead to unfair resource exploitation, as a node will always label its tasks as emergency to avoid EV verification. To this end, MACRS enables a predefined threshold and generates a warning message to encourage a node as soon as its EV falls below the threshold. Moreover, our proposed framework allows the execution of emergency tasks only once by using a flag, i.e., . Hence, a node is allowed to acquire services only if the Boolean remains OFF. This enables the EV to increase when the nodes provide services to the other nodes in response to the warning message, thus preventing unfair resource exploitation. On the contrary, DISMAC lacks this property; hence, the EVs of nodes frequently drop to zero. This is why MACRS exhibited superior performance in handling emergency tasks in comparison with DISMMAC, which was affirmed by the results presented in Figure 14.
Figure 14.
Handling Emergency Tasks.
4.4. Network Bandwidth Consumption
Synchronization of nodes’ LDs with the GD occurs periodically in DISMAMC, which may result in the wastage of bandwidth. Such a wastage occurs when there is no change in the LD of a certain node; however, a node is still required to synchronize its LD at a given fixed interval. Conversely, in MACRS, upon the successful formation of s, a node sends its EV to the corresponding , where synchronizes this EV with the GD. This synchronization process remains event-triggered, which occurs only in the case of changes in the LD. Hence, MACRS minimizes the network bandwidth wastage considerably. The results demonstrated in Figure 15 validate our claim, where MACRS showed improved performance by consuming lesser bandwidth in comparison with DISMAMC.
Figure 15.
Network bandwidth consumption.
4.5. End-to-End Delay
End-to-end delay experienced during EV verification impacts the execution time, as this delay adds to the overall execution time of a task. Since DISMAMC maintains the LD at cellular service provider, a node (that is providing processing services) requires verifying the EV of the requesting node through the corresponding before initiating task execution. This makes the overall execution time proportional to the end-to-end delay experienced during EV verification. Moreover, periodic updates in DISMAMC increase congestion, as synchronization remains mandatory at a fixed interval even if there is no change in the LD. Such unwanted synchronizations increases traffic load on the network, thereby increasing network congestion. Thus, end-to-end delay along with increased network congestion adversely impacts the execution time for tasks in DISMAMC. Conversely, our proposed MACRS framework enables event-triggered EV synchronizations and maintains the LD locally on the mobile nodes, thereby reducing the execution time for tasks considerably. Figure 16 shows the results in terms of the end-to-end delay experienced during EV verification, where MACRS significantly reduced the end-to-end delay in comparison with DISMAMC. Similarly, the results depicted in Figure 17 demonstrate improved performance for MACRS, where MACRS exhibited a reduced execution time for a variable number of tasks in comparison with DISMAMC. Hence, the results prove MACRS to be an efficient resource sharing framework.
Figure 16.
End-to-end delay experienced during EV verification.
Figure 17.
Overall execution time for different tasks.
4.6. Successful Task Execution
This section evaluates the performance of the proposed MACRS, in terms of successful task executions, in comparison with DISMAMC. The simulation time was kept as 600 s with a variable number of tasks ranging from 0–120. As discussed in Section 3.1, stability remains critical to ensure the successful execution of a task. MACRS minimizes nodes’ migrations and increases the association, as shown in Section 4.1. This provides MACRS an edge over the other resource sharing frameworks. The results presented in Figure 18 demonstrate sufficiently improved performance for MACRS in comparison with DISMAMC for the successful completion of tasks.
Figure 18.
Success rate of tasks.
4.7. Time Complexity
Time complexity refers to the different steps required for the execution of a particular algorithm. In our proposed MACRS framework, Algorithm 1 enables formation, which has the worst-case complexity of O(), where p refers to the number of s in the communication range of a candidate node. Moreover, Algorithm 2 verifies nodes’ EVs through their corresponding , which retains the worst-case complexity of O(q), where q represents the number of member nodes in a certain . Similarly, Algorithm 3 enables resource sharing among nodes, which also exhibits the worst-case complexity of O(q).
4.8. Critical Discussion
This work proposes a novel directory-based resource sharing framework, namely MACRS. This framework takes into consideration the direction component to devise stable s, as detailed in Section 3.1. The results presented in Section 4.1 affirmed our claim, where MACRS minimizes the number of migrations by 20 and enhances the nodes’ average association time by 34 s. MACRS further contributes to staving off unfair resource exploitation and imparts an improved criterion for emergency task handling even if the EV of a certain node becomes zero, as explained in Section 3.3. In this regard, Section 4.2 evaluated MACRS in comparison with eminent existing work, which confirmed its efficacy in reducing unfair resource exploitation by 78%. Moreover, the results discussed in Section 4.3 conform to our aforementioned claim by showing an average fair EV increase for MACRS by %. Furthermore, the proposed framework employs event-triggered EV synchronization to reduce network congestion, which leads to the efficient use of bandwidth, as discussed in Section 3.3. To this end, Section 4.4 included results that reduce the average bandwidth consumption by 7400 Kbps. Furthermore, MACRS keeps the LD locally on the nodes, which minimizes end-to-end delay during EV verification, which remains mandatory for the execution of each task, hence reducing the overall execution time, as elucidated in Section 3.2. In this regard, the results presented in Section 4.5 show that MACRS minimized the average end-to-end delay by 60 ns, thus reducing the average task execution time by 38 s in a given scenario.
Finally, the success rate during task execution also remains important in resource sharing. Thus, it is obligatory for a resource sharing framework to ensure a high success rate, which is mandatory for the validation of the improved performance claim. To this end, MACRS enhanced the average success rate by % in comparison with the eminent resource sharing frameworks.
In the last decade, the world has experienced an exponential increase in the use of portable devices, where smartphones stand as a premiere example. Such devices exhibit limited processing capacity, which makes them incapable of executing processing-intense tasks. To this end, MACRS provides an enhanced framework that creates mobile ad hoc clouds of nodes located in a certain geographic area for resource sharing [36]. MACRS enables a healthy environment for a node to utilize idle resources of other nodes, hence considerably resolving the issue of the limited processing capabilities of portable devices. MACRS employs GPS technology for the identification of a node’s location. However, GPS comprises several disadvantages, such as low localization accuracy, frequent signal failures, and a lack of privacy controls [37], which may limit the efficiency of the proposed framework. To overcome these limitations, this framework will be extended with GPS-less localization.
5. Conclusions and Future Work
Recently, the world has observed a drastic growth in the use of mobile nodes, where the resource-constrained nature of the nodes remains a major challenge. To this end, the existing body of knowledge comprises several frameworks that aim to enable resource sharing among nodes by employing ad hoc mobile clouds. However, the omni-directional movements of nodes restrict resource sharing in these clouds. In this regard, this work proposes a novel framework, i.e., MACRS, to enhance resource sharing. MACRS introduces a mobility-aware clustering algorithm to improve cloud stability. Moreover, this framework prevents unfair resource exploitation and proposes a new technique to allow the execution of emergency tasks conditionally. Furthermore, we employed event-triggered EV synchronization, instead of periodic updates, which minimizes network congestion, thereby significantly reducing bandwidth wastage. Additionally, MACRS proposes to maintain the local directory at each node, instead of the cellular service provider, to reduce end-to-end delay during EV verification and to minimize the overall execution time of tasks. The simulation results showed that MACRS minimized the average node migrations by 20 and enhanced the nodes’ average association time with their s by 34 s in a given scenario. Moreover, the proposed framework minimized unfair resource exploitation by 78% and achieved an average fair increase in nodes’ EVs by %, which imparts a balance between resource consumption and provision. MACRS also reduced the average network bandwidth consumption by 7400 Kbps. Furthermore, our proposed framework decreased the average end-to-end delay by 60 ns and reduced the average execution time for different tasks by 38 s for a given scenario. In the end, it is worth mentioning that the success rate during tasks’ execution is also critical. Hence, it is mandatory for a resource sharing framework to ensure a high success rate to validate the claim of improved performance. To this end, MACRS enhanced the average success rate by % in comparison with the eminent resource sharing frameworks. This work can be extended to enable the parallel processing of tasks. Furthermore, the performance of MACRS can further be improved by employing GPS-less nodes’ localization with enhanced accuracy and privacy controls. In addition to the aforementioned extensions, the identification of an optimal resource provider also will be considered in the future.
Author Contributions
Conceptualization, N.K., S.H. and G.A.; methodology, N.K., S.H., G.A. and Z.H.A.; software, N.K. and S.H.; validation, S.H., T.B. and G.A.; formal analysis, N.K., S.H. and Z.H.A.; investigation, N.K., S.H., G.A. and Z.H.A.; resources, S.H. and G.A.; data curation, N.K., S.H. and T.B.; writing—original draft preparation, N.K., S.H., T.B., G.A. and Z.H.A.; writing—review and editing, S.H., T.B., G.A. and Z.H.A.; visualization, S.H., G.A. and Z.H.A.; supervision, S.H. and G.A.; project administration, S.H., T.B. and G.A.; funding acquisition, T.B. and G.A. All authors have read and agreed to the published version of the manuscript.
Funding
This research received no external funding.
Data Availability Statement
Not applicable.
Conflicts of Interest
The authors declare no conflict of interest.
References
- Brunone, B.; Capponi, C.; Meniconi, S. Design criteria and performance analysis of a smart portable device for leak detection in water transmission mains. Measurement 2021, 183, 109844. [Google Scholar] [CrossRef]
- Chen, X.; Jiao, L.; Li, W.; Fu, X. Efficient multi-user computation offloading for mobile-edge cloud computing. IEEE/ACM Trans. Netw. 2015, 24, 2795–2808. [Google Scholar] [CrossRef]
- Rath, M.; Pattanayak, B.K. A methodical survey on real time applications in MANETS: Focussing on key issues. In Proceedings of the 2014 International Conference on High Performance Computing and Applications (ICHPCA), Bhubaneswar, India, 22–24 December 2014; IEEE: Piscataway, NJ, USA, 2014; pp. 1–5. [Google Scholar]
- Rath, M.; Pati, B.; Swain, J. Communiqué issues in MANET and VANET protocols with network security disquiet. In Research Anthology on Securing Mobile Technologies and Applications; IGI Global: Hershey, PA, USA, 2021; pp. 173–193. [Google Scholar]
- Rao, R.; Sharma, N. Enlargement of Qos Based Hybrid Scheme for Routing Protocol in MANETS. Turk. J. Comput. Math. Educ. (TURCOMAT) 2021, 12, 4916–4922. [Google Scholar]
- Cao, B.; Xia, S.; Li, Y.; Li, B. An incentive-based workload assignment with power allocation in ad hoc cloud. In Proceedings of the 2017 IEEE International Conference on Communications (ICC), Paris, France, 21–25 May 2017; IEEE: Piscataway, NJ, USA, 2017; pp. 1–6. [Google Scholar]
- Anoop, V.; Bipin, P. Exploitation whale optimization based optimal offloading approach and topology optimization in a mobile ad hoc cloud environment. J. Ambient. Intell. Humaniz. Comput. 2021, 12, 1–20. [Google Scholar] [CrossRef]
- Malarvizhi, N.; Aswini, J.; Sasikala, S.; Chakravarthy, M.H.; Neeba, E. Multi-parameter optimization for load balancing with effective task scheduling and resource sharing. J. Ambient. Intell. Humaniz. Comput. 2021, 12, 1–9. [Google Scholar] [CrossRef]
- Yousafzai, A.; Hong, C.S. SmartSON: A smart contract driven incentive management framework for self-organizing networks. arXiv 2020, arXiv:2008.11803. [Google Scholar]
- Yousafzai, A.; Chang, V.; Gani, A.; Noor, R.M. Directory-based incentive management services for ad-hoc mobile clouds. Int. J. Inf. Manag. 2016, 36, 900–906. [Google Scholar] [CrossRef][Green Version]
- Namekata, M.; Higaki, H. Cooperative Location Acquisition for Mobile Wireless Nodes by Local Measurement of Migration Distance and Remote Measurement of Observation Directions. In Proceedings of the Int’l Conference Wireless Networks (ICWN’19), Uxbridge, UK, 20–21 February 2019; pp. 86–91. [Google Scholar]
- Haider, S.; Abbas, G.; Abbas, Z.H.; Boudjit, S.; Halim, Z. P-DACCA: A probabilistic direction-aware cooperative collision avoidance scheme for VANETs. Future Gener. Comput. Syst. 2020, 103, 1–17. [Google Scholar] [CrossRef]
- Abozariba, R.; Naeem, M.K.; Patwary, M.; Seyedebrahimi, M.; Bull, P.; Aneiba, A. NOMA-based resource allocation and mobility enhancement framework for IoT in next generation cellular networks. IEEE Access 2019, 7, 29158–29172. [Google Scholar] [CrossRef]
- Bylykbashi, K.; Liu, Y.; Elmazi, D.; Matsuo, K.; Ikeda, M.; Barolli, L. A Secure and Trustworthy Intelligent System for Clustering in VANETs Using Fuzzy Logic. In Proceedings of the International Conference on Advanced Information Networking and Applications, Matsue, Japan, 27–29 March 2019; Springer: Berlin/Heidelberg, Germany, 2019; pp. 156–165. [Google Scholar]
- Ozera, K.; Bylykbashi, K.; Liu, Y.; Ikeda, M.; Barolli, L. Clustering in VANETs: A Fuzzy-Based System for Clustering of Vehicles. In Proceedings of the International Conference on Network-Based Information Systems, Bratislava, Slovakia, 5–7 September 2018; Springer: Berlin/Heidelberg, Germany, 2018; pp. 810–821. [Google Scholar]
- Patel, S.; Pathak, H. A mathematical framework for link failure time estimation in MANETs. Eng. Sci. Technol. Int. J. 2021, 25, 100984. [Google Scholar] [CrossRef]
- Senouci, O.; Aliouat, Z.; Harous, S. MCA-V2I: A multi-hop clustering approach over vehicle-to-internet communication for improving VANETs performances. Future Gener. Comput. Syst. 2019, 96, 309–323. [Google Scholar] [CrossRef]
- Sugumar, R.; Rengarajan, A.; Jayakumar, C. Trust based authentication technique for cluster based vehicular ad hoc networks (VANET). Wirel. Netw. 2018, 24, 373–382. [Google Scholar] [CrossRef]
- Fahad, M.; Aadil, F.; Khan, S.; Shah, P.A.; Muhammad, K.; Lloret, J.; Wang, H.; Lee, J.W.; Mehmood, I. Grey wolf optimization based clustering algorithm for vehicular ad-hoc networks. Comput. Electr. Eng. 2018, 70, 853–870. [Google Scholar] [CrossRef]
- Singh, S.K.; Kumar, P.; Singh, J.P. A survey on successors of LEACH protocol. IEEE Access 2017, 5, 4298–4328. [Google Scholar] [CrossRef]
- Zhou, Y.; Zhang, H.; Zhang, L.; Tang, B.; Liu, Y. LEACH-FIS: An Improved LEACH Based on Fuzzy Inference System in MWSNs. In Proceedings of the 2018 IEEE/CIC International Conference on Communications in China (ICCC), Beijing, China, 16–18 August 2018; IEEE: Piscataway, NJ, USA, 2018; pp. 699–703. [Google Scholar]
- Mamatha, T.; Aishwarya, P. An efficient cluster based routing protocol using hybrid FCM-Q LEACH for vehicular ad hoc networks. Int. J. Appl. Eng. Res 2019, 14, 1604–1612. [Google Scholar]
- Koshimizu, T.; Wang, H.; Pan, Z.; Liu, J.; Shimamoto, S. Normalized multi-dimensional parameter based affinity propagation clustering for cellular V2X. In Proceedings of the 2018 IEEE Wireless Communications and Networking Conference (WCNC), Barcelona, Spain, 15–18 April 2018; IEEE: Piscataway, NJ, USA, 2018; pp. 1–6. [Google Scholar]
- Cheng, X.; Huang, B. A center-based secure and stable clustering algorithm for VANETs on highways. Wirel. Commun. Mob. Comput. 2019, 2019, 8415234. [Google Scholar] [CrossRef]
- Xu, J.; Palanisamy, B. Cost-aware resource management for federated clouds using resource sharing contracts. In Proceedings of the 2017 IEEE 10th International Conference on Cloud Computing (CLOUD), Honololu, HI, USA, 25–30 June 2017; IEEE: Piscataway, NJ, USA, 2017; pp. 238–245. [Google Scholar]
- Wang, Z.; Feng, X.; Zhu, H.; Liu, C. Optimal data offloading via an ADMM algorithm in mobile ad hoc cloud with malicious resource providers. Comput. Commun. 2020, 158, 10–16. [Google Scholar] [CrossRef]
- Zhang, F.; Deng, R.; Liang, H. An optimal real-time distributed algorithm for utility maximization of mobile ad hoc cloud. IEEE Commun. Lett. 2018, 22, 824–827. [Google Scholar] [CrossRef]
- Assis, M.R.M.; Bittencourt, L.F. MultiCloud Tournament: A cloud federation approach to prevent Free-Riders by encouraging resource sharing. J. Netw. Comput. Appl. 2020, 166, 102694. [Google Scholar] [CrossRef]
- Karakoç, N.; Scaglione, A.; Nedić, A.; Reisslein, M. Multi-layer decomposition of network utility maximization problems. IEEE/ACM Trans. Netw. 2020, 28, 2077–2091. [Google Scholar] [CrossRef]
- Jaffry, S.; Hasan, S.F.; Gui, X. Efficient resource-sharing algorithms for mobile-cell ’s sidehaul and access links. IEEE Netw. Lett. 2019, 1, 72–75. [Google Scholar] [CrossRef]
- Haider, S.; Abbas, G.; Abbas, Z.H.; Baker, T. DABFS: A robust routing protocol for warning messages dissemination in VANETs. Comput. Commun. 2019, 147, 21–34. [Google Scholar] [CrossRef]
- Yadav, J.; Sharma, M. A Review of K-mean Algorithm. Int. J. Eng. Trends Technol. 2013, 4, 2972–2976. [Google Scholar]
- Hu, J.; Shu, F.; Li, J. Robust synthesis method for secure directional modulation with imperfect direction angle. IEEE Commun. Lett. 2016, 20, 1084–1087. [Google Scholar] [CrossRef]
- Haider, S.; Abbas, Z.H.; Abbas, G.; Waqas, M.; Tu, S.; Zhao, W. A Novel Cross-Layer V2V Architecture for Direction-Aware Cooperative Collision Avoidance. Electronics 2020, 9, 1112. [Google Scholar] [CrossRef]
- Janakiraman, S.; Priya, M.D.; Jebamalar, A.C. Integrated context-based mitigation framework for enforcing security against rendezvous point attack in MANETs. Wirel. Pers. Commun. 2021, 119, 1–17. [Google Scholar] [CrossRef]
- Dighriri, M.; Myoung Lee, G.; Baker, T. Measurement and Classification of Smart Systems Data Traffic over 5G Mobile Networks; Springer: Cham, Germany, 2018. [Google Scholar]
- Shahzad, A.; Hussain, M. Security issues and challenges of mobile cloud computing. Int. J. Grid Distrib. Comput. 2013, 6, 37–50. [Google Scholar] [CrossRef]
Publisher’s Note: MDPI stays neutral with regard to jurisdictional claims in published maps and institutional affiliations. |
© 2022 by the authors. Licensee MDPI, Basel, Switzerland. This article is an open access article distributed under the terms and conditions of the Creative Commons Attribution (CC BY) license (https://creativecommons.org/licenses/by/4.0/).

















