A New Approach for the Incorporation of the End-User’s Smart Power–Electronic Interface in Voltage Support Application
Abstract
1. Introduction
2. Problems Modeling and Formulation
Load Flow Formulation
3. Power–Electronic Interface
4. Proposed Algorithm
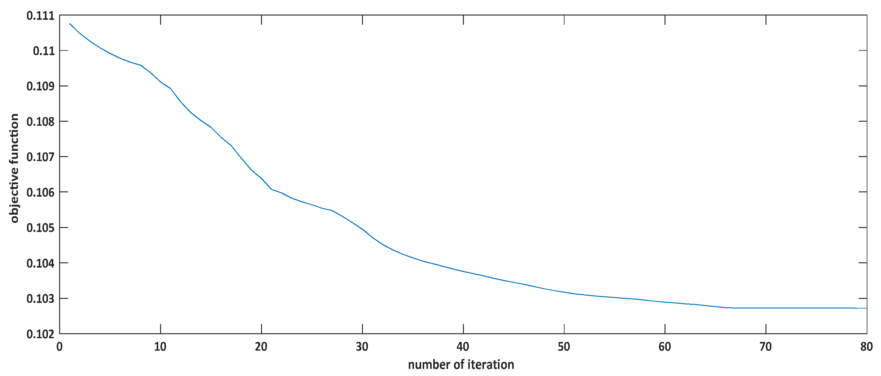
5. Results and Discussion
- Scenario 1: No DER participates in the Volt-VAR program
- Scenario 2: Twenty effective Q-C buses participate in the Volt-VAR program.
- Scenario 3: Twenty buses are selected as type-3 DERs and their effects on the distribution network are investigated.
- Scenario 4: Both type-2 and type-3 DERs are considered in Volt-VAR program, and their effects on the distribution network are surveyed.
6. Conclusions
Author Contributions
Funding
Institutional Review Board Statement
Informed Consent Statement
Data Availability Statement
Conflicts of Interest
Abbreviations
| DERs | Distributed Energy Resources |
| MCDM | Multi-Criteria Decision Making |
| PE | Power Electronic |
| DGs | Distributed Generations |
| MPC | Model Predictive Control |
| GDC | Generalized Droop Control |
| PHEV | Plug-in Hybrid Electric Vehicle |
| EV | Electric Vehicle |
| EPRI | Electric Power Research Institute |
| AHP | Analytic Hierarchy Process |
| FAHP | Fuzzy Analytic Hierarchy Process |
| PSO | Particle-Swarm Optimization |
| REDs | Responsive End-user Devices |
| ICS | Incident Command System |
References
- Rogers, K.M.; Klump, R.; Khurana, H.; Overbye, T.J. Smart-Grid –enabled load and distributed generation as a reactive resource. In Proceedings of the 2010 Innovative Smart Grid Technologies (ISGT), Gaithersburg, MD, USA, 19–21 January 2010; pp. 1–8. [Google Scholar] [CrossRef]
- EPRI Report. Common Functions for Smart Inverters, Version 4; Common Functions for DER Group Management: Palo Alto, CA, USA, 2016. [Google Scholar]
- EPRI Report. Common Functions for DER Group Management, 3rd ed.; Common Functions for DER Group Management: Palo Alto, CA, USA, 2016. [Google Scholar]
- Dallmer-Zerbe, K.; Fischer, D.; Biener, W.; Wille-Haussmann, B.; Wittwer, C. Droop controlled operation of heat pumps on clustered distribution grids with high PV penetration. In Proceedings of the 2016 IEEE International Energy Conference (ENERGYCON), Leuven, Belgium, 4–8 April 2016. [Google Scholar]
- Seo, J.; Lee, H.; Jung, W.; Won, D. Voltage control method using modified voltage droop control in LV distribution system. In Proceedings of the 2009 IEEE Transmission and Distribution Conference and Exposition: Asia and Pacific, Seoul, Korea, 26–30 October 2009. [Google Scholar]
- Bayat, M.; Sheshyekani, K.; Rezazadeh, A. A unified framework for participation of responsive end-user devices in voltage and frequency control of the smart grid. IEEE Trans. Power Syst. 2015, 30, 1369–1379. [Google Scholar] [CrossRef]
- Abessi, A.; Vahidinasab, V.; Ghazizadeh, M.S. Centralized support distributed voltage control by using end-users as reactive power support. IEEE Trans. Smart Grid 2016, 7, 178–188. [Google Scholar] [CrossRef]
- Lugo, A.A.; Klump, R.; Overbye, T.J. A control framework for the smart grid for voltage support using agent-based technologies. IEEE Trans. Smart Grid 2011, 2, 173–180. [Google Scholar] [CrossRef]
- Rogers, K.M.; Klump, R.; Khurana, H.; Aquino-Lugo, A.A.; Overbye, T.J. An authenticated control framework for distributed voltage support on the smart grid. IEEE Trans. Smart Grid 2010, 1, 40–47. [Google Scholar] [CrossRef]
- Li, H.; Li, F.; Xu, Y.; Rizy, D.T.; Adhikari, S. Autonomous and adaptive voltage control using multiple distributed energy resources. IEEE Trans. Power Syst. 2013, 28, 718–730. [Google Scholar] [CrossRef]
- Baran, M.E.; El-Markabi, I.M. An adaptive local learning-based methodology for voltage regulation in distribution networks with dispersed generation. IEEE Trans. Power Syst. 2006, 21, 1131–1140. [Google Scholar] [CrossRef]
- Vovos, P.N.; Kiprakis, A.E.; Wallace, A.R.; Harrison, G.P. Centralized and distributed voltage control: Impact on distributed generation penetration. IEEE Trans. Power Syst. 2007, 22, 476–483. [Google Scholar] [CrossRef]
- Jiang, L.; Smedley, K.M. Volt/VAR Control with DERs, LTCs, and Switched Capacitors: Case Study with a Commercial Distribution System. In Proceedings of the 2019 IEEE Innovative Smart Grid Technologies-Asia (ISGT Asia), Chengdu, China, 21–24 May 2019; Volume 2019, pp. 1330–1334. [Google Scholar] [CrossRef]
- Herman, L.; Blazic, B.; Papic, I. Voltage profile support in LV distribution networks with distributed generation. In Proceedings of the 44th International Universities Power Engineering Conference (UPEC), Glasgow, UK, 1–4 September 2009. [Google Scholar]
- Kroposki, B.; Pink, C.; DeBlasio, R.; Thomas, H.; Simões, M.; Sen, P.K. Benefits of Power Electronic Interfaces for Distributed Energy Systems. IEEE Trans. Energy Convers. 2010, 25, 901–908. [Google Scholar] [CrossRef]
- El-Ela, A.A.A.; El-Sehiemy, R.A.; Kinawy, A.; Mouwafi, M.T. Optimal Capacitor Placement in Distribution Systems for Power Loss Reduction and Voltage Profile Improvement. IET Gener. Transm. Distrib. 2016, 10, 1209–1221. [Google Scholar] [CrossRef]
- Balamurugan, K.; Srinivasan, D. Review of power flow studies on distribution network with distributed generation. In Proceedings of the IEEE Ninth International Conference on Power Electronics and Drive Systems (PEDS), Singapore, 5–8 December 2011. [Google Scholar] [CrossRef]
- Eminoglu, U.; Hocaoglu, H. Distribution systems forward/backward sweep-based power flow algorithms: A review and comparison study. Electr. Power Compon. Syst. 2009, 37, 91–110. [Google Scholar] [CrossRef]
- Teng, J.-H. A direct approach for distribution system load flow solutions. IEEE Trans. Power Deliv. 2003, 18, 882–887. [Google Scholar] [CrossRef]
- Dehghanian, P.; Fotuhi-Firuzabad, M.; Bagheri-Shouraki, S.; Kazemi, A.A.R. Critical component identification in reliability centered asset management of power distribution systems via fuzzy AHP. IEEE Syst. J. 2012, 6, 593–602. [Google Scholar] [CrossRef]
- Saaty, R.W. The analytic hierarchy process—What it is and how it is used. Math. Model. 1987, 9, 161–176. [Google Scholar] [CrossRef]
- Khatod, D.K.; Pant, V.; Sharma, J. A novel approach for sensitivity calculations in the radial distribution system. IEEE Trans. Power Deliv. 2006, 21, 2048–2057. [Google Scholar] [CrossRef]
- Baran, M.E.; Wu, F.F. Optimal capacitor placement on radial distribution systems. IEEE Trans. Power Deliv. 1989, 4, 725–734. [Google Scholar] [CrossRef]









| Criteria | Criterion 1 | Criterion 2 | Criterion 3 | Criterion 4 | Normalized Final Weight |
|---|---|---|---|---|---|
| Criterion 1 | (1, 1, 2) | (1.6818, 2.7108, 3.7224) | (2.4495, 3.5565, 4.6058) | (4.1618, 5.1800, 6.1920) | 0.4809 |
| Criterion 2 | (0.2686, 0.3689, 0.5946) | (1, 1, 2) | (4.1618, 5.1800, 6.1920) | (4, 5, 6) | 0.3287 |
| Criterion 3 | (0.2171, 0.2812, 0.4082) | (0.1615, 0.1930, 0.2403) | (1, 1, 2) | (3.7606, 4.8206, 5.8560) | 0.1340 |
| Criterion 4 | (0.1615, 0.1930, 0.2403) | (0.1667, 0.2, 0.25) | (0.1708, 0.2074, 0.2660) | (1, 1, 2) | 0.05619 |
| Bus No. | Criterion 1 | Criterion 2 | Criterion 3 | Criterion 4 | Rank | Bus No. | Criterion 1 | Criterion 2 | Criterion 3 | Criterion 4 | Rank |
|---|---|---|---|---|---|---|---|---|---|---|---|
| 2 | 0.0083 | 0.3287 | 0.0247 | 0.0562 | 32 | 18 | 0.4809 | 0.3262 | 0.0209 | 0.0559 | 6 |
| 3 | 0.0456 | 0.3285 | 0.0209 | 0.0562 | 27 | 19 | 0.0115 | 0.3287 | 0.0209 | 0.0562 | 31 |
| 4 | 0.0695 | 0.3284 | 0.0305 | 0.0561 | 24 | 20 | 0.0324 | 0.3287 | 0.0209 | 0.0562 | 30 |
| 5 | 0.0934 | 0.3283 | 0.0142 | 0.0561 | 25 | 21 | 0.0374 | 0.3287 | 0.0209 | 0.0562 | 29 |
| 6 | 0.1757 | 0.3279 | 0.0134 | 0.0561 | 23 | 22 | 0.0422 | 0.3287 | 0.0209 | 0.0562 | 28 |
| 7 | 0.2155 | 0.3277 | 0.0474 | 0.0560 | 5 | 23 | 0.0507 | 0.3285 | 0.0218 | 0.0561 | 26 |
| 8 | 0.2906 | 0.3273 | 0.0474 | 0.0560 | 2 | 24 | 0.0585 | 0.3285 | 0.0985 | 0.0561 | 13 |
| 9 | 0.3318 | 0.3270 | 0.0134 | 0.0560 | 17 | 25 | 0.0623 | 0.3285 | 0.0985 | 0.0561 | 10 |
| 10 | 0.3692 | 0.3268 | 0.0134 | 0.0560 | 16 | 26 | 0.1807 | 0.3279 | 0.0138 | 0.0560 | 22 |
| 11 | 0.3723 | 0.3268 | 0.0115 | 0.0560 | 18 | 27 | 0.1869 | 0.3278 | 0.0138 | 0.0560 | 21 |
| 12 | 0.3775 | 0.3268 | 0.0147 | 0.0560 | 15 | 28 | 0.2202 | 0.3277 | 0.0134 | 0.0560 | 20 |
| 13 | 0.4170 | 0.3265 | 0.0147 | 0.0560 | 11 | 29 | 0.2414 | 0.3276 | 0.0294 | 0.0560 | 8 |
| 14 | 0.4370 | 0.3264 | 0.0305 | 0.0560 | 3 | 30 | 0.2480 | 0.3275 | 0.1340 | 0.0559 | 1 |
| 15 | 0.4489 | 0.3264 | 0.0129 | 0.0560 | 14 | 31 | 0.2647 | 0.3274 | 0.0360 | 0.0559 | 7 |
| 16 | 0.4583 | 0.3263 | 0.0134 | 0.0560 | 12 | 32 | 0.2689 | 0.3274 | 0.0493 | 0.0559 | 4 |
| 17 | 0.4776 | 0.3262 | 0.0134 | 0.0559 | 9 | 33 | 0.2719 | 0.3274 | 0.0153 | 0.0559 | 19 |
| Candidate Bus Number | |||||||||||||||||||||||||||||||||
|---|---|---|---|---|---|---|---|---|---|---|---|---|---|---|---|---|---|---|---|---|---|---|---|---|---|---|---|---|---|---|---|---|---|
| No. of Candidates | 1 | 2 | 3 | 4 | 5 | 6 | 7 | 8 | 9 | 10 | 11 | 12 | 13 | 14 | 15 | 16 | 17 | 18 | 19 | 20 | 21 | 22 | 23 | 24 | 25 | 26 | 27 | 28 | 29 | 30 | 31 | 32 | 33 |
| 10 buses | ✓ | ✓ | ✓ | ✓ | ✓ | ✓ | ✓ | ✓ | ✓ | ✓ | |||||||||||||||||||||||
| 20 buses | ✓ | ✓ | ✓ | ✓ | ✓ | ✓ | ✓ | ✓ | ✓ | ✓ | ✓ | ✓ | ✓ | ✓ | ✓ | ✓ | ✓ | ✓ | ✓ | ✓ | |||||||||||||
| Candidate Bus Number | |||||||||||||||||||||||||||||||||
|---|---|---|---|---|---|---|---|---|---|---|---|---|---|---|---|---|---|---|---|---|---|---|---|---|---|---|---|---|---|---|---|---|---|
| No. of Candidates | 1 | 2 | 3 | 4 | 5 | 6 | 7 | 8 | 9 | 10 | 11 | 12 | 13 | 14 | 15 | 16 | 17 | 18 | 19 | 20 | 21 | 22 | 23 | 24 | 25 | 26 | 27 | 28 | 29 | 30 | 31 | 32 | 33 |
| 10 buses | ✓ | ✓ | ✓ | ✓ | ✓ | ✓ | ✓ | ✓ | ✓ | ✓ | |||||||||||||||||||||||
| 20 buses | ✓ | ✓ | ✓ | ✓ | ✓ | ✓ | ✓ | ✓ | ✓ | ✓ | ✓ | ✓ | ✓ | ✓ | ✓ | ✓ | ✓ | ✓ | ✓ | ✓ | |||||||||||||
| Reference | [1] | [6] | [7] | [8] | [9] | Proposed Approach | |
|---|---|---|---|---|---|---|---|
| Item | |||||||
| Type II DER candidate selection criteria | Method | Sensitivity analysis | Sensitivity analysis | Accessible reactive power and sensitivity analysis | Author selection | Sensitivity analysis | FAHP |
| Number of considered criteria | 1 | 1 | 2 | 0 | 1 | 4 | |
| power flow | AC power flow | NR | FBS | AC power flow | AC power flow | FBS | |
| Type III DER | ✗ | ✗ | ✗ | ✗ | ✗ | ✓ | |
| Optimization Method | Mathematical | ✓ | ✗ | ✗ | ✓ | ✓ | ✗ |
| Heuristic | ✗ | ✓ | ✓ | ✗ | ✗ | ✓ | |
Publisher’s Note: MDPI stays neutral with regard to jurisdictional claims in published maps and institutional affiliations. |
© 2022 by the authors. Licensee MDPI, Basel, Switzerland. This article is an open access article distributed under the terms and conditions of the Creative Commons Attribution (CC BY) license (https://creativecommons.org/licenses/by/4.0/).
Share and Cite
Etemad, R.; Ghazizadeh, M.S.; Ahmadi Kamarposhti, M.; Colak, I.; Eguchi, K. A New Approach for the Incorporation of the End-User’s Smart Power–Electronic Interface in Voltage Support Application. Electronics 2022, 11, 765. https://doi.org/10.3390/electronics11050765
Etemad R, Ghazizadeh MS, Ahmadi Kamarposhti M, Colak I, Eguchi K. A New Approach for the Incorporation of the End-User’s Smart Power–Electronic Interface in Voltage Support Application. Electronics. 2022; 11(5):765. https://doi.org/10.3390/electronics11050765
Chicago/Turabian StyleEtemad, Reza, Mohammad Sadegh Ghazizadeh, Mehrdad Ahmadi Kamarposhti, Ilhami Colak, and Kei Eguchi. 2022. "A New Approach for the Incorporation of the End-User’s Smart Power–Electronic Interface in Voltage Support Application" Electronics 11, no. 5: 765. https://doi.org/10.3390/electronics11050765
APA StyleEtemad, R., Ghazizadeh, M. S., Ahmadi Kamarposhti, M., Colak, I., & Eguchi, K. (2022). A New Approach for the Incorporation of the End-User’s Smart Power–Electronic Interface in Voltage Support Application. Electronics, 11(5), 765. https://doi.org/10.3390/electronics11050765

