Numerical Feature Selection and Hyperbolic Tangent Feature Scaling in Machine Learning-Based Detection of Anomalies in the Computer Network Behavior
Abstract
1. Introduction
2. Related Work
2.1. Data Collection
2.2. Feature Selection
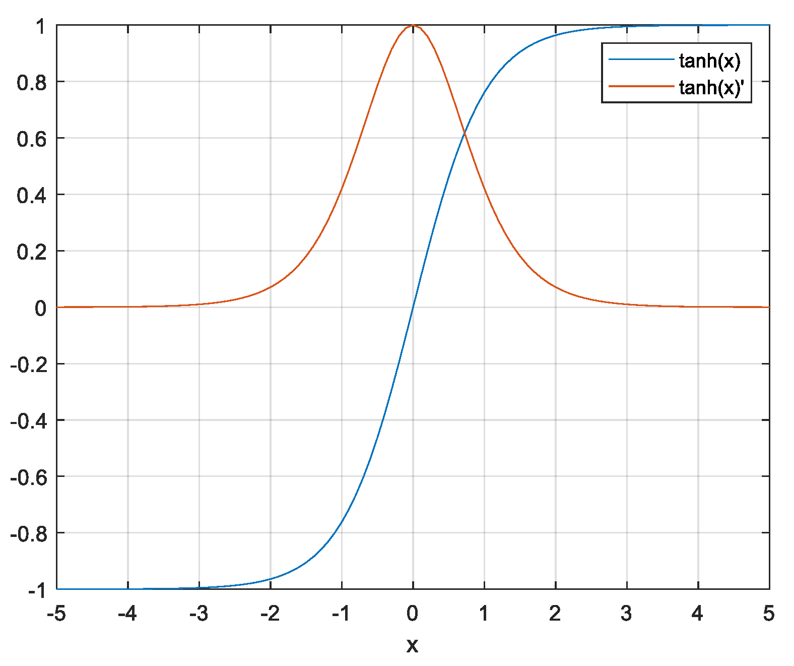
2.3. Feature Scaling
2.4. Binary Classification
3. Proposed Work
4. Experimental Results
5. Observations, Trends, and Research Challenges
6. Conclusions
Author Contributions
Funding
Data Availability Statement
Acknowledgments
Conflicts of Interest
References
- Syrris, V.; Geneiatakis, D. On machine learning effectiveness for malware detection in Android OS. J. Inf. Secur. Appl. 2021, 59, 102794. [Google Scholar] [CrossRef]
- Viegas, E.K.; Santin, A.O.; Oliviera, L.S. Toward a reliable anomaly-based intrusion detection in real-world environments. Comput. Netw. 2017, 127, 200–216. [Google Scholar] [CrossRef]
- Aljawarneh, S.; Aldwairi, M.; Yassein, M.B. Anomaly-based intrusion detection system through feature selection analysis and building hybrid efficient model. J. Comput. Sci. 2018, 25, 152–160. [Google Scholar] [CrossRef]
- Ullah, I.; Mahmoud, Q.M. A filter-based feature selection model for anomaly-based intrusion detection systems. In Proceedings of the 2017 IEEE International Conference on Big Data, Boston, MA, USA, 11–14 December 2017; pp. 2151–2159. [Google Scholar] [CrossRef]
- Vengatesan, K.; Kumar, A.; Naik, R.; Verma, D.K. Anomaly Based Novel Intrusion Detection System for Network Traffic Reduction. In Proceedings of the 2018 2nd International Conference on I-SMAC (IoT in Social, Mobile, Analytics and Cloud) (I-SMAC), Palladam, India, 30–31 August 2018; pp. 688–690. [Google Scholar] [CrossRef]
- Aloraini, F.; Javed, A.; Rana, O.; Burnap, P. Adversarial machine learning in IoT from an insider point of view. J. Inf. Secur. Appl. 2022, 70, 103341. [Google Scholar] [CrossRef]
- Pai, V.; Devidas, B.; Adesh, N.D. Comparative analysis of machine learning algorithms for intrusion detection. IOP Conf. Ser. Mater. Sci. Eng. 2021, 1013, 012038. [Google Scholar] [CrossRef]
- Protic, D.; Stankovic, M. Detection of Anomalies in the Computer Network Behaviour. Eur. J. Eng. Form. Sci. 2020, 4, 7–13. [Google Scholar] [CrossRef]
- Saranya, T.; Sridevi, S.; Deisy, C.; Chung, T.D.; Khan, M.K.A. Performance analysis of Machine Learning Algorithms in Intrusion Detection Systems: A review. Procedia Comput. Sci. 2020, 171, 1251–1260. [Google Scholar] [CrossRef]
- Protic, D.; Stankovic, M. A Hybrid Model for Anomaly-Based Intrusion Detection in Complex Computer Networks. In Proceedings of the 2020 21st International Arab Conference on Information Technology (ACIT), Giza, Egypt, 28–30 November 2020; pp. 1–8. [Google Scholar] [CrossRef]
- Protic, D.; Stankovic, M. Anomaly-Based Intrusion Detection: Feature Selection and Normalization Instance to the Machine Learning Model Accuracy. Eur. J. Eng. Form. Sci. 2018, 1, 43–48. [Google Scholar] [CrossRef][Green Version]
- Siddiqui, M.A.; Pak, W. Optimizing Filter-Based Feature Selection Method Flow for Intrusion Detection System. Electronics 2020, 9, 2114. [Google Scholar] [CrossRef]
- Abiodun, O.I.; Jantan, A.; Omolara, A.E.; Dada, K.V.; Mohamed, N.A.; Arshad, H. State-of-the-art in artificial neural network applications: A survey. Heliyon 2018, 4, e00938. [Google Scholar] [CrossRef] [PubMed]
- Ganapathy, S.; Kulothungan, K.; Muthurajkumar, S.; Vijayalakshimi, M.; Yogesh, P.; Kannan, A. Intelligent feature selection and classification techniques for intrusion detection in networks: A survey. EURASIP J. Wirel. Commun. Netw. 2013, 2013, 271. [Google Scholar] [CrossRef]
- Gautam, R.K.S.; Doegar, E.A. An ensemble approach for intrusion detection system using machine learning algorithms. In Proceedings of the 2018 8th International Conference on Cloud Computing, Data Science & Engineering (Confluence), Noida, India, 11–12 January 2018; pp. 14–15. [Google Scholar]
- Khonde, R.S.; Ulagamuthalvi, V. Ensemble-based semi-supervised learning approach for a distributed intrusion detection system. J. Cyber Secur. Technol. 2019, 3, 163–188. [Google Scholar] [CrossRef]
- Ambusaidi, M.A.; He, X.; Nanda, P.; Tan, Y. Building an Intrusion Detection System Using a Filter-Based Feature Selection Algorithm. IEEE Trans. Comput. 2016, 65, 2986–2998. [Google Scholar] [CrossRef]
- Najafabadi, M.M.; Khoshgoftaar, T.; Selyia, N. Evaluating Feature Selection Methods for Network Intrusion Detection with Kyoto Data. Int. J. Reliab. Qual. Saf. Eng. 2016, 23, 1650001. [Google Scholar] [CrossRef]
- Protic, D. Review of KDD CUP ‘99, NSL-KDD and Kyoto 2006+ Datasets. Vojnoteh. Glas. Mil. Tech. Cour. 2018, 66, 580–595. [Google Scholar] [CrossRef]
- Bohara, B.; Bhuyan, J.; Wu, F.; Ding, J. A Survey on the Use of Data Clustering for Intrusion Detection System in Cybersecurity. Int. J. Netw. Secur. Appl. 2020, 12, 1–18. [Google Scholar] [CrossRef]
- Thakkar, A.; Lohiya, R. A Review of the Advancement in the Intrusion Detection Datasets. Procedia Comput. Sci. 2020, 167, 636–645. [Google Scholar] [CrossRef]
- Khraisat, A.; Gondal, L.; Vamplew, P.; Kamruzzaman, J. Survey of intrusion detection systems: Techniques, datasets and challenges. Cybersecurity 2019, 2, 20. [Google Scholar] [CrossRef]
- Ferryian, A.; Thamrin, A.H.; Takeda, K.; Murai, J. Generating Network Intrusion Detection Dataset Based on Real and Encrypted Synthetic Attack Traffic. Appl. Sci. 2021, 11, 7868. [Google Scholar] [CrossRef]
- Serkani, E.; Gharaee, H.; Mohammadzadeh, N. Anomaly detection using SVM as classifier and DT for optimizing feature vectors. ISeCure 2019, 11, 159–171. [Google Scholar]
- Mighan, S.N.; Kahani, M.S. A novel scalable intrusion detection system based on deep learning. Int. J. Inf. Secur. 2021, 20, 387–403. [Google Scholar] [CrossRef]
- Soltani, M.; Siavoshani, M.J.; Jahangir, A.H. A content-based deep intrusion detection system. Int. J. Inf. Secur. 2021, 21, 547–562. [Google Scholar] [CrossRef]
- Suman, C.; Tripathy, S.; Saha, S. Building an Effective Intrusion Detection Systems using Unsupervised Feature Selection in Multi-objective Optimization Framework. arXiv 2019, arXiv:1905.06562. [Google Scholar]
- Ruggieri, S. Complete Search for Feature Selection Decision Trees. J. Mach. Learn. Res. 2019, 20, 1–34. [Google Scholar]
- Shmiilovici, A. Support vector machines. In Data Mining and Knowledge Discovery Handbook; Springer: Boston, MA, USA, 2005. [Google Scholar] [CrossRef]
- Deris, A.M.; Zain, A.M.; Sallehudin, R. Overview of Support Vector Machine in Modeling Machining Performances. Procedia Eng. 2011, 24, 301–312. [Google Scholar] [CrossRef]
- Halimaa, A.; Sundarakantham, K. Machine Learning Based Intrusion Detection System. In Proceedings of the 2019 3rd International Conference on Trends in Electronics and Informatics (ICOEI), Tirunelveli, India, 23–25 April 2019; pp. 916–920. [Google Scholar] [CrossRef]
- Bhati, B.S.; Rai, C.S. Analysis of Support Vector Machine-based Intrusion Detection Techniques. Arab. J. Sci. Eng. 2020, 45, 2371–2383. [Google Scholar] [CrossRef]
- Nawi, N.M.; Atomi, W.H.; Rehman, M.Z. The Effect of Data Pre-processing on Optimizing Training on Artificial Neural Network. Procedia Technol. 2013, 11, 23–39. [Google Scholar] [CrossRef]
- Jie, C.; Jiawei, L.; Shulin, W.; Sheng, Y. Feature Selection in Machine Learning: A New Perspective. Neurocomputing 2018, 300, 70–79. [Google Scholar] [CrossRef]
- Ullah, F.; Babar, M.A. Architectural Tactics for Big Data Cybersecurity Analysis Systems: A Review. J. Syst. Softw. 2019, 15, 81–118. [Google Scholar] [CrossRef]
- Luque, A.; Carrasco, A.; Martin, A.; de las Heras, A. The impact of class imbalance in classification performance metrics based on the binary confusion matrix. Pattern Recognit. 2019, 91, 216–239. [Google Scholar] [CrossRef]
- Xie, M.; Hu, J.; Chang, E. Evaluating Host-Based Anomaly Detection Systems: Application of the Frequency-Based Algorithms to ADFA-LD. In Network and System Security. NSS 2015. Lecture Notes in Computer Science 8792; Au, M.H., Carminati, B., Kuo, J., Eds.; Springer: Cham, Switzerland, 2014. [Google Scholar] [CrossRef]
- Borisniya, B.; Patel, D.R. Evaluation of Modified Vector Space Representation Using ADFA-LD and ADFA-WD Datasets. J. Inf. Secur. 2015, 6, 250. [Google Scholar] [CrossRef]
- Vijayakumar, S.; Sannasi, G. Machine Learning Approach to Combat False Alarms in Wireless Intrusion Detection System. Comput. Inf. Sci. 2018, 11, 67. [Google Scholar] [CrossRef][Green Version]
- Proebstel, E.P. Characterizing and Improving Distributed Network-Based Intrusion Detection Systems (NIDS): Timestamp Synchronization and Sampled Traffic. Master’s Thesis, University of California DAVIS, Davis, CA, USA, 2008. [Google Scholar]
- Sharafaldin, I.; Lashkari, A.H.; Ghorbani, A.A. Toward Generating a New Intrusion Detection Dataset and Intrusion Traffic Characterization. In Proceedings of the 4th International Conference on Information Systems Security and Privacy, Madeira, Portugal, 22–24 January 2018; pp. 108–116. [Google Scholar]
- Levy, J.L.; Khoshgoftaar, T.M. A survey and analysis of intrusion detection models based on CSE-CIC-IDS2018 Big Data. J. Big Data 2020, 7, 104. [Google Scholar] [CrossRef]
- Lippmann, R.P.; Cunningham, R.K.; Fried, D.J.; Graf, I.; Kendal, K.R.; Webster, S.E.; Zissman, M.A. Results of DARPA 1998 Offline Intrusion Detection Evaluation. In Proceedings of the DARPA Information Survivability Conference and Exposition (DISCEX), Hilton Head, SC, USA, 25–27 January 2000; IEEE Computer Society Press: Los Alamitos, CA, USA, 2000. [Google Scholar]
- Tavallaee, M.; Bagheri, E.; Lu, W.; Ghorbani, A. A Detailed Analysis of the KDD Cup ’99 dataset. In Proceedings of the 2009 IEEE Symposium of Computational Intelligence for Security and Defense Applications, Ottawa, ON, Canada, 8–10 July 2009; pp. 1–6. [Google Scholar] [CrossRef]
- Moustafa, N.; Slay, J. UNSW-NB15: A comprehensive data set for network intrusion detection systems (UNSW-NB15 network data set). In Proceedings of the 2015 Military Communications and Information Systems Conference, Canberra, ACT, Australia, 10–12 November 2015; pp. 1–6. [Google Scholar] [CrossRef]
- Song, J.; Takakura, H.; Okabe, Y.; Eto, M.; Inoue, D.; Nakao, K. Statistical Analysis of Honeypot Data and Building of Kyoto 2006+ Dataset for NIDS Evaluation. In Proceedings of the First Workshop on Building Analysis Datasets and Gathering Experience Returns for Security, Salzburg, Austria, 10–13 April 2011; pp. 29–36. [Google Scholar] [CrossRef]
- Singh, R.; Kumar, H.; Singla, R.K. An intrusion detection system using network traffic profiling and online sequential extreme learning machine. Expert Syst. Appl. 2015, 42, 8609–8624. [Google Scholar] [CrossRef]
- SIGKDD-KDD Cup. KDD Cup 1999: Computer Network Intrusion Detection. 1999. Available online: https://www.kdd.org/kdd-cup/view/kdd-cup-1999/Tasks (accessed on 20 May 2016).
- Park, K.; Song, Y.; Cheong, Y. Classification of Attack Types for Intrusion Detection Systems Using a Machine Learning Algorithm. In Proceedings of the 2018 IEEE 4th International Conference on Big Data Computing Service and Applications, Bamberg, Germany, 26–29 March 2018; pp. 282–286. [Google Scholar] [CrossRef]
- Ting, K.M. Confusion matrix. In Encyclopedia of Machine Learning; Sammut, C.J., Webb, G.I., Eds.; Springer: Boston, MA, USA, 2011. [Google Scholar] [CrossRef]
- Ring, M.; Wunderlich, S.; Scheuring, D.; Landes, D.; Hotho, A. A Survey of Network-based Intrusion Detection Data Sets. arXiv 2019, arXiv:1903.02460. [Google Scholar] [CrossRef]
- Demertzis, K. The Bro Intrusion Detection System. Machine Learning to Cyber Security. 2018. Available online: https://www.researchgate.net/publication/329217161_The_Bro_Intrusion_Detection_System (accessed on 27 May 2020).
- McCarthy, R. Network Analysis with the Bro Security Monitor. 2014. Available online: https://www.admin-magazine.com/Archive/2014/24/Network-analysis-with-the-Bro-Network-Security-Monitor (accessed on 14 February 2019).
- Papamartzivanos, D.; Marmol, F.G.; Kamblourakis, K. Introducing deep learning self-adaptive misuse network intrusion detection system. IEEE Access 2019, 7, 13546–13560. [Google Scholar] [CrossRef]
- Sahu, A.; Mao, Y.; Davis, K.; Goulart, A.E. Data Processing and Model Selection for Machine Learning-based Network Intrusion-Detection. In Proceedings of the 2020 IEEE International Workshop Technical Committee on Communications Quality and Reliability (CQR), Stevenson, WA, USA, 14 May 2020; pp. 1–6. [Google Scholar]
- Weston, J.; Elisseff, A.; Schoelkopf, B.; Tipping, M. Use of the zero norm with linear models and kernel methods. J. Mach. Learn. Res. 2003, 3, 1439–1461. [Google Scholar]
- Song, L.; Smola, A.; Gretton, A.; Borgwardt, K.; Bedo, J. Supervised feature selection via dependence estimation. In Proceedings of the 24th International Conference on Machine Learning, Corvallis, OR, USA, 20–24 June 2007; pp. 823–830. [Google Scholar] [CrossRef]
- Dy, J.G.; Brodley, C.E. Feature selection for unsupervised learning. J. Mach. Learn. Res. 2005, 5, 845–889. [Google Scholar]
- Mitra, P.; Murthy, C.A.; Pal, S. Unsupervised feature selection using feature similarity. IEEE Trans. Pattern Anal. Mach. Intell. 2002, 24, 301–312. [Google Scholar] [CrossRef]
- Zhao, Z.; Liu, H. Semi-supervised feature selection via spectral analysis. In Proceedings of the SIAM International Conference on Data Mining, Minneapolis, MN, USA, 26–28 April 2007; pp. 641–646. [Google Scholar] [CrossRef]
- Xu, Z.; Jin, R.; Ye, J.; Lyu, M.; King, I. Discriminative semi-supervised feature selection via manifold regularization. IEEE Trans. Neural Netw. 2010, 21, 1033–1047. [Google Scholar]
- Porkodi, R. Comparison on filter-based feature selection algorithms: An overview. Int. J. Innov. Res. Technol. Sci. 2014, 2, 108–113. [Google Scholar]
- Artur, A. Review the performance of the Bernoulli Naïve Bayes Classifier in Intrusion Detection Systems using Recursive Feature Elimination with Cross-validated Selection of the Best Number of Features. Procedia Comput. Sci. 2021, 190, 564–570. [Google Scholar] [CrossRef]
- Osnaiye, O.; Ogundile, O.; Aina, F.; Peniola, A. Feature Selection for Intrusion Detection System in cluster-based heterogeneous wireless sensor networks. Facta Univ. Ser. Electron. Energetics 2019, 32, 315–330. [Google Scholar] [CrossRef]
- Aamir, A.; Zaidi, S.M.A. DDoS Attack detection with feature engineering and machine learning, the framework and performance evaluation. Int. J. Inf. Secur. 2019, 18, 761–785. [Google Scholar] [CrossRef]
- Khammassi, C.; Krichen, S. A GA-LR wrapper approach for feature selection in network intrusion detection. Comput. Secur. 2017, 70, 255–277. [Google Scholar] [CrossRef]
- Umar, M.A.; Zhanfang, C.; Liu, Y. Network Intrusion Detection Using Wrapper-based Decision Tree for Feature Selection. In Proceedings of the 2020 International Conference on Internet Computing for Science and Engineering, Male, Maldives, 14–16 January 2020; pp. 5–13. [Google Scholar] [CrossRef]
- Venkateswaran, N.; Umadevi, K. Hybridized Wrapper Filter Using Deep Neural Network for Intrusion Detection. Comput. Syst. Sci. Eng. 2022, 42, 1–14. [Google Scholar] [CrossRef]
- Thakkar, A.; Lohiya, R.A. A survey on intrusion detection system: Feature selection, model, performance measures, application perspective, challenges, and future research directions. Artif. Intell. Rev. 2021, 55, 453–563. [Google Scholar] [CrossRef]
- Almomani, O. A Feature Selection Model for Network Intrusion Detection System Based on PSO, GWO, FFA and GA Algorithms. Symmetry 2020, 12, 1046. [Google Scholar] [CrossRef]
- Choudhury, A. What are Feature Selection Techniques in Machine Learning. Available online: https://analyticsindiamag.com/what-are-feature-selection-techniques-in-machine-learning/ (accessed on 21 May 2022).
- Biswas, S.K.; Bordoloi, M.; Purkayastha, B. Review of Feature Selection and Classification using Neuro-Fuzzy Approaches. Int. J. Appl. Evol. Comput. 2016, 7, 28–44. [Google Scholar] [CrossRef]
- Rosely, N.F.L.M.; Sallehuddin, R.; Zain, A.M. Overview Feature Selection Algorithm. J. Phys. Conf. Ser. 2019, 1192, 012068. [Google Scholar] [CrossRef]
- Musheer, R.A.; Verma, C.K.; Srivastava, N. Dimension reduction methods for microarray data: A review. AIMS Bioeng. 2017, 4, 179–197. [Google Scholar] [CrossRef]
- Ahmed, I.; Shin, H.; Hong, M. Fast Content-Based File Type Identification. In Advances in Digital Forensics VII. Digital Forensics 2011; Springer: Berlin/Heidelberg, Germany, 2011. [Google Scholar] [CrossRef]
- Maza, S.; Touahria, M. Feature Selection Algorithms in Intrusion Detection System: A Survey. KSII Trans. Internet Inf. Syst. 2018, 12, 5079–5099. [Google Scholar] [CrossRef]
- Zhao, F.; Zhao, J.; Niu, X.; Luo, S.; Xin, Y. A Filter Feature Selection Algorithm Based on Mutual Information for Intrusion Detection. Appl. Sci. 2018, 8, 1535. [Google Scholar] [CrossRef]
- Seok, J.; Seon Kang, Y. Mutual information between discrete variables with many categories using recursive adaptive partitioning. Sci. Rep. 2018, 5, 10981. [Google Scholar] [CrossRef] [PubMed]
- Battiti, R. Using mutual information for selecting features in supervised neural net learning. IEEE Trans. Neural Netw. 1994, 5, 537–550. [Google Scholar] [CrossRef] [PubMed]
- Peng, H.; Long, F.; Ding, C. Feature Selection based on Mutual Information: Criteria of max-dependency, max-relevance, and min-redundancy. IEEE Trans. Pattern Anal. Mach. Intell. 2005, 27, 1226–1238. [Google Scholar] [CrossRef]
- Kwak, N.; Choi, C.H. Input feature selection for classification problems. IEEE Trans. Neural Netw. 2002, 13, 143–159. [Google Scholar] [CrossRef]
- Novovicova, J.; Somol, P.; Haindl, M.; Pudil, P. Conditional Mutual Information Based Feature Selection for Classification Tasks; Springer: Berlin/Heidelberg, Germany, 2007. [Google Scholar]
- Amiri, F.; Yousefi, M.M.R.; Lucas, C.; Shakery, A.; Yazani, N. Mutual information-based feature selection for intrusion detection systems. J. Netw. Comput. Appl. 2011, 34, 1184–1195. [Google Scholar]
- Bindumadhavi, P.; Sandhya Rani, B. Building an intrusion detection system using a filter-based feature selection algorithm. Int. J. Innov. Res. Stud. 2017, 7, 24–35. [Google Scholar]
- Alanazi, R.; Aljuhani, A. Anomaly Detection for Industrial Internet of Things Cyberattacks. Comput. Syst. Sci. Eng. 2022, 44, 2361–2378. [Google Scholar] [CrossRef]
- Mitchel, T. Machine Learning; McGraw Hill: New York, NY, USA, 1997. [Google Scholar]
- Schroeber, P.; Boer, C.; Schwarte, L. Correlation coefficients: Appropriate use and interpretation. Anesth. Analg. 2018, 126, 1763–1768. [Google Scholar] [CrossRef]
- Kalavadekar, P.N.; Sane, S.S. Building an Effective Intrusion Detection System using combined Signature and Anomaly Detection Techniques. Int. J. Innov. Technol. Explor. Eng. 2019, 8, 429–435. [Google Scholar] [CrossRef]
- Perez, D.; Alonso, S.; Moran, A.; Prada, M.A.; Fuentes, J.J.; Domingez, M. Comparison of Network Intrusion Detection Performance Using Feature Representation. In Engineering Applications of Neural Networks. EANN 2019. Communications in Computer and Information Science (1000); Macintyre, J., Illadis, L., Maglogoiannis, I., Jayne, C., Eds.; Springer: Cham, Switzerland, 2019. [Google Scholar] [CrossRef]
- Salo, F. Towards Efficient Intrusion Detection Using Hybrid Data Mining Techniques. Ph.D. Thesis, Western University, London, ON, Canada, 2019. [Google Scholar]
- Ahmad, T.; Aziz, M.N. Data preprocessing and feature selection for machine learning intrusion detection systems. ICIC Int. Express Lett. 2019, 13, 93–101. [Google Scholar]
- Patro, S.G.K.; Sabu, K.K. Normalization: A Preprocessing Stage. 2015. Available online: https://arxiv.org/ftp/arxiv/papers/1503/1503.06462.pdf (accessed on 19 September 2022).
- Panda, S.K.; Jana, P.K. An Efficient Task Scheduling Algorithm for Heterogeneous Multi-cloud Environment. In Proceedings of the 3rd International Conference on Advances in Computing, Communications & Informatics (ICACCI), Delhi, India, 24–27 September 2014; pp. 1204–1209. [Google Scholar]
- Deb, K.; Pratap, A.; Agarwal, S. A fast and elitist multiobjective genetic algorithm: NSGA-II. IEEE Trans. Evol. Comput. 2002, 6, 182–197. [Google Scholar] [CrossRef]
- Mienye, I.D.; Sun, Y.; Wang, Z. Prediction performance of improved decision tree-based algorithms: A review. Procedia Manuf. 2019, 35, 698–703. [Google Scholar] [CrossRef]
- Singh, S.; Banerjee, S. Machine Learning Mechanisms for Network Anomaly Detection System: A Review. In Proceedings of the International Conference on Communication and Signal Processing (ICCSP), Chennai, India, 28–30 July 2020; pp. 0976–0980. [Google Scholar] [CrossRef]
- Mohammadi, S.; Mirvaziri, H.; Ahaeea, M.G.; Karimipour, H. Cyber intrusion detection by the combined feature selection algorithm. J. Inf. Secur. Appl. 2019, 44, 80–88. [Google Scholar] [CrossRef]
- Keserwani, P.K.; Govil, M.C.; Pilli, E.S. An effective NIDS framework based on a comprehensive survey of feature optimization and classification techniques. Neural Comput. Appl. 2023, 35, 4993–5013. [Google Scholar] [CrossRef]
- Mishra, A.; Cheng, A.; Zhang, Y. Intrusion Detection Using Principal Component Analysis and Support Vector Machines. In Proceedings of the 2020 IEEE 16th International Conference on Control and Automation (ICCA), Singapore, 9–11 October 2020; pp. 907–912. [Google Scholar]
- Vallejo-Huanga, D.; Ambuludi, M.; Morillo, P. Empirical Exploration Machine Learning Techniques for Detection of Anomalies Based on NIDS. IEEE Lat. Am. Trans. 2021, 19, 772–779. [Google Scholar] [CrossRef]
- Seelammal, C.; Devi, K.V. Multi-criteria decision support for feature selection in network anomaly detection system. Int. J. Data Anal. Tech. Strateg. 2018, 10, 334–350. [Google Scholar] [CrossRef]
- Wang, S.; Cai, C.X.; Tseng, Y.W.; Lin, K.S.M. Feature Selection for Malicious Traffic Detection with Machine Learning. In Proceedings of the 2020 International Computer Symposium (ICS), Tainan, Taiwan, 17–19 December 2020; pp. 414–419. [Google Scholar] [CrossRef]
- Idhammad, M.; Afdel, K.; Belouch, M. Semi-supervised machine learning approach for DDoS detection. Appl. Intell. 2018, 48, 3193–3208. [Google Scholar] [CrossRef]
- Hamid, Y.; Balasaraswahti, V.R.; Journaux, L.; Sugumaran, M. Benchmark Dataset for Network Intrusion Detection: A review. Int. J. Netw. Secur. 2018, 20, 645–654. [Google Scholar]
- Protic, D.; Stankovic, M.; Antic, V. WK-FNN design for detection of anomalies in the computer network traffic. Facta Univ. Ser. Electron. Eng. 2022, 35, 269–282. [Google Scholar] [CrossRef]
- Thakkar, A.; Lohiya, R. Attack classification using feature selection techniques: A comparative study. J. Ambient. Intell. Humaniz. Comput. 2020, 12, 1249–1266. [Google Scholar] [CrossRef]
- Rahman, A.; Islam, Z. AWST: A novel attribute weight selection technique for data clustering. In Proceedings of the 13th Australasian Data Mining Conference, Sidney, Australia, 8–9 August 2015; pp. 51–58. [Google Scholar]
- Rahman, M.A.; Islam, M. CRUDAW: A novel fuzzy technique for clustering records following user-defined attribute weights. In Proceedings of the 10th Australasian Data Mining Conference, Sydney, Australia, 5–7 December 2012; Volume 134, pp. 27–42. [Google Scholar]
- Torres, J.M.; Comesana, C.I.; Garcia-Nieto, P. Review: Machine learning techniques applied to cybersecurity. Int. J. Mach. Learn. Cybern. 2019, 10, 2823–2836. [Google Scholar] [CrossRef]
- Wang, Z.; Cai, L.; Su, Y.; Peng, Z. An inexact affine scaling Levenberg-Marquardt method under local error bound conditions. Acta Math. Appl. Sin. Engl. 2019, 35, 830–844. [Google Scholar] [CrossRef]
- Xue, X.; Zhang, K.; Tan, K.; Feng, L.; Wang, L.; Chen, G.; Zhao, X.; Zhang, L.; Yao, J. Affine transformation-enhanced multi factorial optimization for heterogeneous problems. IEEE Trans. Cybern. 2020, 52, 6217–6231. [Google Scholar] [CrossRef] [PubMed]
- Protic, D.; Gaur, L.; Stankovic, M.; Rahman, M.A. Cybersecurity in smart cities: Detection of opposing decisions of anomalies in the computer network behavior. Electronics 2022, 11, 3718. [Google Scholar] [CrossRef]
- Singh, P.; Singh, N.; Kant Singh, K.; Singh, A. Chapter 5—Diagnosing of disease using machine learning. In Machine Learning and the Internet of Medical Thing in Healthcare; Academic Press: Cambridge, MA, USA, 2021; pp. 89–111. [Google Scholar]
- Kulkarni, A.; Chong, D.; Bataresh, F.A. Data democracy. In Nexus of Artificial Intelligence, Software, Development, and Knowledge Engineering; Academic Press: Cambridge, MA, USA, 2020; pp. 83–106. [Google Scholar]
- Tyagi, N. What is Confusion Matrix? 2021. Available online: https://www.analyticssteps.com/blogs/what-confusion-matrix (accessed on 30 March 2022).
- Split Software: False Positive Rate. 2020. Available online: https://www.split.io/glossary/false-positive-rate/ (accessed on 27 August 2021).





| Dataset | Year | Attacks | Features | Traffic | Description |
|---|---|---|---|---|---|
| CSE-CIC-2018 | 2018 | Potator (FTP/SSH), DoS, DDoS, Botnet, infiltration, Web attacks | 80+ | Emulated | The dataset includes 10 days of network traffic and log files collected from 50 machines on the attacker side and 420 PCs and 30 servers on the victim side. |
| CIC-IDS-2017 | 2017 | Botnet, DoS, DDoS, Goldeneye, Hulk, HTTP, RUDY, Slowhttptest | 80+ | Emulated | The dataset was captured over a 5-day period; small network traffic in bidirectional flow-based and packet-based format. |
| Kyoto 2006+ | 2006–2015 | Port scan, malware, shellcode, DoS | 24 | Real | The dataset collected from 10 years of actual network traffic. |
| AWID | 2015 | Attacks on Wi-fi 802.11 | 156 | Emulated | Wireless LAN traffic; captured 37 million packet/h; 11 clients; small network. |
| UNSW-NB15 | 2015 | Attacks behavior | 49 | Hybrid | Includes 31 h attacks against multiple servers; automated attack generator tool IXIA Perfect Storm. |
| ADFA | 2014 | Brute force, Java/Linux interpreter, C100 webshell | 26 | Hybrid | Linux/Windows OS system call. |
| ISCX 2012 | 2012 | Infiltrating, DDoS, HTTP, SSH | 20 | Emulated | This dataset includes 7 weeks of small network traffic in packet-based format. |
| CAIDA | 2007 | DDoS | Traffic traces | Hybrid | The dataset was collected via a commercial backbone link; does not contain a diversity of attacks. |
| DARPA | 1998–1999 | DoS, R2L, U2R, probe | 41 | Emulated | This dataset includes 7 weeks of small network traffic in packet-based format. |
| KDD Cup ‘99 | 1998 | DoS, R2L, U2R, probe | 42 | Emulated | This dataset includes 5 weeks of small network traffic in packet-based format. |
| NSL-KDD | 1998 | DoS, R2L, U2R, probe | 42 | Emulated | The NSL-KDD dataset is derived from the KDD-Cup’99 dataset and does not contain redundant records in the training set nor duplicates in the test set. |
| Feature Selection | Advantages | Disadvantages |
|---|---|---|
| Filter | Does not incorporate specific processing time. Low risk of overfitting. Excellent generalization ability. Scalable. | Ignores the dependency of features. Does not interact with the classifier. |
| Wrapper | Uses the performance of the learning algorithm to determine the feature subset with the best performance. Models feature dependency. Superior in performance to the filter in terms accuracy. High computational cost. | The risk of overfitting is higher. Selection is classifier dependent. |
| Embedded | Interacts with a classification model. Reduces the risk of overfitting. Models feature dependencies. | Problematic identification of a small set of features. Classifier-dependent selection. |
| Authors | Year | Classifiers | Features | Metrics |
|---|---|---|---|---|
| Alanazi and Aljuhani [85] | 2022 | k-NN, DT, LDA, SVM | mRMR, NCA | F1, Accuracy |
| Protic and Stankovic [8] | 2020 | k-NN, DT, FNN, SVM, wk-NN | 9 numeric, Min-Max | Accuracy, tp |
| Ahmad and Aziz [91] | 2019 | SVM, k-NN | CFS, PSO | Accuracy, TPR, FPR |
| Suman et al. [27] | 2019 | DT, SVM, k-NN, MLP | NSGA-II | F1, Accuracy |
| Kalavadekar and Sane [88] | 2019 | DT | GA | F1, Accuracy |
| Perez et al. [89] | 2019 | k-NN, DT, SVM | PCA, Min-Max | F1, Accuracy |
| Salo [90] | 2019 | MLP, SVM | PCA, IG | Accuracy, F-measure, |
| Protic and Stankovic [11] | 2018 | SVM, DT, k-NN, wk-NN | 9 numeric, Min-Max | Accuracy, tp |
| Zhao et al. [60] | 2018 | SVM | RPFMI | Accuracy |
| Najafabadiet et al. [18] | 2016 | k-NN, DT | AUC, S2N, ROC | Accuracy, TPR, FPR |
| Ambusaidiet et al. [17] | 2014 | ANN, DT, SVM, k-NN | FIMFS | F-measure, Accuracy, tp |
| Authors | Year | Dataset | Classifiers | Accuracy [%] |
|---|---|---|---|---|
| Protic et al. [105] | 2022 | Kyoto 2006+ | Feedforward neural network | 99.0 |
| Weighted k-nearest neighbors | 99.1 | |||
| Alanazi and Aljuhani [85] | 2022 | X-IIoTID | Decision tree | 99.36 |
| k-nearest neighbors | 97.91 | |||
| Linear discriminant analysis | 78.86 | |||
| Support vector machine | 78.82 | |||
| Vallejo-Huanga [100] | 2021 | UNSW-NB-15 | Support vector machine | 81.5 |
| Neural network | 74.36 | |||
| NSL-KDD | Support vector machine | 76.03 | ||
| Neural network | 74.36 | |||
| Siddiquiand Pak [12] | 2020 | ISCX-IDS-2012 | Neural network | 99.73 |
| CIC-IDS-2017 | Neural network | 95.2 | ||
| Thakkar and Lohya [106] | 2020 | NSL-KDD | Support vector machine | 99.6 |
| Decision tree | 99.6 | |||
| k-nearest neighbors | 99.9 | |||
| Neural network | 98.32 | |||
| Singh and Banerjee [96] | 2020 | UNSW-NB-15 | Decision tree | 99.46 |
| KDD Cup’99 | Decision tree | 99.88 | ||
| Keserwani et al. [98] | 2020 | UNSW-NB-15 | Neural network | 98.11 |
| Mishra et al. [99] | 2020 | UNSW-NB-15 | Support vector machine | 99.88 |
| Wang et al. [102] | 2020 | SVM | Neural network | 81.15 |
| Decision tree | 83.96 | |||
| Serkani et al. [24] | 2019 | UNSW-NB-15 | Decision tree | 99.46 |
| KDD Cup’99 | Decision tree | 99.88 | ||
| Mohammadi et al. [97] | 2019 | KDD Cup’99 | Support vector machine | 95.03 |
| Ahmad an Aziz [91] | 2019 | KDD Cup’99 | Decision tree | 99.88 |
| Support vector machine | 95.03 | |||
| Hamid et al. [104] | 2018 | ADFA-WF | k-nearest neighbors | 71.43 |
| CAIDA | k-nearest neighbors | 64.28 | ||
| Idhammad et al. [103] | 2018 | ISCX-IDS-2012 | Decision tree | 99.88 |
| Seelammal and Devi [101] | 2018 | KDD Cup’99 | Decision tree | 97.7 |
| Metric | Description |
|---|---|
| Ratio of correctly detected positive class; useful when FN dominates FP. | |
| Measure of correctly predicted the target class [115]; useful when FP is of greater concern then FN [36,116]. | |
| Shows overall correctness of the prediction. | |
| Harmonic mean of Recall and Precision. |
| NTH | Min-Max | |||||
|---|---|---|---|---|---|---|
| Model | Accuracy [%] | PT [s] | F1 [%] | Accuracy [%] | PT [s] | F1 [%] |
| k-NN | 99.3 | 56.1 | 99.01 | 99.41 | 103.2 | 99.2 |
| wk-NN | 99.4 | 56.3 | 99.16 | 99.58 | 105.3 | 99.29 |
| SVM | 99.1 | 26.9 | 98.69 | 99.17 | 43.4 | 98.89 |
| DT | 99.4 | 2.5 | 99.18 | 99.41 | 6.3 | 99.14 |
| FNN | 99.36 | 5 | 99.04 | 99.31 | 12 | 99.04 |
Disclaimer/Publisher’s Note: The statements, opinions and data contained in all publications are solely those of the individual author(s) and contributor(s) and not of MDPI and/or the editor(s). MDPI and/or the editor(s) disclaim responsibility for any injury to people or property resulting from any ideas, methods, instructions or products referred to in the content. |
© 2023 by the authors. Licensee MDPI, Basel, Switzerland. This article is an open access article distributed under the terms and conditions of the Creative Commons Attribution (CC BY) license (https://creativecommons.org/licenses/by/4.0/).
Share and Cite
Protić, D.; Stanković, M.; Prodanović, R.; Vulić, I.; Stojanović, G.M.; Simić, M.; Ostojić, G.; Stankovski, S. Numerical Feature Selection and Hyperbolic Tangent Feature Scaling in Machine Learning-Based Detection of Anomalies in the Computer Network Behavior. Electronics 2023, 12, 4158. https://doi.org/10.3390/electronics12194158
Protić D, Stanković M, Prodanović R, Vulić I, Stojanović GM, Simić M, Ostojić G, Stankovski S. Numerical Feature Selection and Hyperbolic Tangent Feature Scaling in Machine Learning-Based Detection of Anomalies in the Computer Network Behavior. Electronics. 2023; 12(19):4158. https://doi.org/10.3390/electronics12194158
Chicago/Turabian StyleProtić, Danijela, Miomir Stanković, Radomir Prodanović, Ivan Vulić, Goran M. Stojanović, Mitar Simić, Gordana Ostojić, and Stevan Stankovski. 2023. "Numerical Feature Selection and Hyperbolic Tangent Feature Scaling in Machine Learning-Based Detection of Anomalies in the Computer Network Behavior" Electronics 12, no. 19: 4158. https://doi.org/10.3390/electronics12194158
APA StyleProtić, D., Stanković, M., Prodanović, R., Vulić, I., Stojanović, G. M., Simić, M., Ostojić, G., & Stankovski, S. (2023). Numerical Feature Selection and Hyperbolic Tangent Feature Scaling in Machine Learning-Based Detection of Anomalies in the Computer Network Behavior. Electronics, 12(19), 4158. https://doi.org/10.3390/electronics12194158

