Signal Separation Method for Radiation Sources Based on a Parallel Denoising Autoencoder
Abstract
1. Introduction
2. Data Preprocessing
3. Methods
3.1. Model Introduction
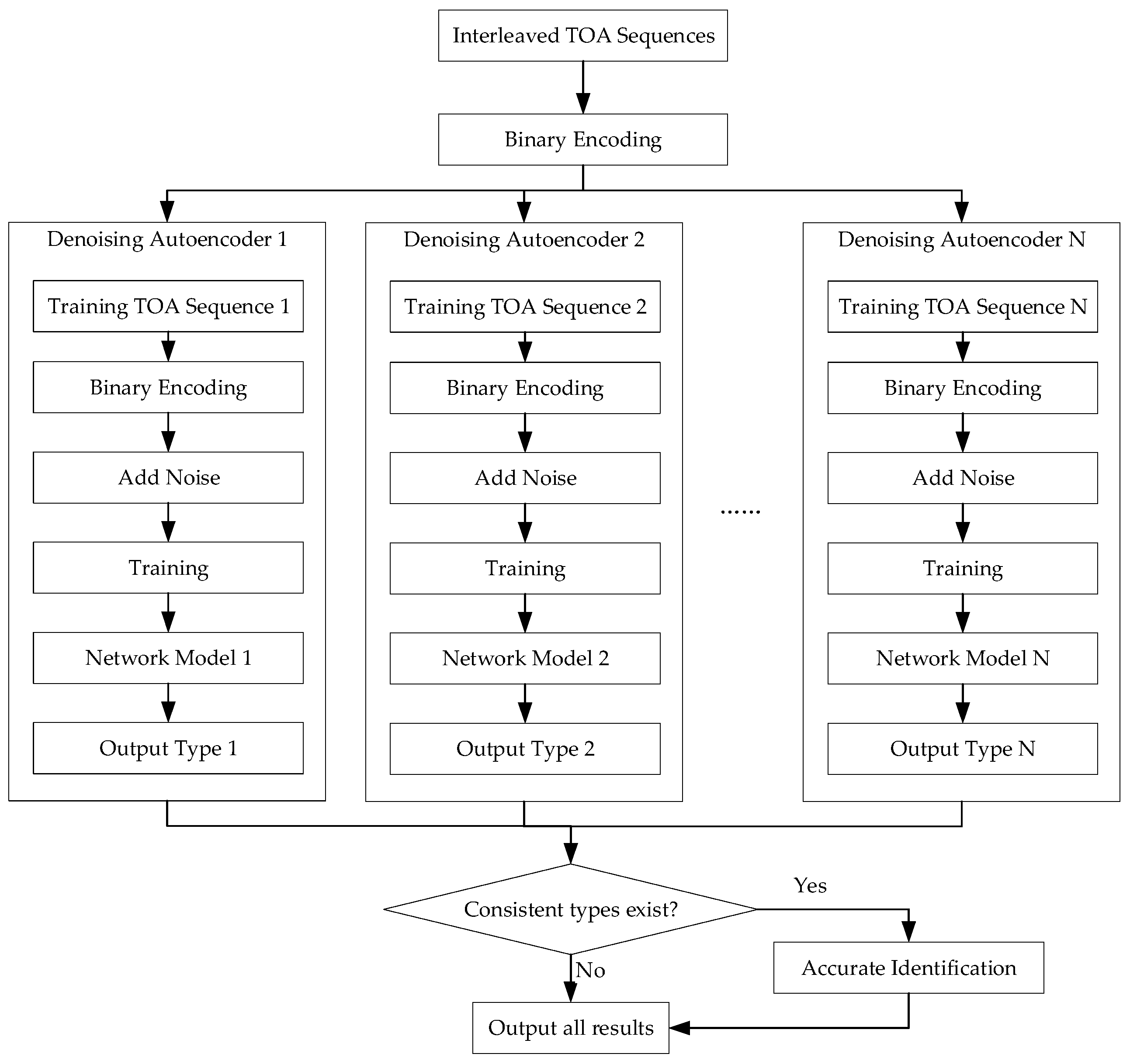
3.2. Architecture Design of the Model
4. Experiment
4.1. Experimental Data Simulation
4.1.1. Sample Simulation
4.1.2. Error Simulation
4.2. Network Parameter Setting
4.3. Description of The Training Process
4.4. Analysis of Experimental Results
4.4.1. Modulation Type Sorting Experiment
4.4.2. Comparison Experiment
5. Conclusions
Author Contributions
Funding
Data Availability Statement
Acknowledgments
Conflicts of Interest
References
- Liu, Z.-M. Pulse Deinterleaving for Multifunction Radars with Hierarchical Deep Neural Networks. IEEE Trans. Aerosp. Electron. Syst. 2021, 57, 3585–3599. [Google Scholar] [CrossRef]
- Li, X.; Liu, Z.; Huang, Z. Deinterleaving of Pulse Streams with Denoising Autoencoders. IEEE Trans. Aerosp. Electron. Syst. 2020, 56, 4767–4778. [Google Scholar] [CrossRef]
- Dong, X.; Liang, Y.; Wang, J. Distributed Clustering Method Based on Spatial Information. IEEE Access 2022, 10, 53143–53152. [Google Scholar] [CrossRef]
- Lang, P.; Fu, X.; Cui, Z.; Feng, C.; Chang, J. Subspace Decomposition Based Adaptive Density Peak Clustering for Radar Signals Sorting. IEEE Signal Process. Lett. 2022, 29, 424–428. [Google Scholar] [CrossRef]
- Xiang, H.; Shen, F.; Zhao, J. Deep ToA Mask-Based Recursive Radar Pulse Deinterleaving. IEEE Trans. Aerosp. Electron. Syst. 2023, 59, 989–1006. [Google Scholar] [CrossRef]
- He, Y.; Sang, X.; Li, Y.; Wang, J.; Guo, Q.; Wu, P. PRI-based radar signal binning algorithm and simulation implementation. In Proceedings of the 2023 IEEE 7th Information Technology and Mechatronics Engineering Conference (ITOEC), Chongqing, China, 15–17 September 2023; pp. 706–710. [Google Scholar] [CrossRef]
- Sang, X.; He, Y.; Li, Y. Radar signal binning based on improved SDIF algorithm. In Proceedings of the 2023 IEEE 7th Information Technology and Mechatronics Engineering Conference (ITOEC), Chongqing, China, 15–17 September 2023; pp. 203–207. [Google Scholar] [CrossRef]
- Liu, Y.; Zhang, Q. An improved method for deinterleaving radar signals and estimating PRI values. IET Radar Sonar Navigat. 2018, 12, 506–514. [Google Scholar] [CrossRef]
- Xi, Y.; Wu, Y.; Wu, X.; Jiang, K. An improved SDIF algorithm for anti-radiation radar using dynamic sequence search. In Proceedings of the 2017 36th Chinese Control Conference (CCC), Dalian, China, 26–28 July 2017; pp. 5596–5601. [Google Scholar]
- Wu, Y.; Gao, G.; Cui, C. Improved Wavelet Denoising by Non-Convex Sparse Regularization Under Double Wavelet Domains. IEEE Access 2019, 7, 30659–30671. [Google Scholar] [CrossRef]
- Li, Y.; Yue, X.; Wu, X.; Zhang, L.; Zhou, Q.; Yi, X.; Liu, N. A Higher-Order Singular Value Decomposition-Based Radio Frequency Interference Mitigation Method on High-Frequency Surface Wave Radar. IEEE Trans. Geosci. Remote Sens. 2020, 58, 2770–2781. [Google Scholar] [CrossRef]
- Han, J.-W.; Park, C.H. A Unified Method for Deinterleaving and PRI Modulation Recognition of Radar Pulses Based on Deep Neural Networks. IEEE Access 2021, 9, 89360–89375. [Google Scholar] [CrossRef]
- Nuhoglu, M.A.; Alp, Y.K.; Ulusoy, M.E.C.; Cirpan, H.A. Image Segmentation for Radar Signal Deinterleaving Using Deep Learning. IEEE Trans. Aerosp. Electron. Syst. 2023, 59, 541–554. [Google Scholar] [CrossRef]
- Min, B.; Yoo, J.; Kim, S.; Shin, D.; Shin, D. Network Anomaly Detection Using Memory-Augmented Deep Autoencoder. IEEE Access 2021, 9, 104695–104706. [Google Scholar] [CrossRef]
- Lee, W.-H.; Ozger, M.; Challita, U.; Sung, K.W. Noise Learning-Based Denoising Autoencoder. IEEE Commun. Lett. 2021, 25, 2983–2987. [Google Scholar] [CrossRef]
- Liu, Y.; Chen, Y.; Sun, S. A radar signal sorting algorithm based on PRI. In Proceedings of the 2019 19th International Symposium on Communications and Information Technologies (ISCIT), Ho Chi Minh City, Vietnam, 25–27 September 2019; pp. 144–149. [Google Scholar] [CrossRef]
- Al-Malahi, A.; Almaqtari, O.; Ayedh, W.; Tang, B. Radar Signal Sorting Using Combined Residual and Recurrent Neural Network (CRRNN). In Proceedings of the 2021 18th International Computer Conference on Wavelet Active Media Technology and Information Processing (ICCWAMTIP), Chengdu, China, 17–19 December 2021; pp. 21–27. [Google Scholar] [CrossRef]






| Modulation Types | Repetition Value (μs) | TOA Fragment (μs) | Coding Sequence |
|---|---|---|---|
| Fixed | [60] | [60, 120, 180, 240] | [0, 0, 1, 0, 0, 1, 0, 0, 1, 0, 0, 1] |
| Sliding | [40, 60, 80] | [40, 100, 180, 220] | [0, 1, 0, 0, 1, 0, 0, 0, 1, 0, 1] |
| Group | [50, 50, 70, 70] | [50, 100, 170, 240] | [0, 0, 1, 0, 1, 0, 0, 0, 1, 0, 0, 1] |
| Cyclic | [27, 84, 69] | [27, 111, 180, 207] | [0, 1, 0, 0, 0, 1, 0, 0, 1, 0, 1] |
| Modulation Type | Cyclic Re-Frequency Value (μs) |
|---|---|
| Fixed Re-Frequency | [250] |
| Sliding Re-Frequency | [40, 70, 130, 160] |
| Pulse Group Re-Frequency | [90 × 4, 170 × 4, 240 × 4] |
| Periodic Modulation Re-Frequency | [] |
| Actual Positive Samples | Actual Negative Samples | |
|---|---|---|
| Predicting positive samples | TP | FP |
| Predicting negative samples | FN | TN |
Disclaimer/Publisher’s Note: The statements, opinions and data contained in all publications are solely those of the individual author(s) and contributor(s) and not of MDPI and/or the editor(s). MDPI and/or the editor(s) disclaim responsibility for any injury to people or property resulting from any ideas, methods, instructions or products referred to in the content. |
© 2024 by the authors. Licensee MDPI, Basel, Switzerland. This article is an open access article distributed under the terms and conditions of the Creative Commons Attribution (CC BY) license (https://creativecommons.org/licenses/by/4.0/).
Share and Cite
Tang, X.; Wei, M. Signal Separation Method for Radiation Sources Based on a Parallel Denoising Autoencoder. Electronics 2024, 13, 1029. https://doi.org/10.3390/electronics13061029
Tang X, Wei M. Signal Separation Method for Radiation Sources Based on a Parallel Denoising Autoencoder. Electronics. 2024; 13(6):1029. https://doi.org/10.3390/electronics13061029
Chicago/Turabian StyleTang, Xusheng, and Mingfeng Wei. 2024. "Signal Separation Method for Radiation Sources Based on a Parallel Denoising Autoencoder" Electronics 13, no. 6: 1029. https://doi.org/10.3390/electronics13061029
APA StyleTang, X., & Wei, M. (2024). Signal Separation Method for Radiation Sources Based on a Parallel Denoising Autoencoder. Electronics, 13(6), 1029. https://doi.org/10.3390/electronics13061029
