Abstract
In this paper, a new LLC converter for series-connected, high-voltage LEDs is proposed. The proposed LLC converter consists of two stacked, single-ended rectifiers and one balancing capacitor, to compensate for the current deviation of two individual LED strings. The proposed LLC LED driver can use a diode with low voltage stress, even if the secondary LED is connected in series to have a high driving voltage. In addition, even if several series-connected LEDs are changed into two-stacked structures, the balancing capacitor can compensate for the current deviation of the two separated LEDs, as well as the difference in leakage inductance of the two stacked single-ended rectifiers. The balancing capacitor can be made equal to the voltage tolerance of the stacked, single-ended rectifier diodes. The proposed circuit can be easily extended to a series channel LED driver circuit, without increasing the voltage stress. To verify the characteristics and operation of the proposed LLC LED driver, a 260W high-power LED driver is implemented.
1. Introduction
Light-emitting diodes (LEDs) have been emerging as the next generation of lighting, due to their long lifetime, eco-friendliness and high optical efficiency [1]. In particular, LED lighting is increasingly appropriate for their use in very bright places, such as harbors, streets, large public places and stadiums. A serial structure in which a very large number of LEDs are connected in series, or a relatively small number of LEDs are connected in series and driven in parallel, can be used for very bright, large power LED illumination. Constant current driving is required for constant brightness and heat dissipation as a result of current change due to LED voltage change. If a large number of LEDs are driven in series, the driving voltage becomes high, and if the LEDs are driven in a serial–parallel structure, many circuits for current driving are required for each parallel driving [2].
The power conversion system for driving a large-power LED in a series–parallel structure is shown in Figure 1. Large power LED lights over 65 W require AC/DC converters for power factor correction (PFC), along with DC/DC converters to create isolation and DC voltage to drive those LEDs connected in series. Finally, to balance the current between parallel-connected LED strings, a linear or a switching LED driver is required. The linear LED driver has simple control and low cost, but suffers from poor efficiency [3]. The switching LED driver, which is a type of non-isolated DC/DC converter, separately controls the current of each LED string. It has higher efficiency compared with the linear LED driver, but has demerits, such as a large component count and high cost [4,5,6]. Both linear and switching LED drivers require a large number of circuits to drive parallel LEDs. The number of the circuits can be reduced by series-connected LED strings. Even if the number of current driving circuits is reduced by connecting the LED strings connected in parallel to each other in series, a high driving voltage LED driving circuit is required. In addition, there are two power conversions for a DC/DC converter and current drive, which also causes efficiency degradation.
Figure 1.
General power conversion circuit for high-power light emitting diode (LED) strings.
In order to overcome the efficiency degradation and to drive multi-channel LEDs, a single power conversion driver has been studied from the PFC DC output to the LED current control [7,8,9,10,11,12,13,14,15,16,17]. The single power LED driving circuit can be divided into a conventional pulse-width modulation (PWM) DC–DC converter [7,8,9,10,11,12] and a resonant converter [13,14,15,16]. A multichannel LED driver is proposed, based on a multi-output flyback converter. Each LED string is connected to a separate secondary winding of a flyback transformer, while each LED string is connected to each other through a current balancing capacitor [8]. However, this prior circuit cannot be applied for high voltage and power LED driving, because of high voltage and current stress in a primary switch. A study has proposed buck and boost converters for driving the single power conversion multichannel LED [9,10,11,12]. The proposed method uses many devices to drive multichannel LEDs, and the study presents several methods for current control for each channel. These prior research methods are not suitable for high-power, multi-channel LED driving circuits because of the large number of devices, and the need for a separate control block to eliminate the current variation between channels. Another study has proposed driving multi-channel LEDs using series resonance and parallel resonance on the secondary side or on the primary side [13,14,15]. The prior circuits have many reactive components to make an LCL-T resonance rectifier or LCLC series–parallel resonance for the current balancing of LED strings. In addition, some multichannel LED drivers based on the LLC resonant converter have been studied [16,17,18]. One study [16,17] offers a two-stage, multi-channel, constant current (MC3) LLC LED. The current balancing is ensured by transformers that are connected in series at the output of the resonant tank, but the circuit separates the LED modules through a transformer, and it is difficult to balance the current between the modules. Another LLC resonant-based single power conversion LED drive circuit has been studied [18]. This circuit can easily eliminate the current deviation between LED strings, but the secondary side wiring is difficult, and too many parts are used, which makes it expensive and bulky. To achieve high efficiency, the zero-voltage switching of the primary side switch is required, and a small number of secondary side diodes should be used, even if the LED channel is increased to reduce the conduction loss of the large power LED driver.
Therefore, a new, high-power, multichannel LED strings LLC driver made by stacking single-ended rectifiers with a simple structure and few components is proposed in this paper. The proposed LED driver has one power conversion stage from the output DC voltage of the PFC to LED strings light, and can regulate the currents in LED strings. The proposed LLC LED driver can use a diode with low voltage stress, even if the secondary LED is connected in series to have a high driving voltage due to stacked single-ended rectification. As well as this, a balancing capacitor is used to balance the current of these LED strings. The zero voltage switching (ZVS) of the main switch is possible due to LLC series resonant operation. The proposed driver can be extended for many channel LEDs by adding fewer diode components and increasing the number of secondary windings.
2. Proposed LLC LED Driver
Figure 2 shows the circuit diagram and key waveforms of the proposed a stacked single-ended two channel LLC LED driver. The proposed driver can be extended for many channel LEDs. A more detailed driver circuit expansion for multiple LEDs will be discussed again in Section 2.2. The operation and structure are explained in this section through the proposed two-channel LED driving circuit. The proposed converter is composed of two single-ended rectifiers, a balancing capacitor, and two series LED strings. The current deviation in series with the two modules is compensated by the balancing capacitor, and the voltage stresses of D1 and D2 can be made equal. The operation is similar to the LLC converter. For mode analysis, the following assumptions are made.

Figure 2.
Proposed stacked single-ended LLC two channel LED driver: (a) Circuit diagram of the proposed circuit, (b) Key waveforms of the proposed circuit.
(1) All analyses are performed in a steady-state operation.
(2) The capacitances of Co1, Co2 and Ceq are sufficiently large to make their voltages constant.
(3) M1 and M2 are ideal, except for their internal diodes and output capacitors.
(4) D1 and D2 are ideal.
(5) The inductance of a transformer magnetized Lm is several times greater than the inductance of a resonant inductor Lr.
(6) n is the turns ratio of the transformer.
2.1. Modal Analysis
Mode 1(t0~t1): A switch, M1, has been turned on, and the energy is transferred from the input to the LED bar 1 by D1 turn-on. In this mode, the circuit works like a series resonant converter with resonant inductor Lr and resonant capacitor Cr. This mode ends when the Lr current is the same as LM current. The output current reaches zero. The primary inductor current and the voltage across the magnetized inductor can be expressed by a series resonance with an initial value as follows.
Mode 2(t1~t2): When the resonance between the inductor and the capacitor is finished, Mode 2 begins. Two diodes are turned off. The primary currents can be obtained as follows.
Mode 3(t2~t3): M2 has been turned on and the energy is transferred from the input voltage to LED bar 2. D2 is conduction. The inductor currents and the voltage across the magnetized inductor can be expressed as follows, with the same operation mode as mode 1.
Mode 4(t3~t4): Since the resonance between Lr and Cr is finished, the power is not transferred from the input to the output, and D1 and D2 are turned off. The primary current can be shown as follows.
2.2. Current Balance Mechanism
The current between LED bar 1 and LED bar 2 can be equalized by the balancing capacitor, Ceq. During one switching cycle from t0 to t4, the net changes in capacitor voltage Veq are zero. The voltage difference between LED bar 1 and bar 2 can be compensated for by the DC voltage of Ceq. The voltage of Ceq is determined by the leakage inductance of secondary transformer windings and the equivalent resistance of LED bars. The equivalent circuit to determine the DC voltage of Ceq is shown in Figure 3, where the current equations for iD1 and iD2 can be obtained by using Kirchhoff’s voltage law for LED bar 1 and LED bar 2 for each half cycle.
Figure 3.
Equivalent circuit during one switching cycle.
Since the current-sec balance of Ceq is satisfied for one period, the DC voltage of Ceq can be expressed as follows:
where LKsec1 and LKsec2 are secondary leakage inductances of transformer T1. The DC voltage can compensate for the voltage difference between the LED bars and the current of the LED bars can be balanced by the capacitor, Ceq.
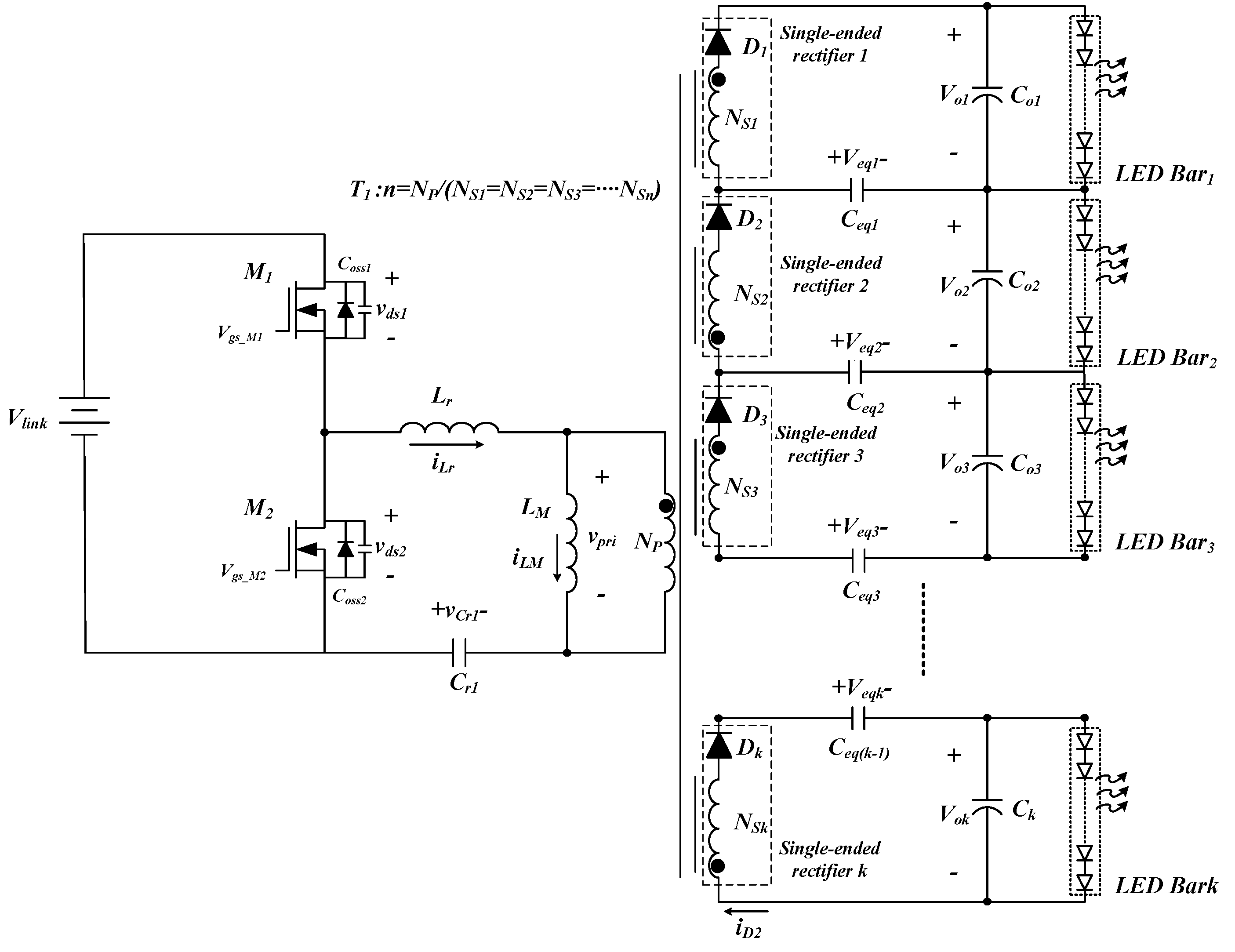
2.3. Extension of the Proposed Circuit for Multichannel LEDs
The proposed circuit is a very easy way to expand to drive multiple LED strings. Adding one LED string requires only one secondary winding, one rectifier diode, one balanced capacitor and one output capacitor as shown in Figure 4. The circuit limited to [18] requires the adding one LED string and three rectifier diodes. Unlike the research in [15,16], as the number of LED strings increases, the number of devices to be added is small, but it has the advantage that no current deviation occurs between modules. The current balance capacitor DC voltage of the multichannel LED can be defined as follows:
where LKsec(k−1) and LKseck are secondary leakage inductances of transformer T1, and k is the number of LED strings. Table 1 shows a comparison of the number of required components for k LED strings using a resonant converter. Compared with the conventional resonant LED driver, the proposed driver needs a smaller number of diodes when the number of LED channels is increased.
Figure 4.
Extension of the proposed circuit for multichannel LEDs.
Table 1.
Comparison of the number of required components for k LED strings using resonant converters.
3. Experimental results
A prototype of 260 W, two-channel LED bars with 400 V input voltage was built to verify the operation and features of the proposed LLC LED driver. The components are shown in Table 2. Figure 5 shows the experimental setup. Figure 6 shows the resonant inductor currents with 10% difference of the equivalent resistance of the LED bars. The switching frequency is almost the same as the resonance frequency, with no difference in the LED bars. When the equivalent resistance of LED bar 1 is 10% greater than that of LED bar 2, the operation is above resonance. Conversely, the operation is below resonance. This means that the LED current deviation can be compensated like the conventional LLC average current control [17,19]. According to the variation of the LED bar’s resistance between −10% to +10%, the current of the LED bars and the voltage of the Ceq is measured in Figure 7a,b. Even if there is a current deviation between LED bars, the switching pulse frequency modulation can cause a DC voltage change of Ceq to achieve the current balance. As shown in Figure 7b, the experimentally-obtained current balance capacitor voltage is very similar to the theoretical value using Equation (10), depending on the LED bar’s resistance deviation. Additionally, changing the current–balance capacitor voltage with the LED bar’s resistance deviation means that the diode’s voltage stress will be equal. High efficiency above 96% in high-voltage LED driving is shown in Figure 7c. Table 3 shows a comparison between output power and efficiency using the prior resonant and proposed converters. In the proposed circuit, current compensation according to the number of channels can be easily achieved by adding current balancing capacitors, diodes and windings. Therefore, even if the number of channels differs from the previous studies, the proposed circuit can achieve high efficiency with a small number of devices, as shown in Table 3, despite the large variation in the LED bar’s resistance. The proposed driver has the highest efficiency at 260W output power. This results from ZVS switching of MOSFET and low diode conduction loss by reduction of the number of components.
Table 2.
Specific Components of Prototype.
Figure 5.
Experimental setup.
Figure 6.
Experimental waveforms. (a) −10% difference (b) 0% difference (c) +10% difference.
Figure 7.
Experimental results. (a) Current according to the deviation of two LED bars’ resistance, (b) VCeq according to deviation of two LED bars’ resistance (c) Efficiency.
Table 3.
Comparison of output power and efficiency using resonant converters.
4. Conclusions
The proposed LLC LED driver has lower voltage-stressed diodes due to stacked single-ended rectifiers and a current balancing capacitor to compensate for the current difference in series-connected LED bars. The current of the LED bars can be balanced by the balancing capacitor for the difference of the leakage inductance and the impedance of the LED bars, and the proposed circuit can be easily extended to a series channel LED driver circuit without increasing voltage stress. The proposed driver needs a smaller number of diodes when the number of LED channels is increased. The proposed driver has high efficiency due to low conduction loss, with a small number of diodes and low switching loss due to the ZVS of the primary switches. The proposed LED driver is modulated with conventional control methods used in typical LLC DC/DC converters for driving LEDs. Therefore, it is expected to be suitable for series-connected LED applications using high power lighting.
Funding
This research was supported by the Daegu University Research Grant, 2019.
Conflicts of Interest
The author declares no conflict of interest.
References
- Narendran, N.; Gu, Y. Life of LED-based white light sources. J. Display Technol. 2005, 1, 167–171. [Google Scholar] [CrossRef]
- Carraro, G. Solving high-voltage off-line HB-LED constant-current control-circuit issues. In Proceedings of the Applied Power Electronics Conference, Anaheim, CA, USA, 25 February–1 March 2007; pp. 1316–1318. [Google Scholar]
- Chiu, H.-J.; Lo, Y.-K.; Chen, J.-T.; Cheng, S.-J.; Lin, C.-Y.; Mou, S.-C. A high-efficiency dimmable LED driver for low-power lighting applications. IEEE Trans. Ind. Electron. 2010, 57, 735–743. [Google Scholar] [CrossRef]
- Jacobs, J.; Jie, S.; Hente, D. A simple digital current controller for solid-state lighting. In Proceedings of the Power Electronics Specialist Conference, Rhodes, Greece, 15–19 June 2008; pp. 2417–2422. [Google Scholar]
- Hwu, K.I.; Yau, Y.T. Applying one-comparator counter-based sampling to current sharing control of multi-channel LED strings. In Proceedings of the IEEE Applied Power Electronics Conference, Palm Springs, CA, USA, 21–25 February 2010; pp. 737–742. [Google Scholar]
- Hu, Q.; Zane, R. LED driver circuit with series-input-connected converter cells operating in continuous conduction mode. IEEE Trans. Power Electron. 2010, 25, 574–582. [Google Scholar]
- Gucin, T.N.; Frincan, B.; Biberoglu, M. A Series Resonant Converter-Based Multichannel LED Driver With Inherent Current Balancing and Dimming Capability. IEEE Trans. Power Electron. 2019, 34, 2693–2703. [Google Scholar] [CrossRef]
- Wang, R.; Zhang, J. A simple current balancing method for multi-output flyback LED driver. In Proceedings of the IEEE 2nd International Future Energy Electronics Conference, Taipei, Taiwan, 1–4 November 2015; pp. 1–5. [Google Scholar]
- Modepalli, K.; Parsa, L. A scalable n-color led driver using single inductor multiple current output topology. IEEE Trans. Power Electron. 2016, 31, 3773–3783. [Google Scholar] [CrossRef]
- Guo, Y.; Li, S.; Lee, A.T.L.; Tan, S.C.; Lee, C.K.; Hui, S.Y.R. AC-DC Single-Inductor Multiple-Output Led Drivers. Chinese Patent PCT/CN2015/077 290, 27 October 2016. [Google Scholar]
- Guo, Y.; Li, S.; Lee, A.T.L.; Tan, S.C.; Lee, C.K.; Hui, S.Y.R. Single-stage ac/dc single-inductor multiple-output led drivers. IEEE Trans. Power Electron. 2016, 31, 5837–5850. [Google Scholar] [CrossRef]
- Chen, H.; Zhang, Y.; Ma, D. A simo parallel-string driver ic for dimmable led backlighting with local bus voltage optimization and single time-shared regulation loop. IEEE Trans. Power Electron. 2012, 27, 452–462. [Google Scholar] [CrossRef]
- Luo, Q.; Zhi, S.; Zou, C.; Lu, W.; Zhou, L. An led driver with dynamic high-frequency sinusoidal bus voltage regulation for multistring applications. IEEE Trans. Power Electron. 2014, 29, 491–500. [Google Scholar] [CrossRef]
- Luo, Q.; Ma, K.; He, Q.; Zou, C.; Zhou, L. A single stage high frequency resonant ac/ac converter. IEEE Trans. Power Electron. 2017, 32, 2155–2166. [Google Scholar] [CrossRef]
- Wu, X.; Hu, C.; Zhang, J.; Qian, Z. Analysis and design considerations of LLCC resonant multi output DC/DC led driver with charge balancing and exchanging of secondary series resonant capacitors. IEEE Trans. Power Electron. 2015, 30, 780–789. [Google Scholar] [CrossRef]
- Chen, X.; Huang, D.; Li, Q.; Lee, F. Multichannel led driver with CLL resonant converter. IEEE J. Emerging Sel. Topics Power Electron. 2015, 3, 589–598. [Google Scholar] [CrossRef]
- Wu, H.; Ji, S.; Lee, F.C.; Wu, X. Multi-Channel Constant Current (MC3) LLC Resonant LED Driver. In Proceedings of the 2011 IEEE ECCE, Phoenix, AZ, USA, 17–22 Sepember 2011; pp. 2568–2575. [Google Scholar]
- Cho, S.H.; Lee, S.H.; Hong, S.S.; Oh, D.S.; Han, S.K. High-accuracy and cost-effective current-balanced multichannel led backlight driver using single-transformer. In Proceedings of the International Conference on Power Electronics & ECCE Asia, Jeju, Korea, 30 May–3 June 2011; pp. 520–527. [Google Scholar]
- Park, C.H.; Cho, S.H.; Jang, J.; Pidaparthy, S.K.; Ahb, T.; Choi, B. Average Current Mode Control for LLC Series Resonant DC-to-DC Converters. J. Power Electron. 2014, 14, 40–47. [Google Scholar] [CrossRef]
© 2020 by the author. Licensee MDPI, Basel, Switzerland. This article is an open access article distributed under the terms and conditions of the Creative Commons Attribution (CC BY) license (http://creativecommons.org/licenses/by/4.0/).







