Abstract
Since open innovation between industry–university is a highly complex phenomenon, its orchestration may be of great support for better collaboration between these organizations. However, there is a lack of evidence on how an orchestration framework impacts the collaboration performance between these organizations in such a setting. Based on a research model that investigates the influence of the main orchestration dimensions on the performance of collaboration, this study offers one of the first perspectives of an orchestration process between the industry and university actors in open innovation. The developed research model was assessed using a deep learning dual-stage PLS-SEM and artificial neural network (ANN) analysis. In the first stage, the hypotheses of the research model were tested based on a disjoint two-stage approach of PLS-SEM, and the results reveal the orchestration dimensions that have a significant impact on collaboration performance. In the second stage, a deep learning network approach was successfully employed to capture the complex relationships among the significant orchestration dimensions identified through the PLS-SEM analysis. An importance–performance map analysis provided useful insights into the relative importance of the components of each orchestration dimension based on their effects on the collaboration performance.
MSC:
91-XX
1. Introduction
Nowadays, organizations perform in a global, networked world where innovation becomes systemic as it is more and more dependent on knowledge sharing and collaboration [1]. Within this context, the concept of open innovation has attracted considerable attention from both scientific and business communities, reflecting the technological, organizational, and societal changes of our times [2]. Defined as “a distributed innovation process based on purposively managed knowledge flows across organizational boundaries, using pecuniary and non-pecuniary mechanisms in line with the organization’s business model” [3] (p. 17), open innovation refers to the industry’s efforts in employing both inflows and outflows of knowledge to improve its innovation activities [4]. As a result, innovation emerges through knowledge flows distributed beyond the dyadic collaboration between two organizations [5,6]. Firms have the opportunity to employ networks of different actors as external sources of innovations, and existing research has stressed the benefits of such collaboration [6]. In addition, a more recent view based on ecosystem-driven innovation, which combines and integrates social and natural systems and environments, highlights the importance of the pluralism of external innovation actors [7]. Typically extending across multiple organizations, industries, and units, the innovation ecosystem also stresses the dynamic involvement of these actors that purposively exploit knowledge flows by opening up their innovation activities [8].
Consequently, the increasing drawing of firms from external sources of knowledge in their innovation activities is recognized to strengthen their competitive advantage, contributing to economic development and growth [9,10,11,12]. Therefore, collaboration and networking of industry with different external partners are becoming increasingly important in innovation activities [5,13,14,15]. Involving external partners, e.g., from the quadruple/quintuple helix model, has been seen as a driver for knowledge production and generation of new innovation [7,16]. This not only stimulates innovation but also enhances the synergy between all involved stakeholders. Among such partners, universities may play a major role, since their scientific knowledge has been considered as an important source of innovation advances and technology upgrading [17,18,19]. Although industry–university cooperation has a long history [11,20,21], their collaboration in an open innovation context is a complex and sophisticated process that received less attention [22]. Therefore, it is still challenging for both partner actors to identify the best way to follow in order to sustain their collaboration efforts in open innovation. Several studies have started to point out that cooperation to innovate is an important part of the open innovation model [3,23], which does not necessarily need the establishment of a governing entity. However, in the context of leveraging networked research and open innovation activities, there is an inherent need for a certain level of coordination, such as the setting of some ground rules [24]. Thus, some level of governance is possible and even necessary in such context. Within this framework, the engagement of industry in open innovation with universities may be influenced by its ability to a more discreet orchestration of collaboration rather than employing a management approach in the traditional sense.
As stated above, the interaction between industry and universities is recognized as a complex phenomenon [11], which in an open innovation context is based on knowledge that spreads beyond the boundaries of the two organization actors. Therefore, it may not be viable to rely on a traditional management approach, which in such context may be replaced by a conscious orchestration [24]. As a result, the management of the relationships between these organizations from an orchestration perspective may become highly significant to ensure their collaboration performance [25]. While orchestration deviates from a traditional management style, it has been mostly explored from theoretical perspectives [24], and thus empirical studies that provide a more complete analysis of its effects on the success of collaboration between industry and universities in open innovation are needed. The performance effect of open innovation has been considered a critical field of study [26]. While the relationship between openness and performance has been recognized in the literature, there is still no consensus on whether its direction is positive or negative [27,28]. Moreover, few, if any studies investigate the influence of orchestration dimensions on the collaboration performance between industry and universities. This study thus aims to address the above research gap by exploring the direction of relationships between different areas of orchestration and collaboration performance as perceived by industry in its open innovation with universities. The impact of orchestration dimensions on collaboration performance between these organizations in the context of open innovation should be addressed for several reasons. On the one hand, analyzing orchestration areas that significantly impact the performance of collaboration offers a better understanding to firms on their employment of open innovation with universities. On the other hand, evidence of its positive effects on collaboration is expected to further support the legitimacy of open innovation between industry–university.
The remainder of this article is structured as follows. First, we present the theoretical background and develop the hypotheses of this study. Next, we describe the research approach and report the results of the PLS-SEM and ANN analysis. We then discuss the findings of our analysis and present both theoretical and practical implications. Finally, we provide a summary of findings, limitations, and suggestions for future research.
2. Theoretical Framework and Hypotheses Development
2.1. Background
The existing literature reveals the multiple contexts of innovation, such as the systemic and networked nature of innovation [8,29]. On one hand, in a system approach innovation is the result of knowledge transfer and diffusion through a set of relationships in the system [29]. Therefore, different actors interact, and innovation is developed through this system of interaction [30] at different levels (e.g., national, regional, and sectoral). On the other hand, a network approach is focused on a firm or industry perspective [8], in which innovation results from the interaction among several actors that often belong to different industries and technological networks [31]. Today, industry increasingly relies on universities as external sources of innovation, and their links in an open innovation context can be seen as network relationships that play an important role in driving innovation between these organizations [32]. Therefore, this networked interorganizational view of innovation between firms and universities has led us to consider a network perspective in this study. Since the idea behind orchestration is related to innovation networks [33], an orchestration approach may be employed at the firm level to successfully manage these relationships. According to the extant literature, different perspectives have been used to study the aspects and determinants associated with the orchestration phenomenon [34,35]. Among such approaches, a conceptual formulation of the orchestration in innovation networks has been proposed by Dhanaraj and Parkhe [36]. According to them, orchestration involves knowledge mobility, innovation appropriability, and network stability, which influence the output of innovation. Based on Dhanaraj and Parkhe [36], these three distinctive dimensions are briefly described next. First, concerning knowledge mobility, it refers to how easily knowledge is acquired, shared, and deployedwithin the network. Second, regarding innovation appropriability, it is associated with the degree to which innovation actors are able to fairly retain the profits resulting from the innovations. Finally, network stability refers to the extent to which innovation partners actively collaborate in the network.
According to Provan and Kenis [37], network orchestration may be either participant-governed or externally governed by a unique network administrative organization. The activities in the participant-governed networks may be without an organization clearly leading these activities or coordinated by a leading actor that was called by Dhanaraj and Parkhe [36] a hub firm. As their study is conceptual in nature, Dhanaraj and Parkhe [36] stated that the higher the level of each orchestration dimension, the greater the innovation output. Considering the nature of the study, they also pointed out that future empirical research is requested to tease out their propositions. From then on, several studies explored the employment of the orchestration framework developed by Dhanaraj and Parkhe [36], which were identified through the recommendations of the PRISMA statement [38]. First, a detailed search was conducted using two major academic databases, Web of Science and Scopus, respectively. The keywords employed for search included “orchestrating innovation” or “orchestration innovation” in the article title, “2007–2022” as the year published (the work of Dhanaraj and Parkhe [36] was published in 2006) and “English” as the language. The “resource” in the article title was not included in the search as our study was not focused on resource orchestration. As a result, 99 articles were collected. In addition, another 4 articles were identified through other sources. Then, the duplicate articles were removed from this collection of 103 records, which resulted in 57 articles. The studies considered not related to the aim of our study were next excluded from the collection. Finally, 10 relevant articles [24,33,35,39,40,41,42,43,44,45] resulted for a qualitative synthesis of the literature that is briefly presented next.
Ritala et al. [33] found that individual skills and organizational capabilities have a major influence on the three analyzed dimensions. The orchestration dimensions introduced by Dhanaraj and Parkhe [36] were investigated in the context of different industries, such as tourism [35], biopharmaceutical [39] or social entrepreneurial venture [40]. At the same time, the approach of Dhanaraj and Parkhe [36] has been applied to both large industries and small and medium-size enterprises [41]. Regarding the orchestration of research and development networks, it is considered a challenging task [24,42]. Drawing on Dhanaraj and Parkhe’s framework [36], Levén et al. [42] examined how the relationships between industry, researchers, and public authorities were managed in cross-industry collaboration. As a result, they presented a model of managing research and innovation networks. The model of Levén et al. [42] emphasized the outcomes in terms of providing both value and economic growth to firms. However, this research is based on a single case study, and future studies are thus recommended to generalize its constructs and propositions. Among the existing research, the work of Hurmelinna-Laukkanen et al. [24] is one of the few studies in which empirical evidence on the influences of different dimensions of orchestration on innovation performance was provided. They investigated the effect of relationships’ orchestration on the success of both the network and individual firm, from the firm’s perspective. Hurmelinna-Laukkanen et al. [24] considered absorptive capacity, innovation appropriability, and network stability as innovation orchestration dimensions, while the alliance success and innovation performance stand for performance effects at the network and individual firm level, respectively. In sum, the framework developed by Dhanaraj and Parkhe [36] considers orchestration as a cause–effect process [43], in which the innovation output is related to the above three orchestration dimensions. Regarding the employment of an orchestration approach in open innovation, this is seen as needed at both internal and external levels to ensure innovation output [44]. Success facilitation of the open innovation processes through orchestration mechanisms simultaneously employed at different levels of innovation networks is also highlighted [45]. However, evidence of the orchestration effects in an open innovation context is relatively scarce and mainly based on qualitative research, such as the explorative single case study in the work of Hu and Sorensen [44] or a longitudinal case study conducted by Schepis et al. [45]. In the study of Hu and Sorensen [44], open innovation and orchestration capability are investigated considering an SME enterprise from a low-tech industry (i.e., textile manufacturing), based on discussions with its managers and key employees as well as other data collected from different annual reports and information available on the firm’s website. The longitudinal case study of Schepis et al. [45] is based on in-depth interviews with participants from start-ups, SME enterprises, and large firms in the mining, oil, and gas industry, which are part of an open innovation network facilitated by an intermediary organization. To sum up, these studies are limited to one single firm [44] or one single industry [45], without taking into account the impact of the orchestration dimensions on the performance of open innovation. Hence, quantitative research that examines how an orchestration approach influences open innovation performance should be performed in future studies [45].
In this sense, we aim to conduct a quantitative empirical study on the impact of the orchestration dimensions on the collaboration performance of the industry–university relationships in open innovation. We follow Dhanaraj and Parkhe [36] in determining how their three orchestration dimensions influence the performance of such collaboration using a survey-based approach. Therefore, we empirically investigate how knowledge mobility, innovation appropriability, and network stability influence collaboration performance on the firm level. Figure 1 illustrates the logic that we propose in our research. The hypothesized relationships illustrated in this framework are further formulated next.
Figure 1.
The research framework.
2.2. Development of Hypotheses
In a world that has become increasingly interconnected and dynamic, multiple actors contribute to value creation and innovation. The quadruple/quintuple helix model [7,16], for instance, underlines the effect of heterogeneity and organizational diversity among different actors (i.e., university, industry, public entities, society, and environment) on knowledge production and innovation. While such models add multicenteredness in the innovation ecosystems, firms are seen as central in the model of open innovation [46]. At the same time, it is generally accepted that critical knowledge is widely distributed in the economy, beyond the traditional boundaries of firms [3], which can highly benefit from the collaboration with the other driver actors of the quadruple/quintuple helix model. Therefore, firms have to open their boundaries to new knowledge and technologies from different external sources to be successful in a global environment. Among the external partners, collaboration with universities represents a special case in generating innovations [32], having an important potential to translate into both economic and organizational benefits [47]. While also considering the Chesbrough and Bogers [3] definition of open innovation, the interactions among its participants can be analyzed based on pecuniary versus nonpecuniary logic of exchange [48]. In this line, the collaboration performance between industry and universities involves both pecuniary and nonpecuniary aspects. As the former relates to economic indicators, the latter stands for organizational performance. Although previous research pointed out a significant effect of open innovation on different measures of performance [49,50], their collaboration performance has received little attention until now.
On the other hand, the industry–university relationships are characterized by high complexity and nonlinearity [51], which manifest themselves as network relationships [32]. Consequently, it is likely that the successful orchestration of these relationships has a significant effect on the performance of collaboration between industry and universities in an open context of innovation. The first dimension of orchestration is the mobility of knowledge, which is recognized as a promotor of value creation [36]. Different ways can be employed to enhance knowledge mobility, and Milwood and Roehl [35] relate this dimension to the ability to access relevant knowledge and transfer it to different innovation partners. Knowledge access and transfer are seen among the essential processes that foster knowledge mobility as they support sharing and creation of new knowledge. However, orchestrating knowledge mobility between industry and universities involves actors whose motivations to access and transfer knowledge may be different in some respects [20]. At the same time, the knowledge base of universities is sophisticated and continuously expanding, so that the access and transfer of this source of expertise may influence the performance of collaboration among the organization actors. If industry has been efficient in this process, it will also likely be successful in its innovation and valorization activities [24]. Therefore, we propose the following hypothesis:
Hypothesis 1 (H1).
The knowledge mobility in an open innovation context between industry–university significantly impacts the performance of their collaboration.
The value created through the industry–university collaboration in open innovation should be equitably distributed among partners, and at the same time, should not be available to those who have not contributed to its creation. Therefore, ensuring innovation appropriability is the second dimension in orchestration [36], which is expected to impact the performance of collaboration. Different joint intellectual properties, such as patents and licenses, may reduce unauthorized imitation and strengthen appropriability [36]. These intellectual properties are among the most common form of institutional protection [52], and their management may enhance appropriability through several means. For example, it creates a context to develop guidelines of negotiation to solve potential conflicts, increases the commitment of participants toward achieving shared goals, and also offers incentives for sharing rewards [36]. Moreover, the value created among partners can be secured through intellectual property rights as other organizations are prevented from accessing valuable joint assets [24]. On the other hand, innovation appropriability also presents cause for concern, as it has the potential to create protective fences that may slow down upstream university research [53] or may block other potential collaboration partners [24]. If this is the case, innovation appropriability is supposed to have a detrimental influence on the success of the collaboration. The beneficial or detrimental effects of innovation appropriability in the context of open innovation it is also debated [54], and different opinions have been expressed in the literature [55,56,57,58]. At the same time, the role of innovation appropriability in the frame of our research remains understudied, and therefore we propose the following hypothesis:
Hypothesis 2 (H2).
The innovation appropriability in an open innovation context between industry–university significantly impacts the performance of their collaboration.
The establishment of stable and trusting relationships among industry and universities may enhance both knowledge mobility and innovation appropriability. Therefore, fostering relationship stability is the third dimension of orchestration [36]. Network stability refers to the dynamic stability of an innovation network that aims for a sustainable membership base through a nonnegative growth over time, while allowing its members to enter and leave in order to maintain enough variety in the knowledge stock to encourage the development of innovation [36]. Preserving the stability of relationships can be achieved in different ways, including through the enhancement and sustainment of reputation or encouraging forward-looking expectations of benefits from mutual collaboration [36,42,59]. Stability induces an interesting dilemma in open innovation relationships. On the one hand, enhancing reputation and managing expectations of anticipating gains not only support stability but also contribute to building trust and openness among collaborators [36]. On the other hand, stability has the potential to negatively influence collaboration as it may turn into stagnation, may lead to inertia, or may capture actor organizations into their initial routines [24]. In addition, the behavior of some partners may also negatively influence relationships’ stability [36]. Therefore, we propose the following hypothesis:
Hypothesis 3 (H3).
The stability of relationships in an open innovation context between industry–university significantly impacts the performance of their collaboration.
3. Research Approach
3.1. Research Model and Its Hierarchical Constructs
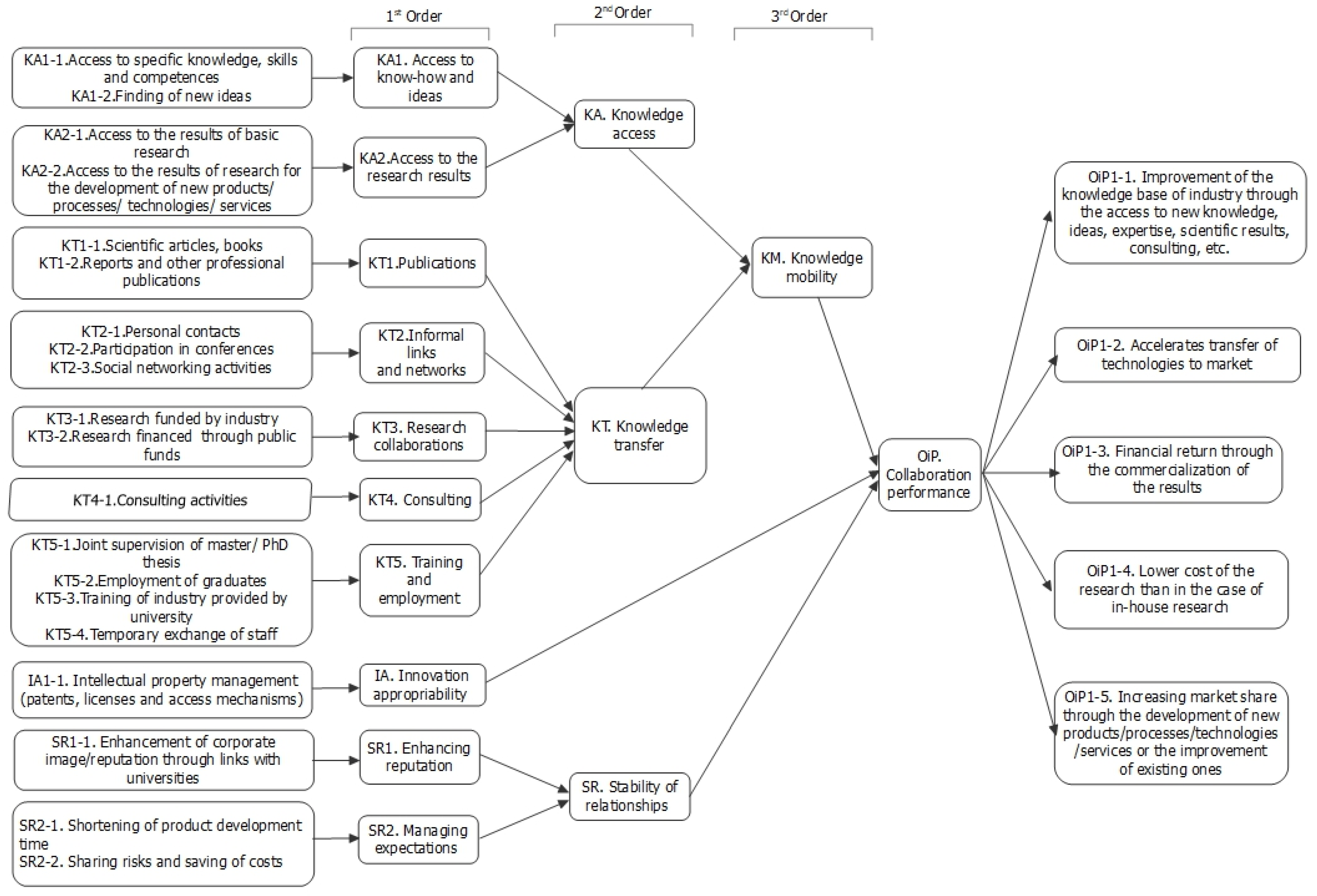
Taking into consideration the above argumentation and hypotheses, we developed a research model based on a hierarchical component structure. Figure 2 presents the constructs of the theoretical model and the measures behind each construct, which are grouped into different categories considering the literature recommendations as described next. Following Dhanaraj and Parkhe [36], knowledge mobility, innovation appropriability, and stability of relationships were considered the main orchestration dimensions that influence the performance of open innovation between industry–university. We conceptualized knowledge mobility as a third-order construct with two second-order latent variables as indicated by Milwood and Roehl [35]: knowledge access and knowledge transfer. Based on the work of Băban et al. [60], these second-order constructs in turn comprised two and five first-order latent variables, respectively. According to Dhanaraj and Parkhe [36], innovation appropriability was proposed as a first-order construct and stability of relationships as a second-order construct with two first-order latent variables. In line with the approach of Dahlander and Gann [48], collaboration performance included both pecuniary and nonpecuniary rationale dimensions. Regarding the observable variables in Figure 2, they were all adapted from Băban et al. [60].
Figure 2.
The proposed research model.
3.2. Study Setting: Participants and Data Collection
Since there is no empirical evidence on the model depicted in Figure 2, we adopted an exploratory approach to investigate the relationships among the constructs under examination in this study. Data for this study were collected from firms located within industrial areas, as these areas have played an important role in increasing economic growth and regional competitiveness [61]. Particularly, two industrial Italian and Romanian areas were chosen considering the extensive Italian experience in the field of agglomeration economies and the efforts of Romania to support industrial development, efforts that are based on innovation and business agglomeration. Moreover, the variety and diversity of actors of these two industrial areas involved in the innovation processes were also taken into account in our choice, since they have been considered important to the research in the innovation network field [31,62]. However, this choice may also conduct to some limited homogeneity among the industries within the two industrial areas, which should be acknowledged. The Valenza Industrial District has been formally recognized in 2002 by the Italian Piedmont region, and it is considered among the most important hubs in the jewelry industry, one of the strongest production fields of so-called ‘Made in Italy’ sectors [63]. Based in the northwest part of Romania, Oradea Industrial Parks started in 2008 and has been recognized as one of the most successful stories in implementing industrial parks in Romania [64].
Although industrial areas have long been considered among the driving forces of economic development, they are facing today the reality of competing in a global environment [65]. Trying to respond to the challenges posed by the global economy, the firms from two industrial areas have to integrate new external knowledge and develop their capacity for innovation by building up a structured system of network relations with the external environment. Most of these firms are related to different leading manufacturing industries, which operate in a world-class manufacturing context. To succeed and thrive in such a challenging environment, they have to adopt an ongoing transformation of their innovation activities. The presence in their proximity of universities provides highly qualified resources for research and innovation activities as well as support for knowledge and technology transfer, including in an open innovation context [66]. Because the collaboration between the firms from two industrial areas and universities often involves a relatively small number of actors, we followed Provan and Kenis [37] and assumed that it is shared participant-governed, without an organization clearly leading the collaboration activities.
Our exploratory approach was based on a self-administered survey, which addressed the importance of the main dimensions of open innovation between industry and universities. The survey scale ranged from 1 as ‘not important’ to 5 as ‘very important’ for all items of the analyzed main dimensions. The survey questionnaires were distributed to the companies from both industrial zones that interacted with universities. Considering its exploratory nature, our study targeted participants from these companies who understand the orchestration process of innovation between the industry and universities. Since a population list of such persons is not available, a purposive sampling approach was employed to select the respondents. The criterion for inclusion in the sample was that participants must be managers at different levels directly responsible for the innovation activities of the firms or their owners. Considering the nature of our study, the sample should preferably have at least 100 observations [67]. A prescreening was conducted to identify prospective candidates, and only the respondents who agreed to participate in the survey were chosen for the study. In the end, 100 questionnaires were collected. As 2 cases were removed due to suspicious responses, 98 complete and usable questionnaires were accepted for analysis. Table 1 presents a sample description.
Table 1.
Sample description.
3.3. Data Analysis Method
We applied a dual-stage hybrid SEM–ANN approach in investigating the impact of the three main orchestration dimensions on the collaboration performance between industry–university in open innovation. On the one hand, structural equation modeling (SEM) was employed to examine the relationships among the constructs of our research model, considering its capacity to assess in the same analysis the measurement and structural model [68]. Regarding the technique for estimating structural equation models, we have to take into account the context of the study. Our research was primarily exploratory in nature and involved a complex model that includes many higher-order constructs and items/construct. Moreover, the observable variables were not normally distributed, as the Kolmogorov–Smirnov test for each variable generated a two-tailed p-value of less than 0.05. Finally, the sample size of the study was relatively small, since only firms from two industrial areas that interact with universities in their innovation activities were involved in the survey. Based on the above argumentation and in line with the existing literature [69], PLS-SEM was selected as the SEM approach in the first stage of the research. Concerning the sample size, we followed the recommendations from a power analysis of Hair et al. [69]. As a result, a minimum sample size of 65 was required to detect a minimum value of the coefficient of determination at a significance level = 5%, statistical power level = 80%, and the maximum number of arrows pointing at an independent variable = 4 (see Figure 2). Therefore, the sample sizes of our study (N = 98 participants) can be considered sufficiently large.
On the other hand, the PLS-SEM methodology formally assumes that structural models are linear [70], and therefore can not detect nonlinear relationships. At the same time, the orchestration dimensions involve human decision-making processes that, because of their complexities, may not necessarily follow a linear model. Moreover, only weak empirical evidence has been provided to support the hypotheses that link the orchestration dimensions with the performance of collaboration in open innovation. Nevertheless, artificial neural networks (ANNs) have been recognized among the constituents of artificial intelligence, which are capable to work with incomplete information to address both complex linear and nonlinear relationships [71]. Therefore, in the second stage of the research, ANN was used to test the predictive power of the significant hypothesized constructs obtained from the PLS-SEM analysis.
In sum, we take advantage of both PLS-SEM and ANNs in the proposed dual-stage hybrid approach, where the significant orchestration dimensions were obtained from the hypotheses testing of the initial PLS-SEM analysis. Then, these dimensions were used as the inputs for the second stage of ANN analysis to further explore nonlinear relationships among the constructs of the research model. In this way, more accurate results are expected [72]. The SmartPLS 3 software [73] and IBM SPSS Modeler software [74] were employed to conduct the PLS-SEM and ANN analysis, respectively.
4. Results
4.1. The PLS-SEM Analysis
Considering the extant literature, we conceptualized a hierarchical model that included first, second, and third-order constructs (Figure 2). Since we had to estimate these multiple higher-order constructs, a disjoint two-stage approach was adopted as it allows a more parsimonious path model for the higher-level analysis [75]. In this approach, only the lower-order components of a higher-order construct are considered, which are directly linked to all other constructs that the higher-order construct is related to in the hierarchical model [76]. Evaluation of the PLS-SEM results involves a two-step process [69]. The assessment of the measurement model is performed in the first step, which is followed by the evaluation of the structural model in the second step.
4.1.1. Assessing the Measurement Model
The assessment of the measurement model is based on the relevant criteria for the construct reliability and validity [77]. Specifically, the assessment starts with the examination of the indicator loadings, which is followed by establishing the internal consistency reliability, convergent validity, and discriminant validity. Because our model included three second-order constructs and a third-order construct, the disjoint two-stage approach was carried out in three phases, following the guidelines of Sarstedt et al. [76].
In the initial phase, the path model was developed by linking only the lower-order components of each KA, KT, IA, and SR construct to the OiP construct. Table 2 presents the measurement properties of the model developed in this phase. The outer loadings of all indicators in the model were greater than 0.708, so they were all kept in the model. The conservative Cronbach’s alphas of all lower-order components were above the threshold of 0.70, except for the KT3 component, which was marginally lower than this value. Nevertheless, Cronbach’s alpha may decrease in exploratory research to a minimum value of 0.60 [77]. In addition, the ρA measures of the construct reliability of all lower-order components were above the value of 0.7. Most of the Cronbach alphas and ρA measures were between the recommended 0.70–0.90 values, apart from SR2 and KT1, which were just above 0.90 and the maximum of 0.95, respectively. Therefore, we may consider that internal consistency reliability was established. Regarding the convergent validity, the average variance extracted values (AVEs) in Table 2 were greater than 0.5 for all lower-order components, which indicates a satisfactory level of convergent validity.
Table 2.
Reliability and validity assessment of the path model in the initial phase.
The assessment of discriminant validity in the initial phase was conducted based on the heterotrait–monotrait (HTMT) ratio of the correlations. Table 3 reveals that HTMT values of all the lower-order components were below the threshold of 0.9, while three other ratios were found between 0.85 and 0.9. All the remainder HTMT ratios were less than the more conservative value of 0.85. Therefore, we found satisfactory evidence for the discriminant validity of the lower-order components of the path model in phase one.
Table 3.
Assessment of discriminant validity of the path model in the initial phase using the HTMT criterion.
Since the estimated measurement properties of the model in the initial phase showed acceptable values, the latent variable scores of the lower-order components were extracted and then used to estimate the second phase model. Therefore, the latent variables for KA, KT, and SR that were captured in the initial phase were employed to create and estimate the path model in this phase. The assessment of the measurement of this model was conducted based on a similar approach to that adopted in the initial phase. Table 4 shows the results for the reliability and validity of the second-order components of the model. The outer loadings of all indicators of the second-order components were greater than 0.708, while the Cronbach alphas exceeded the threshold of 0.70, except for the SR. Nevertheless, Cronbach’s alpha for this component was greater than 0.60. Moreover, the ρA values of all components exceeded the threshold of 0.70. At the same time, the AVEs values of all components were greater than the limit of 0.5. Therefore, evidence of the internal consistency reliability and convergent validity was provided.
Table 4.
Reliability and validity assessment of the second-order components.
Table 5 presents the HTMT values of the components of the path model in phase two, which were all less than the threshold of 0.9. Four HTMT ratios varied between 0.85 and 0.9, while all the other HTMT ratios were less than 0.85. Therefore, satisfactory support for the discriminant validity of the model in phase two was also found.
Table 5.
Assessment of discriminant validity of the path model in phase two using the HTMT criterion.
In the last phase, the latent variables of KM captured in phase two were used to create and estimate the third phase model. The assessment of the measurement of this model was also conducted based on a similar approach to that adopted in the previous phases. Table 6 illustrates the results for the reliability and validity of the third-order component of the model. The internal consistency reliability was established as the outer loadings of all indicators of the third-order component were greater than 0.708, while the Cronbach’s alpha and ρA values exceeded the threshold of 0.70. Since the AVE value was greater than the limit of 0.5, evidence of their convergent validity was also provided.
Table 6.
Reliability and validity assessment of the third-order component.
Table 7 shows the HTMT values of the components of the path model in phase three, which were all less than the threshold of 0.9, apart from that between the KM and SR components. One HTMT ratio was found between 0.85 and 0.9, while all the other HTMT ratios were less than 0.85. On the other hand, an improved criterion, i.e., the HTMT2, was proposed to assess discriminant validity in SEM, which is highly recommendable if all correlations between involved indicators are positive [78]. This is the case of our research, and thus the HTMT2 ratios of the components of the last phase model were also computed.
Table 7.
Assessment of discriminant validity of the path model in phase three using the HTMT criterion.
Table 8 displays the computed HTMT2 ratios, which can be employed and interpreted similarly to the HTMTs [78]. All HTMT2 values were below the threshold of 0.9, while two ratios varied between 0.85 and 0.9. All the remainder HTMT2 ratios were less than 0.85. Therefore, we found satisfactory evidence for the discriminant validity based on the HTMT2 criterion.
Table 8.
Assessment of discriminant validity of the path model in phase three using the HTMT2 criterion.
4.1.2. Assessing the Structural Model
The next step after adopting the measurement model consists of evaluating the structural model, taking into account the guidelines provided by Hair et al. [77]. First, collinearity was investigated based on the variance inflation factor (VIF). The results indicate that the VIFs values of the three antecedent components of the model varied from 1.112 to 2.517, which are less than the threshold of 3. Since collinearity was not an issue in the context of our study, we next evaluated the significance of the path coefficient and tested the proposed hypotheses. For this purpose, a bootstrapping analysis with 5000 subsamples was conducted for the phase three path model. Figure 3 illustrates the structural model, while Table 9 presents the results of the analysis.
Figure 3.
The structural model with t-statistic values.
Table 9.
Structural model testing.
The impact of knowledge mobility in an open innovation context between industry–university on the performance of their collaboration was found to be significant (β = 0.638, t = 7.311, and p < 0.001). As a significance level of 10% is commonly used in exploratory studies [69], the stability of relationships significantly impacts the performance of collaboration between industry–university in open innovation (β = 0.188, t = 1.721, and p < 0.1). Thus, hypotheses H1 and H3 were supported. However, innovation appropriability did not significantly impact the performance of collaboration between industry and university organizations. (β = 0.026, t = 0.336, and p > 0.1). Consequently, hypothesis H2 was not supported.
Finally, the quality of the structural model was assessed through the coefficient of determination R2 and cross-validated redundancy Q2. The KM, IA, and SR constructs together explained 64% of the variance in collaboration performance (). Since the OiP is explained by only three predictor constructs, its R2 value can be considered acceptable in the context of this study [77]. Moreover, the Q2 value was greater than 0 (). These findings suggested that our model has insample predictive relevance for the OiP construct [77].
4.2. The ANN Analysis
The PLS-SEM analysis pointed out the orchestration dimensions that statistically significantly impact the performance of open innovation between industry–university. However, one of the main drawbacks of this approach is its capability to explore only linear relationships among the constructs of the model. Since the nature of orchestration dimensions are very complex, nonlinear relationships are also possible in the proposed model. In addition, only weak empirical evidence supports the hypotheses of our study. Nevertheless, an artificial intelligence technique, i.e., ANN, can capture both linear and nonlinear correlations among the constructs of a model [72]. At the same time, ANNs can work with incomplete information in the context of a less developed theory that supports the study’s hypotheses [79]. Therefore, an ANN approach was performed to capture complex and sophisticated interactions among the variables of the model and to make the analysis even more useful. For this purpose, the significant orchestration dimensions identified through the PLS-SEM analysis were employed as inputs for ANN modeling.
Typically, ANNs are based on a hierarchical structure that incorporates several layers, including one input layer, at least one hidden layer, and one output layer. The ANNs with a single hidden layer are recognized as shallow networks, while those with two or more hidden layers are considered as deep neural networks [72]. Recent studies have shown that properly trained deep neural networks have been successfully employed in different classification and regression problems [80]. Although most of the dual-stage PLS-SEM and ANN analyses are based on shallow ANNs [81], the use of deep learning within a dual-stage PLS-SEM and ANN analysis may provide more in-depth results than a PLS-SEM and shallow ANN approach [72,81]. Among the different ANNs available in literature, the multilayer perceptron (MLP) and radial basis function (RBF) networks are considered as universal approximators for nonlinear functions [82]. While the ability to learn nonlinear models has been recognized as one of the most useful capabilities of MLP [83], the RBF network is seen as a popular alternative to the MLP as it has a much faster learning process [82]. Within this context, both MLP and RFB models were employed in our study.
In the case of MLP network, we follow the recommendation of Svozil et al. [83], which argues that there is no theoretical reason to employ a network topology with more than two hidden layers. Therefore, we have to start with one hidden layer, which has an arbitrarily large number of neurons. Then, we have to consider a topology with a second hidden layer. The architecture for these MLP networks implemented in IBM SPSS Modeler is described next. Let X = (OD1, OD2) be the significant hypothesized orchestration dimensions from the PLS-SEM analysis and Y = OiP the collaboration performance.
The topology of the MLP network is [74] (pp. 291–292):
Input layer: J0 = 2 neurons, a0:1, a0:2; with a0:j = ODj (j = 1,2).
The ith hidden layer (i = 1,2): Ji neurons, a1:1,…, a1:Ji; with ai:k = γi(ci:k) and , where γi is the activation function for the hidden layer i; wi:j,k is the weight leading from neuron j of layer i−1 to neuron k of layer i; and ai−1:0 = 1. The hyperbolic tangent is used as an activation function for these layers, which can be written as: .
Output layer: JI = 1 neuron, aI:1 with aI:1 = γI(cI:1) and , where ai−1:0 = 1. The identity function is employed as an activation function for this layer, which can be expressed as: .
Concerning the RFB network topology, we also consider an approach based on a sufficiently large number of neurons in its hidden layer. The architecture of the RFB model comprises three layers as follows [74] (p. 299):
Input layer: J0 = 2 neurons, a0:1, a0:2; with .
The RBF layer: J1 neurons, a1:1,…, ; with , where μj and σj are the center and width of Φj, respectively.
Output layer: J2 = 1 neuron, a2:1; with , where w1j is the weight connecting the output neuron and jth hidden neuron of the RBF layer.
The learning algorithms used to train the MLP and RFB networks are presented in detail in the existing literature see, e.g., [82]. Regarding the determination of the number of neurons in each hidden layer of the two networks, it was carried out considering a trial-and-error approach. For this purpose, the dataset was initially split into training, validation, and testing sets with a typical proportion of 60-20-20 [82]. Different ANN models with a various number of neurons in each hidden layer were then built, which were fitted using the training data. These models were compared based on the validation dataset, and the one with the best fit was identified. Finally, the predicting performance of the best model was assessed using the testing dataset. The RMSE statistic was employed as the performance evaluation criterion of each ANN model.
According to the results in Table 10, the lowest value of RMSE for the validation dataset was reported for the MLP topology with four neurons in the first hidden layer and one neuron in the second hidden layer (0.8106). Therefore, this MLP(4,1) network was considered appropriate for the target variable Y = OiP of our model. The RMSE statistic of the testing data was also computed as 0.574, which is similar to that in the training data (0.518). In line with the above argumentation, the MLP(4,1) can be viewed as an adequate predictor of new datasets, and its architecture is illustrated in Figure 4.
Table 10.
Variation of the RMSE statistics of the MLP and RBF networks with the number of neurons in each hidden layer.
Figure 4.
The MLP(4,1) network.
Since we employed a relatively small sample of respondents, k-fold cross-validation was conducted to further avoid overfitting of the adopted MLP(4,1) network. Considering the initial splitting of data samples, the dataset was divided by 80% and 20% of samples as the training and test sets for the five-fold cross-validation. Table 11 presents the RMSE value and the predictor importance for each fold of the cross-validation process. The importance of each predictor was computed using the variance-based method for sensitivity analysis implemented in IBM SPSS Modeler [74]. The RMSE values of the MLP network were relatively small and similar to those in determining the network topology for both the training and test sets, which indicate a robust model. Table 11 also shows that KM was the most significant predictor of the OiP target variable, which is in line with the findings from the PLS-SEM analysis based on the strength of influence in Table 9. Thus, after capturing the complex relationships among the variables of the model through the ANN approach, KM resulted as the most significant orchestration dimension.
Table 11.
The five-fold cross-validation and sensitivity analysis.
5. Discussion and Implications
Drawing on the work initiated by Dhanaraj and Parkhe [36] and extended by other studies [24,42,84], we identified knowledge mobility, innovation appropriability, and stability of relationships as the main dimensions of innovation orchestration. At the same time, with the exception of the study [24], these dimensions have been separately analyzed in prior research. Moreover, evidence on how these orchestration dimensions contribute the success of open innovation between industry and universities is still missing. Therefore, this study aimed to find out how these central orchestration components jointly impact the performance of collaboration between these two organizations in an open innovation context, considering the firms’ point of view. Such investigation is particularly relevant because each dimension is seen to be important for the success of R&D and innovation networks [24]. As a result, we built a research framing the influence of open innovation orchestration between industry–university based on three main dimensions: supporting knowledge mobility, promoting innovation appropriability, and enhancing network stability.
Since knowledge mobility is recognized as a promotor of value creation [36], clear associations between the mobility of knowledge and collaboration performance should be expected [62]. This dimension emphasizes those processes through which the partners can share their knowledge and cocreate new ones [34]. Thereby, industry has to be able to access and transfer knowledge with universities within the environment in which they operate to generate new valuable innovation. We found that knowledge mobility has a significant positive impact on collaboration performance. At the same time, knowledge mobility was, by far, identified as the strongest predictor of collaboration performance in both PLS-SEM and ANN analyses. This result is in line with the findings of Hurmelinna-Laukkanen et al. [24], which also reported knowledge mobility (in the form of absorptive capacity) as the most important predictor of firms’ innovation performance.
Concerning the impact of innovation appropriability, the relationship between this dimension and collaboration performance did not receive support in the empirical data. We believe that this finding may be related to the paradox of openness, which has been pointed out by Laursen and Salter [56] as an inherent natural tension between openness and appropriability. This potential paradox manifests because the creation of innovation often requires openness, while capturing the returns of innovation may require protection. Consequently, mixed effects may result [1,85,86], since industry may not be so sure that it can secure innovation against imitation and increased collaboration performance due to the tense relationship between openness and appropriability. Regarding the third hypothesis of our study, we found a significant positive impact of the relationships’ stability on the collaboration performance. We believe that stable relationships may build trust and conduct to an environment that supports knowledge exchange and collaboration for innovation development. However, the link between the stability of relationships and collaboration performance was identified to be less strong in both PLS-SEM and ANN analyses. This result may be related to the concern of firms to not become captive in these relationships as this may diminish their knowledge pool variety in a changing and dynamic environment [24].
As we already pointed out, the study of Hurmelinna-Laukkanen et al. [24] is one notable exception that also investigates the influences of innovation appropriability and network stability on innovation performance in the context of firms engaged in R&D activities. The results of our hypotheses regarding these two orchestration dimensions are not similar to the findings of this study, which found appropriability as highly relevant and stability as not having a significant influence on the innovative performance at the firm level. We agree with Hurmelinna-Laukkanen et al. [24] that the findings concerning these orchestration dimensions may be at least partly attributed to the paradox of openness related to the appropriability and contradictory effects of stability. Therefore, we also consider that much additional research is required to reveal the true nature of these two orchestration dimensions.
5.1. Theoretical Implications
An orchestration insight on open innovation between industry–university is still missing in the literature, which results in a limited understanding of the impact of the orchestration dimensions on the collaboration performance among the two organization actors. On the whole, our study aims to fill this knowledge gap and its results expand the existing literature as follows. First, the present study develops a research model based on a hierarchical component structure to investigate the impact of orchestrating the industry–university relationships in open innovation on their collaboration performance. Drawing on the orchestration framework developed by Dhanaraj and Parkhe [36] and integrating the existing bodies of literature, the developed research model relates the main orchestration dimensions to the collaboration performance of open innovation between industry and universities. Our study provides a new perspective for research in that we hypothesized the influence of these dimensions on the performance of their collaboration in an open innovation context. As a result, we offer an understanding of which dimensions have a significant impact on the performance of such collaboration. In this way, the proposed research model shows a more articulated picture of the collaboration performance of industry in its open innovation activities with universities. Second, a dual-stage predictive analysis was conducted to investigate the relationships among the hierarchical components of our research model. Considering the context of our study, PLS-SEM was first used to test the hypotheses of the developed model. Taking into account the complexity of the orchestration process in open innovation, these relationships may potentially follow a nonlinear path, which PLS-SEM is not able to capture. In spite of the fact that ANN is capable to address complex phenomena and can detect both linear and nonlinear relationships, is not appropriate for theory testing because it cannot extract them from data [83]. Thus, ANN was employed in the second stage to complement the PLS-SEM analysis and overcome its disadvantages. Since the inclusion of multiple hidden layers and units in the ANN architecture allows for more complexity capturing, deep neural network architectures were also included among our ANN models. Although a hybrid PLS-SEM and ANN approach has been conducted in diverse sectors [72], only a few recent studies address the employment of deep learning dual-stage PLS-SEM and ANN analysis e.g., [81,87]. However, to the best of our knowledge, the existing studies do not compare the results of shallow ANNs with those of deep neural networks to decide the best architecture in their research setting. Our findings show that a two-hidden-layer MLP network provides better results than other shallow ANN architectures. Therefore, we may conclude that our deep learning dual-stage PLS-SEM and ANN approach is a more effective way of predicting the complexity of the orchestration process in the context of open innovation between industry–university.
5.2. Practical Implications
In providing practical implications for industry, we draw on the empirical results obtained through the importance–performance map analysis (IPMA) at the indicator level. The IPMA at this level is essentially a xy-map, in which the total effect of each indicator on the target construct serves as ‘attribute importance’ on the x-axis and the mean value of the rescaled indicator data serves as ‘attribute performance’ on the y-axis [78,88]. We focus on this level because it could provide a detailed understanding and guide industry on which components of the three orchestration dimensions in Figure 3 are more important based on their effects on collaboration performance. This approach enables the classification of these components into four different quadrants, thus allowing industry to understand norm strategies that should be typically followed, particularly which components have to be prioritized [89]. From a practical perspective, analyzing the degree of importance of such components is needed because it could help industry in making a strategic decision for resource allocation to those components that increase the performance of its collaboration with universities in open innovation. In this way, industry could be guided to a more precise improvement of these components. Figure 5 illustrates the IPMA map at the components’ level, which was created based on the computation performed by SmartPLS 3 software.
Figure 5.
The IPMA map of the target OiP (indicator level).
The IPMA map was further divided into four quadrants using the means of attribute importance and performance [78]. Both components of the KM dimension were located in the first quadrant (both high attribute performance and importance). Therefore, the KA and KT components should be maintained in this quadrant, as their decrease would have a significant negative impact on collaboration performance. In a range from 0 to 100, the KA component received the highest attribute performance at relatively high attribute importance. This result suggests that industry is aware of the importance of this component and performs well in accessing knowledge from universities. Although obtaining specific knowledge, finding new ideas, and accessing the results of the research are important for industry, there is less potential for improvement of the performance of KA (≈29%) than for the KT component (≈37%). Moreover, the highest attribute importance was established for the KT component, and thus its improvement would have the highest positive impact. Consequently, industry should concentrate first on improving the transfer of knowledge and then should focus on accessing knowledge. The components of the SR dimension were both included in the third quadrant as each of them received relatively low attribute importance, while their attribute performance was above the mean value. Although firms perform relatively well on these attributes, they are not considered as having critical importance on the collaboration performance. Nevertheless, through an active and persuasive education about the importance of SR1 and SR2 components, they can be turned into competitive advantages for firms that can manage them well. Finally, the component of IA resulted in the least positive effect on the collaboration performance as it was located in the fourth quadrant (both low attribute performance and importance). Since its improvement would have the least positive effect, industry should especially concentrate on the other two orchestration dimensions.
Following the recommendations of the literature [78], we employed the mean value of each axis in determining the demarcation lines of the four quadrants of the IPMA map. However, there are multiple other possibilities to specify these values that allow managers to strategically establish the size of each quadrant considering the objectives and resources of their firms [78,90]. For example, if a firm needs to stress the most competitive components in sustaining the collaboration performance, the focus should be on shrinking the size of the first quadrant by setting high values for both attribute importance and performance. In this way, the IPMA map can be used as a strategic management map [90].
6. Concluding Remarks: Summary, Limitations, and Future Research
6.1. Summary of Findings
Open innovation between industry–university is a highly complex and sophisticated phenomenon, and its orchestration may be of great support for better collaboration between these organizations. However, there is a lack of evidence on how an orchestration framework impacts their collaboration performance within the open innovation setting. Aiming to fill this gap, our study advances a research model to investigate the influence of the main orchestration dimensions on the performance of collaboration between the industry and university actors.
We empirically assessed this research model using a deep learning dual-stage PLS-SEM and ANN analysis. In the first stage, the hypotheses of our research model were tested based on a disjoint two-stage approach of PLS-SEM as we developed a hierarchical model that comprises higher constructs. In the next stage, an ANN approach that includes both shallow and deep learning networks was successfully conducted to capture the complex relationships among the significant orchestration dimensions identified through the PLS-SEM analysis. The results of our analysis show that a deep learning dual-stage PLS-SEM and ANN approach is a more effective way of predicting the impact of the analyzed orchestration dimensions on the collaboration performance. Finally, we carried out an IPMA analysis at the indicator level that produced a strategic management map for the determination of the relative importance of the components of the orchestration dimensions based on their effects on the collaboration performance.
6.2. Limitations and Future Research Suggestions
Considering its exploratory nature, our study is not without limitations that have to be acknowledged, which also points out a tentative outline for future research. First, within the research setting of this study, the influence of industry and firm type is not taken into account. In addition, the differences between the industrial areas may lead to some limited homogeneity. Therefore, this study requires replications conducted in the nationwide context of different industries based on larger sample sizes before its results can be fully generalized. Since national differences in economic development, cultural context, and structural environments may influence open innovation between industry–university [66], additional study should also address how such national realities affect the orchestration processes of their collaboration in open innovation. As a result, future research is expected to provide more in-depth insights on the impact of the orchestration process in different national environments that will confirm, modify or even reject our findings. Second, the innovation appropriability dimension was based in our study on formal intellectual property protection mechanisms. Thus, future studies on the influence of appropriability on collaboration performance in open innovation should be extended to other mechanisms, such as semiformal and informal appropriability mechanisms [86]. Moreover, our findings regarding the innovation appropriability and stability of relationships were different from other research [24]. Therefore, further research work is also required to examine the true nature of these two orchestration dimensions as Hurmelinna-Laukkanen et al. [24] indicated. Third, a deep ANN approach was found more efficient than a shallow ANN one in the context of our study. However, we used only an MLP architecture as a deep neural network in our research. Although MLP is considered the foundation architecture of deep learning, other deep neural networks are also available in the literature [91], and their employment may conduct to better results.
Apart from the specific issues discussed above, our study also points toward some other topics that require further investigation. We assumed that the orchestration of open innovation between industry–university is participant-governed. Thus, it can be achieved either formally (e.g., through regular meetings), or more informally (e.g., through progress updates) [37]. Nevertheless, other governance forms were recently presented in literature, e.g., [92,93], and their employment in the context of the orchestration of open innovation should be explored in future studies. Moreover, since our research was focused on industry–university collaboration in open innovation, the impact of other entities other than these two organizations was not taken into account. Future studies should also consider the influence of other actors on innovation, e.g., those of the quadruple/quintuple helix model. Finally, our study has an exploratory nature and thus new components may be added to the developed model based on the advancement of research in the analyzed field. Therefore, it can be employed as a foundation for future research that is expected to provide a deeper understanding of the orchestration process in open innovation.
Author Contributions
Conceptualization, C.F.B. and M.B.; methodology, C.F.B.; software, M.B.; validation, C.F.B. and M.B.; formal analysis, C.F.B.; investigation, C.F.B.; resources, M.B.; data curation, M.B.; writing—original draft preparation, C.F.B.; writing—review and editing, C.F.B.; visualization, M.B.; supervision, M.B.; project administration, M.B. All authors have read and agreed to the published version of the manuscript.
Funding
This research received no external funding.
Data Availability Statement
Not applicable.
Conflicts of Interest
The authors declare no conflict of interest.
References
- Pénin, J.; Neicu, D. Patents and Open Innovation: Bad Fences Do Not Make Good Neighbors. J. Innov. Econ. Manag. 2018, 25, 57–85. [Google Scholar] [CrossRef]
- Dahlander, L.; Gann, D.M.; Wallin, M.W. How open is innovation? A retrospective and ideas forward. Res. Policy 2021, 50, 104218. [Google Scholar] [CrossRef]
- Chesbrough, H.; Bogers, M. Explicating open innovation: Clarifying an emerging paradigm for understanding innovation. In New Frontiers in Open Innovation; Chesbrough, H., Vanhaverbeke, W., West, J., Eds.; Oxford University Press: Oxford, UK, 2014; pp. 3–28. [Google Scholar]
- West, J.; Bogers, M. Open innovation: Current status and research opportunities. Innov. Manag. Policy Pract. 2017, 19, 43–50. [Google Scholar] [CrossRef]
- Randhawa, K.; Wilden, R.; Hohberger, J. A Bibliometric review of open Innovation: Setting a research agenda. J. Prod. Innov. Manag. 2016, 33, 750–772. [Google Scholar] [CrossRef]
- West, J.; Bogers, M. Leveraging external sources of innovation: A review of research on open innovation. J. Prod. Innov. Manag. 2014, 31, 814–831. [Google Scholar] [CrossRef]
- Carayannis, E.G.; Campbell, D.F.J. Open innovation diplomacy and a 21st century fractal research, education and innovation (FREIE) ecosystem: Building on the Quadruple and Quintuple Helix innovation concepts and the “Mode 3” knowledge production system. J. Knowl. Econ. 2011, 2, 327–372. [Google Scholar] [CrossRef]
- D’Auria, A.; Tregua, M.; Spena, T.R.; Bifulco, F. Multiple context of innovation: Insights from literature. Int. J. Innov. Technol. Manag. 2017, 14, 1740007. [Google Scholar] [CrossRef]
- De Silva, M.; Howells, J.; Meyer, M. Innovation intermediaries and collaboration: Knowledge–based practices and internal value creation. Res. Policy 2018, 47, 70–87. [Google Scholar] [CrossRef]
- Fan-Chuan, T.; Huang, M.-H.; Chen, D. Factors of university–industry collaboration affecting university innovation performance. J. Technol. Transf. 2020, 45, 560–577. [Google Scholar]
- Galán-Muros, V.; Plewa, C. What drives and inhibits university-business cooperation in Europe? A comprehensive assessment. RD Manag. 2016, 46, 369–382. [Google Scholar]
- Skute, I.; Zalewska-Kurek, K.; Hatak, I.; de Weerd-Nederhof, P. Mapping the field: A bibliometric analysis of the literature on university–industry collaborations. J. Technol. Transf. 2019, 44, 916–947. [Google Scholar] [CrossRef]
- Antonelli, C.; Fassio, C. The role of external knowledge(s) in the introduction of product and process innovations. RD Manag. 2015, 46, 979–991. [Google Scholar]
- Huggins, R.; Johnston, A.; Stride, C. Knowledge networks and universities: Locational and organisational aspects of knowledge transfer interactions. Entrep. Reg. Dev. 2012, 24, 475–502. [Google Scholar] [CrossRef]
- Xie, X.; Wang, H. How can open innovation ecosystem modes push product innovation forward? An fsQCA analysis. J. Bus. Res. 2020, 108, 29–41. [Google Scholar] [CrossRef]
- Carayannis, E.G.; Barth, T.D.; Campbell, D.F. The Quintuple Helix innovation model: Global warming as a challenge and driver for innovation. J. Innov. Entrep. 2012, 1, 2. [Google Scholar] [CrossRef]
- Fischer, B.B.; Schaeffer, P.R.; Vonortas, N.S. Evolution of university-industry collaboration in Brazil from a technology upgrading perspective. Technol. Forecast. Soc. Change 2019, 145, 330–340. [Google Scholar] [CrossRef]
- De las Heras-Rosas, C.; Herrera, J. Research Trends in Open Innovation and the Role of the University. J. Open Innov. Technol. Mark. Complex. 2021, 7, 29. [Google Scholar] [CrossRef]
- Scandura, A. University-industry collaboration and firms’ R&D effort. Res. Policy 2016, 45, 1907–1922. [Google Scholar]
- Ankrah, S.; AL-Tabbaa, O. Universities-industry collaboration: A systematic review. Scand. J. Manag. 2015, 31, 387–408. [Google Scholar] [CrossRef]
- Mascarenhas, C.; Ferreira, J.J.; Marques, C. University–industry cooperation: A systematic literature review and research agenda. Sci. Public Policy 2018, 45, 708–718. [Google Scholar] [CrossRef]
- Striukova, L.; Rayna, T. University-industry knowledge exchange: An exploratory study of open innovation in UK universities. Eur. J. Innov. Manag. 2015, 18, 471–492. [Google Scholar] [CrossRef]
- Gallaud, D.; Nayaradou, M. Open Innovation and co-operation: Which choice of means of protection for innovation. J. Innov. Econ. 2012, 10, 167–190. [Google Scholar] [CrossRef]
- Hurmelinna-Laukkanen, P.; Olander, H.; Blomqvist, K.; Panfilii, V. Orchestrating R&D networks: Absorptive capacity, network stability, and innovation appropriability. Eur. Manag. J. 2012, 30, 552–563. [Google Scholar]
- Kindström, D.; Kowalkowski, C.; Sandberg, E. Enabling service innovation: A dynamic capabilities approach. J. Bus. Res. 2013, 66, 1063–1073. [Google Scholar] [CrossRef]
- Lichtenthaler, U. Open innovation: Past research, current debates, and future directions. Acad. Manag. Perspect. 2011, 25, 75–93. [Google Scholar]
- Cheng, C.C.J.; Shiu, E.C. The inconvenient truth of the relationship between open innovation activities and innovation performance. Manag. Decis. 2015, 53, 625–647. [Google Scholar] [CrossRef]
- Moretti, F.; Biancardi, D. Inbound open innovation and firm performance. J. Innov. Knowl. 2020, 5, 1–19. [Google Scholar] [CrossRef]
- Vargo, S.L.; Wieland, H.; Akaka, M.A. Innovation through institutionalization: A service ecosystems perspective. Ind. Mark. Manag. 2015, 44, 63–72. [Google Scholar] [CrossRef]
- Sundbo, J.; Gallouj, F. Innovation as a loosely coupled system in services. Int. J. Serv. Technol. Manag. 2000, 1, 15–36. [Google Scholar] [CrossRef]
- Corsaro, D.; Cantu, C.; Tunisini, A. Actors’ heterogeneity in innovation networks. Ind. Mark. Manag. 2012, 41, 780–789. [Google Scholar] [CrossRef]
- Perkmann, M.; Walsh, K. University-industry relationships and open innovation: Towards a research agenda. Int. J. Manag. Rev. 2007, 9, 259–280. [Google Scholar] [CrossRef]
- Ritala, P.; Armila, L.; Blomqvist, K. Innovation orchestration capability—Defining the organizational and individual level determinants. Int. J. Innov. Manag. 2009, 13, 569–591. [Google Scholar] [CrossRef]
- Hurmelinna-Laukkanen, P.; Möller, K.; Nätti, S. Orchestrating innovation networks: Alignment and orchestration profile approach. J. Bus. Res. 2022, 140, 170–188. [Google Scholar] [CrossRef]
- Milwood, P.A.; Roehl, W.S. Orchestration of innovation networks in collaborative settings. Int. J. Contemp. Hosp. Manag. 2018, 30, 2562–2582. [Google Scholar] [CrossRef]
- Dhanaraj, C.; Parkhe, A. Orchestrating innovation networks. Acad. Manag. Rev. 2006, 31, 659–669. [Google Scholar] [CrossRef]
- Provan, K.G.; Kenis, P.N. Modes of network governance: Structure, management, and effectiveness. J. Public Adm. Res. Theory 2008, 18, 229–252. [Google Scholar] [CrossRef]
- Page, M.J.; McKenzie, J.E.; Bossuyt, P.M.; Boutron, I.; Hoffmann, T.C.; Mulrow, C.D.; Shamseer, L.; Tetzlaff, J.M.; Akl, E.A.; Brennan, S.E.; et al. The PRISMA 2020 statement: An updated guideline for reporting systematic reviews. Syst. Rev. 2021, 10, 89. [Google Scholar] [CrossRef]
- Sabatier, V.; Mangematin, V.; Rousselle, T. Orchestrating networks in the biopharmaceutical industry: Small hub firms can do it. Prod. Plan. Control 2010, 21, 218–228. [Google Scholar] [CrossRef]
- Ozeren, E.; Saatcioglu, O.Y.; Aydin, E. Creating social value through orchestration processes in innovation networks: The case of “Garbage Ladies” as a social entrepreneurial venture. J. Organ. Change Manag. 2018, 31, 1206–1224. [Google Scholar] [CrossRef]
- Gausdal, A.H.; Nilsen, E.R. Orchestrating Innovative SME Networks. The Case of “HealthInnovation”. J. Knowl. Econ. 2011, 2, 586–600. [Google Scholar] [CrossRef][Green Version]
- Levén, P.; Holmstrom, J.; Mathiassen, L. Managing research and innovation networks: Evidence from a government sponsored cross-industry program. Res. Policy 2014, 43, 156–168. [Google Scholar] [CrossRef]
- To, C.K.M. A Quad Model for Assessing Innovation Potential: Toward a Theory of Innovation Orchestration Quality. Int. J. Innov. Stud. 2017, 1, 37–56. [Google Scholar] [CrossRef]
- Hu, Y.; Sorensen, O.J. Open innovation in networks: Specifying orchestration capability for SMEs. Ledelse Erhv. 2012, 77, 7–24. [Google Scholar]
- Schepis, D.; Purchase, S.; Butler, B. Facilitating open innovation processes through network orchestration mechanisms. Ind. Mark. Manag. 2021, 93, 270–280. [Google Scholar] [CrossRef]
- Leydesdorff, L.; Ivanova, I. “Open innovation” and “triple helix” models of innovation: Can synergy in innovation systems be measured? J. Open Innov. 2016, 2, 11. [Google Scholar] [CrossRef]
- Lima, J.C.F.; Torkomian, A.L.V.; Pereira, S.C.F.; Oprime, P.C.; Hashiba, L.H. Socioeconomic impacts of university-industry collaborations-a systematic review and conceptual model. J. Open Innov. Technol. Mark. Complex. 2021, 7, 137. [Google Scholar] [CrossRef]
- Dahlander, L.; Gann, D.M. How open is innovation? Res. Policy 2010, 39, 699–709. [Google Scholar] [CrossRef]
- Bigliardi, B.; Ferraro, G.; Filippelli, S.; Galati, F. The influence of open innovation on firm performance. Int. J. Eng. Bus. Manag. 2020, 12, 1847979020969545. [Google Scholar] [CrossRef]
- Popa, S.; Acosta, P.; Conesa, I. Antecedents, moderators, and outcomes of innovation climate and open innovation: An empirical study in SMEs. Technol. Forecast. Soc. Change 2017, 118, 134–142. [Google Scholar] [CrossRef]
- Galán-Muros, V.; Davey, T. The UBC ecosystem: Putting together a comprehensive framework for university-business cooperation. J. Technol. Transf. 2019, 44, 1311–1346. [Google Scholar] [CrossRef]
- Hurmelinna-Laukkanen, P.; Puumalainen, K. Nature and dynamics of appropriability: Strategies for appropriating returns on innovation. RD Manag. 2007, 37, 95–112. [Google Scholar] [CrossRef]
- Fabrizio, K.R. The Use of University Research in Firm Innovation. In Open Innovation: Researching a New Paradigm; Chesbrough, H., Vanhaverbeke, W., West, J., Eds.; Oxford University Press: Oxford, UK, 2014; pp. 134–160. [Google Scholar]
- Aloini, D.; Lazzarotti, V.; Manzini, R.; Pellegrini, L. IP, openness, and innovation performance: An empirical study. Manag. Decis. 2017, 55, 1307–1327. [Google Scholar] [CrossRef]
- Bican, P.M.; Guderian, C.C.; Ringbeck, A. Managing knowledge in open innovation processes:an intellectual property perspective. J. Knowl. Manag. 2017, 21, 1384–1405. [Google Scholar] [CrossRef]
- Laursen, K.; Salter, A. The paradox of openness: Appropriability, external search and collaboration. Res. Policy 2014, 43, 867–878. [Google Scholar] [CrossRef]
- Pisano, G.P.; Teece, D.J. How to capture value from innovation: Shaping IP and industry architecture. Calif. Manag. Rev. 2007, 50, 278–296. [Google Scholar] [CrossRef]
- Stefan, I.; Hurmelinna, P.; Vanhaverbeke, W.; Oikarinen, E.-L. The dark side of open innovation: Individual affective responses as hidden tolls of the paradox of openness. J. Bus. Res. 2022, 138, 360–373. [Google Scholar] [CrossRef]
- Saka-Helmhout, A.; Ibbott, C.J. Network orchestration: Vodafone’s journey to globalization. In Orchestration of the Global Network Organization; Pedersen, T., Venzin, M., Devinney, T.M., Tihanyi, L., Eds.; Emerald Books: Bingley, UK, 2014; pp. 123–149. [Google Scholar]
- Băban, C.F.; Băban, M.; Rangone, A. Outcomes of Industry—University Collaboration in Open Innovation: An Exploratory Investigation of Their Antecedents’ Impact Based on a PLS-SEM and Soft Computing Approach. Mathematics 2022, 10, 931. [Google Scholar] [CrossRef]
- DiGiovanna, S. Industrial Districts and Regional Economic Development: A Regulation Approach. Reg. Stud. 1996, 30, 373–386. [Google Scholar] [CrossRef]
- Xie, X.; Fang, L.; Zeng, S. Collaborative innovation network and knowledge transfer performance: A fsQCA approach. J. Bus. Res. 2016, 69, 5210–5215. [Google Scholar] [CrossRef]
- Zanni, L.; Aquilani, B.; Magliacani, M. Medium-size enterprises in industrial districts: An exploratory study. EuroMed J. Bus. 2008, 3, 125–143. [Google Scholar] [CrossRef]
- Dodescu, A.; Chirilă, L. Industrial parks in Romania: From success stories to emerging challenges. Int. J. E-Educ. E-Bus. E-Manag. E-Learn. 2012, 2, 331–335. [Google Scholar] [CrossRef]
- Dei Ottati, G. Marshallian industrial districts in Italy: The end of a model or adaptation to the global economy? Camb. J. Econ. 2018, 42, 259–284. [Google Scholar] [CrossRef]
- Baban, C.F.; Baban, M.; Rangone, A. Investigating determinants of industry-university collaboration in an open innovation context: Comparative evidence from an exploratory study. Sci. Technol. Soc. 2021, 26, 482–502. [Google Scholar] [CrossRef]
- Hair, J.; Black, W.; Babin, B.; Anderson, R.; Tatham, R. Multivariate Data Analysis, 8th ed.; Cengage Learning: Hampshire, UK, 2019. [Google Scholar]
- Gefen, D.; Straub, D.; Boudreau, M.-C. Structural Equation Modeling and Regression: Guidelines for Research Practice. Commun. Assoc. Inf. Syst. 2000, 4, 7. [Google Scholar] [CrossRef]
- Hair, J.; Hult, T.; Ringle, C.; Sarstedt, M. A Primer on Partial Least Squares Structural Equation Modeling (PLS-SEM), 2nd ed.; Sage Publications: Los Angeles, CA, USA, 2017. [Google Scholar]
- Mateos-Aparicio, G. Partial Least Squares (PLS) Methods: Origins, Evolution, and Application to Social Sciences. Commun. Stat. -Theory Methods 2011, 40, 2305–2317. [Google Scholar] [CrossRef]
- Abiodun, O.I.; Jantan, A.; Omolara, A.E.; Dada, K.V.; Mohamed, N.A.; Arshad, H. State-of-the art in artificial neural network applications: A survey. Heliyon 2018, 4, e00938. [Google Scholar] [CrossRef] [PubMed]
- Albahri, A.S.; Alnoor, A.; Zaidan, A.A.; Albahri, O.S.; Hameed, H.; Zaidan, B.B.; Peh, S.S.; Zain, A.B.; Siraj, S.B.; Masnan, A.; et al. Hybrid artificial neural network and structural equation modelling techniques: A survey. Complex Intell. Syst. 2022, 8, 1781–1801. [Google Scholar] [CrossRef]
- Ringle, C.M.; Wende, S.; Becker, J.-M. SmartPLS 3; SmartPLS GmbH: Boenningstedt, Germany, 2015. [Google Scholar]
- IBM. SPSS Modeler 18 Algorithms Guide. Available online: http://public.dhe.ibm.com/software/analytics/spss/documentation/modeler/18.0/en/AlgorithmsGuide.pdf (accessed on 1 May 2022).
- Becker, J.M.; Klein, K.; Wetzels, M. Hierarchical latent variable models in PLS-SEM: Guidelines for using reflective-formative type models. Long Range Plan. 2012, 45, 359–394. [Google Scholar] [CrossRef]
- Sarstedt, M.; Hair, J.F., Jr.; Cheah, J.-H.; Becker, J.-M.; Ringle, C.M. How to specify, estimate, and validate higher-order constructs in PLS-SEM. Australas. Mark. J. 2019, 27, 197–211. [Google Scholar] [CrossRef]
- Hair, J.F.; Risher, J.J.; Sarstedt, M.; Ringle, C.M. When to use and how to report the results of PLS-SEM. Eur. Bus. Rev. 2019, 31, 2–24. [Google Scholar] [CrossRef]
- Henseler, J. Composite-Based Structural Equation Modeling: Analyzing Latent and Emergent Variables; The Guilford Press: New York, NY, USA, 2021. [Google Scholar]
- Henseler, J.; Ringle, C.M.; Sinkovics, R.R. The use of partial least squares path modeling in international marketing. In New Challenges to International Marketing; Sinkovics, R.R., Ghauri, P.N., Eds.; Emerald Group Publishing Limited: Bingley, UK, 2009; pp. 277–319. [Google Scholar]
- Karhunen, J.; Raiko, T.; Cho, K.H. Unsupervised deep learning: A short review. In Advances in Independent Component Analysis and Learning Machines; Elsevier: Amsterdam, The Netherlands, 2015; pp. 125–142. [Google Scholar]
- Lee, V.H.; Hew, J.J.; Leong, L.Y.; Tan, G.W.H.; Ooi, K.B. Wearable payment: A deep learning based dual-stage SEM-ANN analysis. Expert Syst. Appl. 2020, 157, 113477. [Google Scholar] [CrossRef]
- Du, K.-L.; Swamy, M.N.S. Neural Networks and Statistical Learning, 2nd ed.; Springer: London, UK, 2019. [Google Scholar]
- Svozil, D.; Kvasnicka, V.; Pospichal, J. Introduction to multi-layer feed-forward neural networks. Chemom. Intell. Lab. Syst. 1997, 39, 43–62. [Google Scholar] [CrossRef]
- Nätti, S.; Hurmelinna-Laukkanen, P.; Johnston, W. Absorptive capacity and network orchestration in innovation communities-promoting service innovation. J. Bus. Ind. Mark. 2014, 29, 173–184. [Google Scholar] [CrossRef]
- Brem, A.; Nylund, P.A.; Hitchen, E.L. Open innovation and intellectual property rights: How do SMEs benefit from patents, industrial designs, trademarks and copyrights? Manag. Decis. 2017, 55, 1285–1306. [Google Scholar] [CrossRef]
- Stefan, I.; Bengtsson, L. Unravelling appropriability mechanisms and openness depth effects on firm performance across stages in the innovation process. Technol. Forecast. Soc. Change 2017, 120, 252–260. [Google Scholar] [CrossRef]
- Abbasi, G.A.; Tiew, L.Y.; Tang, J.; Goh, Y.N.; Thurasamy, R. The adoption of cryptocurrency as a disruptive force: Deep learning-based dual stage structural equation modelling and artificial neural network analysis. PLoS ONE 2021, 16, e0247582. [Google Scholar] [CrossRef]
- Ringle, C.M.; Sarstedt, M. Gain more insight from your PLS-SEM results: The importance-performance map analysis. Ind. Manag. Data Syst. 2016, 116, 1865–1886. [Google Scholar] [CrossRef]
- Fakfare, P. Influence of service attributes of food delivery application on customers’ satisfaction and their behavioural responses: The IPMA approach. Int. J. Gastron. Food Sci. 2021, 25, 100392. [Google Scholar] [CrossRef]
- Hsu, S.-H. Developing an index for online customer satisfaction: Adaptation of American Customer Satisfaction Index. Expert Syst. Appl. 2008, 34, 3033–3042. [Google Scholar] [CrossRef]
- Sarker, I.H. Deep Learning: A comprehensive overview on techniques, taxonomy, applications and research directions. SN Comput. Sci. 2021, 2, 420. [Google Scholar] [CrossRef]
- Hurmelinna-Laukkanen, P.; Nätti, S. Orchestrator types, roles and capabilities-A framework for innovation networks. Ind. Mark. Manag. 2018, 74, 65–78. [Google Scholar] [CrossRef]
- Reypens, C.; Lievens, A.; Blazevic, V. Hybrid orchestration in multi-stakeholder innovation networks: Practices of mobilizing multiple, diverse stakeholders across organizational boundaries. Organ. Stud. 2021, 42, 61–83. [Google Scholar] [CrossRef]
Publisher’s Note: MDPI stays neutral with regard to jurisdictional claims in published maps and institutional affiliations. |
© 2022 by the authors. Licensee MDPI, Basel, Switzerland. This article is an open access article distributed under the terms and conditions of the Creative Commons Attribution (CC BY) license (https://creativecommons.org/licenses/by/4.0/).




