Abstract
Artificial intelligence (AI) and cognitive computing (CC) are different, which is why each technology has its advantages and disadvantages, depending on the task/operation that a business wants to optimize. Nowadays, it is easy to confuse both by simply associating CC with the widespread theme of AI. This way, companies that want to implement AI know that what they want, in most cases, are the features provided by CC. It is important in these situations to know how to differentiate them, so that it is possible to identify in which circumstance one is more suitable than another, to get more out of the benefits that each has to offer. This project focuses on highlighting the capabilities of both technologies, more specifically in business contexts in which the implementation of intelligent systems and the interest of companies in them is favourable. It also identifies which aspects of these technologies are most interesting for companies. Based on this information, it is evaluated whether these aspects are relevant in decision making. Data analysis is carried out by employing partial least squares structural equations modelling (PLS-SEM) and descriptive statistical techniques.
Keywords:
artificial intelligence; cognitive computing; business management; intelligent systems; partial least squares structural equations modelling MSC:
62P30
1. Introduction
We find ourselves in the age of intelligent machines and systems; from cars to computers, watches, thermostats, and light bulbs, these objects surround us. For the first time we have created something that thinks, evolves, and improves over time by observing the interaction of its surroundings, interconnecting them, and creating artificial intelligence (AI) (Hulten, 2019) [1].
Spiro et al. (2017) [2] note that AI has become an increasingly popular topic in both the technology and business worlds. However, similar to other general-purpose technologies, the full impact of AI will not be felt until several complementary advances have been created and put into use. Its costs, organizational changes, and new skills can all be viewed as a form of intangible but crucial capital.
Despite its existence for several decades, the increasing popularity of AI is due to three main factors: the growth of big data, the availability of cheap and scalable computing power, and the development of new AI techniques (Overgoor et al., 2019) [3]. Another contribution is its significant benefits, as AI can reach well-founded conclusions, with the potential to exceed human capability with unmatched efficiency (Chang, 2016) [4].
However, cognitive technologies are still maturing. Despite the benefits, there is still a lack of talent, integration with systems remains a major challenge, and many of the initiatives linked to the topic focus on the internal functions of companies, rather than on developing new products or improving the customer experience (Davenport et al., 2017) [5,6].
Coleman (2019) [7] reflects that there has been less and less time for the human species to absorb, adjust, and incorporate new technologies. Intelligent systems have the potential for much more and could evolve exponentially. However, there is a large gap between what is considered achievable—and, in turn, aspired to—and what is feasible. Ransbotham et al. (2017) [8] indicate that in a study where over 3000 executives were involved, three-quarters believe that AI will enable their companies to advance new businesses. Almost 85% believe that it will help their companies gain a competitive advantage; yet of the companies involved in the study, only 5% had seriously incorporated AI into their offerings and processes.
In this way, considering what was mentioned above and the relevance of technological monitoring by companies (Grover et al., 2020) [9], it becomes important to address the interest and involvement of Portuguese companies in this issue.
Companies, by infusing artificial intelligence into systems and processes, may not only become more efficient but also improve their customer satisfaction, discover new business opportunities, and anticipate risks and threats, thus, having the opportunity to pre-empt or make the most of the circumstances provided by AI. To evolve and/or keep up, businesses need cognitive technologies that allow them to gather and integrate data from various types of sensors and other information sources, and, furthermore, to analyse, deduce, reason based on these data, and learn from their interactions with those sources (Mallick and Borah, 2019) [10]. Taking this into account, the interest of companies in intelligent systems is fundamental and it is for this reason that this project intends to ascertain their level of interest, verifying if it differs between artificial intelligence and cognitive computing, since the different approaches that each one has can affect the perception of companies before intelligent systems, this being another factor that motivates the development of the project and the specific title.
Depending on how companies want to take advantage of intelligent systems, they must be aware that there are different types of solutions and that the decision between different intelligent systems may depend not only on the type of function they want to change and optimise with the help of these but also on other factors, such as the company’s culture and activity sector.
This study revolves around the differences between different types of intelligent systems, with artificial intelligence and cognitive computing being addressed and compared. The research focuses on assessing whether there is interest in intelligent systems by companies, how interest may vary between different types of systems and their attributes, and how the implementation and use of these systems vary between companies.
To better outline a plan to answer the question, the following objectives were set:
- To analyse the level of interest of Portuguese companies in intelligent systems.
- To identify patterns in the use of intelligent systems among companies and what functionalities of ISs are desired by firms.
- To verify whether the intended functionalities and strands of ISs when coupled with AI and CC contributed to the decision between both technologies.
The investigation of the proposed theme was started begins in the literature review, discussing intelligent systems in their generality, which, consequently, led to the exploration of some of the main systems that fit into this class, also discovering their involvement in business environments.
After ascertaining the theme, we identified the acquired knowledge and the relevant variables to obtain answers to the research questions. These variables were the basis for the development of a questionnaire that seeks to obtain meaningful data for the study, data that once interpreted, revealed the results. In this way, the data that resulted from the sharing of the questionnaire was observed to identify the type of sample of respondents, making it clearer to interpret and compatible with the means of the analysis selected.
To answer RQ1, RQ2, and RQ3, the PLS-SEM (partial least squares structural equations modelling) conceptual model was used, which tested the contribution of the selected variables in determining the interest of companies in intelligent systems, using the SmartPLS3 software. Whereas to answer RQ4, RQ5, and RQ6, the data obtained were analysed using descriptive statistical techniques using Microsoft Excel. In the case of RQ4 and RQ5, an attempt was made to find aspects and patterns that differentiate based on the company’s sector and functionalities/benefits sought by intelligent systems. The answer to RQ6 required an adaptation to the research, taking into account that the answer to the said question is a gap in the literature, which led to the identification and differentiation of attributes and aspects of both artificial intelligence and cognitive computing, and these same attributes were evaluated via the questionnaire, corresponding to each’s level of importance, ultimately relating the data obtained to AI and CC attributes, attempting to reveal if there is a difference in interest in the attributes of one or the other IS.
2. Intelligent Systems
2.1. Framework
Intelligent systems (IS) offer a standardized methodological approach to solving important and rather complex problems to obtain consistent and reliable results over time. Drawing from various dictionaries, intelligence means the ability to understand, interpret and profit from the experience. There are, of course, other meanings, such as the ability to acquire and retain knowledge, mental capacity, and the ability to respond quickly and successfully to a new situation, among others (Rudas and Fodor, 2008) [11].
Recently, Rodriguez et al. (2016) [12] defined intelligent systems as a name attributed quite generally to systems, machines, and devices integrated or controlled by computational means, which possess a certain degree of intelligence with the ability to collect and analyse data and communicate with other systems. There is a growing interest in developing intelligent technologies that enable users to perform complex tasks in different environments with relative ease. According to Kumar (2002) [13], intelligent systems is something complicated and surrounded by much debate. From the perspective of computing, the intelligence of a system can be characterised by its flexibility, adaptability, memory, learning, temporal dynamics, reasoning, and the ability to manage information considered uncertain and imprecise.
Based on other similar considerations on the subject, Rudas and Fodor (2008) [11] formulated an acceptable definition of intelligent systems, and this was adopted throughout this study. They defined these as systems that emulate some aspects of intelligence demonstrated and present in nature. These include learning, adaptability, and robustness across problem domains, efficiency improvement, information compression, and extrapolative reasoning. However, they point out that regardless of the definition, there is little doubt that artificial intelligence (AI) is an essential basis for building intelligent systems.
2.2. Artificial Intelligence
Artificial intelligence emerges from science fiction and is seen as a frontline example of technologies that can change the world. It is the study and engineering discipline of computer programming that performs tasks that would normally require human intelligence. It is also the designation used when referring to a program that is artificially intelligent due to its programming (Wilkins, 2019) [14]. According to Sangaiah et al. (2018) [15], AI is just that, the perception of intelligence due to how something has been programmed, being limited to performing tasks defined by rules and coded by humans; hence, it is artificial. This means that the success of AI relies heavily on humans perceiving and anticipating the complexity of possible and idealised scenarios and their ability to encode the logical solution to each of these scenarios and associate them with a system. Computers can compare information structures from a constant stream of data, but they do not really understand the data.
In the view of Agrawal et al. (2019) [16], artificial intelligence could increase productivity so dramatically that people would have more income and less unpleasant work to do. However, beyond the more positive outlook, there are many pessimistic views about the overall impact of AI on society. Public figures, such as Elon Musk and Stephen Hawking, warn that AI could lead to a handful of companies dominating society, leaving few jobs for humans, thus, adding another variable that contributes to rising inequality.
Hans-Christian Boos (Founder and CEO of Arago, 2018) explained, “80% of all processes that don’t use human-to-human communication can and will be run by a machine, which is putting the economy upside down, AI is the way to do it. Humans can then go back to what they are good at, being creative and nice to each other. We aren’t good at working as machines, which is one of the reasons why, in highly developed countries, people get depressed”.
Haenlein and Kaplan (2019) suggest two ways to classify AI, the first is based on the evolutionary stages of AI, which can be divided into three types, constrained artificial intelligence, general intelligence, and superintelligence, and the second way they classify it is related to the type of intelligence exhibited by an AI system. The intelligence exhibited by an AI system can be cognitive, emotional, or social intelligence, or, alternatively, AI systems can be classified as analytical, human-inspired, or humanised AI, respectively.
Zhang and Dafoe (2019) [17], through the completion of a questionnaire, analysed the potential negative consequences of ISs (such as artificial intelligence), where respondents considered five out of a total of fifteen global risks, with the purpose of comparing everyone’s answers and interpreting their perception of AI based on their notions of potential risks of AI implementation. Fast and Horvitz (2017) [18] suggest that the potential risks are not just perceptions but something with the potential to impact the world as we know it, which is why they state that it is necessary for governments to regulate the development of AI, considering that public expectations about AI diverge greatly from what is possible to happen, as society presents high(er) enthusiasm and expectations before these systems. According to Bhatnagar et al. (2018) [19], the threats associated with intelligent systems exist independently of them, but the implementation of technologies with AI can certainly accelerate the process. The role that ISs can play in both enhancing and undermining the environments in which they are deployed contributes to the fact that in many questionnaires about cybersecurity, practitioners in the field show little confidence in AI-based defence systems.
2.3. Machine Learning
According to Wilkins (2019) [14], whenever one sees the words “artificial intelligence” in a news article or product advertisement, they predominantly refer to narrow AI. Narrow AI is divided into broad categories; one of the most well-known of which is machine learning (ML). This is a process in which algorithms can “learn” based on large amounts of data being fed to a system; these serve as an example and basis for it. ML fits into narrow AI because it can learn to do one thing very well but usually cannot generalise it to other problems. ML is powerful in certain contexts but has perceptible limits.
Humans perform many tasks that are difficult to code. For example, humans are good at recognising familiar faces, but it is complicated to understand and explain this ability. Machine learning gets around this by connecting name data to data on face images and predicting which image data patterns are associated with which names (Agrawal et al., 2019) [16].
The inability to generalize knowledge is an important aspect of ML; this means that a system has a specialized use. Algorithms can learn to drive a car safely; however, this learning is not applicable to driving a car in a video game, at least not without being retrained. In addition to narrow AI, which is more common and present nowadays, we have another type of AI, known as artificial general intelligence (AGI), considered by researchers in the field as the most valuable. A machine that possesses AGI can think at levels comparable to humans. This can perform tasks that fall under narrow AI and generalise the same problem-solving techniques to other problems it encounters (Wilkins, 2019) [14].
The cognitive insights provided by ML differ from those available in traditional analytics in three ways: they are typically much more intensive and detailed, models are typically trained on some part of the dataset, and models become better. That is, their ability to use new data to make predictions or put things into categories improves over time (Davenport and Ronanki, 2018) [20].
Historically, machine learning and AI have been seen as techniques of mysterious, sinister, or even magical scopes and often lack convincing evidence to persuade the industry that these techniques will work repeatedly and consistently with a return on investment. One reason for this is that the performance of machine learning algorithms is highly dependent on a programmer’s experience and preferences (Lee et al., 2018) [21].
2.4. Cognitive Computing
It is also in artificial intelligence that cognitive computing is inserted. It arises from the need to combat some of the restrictions that narrow AI poses by adapting cognition with the aim of replicating the process of cognition in inanimate objects, making them intelligent, something that was not possible with conventional techniques (Sangaiah et al., 2018) [15]. According to Mallick and Borah (2019) [10], cognitive computing represents knowledge management in computer–human interaction and plays a vital role in this “bridge” by integrating several advanced intelligent systems disciplines, such as signal processing, natural language processing, speech, writing, visual analytics, and capabilities, for interaction with other stakeholders through dialogue and descriptive narrative.
The goal of cognitive computing is to develop systems that mimic human behaviour, learn for themselves by example, and can be implemented in human working environments. CC is related to the multidisciplinary study of cognitive and information sciences. It investigates human information processing mechanisms and their engineering applications in the field of computing, with the aim of finding technology-based solutions to not necessarily automate activities currently performed by humans and make decisions for themselves but to supplement decision making (Mallick and Borah, 2019) [10].
Mallick and Borah (2019) [10] consider cognitive computing an expanding domain composed of cognitive and information sciences that focuses on human information processing, mechanisms, and processes in the context of computer applications. Its main objective is to research and develop technologies to facilitate and enhance the information management capabilities of individuals by developing and applying new concepts in human–system integration to solve cognitive bottlenecks (e.g., limitations in attention, memory, learning, comprehension, visualization, and decision making). Mitigations of this kind justify why research areas in psychology/behavioural science, neuroscience, artificial intelligence, or linguistics contribute to the development of various applications and technologies. According to Wilkins (2019) [14], this is the reason why many researchers study the development of intelligence in humans from the gestation period in parallel with AI. For the better, the more one can understand these means of human intelligence creation, the greater the chances that one day it will be possible to properly apply them to computers. However, both AI and the aforementioned mitigations are areas where there is still much to be discovered and understood.
For now, modern CC still falls far short of being able to replicate the behaviour of the human brain or any genre of intelligence of the same level (Chen et al., 2018) [22]. To serve as a comparison, a large hardware-based neurological network/chain contains about 1 million nodes (nodes) and needs half a nuclear power plant to power it, while an adult brain contains 86 billion nodes and translated into watts has a power consumption of 20 w (Finch et al., 2017) [23].
2.5. Intelligent Systems in Companies
According to Vaidya et al. (2018) [24], Industry 4.0, although a visionary concept in some aspects, is still realistic, representing the fourth industrial revolution, a new level of organisation and control over the entire value chain of the product life cycle.
This revolution institutionalises the technical integration of cyber-physical systems in production, logistics, Internet of things (IoT) usage, and services in industrial processes, including consequences for new value creation, business models, downstream services, and work organisation. These cyber-physical systems represent the networked connections between humans, machines, products, objects, and information and communication technology (ICT) systems. In the next five years, it is predicted that more than 50 billion connected machines will exist worldwide (Wisskirchen et al., 2017) [25].
Wisskirchen et al. (2017) [25] note that the introduction of AI in the service sector distinguishes the fourth industrial revolution from the third. Additionally, Lee et al. (2018) [21] highlight the urgent need for systematic development and implementation of AI to see its real impact on the next generation of industrial systems, namely Industry 4.0.
Industrial AI is considered a systematic discipline, which focuses on the development, validation, and implementation of various machine learning algorithms for industrial applications with sustainable performance. It acts as a methodology to provide solutions for industrial applications and acts as a bridge connecting the results of academic AI research with industry practitioners (Lee et al., 2018) [21].
Nowadays, manufacturers want to focus on requirements that are almost individualised in their efforts to reach all potential customers, which is why the industry in the future will have to provide a dynamic production line where not only are products made but also a combination of products and services are offered to gain competitive advantage, driving production to constantly change and adapt. For this to be possible, it is important that the degree of automation moves to the next level, where sensitive computing by analysing information from the environment in which it is implemented should be able to predict the next steps in production, with virtually no interaction with the user, resembling artificial intelligence (Dopico et al., 2016) [26].
Lee et al. (2018) [21] highlight that the expectations of AI for the industry are enormous due to its versatility and that only partial fulfilment of these expectations would pose unique and real challenges to AI applications in industries.
Dopico et al. (2016) [26] indicate that the basic idea of Industry 4.0 rests on the combination of hardware and software devices. This includes the construction of a “smart factory” where humans, machines, and resources communicate with each other and work collaboratively, building more complex networks that, on the other hand, will have the potential to reduce resources. Artificial intelligence frameworks will help in the creation of these networks by equipping machines with capabilities to learn, reason, and act, based on information gathered during industrial processes.
It is important that companies look at AI through the lens that sees it in terms of its business capabilities and not just as a new technology to adopt. Broadly speaking, AI can support three important business needs: automating business processes, gaining insights through data analysis, and engaging customers and employees. A study by Davenport and Ronanki (2018) [20], where 152 AI implementation project were analysed, presented these same needs.
According to Schatsky et al. (2016) [27], RPA is more advanced than the first business process automation tools because those considered robots in RPA are in most cases code being run on a server that acts like a human, inputting and consuming information from multiple IT systems. It is also among the least expensive and easiest cognition technologies to implement, offering a quick and high investment return. However, it is considered one of the least intelligent, as these are generally applications that are not programmed to learn and improve and are particularly suited to working across multiple back-end systems.
Organisations tend to take a conservative approach to customer-facing cognitive engagement technologies, largely due to their immaturity. Facebook, for example, found that its Messenger chatbots were unable to respond to 70% of customer requests without human intervention. Due to this, Facebook and several other companies are restricting bot-based interfaces to certain topic domains or conversation types (Davenport and Ronanki, 2018).
Companies in the study by Davenport et al. (2017) [5,6] tend to use cognitive engagement technologies more to interact with employees than with customers. This may change as companies become more comfortable with moving customer interactions to the charge of machines. Davenport and Ronanki (2018) [20] provide some examples, such as SEBank in Sweden and medical technology giant Becton, Dickinson using the avatar Amelia, a realistic, intelligent agent serving as an internal help desk for IT support. SEBank recently made Amelia available to customers on a limited basis to test its performance and responsiveness.
Davenport (2017) [5,6] surveyed 250 executives from various companies who were familiar with their use of cognitive technologies to learn about their goals when it came to AI initiatives. In this survey, they were presented with several benefits previously identified as popular and asked which of these the executives agreed were benefits.
Davenport mentions the Vanguard Group, an investment management firm, managing over USD 4 trillion in assets, which in 2015 announced a new semi-automated investment service, “Personal Advisor Services”. This was an extensive project, with several aspects taken into consideration, such as the product, technology, process design, and essential redesign of the role of the firm’s advisors. The consultants were given a much more specific role while a cognitive technology-based intervention took a simpler approach, which started to perform some of the tasks that were, in the past, the consultants’ job, relieving some of the burdens on them.
Enterprise applications of cognitive computing have been creating a lot of excitement for businesses. However, despite all this interest, the impact of CC is yet to be expanded on a wider scale. One of the main reasons that, for now, limits the potential of these enterprise applications is the lack of knowledge and understanding of their contribution to an organisation’s goals and the challenges associated with their implementation (Tarafdar et al., 2017) [28].
According to Tarafdar et al. (2019) [29], who analyse enterprise cognitive computing (ECC), which is CC at the enterprise level, in a call centre, these applications can answer calls made by customers in 5 s, 24 h a day, 365 days a year; accurately resolve the problem occurring on the first call 90% of the time; and transfer complex problems to staff, with less than half of customers being aware that they are interacting with a machine, an example that demonstrates the current capabilities of ECC applications.
The implementation of a good cognitive computing system depends not only on excellent work by a programmer but also on a very good understanding of the tasks, workflows, and process logic that exist in a company. That, in turn, will help to understand if CC is really the route to take to optimise the company in general or in a specific function and if the business value of such an implementation would justify the costs (of time, adaptation, and money, among others) (Finch et al., 2017) [23].
Based on their study, Chen et al. (2018) [22] report that overall, expectations for AI are high across varied industries and organisations, regardless of their size or location. Although most executives have not yet seen substantial effects of AI, they clearly expect them to be tangible in the next five years. Across all organisations, only 14% of respondents believe AI is currently having a major impact on their organisation’s offerings and 15% on its processes. However, 63% and 59%, respectively, anticipate these effects in as little as five years.
The Executive Office of the President of the United States of America (2016) [30] reports that it can currently be challenging to predict exactly which jobs are closest to being affected by AI-conditioned automation. As AI is not a single technology, but a collection of technologies applied to specific tasks, some jobs will be more easily automated than others, and, in turn, the tasks of some will be affected more than others, both negatively and positively. Some jobs can be automated almost 100% of the time, while, in other cases, AI-based automation will make many employees more productive and increase the demand for certain skills.
The business scopes in which AI can be applied may not be as interesting as some of the themes surrounding it, such as autonomous cars, but they can bring a lot of value through dramatic improvements in performance, profitability, and customer satisfaction (Tarafdar et al., 2019) [29].
In a study conducted by Sataloff et al. (2017) [28] it was presented that the ISs have a great impact on jobs, having the possibility to increase the efficiency and income of companies; however, it was shown that its impact fluctuates according to the variable of the sector of activity or employment in which the systems are implemented. In addition, it was also observed that there is uncertainty about the impact of the IS by the user; however, this uncertainty is reducing due to the perspective that society has been developing about its benefits, from autonomous cars to personal assistants, acquiring knowledge about how much safer and more convenient life becomes with the implementation of IS.
3. Methodology
Research Model
In order to be able to work and extract results from this research, a series of questions and aspects concerning intelligent systems were initially investigated to obtain a general notion of how these systems are interpreted by employees and are inserted into companies, by deciphering the perception and interest of employees in relation to the corresponding factors. These factors are taken into consideration because they help understand if it is pertinent to study the research phases that follow, such as measuring the effects of ISs according to activity sectors and comparing different types of technologies, given that the possibility of respondents presenting a lack of interest in intelligent systems may condition the data obtained, concerning which benefits and aspects are considered most important and if there is a preference between different systems.
All the research questions (RQ) were derived by the defined objectives and are integrated with the variables from the literature. Each variable was defined by one or more construct from the literature that is established to develop the research model and prepare the research instrument. Finally, the hypotheses are proposed to evaluate the relationship between the variables using the mathematical model.
In order to answer the research questions, quantitative techniques were used, namely structural equations modelling (SEM) and descriptive statistics, to be addressed individually in the next sections.
Figure 1 illustrates the research model, which shows the three objectives (in a more compact format) referred to in the first chapter, showing how the different research questions contribute to the achievement of each objective and the selected indicators, with their respective bibliographic reference, and question posed in the questionnaire were based on them, which enabled the development of the questionnaire and, in turn, will be used to achieve the objectives by obtaining answers to the research questions. This same figure also illustrates the interconnection of the hypotheses of Table 1 with their respective objectives and research questions.
Figure 1.
Research model. Source: elaborated by the author. Davenport, 2017 [5,6]; Mallick & Borah, 2019 [10]; Sangaiah et al., 2018 [15]; Agrawal et al., 2019 [16]; Zhang and Dafoe, 2019 [17]; Fast and Horvitz, 2017 [18]; Bhatnagar et al., 2018 [19]; Davenport & Ronanki, 2018 [20]; Chen et al., 2018 [22].
Table 1.
Objectives, research questions, and respective hypotheses.
The SEM model was proposed by Wright (1918, 1934) [31,32], who applies the method, based on the analysis of structural coefficient paths based on the correlation of observable variables. Spearman (1904, 1927) [33,34] became associated with the initial evolution of this analytical methodology by building the first factor analysis model, which later became a crucial piece in the development of SEM. According to Raykov and Marcoulides (2006) [35], in recent decades the applications of the SEM model have become increasingly recurrent in social and behavioural sciences, helping to explain and predict behaviours of certain individuals, groups, and organisations in the study.
El-Sheikh et al. (2017) [36] clarify that the SEM model refers to a series of equations, whose parameters are based on statistical observation. Structural questions refer to the equations that use parameters of analysis of observable or latent variables. SEM is viable as a statistical tool for exploring relationships of multiple variables. Giving answers with a comprehensive approach to research questions where it is necessary to measure and analyse theoretical models (Anderson and Gerbing, 1988) [37].
Tarka (2018) [38] mentions that the measurement of latent constructs is done indirectly, with the purpose of using a series of observable variables through the analysis of causality effects in SEM, along with the latent variables. Anderson and Gerbing (1988) [37] suggest an approach consisting of two stages; in the first stage, the testing of the credibility of the factor loading and the quality of fit to a study scale is carried out. Additionally, there is a second stage, where the details of each in the model are described; this is identified as the structural model stage, which focuses on the relationship between constructs.
Haque et al. (2019) [39] point out that because only factor analysis is used to evaluate a model it is not possible to establish casual relationships and, furthermore, that path analysis (even if it does establish casualness) does not measure the error of observable variables; SEM is presented as a superior tool in measuring the total effect (both direct and indirect) of the explanatory variable on the dependent variable. With this, Raykov and Marcoulides (2000) [40] believe that there are two main reasons for the frequent use of this methodology: the first being its ability to provide researchers with a comprehensive ability to quantify and put theories to the test and the second reason is the fact that structural equation models evidently consider the measurement error, and this is quite observable in most cases.
SEM was used to test the developed conceptual model (Figure 2), specifically through partial least squares (PLS), which is a variance-based structural equation modelling technique (Henseler et al., 2015) [41]. To this end, the SmartPLS 3 software was used, which provides us with a means to answer research questions 1, 2, and 3.
Figure 2.
Conceptual model and hypotheses to be tested with SmartPLS 3. Davenport, 2017 [5,6]; Zhang and Dafoe, 2019 [17]; Fast and Horvitz, 2017 [18]; Bhatnagar et al., 2018 [19].
The analysis and interpretation of the acquired data followed a two-stage approach. First, the reliability and validity of the measurement model was assessed and then the structural model was assessed. To perform the assessment of model quality, individual indicators of reliability, convergent validity, internal consistency reliability, and discriminant validity were analysed (Hair et al., 2017) [42].
The research questions corresponding to the remaining objectives were answered using a quantitative methodology, namely descriptive statistics. According to Vilelas (2009) [43], this methodology takes advantage of different analysis techniques, which use the presentation of the results obtained through charts and tables that summarise the information obtained from the questionnaires in the form of percentages, means, fashions, and counts. It also takes advantage of analytical statistical analysis techniques, which help deduce results as evidence of independence based on non-parametric tests.
The research questions that this methodology will be used to answer are RQ 4, 5, and 6, using Microsoft Excel software. In the case of research questions 4 and 5, the analysis, discussion of the data, and representation of what was observed was made possible through correlations created in pivot tables. For part of the answer to research question 4 and research question 6, we used the tool “Descriptive Analysis” available through Microsoft Excel’s “Analysis ToolPak” supplement, which calculates and compares a series of statistical data, among which the mean, median, mode, standard deviation, minimum, and maximum were extracted and used.
For the purpose of this quantitative study, the target population were professionals who have experience in the Portuguese labour market. For data collection, a questionnaire was created based on the literature review, from which a series of variables and respective relevant indicators were extracted to compose answers to the research questions. This questionnaire was validated by expert advisors who approved the content validity of the scales. The questionnaire was eventually made available online, accessible through a link and shared through e-mail and social networks.
The questionnaire was divided into three main parts. Initially, the topic was contextualised for the respondents in a brief manner. After this, they answered questions that help create a profile of the respondents, both to enable them to answer the questionnaire and to observe how the respondents may differ from each other and whether or not this divergence may have an impact on the answers obtained. They were, thus, asked about their occupation, age group, gender, and academic qualifications, as well as the sector of activity, type, and type of market (national/multinational) of the company in which they are located. Finally, questions were asked specifically to collect data based on the indicators in order to answer the research questions.
The questions in the questionnaire differed in terms of the method of response. In most cases, the answers only gave the respondent the chance to indicate their agreement, interest, or perceived importance based on their experience and opinion regarding a given statement or question, using a Likert-type scale from one to five. Thus, level 1 represents “Strongly disagree”, “Very uninterested”, or “Not important” and level 5 “Strongly agree”, “Very interested”, or “Very important”, respectively.
A total of 142 questionnaires were collected and answered between 12 and 18 July 2021, collecting data from the respondents that make the characterization of the sample possible, having been questioned about: demographics, academic background, sector of activity, and company typology. The collection of these data regarding the sample makes it possible to contextualise the nature, experience and professional knowledge (Freitas and Provdanov, 2013) [44].
Of the 142 respondents, 124 had work experience no more than 5 years ago; this was somewhat conditioned to avoid responses based on experience that was not current. The details of the 124 respondents who have work experience were presented.
4. Analysis and Discussion of Results
The research study aims to accomplish three objectives:
Obj 1—To analyse the level of interest of Portuguese companies in intelligent systems.
Obj 2—Identify patterns in the use of intelligent systems among companies and which functionalities of the ISs are intended.
Obj 3—Verify if the intended functionalities and aspects associated with AI and CC contribute to the decision between both.
4.1. Objective 1—To Analyse the Level of Interest of Portuguese Companies in Intelligent Systems
4.1.1. Objective 1—Data Analysis
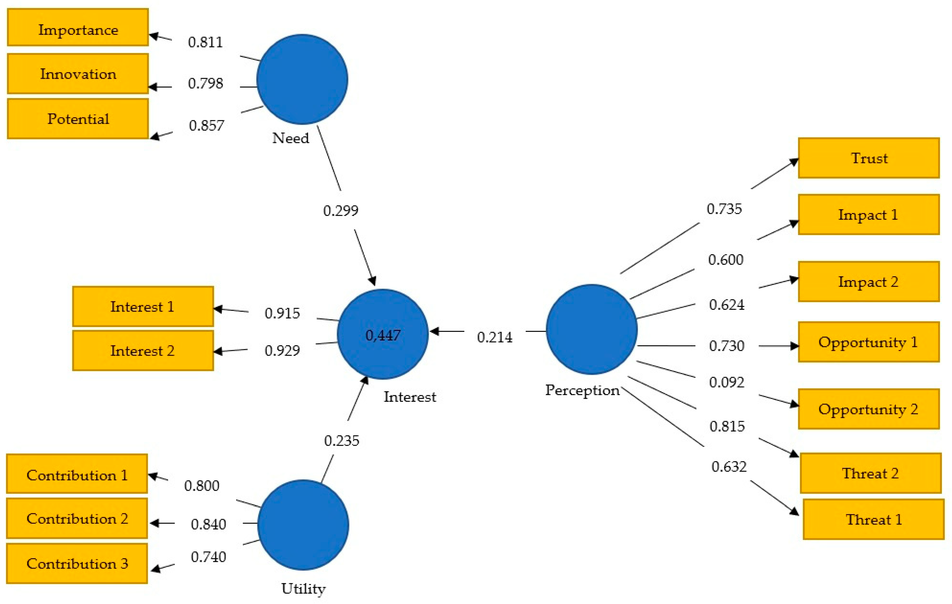
The aforementioned SEM was used to test the conceptual model related to the first objective of the study (Figure 3). A two-stage approach was followed, initially assessing the validity and reliability of the measurement model and then of the structural model.
Figure 3.
Conceptual model with data from SmartPLS.
To determine the quality of the measurement and model the individual indicators of reliability, convergent validity, internal consistency reliability, and discriminant validity were examined. The results show that the factor loadings of all indicators are above 0.6 and were all significant, being p < 0.001, which proved the reliability of the individual indicator. The reliability of internal consistency was confirmed due to the Cronbach’s alpha of all the conceptions and reliability values being higher than the minimum value of 0.7 (Hair et al., 2017) [42], observable in Table 2.
Table 2.
Verification of composite reliability (CF), mean extracted variance (MEV), correlations and, discriminant validity.
Convergent validity was proved based on three factors. Factor one, as can be seen in Section 4.3.1, shows that the acquired data are all positive, significant for their respective conceptions. Factor two shows that all conceptions have values greater than 0.7. Additionally, third, the VME for all constructs meet the criterion (Bagozzi and Yi, 1988) [45].
Discriminant validity was analysed in two ways. The first was with the use of the Fornell and Larcker (1981) [46] criterion. This criterion requires that the square root of the VME values has a value greater than the maximum correlation value with any design (Fornell and Larcker, 1981) [46]. The second way is based on the HTMT (heterotrait–monotrait ratio) criterion. For both criteria, the values correspond to conformity (Hair et al., 2017; Henseler et al., 2015) [41,42], presenting complementary evidence of discriminant validity.
The sign, magnitude, and significance of the structural path coefficients were used to evaluate the structural model, as well as the magnitude of the R2 values for each endogenous variable as the measure of the predictive accuracy of the model and the Q2 (Stone–Geisser) values as a measure of the predictive relevance of the model. Before we analyse the structural model, collinearity was examined. The VIF values are in the range of 1.4 to 2.14, all being below the critical threshold of 5 (Hair et al., 2017) [42] There was no collinearity based on these results. The endogenous variable interest for intelligent systems in the medium term has a coefficient of determination R2 of 44%, being higher than the threshold value of 10% indicated by Falk and Miller (1992) [47]. The endogenous variable has a Q2 value above zero (0.35), indicating that the model is predictive (Hair et al., 2017) [42].
Table 3 shows that the sense of need to implement Iss (ß = 0.299, p <0.05), a positive perception by employees towards Iss (ß = 0.214, p <0.05) and the usefulness attributed to Iss (ß = 0.235, p <0.05) have a significant favourable effect on the interest of Portuguese companies in Iss. With these results, support is given to hypotheses H1, H2, and H3.
Table 3.
Direct relations.
4.1.2. Objective 1—Discussion of Results
The SEM conceptual model was used with the purpose of meeting objective 1—to analyse the level of interest of Portuguese companies in intelligent systems, through three research questions that this model answers based on varied tests (Ringle et al., 2017). These three research questions emerged from the identification of three factors, each one corresponding to a RQ. The factors are the perception towards ISs (Bhatnagar et al., 2018; Fast and Horvitz, 2017; Sataloff et al. 2017; Zhang and Dafoe, 2019) [17,18,19,48], the usefulness of ISs (Bhatnagar et al., 2018; Fast and Horvitz, 2017) [18,19], and the need for ISs (Bhatnagar et al., 2018; Davenport, 2017; Fast and Horvitz, 2017) [5,18,19]. As mentioned previously, each factor was tested individually using SmartPLS and the questionnaire data, where all proved relevant to the model.
Perception
The perception analysis in SmartPLS was characterised by the following indicators: threat, impact on society, opportunity, and trust.
According to Zhang and Dafoe (2019) [17], considering the ISs as a threat or author of a negative contribution to society instead of something positive helps to create a possible dislike towards the ISs, as well as to have a negative perception about them. Additionally, by observing the analysis conducted in this study, it becomes clear that not considering the ISs as a threat, but as a positive opportunity, also supports a positive perception of them.
Bhatnagar et al. (2018) [19] indicate that assuming the impact of the ISs in a comprehensive way contributes to the recognition of their possible contribution, revealing interest. This indicator took into consideration the possible impact of the ISs both in personal life and in professional environment, which, according to the results, the consideration and recognition of the current impact of the ISs was relevant for a positive perception about them.
Belief that ISs are an opportunity to improve both society and business contributes to a positive perception of ISs (Fast and Horvitz, 2017) [18]. Additionally, the results show that this indicator evidently contributes to the perception towards the ISs.
The last indicator, trust, according to the results, also indicates having a positive influence on perception, as Bhatnagar et al. (2018) [19] suggests.
Utility
The indicator selected to measure the usefulness and its impact on the perception of the ISs is contribution. Considering that, according to Bhatnagar et al. (2018) [19] and Fast and Horvitz (2017) [18], the ability of the ISs to contribute to the companies’ performance makes the interest in applying them more susceptible, and the obtained results corroborate exactly to this relationship.
Necessity
To verify whether the interpretation that companies need to implement ISs had a positive impact on their perception, three indicators were chosen: the potential of ISs, the innovation provided, and the importance of ISs.
Davenport (2017) [5,6] interprets that the assumption that ISs have sufficient potential to help companies improve leads to greater interest in ISs, and this study highlights exactly that.
SIs will have a major impact on the technological innovation of companies in the short term (Fast and Horvitz, 2017) [18]. The obtained results prove just that.
Considering ISs that are important to firms promotes interest in adopting them (Bhatnagar et al., 2018) [19], and the results of this study attest to this indicator.
Validation of Hypotheses
Taking into account the results obtained and the consequent information gleaned thereof, we interpret that the three factors—perception, utility, and need—have an impact on the companies’ interest in intelligent systems, thus, confirming hypotheses 1, 2, and 3, respectively. Thus, based on the selected factors (perception, usefulness, and need), it is revealed that there is a high interest among Portuguese companies in ISs.
4.2. Objective 2—Identify Patterns in the Use of Intelligent Systems among Companies and Which Functionalities of the ISs Are Intended
4.2.1. Objective 2—Data Analysis
Research question 4 asks which industries are most likely to be impacted by intelligent systems. A number of variables that could provide pertinent data were put to the test to find the solution. These include the effectiveness of ISs in comparison to humans and the danger that ISs pose to particular vocations. The research by Sataloff et al. (2017) [48] served as the foundation for the questions’ structure and possible answers in relation to these two research aspects. In the results, we observe some considerable differences between the data from Sataloff et al. (2017) [48] and data obtained in this research. Only three of the eight jobs present values in agreement between the two sources, with less than 7% difference between one study and the other, all the values for the remaining jobs diverge between 9% and 19%, with the percentage representing the portion of respondents who believe that ISs perform their work better than humans. From the data collected from the questionnaire in this study, in all but one job (in the gastronomy sector), at least 31% of respondents believe that intelligent systems and machines would perform a given job better than humans, reaching, in two cases, values of 48% and 50%, “parcel delivery/courier” and “agriculture”, respectively.
In terms of analysis concerning the sectors that the respondent considers to be under greater threat from intelligent systems and machines, the data between the present study and the data of Sataloff et al. (2017) [48] are in greater agreement when compared to those presented in the previous paragraph. In eight of the eleven work sectors, the results obtained between the two studies do not diverge more than 4%, only the work sector of “Financial analysis” and “Construction” diverge a little more than the other cases, 7% and 8%, respectively.
A trend in the areas/sectors/industries that is equally likely to implement ISs is revealed by the various jobs that are under danger or that are more likely to be performed better by ISs than humans (Sataloff et al., 2017) [48]. Another factor to be considered in determining a pattern in the use of ISs by companies in different business sectors is the relationship between the present and the future, asking whether companies and their employees consider that ISs have an effect on their business, in relation to the products and services they offer, both now and in the future. In order to extract data in this regard, two questions were prepared in the questionnaire, which are presented in Table 4 and Table 5, with the respective number of answers collected by each choice option based on the activity sector to which the respondent indicated they belong. Only those sectors where there were at least seven answers in total to the question, per sector, were considered.
Table 4.
Results by activity sector to the question: How soon do you think the adoption of intelligent systems will have an effect on your company’s processes?
Table 5.
Results by activity sector of the question: How soon do you believe that the adoption of intelligent systems will have an effect on your company’s offerings?
In both Table 4 and Table 5, we observe a great variation in the percentage of each choice selected by sector, with there being a difference between maximums and minimums of 54.2%, 62.5%, and 42.9% for each choice option (following the order of the columns in the table), with the average standard deviation of the three choices being 0.188, a quite significant value when transcribed into percentages. For example, in the case of the “Technical services” activity sector (to which information and communication technology services belong), the option “Already in effect today” was chosen more than 79% of the time, while in the “Finance; Accounting; Insurance; Real estate” sectors, the same option was only selected 38.5% of the time.
The percentage of options chosen per sector does not vary much from the first to the second question (more specifically between Table 4 and Table 5), only in the case of the “Technical services” sector do respondents indicate that ISs already currently have a more significant effect on their company’s processes than on their offerings.
Research question 5—What are the benefits of IS intended by companies?—arises in search of the data needed to successfully achieve Objective 2. To answer this RQ, the question in the questionnaire that seeks to answer it is based on a portion of a survey developed by Davenport et al. (2017), where benefits of IS are listed and respondents are asked, about which benefits they intend to achieve or take advantage of with the implementation of IS, such as, cognitive technologies.
It was found that respondents in this study had the same levels of interest in the majority of the benefits they could choose from, such as “Optimize internal business operations”, “Optimize external processes”, “Make better decisions”, “Reduce the number of employees”, and “Capture and apply scarce knowledge where needed”, with only a 6% difference between respondents in these studies choosing one of these benefits (2017). By chance, the benefits with percentages that are closest to the average are those where the data shows a smaller range of variation. The remaining benefits, which in this study represent the values of both extremes, both for being low and for being high, differ the most from the information acquired by Davenport et al. (2017).
4.2.2. Objective 2—Discussion of Results and Hypothesis Validation
According to Sataloff et al. (2017) [48], the ISs are seen as a threat to certain jobs because of their perceived ability to perform certain functions better than humans. This conclusion can be drawn from the observed data that some work sectors and jobs are considered to be more affected by intelligent systems, in this case, both positively and negatively. Additionally, based on the same data, it is possible to determine which sectors are most likely to have this type of impact from ISs.
Based on the questions concerning whether the adoption of ISs has an effect on the companies’ processes and offers within a given period of time, one can verify that the activity sector has a great impact in defining whether ISs already have an effect or will have in the short/long term. It is credible that different activity sectors are more prone to the implementation and use of ISs, hence, the great variation in the responses obtained from sector to sector. In this context, it can be suggested that the greater the number of selections of the option “Already having an effect today”, compared to the others in a sector, the more likely it is to be affected by ISs. There is a similar seeming gap between the amount of people who believe in the impact of AI on the processes and offers of their companies now and within the next five years, as seen in the study by Ransbotham et al. (2017) [8]. The findings of the present study, however, reveal a more significant difference, with more respondents believing that ISs are already having an impact than at least 15% across all industries. Something to take into consideration that may have this effect is the length of time elapsed between investigations. However, regardless of this factor, the study by Ransbotham et al. (2017) [8] in the “Technology, Media and Telecom” areas, which falls within the “Technical Services” activity sector, also show a higher number of respondents who consider that these areas are more affected than the others at present, as happens when comparing the results of “Technical Services” to the other sectors of present research.
The last three paragraphs provide the necessary framework to answer RQ4 and test hypothesis 4—There are differences about intelligent systems that are conditioned by the type of sector in which the systems are framed, differences such as the impact and effect that they have in different sectors and how the effect of these technologies can vary according to the timeline that is used. It is possible to read that different ISs manage to have different degrees of impact according to the sector/employment, and that the factor of the effect already occurring or still being able to occur in both the short and long term also varies according to the sector of activity.
The data from this study do not entirely match those from Davenport et al. (2017). For example, 80% of respondents chose the benefit “Automate tasks to free up more time for employees to be more creative” as one of the most relevant benefits, but Davenport et al. (2017) only obtained 36%. A similar large discrepancy between the two sets of results occurs with the benefit “Improve features, functions, and performance of products and services”, where results were significantly different. It was, thus, possible to highlight the benefits most desired by companies when implementing intelligent systems, and thus obtaining an answer to research question 5 and proving hypothesis 5, which explored the possible difference in the preference of several IS benefits. The results met this hypothesis, taking into account that the benefits addressed varied in the percentage of respondents that identified them as most relevant between 12% and 80%.
4.3. Objective 3—Verify If the Intended Functionalities and Aspects Associated with AI and CC Contribute to the Decision between Both
4.3.1. Objective 3—Data Analysis
To answer RQ6, “Are the different strands of Artificial Intelligence and Cognitive Computing important to companies?”, firstly, to be able to understand whether the strands of these technologies are considered important, and the level of interest varies between the selected strands, and secondly, to analyse whether there is greater inclination/interest in the representative features and attributes of one technology over the other.
To answer RQ6, the functions and attributes of both AI and CC were identified using authors who addressed both themes, however, no literature was found to indicate or test a possible difference in interest between both technologies. Thus, five indicators were identified (Table 6), based on which five statements were prepared, concerning the attributes of each technology, whereby the respondent evaluates his/her level of importance before each statement based on a scale of one to five (Table 7).
Table 6.
Indicators used for objective 3.
Table 7.
Statements to be evaluated from 1 to 5, regarding their level of importance and respective abbreviations.
With the data obtained, the way to analyse the levels of interest for each technology was by analysing the level of importance of the differentiating aspects/attributes of both technologies individually and then grouping the levels of importance of the aspects into two groups, IA and CC, and observing whether there are differences in the level of importance. Using Excel’s Analysis ToolPak add-in, the descriptive statistics function was used to obtain the data presented in Table 8.
Table 8.
Analysis of the data obtained.
Some relevant differences are observable in the data in Table 9; first, the minimum and maximum values used for AI were from 1 to 5 when indicating the level of importance of each statement (subparagraph in the questionnaire), while for CC, in three of the five statements the respondents did not once select the lowest level of importance (1—not important at all). Regarding the median, the data regarding AI and CC are comparable. However, another notable difference is in the fashions. In four of the five questions, both for IA and CC, the mode of the answers is equal to 4, but the cases of columns IA2 and CC2 do not follow this rule, with the mode being 3 and 5, respectively.
Table 9.
Averages of the mean and standard deviation values between data sets.
The data in Table 9 were grouped from IA1 to IA5 and from CC1 to CC5, and the mean values of mean and standard deviation of each group were calculated. The mean values of the level of importance of each attribute were used and their mean was calculated, separating the calculations by IA and CC, obtaining a mean of 3.63 for the level of importance about the IA questions and a mean of 3.97 for the level of importance in the CC questions, with a difference of 9% being observable between the two values and the mean of the level of importance among the CC questions being higher. In this way it was also possible to identify the difference in the standard deviation values, which, for IA1 to IA5, are, on average, slightly higher than for CC1 to CC5, being 0.92 and 0.82, respectively.
As a significant discrepancy was found in Table 9 between the mean value of CC1 and the mean values of CC2 to CC5, the columns CC2–CC5 were added to Table 8 to verify the impact of this data, considering that the difference between them and the maximum mean value of CC2 is 1, while the difference between CC2 and the second lowest mean value of CC4 is only 0.1. It was evident that when the answers to question CC1 were not considered, both the average value of the averages from CC2 to CC5 rose 4.6% and the standard deviation fell 5.6%.
4.3.2. Objective 3—Discussion of Results and Hypothesis Validation
The analysed data partially meets hypothesis H6A, “Both AI and CC attributes are considered important for companies”. It was observed that from CC2 to CC5, their averages are all higher than 4, meaning that on a scale of 1 to 5, on average, the respondents consider these attributes important and the standard deviation below 0.77, showing little volatility and consistency in the responses. CC1 does not meet the pattern of the others, its average being 3.2, which is between “3—Moderately important” and “4—Important”, this is not a low value, but when compared to the others it should not be considered high.
In the case of the answers filled in questions with AI strands, values as high as CC values are not found. All average values of interest in AI vary between 3.10 and 3.97, and their average is 3.63, which represents that on a scale of 1 to 5 it is assigned an average importance of 72.6%; although it is not as high as CC1–CC5 (79.5%), it is also a substantial value.
The fact that three out of a total of five questions about CC attributes did not contain an answer below “2—Not very important” is indicative of the fact that none of the respondents consider the attributes associated with CC3, CC4, and CC5 not important, something only observable with CC attributes. All responses corresponding to AI attributes vary between the range of 1 to 5, representing that in all AI questions there were respondents not considering their attributes even minimally important. Taking this into consideration, it can be interpreted that there are more factors contributing to a greater interest in CC than in IA, in addition to the average values of IA1–IA5 and CC1–CC5 not differing much from each other (a difference of 9%). Thus, it puts to test the hypothesis H6B of there being greater interest or greater importance attributed to one type of IS than another, in this case to CC, possibly indicating that there is greater interest in the implementation and its consequent use even if it is not very evident when only considering the mean values.
The answer to research question 6 is yes, the different aspects and attributes of both artificial intelligence and cognitive computing are important for companies. The final results of hypothesis testing are shown in Table 10.
Table 10.
Results of the hypotheses.
5. Conclusions
The development of this research was intended to expand the understanding regarding the different factors that influence the implementation of intelligent systems. This research also proposed to contribute to the acquisition of greater knowledge regarding the differences between types of intelligent systems, trying to provide a perspective on the possible existence of different preferences, regarding the aspects of the types of IS addressed (AI and CC), with it being implicit that there may be differences between the various technologies included in the branch of intelligent systems.
The first approach to the theme presented several characteristics, limits, and benefits of intelligent systems, understanding both their negative and positive aspects, with the gathering of several authors and references to represent different perspectives about them, where it was necessary to extract the essential information for the intended study.
The question of what framework is best for each type of system in order to get the most out of them arises, since intelligent systems encompass a wide range of technologies and their instrumentalization (Rodriguez et al., 2016). Therefore, the purpose of this study was to determine whether there is a preference between different technological features in a commercial setting based on the attributes of such technologies. This contributed to an interest in developing an investigation to test if there is interest for this type of technology and if there is divergence in interest and other conditioning factors concerning the implementation of intelligent systems according to the sector of activity of the companies. These are relevant factors to identify whether these technologies and their application only depend on the characteristics of the same factors or are also conditioned by external factors, such as sector, company size, and so many more, that were not possible to cover in this study, having been directed to focus on how the sector of activity can be impactful to facilitate or require the implementation of intelligent systems.
Given the growing use and interest in intelligent systems, the context of the previous paragraph is even more pertinent and reinforced because it is essential for organizations to stay up with technological advancements (Fast and Horvitz, 2017). It was interesting to note that respondents show a high interest in ISs and how the effect of their implementation can vary between sectors of activity.
Not only does the effect of IS vary between sectors but also the readiness of its effect, having been observed that in certain activity sectors the vast majority of employees believe that the adoption of IS already has an effect on both the processes and the offers of their companies, while in a large part of the activity sectors, more than half of the respondents indicate the adoption of IS will either have an effect within 5 years or will not have an effect so soon. It is important to mention that the number of respondents selecting each answer option varies greatly according to sector, with a difference of at least 42% observable in the choices from sector to sector, both in the question regarding the effect on processes and the question about company offerings, regardless of the choice.
With the third research objective it was sought to present evidence that AI and CC have different purposes, with one system being able to have stronger points than another; this is something that was ultimately revealed in the study, however, the difference observed was not of a substantial value (a 9% difference in favour of CC) between the degree of importance attributed on average, as we determined that one might be more beneficial than another, so as to facilitate the decision process and for it be clearly identifiable which one will have greater benefits when implemented. Furthermore, we highlighted a group of main strands and/or attributes for each technology, which, despite it not being possible to investigate whether the correspondence of each strand to a given system is confirmed, was extracted from the literature review. This cannot be ignored, especially when such differences, even if not discrepant, were observed in the results obtained, when testing the importance of each attribute of different technologies.
With this study it was possible to add some data to the empirical studies that address the effect, threat, and benefits of implementing ISs, highlighting in some cases what other authors had already indicated, and thus there is agreement between the results obtained in this research and in other studies.
This study tested a model created to assess the level of interest in ISs, based on three main factors, perception, utility, and need. This same model can be considered in future cases where it is intended to extract the level of interest in ISs.
According to the study’s third aim, the properties of each IS, which had been pre-identified based on the literature review, were used to interpret CC and AI. The selection and evaluation of the level of relevance of the traits that were thought to correlate to each technology were completed because no alternative method of linking the importance between them could be found (once again, based on the literature review). Since the associations between “X” attributes and “Y” technology were not tested in this study, it is interesting to assess how accurate this method of classification is. However, at least one additional case or example where this method of classification was used was obtained, which provides a platform for future studies to investigate the same.
Some data that can be considered by companies that use or seek to use intelligent systems was acquired, and it was confirmed that some sectors are more prone to the implementation of IS. This is a metric of comparison of the level of evolution of sectors, where companies of a sector that was identified as being quite prone to the adoption of ISs should consider, as soon as possible, if they are following the best path or whether they might really be losing out by not adopting these technologies.
Another piece of data that was contributed was the level of interest in benefits of ISs, where some disagreement was revealed between our data and that of another author, but results were achieved in the context of the respondents of this study, listing the benefits that appear to be most relevant to companies, something that companies can use as a basis for identifying the benefits that may be most important to them.
An inherent limitation is the fact that this is an investigation with a reduced sample size; the collection of more answers to the questionnaire could contribute to more robust results. It is important to mention that some answers that were sought throughout the study result from limitations identified within the theme, such as the level of interest of Portuguese companies in ISs and whether there are differences in the importance attributed to different ISs. These limitations lead to the absence of reference points for the discussion of results surrounding RQ6.
Although the present study reinforces the existing theoretical knowledge about companies’ interest in ISs, their impact according to the industry in which they are implemented, and different levels of importance per IS attributes, this was an exploratory study, which is why the results obtained should not be generalised to answer the research questions addressed.
The limitations of the previous point provide some possibilities for future research within this theme, and thus some suggestions are made. It is worth taking into consideration the hierarchical levels of respondents and verify whether the level of importance assigned to the benefits and attributes addressed in this research varies according to the burden of employees and how the priority given to the implementation of ISs may vary. Conducting interviews with employees may be important for obtaining more information about the respondents’ perspectives and for their answers to the different questions not to be so conditioned, giving them the opportunity to contribute with more relevant response options that have not been considered in this research.
Further analysis of the level of companies’ interest concerning intelligent systems, AI, and CC, individually but by means of another method, would be beneficial to verify the accuracy of the results obtained in this study. By contributing to this topic with more data and results, consideration could also be given to comparing the attributed levels of interest or importance of even more types of ISs.
Although the study findings will also be applicable to other countries in the future, there is good opportunity to replicate this study across multiple countries among companies of different sizes. The outcome will benefit businesses by assisting them in undergoing digital transformation utilizing tools, such as artificial intelligence, which will increase value for customers and other stakeholders.
Author Contributions
Conceptualization, R.L.d.C., V.G., R.G., L.P. and C.G.; Data curation, R.L.d.C., V.G., R.G., L.P. and C.G.; Formal analysis, R.L.d.C., V.G., R.G., L.P. and C.G.; Funding acquisition, R.L.d.C. and C.G.; Investigation, R.L.d.C., V.G., R.G., L.P. and C.G.; Methodology, R.L.d.C., V.G., R.G., L.P. and C.G.; Project administration, R.G. and L.P.; Resources, R.G.; Software, Á.D.; Validation, L.P.; Visualization, R.L.d.C., V.G., R.G., L.P. and C.G.; Writing—original draft, R.L.d.C., V.G., R.G., L.P. and C.G.; Writing—review and editing, R.L.d.C., V.G., R.G., L.P. and C.G. All authors have read and agreed to the published version of the manuscript.
Funding
This research received no external funding.
Institutional Review Board Statement
Not applicable.
Informed Consent Statement
All participants gave their informed consent ahead of the start of data collection. They were fully informed of the study’s objectives, the procedures to be employed, the participants’ obligation to keep study results confidential, and the privacy of their personal information. They were clearly informed that the EU General Data Protection Regulation will be used to process their personal data (GDPR). They were also informed that no personal information about them or the study questions they answered would ever be shared; only the survey’s aggregated responses would be used.
Data Availability Statement
Data will be provided upon reasonable request to the correspondence author. As stated in the informed consent statement, the individual responses are confidential. It may take several months to negotiate data usage agreements and obtain access to the data.
Conflicts of Interest
The authors declare no conflict of interest.
References
- Hulten, G. Building Intelligent Systems. In Building Intelligent Systems, 1st ed.; Apress: New York, NY, USA, 2019. [Google Scholar] [CrossRef]
- Spiro, R.J.; Bruce, B.C.; Brewer, W.F. Theoretical Issues in Reading Comprehension: Perspectives from Cognitive Psychology, Linguistics, Artificial Intelligence and Education; Routledge: London, UK, 2017. [Google Scholar]
- Overgoor, G.; Chica, M.; Rand, W.; Weishampel, A. Letting the computers take over: Using Ai to solve marketing problems. Calif. Manag. Rev. 2019, 61, 156–185. [Google Scholar] [CrossRef]
- Chang, W.W.Y. Time to Regulate AI in the Legal Profession? Bloomberg Law. 2016. Available online: https://news.bloomberglaw.com/business-and-practice/time-to-regulate-ai-in-the-legal-profession-perspective (accessed on 1 October 2022).
- Davenport, T.H. The rise of cognitive work (re) design. Deloitte Rev. 2017, 21, 107–125. [Google Scholar]
- Davenport, T.H.; Loucks, J.; Schatsky, D. Bullish on the business value of cognitive: Leaders in cognitive and AI weigh in on what’s working and what’s next. In 2017 Deloitte State of Cognitive Survey; Deloitte Development LLC.: New York, NY, USA, 2017; pp. 1–25. Available online: https://www2.deloitte.com/content/dam/Deloitte/us/Documents/deloitte-analytics/us-da-2017-deloitte-state-of-cognitive-survey.pdf (accessed on 1 October 2022).
- Coleman, F. A Human Algorithm: How Artificial Intelligence Is Redefining Who We Are. Counterpoint. 2019. Available online: http://library1.nida.ac.th/termpaper6/sd/2554/19755.pdf (accessed on 1 October 2022).
- Ransbotham, S.; Kiron, D.; Gerbert, P.; Reeves, M. Reshaping Business With Artificial Intelligence: Closing the Gap between Ambition and Action. MIT Sloan Manag. Rev. 2017, 59, 181. [Google Scholar]
- Grover, P.; Kar, A.K.; Dwivedi, Y.K. Understanding artificial intelligence adoption in operations management: Insights from the review of academic literature and social media discussions. In Annals of Operations Research (Issue 0123456789); Springer: Berlin/Heidelberg, Germany, 2020. [Google Scholar] [CrossRef]
- Mallick, P.K.; Borah, S. Emerging Trends and Applications in Cognitive Computing. In Advances in Computational Intelligence and Robotics (ACIR); Bentham Science Publishers: Sharjah, United Arab Emirates, 2019. [Google Scholar]
- Rudas, I.J.; Fodor, J. International Journal of Computers, Communications & Control (IJCCC). In Intelligent Systems; Springer: Berlin/Heidelberg, Germany, 2008. [Google Scholar]
- Rodriguez, J.M.C.; Mitra, S.; Thampi, S.M.; El-Alfy, E.-S. Intelligent Systems Technologies and Applications 2016, 1st ed.; Springer International Publishing: New York, NY, USA, 2016. [Google Scholar]
- Kumar, K. Intelligent Systems for Aerospace Engineering—An Overview; NASA Ames Research Center: Mountain View, CA, USA, 2002; pp. 13–17.
- Wilkins, N. Artificial Intelligence: What You Need to Know About Machine Learning, Robotics, Deep Learning, Recommender Systems, Internet of Things, Neural Networks, Reinforcement Learning, and Our Future; CreateSpace Independent Publishing Platform: Scotts Valley, CA, USA, 2019. [Google Scholar]
- Sangaiah, A.K.; Thangavelu, A.; Sundaram, V.M. Cognitive Computing for Big Data Systems Over IoT; Springer Publishing Company, Incorporated: New York, NY, USA, 2018; Volume 1, Available online: http://www.springer.com/series/15362%0Ahttp://link.springer.com/10.1007/978-3-31970688-7 (accessed on 1 October 2022).
- Agrawal, A.; Gans, J.; Goldfarb, A. Economic policy for artificial intelligence. Innov. Policy Econ. 2019, 19, 139–159. [Google Scholar] [CrossRef]
- Zhang, B.; Dafoe, A. Artificial Intelligence: American Attitudes and Trends; Center for the Governance of AI: Oxford, UK, 2019. [Google Scholar]
- Fast, E.; Horvitz, E. Long-term trends in the public perception of artificial intelligence. In Proceedings of the 31st AAAI Conference on Artificial Intelligence 2017, San Francisco, CA, USA, 4–9 February 2017; AAAI 2017. pp. 963–969. [Google Scholar]
- Bhatnagar, S.; Cotton, T.; Brundage, M.; Avin, S.; Clark, J.; Toner, H.; Eckersley, P.; Garfinkel, B.; Dafoe, A.; Scharre, P.; et al. The Malicious Use of Artificial Intelligence: Forecasting, Prevention, and Mitigation Authors are listed in order of contribution Design Direction. arXiv 2018, 2018, 101. Available online: https://img1.wsimg.com/blobby/go/3d82daa4-97fe-4096-9c6b-376b92c619de/downloads/1c6q2kc4v_50335.pdf (accessed on 1 October 2022).
- Davenport, T.H.; Ronanki, R. Artificial intelligence for the real world. Harv. Bus. Rev. 2018, 96, 108–116. [Google Scholar]
- Lee, J.; Davari, H.; Singh, J.; Pandhare, V. Industrial Artificial Intelligence for industry 4.0-based manufacturing systems. Manuf. Lett. 2018, 18, 20–23. [Google Scholar] [CrossRef]
- Chen, M.; Herrera, F.; Hwang, K. Cognitive Computing: Architecture, Technologies and Intelligent Applications. IEEE Access 2018, 6, 19774–19783. [Google Scholar] [CrossRef]
- Finch, G.; Goehring, B.; Marshall, A. The enticing promise of cognitive computing: High-value functional efficiencies and innovative enterprise capabilities. Strategy Leadersh. 2017, 45, 26–33. [Google Scholar] [CrossRef]
- Vaidya, S.; Ambad, P.; Bhosle, S. Industry 4.0—A Glimpse. Procedia Manuf. 2018, 20, 233–238. [Google Scholar] [CrossRef]
- Wisskirchen, G.; Biacade, B.T.; Bormann Bu Muntz, A.; Niehaus, G.; Soler, G.J.; Von Brauchitsch, B. Artificial Intelligence and Robotics and Their Impact on the Workplace; IBA Global Employment Institute: London, UK, 2017; Volume 120. [Google Scholar]
- Dopico, M.; Gomez, A.; De la Fuente, D.; García, N.; Rosillo, R.; Puche, J. A vision of industry 4.0 from an artificial intelligence point of view. In Proceedings of the 2016 International Conference on Artificial Intelligence, ICAI 2016—WORLDCOMP 2016, Las Vegas, NV, USA, 25–28 July 2016; pp. 407–413. [Google Scholar]
- Schatsky, B.D.; Muraskin, C.; Iyengar, K. Robotic Process Automation: A Path to the Cognitive Enterprise; Deloitte University Press: Westlake, TX, USA, 2016; pp. 1–10. Available online: https://www2.deloitte.com/content/dam/insights/us/articles/3451_Signals_Robotic-process-automation/DUP_Signals_Robotic-process-automation.pdf (accessed on 1 October 2022).
- Tarafdar, M.; Beath, C.; Ross, J. Enterprise Cognitive Computing Applications: Opportunities and Challenges; IT Professional: Silicon Valley, CA, USA, 2017; pp. 1–16. [Google Scholar] [CrossRef]
- Tarafdar, M.; Beath, C.M.; Ross, J.W. Using AI To Enhance Business Operations: How Organizations Can Improve Processes and Capture Value through Enterprise Cognitive Computing. MIT Sloan Manag. Rev. 2019, 60, 37–44. Available online: http://search.ebscohost.com.proxy-ub.rug.nl/login.aspx?direct=true&db=buh&AN=138075925&site=ehost-live&scope=site (accessed on 1 October 2022).
- Executive Office of the President of the United States of America. Artificial Intelligence, Automation, and the Economy; White House: Washington, DC, USA, 2016; Volume 55. [CrossRef]
- Wright, S. On the Nature of Size Factors. Genetics 1918, 3, 367–374. [Google Scholar] [CrossRef]
- Wright, S. The Method of Path Coefficients. Ann. Math. Stat. 1934, 5, 161–215. [Google Scholar] [CrossRef]
- Spearman, C. “General intelligence”, objectively determined and measured. Am. J. Psychol. 1904, 15, 201–292. [Google Scholar] [CrossRef]
- Spearman, C. The Abilities of Man; The Macmillan Company: New York, NY, USA, 1927. [Google Scholar]
- Raykov, T.; Marcoulides, G. On Multilevel Model Reliability Estimation from the Perspective of Structural Equation Modeling. Struct. Equ. Model. 2006, 13, 130–141. [Google Scholar] [CrossRef]
- El-Sheikh, A.A.; Abonazel, M.R.; Gamil, N. A review of software packages for structural equation modeling: A comparative study. Appl. Math. Phys. 2017, 5, 85–94. [Google Scholar]
- Anderson, J.C.; Gerbing, D.W. Structural equation modeling in practice: A review and recommended two-step approach. Psychol. Bull. 1988, 103, 411–423. [Google Scholar] [CrossRef]
- Tarka, P. An overview of structural equation modeling: Its beginnings, historical development, usefulness and controversies in the social sciences. Qual. Quant. 2018, 52, 313–354. [Google Scholar] [CrossRef]
- Haque, A.; Fernando, M.; Caputi, P. The relationship between responsible leadership and organisational commitment and the mediating effect of employee turnover intentions: An empirical study with Australian employees. J. Bus. Ethics 2019, 43, 115–135. [Google Scholar] [CrossRef]
- Raykov, T.; Marcoulides, G. A First Course in Structural Equation Modeling; Lawrence Erlbaum Associates, Inc.: Mahwah, NJ, USA, 2000. [Google Scholar]
- Henseler, J.; Ringle, C.; Sarstedt, M. A new criterion for assessing discriminant validity in variance-based structural equation modelingo Title. J. Acad. Mark. Sci. 2015, 43, 115–135. [Google Scholar] [CrossRef]
- Hair, J.F.; Hult, G.M.; Ringle, C.; Sarstedt, M. A Primer on Partial Least Squares Structural Equation Modeling; Sage Publication: New York, NY, USA, 2017. [Google Scholar]
- Vilelas, J. Investigação: O processo de Construção do Conhecimento (Edições Sílabo (Ed.)); Edições Sílabo: Lisbon, Portugal, 2009. [Google Scholar]
- Freitas EC, D.E.; Provdanov, C.C. Metodologia do Trabalho Científico: Métodos e Técnicas da Pesquisa e do Trabalho Acadêmico; Feevale: Novo Hamburgo, Brazil, 2013. [Google Scholar] [CrossRef]
- Bagozzi, R.P.; Yi, Y. On the evaluation of structural equation models. J. Acad. Mark. Sci. 1988, 16, 74–94. [Google Scholar] [CrossRef]
- Fornell, C.; Larcker, D.F. Evaluating structural equation models with unobservable variables and measurement error. J. Mark. Res. 1981, 18, 39–50. [Google Scholar] [CrossRef]
- Falk, R.F.; Miller, N.B. A Primer for Soft Modelling; University of Akron Press: Akron, OH, USA, 1992. [Google Scholar]
- Sataloff, R.T.; Johns, M.M.; Kost, K.M. AI Today, AI Tomorrow: Awareness, Acceptance and Anticipation of AI; Northstar: Cheektowaga, NY, USA, 2017. [Google Scholar]
Publisher’s Note: MDPI stays neutral with regard to jurisdictional claims in published maps and institutional affiliations. |
© 2022 by the authors. Licensee MDPI, Basel, Switzerland. This article is an open access article distributed under the terms and conditions of the Creative Commons Attribution (CC BY) license (https://creativecommons.org/licenses/by/4.0/).


