Next Article in Journal
A Sustainable Methodology Using Lean and Smart Manufacturing for the Cleaner Production of Shop Floor Management in Industry 4.0
Next Article in Special Issue
The Modified Viscosity Approximation Method with Inertial Technique and Forward–Backward Algorithm for Convex Optimization Model
Previous Article in Journal
An Exact Solution to the Modified Winding Function for Eccentric Permanent Magnet Synchronous Machines
Previous Article in Special Issue
Novel Static Multi-Layer Forest Approach and Its Applications
 
 
Font Type:
Arial Georgia Verdana
Font Size:
Aa Aa Aa
Line Spacing:
Column Width:
Background:
Article

Optimal Reactive Power Dispatch Using a Chaotic Turbulent Flow of Water-Based Optimization Algorithm

by
Ahmed M. Abd-El Wahab
1,
Salah Kamel
1,*,
Mohamed H. Hassan
1,
Mohamed I. Mosaad
2,* and
Tarek A. AbdulFattah
3
1
Department of Electrical Engineering, Faculty of Engineering, Aswan University, Aswan 81542, Egypt
2
Electrical & Electronics Engineering Technology Department, Royal Commission Yanbu Colleges & Institutes, Yanbu 46452, Saudi Arabia
3
Department of Engineering Physics and Mathematics, Faculty of Engineering, Zagazig University, Zagazig 44519, Egypt
*
Authors to whom correspondence should be addressed.
Mathematics 2022, 10(3), 346; https://doi.org/10.3390/math10030346
Submission received: 28 December 2021 / Revised: 18 January 2022 / Accepted: 19 January 2022 / Published: 24 January 2022
(This article belongs to the Special Issue Advanced Optimization Methods and Applications)

Abstract

:
In this study, an optimization algorithm called chaotic turbulent flow of water-based optimization (CTFWO) algorithm is proposed to find the optimal solution for the optimal reactive power dispatch (ORPD) problem. The ORPD is formulated as a complicated, mixed-integer nonlinear optimization problem, comprising control variables which are discrete and continuous. The CTFWO algorithm is used to minimize voltage deviation (VD) and real power loss (P_loss) for IEEE 30-bus and IEEE 57-bus power systems. These goals can be achieved by obtaining the optimized voltage values of the generator, the transformer tap changing positions, and the reactive compensation. In order to evaluate the ability of the proposed algorithm to obtain ORPD problem solutions, the results of the proposed CTFWO algorithm are compared with different algorithms, including artificial ecosystem-based optimization (AEO), the equilibrium optimizer (EO), the gradient-based optimizer (GBO), and the original turbulent flow of water-based optimization (TFWO) algorithm. These are also compared with the results of the evaluated performance of various methods that are used in many recent papers. The experimental results show that the proposed CTFWO algorithm has superior performance, and is competitive with many state-of-the-art algorithms outlined in some of the recent studies in terms of solution accuracy, convergence rate, and stability.

1. Introduction

The optimal reactive power dispatch (ORPD) problem plays a very important role in the optimal operation of electric power systems. It is a subclass of the optimal power flow (OPF) problem [1]. The power system must be operating with high reliability, and finding a safe way to achieve this should obtain the optimal operating state and the control variable values (such as the generator voltage ratings, the tap ratios for the tap setting transformers, and the reactive power of the shunt capacitors/reactors) [2]. There are three main objectives of ORPD, which include reducing and minimizing the active power losses, the voltage deviation values, and the stability index. Researchers have studied several problems related to the power systems, including the security assessment of online power systems [3], a two-stage active and reactive power coordinated optimal dispatch for an active distribution network, considering load flexibility [4], the early detection and prevention of blackouts in power interconnections [5], OPF [6], and economic emissions dispatch [7].
Recently, different optimization methods have been studied to solve the ORPD problem; various optimization methodologies are recommended, such as deterministic and metaheuristic algorithms [8]. These algorithms include original, modified deterministic, original, modified metaheuristic, and crossbreed heuristic algorithms [9]. Deterministic algorithms are the earliest methods, and these involve minimizing real power losses using the interior point method, Newton method, quadratic programming method, and an ANN-based memory model [10,11,12,13].
Metaheuristic algorithms, such as the genetic algorithm (GA) [14,15,16,17,18,19], which mimes the rule of natural selection or heredities, relate to the terms of genetics and mutation selection. Another algorithm, SARCGA, considers the updating of RCGA to be self-adaptive [14]. Another technique is linear programming with the genetic algorithm [15]. For handling the ORPD problem when considering power loss minimization, the SGA algorithm was introduced in [16]. The hybrid loop-genetic-based algorithm [17] and the adaptive genetic algorithm (AGA) [18] are also used to solve the ORPD problem. Additionally, the enhancement of a new evolutionary GA through the addition of a specific mechanism is achieved in [19]. The particle swarm optimizer (PSO) is a different technique for optimization that is no less famous than the GA. Additionally, it has been used with other algorithms to create new hybrid techniques, such as the imperialist competitive algorithm (HPSO-ICA) [20], aging leader and challengers (ALC-PSO) [21], the original PSO for OPF [22], PSO for ORPD [23], HPSO-TS [24], PSO-GT [25], improved pseudo-gradient (PSO-IPG) [26], and a lot of variant methods, including CLPSO [27] and hybrid particle swarm optimization and differential evolution (HPSO) [28]. Moreover, the differential evolution (DE) algorithm is used to solve the ORPD problem [29], which is also achieved in combination with other algorithms, such as DE-AS [30], quasi-oppositional DE (QODE) [31], CABC-DE [32], and MTLA-DDE [33].
Not only are there the above methods, but there are a lot of other methods that are used to solve the ORPD problem through various systems and techniques, with a single objective or multiple objectives. These methods are improved, such as the gravitational search algorithm (GSA) [34,35,36], the exchange market optimization algorithm (EMOA) [37], the artificial bee colony (ABC) with firefly algorithm (ABC-FF) [38], the ant lion optimizer (ALO) [39], moth flame optimization (MFO) [40], the cuckoo search optimization algorithm (CSOA) [41], the differential search algorithm (DSA) [42], the multi-objective grey wolf algorithm (MOGWA) [43], improved colliding bodies optimization (ICBO) [44], the Jaya algorithm (JA) [45], the whale optimization algorithm (WOA) [46], ant colony optimization (ACO) [47], the harmony search algorithm (HAS) [48], Gaussian bare-bones teaching–learning-based optimization (GBTLBO) [49], the hybrid Nelder–Mead simplex-based firefly algorithm (HFA-NMS) [50], the Gaussian bare-bones water cycle algorithm (GBBWCA) [51], the gray wolf optimizer (GWO) [52], the cuckoo search algorithm (CSA) [53], the chaotic krill herd algorithm (CKHA) [54], ABC [55], quasi-oppositional teaching–learning-based optimization (QOTLBO) and TLBO [2], the Rao-3 algorithm [56], and the improved Cuckoo search algorithm (ICSA) [57]. Among these methods, there are methods that have improved upon the original methods to find more promising solutions than those of the original methods for the ORPD problem.
This paper suggests a new modification of the TFWO algorithm based on the chaotic maps, which is named the chaotic turbulent flow of water-based optimization (CTFWO) algorithm, to solve the optimum reactive power dispatch problem. The conventional TFWO algorithm was developed by Ghasemi, Mojtaba, et al. in 2020 [58]. The original TFWO algorithm was used to solve many problems, such as the estimation of the parameters of photovoltaic (PV) models [59,60], the maximum power point tracking (MPPT) of photovoltaic systems in partial shading conditions [61], economic load dispatch [62], the optimal settings of back-to-back voltage source converters (BTB-VSC) in an interconnected power system [63], and the optimal allocation of shunt compensators in distribution systems [64]; therefore, we selected it for modification to improve the global search ability and to increase the local search capability and the convergence precision. Meanwhile, we tested it to try and achieve the best results for different single-objective functions, including the minimization of power losses and voltage deviation in two tested power systems. The main contributions of this article are summarized as:
  • Applying four different algorithms as search algorithms, including artificial ecosystem-based optimization (AEO), the equilibrium optimizer (EO), the gradient-based optimizer (GBO), and turbulent flow of water-based optimization (TFWO), on IEEE 30-bus and IEEE 57-bus power systems to solve ORPD problem.
  • The TFWO algorithm gives the best results for different single-objective functions, namely, the minimization of power losses and voltage deviation in both tested power systems.
  • Proposing a new chaotic TFWO algorithm (CTFWO), which based on applying the chaotic approach to improve the performance of the original TFWO
  • The proposed CTFWO algorithm solves the ORPD problem and gives better results than all other compared algorithms on the tested power systems, the 30-bus and the 57-bus systems, for all studied cases.
The rest of the paper is organized as follows:
The ORPD problem is formulated in Section 2. In Section 3.1 the conventional TFWO algorithm is described and in Section 3.2 the proposed CTFWO algorithm is explained. In Section 4, the main achieved results and discussion are given. In Section 5, the conclusion drawn from this research is illustrated.

2. Materials and Methods

The ORPD has three main objectives: first, minimize and reduce the active power losses (Ploss); second, reduce the voltage deviation (VD), which is the difference between load voltage (which changes continually) and the reference voltage (with a value of 1.0 pu); finally, minimize the stability index (L-index), which takes values from 0 to 1, with 0 meaning that the system is stable and 1 meaning that there is a system disturbance.

2.1. Objective Functions

The two key objectives of this paper are as follows:

2.1.1. Minimization of the Active Power Loss

When operating any power systems, we can consider that the total active power loss is the main objective of the ORPD:
f 1 = min ( P l o s s ) = min [   k = 1 N T L G k (   V i 2 + V j 2 2 V i V j   cos α i j ) ]
where:
  • P l o s s is the active power loss.
  • G k is the conductance of the kth branch connected between the ith and the jth bus.
  • α i j is the admittance angle of the transmission line connected between the ith and the jth bus.
  • NTL is the number of transmission lines (branches).
  • V i   and   V j are the voltage magnitudes of the ith and the jth bus, respectively.

2.1.2. Improvement of the Voltage Profile

The difference between the voltage magnitude at each load bus and what the specified reference value of the voltage ought to be is outlined in the following equation:
f 2 = min ( i = 1 N L | V l i V l i sp | )
where:
  • V l i is the voltage at the ith load bus.
  • V l i sp is the desired voltage at the ith load bus, which is usually set to (1.0 p.u).
  • N L is the number of load buses [2,65,66].

2.2. System Constraints

2.2.1. Equality Constraint

This constraint ensures that there is load balance (i.e., the generation of real and reactive power is balanced against consuming):
P i V i j = 1 N B V j [ G i j cos ( θ i θ j ) + B i j sin ( θ i θ j ) ] = 0
For i = 1, ………,   N B
Q i V i j = 1 N B V j [ G i j sin ( θ i θ j ) B i j cos ( θ i θ j ) ] = 0
For i = 1, ………,   N B
  • where:
  • P i   = ( P G i P D i ) and Qi  = ( Q G i Q D i ) represent the real and reactive power injection at bus i.
  • P G i and Q G i are the active and reactive power generation of the ith bus.
  • P D i and Q D i are the active and reactive load demand of the ith bus.
  • G i j is the real part of the bus admittance matrix of the (i, j)th entry.
  • B i j is the imaginary part of the bus admittance matrix of the (i, j)th entry.
  • N B is numbers of buses.

2.2.2. Inequality Constraints

The inequality constraints should be within limited values, as follow:
V G i m i n V G i V G i m a x
For i = 1, ………,   N G
Q C i m i n Q C i Q C i m a x .  
For i = 1, ………,   N C
T i m i n T i T i m a x
For i = 1, ………,   N T
where:
V G i m i n and V G i m a x are the minimum and maximum generator voltage values of the ith bus, respectively.
Q C i m i n and Q C i m a x are the minimum and maximum values of the reactive power injection of the ith shunt compensator, respectively.
T i m i n and T i m a x are the minimum and maximum tap setting values of the ith transmission line, respectively.
N C ,   N G , and N T are the numbers of shunt compensators, generators, and tap changing transformers, respectively.
The inequality constraints on the dependent variable are given by:
V L i m i n V L i V L i m a x
For i = 1,………,   N L
Q G i m i n Q G i Q G i m a x
For i = 1,………,   N G .
S L i S L i m a x
For i = 1,………,   N L
where:
V L i m i n and V L i m a x are the minimum and maximum voltages of the ith load bus, respectively.
Q G i m i n and Q G i m a x are the minimum and maximum reactive power generation values of the ith generator bus, respectively.
S L i m a x is the maximum apparent power flow through the ith line [2,65,66].

3. Methodology

3.1. The Conventional TFWO

In this subsection, we briefly explain the concept of the original turbulent flow of water-based optimization (TFWO) algorithm. It is inspired by the whirlpools created in the turbulent flow of water. The whirlpool (Whj) is a random behavior of nature that happens in seas, rivers, and oceans. Its rotation and flow are affected by the force of gravity. The center of the whirlpool (Whj) functions as a sucking hole that attracts the objects and particles nearby towards its middle via internal forces. Though the centripetal force attracts the moving objects towards the whirlpool, the centrifugal force takes the object away from the corresponding center. The effects of the Whj on the object’s particles are displayed in Figure 1. As can be seen from Figure 2, the objects (X) move with their special angle (δ) around the Whj’s center. Therefore, this angle at each moment is changing as follows:
δ i new = δ i + rand 1 ×   rand 2 ×   π

3.2. The Proposed CTFWO

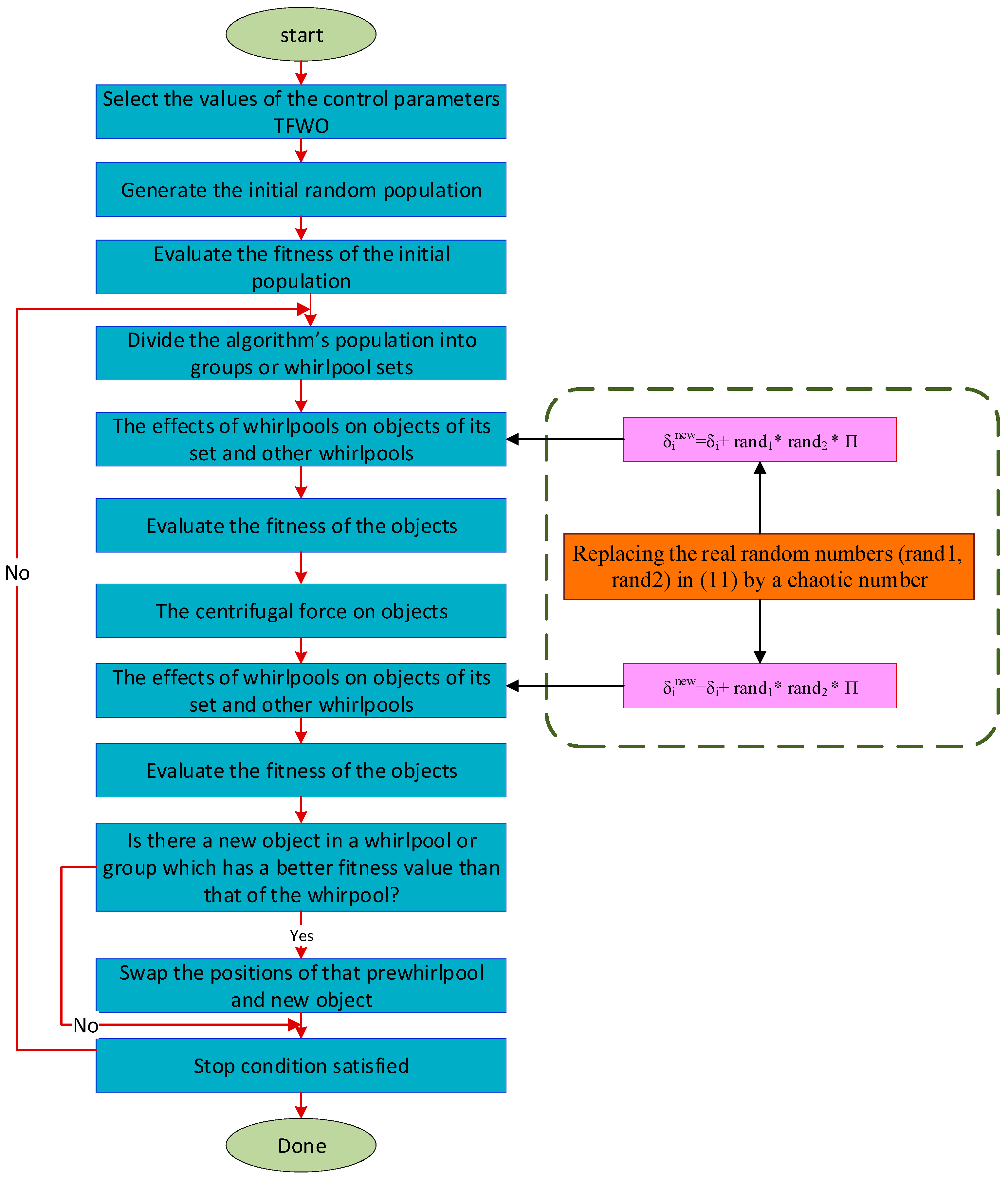
The proposed CTFWO technique is the combination of the conventional TFWO algorithm with chaotic maps. Chaotic systems are deterministic systems that present unpredictable conduct, whose action is complex and similar to randomness [67]. In [67], a chaos-based exploration rate was proposed to enhance the performance of three well-known optimization algorithms. Based on this proposed, the real random numbers (rand1, rand2) in Equation (11) are replaced by a chaotic number. Figure 2 displays the flow chart of the proposed CTFWO algorithm.

4. Simulation Results and Discussion

The algorithms proposed in our study are applied to two different standard power systems (IEEE 30-bus and IEEE 57-bus test systems). Figure 3 displays the IEEE 30-bus system, while Table 1 presents the description of the two test power systems. The proposed technique uses MATLAB 2018a programming, and all sections of the simulations have been executed on a PC with a 2.40 GHZ frequency CPU, and the installed memory (RAM) is 4.0 GB.
The software used is MATLAB 2018, and our computer has a 2.67 GHz Intel Core i5 processor and 4 GB RAM. The results relating to the performance for all our algorithms are taken after many trials. In our study, we have taken the population size of 30, while the number of iterations is 500 in both tested systems. In Table 1, we show that the values produced by the CTFWO algorithm, in the case of power losses, are better and more optimal values compared with the other four algorithms for the IEEE 30-bus system. In Table 2, we show the generator voltage, transformer tap ratio, capacitor bank, and generator reactive power values for case one, which simulates power losses in the 30-bus system.
In Table 3, we show that the values for the CTFWO algorithm are better and more optimal compared with the other algorithms in the case of power losses in the IEEE 30-bus system. In Figure 4, the CTFWO algorithm gives the minimal values in the case of power losses compared to the other algorithms.
The voltage profiles of all the algorithms for the 30 buses in this system are illustrated in Figure 5. The figure shows that the voltages magnitudes for all buses are within the specified limits. However, the voltage profile in the case of using the proposed CTFWO technique has the better profile for most buses in the system than the other algorithms. Figure 6 shows the reactive power values of the six generators for the 30-bus power system in case one, which simulates power losses, for all algorithms.
In Table 4, the generator voltage, transformer tap ratio, capacitor bank, and generator reactive power values are shown for the voltage deviation simulation with the 30-bus system. Table 5 shows that the values obtained by the CTFWO algorithm are better and more optimal than those obtained by the others in the case of voltage deviation for the IEEE 30-bus system.
In Figure 7, the CTFWO algorithm gives the lowest values in the case of voltage deviation compared to the other algorithms in the 30-bus power system.
The voltage profiles in p.u. for all algorithms with the 30 buses in this system are illustrated in Figure 8. The figure shows that the voltages magnitudes for all the buses are within the specified limits. However, the voltage profile in the case of using the proposed CTFWO technique has the better profile for most buses in the system than other algorithms. Figure 9 shows the reactive power values of the six generators for the 30-bus power system in case two, which simulates the voltage deviation, for all the algorithms.
Table 6 shows the generator voltage, transformer tap ratio, capacitor bank, and generator reactive power values for the power losses in the 57-bus power system.
In Table 7, we observe that the CTFWO algorithm gives better, more optimal values in the case of power losses for the 57-bus system than those obtained from the other algorithms.
In Figure 10, we see that the CTFWO algorithm gives the best values at all individual runs in the case of power losses compared to the other algorithms for the 57-bus power system.
The voltage profiles in p.u. for all the algorithms for the 57 buses in this system are illustrated in Figure 11. The figure shows that the voltages magnitudes for all the buses are within the specified limits. However, the voltage profile in the case of using the proposed CTFWO technique has the better profile for most buses in the system than the other algorithms. Figure 12 shows the reactive power values in the 57-bus power system in case three, which simulates voltage deviation, for all the algorithms.
Table 8 illustrates the generator voltage, transformer tap ratio, capacitor bank and generator reactive power values for the case of voltage deviation in the 57-bus system.
Table 9 shows that the CTFWO algorithm gives better and more optimal values for the 57-bus system in the case of voltage deviation compared with the other algorithms.
In Figure 13, the CTFWO algorithm gives the best values at 30 individual runs in the case of voltage deviation compared to the other algorithms in the 57-bus power system.
The voltage profiles in p.u. for all the algorithms for the 57 buses in this system are illustrated in Figure 14. The figure shows that the voltages magnitudes for all the buses are within the specified limits. However, the voltage profile in the case of using the proposed CTFWO technique has the better profile for most buses in the system than the other algorithms. Figure 15 shows the reactive power values in the 57-bus power system in case four, which simulates voltage deviation, for all the algorithms.
In the case of the 30-bus power system and the 57-bus power system, we performed 30 different trials for each algorithm under study and recorded the best trial for each one and plotted them as shown in Figure 16, Figure 17, Figure 18 and Figure 19.
Figure 16 and Figure 17 illustrate the curves in the case of power loss and voltage deviation for the 30-bus power system, and from these we can see that the CTFWO algorithm achieves the best, most minimal, smoothest, lowest curve compared with the other algorithms.
Figure 18 and Figure 19 illustrate the curves in the case of power loss and voltage deviation for the 57-bus power system and from these we can see that the CTFWO algorithm achieves the best, most minimal, smoothest, lowest curve compared with the other algorithms.
The values for power loss for the 30-bus system vary from 4.945 (in GBO) to 4.9449 (in TFWO); however, after using our algorithm (CTFWO), it becomes 4.94480. In addition, for the 57-bus system variation, it ranges from 23.68991 (in EO) to 23.3654 (in TFWO); however, after using our algorithm (CTFWO), it becomes 23.3235. Moreover, the values for voltage deviation for the 30-bus system is vary from 0.12308 (in AEO) to 0.12206 (in TFWO); by using our algorithm (CTFWO), it becomes 0.12127. Finally, for the 57-bus system variation, the values range from 0.60495 (in AEO) to 0.58588 (in TFWO); however, after using our algorithm (CTFWO), it becomes 0.58553.
Table 10 illustrates that the best result for power loss for the 30-bus system is produced by the CTFWO algorithm when compared with the other algorithms, as shown in the table.
In Table 11, we can observe that the best result for voltage deviation for the 30-bus system is produced by the CTFWO algorithm when compared with the other algorithms, as shown in the table.
Table 12 shows that the best result for power loss is produced by the CTFWO algorithm when compared with the other algorithms for the 57-bus system.
Table 13 shows that the results of the CTFWO algorithm for voltage deviations in the 57-bus system are the best compared with the other techniques.
The comparative Table 10, Table 11, Table 12 and Table 13 show that from among the different optimized algorithms, the proposed algorithm (CTFWO) has clear advantages over the others, because it achieves the best, most minimal values for power losses and voltage deviations, while also achieving the smoothest and lowest curves.

5. Conclusions

In this paper, several optimization algorithms; artificial ecosystem-based optimization, the equilibrium optimizer, the gradient-based optimizer, turbulent flow of water-based optimization, and proposed CTFWO are applied as tools to solve the ORPD problem by minimizing the voltage deviation (VD) and total transmission power loss (ploss) in two standard power systems, a 30-bus system and a 57-bus system. For example, the values of power loss for the 30-bus system varied from 4.945 (in GBO) to 4.9449 (in TFWO), but after using our algorithm (CTFWO), it became 4.94480. Additionally, for the 57-bus system, there was variation from 23.68991 (in EO) to 23.3654 (in TFWO), but after using the proposed algorithm (CTFWO), it became 23.3235. Moreover, the values for voltage deviation in the 30-bus system varied from 0.12308 (in AEO) to 0.12206 (in TFWO); by using the proposed algorithm (CTFWO), it became 0.12127. For the 57-bus system variation, these values ranged from 0.60495 (in AEO) to 0.58588 (in TFWO); after using the proposed algorithm (CTFWO), it became 0.58553. From the all above results and discussions, we find that the CTFWO algorithm gives better voltage deviation and transmission power loss values than other algorithms, and that these results are also better than the results of other recently developed algorithms, such as the many modifications of the DE algorithm, PGSWT-PSO, OGSA, WCA, and GBWCA. The results that we obtained by using the proposed CTFWO algorithm are encouraging for future research. In the future, the proposed CTFWO can be used to solve ORPD problems for systems with a large number of buses, and also to study multi-objective ORPD problems.

Author Contributions

Conceptualization, S.K. and M.H.H.; Data curation, S.K. and M.H.H.; Formal analysis, S.K. and M.H.H.; Investigation, A.M.A.-E.W., S.K. and M.H.H.; Methodology, A.M.A.-E.W., S.K. and M.H.H.; Project administration, T.A.A. and M.I.M.; Resources, T.A.A. and M.I.M.; Software, S.K., M.H.H., T.A.A. and M.I.M.; Supervision, S.K., T.A.A. and M.I.M.; Validation, S.K. and M.H.H.; Visualization, T.A.A. and M.I.M.; Writing—original draft, A.M.A.-E.W., S.K. and M.H.H.; Writing—review & editing, T.A.A. and M.I.M. All authors have read and agreed to the published version of the manuscript.

Funding

This research received no external funding.

Institutional Review Board Statement

Not applicable.

Informed Consent Statement

Not applicable.

Data Availability Statement

Not applicable.

Conflicts of Interest

The authors declare no conflict of interest.

Abbreviations

ABCArtificial bee colony algorithmACOAnt colony optimization
AEOArtificial ecosystem-based optimizationALC-PSOPSO with an aging leader and challengers
ABC-FFABC with firefly algorithmALOAnt lion optimizer
AGAAdaptive genetic algorithmCKHAChaotic krill herd algorithm
CSACuckoo search algorithmCLPSOPSO with comprehensive learning
CSOACrow search optimization algorithmDEDifferential evolution
DSADifferential search algorithmDE-ASCombination of DE and ant system method
ECE-constraintEOEquilibrium optimizer algorithm
ECHTEnsemble of constraint handling techniquesEMOAExchange market optimization algorithm
GAGenetic algorithmGBBWCAGaussian bare-bones water cycle algorithm
GBTLBOGaussian bare-bones-based TLBO algorithmGBOGradient-based optimizer
GSAGravitational search algorithmGWOGray wolf optimizer
HFA-NMSHybrid firefly algorithm-based Nelder–Mead simplex HPSOHybrid PSO
HPSO-ICAPSO hybrid and imperialist competitive algorithmsHPSO-TSHybrid PSO and tabu search method
HASHarmony search algorithmICAImperialist competitive algorithms
ICBOImproved colliding bodies optimizationICOAImproved coyote optimization algorithm
ICSAImproved CSAJAJaya algorithm
MFOMoth–flame optimization techniqueMGBTLBOModified GBTLBO
MOGWAMulti-objective grey wolf algorithmMTLA-DDEHybrid modified teaching–learning technique and double differential evolution algorithm
ORPDOptimal reactive power dispatchOPFOptimal power flow
PSOParticle swarm optimizationPSO-GTCombination of PSO and graph theory
PSO-IPGPSO with pseudo-gradient theory and constriction factorQODEQuasi-oppositional differential evolution
QOTLBOQuasi-oppositional teaching–learning-based optimizationRCGAReal coded genetic algorithm
SARCGASelf-adaptive real coded genetic algorithmSGASpecialized genetic algorithm
Std. dev.Standard deviationSFSuperiority of feasible solutions
SPSelf-adaptive penaltySRStochastic ranking
TFWOTurbulent flow of water-based optimizationTLBOTeaching–learning-based optimization
PlossActive power lossesVDVoltage deviation
WOAWhale optimization algorithm

References

  1. Nakawiro, W.; Erlich, I.; Rueda, J.L. A novel optimization algorithm for optimal reactive power dispatch: A comparative study. In Proceedings of the 2011 4th International Conference on Electric Utility Deregulation and Restructuring and Power Technologies (DRPT), Weihai, China, 6–9 July 2011. [Google Scholar] [CrossRef]
  2. Mandal, B.; Roy, P.K. Optimal reactive power dispatch using quasi-oppositional teaching learning based optimization. Electr. Power Energy Syst. 2013, 53, 123–134. [Google Scholar] [CrossRef]
  3. Zhukov, A.; Tomin, N.; Sidorov, D.; Kurbatsky, V.; Panasetsky, D. On-line power systems security assessment using data stream random forest algorithm modification. In Innovative Computing, Optimization and Its Applications; Springer: Cham, Switzerland, 2018; pp. 183–200. [Google Scholar]
  4. Zhang, Y.; Song, X.; Li, Y.; Zeng, Z.; Yong, C.; Sidorov, D.; Lv, X. Two-Stage Active and Reactive Power Coordinated Optimal Dispatch for Active Distribution Network Considering Load Flexibility. Energies 2020, 13, 5922. [Google Scholar] [CrossRef]
  5. Voropai, N.I.; Tomin, N.V.; Sidorov, D.N.; Kurbatsky, V.G.; Panasetsky, D.A.; Zhukov, A.V.; Osak, A.B. A suite of intelligent tools for early detection and prevention of blackouts in power interconnections. Autom. Remote Control 2018, 79, 1741–1755. [Google Scholar] [CrossRef]
  6. Hassan, M.H.; Kamel, S.; Selim, A.; Khurshaid, T.; Domínguez-García, J.L. A modified Rao-2 algorithm for optimal power flow incorporating renewable energy sources. Mathematics 2021, 9, 1532. [Google Scholar] [CrossRef]
  7. Hassan, M.H.; Yousri, D.; Kamel, S.; Rahmann, C. A Modified Marine Predators Algorithm for Solving Single-and Multi-Objective Combined Economic Emission Dispatch Problems. Comput. Ind. Eng. 2021, 164, 107906. [Google Scholar] [CrossRef]
  8. Murray, A.; Engelmann, A.; Hagenmeyer, V.; Faulwasser, T. Hierarchical distributed mixed-integer optimization for reactive power dispatch. IFAC-Pap. Line 2018, 51, 368–373. [Google Scholar] [CrossRef]
  9. Kien, L.C.; Hien, C.T.; Nguyen, T.T. Optimal Reactive Power Generation for Transmission Power Systems Considering Discrete Values of Capacitors and Tap Changers. Appl. Sci. 2021, 11, 5378. [Google Scholar] [CrossRef]
  10. Venkatesh, B.; Sasadivam, G.; Khan, M.A. Towards on-line optimal reactive power scheduling using ANN memory model based method. In Proceedings of the Power Engineering Society Winter Meeting, New York, NY, USA, 31 January–4 February 1999; Volume 2, pp. 844–848. [Google Scholar]
  11. Grudinin, N. Reactive power optimization using successive quadratic programming method. IEEE Trans. Power Syst. 1998, 13, 1219–1225. [Google Scholar] [CrossRef]
  12. Da Costa, G.R.M. Modified Newton method for reactive dispatching. Int. J. Electr. Power Energy Syst. 2002, 24, 815. [Google Scholar] [CrossRef]
  13. Rezania, E.; Shahidehpour, S.M. Real power loss minimization using interior point method. Int. J. Electr. Power Energy Syst. 2001, 23, 45–56. [Google Scholar] [CrossRef]
  14. Subbaraj, P.; Rajnarayanan, P.N. Optimal reactive power dispatch using self-adaptive real coded genetic algorithm. Electr. Power Syst. 2009, 79, 374–381. [Google Scholar] [CrossRef]
  15. Rayudu, K.; Yesuratnam, G.; Jayalaxmi, A. Improving voltage stability by optimal reactive power dispatch based on genetic algorithm and linear programming technique. In Proceedings of the International Conference on IEEE: Electrical, Electronics, and Optimization Techniques (ICEEOT), Chennai, India, 3–5 March 2016; pp. 1357–1362. [Google Scholar]
  16. Villa-Acevedo, W.; López-Lezama, J.; Valencia-Velásquez, J.A. A novel constraint handling approach for the optimal reactive power dispatch problem. Energies 2018, 11, 2352. [Google Scholar] [CrossRef] [Green Version]
  17. Alam, M.S.; De, M. Optimal reactive power dispatch using hybrid loop-genetic based algorithm. In Proceedings of the 2016 National Power Systems Conference (NPSC), Bhubaneswar, India, 19–21 December 2016; pp. 1–6. [Google Scholar]
  18. Wu, Q.H.; Cao, Y.J.; Wen, J.Y. Optimal reactive power dispatch using an adaptive genetic algorithm. In Proceedings of the Second International Conference on Genetic Algorithms in Engineering Systems, Glasgow, UK, 2–4 September 1997; pp. 117–122. [Google Scholar]
  19. Vaduva, A.M.; Bulac, C. New evolutionary algorithm method for solving optimal reactive power dispatch problem. In Proceedings of the International Conference on IEEE on Applied and Theoretical Electricity (ICATE), Craiova, Romania, 6–8 October 2016; pp. 1–6. [Google Scholar]
  20. Mehdinejad, M.; Mohammadi-Ivatloo, B.; Dadashzadeh-Bonab, R.; Zare, K. Solution of optimal reactive power dispatch of power systems using hybrid particle swarm optimization and imperialist competitive algorithms. Int. J. Electr. Power Energy Syst. 2016, 83, 104–116. [Google Scholar] [CrossRef]
  21. Singh, R.P.; Mukherjee, V.; Ghoshal, S.P. Optimal reactive power dispatch by particle swarm optimization with an aging leader and challengers. Appl. Soft Comput. 2015, 29, 298–309. [Google Scholar] [CrossRef]
  22. Kanatip, R.; Keerati, C. Probabilistic optimal power flow considering load and solar power uncertainties using particle swarm optimization. GMSARN Int. J. 2021, 15, 37–43. [Google Scholar]
  23. Reddy, P.L.; Yesuratnam, G. PSO based optimal reactive power dispatch for voltage profile improvement. In Proceedings of the Conference (PCITC) on IEEE Power, Communication and Information Technology, Bhubaneswar, India, 15–17 October 2015; pp. 361–366. [Google Scholar]
  24. Sahli, Z.; Hamouda, A.; Bekrar, A.; Trentesaux, D. Reactive power dispatch optimization with voltage profile improvement using an efficient hybrid algorithm. Energies 2018, 11, 2134. [Google Scholar] [CrossRef] [Green Version]
  25. Kaur, D.; Lie, T.T.; Nair, N.K.; Valles, B. An optimal reactive power dispatch (ORPD) for voltage security using particle swarm optimization (PSO) in graph theory. In Proceedings of the IEEE International Conference on Sustainable Energy Technologies (ICSET), Hanoi, Vietnam, 14–16 October 2016; pp. 25–30. [Google Scholar]
  26. Polprasert, J.; Ongsakul, W.; Dieu, V.N. Optimal reactive power dispatch using improved pseudo-gradient search particle swarm optimization. Electr. Power Compon. Syst. 2016, 44, 518–532. [Google Scholar] [CrossRef]
  27. Mahadevan, K.; Kannan, P.S. Comprehensive learning particle swarm optimization for reactive power dispatch. Appl. Soft Comput. 2010, 10, 641–652. [Google Scholar] [CrossRef]
  28. Dieu, V.N.; Nguyen, T.P.; Nguyen, K.D. Multi-objective security constrained optimal active and reactive power dispatch using hybrid particle swarm optimization and differential evolution. GMSARN Int. J. 2018, 12, 84–117. [Google Scholar]
  29. El Ela, A.A.; Abido, M.A.; Spea, S.R. Differential evolution algorithm for optimal reactive power dispatch. Electr. Power Syst. Res. 2011, 81, 458–464. [Google Scholar] [CrossRef]
  30. Huang, C.M.; Huang, Y.C. Combined differential evolution algorithm and ant system for optimal reactive power dispatch. Energy Procedia 2012, 14, 1238. [Google Scholar] [CrossRef] [Green Version]
  31. Basu, M. Quasi-oppositional differential evolution for optimal reactive power dispatch. Int. J. Electr. Power Energy Syst. 2016, 78, 29. [Google Scholar] [CrossRef]
  32. Li, Y.; Li, X.; Li, Z. Reactive power optimization using hybrid CABC-DE algorithm. Electr. Power Compon. Syst. 2017, 45, 980–989. [Google Scholar] [CrossRef]
  33. Ghasemi, M.; Ghanbarian, M.M.; Ghavidel, S.; Rahmani, S.; Moghaddam, E.M. Modified teaching learning algorithm and double differential evolution algorithm for optimal reactive power dispatch problem: A comparative study. Inf. Sci. 2014, 278, 231–249. [Google Scholar] [CrossRef]
  34. Chen, G.; Liu, L.; Zhang, Z.; Huang, S. Optimal reactive power dispatch by improved GSA-based algorithm with the novel strategies to handle constraints. Appl. Soft Comput. 2017, 50, 58–70. [Google Scholar] [CrossRef]
  35. Duman, S.; Sönmez, Y.; Güvenç, U.; Yörükeren, N. Optimal reactive power dispatch using a gravitational search algorithm. IET Gener. Transm. Distrib. 2012, 6, 563–576. [Google Scholar] [CrossRef]
  36. Babu, M.R.; Lakshmi, M. Gravitational search algorithm based approach for optimal reactive power dispatch. In Proceedings of the Second International Conference on IEEE on Science Technology Engineering and Management (ICONSTEM), Chennai, India, 30–31 March 2016; pp. 360–366. [Google Scholar]
  37. Rajan, A.; Malakar, T. Exchange market algorithm based optimum reactive power dispatch. Appl. Soft Comput. 2016, 43, 320–336. [Google Scholar] [CrossRef]
  38. Shareef, S.M.; Rao, R.S. Optimal reactive power dispatch under unbalanced conditions using hybrid swarm intelligence. Comput. Electr. Eng. 2018, 69, 183–193. [Google Scholar] [CrossRef]
  39. Mouassa, S.; Bouktir, T.; Salhi, A. Ant lion optimizer for solving optimal reactive power dispatch problem in power systems. Eng. Sci. Technol. Int. J. 2017, 3, 885–895. [Google Scholar] [CrossRef]
  40. Mei, R.N.S.; Sulaiman, M.H.; Mustaffa, Z.; Daniyal, H. Optimal reactive power dispatch solution by loss minimization using moth-flame optimization technique. Appl. Soft Comput. 2017, 59, 210–222. [Google Scholar]
  41. Meddeb, A.; Amor, N.; Abbes, M.; Chebbi, S. A novel approach based on crow search algorithm for solving reactive power dispatch problem. Energies 2018, 11, 3321. [Google Scholar] [CrossRef] [Green Version]
  42. Abaci, K.; Yamaçli, V. Optimal reactive-power dispatch using differential search algorithm. Electr. Eng. 2017, 99, 213–225. [Google Scholar] [CrossRef]
  43. Nuaekaew, K.; Artrit, P.; Pholdee, N.; Bureerat, S. Optimal reactive power dispatch problem using a two-archive multi-objective grey wolf optimizer. Exp. Syst. Appl. 2017, 87, 79–89. [Google Scholar] [CrossRef]
  44. Anbarasan, P.; Jayabarathi, T. Optimal reactive power dispatch problem solved by an improved colliding bodies optimization algorithm. In Proceedings of the IEEE International Conference on Environment and Electrical Engineering and IEEE Industrial and Commercial Power Systems Europe (EEEIC/I&CPS Europe), Milan, Italy, 6–9 June 2017; pp. 1–6. [Google Scholar]
  45. Barakat, A.F.; El-Sehiemy, R.A.; Elsaid, M.; Osman, E. Solving reactive power dispatch problem by using JAYA optimization Algorithm. Int. J. Eng. Res. Afr. Trans. Tech. Publ. 2018, 36, 12–24. [Google Scholar] [CrossRef]
  46. ben oualid Medani, K.; Sayah, S.; Bekrar, A. Whale optimization algorithm based optimal reactive power dispatch: A case study of the Algerian power system. Electric. Power Syst. Res. 2018, 163, 696–705. [Google Scholar] [CrossRef]
  47. Rayudu, K.; Yesuratnam, G.; Jayalaxmi, A. Ant colony optimization algorithm based optimal reactive power dispatch to improve voltage stability. In Proceedings of the International Conference on IEEE on Circuit, Power and Computing Technologies (ICCPCT), Kollam, India, 20–21 April 2017; p. 1. [Google Scholar]
  48. Khazali, A.H.; Kalantar, M. Optimal reactive power dispatch based on harmony search algorithm. Int. J. Electr. Power Energy Syst. 2011, 33, 684–692. [Google Scholar] [CrossRef]
  49. Ghasemi, M.; Taghizadeh, M.; Ghavidel, S.; Aghaei, J.; Abbasian, A. Solving optimal reactive power dispatch problem using a novel teaching-learning-based optimization algorithm. Eng. Appl. Artif. Intell. 2015, 39, 100–108. [Google Scholar] [CrossRef]
  50. Rajan, T.M. Optimal reactive power dispatch using hybrid Nelder-Mead simplex based firefly algorithm. Int. J. Electr. Power Energy Syst. 2015, 66, 9–24. [Google Scholar] [CrossRef]
  51. Heidari, A.A.; Abbaspour, R.A.; Jordehi, A.R. Gaussian bare-bones water cycle algorithm for optimal reactive power dispatch in electrical power systems. Appl. Soft Comput. 2017, 57, 657–671. [Google Scholar] [CrossRef]
  52. Sulaiman, M.H.; Mustaffa, Z.; Mohamed, M.R.; Aliman, O. Using the gray wolf optimizer for solving optimal reactive power dispatch problem. Appl. Soft Comput. 2015, 32, 286–292. [Google Scholar] [CrossRef] [Green Version]
  53. Sulaiman, M.H.; Mustaffa, Z. Cuckoo Search Algorithm as an optimizer for Optimal Reactive Power Dispatch problems. In Proceedings of the 3rd International Conference on IEEE on Control, Automation and Robotics, Nagoya, Japan, 24–26 April 2017; pp. 735–739. [Google Scholar]
  54. Mukherjee, V.M. Solution of optimal reactive power dispatch by chaotic krill herd algorithm. IET Gener. Transm. Distrib. 2015, 9, 2351–2362. [Google Scholar] [CrossRef]
  55. Rayudu, K.; Yesuratnam, G.; Jayalaxmi, A. Artificial Bee Colony algorithm for optimal reactive power dispatch to improve voltage stability. In Proceedings of the International Conference on IEEE on Circuit, Power and Computing Technologies (ICCPCT), Nagercoil, India, 18–19 March 2016; pp. 1–7. [Google Scholar]
  56. Hassan, M.H.; Kamel, S.; El-Dabah, M.A.; Khurshaid, T.; Domínguez-García, J.L. Optimal reactive power dispatch with time-varying demand and renewable energy uncertainty using Rao-3 algorithm. IEEE Access 2021, 9, 23264–23283. [Google Scholar] [CrossRef]
  57. An, N.H.T.; Dieu, V.N.; Nguyen, T.T.; Kien, V.T. One rank cuckoo search algorithm for optimal reactive power dispatch. GMSARN Int. J. 2015, 73, 82. [Google Scholar]
  58. Ghasemi, M.; Davoudkhani, I.F.; Akbari, E.; Rahimnejad, A.; Ghavidel, S.; Li, L. A novel and effective optimization algorithm for global optimization and its engineering applications: Turbulent Flow of Water-based Optimization (TFWO). Eng. Appl. Artif. Intell. 2020, 92, 103666. [Google Scholar] [CrossRef]
  59. Abdelminaam, D.S.; Said, M.; Houssein, E.H. Turbulent flow of water-based optimization using new objective function for parameter extraction of six photovoltaic models. IEEE Access 2021, 9, 35382–35398. [Google Scholar] [CrossRef]
  60. Said, M.; Shaheen, A.M.; Ginidi, A.R.; El-Sehiemy, R.A.; Mahmoud, K.; Lehtonen, M.; Darwish, M.M. Estimating Parameters of Photovoltaic Models Using Accurate Turbulent Flow of Water Optimizer. Processes 2021, 9, 627. [Google Scholar] [CrossRef]
  61. Nasri, S.; Nowdeh, S.A.; Davoudkhani, I.F.; Moghaddam, M.J.H.; Kalam, A.; Shahrokhi, S.; Zand, M. Maximum Power Point Tracking of Photovoltaic Renewable Energy System Using a New Method Based on Turbulent Flow of Water-Based Optimization (TFWO) Under Partial Shading Conditions. In Fundamentals and Innovations in Solar Energy; Springer: Singapore, 2021; pp. 285–310. [Google Scholar]
  62. Deb, S.; Houssein, E.H.; Said, M.; AbdElminaam, D.S. Performance of Turbulent Flow of Water Optimization on Economic Load Dispatch Problem. IEEE Acces 2021, 77882–77893. [Google Scholar] [CrossRef]
  63. Fayek, H.H.; Abdalla, O.H. Optimal Settings of BTB-VSC in Interconnected Power System Using TFWO. In Proceedings of the 2021 IEEE 30th International Symposium on Industrial Electronics (ISIE), Kyoto, Japan, 20–23 June 2021; pp. 1–6. [Google Scholar]
  64. Eid, A.; Kamel, S. Optimal Allocation of Shunt Compensators in Distribution Systems using Turbulent Flow of Waterbased Optimization Algorithm. In Proceedings of the 2020 IEEE Electric Power and Energy Conference (EPEC), Edmonton, AB, Canada, 9–10 November 2020; pp. 1–5. [Google Scholar]
  65. Mallipeddi, R.; Jeyadevi, S.; Suganthan, P.N.; Baskar, S. Efficient constraint handling for optimal reactive power dispatch problems. Swarm Evol. Comput. 2012, 5, 28–36. [Google Scholar] [CrossRef]
  66. Nguyen, T.T.; Vo, D.N. Improved social spider optimization algorithm for optimal reactive power dispatch problem with different objectives. Neural Comput. Appl. 2020, 32, 5919–5950. [Google Scholar] [CrossRef]
  67. Emary, E.; Zawbaa, H.M. Impact of chaos functions on modern swarm optimizers. PLoS ONE 2016, 11, e0158738. [Google Scholar] [CrossRef] [Green Version]
  68. Shaheen, M.A.; Hasanien, H.M.; Alkuhayli, A. A novel hybrid GWO-PSO optimization technique for optimal reactive power dispatch problem solution. Ain Shams Eng. J. 2021, 12, 621–630. [Google Scholar] [CrossRef]
  69. Shaheen, A.M.; El-Sehiemy, R.A.; Farrag, S.M. Integrated strategies of backtracking search optimizer for solving reactive power dispatch problem. IEEE Syst. J. 2018, 12, 424–433. [Google Scholar] [CrossRef]
  70. Mouassa, S.; Bouktir, T. Multi-objective ant lion optimization algorithm to solve large-scale multi-objective optimal reactive power dispatch problem. Compel.-Int. J. Comput. Math. Electr. Electron. Eng. 2019, 38, 304–324. [Google Scholar] [CrossRef]
  71. Mugemanyi, S.; Qu, Z.; Rugema, F.X.; Dong, Y.; Bananeza, C.; Wang, L. Optimal Reactive Power Dispatch Using Chaotic Bat Algorithm. IEEE Access 2020, 8, 65830–65867. [Google Scholar] [CrossRef]
  72. Shaw, B.; Mukherjee, V.; Ghoshal, S.P. Solution of reactive power dispatch of power systems by an opposition-based gravitational search algorithm. Int. J. Electr. Power Energy Syst. 2014, 55, 29–40. [Google Scholar] [CrossRef] [Green Version]
  73. Li, Z.; Cao, Y.; Dai, L.V.; Yang, X.; Nguyen, T.T. Finding Solutions for Optimal Reactive Power Dispatch Problem by a Novel Improved Antlion Optimization Algorithm. Energies 2019, 12, 2968. [Google Scholar] [CrossRef] [Green Version]
Figure 1. The proposed model of a whirlpool for the TFWO algorithm.
Figure 1. The proposed model of a whirlpool for the TFWO algorithm.
Mathematics 10 00346 g001
Figure 2. The proposed CTFWO algorithm flow chart.
Figure 2. The proposed CTFWO algorithm flow chart.
Mathematics 10 00346 g002
Figure 3. The IEEE 30-bus system.
Figure 3. The IEEE 30-bus system.
Mathematics 10 00346 g003
Figure 4. Boxplots for all algorithms for the 30-bus system in case 1.
Figure 4. Boxplots for all algorithms for the 30-bus system in case 1.
Mathematics 10 00346 g004
Figure 5. Voltage profiles of load bus for the 30-bus system in case 1.
Figure 5. Voltage profiles of load bus for the 30-bus system in case 1.
Mathematics 10 00346 g005
Figure 6. Representation of reactive power values of the generators for the 30-bus system in case 1.
Figure 6. Representation of reactive power values of the generators for the 30-bus system in case 1.
Mathematics 10 00346 g006
Figure 7. Boxplots for all algorithms for the 30-bus system in case 2.
Figure 7. Boxplots for all algorithms for the 30-bus system in case 2.
Mathematics 10 00346 g007
Figure 8. Voltage profiles of load bus for the 30-bus system in case 2.
Figure 8. Voltage profiles of load bus for the 30-bus system in case 2.
Mathematics 10 00346 g008
Figure 9. Representation of reactive power values of the generators for the 30-bus system in case 2.
Figure 9. Representation of reactive power values of the generators for the 30-bus system in case 2.
Mathematics 10 00346 g009
Figure 10. Boxplots for all algorithms for the 57-bus system in case 3.
Figure 10. Boxplots for all algorithms for the 57-bus system in case 3.
Mathematics 10 00346 g010
Figure 11. Voltage profiles of load bus for the 57-bus system in case 3.
Figure 11. Voltage profiles of load bus for the 57-bus system in case 3.
Mathematics 10 00346 g011
Figure 12. Representation of reactive power values of the generators for the 57-bus system in case 3.
Figure 12. Representation of reactive power values of the generators for the 57-bus system in case 3.
Mathematics 10 00346 g012
Figure 13. Boxplots for all algorithms for the 57-bus system in case 4.
Figure 13. Boxplots for all algorithms for the 57-bus system in case 4.
Mathematics 10 00346 g013
Figure 14. Voltage profiles of load bus for the 57-bus system in case 4.
Figure 14. Voltage profiles of load bus for the 57-bus system in case 4.
Mathematics 10 00346 g014
Figure 15. Representation of reactive power values of the generators for the 57-bus system in case 4.
Figure 15. Representation of reactive power values of the generators for the 57-bus system in case 4.
Mathematics 10 00346 g015
Figure 16. Power loss (Ploss) with number of iterations for the 30-bus power system.
Figure 16. Power loss (Ploss) with number of iterations for the 30-bus power system.
Mathematics 10 00346 g016
Figure 17. Voltage deviation (VD) with number of iterations for the 30-bus power system.
Figure 17. Voltage deviation (VD) with number of iterations for the 30-bus power system.
Mathematics 10 00346 g017
Figure 18. Power loss (Ploss) with number of iterations for the 57-bus power system.
Figure 18. Power loss (Ploss) with number of iterations for the 57-bus power system.
Mathematics 10 00346 g018
Figure 19. Voltage deviation (VD) with number of iterations for the 57-bus power system.
Figure 19. Voltage deviation (VD) with number of iterations for the 57-bus power system.
Mathematics 10 00346 g019
Table 1. Description of test power systems.
Table 1. Description of test power systems.
DescriptionIEEE 30 BusIEEE 57 Bus
Buses, NB3057
Generators, NG67
Transformers, NT415
Shunts, NQ93
Branches, NE4180
Equality constraints60114
Inequality constraints125245
Control variables1927
Discrete variables620
Base case for Ploss, MW5.66027.8637
Base case for TVD, p.u.0.582171.23358
Table 2. Results of case 1 for the 30-bus system.
Table 2. Results of case 1 for the 30-bus system.
ParametersMinMaxCase 1 (Min Ploss)
AEOEOGBOTFWOCTFWO
Generator voltage
V1 (p.u.)0.951.11.0713831.0714721.0710321.0712881.071342
V2 (p.u.)0.951.11.0624221.0621851.0617961.0620561.06216
V5 (p.u.)0.951.11.0399591.0398441.0398461.0398361.039794
V8 (p.u.)0.951.11.0401651.0398171.0398761.0398471.039981
V11 (p.u.)0.951.11.0291381.0365771.0324751.0400131.031899
V13 (p.u.)0.951.11.0604381.061591.0624881.0619491.062353
Transformer tap ratio
T11 (p.u.)0.91.11.01310.9965421.015350.9927841.013433
T12 (p.u.)0.91.10.9080550.9261490.9001610.930270.900373
T15 (p.u.)0.91.10.9810650.9825780.9844480.9831870.983546
T36 (p.u.)0.91.10.9862140.9865340.9867860.9867490.987144
Capacitor bank
QC10 (MVAr)052.5783790.81860.52112300.005125
QC12 (MVAr)050.10995900.26012400
QC15 (MVAr)054.4655154.999614.999891.8706261.870944
QC17 (MVAr)051.9420790.0002540.0802390.5823130.792172
QC20 (MVAr)050.6725550.3279681.7392451.0473824.978545
QC21 (MVAr)052.8946894.6876090.5099664.2616262.360041
QC23 (MVAr)053.2226982.50624.0390200.002876
QC24 (MVAr)051.6089144.9621731.7471894.0892923.716173
QC29 (MVAr)051.6635083.6870044.8233090.0002150
Objective function
Ploss (MW)NANA4.94494.9448754.9454.94494.9448
Generator reactive power
QG1 (MVAr)−29.859.6−3.37149−2.7178−3.06773−2.92771−2.98714
QG2 (MVAr)−244812.0403511.2553710.6388611.1080311.47796
QG5 (MVAr)−30601.5831441.7335641.9535141.7856321.750684
QG8 (MVAr)−26.55326.7798126.5340626.7368226.5638527.28592
QG11 (MVAr)−7.515−5.89765−5.28439−4.32984−4.53925−4.66229
QG13 (MVAr)−7.815.58.157969.039659.7282839.3153519.62484
The best values obtained are in bold.
Table 3. Results of the first objective function for the IEEE 30-bus system.
Table 3. Results of the first objective function for the IEEE 30-bus system.
AEOEOGBOTFWOCTFWO
Worst4.94734.946584.97554.94594.9453
Best4.94494.9448754.9454.94494.94480
Median4.945554.94537454.946354.945154.9449
Mean4.9457154.94554454.9496954.9452054.944915
Std. Deviation0.0006400.000518490.007977760.000243810.00010399
The best values obtained are in bold.
Table 4. Results of case 2 for the 30-bus system.
Table 4. Results of case 2 for the 30-bus system.
ParametersMinMaxCase 2 (Min VD)
AEOEOGBOTFWOCTFWO
Generator voltage
V1 (p.u.)0.951.11.0073211.0049971.0041411.0062131.002472
V2 (p.u.)0.951.11.0086681.004451.0045271.0072221.002336
V5 (p.u.)0.951.11.0163531.0170781.0166461.0172461.017129
V8 (p.u.)0.951.11.0046991.0049351.0052711.0066191.006552
V11 (p.u.)0.951.11.0074151.0031811.0077530.9869870.994936
V13 (p.u.)0.951.11.0182351.0268521.0275311.0234211.033269
Transformer tap ratio
T11 (p.u.)0.91.11.0410811.0370171.0394561.0169571.025889
T12 (p.u.)0.91.10.9061650.9001770.9000010.9079310.9
T15 (p.u.)0.91.10.9602560.9751190.9759750.9685490.985956
T36 (p.u.)0.91.10.9697790.9687310.9700340.970110.969488
Capacitor bank
QC10 (MVAr)054.0818754.0875161.0278962.6761661.742964
QC12 (MVAr)051.9119450.9647422.5003642.6535141.827241
QC15 (MVAr)052.4380760.0002560.0002494.0268150.007227
QC17 (MVAr)053.2476764.9119741.686852.7962583.506281
QC20 (MVAr)053.1343191.6434541.37608204.730291
QC21 (MVAr)054.0027024.9938744.7765484.9999992.19 × 10−6
QC23 (MVAr)050.9393620.045121.0970630.8036422.934356
QC24 (MVAr)053.3141841.9630214.0748331.9281070.020687
QC29 (MVAr)051.5171541.8854783.2576290.0010633.853446
Objective function
VD (p.u.)NANA0.123080.1224280.122020.122060.12127
Generator reactive power
QG1 (MVAr)−29.859.6−29.799−27.7386−29.8−29.8−29.7778
QG2 (MVAr)−24484.050136−6.40245−4.690910.917091−9.34062
QG5 (MVAr)−306027.1388230.3561229.7228629.1253331.54037
QG8 (MVAr)−26.55338.587140.6967340.7379145.6673545.28808
QG11 (MVAr)−7.5154.0045491.9490494.169385−5.75336−2.00473
QG13 (MVAr)−7.815.54.20395910.5082411.026797.99086615.27388
The best values obtained are in bold.
Table 5. Results of the second objective function for the IEEE 30-bus system.
Table 5. Results of the second objective function for the IEEE 30-bus system.
AEOEOGBOTFWOCTFWO
Worst0.128110.1288890.126550.124980.12365
Best0.123080.1224280.122020.122060.12127
Median0.12440.1247710.123790.123670.122195
Mean0.1246460.125178850.12380550.1233650.122363
Std. Deviation0.0012450.001592520.001046120.0009200.000794686
The best values obtained are in bold.
Table 6. Results of case 3 for the IEEE 57-bus system.
Table 6. Results of case 3 for the IEEE 57-bus system.
ParametersMinMaxCase 3 (Min Ploss)
AEOEOGBOTFWOCTFWO
Generator voltage
V1 (p.u.)0.951.11.0842621.0885841.0830971.0883471.086947
V2 (p.u.)0.951.11.0731551.0765891.0723531.0763891.076199
V3 (p.u.)0.951.11.0605081.0611011.0608811.0609361.064546
V6 (p.u.)0.951.11.0543631.055931.0542031.0529981.055437
V8 (p.u.)0.951.11.0722661.0745261.075831.0693321.075181
V9 (p.u.)0.951.11.0433661.0407421.0463841.039331.043497
V12 (p.u.)0.951.11.0510941.0432441.0530731.0440471.046439
Transformer tap ratio
T19 (p.u.)0.91.119.8907713.694127.4084369.1357418.562415
T20 (p.u.)0.91.110.1650515.4992210.687078.74668115.89978
T31 (p.u.)0.91.111.5022913.6231710.519710.1529613.51124
T35 (p.u.)0.91.119.999834.997428.0792088.393339.863767
T36 (p.u.)0.91.13.86920215.1832112.8762918.101798.393917
T37 (p.u.)0.91.116.5787210.016119.81231910.4895710.46434
T41 (p.u.)0.91.115.420049.1732779.7200159.4785369.601751
T46 (p.u.)0.91.15.7982753.4989124.3566675.9429184.812247
T54 (p.u.)0.91.114.060450.0003828.268815.029646.24 × 10−1
T58 (p.u.)0.91.18.5913318.132318.2559778.7936888.864324
T59 (p.u.)0.91.17.4402778.039439.5589486.8402577.132084
T65 (p.u.)0.91.19.0100868.98280910.263097.2322127.519419
T66 (p.u.)0.91.14.494124.7783835.3903953.83714.15625
T71 (p.u.)0.91.17.7291259.1978266.9894556.2036197.338977
T73 (p.u.)0.91.114.157731.17960510.4050710.283278.63043
T76 (p.u.)0.91.110.543535.897096.670637.7076815.909717
T80 (p.u.)0.91.114.33937.5103719.1550398.0801048.890491
Capacitor bank
QC18 (MVAr)02024.4449212.173918.3539787.75299912.36848
QC25 (MVAr)02016.0043814.478114.6684216.7415611.78276
QC53 (MVAr)02016.510531.74529815.4927615.0880814.34732
Objective function
Ploss (MW)NANA23.455423.6899123.499823.365423.3235
Generator reactive power
QG1 (MVAr)−14020046.098764.8637840.5313262.3299151.02177
QG2 (MVAr)−175049.9932149.8950649.995145049.99121
QG3 (MVAr)−106028.6095635.9623742.0787538.0216545.49167
QG6 (MVAr)−825−3.052494.164812−2.940651.498968−3.36924
QG8 (MVAr)−14020060.0768676.310366.0794959.3445769.22393
QG9 (MVAr)−398.9997058.9435468.9996148.9999998.999902
QG12 (MVAr)−15015564.0897343.6968265.4040447.7793849.32905
The best values obtained are in bold.
Table 7. Results of the first objective function for the IEEE 57-bus system.
Table 7. Results of the first objective function for the IEEE 57-bus system.
AEOEOGBOTFWOCTFWO
Worst24.199327.1234623.837125.20124.9111
Best23.455423.6899123.499823.365423.3235
Median23.590225.0388423.6198523.730323.4988
Mean23.68382525.36801323.6357723.83339523.639485
Std. Deviation0.243615891.0556930.102223820.49405790.38384166
The best values obtained are in bold.
Table 8. Results of case 4 for the IEEE 57-bus system.
Table 8. Results of case 4 for the IEEE 57-bus system.
ParametersMinMaxCase 4 (Min VD)
AEOEOGBOTFWOCTFWO
Generator voltage
V1 (p.u.)0.951.11.0212421.0138271.0271511.0319071.014437
V2 (p.u.)0.951.11.0091871.0065511.0161811.0217671.006477
V3 (p.u.)0.951.11.0124011.0099241.0084981.0147311.012832
V6 (p.u.)0.951.11.0017371.0034251.0036671.0010591.008131
V8 (p.u.)0.951.11.018071.0236221.0177041.0033941.030427
V9 (p.u.)0.951.10.9989580.998550.9987120.9890751.008076
V12 (p.u.)0.951.11.0328641.0189751.0292941.0213461.034201
Transformer tap ratio
T19 (p.u.)0.91.115.4197219.808414.34569115.2741210.61522
T20 (p.u.)0.91.111.059928.45543313.304627.82601915.278
T31 (p.u.)0.91.17.1432197.2272837.1102577.2490177.372825
T35 (p.u.)0.91.119.6522817.3138312.1740810.5305817.76376
T36 (p.u.)0.91.113.4404619.9966717.5350519.9901320
T37 (p.u.)0.91.110.1317311.2111410.833569.71989610.79664
T41 (p.u.)0.91.110.8238311.17879.6271059.31707410.74971
T46 (p.u.)0.91.12.4135943.9854164.0972241.681631.734963
T54 (p.u.)0.91.10.0323580.000.0001832.26 × 10−60.00
T58 (p.u.)0.91.13.2479244.7351992.9831372.9931892.95414
T59 (p.u.)0.91.15.9555916.4727458.9430675.7940698.938434
T65 (p.u.)0.91.19.1370578.26830910.095359.79391711.07804
T66 (p.u.)0.91.12.0697240.4198082.11 × 10−60.000.00
T71 (p.u.)0.91.17.4718755.297126.4907494.9884626.106468
T73 (p.u.)0.91.15.31445110.08239.1592379.14533110.33043
T76 (p.u.)0.91.11.8002530.004.71 × 10−50.000.00
T80 (p.u.)0.91.19.0971099.0742988.3456259.1071310.86881
Capacitor bank
QC18 (MVAr)02018.2697419.079134.7268169.51227419.13888
QC25 (MVAr)02022.1496726.6413323.1128417.5015121.75597
QC53 (MVAr)02027.8859527.8945622.6899328.5602827.37095
Objective function
VD (p.u.)NANA0.604950.5968040.603830.585880.58553
Generator reactive power
QG1 (MVAr)−1402003.364011−13.206512.5893723.46288−24.2855
QG2 (MVAr)−175031.8759649.269947.9906149.9745643.33627
QG3 (MVAr)−106059.657658.8993343.9859959.9973558.95072
QG6 (MVAr)−825−6.96418−7.987276.68194910.26215−7.99952
QG8 (MVAr)−14020028.204144.7448928.103313.61207344.07484
QG9 (MVAr)−392.6013418.9799098.6922758.9999758.999156
QG12 (MVAr)−150155153.8968127.2061140.3891126.7261152.9637
The best values obtained are in bold.
Table 9. Results of the second objective function for the IEEE 57-bus system.
Table 9. Results of the second objective function for the IEEE 57-bus system.
AEOEOGBOTFWOCTFWO
Worst0.687921.0679370.722760.694560.61783
Best0.604950.5968040.603830.585880.58553
Median0.648760.7183620.635070.6144650.593385
Mean0.64897150.77516170.6397790.6221490.596695
Std. Deviation0.027365550.141168480.026549730.027744830.011368281
The best values obtained are in bold.
Table 10. Comparison of results for power loss in the 30-bus system.
Table 10. Comparison of results for power loss in the 30-bus system.
Test SystemMinMean
SF–DE [65]4.9464.947
SP–DE [65]4.9474.9667
EC–DE [65]4.9464.9467
SR–DE [65]4.9464.9481
ECHT–DE [65]4.9474.9499
ALC-PSO [20]5.1861-
EB [40]4.963-
QODE [33]5.2953-
PSOGWO [68]5.09037
CKHA [54]5.1163-
GA [68]5.0977-
OGSA [20]5.1676-
PSO [68]5.1041-
AEO4.94494.945715
EO4.9448754.945545
GBO4.9454.949695
TFWO4.94494.945205
CTFWO4.94484.944915
Table 11. Comparison of results for voltage deviation in the 30-bus system.
Table 11. Comparison of results for voltage deviation in the 30-bus system.
Test SystemMinMean
SF–DE [65]0.12310.1243
SP–DE [65]0.12240.1238
EC–DE [65]0.12170.1235
SR–DE [65]0.1230.1241
ECHT–DE [65]0.12290.1239
PGSWT-PSO [26]0.15390.2189
PSO-TVAC [26]0.20640.2376
GA [68]0.3732-
SPSO-TVAC [26]0.13540.1558
PSO [68]0.2816-
SWT-PSO [26]0.16140.1814
PSOGWO [68]0.278-
PSO-CF [26]0.12870.1557
AEO0.123080.124646
EO0.1224280.125179
GBO0.122020.123806
TFWO0.122060.123365
CTFWO0.121270.122363
Table 12. Comparison of results for power loss in the 57-bus system.
Table 12. Comparison of results for power loss in the 57-bus system.
Test SystemMinMean
SF–DE [65]23.36323.7164
SP–DE [65]23.3523.6956
EC–DE [65]23.3423.792
SR–DE [65]23.35523.4392
ECHT–DE [65]23.39623.4963
PSO [44]24.3826-
PGA [16]23.83624.5448
MCBOA [44]23.6943-
PSO-ICA [21]24.1386-
BA [40]24.9254-
BSO [69]24.3744-
MOGWA [43]23.71544-
ALC-PSO [20]23.3923.41
GSA [44]24.4922-
ICA [21]24.1607-
CSA [44]24.2619-
MOALO [70]26.593-
MFOM [40]24.25293-
WCA [51]24.82-
FPA [40]24.8419-
AEO23.455423.68383
EO23.6899125.36801
GBO23.499823.63577
TFWO23.365423.8334
CTFWO23.323523.63949
Table 13. Comparison of results for voltage deviation in the 57-bus system.
Table 13. Comparison of results for voltage deviation in the 57-bus system.
Test SystemMinMean
SF–DE [65]0.5860.6077
SP–DE [65]0.5890.6085
EC–DE [65]0.590.6173
SR–DE [65]0.590.6069
ECHT-DE [65]0.5880.6073
ALC-PSO [20]0.66340.6689
NGWCA [51]0.6501-
BA [71]0.64340.6499
OGSA [72]0.6982-
CBA-III [71]0.64130.644
WCA [51]0.6631-
ALO [73]0.66660.7534
CBA-IV [71]0.63990.6424
GBWCA [51]0.6501-
AEO0.604950.648972
EO0.5968040.775162
GBO0.603830.639779
TFWO0.585880.622149
CTFWO0.585530.596695
Publisher’s Note: MDPI stays neutral with regard to jurisdictional claims in published maps and institutional affiliations.

Share and Cite

MDPI and ACS Style

Abd-El Wahab, A.M.; Kamel, S.; Hassan, M.H.; Mosaad, M.I.; AbdulFattah, T.A. Optimal Reactive Power Dispatch Using a Chaotic Turbulent Flow of Water-Based Optimization Algorithm. Mathematics 2022, 10, 346. https://doi.org/10.3390/math10030346

AMA Style

Abd-El Wahab AM, Kamel S, Hassan MH, Mosaad MI, AbdulFattah TA. Optimal Reactive Power Dispatch Using a Chaotic Turbulent Flow of Water-Based Optimization Algorithm. Mathematics. 2022; 10(3):346. https://doi.org/10.3390/math10030346

Chicago/Turabian Style

Abd-El Wahab, Ahmed M., Salah Kamel, Mohamed H. Hassan, Mohamed I. Mosaad, and Tarek A. AbdulFattah. 2022. "Optimal Reactive Power Dispatch Using a Chaotic Turbulent Flow of Water-Based Optimization Algorithm" Mathematics 10, no. 3: 346. https://doi.org/10.3390/math10030346

APA Style

Abd-El Wahab, A. M., Kamel, S., Hassan, M. H., Mosaad, M. I., & AbdulFattah, T. A. (2022). Optimal Reactive Power Dispatch Using a Chaotic Turbulent Flow of Water-Based Optimization Algorithm. Mathematics, 10(3), 346. https://doi.org/10.3390/math10030346

Note that from the first issue of 2016, this journal uses article numbers instead of page numbers. See further details here.

Article Metrics

Back to TopTop