Blind Image Deblurring via a Novel Sparse Channel Prior
Abstract
:1. Introduction
- A new D/B prior is presented for kernel estimation, which fully explores the relationship between the DCP and BCP. We also verify the effectiveness of D/B.
- We develop an effective optimization strategy for kernel estimation based on the idea of auxiliary variables and the alternating direction minimization (ADM) method.
- Experiments on four databases show that the proposed method is competitive compared with the state-of-the-art blind deblurring algorithms.
2. Related Work
3. Proposed Sparse Channel Prior
Proposed Sparse Channel as an Image Prior
4. Proposed Blind Deblurring Model
4.1. Optimization
4.2. Estimating Intermediate Image l
4.3. Estimating p and g
4.4. Estimating Blur Kernel k
4.5. Estimating Latent Sharp Image
| Algorithm 1 Final latent sharp image restoration. |
Input: Blurry image b and estimated kernel k. 1: Estimate latent image by using the method described in [46] with Laplacian prior; 2: Estimate latent image by using the method described in [47] with total variation prior; 3: Restore the final sharp image : . Output: Sharp latent image . |
| Algorithm 2 The proposed blind deblurring algorithm |
Input: Blurry image y; 1: Initialize the intermediate image l and blur kernel k; 2: Estimate blur kernel k from b; 3: Alternately calculate l and k by the manner of coarse-to-fine levels: 4: Estimate intermediate image l by Equation (18); 5: Estimate blur kernel k by Equation (22); 6: Interpolate solution to finer level as initialization; 7: Calculate the latent sharp image according to Algorithm 1. Output: Sharp latent image . |
5. Results
5.1. Synthetic Image Deblurring
5.2. Real Image Delurring
5.3. The Effectiveness of Proposed Sparse Channel Prior
6. Discussion
6.1. Comparison with Other Related Methods
6.2. Convergence Analysis
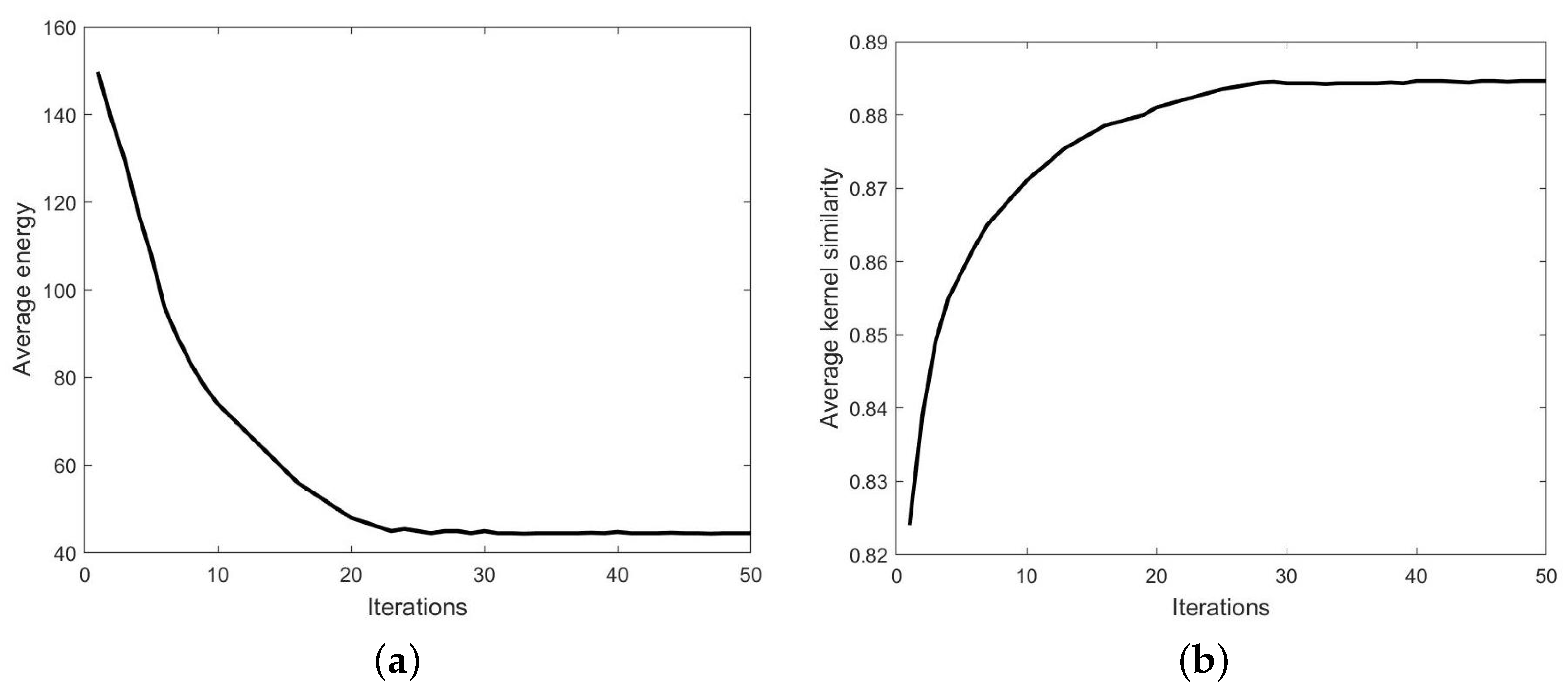
6.3. Running Time
7. Conclusions
Author Contributions
Funding
Institutional Review Board Statement
Informed Consent Statement
Data Availability Statement
Conflicts of Interest
References
- Levin, A.; Weiss, Y.; Durand, F.; Freeman, W.T. Efficient marginal likelihood optimization in blind deconvolution. In Proceedings of the CVPR 2011, Colorado Springs, CO, USA, 20–25 June 2011; pp. 2657–2664. [Google Scholar]
- Michaeli, T.; Irani, M. Blind deblurring using internal patch recurrence. In European Conference on Computer Vision; Springer: Cham, Switzerland, 2014; pp. 783–798. [Google Scholar]
- Gu, S.; Zhang, L.; Zuo, W.; Feng, X. Weighted Nuclear Norm Minimization with Application to Image Denoising. In Proceedings of the 2014 IEEE Conference on Computer Vision and Pattern Recognition, Columbus, OH, USA, 23–28 June 2014; pp. 2862–2869. [Google Scholar] [CrossRef] [Green Version]
- Yair, N.; Michaeli, T. Multi-scale weighted nuclear norm image restoration. In Proceedings of the IEEE Conference on Computer Vision and Pattern Recognition, Salt Lake City, UT, USA, 18–22 June 2018; pp. 3165–3174. [Google Scholar]
- Ren, W.; Cao, X.; Pan, J.; Guo, X.; Zuo, W.; Yang, M.H. Image deblurring via enhanced low-rank prior. IEEE Trans. Image Process. 2016, 25, 3426–3437. [Google Scholar] [CrossRef] [PubMed]
- Xu, L.; Zheng, S.; Jia, J. Unnatural l0 sparse representation for natural image deblurring. In Proceedings of the IEEE Conference on Computer Vision and Pattern Recognition, Portland, OR, USA, 23–28 June 2013; pp. 1107–1114. [Google Scholar]
- Bai, Y.; Jia, H.; Jiang, M.; Liu, X.; Xie, X.; Gao, W. Single Image Blind Deblurring Using Multi-Scale Latent Structure Prior. IEEE Trans. Circuits Syst. Video Technol. 2019, 30, 2033–2045. [Google Scholar] [CrossRef] [Green Version]
- Han, Y.; Kan, J. Blind color-image deblurring based on color image gradients. Signal Process. 2019, 155, 14–24. [Google Scholar] [CrossRef]
- Cao, X.; Ren, W.; Zuo, W.; Guo, X.; Foroosh, H. Scene text deblurring using text-specific multiscale dictionaries. IEEE Trans. Image Process. 2015, 24, 1302–1314. [Google Scholar] [PubMed]
- Varghese, N.; Mohan Mahesh, M.R.; Rajagopalan, A.N. Fast Motion-Deblurring of IR Images. IEEE Signal Process. Lett. 2022, 29, 459–463. [Google Scholar] [CrossRef]
- Fergus, R.; Singh, B.; Hertzmann, A.; Roweis, S.T.; Freeman, W.T. Removing camera shake from a single photograph. In ACM Transactions on Graphics (TOG); ACM: New York, NY, USA, 2006; Volume 25, pp. 787–794. [Google Scholar]
- Levin, A.; Weiss, Y.; Durand, F.; Freeman, W.T. Understanding and evaluating blind deconvolution algorithms. In Proceedings of the 2009 IEEE Conference on Computer Vision and Pattern Recognition, Miami, FL, USA, 20–25 June 2009; pp. 1964–1971. [Google Scholar]
- Xu, L.; Lu, C.; Xu, Y.; Jia, J. Image smoothing via L 0 gradient minimization. In ACM Transactions on Graphics (TOG); ACM: New York, NY, USA, 2011; Volume 30, p. 174. [Google Scholar]
- Krishnan, D.; Tay, T.; Fergus, R. Blind deconvolution using a normalized sparsity measure. In Proceedings of the CVPR 2011, Colorado Springs, CO, USA, 20–25 June 2011; pp. 233–240. [Google Scholar]
- Yang, D.Y.; Wu, X.J.; Yin, H.F. Blind image deblurring via enhanced sparse prior. J. Electron. Imaging 2021, 30, 023031. [Google Scholar] [CrossRef]
- Pan, J.; Hu, Z.; Su, Z.; Yang, M.H. l_0-regularized intensity and gradient prior for deblurring text images and beyond. IEEE Trans. Pattern Anal. Mach. Intell. 2016, 39, 342–355. [Google Scholar] [CrossRef] [PubMed]
- Liu, R.W.; Yin, W.; Xiong, S.; Peng, S. Lo-Regularized Hybrid Gradient Sparsity Priors for Robust Single-Image Blind Deblurring. In Proceedings of the 2018 IEEE International Conference on Acoustics, Speech and Signal Processing, Calgary, AB, Canada, 15–20 April 2018; pp. 1348–1352. [Google Scholar]
- Pan, J.; Sun, D.; Pfister, H.; Yang, M. Deblurring Images via Dark Channel Prior. IEEE Trans. Pattern Anal. Mach. Intell. 2018, 40, 2315–2328. [Google Scholar] [CrossRef] [PubMed]
- Yan, Y.; Ren, W.; Guo, Y.; Wang, R.; Cao, X. Image deblurring via extreme channels prior. In Proceedings of the 2017 IEEE Conference on Computer Vision and Pattern Recognition, Honolulu, HI, USA, 21–26 July 2017; pp. 4003–4011. [Google Scholar]
- Chen, L.; Fang, F.; Wang, T.; Zhang, G. Blind Image Deblurring with Local Maximum Gradient Prior. In Proceedings of the 2019 IEEE/CVF Conference on Computer Vision and Pattern Recognition (CVPR), Long Beach, CA, USA, 15–20 June 2019. [Google Scholar]
- Cho, S.; Lee, S. Fast motion deblurring. ACM Trans. Graph. (TOG) 2009, 28, 145. [Google Scholar] [CrossRef]
- Sun, L.; Cho, S.; Wang, J.; Hays, J. Edge-based blur kernel estimation using patch priors. In Proceedings of the IEEE International Conference on Computational Photography (ICCP), Cambridge, MA, USA, 19–21 April 2013; pp. 1–8. [Google Scholar]
- Zhou, Y.; Komodakis, N. A map-estimation framework for blind deblurring using high-level edge priors. In European Conference on Computer Vision; Springer: Cham, Switzerland, 2014; pp. 142–157. [Google Scholar]
- He, K.; Sun, J.; Tang, X. Single image haze removal using dark channel prior. IEEE Trans. Pattern Anal. Mach. Intell. 2010, 33, 2341–2353. [Google Scholar] [PubMed]
- Shan, Q.; Jia, J.; Agarwala, A. High-quality motion deblurring from a single image. ACM Trans. Graph. (TOG) 2008, 27, 73. [Google Scholar] [CrossRef]
- Joshi, N.; Szeliski, R.; Kriegman, D.J. PSF estimation using sharp edge prediction. In Proceedings of the 2008 IEEE Conference on Computer Vision and Pattern Recognition, Anchorage, AK, USA, 23–28 June 2008; pp. 1–8. [Google Scholar]
- Xu, L.; Jia, J. Two-phase kernel estimation for robust motion deblurring. In European Conference on Computer Vision; Springer: Berlin/Heidelberg, Germany, 2010; pp. 157–170. [Google Scholar]
- Zoran, D.; Weiss, Y. From learning models of natural image patches to whole image restoration. In Proceedings of the 2011 International Conference on Computer Vision, Barcelona, Spain, 6–13 November 2011; pp. 479–486. [Google Scholar] [CrossRef] [Green Version]
- Papyan, V.; Elad, M. Multi-Scale Patch-Based Image Restoration. IEEE Trans. Image Process. 2016, 25, 249–261. [Google Scholar] [CrossRef] [PubMed]
- Sun, J.; Cao, W.; Xu, Z.; Ponce, J. Learning a convolutional neural network for non-uniform motion blur removal. In Proceedings of the 2015 IEEE Conference on Computer Vision and Pattern Recognition (CVPR), Boston, MA, USA, 7–12 June 2015; pp. 769–777. [Google Scholar] [CrossRef] [Green Version]
- Ren, D.; Zuo, W.; Zhang, D.; Xu, J.; Zhang, L. Partial Deconvolution With Inaccurate Blur Kernel. IEEE Trans. Image Process. 2018, 27, 511–524. [Google Scholar] [CrossRef]
- Nah, S.; Kim, T.H.; Lee, K.M. Deep Multi-scale Convolutional Neural Network for Dynamic Scene Deblurring. In Proceedings of the 2017 IEEE Conference on Computer Vision and Pattern Recognition (CVPR), Honolulu, HI, USA, 21–26 June 2017. [Google Scholar]
- Su, S.; Delbracio, M.; Wang, J.; Sapiro, G.; Heidrich, W.; Wang, O. Deep Video Deblurring for Hand-Held Cameras. In Proceedings of the 2017 IEEE Conference on Computer Vision and Pattern Recognition (CVPR), Honolulu, HI, USA, 21–26 June 2017; pp. 237–246. [Google Scholar] [CrossRef]
- Gong, D.; Yang, J.; Liu, L.; Zhang, Y.; Reid, I.; Shen, C.; Van Den Hengel, A.; Shi, Q. From Motion Blur to Motion Flow: A Deep Learning Solution for Removing Heterogeneous Motion Blur. In Proceedings of the 2017 IEEE Conference on Computer Vision and Pattern Recognition (CVPR), Honolulu, HI, USA, 21–26 June 2017; pp. 3806–3815. [Google Scholar] [CrossRef] [Green Version]
- Li, L.; Pan, J.; Lai, W.; Gao, C.; Sang, N.; Yang, M. Learning a Discriminative Prior for Blind Image Deblurring. In Proceedings of the 2018 IEEE/CVF Conference on Computer Vision and Pattern Recognition, Salt Lake City, UT, USA, 18–23 June 2018; pp. 6616–6625. [Google Scholar] [CrossRef] [Green Version]
- Kupyn, O.; Budzan, V.; Mykhailych, M.; Mishkin, D.; Matas, J. DeblurGAN: Blind Motion Deblurring Using Conditional Adversarial Networks. In Proceedings of the 2018 IEEE Conference on Computer Vision and Pattern Recognition, Salt Lake City, UT, USA, 18–23 June 2018; pp. 8183–8192. [Google Scholar]
- Zhang, H.; Dai, Y.; Li, H.; Koniusz, P. Deep Stacked Hierarchical Multi-Patch Network for Image Deblurring. In Proceedings of the 2019 IEEE/CVF Conference on Computer Vision and Pattern Recognition (CVPR), Long Beach, CA, USA, 15–20 June 2019; pp. 5971–5979. [Google Scholar] [CrossRef] [Green Version]
- Shi, X.; Chen, Z.; Wang, H.; Yeung, D.Y.; Wong, W.K.; Woo, W.C. Convolutional LSTM Network: A Machine Learning Approach for Precipitation Nowcasting. In Advances in Neural Information Processing Systems; MIT Press: Cambridge, MA, USA, 2015; pp. 802–810. [Google Scholar]
- Tao, X.; Gao, H.; Shen, X.; Wang, J.; Jia, J. Scale-Recurrent Network for Deep Image Deblurring. In Proceedings of the 2018 IEEE/CVF Conference on Computer Vision and Pattern Recognition, Salt Lake City, UT, USA, 18–23 June 2018; pp. 8174–8182. [Google Scholar] [CrossRef] [Green Version]
- Zheng, S.; Zhu, Z.; Cheng, J.; Guo, Y.; Zhao, Y. Edge Heuristic GAN for Non-Uniform Blind Deblurring. IEEE Signal Process. Lett. 2019, 26, 1546–1550. [Google Scholar] [CrossRef] [Green Version]
- Liang, C.H.; Chen, Y.A.; Liu, Y.C.; Hsu, W.H. Raw Image Deblurring. IEEE Trans. Multimed. 2022, 24, 61–72. [Google Scholar] [CrossRef]
- Chang, M.; Feng, H.; Xu, Z.; Li, Q. Low-Light Image Restoration With Short- and Long-Exposure Raw Pairs. IEEE Trans. Multimed. 2022, 24, 702–714. [Google Scholar] [CrossRef]
- Pan, J.; Sun, D.; Pfister, H.; Yang, M.H. Blind image deblurring using dark channel prior. In Proceedings of the IEEE Conference on Computer Vision and Pattern Recognition, Las Vegas, NV, USA, 27–30 June 2016; pp. 1628–1636. [Google Scholar]
- Köhler, R.; Hirsch, M.; Mohler, B.; Schölkopf, B.; Harmeling, S. Recording and playback of camera shake: Benchmarking blind deconvolution with a real-world database. In European Conference on Computer Vision; Springer: Berlin/Heidelberg, Germany, 2012; pp. 27–40. [Google Scholar]
- Hirsch, M.; Schuler, C.J.; Harmeling, S.; Schölkopf, B. Fast removal of non-uniform camera shake. In Proceedings of the 2011 International Conference on Computer Vision, Barcelona, Spain, 6–13 November 2011; pp. 463–470. [Google Scholar]
- Krishnan, D.; Fergus, R. Fast image deconvolution using hyper-Laplacian priors. In Proceedings of the 22nd International Conference on Neural Information Processing Systems (NIPS’09), Vancouver, BC, Canada, 7–10 December 2009; Curran Associates Inc.: Red Hook, NY, USA, 2009; pp. 1033–1041. [Google Scholar]
- Chan, S.H.; Khoshabeh, R.; Gibson, K.B.; Gill, P.E.; Nguyen, T.Q. An augmented Lagrangian method for total variation video restoration. IEEE Trans. Image Process. 2011, 20, 3097–3111. [Google Scholar] [CrossRef] [PubMed]
- Wen, F.; Ying, R.; Liu, Y.; Liu, P.; Truong, T.K. A Simple Local Minimal Intensity Prior and An Improved Algorithm for Blind Image Deblurring. IEEE Trans. Circuits Syst. Video Technol. 2020, 31, 2923–2937. [Google Scholar] [CrossRef]
- Cho, T.S.; Paris, S.; Horn, B.K.; Freeman, W.T. Blur kernel estimation using the radon transform. In Proceedings of the CVPR 2011, Colorado Springs, CO, USA, 20–25 June 2011; pp. 241–248. [Google Scholar]
- Whyte, O.; Sivic, J.; Zisserman, A.; Ponce, J. Non-uniform deblurring for shaken images. Int. J. Comput. Vis. 2012, 98, 168–186. [Google Scholar] [CrossRef] [Green Version]
- Dong, J.; Pan, J.; Su, Z.; Yang, M.H. Blind image deblurring with outlier handling. In Proceedings of the IEEE International Conference on Computer Vision, Venice, Italy, 22–29 October 2017; pp. 2478–2486. [Google Scholar]
- Pan, L.; Hartley, R.; Liu, M.; Dai, Y. Phase-Only Image Based Kernel Estimation for Single Image Blind Deblurring. In Proceedings of the 2019 IEEE/CVF Conference on Computer Vision and Pattern Recognition (CVPR), Long Beach, CA, USA, 15–20 June 2019; pp. 6027–6036. [Google Scholar] [CrossRef] [Green Version]
- Hu, Z.; Yang, M.H. Good Regions to Deblur. In European Conference on Computer Vision; Springer: Berlin/Heidelberg, Germany, 2012; pp. 59–72. [Google Scholar] [CrossRef]














| Method | Cho et al. [21] | Xu et al. [13] | Levin et al. [1] | Pan et al. [16] | Ours |
|---|---|---|---|---|---|
| PSNR | 23.80 | 26.21 | 24.90 | 27.94 | 28.23 |
Publisher’s Note: MDPI stays neutral with regard to jurisdictional claims in published maps and institutional affiliations. |
© 2022 by the authors. Licensee MDPI, Basel, Switzerland. This article is an open access article distributed under the terms and conditions of the Creative Commons Attribution (CC BY) license (https://creativecommons.org/licenses/by/4.0/).
Share and Cite
Yang, D.; Wu, X.; Yin, H. Blind Image Deblurring via a Novel Sparse Channel Prior. Mathematics 2022, 10, 1238. https://doi.org/10.3390/math10081238
Yang D, Wu X, Yin H. Blind Image Deblurring via a Novel Sparse Channel Prior. Mathematics. 2022; 10(8):1238. https://doi.org/10.3390/math10081238
Chicago/Turabian StyleYang, Dayi, Xiaojun Wu, and Hefeng Yin. 2022. "Blind Image Deblurring via a Novel Sparse Channel Prior" Mathematics 10, no. 8: 1238. https://doi.org/10.3390/math10081238
APA StyleYang, D., Wu, X., & Yin, H. (2022). Blind Image Deblurring via a Novel Sparse Channel Prior. Mathematics, 10(8), 1238. https://doi.org/10.3390/math10081238

