Reliability Assessment of Bridge Structure Using Bilal Distribution
Abstract
1. Introduction
- A reduction method;
- A duplication method which includes
- A hot duplication method;
- Cold duplication with an imperfect switch method;
- Cold duplication with a perfect switch method.
- In Section 2, we introduce key functions that are fundamental to the Bilal (B) distribution.
- In Section 3, presentations of reliability and mean-time-to-failure (MTTF) functions are found for the bridge network system.
- In Section 4, four distinct methods for improving the system are outlined.
- Finally, Section 7 provides an analysis through numerical applications.
2. Fundamental Functions for the Bilal Distribution
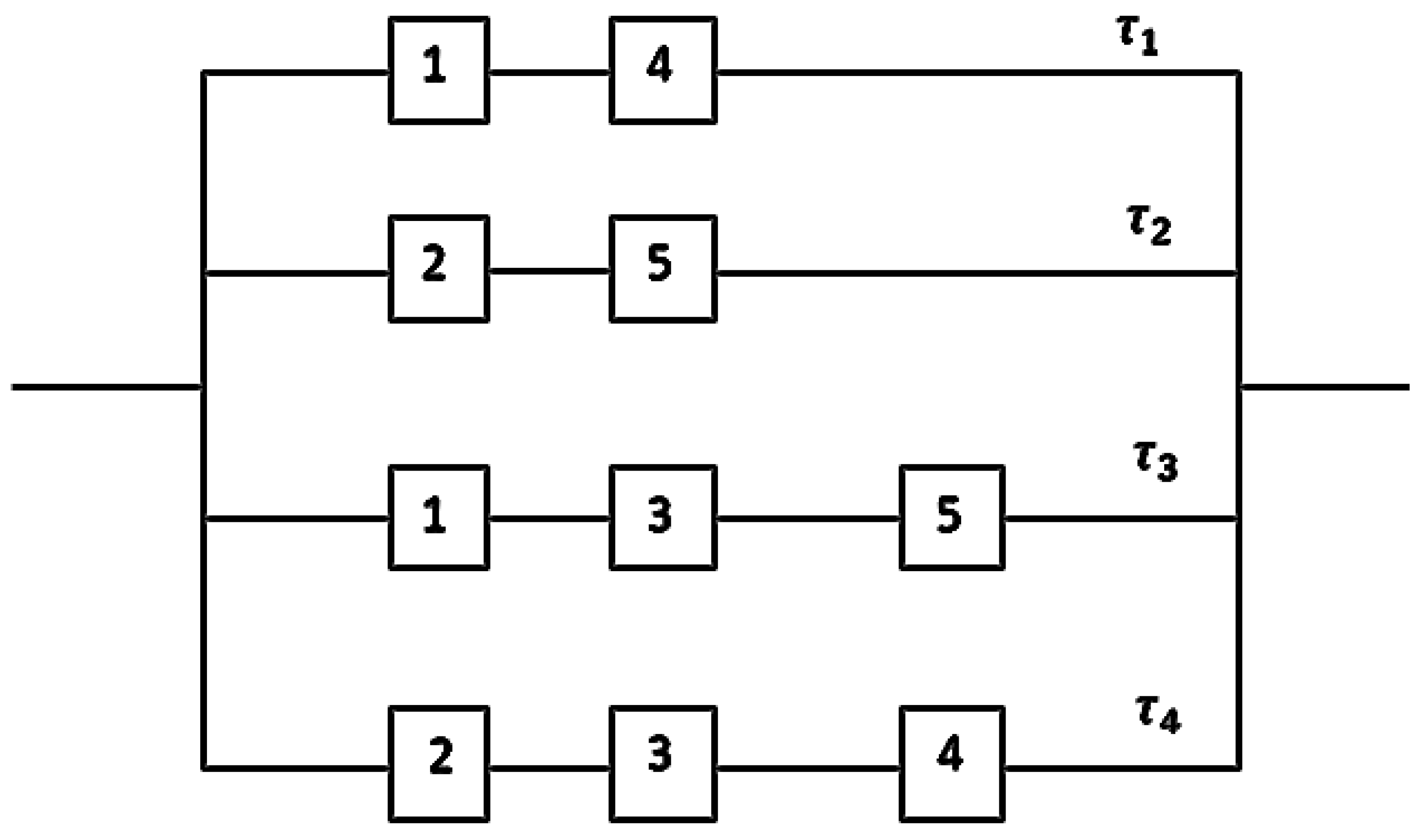
3. The Bridge Structure’s Reliability Function
4. Various Performance-Enhancing Techniques
4.1. Enhancing via the Reduction Method
4.2. Duplication Techniques
4.2.1. Hot Duplication Enhancing Technique
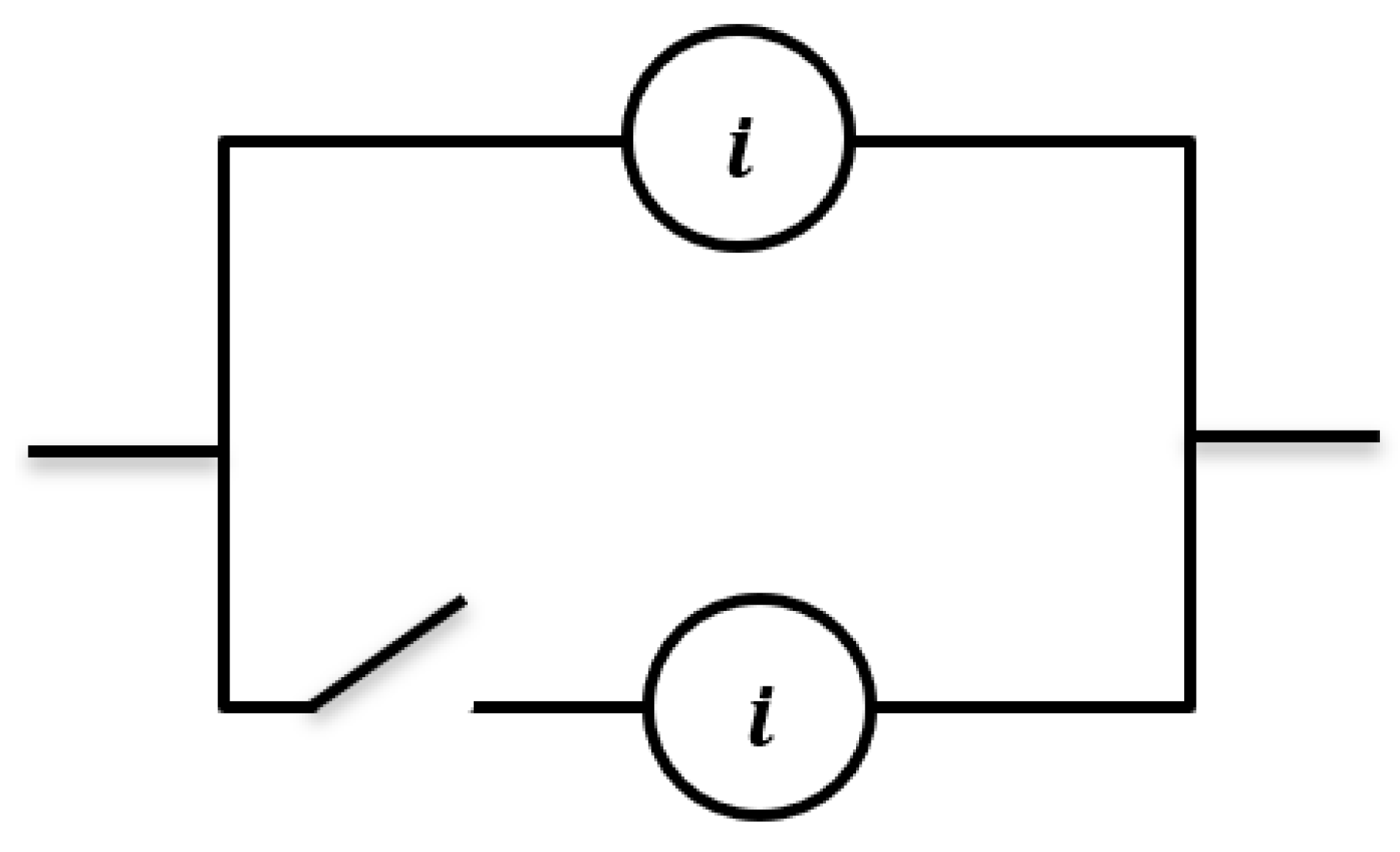
4.2.2. Cold Duplication with an Imperfect Switch Enhancing Technique
4.2.3. Cold Duplication with a Perfect Switch Enhancing Technique
5. The Equivalence Factors of Reliability
6. The Fractiles of
7. Numerical Application
- All components are assumed to be independent and follow a Bilal distribution.
- The scale parameter for the primary component is , and for the imperfect switch, it is .
- Within the reduction method, the failure rates of components that are part of the set A, where A is a subset of for are reduced by a common factor denoted as .
- Components belonging to set B, which is a subset of for , are enhanced through hot and cold duplication methods to improve the bridge’s performance.
- .
- .
- .
- .
- With an increase in , the also increases.
- .
- The most effective method for enhancing the system’s components is the cold duplication technique with a perfect switch, followed by cold duplication with an imperfect switch, which outperforms hot duplication; all of these methods yield better results compared to components without improvement.
- Referring to the data presented in Table 2, it is evident that duplicating the B set within results in an increase in the value of from to . A similar impact on is observed when the failure rates of the components in set A are reduced. Specifically, this effect is observed when the failure rates of the components in the following groups are modified: (1) with a reduction factor of , (2) with a reduction factor of , (3) with a reduction factor of , (4) with a reduction factor of , (5) with a reduction factor of , and (6) with a reduction factor of . These changes are detailed in Table 3.
- In addition to the information provided in Table 2, it is worth noting that the cold duplication of the B set within leads to an increase in the value of , which changes from to . This same effect is observed when the failure rates of the components in set A are reduced. Specifically, this effect is evident when the failure rates of the components within the following groups are adjusted: (1) with a reduction factor of , (2) with a reduction factor of , (3) with a reduction factor of , (4) with a reduction factor of , (5) with a reduction factor of , and (6) with a reduction factor of . These modifications are detailed in Table 4.
- Furthermore, as indicated in Table 2, the cold duplication of the B set within results in an increase in the value of , which moves from to . This same effect is observed when the failure rates of the components in set A are reduced. Specifically, this effect is evident when the failure rates of the components within the following groups are adjusted: (1) with a reduction factor of , (2) with a reduction factor of , (3) with a reduction factor of , (4) with a reduction factor of , (5) with a reduction factor of , and (6) with a reduction factor of . These changes are detailed in Table 5.
- The notation “NE” signifies that there is no equivalence found between the system enhanced through the reduction method and those enhanced through duplication methods.
8. Conclusions
Author Contributions
Funding
Data Availability Statement
Conflicts of Interest
References
- Alghamdi, S.M.; Percy, D.F. Reliability equivalence factors for a series–parallel system of components with exponentiated Weibull lifetimes. IMA J. Manag. Math. 2017, 28, 339–358. [Google Scholar] [CrossRef]
- Baaqeel, H.; Ramadan, A.; El-Desouky, B.; Tolba, A. Evaluating the System Reliability of the Bridge Structure Using the Unit Half-Logistic Geometric Distribution. Sci. Afr. 2023, 2, 48–62. [Google Scholar] [CrossRef]
- Ezzati, G.; Rasouli, A. Evaluating system reliability using linear-exponential distribution function. Int. J. Adv. Stat. Probab. 2015, 3, 15–24. [Google Scholar] [CrossRef]
- Jaramillo-Vacio, R.; Cruz-Salgado, J.; Ochoa-Zezzatti, A. Selection of Factors Influencing for Reliable Electrical Power Transmission Design in Industry 4.0. In Technological and Industrial Applications Associated With Industry 4.0; Springer: Cham, Switerland, 2022; pp. 217–230. [Google Scholar]
- Luo, L.; Xie, X.; Zhang, Y.; He, W. Overview of Calculation Methods of Structural Time-Dependent Reliability. J. Phys. Conf. Ser. 2022, 2148, 12–63. [Google Scholar] [CrossRef]
- Mahmood, Z.; MJawa, T.; Sayed-Ahmed, N.; Khalil, E.M.; Muse, A.H.; Tolba, A.H. An extended cosine generalized family of distributions for reliability modeling: Characteristics and applications with simulation study. Math. Probl. Eng. 2022, 2022, 3634698. [Google Scholar] [CrossRef]
- Mohamed, R.A.; Tolba, A.H.; Almetwally, E.M.; Ramadan, D.A. Inference of reliability analysis for type ii half logistic Weibull distribution with application of bladder cancer. Axioms 2022, 11, 386. [Google Scholar] [CrossRef]
- Mustaf, A.; El-Desouky, B.S.; Taha, A. Evaluating and improving system reliability of bridge structure using gamma distribution. Int. J. Reliab. Appl. 2016, 17, 121–135. [Google Scholar]
- Mustafa, A.; El-Desouky, B.S.; Taha, A. Improving the performance of the series-parallel system with linear exponential distribution. Int. Math. Forum 2016, 11, 1037–1052. [Google Scholar] [CrossRef]
- Mustafa, A.; El-Desouky, B.S.; El-Dawoody, M. Reliability equivalence factors of non-identical components series system with mixture failure rates. Int. J. Reliab. Appl. 2009, 10, 43–57. [Google Scholar]
- Musttaf, A.; El-Faheem, A.A. Reliability equivalence factors of a system with m non-identical mixed of lifetimes. Am. J. Appl. Sci. 2011, 8, 297. [Google Scholar] [CrossRef]
- Mustafa, A.; El-Faheem, A.A. Reliability equivalence factors of a system with mixture of n independent and non-identical lifetimes with delay time. J. Egypt. Math. Soc. 2014, 22, 96–101. [Google Scholar] [CrossRef]
- Papaioannou, I.; Straub, D. Reliability sensitivity analysis with FORM. In Proceedings of the 13th International Conference on Structural Safety and Reliability (ICOSSAR 2022), Shanghai, China, 13–17 September 2022. [Google Scholar]
- Peiravi, A.; Karbasian, M.; Ardakan, M.A.; Coit, D.W. Reliability optimization of series-parallel systems with K-mixed redundancy strategy. Reliab. Eng. Syst. Saf. 2019, 183, 17–28. [Google Scholar] [CrossRef]
- Peyghami, S.; Palensky, P.; Blaabjerg, F. An overview on the reliability of modern power electronic based power systems. IEEE Open J. Power Electron. 2020, 1, 34–50. [Google Scholar] [CrossRef]
- Sarhan, A. Reliability equivalence factor of a bridge network system. Int. J. Reliab. Appl. 2004, 5, 81–103. [Google Scholar]
- Sarhan, A.M.; Mustafa, A. Reliability equivalences of a series system consists of n independent and non-identical components. Int. J. Reliab. Appl. 2006, 7, 111–125. [Google Scholar]
- Sarhan, A.M. Reliability equivalence factors of a general series–parallel system. Reliab. Eng. Syst. Saf. 2009, 94, 229–236. [Google Scholar] [CrossRef]
- Sarhan, A.M. Reliability equivalence factors of a parallel system. Reliab. Eng. Syst. Saf. 2005, 87, 405–411. [Google Scholar] [CrossRef]
- Sarhan, A.M. Reliability equivalence of independent and non-identical components series systems. Reliab. Eng. Syst. Saf. 2000, 67, 293–300. [Google Scholar] [CrossRef]
- Sarhan, A.M. Reliability equivalence with a basic series-parallel system. Appl. Math. Comput. 2002, 132, 115–133. [Google Scholar] [CrossRef]
- El-Faheem, A.A.; Mustafa, A.; Abd El-Hafeez, T. Improving the Reliability Performance for Radar System Based on Rayleigh Distribution. Sci. Afr. 2022, 17, e01290. [Google Scholar] [CrossRef]
- Xia, T.; Si, G.; Shi, G.; Zhang, K.; Xi, L. Optimal selective maintenance scheduling for series-parallel systems based on energy efficiency optimization. Appl. Energy 2022, 314, 118927. [Google Scholar] [CrossRef]
- Xia, Y.; Zhang, G. Reliability equivalence factors in gamma distribution. Appl. Math. Comput. 2007, 187, 567–573. [Google Scholar] [CrossRef]
- Xu, Z.; Saleh, J.H. Machine learning for reliability engineering and safety applications: Review of current status and future opportunities. Reliab. Eng. Syst. Saf. 2021, 211, 107530. [Google Scholar] [CrossRef]
- Abd-Elrahman, A.M. Utilizing ordered statistics in lifetime distributions production: A new lifetime distribution and applications. J. Probab. Stat. Sci. 2013, 11, 153–164. [Google Scholar]









| System | Sets | |||||
|---|---|---|---|---|---|---|
| 3 | 4 | 5 | 6 | 7 | ||
| Original | — | 2.2463 | 2.9951 | 3.7438 | 4.4926 | 5.2414 |
| Hot | 2.3118 | 3.0824 | 3.8530 | 4.6236 | 5.3941 | |
| 2.4740 | 3.2987 | 4.1233 | 4.9480 | 5.7727 | ||
| 2.5427 | 3.3903 | 4.2378 | 5.0854 | 5.9330 | ||
| 2.6352 | 3.5136 | 4.3920 | 5.2704 | 6.1487 | ||
| 2.7050 | 3.6066 | 4.5082 | 5.4099 | 6.3115 | ||
| 2.7974 | 3.7299 | 4.6623 | 5.5948 | 6.5273 | ||
| 2.3162 | 3.0876 | 3.8832 | 4.6551 | 5.4021 | ||
| 2.4907 | 3.3251 | 4.2607 | 5.046 | 5.8466 | ||
| Cold | 2.5652 | 3.3977 | 4.2814 | 5.1113 | 5.9466 | |
| (Imperfect S.) | 2.6623 | 3.5396 | 4.4954 | 5.2370 | 6.1730 | |
| 2.7397 | 3.6087 | 4.5539 | 5.4872 | 6.3153 | ||
| 2.8505 | 3.7933 | 4.6773 | 5.753 | 6.7525 | ||
| 2.3709 | 3.1612 | 3.9516 | 4.7419 | 5.5322 | ||
| 2.7054 | 3.6072 | 4.5090 | 5.4108 | 6.3126 | ||
| Cold | 2.8711 | 3.8282 | 4.7852 | 5.7423 | 6.6993 | |
| (Perfect S.) | 2.9835 | 3.9780 | 4.9724 | 5.9670 | 6.9614 | |
| 3.2056 | 4.2741 | 5.3427 | 6.4112 | 7.4797 | ||
| 3.7945 | 5.0593 | 6.3241 | 7.5890 | 8.8537 | ||
| L | Hot | ||||||
| 0.1 | 3.0345 | 3.0971 | 3.2668 | 3.3248 | 3.4395 | 3.4597 | 3.5613 |
| 0.2 | 2.5253 | 2.5940 | 2.7469 | 2.8129 | 2.9125 | 2.9408 | 3.0320 |
| 0.3 | 2.2009 | 2.2705 | 2.4136 | 2.4826 | 2.5724 | 2.6078 | 2.6921 |
| 0.4 | 1.9490 | 2.0170 | 2.1532 | 2.2227 | 2.3050 | 2.3474 | 2.4264 |
| 0.5 | 1.7329 | 1.7976 | 1.9284 | 1.9965 | 2.0722 | 2.1223 | 2.1969 |
| 0.6 | 1.5339 | 1.5937 | 1.7201 | 1.7851 | 1.8544 | 1.9134 | 1.9841 |
| 0.7 | 1.3388 | 1.3919 | 1.5139 | 1.5740 | 1.6365 | 1.7066 | 1.7734 |
| 0.8 | 1.1321 | 1.1760 | 1.2930 | 1.3454 | 1.3996 | 1.4849 | 1.5475 |
| 0.9 | 0.8812 | 0.9116 | 1.0203 | 1.0597 | 1.1010 | 1.2109 | 1.2678 |
| L | Cold (Imperfect) | ||||||
| 0.1 | 3.0345 | 3.1173 | 3.3403 | 3.4189 | 3.5562 | 3.5890 | 3.6213 |
| 0.2 | 2.5253 | 2.6123 | 2.8069 | 2.8938 | 3.0095 | 3.0534 | 3.1127 |
| 0.3 | 2.2009 | 2.2864 | 2.4646 | 2.5535 | 2.6554 | 2.7087 | 2.8474 |
| 0.4 | 1.9490 | 2.0307 | 2.1972 | 2.2850 | 2.3764 | 2.4388 | 2.5659 |
| 0.5 | 1.7329 | 1.8089 | 1.9662 | 2.0509 | 2.1331 | 2.2051 | 2.3227 |
| 0.6 | 1.5339 | 1.6028 | 1.7521 | 1.8317 | 1.9052 | 1.9881 | 2.0972 |
| 0.7 | 1.3388 | 1.3987 | 1.5402 | 1.6125 | 1.6770 | 1.7731 | 1.8741 |
| 0.8 | 1.1321 | 1.1805 | 1.3134 | 1.3750 | 1.4288 | 1.5425 | 1.6351 |
| 0.9 | 0.8812 | 0.9137 | 1.0337 | 1.0784 | 1.1171 | 1.2574 | 1.3394 |
| L | Cold (Perfect) | ||||||
| 0.1 | 3.0345 | 3.1965 | 3.6369 | 3.8202 | 4.0029 | 4.1094 | 4.8881 |
| 0.2 | 2.5253 | 2.6776 | 3.0354 | 3.2234 | 3.3648 | 3.4972 | 4.1456 |
| 0.3 | 2.2009 | 2.3402 | 2.6511 | 2.8331 | 2.9490 | 3.1009 | 3.6655 |
| 0.4 | 1.9490 | 2.0744 | 2.3520 | 2.5235 | 2.6202 | 2.7895 | 3.2907 |
| 0.5 | 1.7329 | 1.8436 | 2.0946 | 2.2525 | 2.3332 | 2.5193 | 2.9682 |
| 0.6 | 1.5339 | 1.6292 | 1.8570 | 1.9983 | 2.0645 | 2.2681 | 2.6710 |
| 0.7 | 1.3388 | 1.4174 | 1.6232 | 1.7444 | 1.7966 | 2.0191 | 2.3791 |
| 0.8 | 1.1321 | 1.1921 | 1.3743 | 1.4707 | 1.5084 | 1.7521 | 2.0690 |
| 0.9 | 0.8812 | 0.9188 | 1.0705 | 1.1337 | 1.1551 | 1.4228 | 1.6895 |
| A | Hot, B | ||||||
|---|---|---|---|---|---|---|---|
| 0.1 | 0.6323 | 0.1102 | 0.3781 | 0.6612 | NE | NE | |
| 0.8883 | 0.6506 | 0.5851 | 0.4724 | 0.4544 | 0.3716 | ||
| 0.9097 | 0.7120 | 0.6566 | 0.5606 | 0.5452 | 0.4745 | ||
| 0.9414 | 0.7967 | 0.7515 | NE | 0.6539 | 0.5866 | ||
| 0.9419 | 0.8025 | 0.7601 | 0.6827 | 0.6698 | 0.6087 | ||
| 0.9438 | 0.8225 | 0.7889 | 0.7309 | 0.7217 | 0.6793 | ||
| 0.3 | 0.5182 | 0.2908 | 0.3116 | NE | NE | NE | |
| 0.8212 | 0.5413 | 0.4359 | 0.3190 | 0.2782 | 0.1908 | ||
| 0.8622 | 0.6383 | 0.5519 | 0.4555 | 0.4217 | 0.3493 | ||
| 0.9051 | 0.7309 | NE | 0.5652 | 0.8654 | 0.4564 | ||
| NE | NE | 0.6773 | 0.5978 | 0.5703 | 0.5072 | ||
| 0.9097 | 0.7652 | 0.7102 | 0.6491 | 0.6277 | 0.5820 | ||
| 0.5 | 0.4289 | NE | NE | 02240 | 0.1302 | 0.1519 | |
| 0.7822 | 0.4557 | 0.3273 | 0.2080 | 0.1394 | 0.0504 | ||
| 0.8466 | 0.5739 | 0.4690 | 0.3705 | 0.3139 | 0.2403 | ||
| 0.8838 | 0.6764 | 0.5810 | 0.4833 | NE | 0.3388 | ||
| 09068. | 0.7443 | 0.6186 | 0.5395 | 0.4924 | 0.4287 | ||
| 0.8898 | 0.7203 | 0.6525 | 0.5892 | 0.5529 | 0.5056 | ||
| 0.6 | 0.3837 | 0.1189 | 0.2709 | NE | NE | 0.4537 | |
| 0.7689 | 0.4122 | 0.2760 | 0.1553 | 0.0682 | NE | ||
| 0.8336 | 0.5382 | 0.4263 | 0.3263 | 0.2538 | 0.1796 | ||
| 0.8765 | 0.6473 | 0.5431 | 0.4408 | 0.3597 | NE | ||
| 0.8868 | 0.6992 | 0.5916 | 0.5125 | 0.4527 | 0.3890 | ||
| 0.8830 | 0.6975 | 0.6253 | 0.5609 | 0.5143 | 0.4666 | ||
| 0.7 | 0.3347 | 0.7110 | 0.9001 | 0.2087 | 0.1673 | 0.1422 | |
| 0.7605 | 0.3648 | 0.2234 | 0.1019 | NE | NE | ||
| 0.8152 | 0.4965 | 0.3791 | 0.2774 | 0.1829 | 0.1084 | ||
| 0.8720 | 0.6141 | 0.5019 | 0.3936 | 0.2803 | 0.1788 | ||
| 0.8802 | 0.6766 | 0.5648 | 0.4859 | 0.4093 | 0.3458 | ||
| 0.8788 | 0.6728 | 0.5975 | 0.5324 | 0.4716 | 0.4238 | ||
| 0.8 | 0.2776 | 0.3390 | 0.2109 | 0.1007 | NE | NE | |
| 0.7601 | 0.3091 | 0.1666 | 0.0454 | NE | NE | ||
| 0.8120 | 0.4431 | 0.3228 | 0.2195 | 0.0904 | 0.0159 | ||
| 0.8721 | NE | 0.4532 | NE | 0.1613 | 0.0324 | ||
| 0.8768 | 0.6243 | 0.5373 | 0.4598 | 0.3578 | 0.2952 | ||
| 0.8788 | 0.6439 | 0.5679 | 0.5026 | 0.4206 | 0.3729 | ||
| 0.9 | 0.2022 | 0.8761 | 0.3215 | 0.5095 | NE | NE | |
| 0.7788 | 0.2338 | 0.1001 | 0.0912 | NE | NE | ||
| 0.8210 | 0.3615 | 0.2450 | 0.1426 | NE | NE | ||
| 0.8828 | 0.5101 | 03862. | NE | 0.1142 | NE | ||
| 0.8874 | 0.5881 | 0.5085 | 0.4363 | 0.2871 | 0.2275 | ||
| 0.8885 | 0.6057 | 0.5344 | 0.4716 | 0.3485 | 0.3024 | ||
| A | Cold with an Imperfect Switch, B | ||||||
|---|---|---|---|---|---|---|---|
| 0.1 | 0.5449 | 0.3279 | 0.1892 | 0.5173 | 0.1160 | 0.1393 | |
| 0.8554 | 0.5687 | 0.4912 | 0.3755 | 0.3510 | 0.2335 | ||
| 0.8828 | 0.6426 | 0.5766 | 0.4778 | 0.4569 | NE | ||
| 0.9230 | 0.7398 | 0.6824 | 0.5899 | 0.5692 | 0.4645 | ||
| 0.9239 | 0.7492 | 0.6960 | 0.6116 | 0.5929 | 0.4995 | ||
| 0.9271 | 0.7804 | 0.7406 | 0.6813 | 0.6687 | 0.6089 | ||
| 0.3 | 0.4350 | 0.1438 | 0.7329 | 0.6623 | NE | NE | |
| 0.7848 | 0.4618 | 0.3420 | 0.2272 | 0.2514 | 0.0581 | ||
| 0.8336 | 0.5732 | 0.4745 | 0.3795 | 0.3362 | 0.2398 | ||
| 0.8843 | 0.6747 | 0.5836 | 0.4884 | 0.4422 | 0.3319 | ||
| 0.8869 | 0.6941 | 0.6145 | 0.5334 | 0.4955 | 0.4060 | ||
| 0.8911 | 0.7237 | 0.6611 | 0.5455 | 0.5738 | 0.5132 | ||
| 0.5 | 0.3528 | 0.1742 | NE | NE | NE | NE | |
| 0.7486 | 0.3817 | 0.2393 | 0.1257 | 0.0414 | NE | ||
| 0.8075 | 0.5135 | 0.3965 | 0.3025 | 0.2329 | 0.1392 | ||
| 0.8644 | 0.6225 | 0.5099 | 0.4103 | NE | 0.2107 | ||
| 0.8686 | 0.6533 | 0.5608 | 0.4827 | 0.4221 | 0.3360 | ||
| 0.8726 | 0.6812 | 0.6059 | 0.5455 | 0.5009 | 0.4406 | ||
| 0.6 | 0.3123 | NE | NE | 0.2291 | 0.4262 | 0.8821 | |
| 0.7381 | 0.3420 | 0.1925 | 0.0797 | NE | NE | ||
| 0.7990 | 0.4807 | 0.3571 | 0.2633 | 0.1758 | 0.0179 | ||
| 0.8588 | 0.5950 | 0.4734 | 0.3707 | NE | 0.1360 | ||
| 0.8636 | 0.6334 | 0.5373 | 0.4607 | 0.3855 | 0.3012 | ||
| 0.8672 | 0.6603 | 0.5808 | 0.5205 | 0.4641 | 0.4043 | ||
| 0.7 | 0.2692 | 0.2455 | NE | NE | 0.9060 | 0.1752 | |
| 0.7335 | 0.2994 | 0.1459 | 0.0344 | NE | NE | ||
| 0.7940 | 0.4424 | 0.3143 | 0.1562 | NE | NE | ||
| 0.8565 | 0.5639 | 0.4343 | NE | 0.1792 | 0.0332 | ||
| 0.8619 | 0.6124 | 0.5150 | 0.4404 | 0.3460 | 0.2634 | ||
| 0.8650 | 0.6380 | 0.5560 | 0.4960 | 0.4240 | 0.3650 | ||
| 0.8 | 0.2200 | 0.1186 | 0.2214 | 0.7322 | NE | NE | |
| 0.7384 | 0.2503 | 0.0976 | NE | NE | NE | ||
| 0.7948 | 0.3937 | 0.2640 | 0.1711 | 0.0213 | NE | ||
| 0.8596 | NE | 0.3888 | NE | 0.0430 | 0.1651 | ||
| 0.8653 | 0.5889 | 0.4936 | 0.4224 | 0.2999 | 0.2209 | ||
| 0.8677 | 0.6127 | 0.5308 | 0.4720 | 0.3763 | 0.3189 | ||
| 0.9 | 0.1570 | 01177 | 0.0921 | NE | NE | NE | |
| 0.7648 | 0.1856 | 0.4457 | NE | NE | NE | ||
| 0.8096 | 0.3197 | 0.1962 | 0.1074 | NE | NE | ||
| 0.8479 | 0.4678 | 0.1370 | 0.2755 | NE | NE | ||
| 0.8801 | 0.5598 | 0.4744 | 0.4109 | 0.2377 | 0.1646 | ||
| 0.8814 | 0.5801 | 0.5045 | 0.4500 | 0.3102 | 0.2562 | ||
| A | Cold with a Perfect Switch, B | ||||||
|---|---|---|---|---|---|---|---|
| 0.1 | 0.2809 | 0.8221 | 0.4718 | 0.6185 | NE | NE | |
| 0.7396 | 0.3168 | 0.2028 | 0.1095 | 0.0622 | NE | ||
| 0.7868 | 0.4277 | 0.3308 | 0.2522 | 0.2129 | 0.01404 | ||
| 0.8542 | 0.5397 | NE | NE | 0.2957 | 0.0213 | ||
| 0.8573 | 0.5665 | 0.4741 | 0.3939 | 0.3518 | 0.1186 | ||
| 0.0861 | 0.6513 | 0.5934 | 0.5465 | 0.5229 | 0.4023 | ||
| 0.3 | 0.2013 | 0.4992 | 0.5102 | 0.4481 | NE | NE | |
| 0.6729 | 0.2317 | 0.2025 | NE | NE | NE | ||
| 0.7444 | 0.3832 | 0.2488 | 0.1813 | 0.1084 | NE | ||
| 0.8169 | 0.4923 | 0.3426 | 0.2593 | 0.1619 | NE | ||
| 0.8233 | 0.5371 | 0.4146 | 0.3484 | 0.2727 | 0.0668 | ||
| 0.8333 | 0.6034 | 0.5188 | 0.4764 | 0.4541 | 0.4305 | ||
| 0.5 | 0.1497 | NE | NE | 0.5316 | 0.2070 | 0.9611 | |
| 0.6528 | 0.1762 | NE | NE | NE | 0.2641 | ||
| 0.7321 | 0.3444 | 0.1925 | 0.1318 | 0.0227 | NE | ||
| 0.8069 | 0.4558 | 0.2802 | 0.2006 | 0.0379 | 0.0021 | ||
| 0.8153 | 0.5179 | 0.3857 | 0.3290 | 0.2191 | 0.0333 | ||
| 0.8232 | 0.5724 | 0.4749 | 0.4359 | 0.3652 | 0.2610 | ||
| 0.6 | 0.1266 | 0.7761 | 0.9223 | 0.3008 | 0.1635 | 0.2269 | |
| 0.5534 | 0.1512 | 0.7180 | 0.2855 | NE | NE | ||
| 0.7323 | 0.3228 | 0.1661 | 0.1088 | NE | NE | ||
| 0.8081 | 0.4370 | 0.2515 | 0.1731 | NE | NE | ||
| 0.8170 | 0.5096 | 0.3770 | 0.3250 | 0.1941 | 0.0180 | ||
| 0.8236 | 0.5587 | 0.4579 | 0.4208 | 0.3341 | 0.2336 | ||
| 0.7 | 0.1038 | NE | NE | 0.1168 | 0.3902 | 0.1853 | |
| 0.6623 | 0.1260 | NE | 0.9127 | NE | 0.4038 | ||
| 0.7376 | 0.2976 | 0.1391 | 0.0854 | NE | NE | ||
| 0.8142 | 0.4161 | 0.1150 | 0.27143 | NE | NE | ||
| 0.8233 | 0.5019 | 0.3723 | 0.3256 | 0.1683 | 0.0026 | ||
| 0.8284 | 0.5453 | 0.4436 | 0.4089 | 0.3014 | 0.2052 | ||
| 0.8 | 0.07985 | 0.7544 | 0.7423 | 0.0991 | NE | NE | |
| 0.6838 | 0.0992 | NE | 0.8300 | 0.7713 | 0.1108 | ||
| 0.7510 | 0.2654 | 0.1095 | 0.0608 | NE | NE | ||
| 0.8276 | 0.3904 | NE | 0.1136 | 0.6801 | NE | ||
| 0.8362 | 0.4946 | 0.3734 | 0.3333 | 0.1399 | NE | ||
| 0.8397 | 0.5316 | 0.4328 | 0.4017 | 0.2640 | 0.1735 | ||
| 0.9 | 0.0524 | 0.1441 | 0.8331 | 0.2322 | 0.4016 | NE | |
| 0.7318 | 0.0673 | NE | NE | 0.2266 | 0.5580 | ||
| 0.7824 | 0.2162 | 0.0738 | 0.0334 | NE | NE | ||
| 0.8560 | 0.3522 | NE | 0.0760 | NE | 0.1792 | ||
| 0.8628 | 0.4884 | 0.3863 | 0.3562 | 0.1044 | NE | ||
| 0.8646 | 0.5168 | 0.4293 | 0.4043 | 0.2145 | 0.1332 | ||
Disclaimer/Publisher’s Note: The statements, opinions and data contained in all publications are solely those of the individual author(s) and contributor(s) and not of MDPI and/or the editor(s). MDPI and/or the editor(s) disclaim responsibility for any injury to people or property resulting from any ideas, methods, instructions or products referred to in the content. |
© 2024 by the authors. Licensee MDPI, Basel, Switzerland. This article is an open access article distributed under the terms and conditions of the Creative Commons Attribution (CC BY) license (https://creativecommons.org/licenses/by/4.0/).
Share and Cite
Ramadan, A.T.; Alamri, O.A.; Tolba, A.H. Reliability Assessment of Bridge Structure Using Bilal Distribution. Mathematics 2024, 12, 1587. https://doi.org/10.3390/math12101587
Ramadan AT, Alamri OA, Tolba AH. Reliability Assessment of Bridge Structure Using Bilal Distribution. Mathematics. 2024; 12(10):1587. https://doi.org/10.3390/math12101587
Chicago/Turabian StyleRamadan, Ahmed T., Osama Abdulaziz Alamri, and Ahlam H. Tolba. 2024. "Reliability Assessment of Bridge Structure Using Bilal Distribution" Mathematics 12, no. 10: 1587. https://doi.org/10.3390/math12101587
APA StyleRamadan, A. T., Alamri, O. A., & Tolba, A. H. (2024). Reliability Assessment of Bridge Structure Using Bilal Distribution. Mathematics, 12(10), 1587. https://doi.org/10.3390/math12101587

