Analysis of the Health Examination Service Process Using Service Blueprint: Focus on the Older Adult Patient in South Korea
Abstract
:1. Introduction
2. Research Design and Methodology
2.1. Service Blueprint
2.2. Subjects and Duration of Study
3. Results
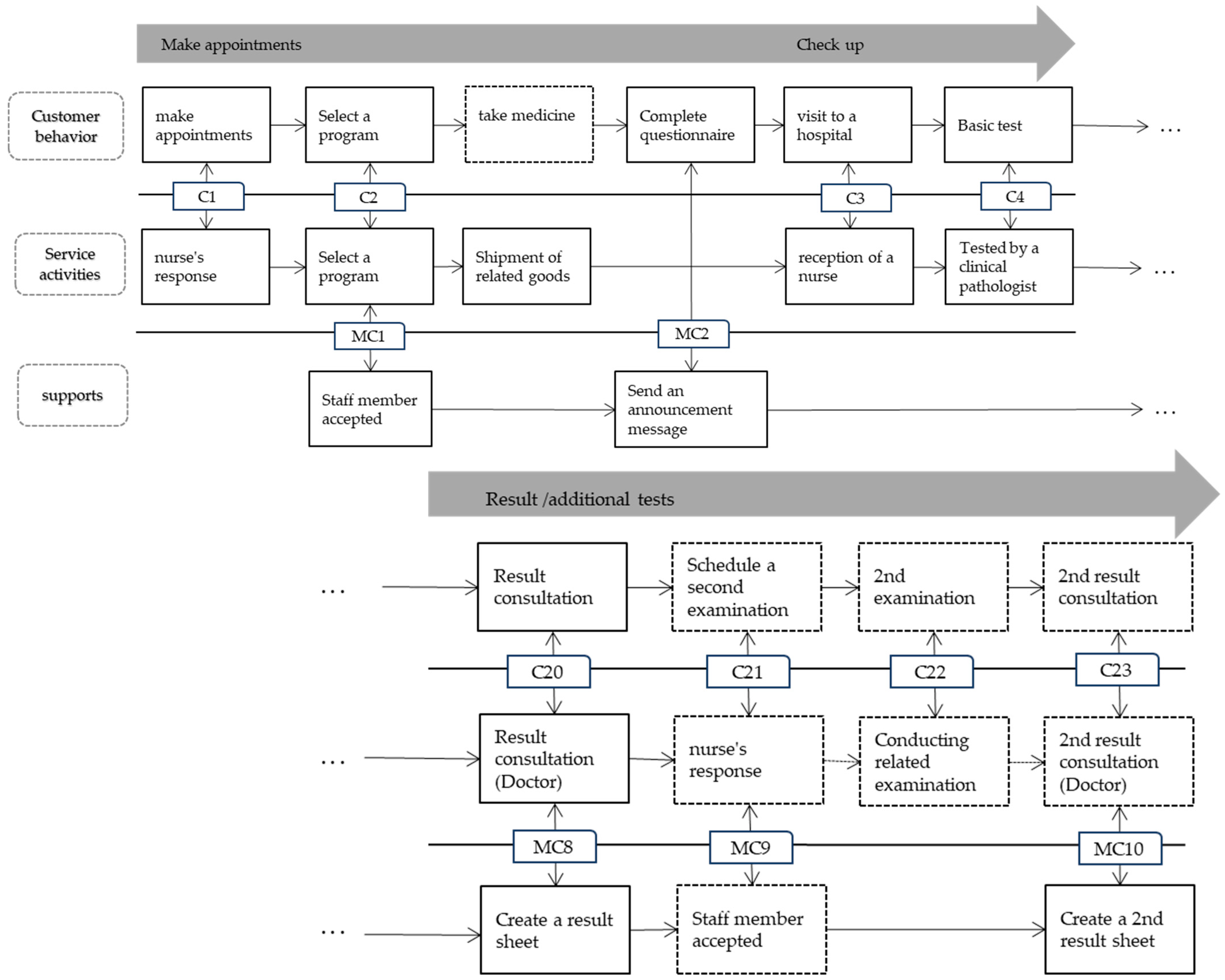
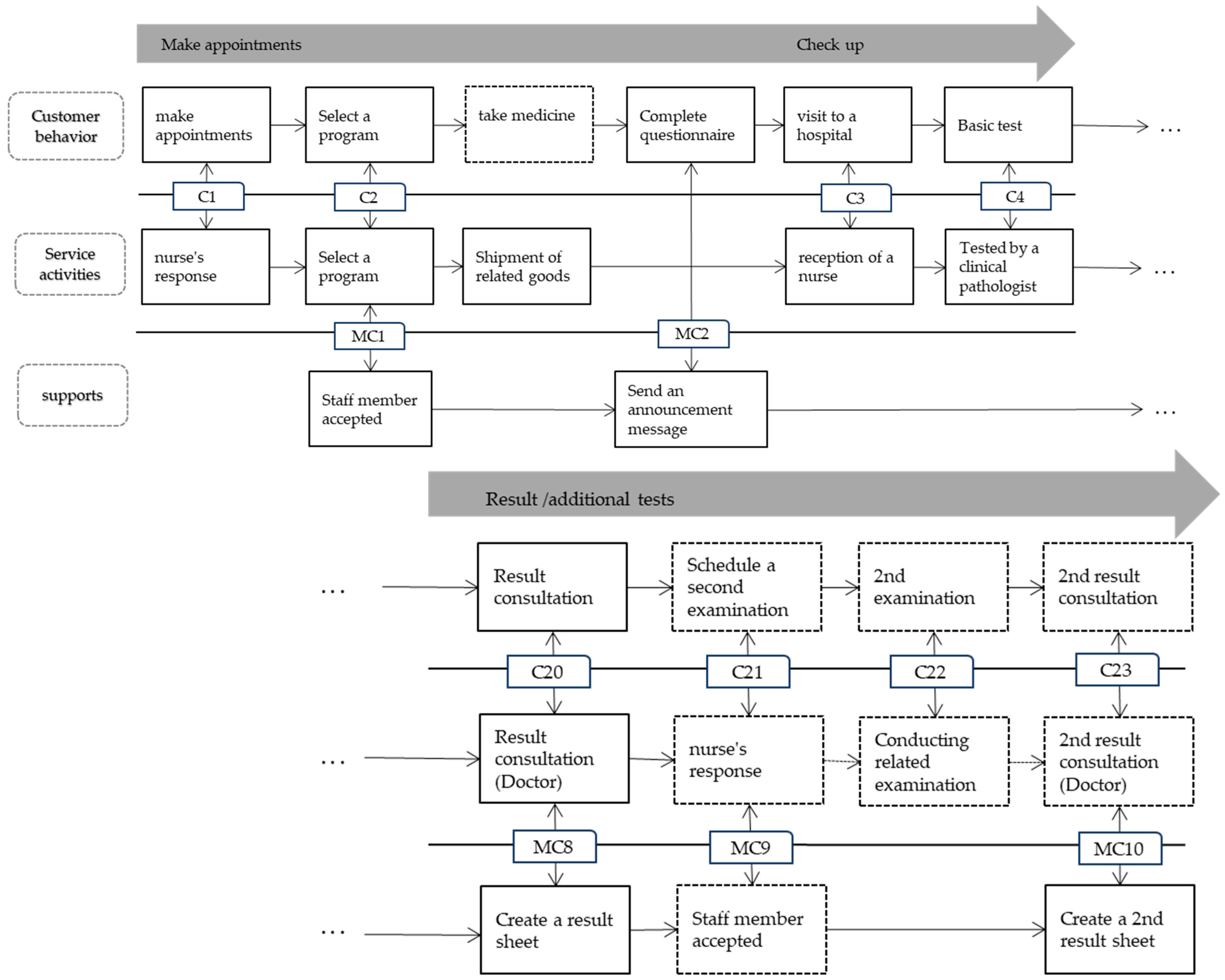
3.1. Health Examination Services Blueprint
3.2. MOT for Health Examination Service
4. Discussion and Conclusions
Author Contributions
Funding
Institutional Review Board Statement
Informed Consent Statement
Data Availability Statement
Conflicts of Interest
References
- Statistics Korea. Population and Housing Census. 2020. Available online: https://kostat.go.kr/anse/ (accessed on 1 October 2023).
- Statistics Korea. The Results of the 2020 Future Population Estimate. 2020. Available online: https://kostat.go.kr/anse/ (accessed on 1 October 2023).
- Kim, M.H.; Kim, C.Y.; Park, Y.K.; Park, Y.A.; Cho, H.J. How Did Health Screening Become an ‘Industry’? People’s Health Institute Research Paper. 2015. Available online: http://health.re.kr/?p=2510 (accessed on 1 October 2023).
- Korean Ministry of Food and Drug Safety. Health Industry Statistics; Korean Ministry of Food and Drug Safety: Cheongju-si, Republic of Korea, 2017.
- Korean National Health Insurance Corporation. Health Screening Statistics 2021. 2023. Available online: https://kosis.kr/statHtml/statHtml.do?orgId=350&tblId=DT_35007_N144_1&conn_path=I2 (accessed on 1 October 2023).
- Korea Health Industry Development Institute. White Paper. 2014. Available online: https://www.khidi.or.kr/eps (accessed on 1 October 2023).
- Quinn, J.B.; Baruch, J.J.; Paquette, P.C. Technology in services. Sci. Am. 1987, 257, 50–59. [Google Scholar] [CrossRef]
- Heinonen, K. Reconceptualizing customer perceived value—The value of time and place. Manag. Serv. Qual. 2004, 14, 205–215. [Google Scholar] [CrossRef]
- Ramírez, R.; Wallin, J. Prime Movers: Define Your Business or Have Someone Define It against You; John Wiley & Sons Ltd.: Chichester, UK, 2000. [Google Scholar]
- Chen, H.R.; Cheng, B.W. Applying the ISO 9001 process approach and service blueprint to hospital management systems. TQM J. 2012, 24, 418–432. [Google Scholar] [CrossRef]
- Susanto, B.P.; Wurjaningrum, F. Service blueprint and quality function deployment in designing service quality improvement in hospital. Adv. Qual. Funct. Deploy. 2019, 9, 287–299. [Google Scholar]
- Siddiqui, M.U.H.; Khafagy, A.A.; Majeed, F. Program Report: Improving Patient Experience at an Outpatient Clinic Using Continuous Improvement Tools. Healthcare 2023, 11, 2301. [Google Scholar] [CrossRef]
- Lee, D.H. Operational Performance Improvement through Process Innovation of Healthcare Service Encounter. J. Korea Serv. Manag. Soc. 2016, 17, 103–130. [Google Scholar]
- Jimenez, J.; del Rio, A.; Berman, A.N.; Grande, M. Personalizing Digital Health: Adapting Health Technology Systems to Meet the Needs of Different Older Populations. Healthcare 2023, 11, 2140. [Google Scholar] [CrossRef] [PubMed]
- Reinartz, W.; Ulaga, W. How to sell services more profitably. Harv. Bus. Rev. 2008, 86, 90–96, 129. [Google Scholar] [PubMed]
- Shostack, L. Designing services that deliver. Harv. Bus. Rev. 1984, 62, 133–139. [Google Scholar]
- Ryu, D.; Lim, C.; Kim, K. Development of a service blueprint for the online-to-offline integration in service. J. Retail. Consum. Serv. 2020, 54, 101944. [Google Scholar] [CrossRef]
- Kim, Y.S.; Park, Y.T.; Seo, Y.H.; Yu, W.J.; Yu, H.J.; Lee, D.G. Service Management-Strategy System Case; Beopmunsa: Paju, Republic of Korea, 2002. [Google Scholar]
- Lee, J.; Kim, Y.; Lee, D. Analyzing the service blueprint for aircraft cabin service. J. Korean Soc. Qual. Manag. 2010, 38, 593. [Google Scholar]
- Choung, E.; Cho, M. Customer Dissatisfaction Analysis of In-flight Service through Service Fail Points employing Service Blueprint. Korea Acad. Soc. Hotel. Adm. 2009, 18, 267–286. [Google Scholar]
- Park, G.W.; Park, K.T. A study on the improvement of hospital service using service blueprint. J. Inf. Technol. Serv. 2008, 7, 223–242. [Google Scholar]
- The Korean Law Information Center. Medical Service Act. 2021. Available online: https://law.go.kr/LSW/eng/engLsSc.do?menuId=2§ion=lawNm&query=medical+service+act&x=0&y=0#liBgcolor14 (accessed on 1 October 2023).
- Silva, H.M.; do Nascimento, M.M.G.; de Morais Neves, C.; Oliveira, I.V.; Cipolla, C.M.; de Oliveira, G.C.B.; de Oliveira, D.R. Service blueprint of comprehensive medication management: A mapping for outpatient clinics. Res. Soc. Adm. Pharm. 2021, 17, 1727–1736. [Google Scholar] [CrossRef] [PubMed]
- Shie, A.J.; Wu, W.F.; Yang, M.; Wan, X.; Li, H. Design and process optimization of combined medical and elderly care services: An integrated service blueprint–TRIZ model. Front. Public Health 2022, 10, 965443. [Google Scholar] [CrossRef] [PubMed]
- Buttle, F. SERVQUAL: Review, critique, research agenda. Eur. J. Mark. 1996, 30, 8–32. [Google Scholar] [CrossRef]
- Gremler, D.D. The critical incident technique in service research. J. Serv. Res. 2004, 7, 65–89. [Google Scholar] [CrossRef]


| Hospitals | A | B | C | D |
|---|---|---|---|---|
| Types of Hospitals | general hospital | |||
| Location (Population of a city) | Busan (3.3 million) | Yeonggwang (0.05 million) | Busan (3.3 million) | Suwon (1.19 million) |
| Hospital Size (Number of beds) | 432 | 322 | 378 | 1161 |
| Operating Revenue | $37 million | $31 million | $15 million | $560 million |
| Number of Doctors | 65 | 25 | 83 | 675 |
| Experts involved in the survey | 1 staff nurse 1 Ph.D. in Nursing 2 Ph.D.s in Business 1 Ph.D. in Economics | 1 staff nurse 1 Ph.D. in Social Welfare 1 Ph.D. in Public Health 2 Ph.D.s in Business 1 Ph.D. in Economics | 1 staff nurse 1 Ph. D. in Nursing 2 Ph. D. s in Business 1 Ph. D. in Economics | 1 staff nurse 1 Medical Doctor 2 Ph. D. s in Business 1 Ph. D. in Economics |
Disclaimer/Publisher’s Note: The statements, opinions and data contained in all publications are solely those of the individual author(s) and contributor(s) and not of MDPI and/or the editor(s). MDPI and/or the editor(s) disclaim responsibility for any injury to people or property resulting from any ideas, methods, instructions or products referred to in the content. |
© 2023 by the authors. Licensee MDPI, Basel, Switzerland. This article is an open access article distributed under the terms and conditions of the Creative Commons Attribution (CC BY) license (https://creativecommons.org/licenses/by/4.0/).
Share and Cite
Kim, D.; Cho, J. Analysis of the Health Examination Service Process Using Service Blueprint: Focus on the Older Adult Patient in South Korea. Healthcare 2023, 11, 2709. https://doi.org/10.3390/healthcare11202709
Kim D, Cho J. Analysis of the Health Examination Service Process Using Service Blueprint: Focus on the Older Adult Patient in South Korea. Healthcare. 2023; 11(20):2709. https://doi.org/10.3390/healthcare11202709
Chicago/Turabian StyleKim, Donghee, and Jungeun Cho. 2023. "Analysis of the Health Examination Service Process Using Service Blueprint: Focus on the Older Adult Patient in South Korea" Healthcare 11, no. 20: 2709. https://doi.org/10.3390/healthcare11202709
APA StyleKim, D., & Cho, J. (2023). Analysis of the Health Examination Service Process Using Service Blueprint: Focus on the Older Adult Patient in South Korea. Healthcare, 11(20), 2709. https://doi.org/10.3390/healthcare11202709
