Next Article in Journal
Recent Sensing Technologies of Imperceptible Water in Atmosphere
Next Article in Special Issue
Photonics of Viburnum opulus L. Extracts in Microemulsions with Oxygen and Gold Nanoparticles
Previous Article in Journal / Special Issue
Femtosecond Direct Laser Writing of Silver Clusters in Phosphate Glasses for X-ray Spatially-Resolved Dosimetry
 
 
Font Type:
Arial Georgia Verdana
Font Size:
Aa Aa Aa
Line Spacing:
Column Width:
Background:
Article

A Comparative Study of Aqueous and Non-Aqueous Solvents to Be Used in Low-Temperature Serial Molecular–Electronic Sensors

Moscow Institute of Physics and Technology, 141700 Dolgoprudny, Russia
*
Author to whom correspondence should be addressed.
Chemosensors 2022, 10(3), 111; https://doi.org/10.3390/chemosensors10030111
Submission received: 28 January 2022 / Revised: 9 March 2022 / Accepted: 11 March 2022 / Published: 12 March 2022
(This article belongs to the Special Issue Optical Chemical Sensors and Spectroscopy)

Abstract

:
This paper presents the experimental results of studying the samples of the electrochemical sensors of motion parameters on the base of Molecular Electronics Technology (MET). The sensors with microelectromechanical (MEMS) electrode assembly use electrolytes based on aqueous and non-aqueous solutions of potassium and lithium iodides. Electrolyte solutions contain impurities of ionic liquids and alcohols to achieve stable low-temperature operation and acceptable technical parameters of serial devices. The dependence of the general sensitivity and the shape of the amplitude-frequency characteristic on temperature have been studied. For the marginally acceptable samples, which had an acceptable temperature dependence of the conversion coefficient and low activation energies for the diffusion coefficient, the level of self-noise was found. The activation energy of the electrolyte diffusion coefficient was determined based on the analysis of the dependence of the background current on temperature. A conclusion was made regarding the possible prospects for using the studied solutions and components for operation in serial devices.

1. Introduction

Electrochemical sensors based on the principles of molecular electronics have successfully been used to record the seismic and acoustic effects of ultra-low amplitude [1,2]. Devices of this type have high sensitivity, mechanical strength, and low sensitivity to inclinations. Due to these properties, they are widely used in seismic science [3,4] and geophysics [5,6] and even in related problems of building monitoring [7,8] and navigation [9]. However, a few years ago the basis for the production of such sensors of motion parameters was micro ceramic technology [10,11]. The main technical progress in recent years was in the combination of the molecular–electronic principle of signal measuring with micro technologies for processing sensing elements. The resent results were obtained at the University of Arizona, the Institute of Electronics of the Chinese Academy of Sciences, and the Moscow Institute of Physics and Technology. Other studies [12,13] show a sensitive element with an ultrashort channel, in which the transformation takes place. The research in [14] describes the creation and technical parameters of a sensitive element, which is a system of silicon plates with holes and thin platinum layers on its surface. Another similar design, with the difference that a thin layer of parylene, was used as a substrate for the deposition of platinum layers instead of a silicon substrate, is described in [15] and, in general, has a similar disadvantage. Another group of solutions, presented in [16,17,18,19], uses flat electrodes deposited on the surface of a silicon wafer containing holes made using electrochemical etching technology.
At the same time, the performance of electrochemical liquid meters is significantly affected by temperature. The operating range of the device, the stability of characteristics, the general sensitivity, and the self-noise depend significantly on temperature. In this regard, the study of such effects, especially for a new type of sensors where new effects may appear associated with the transition to new characteristic dimensions of the system, is extremely important.
There has been a lot of research into the temperature behavior of molecular–electronic converters characteristics in recent years. Thus, it was possible not only to create a unified theory for the temperature dependence of the amplitude-frequency and phase-frequency characteristics [20], but also to propose effective methods for temperature compensation of the observed effects [21,22]. Models of the behavior of the characteristics of molecular electronic converters at high temperatures are described in [23]. The experimental results of successful prototypes of seismic sensors based on the principles of molecular technology for operation in the extreme conditions of underground mines with significantly elevated temperatures up to 150 °C and pressures up to 10 atmospheres have been presented [24]. At the same time, a group of researchers from the University of Arizona and the Hong Kong University of Science and Technology was able to demonstrate a significant fundamental advance in the study of the properties and prospects for the use of molecular-electron seismic meters for the study of planets based on the use of so-called ionic liquids [25,26]. It has been demonstrated that compositions of electrolytes with components of ionic liquids can significantly reduce the temperature of the phase transition, while maintaining conductivity and viscosity in acceptable intervals. Achieving the crystallization temperature of aqueous electrolyte solutions for molecular–electronic systems below −105 degrees Celsius has been successful [27]. There have been documented cases of successful combined use of such ionic liquids as 1-butyl-3-methylimidazolium iodide and ethylammonium nitrate for the preparation of aqueous electrolyte solutions based on lithium triiodide [28]. Further research and the use of non-aqueous molecular solvents (propylene carbonate) in combination with paired ionic liquids (1-butyl-3-methylimidazolium iodide and gamma-butyrolactone) made it possible to reduce the crystallization temperature of the electrolyte down to −120 °C while maintaining acceptable physicochemical properties of the iodine–iodide system [29].
The aim of this study was to experimentally test the suitability of some [27,28,29] low-temperature electrolytes with acceptable physicochemical and electrical properties, as well as several newly proposed by the authors for real MEMS systems based on molecular electronics [30,31]. This article was partially presented at the 7th International Conference on Sensors Engineering and Electronics Instrumentation Advances (SEIA’ 2021) [32]. The novelty of the work lies in the experimental study of the possibility of using new low-temperature electrolytes for serial products based on the principles of molecular electronics. All types of low-temperature electrolytes under consideration are new and have never been used in serial devices based on the principles of molecular electronics before.

2. Materials and Methods

2.1. Materials

Propylene carbonate (C₄H₆O₃) was made by [33]; the ionic liquid 1-butyl-3-methylimidazolium iodide ([BMIM][I]) was prepared according to Sigma-Aldrich [34]; anhydrous lithium iodide, anhydrous kalium iodide, molecular iodine (I2), and distilled water with ethanol (C2H5OH) were purchased from Lanhit [35]. Furthermore, all the elements were used for the preparation of electrolyte solutions similar to those proposed in [27,28,29] without further modifications.
The aqueous solutions of propylene carbonate, [BMIM][I], anhydrous lithium, and kalium iodide salts were prepared by manual mixing. After manual mechanical mixing, the solutions were filtered, heated to +55 °C, and settled for about two weeks until complete dissolution. The quality of dissolution was controlled visually. All the solutions were prepared on the basis of an organic or inorganic solvent with the obligatory addition of iodides and molecular iodine, so that the concentrations of the background electrolyte and the concentration of molecular iodine in the solutions were close to the traditional compositions of serial seismometers based on the principles of molecular electronics [36].

2.2. MET Principles of Operation

Figure 1 shows a diagram of a molecular electronic sensor. The basic sensor is a streamlined element consisting of several electrodes 1 and 2 (two anode–cathode pairs). All elements are placed in a housing and filled with an electrolyte solution 3. The housing is closed with flexible membranes 4. Magnet 5 and coil 6, from Figure 1, create a mechanism of negative force electrodynamic feedback. Changes in the electrolyte flow as a result of inertial motion are converted into an output voltage with a transfer function W_el [37,38].
The permissible ranges of operating temperatures of such sensors are determined by the properties of the working fluid used [22]. The working fluid is an electrolyte with the addition of active molecules, which undergo a dissociation process on the electrodes and transfer a charge. The main parameters of the electrolyte are the same: the coefficient of viscosity; the diffusion coefficient, which determines the rate of delivery of ions to the electrode; the concentration of the active component; the concentration of the background electrolyte; and the solvent, on the basis of which the electrolyte is created, which affects both the solubility of the background electrolyte and the temperatures of phase transitions: freezing and boiling. From [21], for a seismic sensor, the mechanical signal conversion function can be represented as follows:
W = W m e c h · W e l c h · W e l ,
where W m e c h ,   W e l c h are the transfer functions of the mechanical and electrochemical systems, respectively, and W e l is the transfer function of the associated electronics. If the first two components have physical principles of dependence on temperature, then, in the circuit of the accompanying electronics there is a circuit, that compensates for this dependence. It was demonstrated in [21] that the transfer function of the sensor can be approximated as follows:
W = A 0 ( 1 + ω m e c h , 1 2 ω 2 ) 1 2 ( 1 + ω m e c h , 2 2 ω 2 ) 1 2 × 1 ( 1 + ω 2 ω e l c h 2 ) 1 2 ( 1 + ω 2 ω D 2 ) α × W e l ( T ) ,
where ω m e c h ,   1 ,   ω m e c h ,   2 ,   ω e l c h , ω D are the parameters that define the behavior of a mechanical and electrochemical system, which depend on temperature.
Currently, aqueous solutions of lithium iodide, LiI, or potassium iodide, KI, with a concentration of 4 mol/l is used as a supporting electrolyte in the working fluid, while iodine, I2, solution with a concentration from 0.01–0.1 mol/l is used as an active component. For such a solution, the temperature dependences of the amplitude-to-frequency response have been studied in [20,21,22,23].
In this study, we investigate several samples of lithium iodide, LiI, and kalium iodide, KI, solutions based on aqueous and non-aqueous (propylene-carbonate, PC, ethyl alcohol) solvents, with the addition of an ionic liquid as an additional basis for the formation of stable interionic bonds of 1-butyl-3-methylimidazolium iodide [BMIM] [I] as a working fluid for the sensors based on molecular-electron transfer (electrolytes #1, #2, and #3 were prepared in accordance with the recommendations from the articles [27,28,29]):
  • #1: [BMIM][I]/PC/LiI—5/90/5 (non-aqueous solution) are the ratios in %mol. Considering molar masses [BMIM][I] = 266.12 g/mol, PC = 102.09 g/mol, and LiI = 133.85 g/mol for convenience, the mass ratio in the form [BMIM][I]/PC/LiI can be obtained—11.8/82.2/6 and + 0.0128 g of iodine
  • #2: [BMIM][I]/Water/LiI 40/55/5, weight ratio—[BMIM][I]/Water/LiI = 85.5/8.05/5.44. Based on about 10 mL, the following amounts are obtained in grams: [BMIM][I]/Water/LiI = 10.812/1.006/0.68 and + 0.0128 g of iodine
  • #3: PC/LiI—4 mol/L per 20 mL − 535.6 g LiI/50 = 10.712 g LiI + PC and + 0.0128 g.
  • #4: Water/KI/PC; 1 volume of an aqueous solution of KI with a concentration of 4 mol/liter with a concentration of I2 = 0.1 mol/liter is mixed with 9 volumes of the inorganic solvent propylene carbonate, PC.
  • #5: Water/LiI/PC; 1 volume of an ordinary aqueous solution of LiI with the concentration 4 mol/liter is mixed with a solution with the concentration of I2 = 0.1 mol/L and with 9 volumes of another solvent, propylene carbonate, PC. The concentration of I2 in the resulting solution is 0.01 mol/L.
  • #6: Water/KI/PC; 1 volume of an aqueous solution of LiI with the concentration 4 mol/liter is mixed with a solution with the concentration of I2 = 0.1 mol/L and with 1 volume of another solvent, propylene carbonate, PC. The concentration of J2 in the resulting solution is 0.05 mol/L.
  • #7: Water/LiI/PC; 1 volume of an aqueous solution of KI with the concentration 4 mol/liter is mixed with a solution with the concentration of I2 = 0.1 mol/L, and with 1 volume of another solvent, propylene carbonate, PC. The concentration of I2 in the resulting solution is 0.05 mol/L.
  • #8: An aqueous solution of KI 0.1 is mixed with alcohol (C2H5OH) in a ratio of 1 to 1 by volume. The concentration of I2 in the resulting solution is 0.05 mol/L.

2.3. Experimental Setup

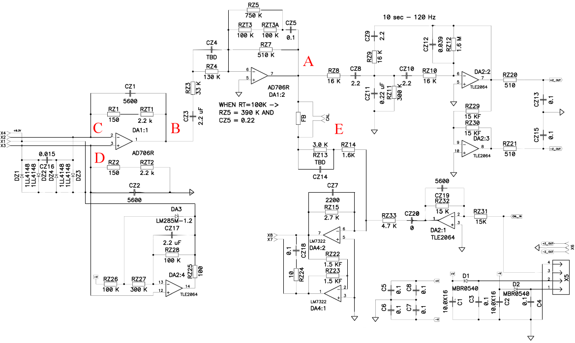
The families of amplitude-frequency characteristics depending on the ambient temperature, as well as the dependence of background currents on temperature, were taken using an eight-channel ADC-DAC NI USB-6211. Sensor samples filled with experimental electrolytes were placed with an electronic board (containing stages of amplification, filtration, and formation of a voltage operating point) inside a −60/100–80 KTK [39] type heat chamber, fixed inside and covered with a foam casing. The output of the second amplification stage, point A, as well as the conclusions of the first stage, were brought out to remove the background current (points B, C, and D). The board used for the samples is a MTSS1031A v.1.0 [36]; its circuit is shown in Figure 2. The board is supplied with bipolar +/− 8 volts, the signal was picked up relative to the midpoint, combined with the midpoint of the power supply and with the ground of the ADC, and was performed from the second amplification stage (point A). In this study, the feedback was opened by removing the FB jumper. The signal from the DAC was sent to point E, creating a current in the coil interacting with the magnet (see Figure 1), causing the liquid to flow through the converter.
Each temperature was kept in the heat chamber for at least three hours before calibration. During the calibration, the thermal chamber was not turned off, which made it possible to keep the temperature constant. The calibration was carried out in a wide frequency range from 0.05 Hz to 200 Hz; the calibration amplitude did not change depending on temperature up to −30 °C. At −30 °C and −40 °C, the calibration amplitudes were doubled (for samples 1–5). For samples #6, #7, and #8, the calibration file did not change, the calibration amplitude remained for all temperatures at the level of 8–10 mV for each frequency. The processing of the response signal was performed in relation to the known (set) DAC signal, synchronously recorded on one of the free channels of the ADC. In the board in the first and second amplification stages, thermistors with known temperature coefficients were used. While processing the data and obtaining the frequency response of the experimental sensor, their values at the corresponding temperatures were taken into account, respectively.

3. Results

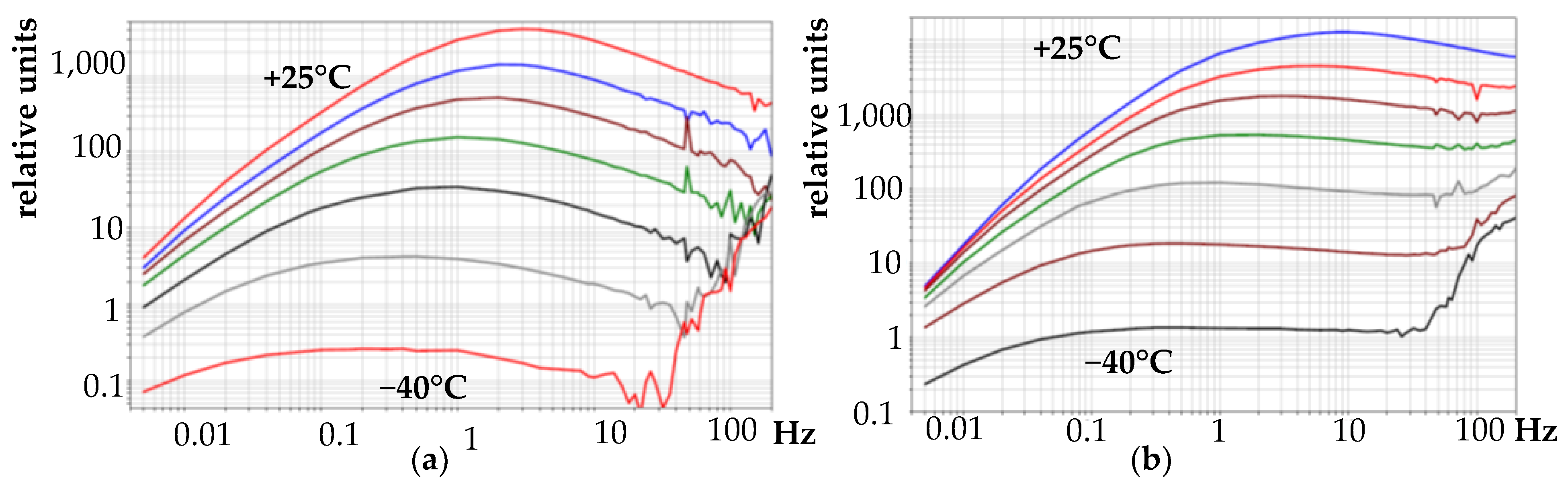
The study of low temperatures is of the greatest practical interest; therefore, electrolyte samples were studied in the range from +25 to −40 °C. Figure 3, Figure 4, Figure 5 and Figure 6 show the frequency responses of eight samples for temperatures between +25 and −40 °C.
All samples of the studied electrolytes are operable in a serial device, at the same time, the shape of the amplitude-frequency response, the overall sensitivity to the seismic signal, and the sensitivity to temperature changes differ significantly for different types of samples under study. Some of them (for example, sample #2, and sample #8) are already obviously beyond the acceptable parameters of the spread and are not of interest for further research. Electrolyte #2 has too low an absolute sensitivity and too large a temperature drift of sensitivity, several orders of magnitude higher than the standard electrolytes from [21]. Electrolyte #8 does not result in significant advantages either in sensitivity or in temperature drift compared with the standard electrolytes from [21] but freezes already at a temperature of − 40 degrees and cannot be considered promising.
According to [21], the measurement of the temperature dependence of the background current is associated with a change in the diffusion coefficient of the corresponding electrolyte. The recalculation of the coordinates of the value of the logarithm of the background current depending on the reciprocal temperature is proportional to the corresponding activation energy of the electrolyte molecules and shows how strong the temperature sensitivity of this parameter is. Accordingly, a stronger dependence means the need for a stronger temperature correction. Figure 7, Figure 8 and Figure 9 show the dependences for the logarithm of the background currents of the studied electrolyte solutions on the reciprocal absolute temperature in Kelvin (1/K). The graphs show the angular dependences of the approximation curves, the slopes of which correspond to the activation energy of the diffusion coefficients of the corresponding electrolytes. As an accuracy parameter, the coefficient of approximation reliability is given, which is determined by standard Excel functions using the least squares method.
Electrolytes #3 and #4 exhibit the weakest temperature sensitivity of the diffusion coefficient. Whereas samples with a high content of molecular iodine #6 and #7, on the contrary, are much more sensitive to temperature changes, which confirms the data of direct measurements above in Figure 3, Figure 4, Figure 5 and Figure 6.
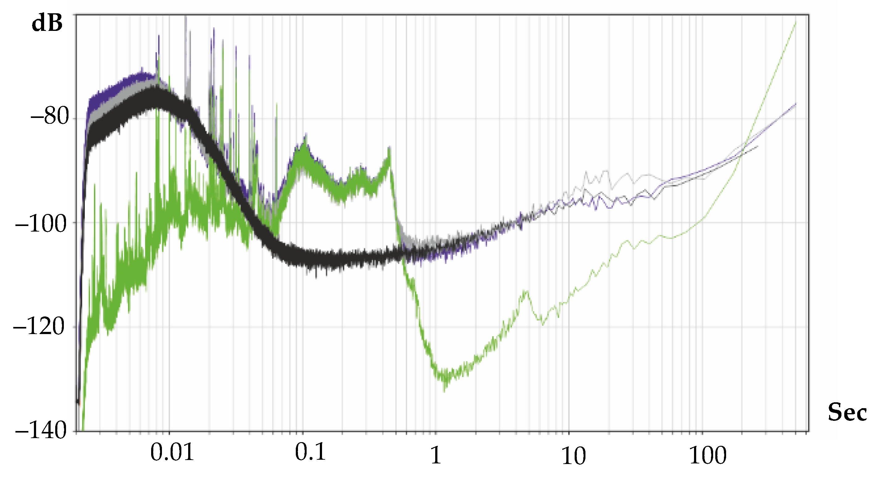
To a large extent, the noise characteristics of electrolytes with the presence of an aqueous solutions #4–#7 can be predicted from earlier works [20,23,24], while the addition of an ionic liquid to the composition of the electrolyte can trigger other noise mechanisms associated, for example, with the occurrence of conditions for natural convection. Due to fluctuations in the density of the composition (the molecules of the ionic liquid are very large compared to the other participants in the solution). Similarly, there have been no previous studies of noise with electrolytes based on a non-aqueous solvent propylene carbonate; therefore, the electrolyte from the point of view of research is of the greatest interest since it does not contain an aqueous component. For samples #1 and #3, self-noises were measured in accordance with the method from [37] for determining the uncorrelated part in the signal of two identical devices. Figure 10 shows the power spectral densities during nighttime noise recording of the electrolyte-filled sensor samples, where #1 is the blue curve and #3 is the gray curve. The green curve corresponds to the reference sensor, Guralp Fortis [40]. The black curve is the uncorrelated part of the signals of samples 1 and 2 and determines the level of self-noise of both devices.

4. Conclusions

The applicability of the electrolyte samples for real serial seismic field meters on the base of molecular electronics technology was analyzed in the study. The overall sensitivity, noise characteristics, and temperature behavior were measured.
Compared with the traditional characteristics of the temperature drift of the amplitude-frequency characteristic for classical compositions of electrolytes based on aqueous solutions of lithium or potassium iodide, all the samples under consideration showed a significantly stronger temperature sensitivity, some (sample #2) by more than two orders of magnitude, with the exception of sample #1, which demonstrated, on average, a similar frequency response to temperature.
-
An aqueous solution of the electrolyte sample # 2 turned out to be unsuitable for use in traditional designs of electrochemical seismic receivers due to low sensitivity and too high temperature sensitivity of the frequency response. Therefore, it was not applicable in potential devices.
-
Non-aqueous solutions #1 and #3 show relatively high conversion factors and sensitivities for their concentration of major carriers. There is a comparatively higher temperature sensitivity for sample #3 AFC compared with conventional solutions based on LiI. At the same time, the noise characteristics for these electrolytes are at least in the middle frequency band (1–10 Hz correspond to traditional meters). At the same time, as the experience of operating devices with electrolytes #1 and #3 has shown, they are subject to precipitation of undissolved iodide salts, due to which their characteristics have significantly degraded over time. Thus, working with these electrolytes requires additional research, and, therefore, they cannot yet be used in measuring instruments.
-
The use of the addition of a non-aqueous propylene carbonate solvent generally makes it possible to reduce the traditional freezing point of the electrolytes based on potassium iodide, but, at the same time, with a decrease in the PC concentration, the activation energy of the diffusion coefficient increases significantly, and the temperature dependence of the frequency response becomes more significant.
-
Unfortunately, the use of non-aqueous propylene carbonate solvent in combination with an aqueous solution of lithium iodide leads to a significant increase in the temperature sensitivity of the frequency response, as a result, it can hardly be acceptable for use in real measuring systems.
-
The use of an alcohol-containing solvent, although it also reduces the absolute freezing point of traditional solutions based on potassium iodide salts (up to −35 °C) but, probably, is also not a promising direction of research due to the presence of a phase transition at a point up to the boundary of the industrial range (−40 °C) and also due to the noticeably worsening temperature sensitivity of the frequency response compared with the classical electrolytes based on potassium and lithium iodides.
The results of this study form problems for a working fluid for low temperature seismic meters based on the principles of molecular electronics. The use of ionic liquids could be useful for non-aqueous solutions, if the problem of creating the required concentration of the supporting electrolyte and main charge carriers in the solution without precipitation were to be solved. The use of propylene carbonate as an additive to traditional solutions is justified only for potassium iodides; the study of the optimal composition could become a separate research task.

Author Contributions

Conceptualization, D.Z. and V.A.; methodology, D.Z., V.A. and I.E.; validation, D.Z. and I.E.; analysis D.Z., V.A. and I.E.; writing–original draft preparation, D.Z., V.A. and I.E. All authors have read and agreed to the published version of the manuscript.

Funding

This article was supported by the Russian Science Foundation under Project N 21-42-00043.

Institutional Review Board Statement

Not applicable.

Informed Consent Statement

Not applicable.

Data Availability Statement

Not applicable.

Acknowledgments

This paper was supported by the Center for Molecular Electronics of MIPT, the Ministry of Science and Higher Education of the Russian Federation, the School of Electronics, Photonics and Molecular Physics of MIPT. The authors would like to thank the LCC Lanhit and its chief Elena Chuvilina for preparation of electrolyte solutions, the LCC R-sensors, and personally Anna Shabalina and Andrey Malyovany for their help in experimental setup construction and Anjelika Dameeva for her assistance with the English.

Conflicts of Interest

The authors declare no conflict of interest.

References

  1. Bugaev, A.S.; Antonov, A.N.; Agafonov, B.M.; Belotelov, K.S.; Vergeles, S.S.; Dudkin, P.V.; Egorov, E.V.; Egorov, I.V.; Zhevnenko, D.A.; Zhabin, S.N.; et al. Measuring Devices Based on Molecular-Electronic Transducers. J. Commun. Technol. Electron. 2018, 63, 1339–1351. [Google Scholar] [CrossRef]
  2. Krishtop, T.V.; Zhevnenko, D.A.; Kokhanovsky, S.V.; Dudkin, P.V.; Zlobin, A.S.; Belyaev, A.Y.; Krishtop, V.G. High-sensitive ultra-low frequency hydrophone. In Proceedings of the SPIE 11022, International Conference on Micro- and Nano-Electronics, Zvenigorod, Russian, 1–5 October 2018; p. 1102210. [Google Scholar]
  3. Egorov, E.; Shabalina, A.; Zaitsev, D.; Kurkov, S.; Gueorguiev, N. Frequency Response Stabilization and Comparative Studies of MET Hydrophone at Marine Seismic Exploration Systems. Sensors 2020, 20, 1944. [Google Scholar] [CrossRef] [PubMed] [Green Version]
  4. Chen, M.; Zhong, A.; Lu, Y.; Chen, J.; Chen, D.; Wang, J. A MEMS Electrochemical Angular Accelerometer Leveraging Silicon-Based Three-Electrode Structure. Micromachines 2022, 13, 186. [Google Scholar] [CrossRef] [PubMed]
  5. Krylov, A.; Egorov, I.; Kovachev, S.; Ilinskiy, D.; Ganzha, O.; Timashkevich, G.; Roginskiy, K.; Kulikov, M.; Novikov, M.; Ivanov, V.; et al. Ocean-Bottom Seismographs Based on Broadband MET Sensors: Architecture and Deployment Case Study in the Arctic. Sensors 2021, 21, 3979. [Google Scholar] [CrossRef] [PubMed]
  6. Egorov, I.; Bugaev, A.; Chikishev, D. Strong motion molecular-electronic accelerometer International Multidisciplinary Scientific GeoConference Surveying Geology and Mining Ecology Management, SGEM, 2019. In Proceedings of the 19th International Multidisciplinary Scientific Geoconference, SGEM 2019, Albena, Bulgaria, 28 June–6 July 2019; Volume 19, pp. 959–966. [Google Scholar]
  7. Yudahin, F.; Antonovskaya, G.; Kapustian, N.; Egorov, E.; Klimov, A. An Investigation of an External Impact Conversion into the Strained Rotation Inside Ancient Boulder Structures (Solovky Islands, White Sea). Geotech. Geol. Earthq. Eng. 2013, 24, 3–14. [Google Scholar] [CrossRef]
  8. Bernauer, F.; Wassermann, J.; Igel, H. Rotational sensors—a comparison of different sensor types. J. Seism. 2012, 16, 595–602. [Google Scholar] [CrossRef]
  9. Yang, D.; Wang, X.; Sun, J.; Chen, H.; Ju, C.; Lin, T.; Tian, B.; Zheng, F. Design, Modeling and Simulation of a Liquid Jet Gyroscope Based on Electrochemical Transducers. Micromachines 2021, 12, 1008. [Google Scholar] [CrossRef] [PubMed]
  10. Liang, T.; Wang, J.; Chen, D.; Liu, B.; She, X.; Xu, C.; Qi, W.; Agafonov, V.; Egorov, E.; Chen, J. A MEMS-Based Electrochemical Angular Accelerometer With a Force-Balanced Negative Feedback. IEEE Sens. J. 2021, 21, 15972–15978. [Google Scholar] [CrossRef]
  11. Huang, H.; Carande, B.; Tang, R.; Oiler, J.; Dmitriy, Z.; Vadim, A.; Yu, H. Development of a micro seismometer based on molecular electronic transducer technology for planetary exploration. In Proceedings of the IEEE 26th International Conference on Micro Electro Mechanical Systems (MEMS), Taipei, Taiwan, 20–24 January 2013; pp. 629–632. [Google Scholar] [CrossRef]
  12. Huang, H.; Liang, M.; Tang, R.; Oiler, J.; Yu, H. Molecular Electronic Transducer-Based Low-Frequency Accelerometer Fabricated With Post-CMOS Compatible Process Using Droplet as Sensing Body. IEEE Electron Device Lett. 2013, 34, 1304–1306. [Google Scholar] [CrossRef]
  13. Huang, H.; Liang, M.; Tang, R.; Oiler, J.; Ma, T.; Yu, H. An electrolyte droplet-based low frequency accelerometer based on molecular electronic transducer. In Proceedings of the Transducers & Eurosensors XXVII: The 17th International Conference on Solid-State Sensors, Actuators and Microsystems (TRANSDUCERS & EUROSENSORS XXVII), Barcelona, Spain, 16–20 June 2013; pp. 924–927. [Google Scholar] [CrossRef]
  14. Sun, Z.; Chen, D.; Chen, J.; Deng, T.; Li, G.; Wang, J. A MEMS based electrochemical seismometer with a novel integrated sensing unit. In Proceedings of the IEEE International Conference on Micro Electro Mechanical Systems (MEMS), Shanghai, China, 24–28 January 2016; pp. 247–250. [Google Scholar]
  15. Li, G.; Sun, Z.; Wang, J.; Chen, D.; Chen, J.; Chen, L.; Xu, C.; Qi, W.; Zheng, Y. A Flexible Sensing Unit Manufacturing Method of Electrochemical Seismic Sensor. Sensors 2018, 18, 1165. [Google Scholar] [CrossRef] [PubMed] [Green Version]
  16. Krishtop, V.G.; Agafonov, V.; Bugaev, A.S. Technological principles of motion parameter transducers based on mass and charge transport in electrochemical microsystems. Russ. J. Electrochem. 2012, 48, 746–755. [Google Scholar] [CrossRef]
  17. Agafonov, V.; Shabalina, A.; Ma, D.; Krishtop, V. Modeling and experimental study of convective noise in electrochemical planar sensitive element of MET motion sensor. Sens. Actuators A Phys. 2019, 293, 259–268. [Google Scholar] [CrossRef]
  18. He, W.T.; Chen, D.Y.; Wang, J.B.; Zhang, Z.Y. MEMS based broadband electrochemical seismometer. Opt. Precis. Eng. 2015, 23, 444–451. [Google Scholar]
  19. Deng, T.; Chen, D.; Chen, J.; Sun, Z.; Li, G.; Wang, J. Microelectromechanical Systems-Based Electrochemical Seismic Sensors with Insulating Spacers Integrated Electrodes for Planetary Exploration. IEEE Sens. J. 2016, 16, 650–653. [Google Scholar] [CrossRef]
  20. Krishtop, V.G. Experimental modeling of the temperature dependence of the transfer function of rotational motion sensors based on electrochemical transducers. Russ. J. Electrochem. 2014, 50, 350–354. [Google Scholar] [CrossRef]
  21. Chikishev, D.A.; Zaitsev, D.L.; Belotelov, K.S.; Egorov, I.V. The Temperature Dependence of Amplitude- Frequency Response of the MET Sensor of Linear Motion in a Broad Frequency Range. IEEE Sens. J. 2019, 19, 9653–9661. [Google Scholar] [CrossRef]
  22. Fokina, A.; Zaitsev, D.; Egorov, E. A simple and cheap method of met geophones and seismic accelerometers temperature sensitivity stabilization in a wide temperature band. In Proceedings of the 20th International Multidisciplinary Scientific Geoconference: Science and Technologies in Geology, Exploration and Mining, SGEM 2020, Albena, Bulgaria, 2–11 July 2020; pp. 411–418. [Google Scholar]
  23. Zaitsev, D.; Shabalina, A. The fiatures of low-temperature operation for electrochemical sensors of motion parameters for the economic development of the Arctic Region of the Russian Federation in the fields of geophysics, seismology and seismic exploration. In Proceedings of the International Multidisciplinary Scientific GeoConference Surveying Geology and Mining Ecology Management, SGEM 2021, Albena, Bulgaria, 2–11 July 2021. [Google Scholar]
  24. Evseev, I.; Zaitsev, D.; Agafonov, V. Study of Transfer Characteristics of a Molecular Electronic Sensor for Borehole Surveys at High Temperatures and Pressures. Sensors 2019, 19, 2545. [Google Scholar] [CrossRef] [PubMed] [Green Version]
  25. Liang, M.; Yu, H.; Ngan, M.; Nickerson, S.; Nofen, E.; Dai, L. MEMS accelerometer based on Molecular Electronic Transducers using Ionic Liquid. In Proceedings of the IEEE 15th International Conference on Nanotechnology (IEEE-NANO), Rome, Italy, 27–30 July 2015; pp. 1167–1170. [Google Scholar]
  26. Austen Angell, C.; Ansari, Y.; Zhao, Z. Ionic Liquids: Past, present and future. Faraday Discuss. 2012, 154, 9–27. [Google Scholar] [CrossRef] [PubMed]
  27. Xu, Y.; Lin, W.J.; Gliege, M.; Gunckel, R.; Zhao, Z.; Yu, H.; Dai, L.L. A Dual Ionic Liquid-Based Low-Temperature Electrolyte System. J. Phys. Chem. B 2018, 122, 12077–12086. [Google Scholar] [CrossRef] [PubMed]
  28. Nickerson, S.; Nofen, E.M.; Chen, H.; Ngan, M.; Shindel, B.; Yu, H.; Dai, L.L. A Combined Experimental and Molecular Dynamics Study of Iodide-Based Ionic Liquid and Water Mixtures. J. Phys. Chem. B 2015, 119, 8764–8772. [Google Scholar] [CrossRef]
  29. Lin, W.J.; Xu, Y.; MacDonald, S.; Gunckel, R.; Zhao, Z.; Dai, L.L. Tailoring intermolecular interactions to develop a low-temperature electrolyte system consisting of 1-butyl-3-methylimidazolium iodide and organic solvents. RSC Adv. 2019, 9, 36796–36807. [Google Scholar] [CrossRef] [Green Version]
  30. Egorov, I.V.; Nguyen, N.C.; Nguyen, T.S.; Chuvakhov, P.V. Simulation of the Laminar–Turbulent Transition by Applying Dissipative Numerical Schemes. Comput. Math. Math. Phys. 2021, 61, 254–266. [Google Scholar] [CrossRef]
  31. Liu, B.; Wang, J.; Chen, D.; Liang, T.; Xu, C.; Qi, W.; She, X.; Agafonov, V.M.; Shabalina, A.S.; Chen, J. An Electrochemical Angular Micro-Accelerometer Based on Miniaturized Planar Electrodes Positioned in Parallel. IEEE Sens. J. 2021, 21, 21305–21313. [Google Scholar] [CrossRef]
  32. Egorov, I.V.; Zaytsev, D.L.; Agafonov, V.M. Study of the Prospects for the Use of Ionic Liquids and Non-Aqueous Salt Solutions for Low-Temperature Operation of Serial Electrochemical Geophysical Sensors. In Proceedings of the 7th International Conference on Sensors Engineering and Electronics Instrumentation Advances (SEIA’ 2021), Mallorca, Spain, 22–24 September 2021. [Google Scholar]
  33. Carl Roth GmbH + Co, KG. Available online: https://www.carlroth.de (accessed on 20 January 2022).
  34. Sigmaaldrich. Available online: https://www.sigmaaldrich.com/RU/en (accessed on 20 January 2022).
  35. Lanhit. Available online: https://www.lanhit.ru/ (accessed on 20 January 2022).
  36. R-sensors. Available online: https://www.R-sensors.ru/ (accessed on 20 January 2022).
  37. Egorov, I.V.; Shabalina, A.S.; Agafonov, V.M. Design and Self-Noise of MET Closed-Loop Seismic Accelerometers. IEEE Sens. J. 2017, 17, 2008–2014. [Google Scholar] [CrossRef]
  38. Shabalina, A.S.; Krishtop, V.G. The precision seismometer based on planar electrochemical transducer. In Proceedings of the SPIE 10224, International Conference on Micro- and Nano-Electronics 2016, Zvenigorod, Russian, 30 December 2016; Volume 10224. [Google Scholar]
  39. Miroborudovaniya. Available online: https://miroborudovaniya.ru/product/klimaticheskaya-ispytatelnaya-kamera-teplo-vlaga-holod-climcontrol-m-60-100-80-ktvh/ (accessed on 20 January 2022).
  40. Guralp Systems. Available online: https://www.guralp.com/ (accessed on 20 January 2022).
Figure 1. Schematic representation of an electrochemical sensor with an electromagnetic power feedback system: 1—anodes; 2—cathodes; 3—electrolyte; 4—membranes; 5—magnet; 6—electromagnetic coil.
Figure 1. Schematic representation of an electrochemical sensor with an electromagnetic power feedback system: 1—anodes; 2—cathodes; 3—electrolyte; 4—membranes; 5—magnet; 6—electromagnetic coil.
Chemosensors 10 00111 g001
Figure 2. Schematic of the electronic board for each of the test samples.
Figure 2. Schematic of the electronic board for each of the test samples.
Chemosensors 10 00111 g002
Figure 3. Families of amplitude-frequency characteristics of the studied samples depending on the ambient temperature (+25, +10, 0, −10, −20, −30, −40 °C), along the abscissa axis there is Frequency in Hz, relative units along the ordinate axis proportional to V/m/sec: (a) For the electrolyte sample #1 [BMIM][I] /PC /LiI; (b) For the electrolyte sample #2 [BMIM][I] / Water/ LiI.
Figure 3. Families of amplitude-frequency characteristics of the studied samples depending on the ambient temperature (+25, +10, 0, −10, −20, −30, −40 °C), along the abscissa axis there is Frequency in Hz, relative units along the ordinate axis proportional to V/m/sec: (a) For the electrolyte sample #1 [BMIM][I] /PC /LiI; (b) For the electrolyte sample #2 [BMIM][I] / Water/ LiI.
Chemosensors 10 00111 g003
Figure 4. Families of amplitude-frequency characteristics of the studied samples depending on the ambient temperature (+25, +10, 0, −10, −20, −30, −40 °C), along the abscissa axis there is Frequency in Hz, relative units along the ordinate axis proportional to V/m/sec: (a) For the electrolyte sample #3 PC/LiI; (b) For the electrolyte sample #4 Water/KI/PC, J2 = 0.01 mol/liter.
Figure 4. Families of amplitude-frequency characteristics of the studied samples depending on the ambient temperature (+25, +10, 0, −10, −20, −30, −40 °C), along the abscissa axis there is Frequency in Hz, relative units along the ordinate axis proportional to V/m/sec: (a) For the electrolyte sample #3 PC/LiI; (b) For the electrolyte sample #4 Water/KI/PC, J2 = 0.01 mol/liter.
Chemosensors 10 00111 g004
Figure 5. Families of amplitude-frequency characteristics of the studied samples depending on the ambient temperature (+25, +10, 0, −10, −20, −30, −40 °C), along the abscissa axis there is Frequency in Hz, relative units along the ordinate axis proportional to V/m/sec: (a) For the electrolyte sample #5 Water/LiI/PC, J2 = 0.01 mol/liter; (b) For the electrolyte sample #6: Water/KI/PC, J2 = 0.05 mol/liter.
Figure 5. Families of amplitude-frequency characteristics of the studied samples depending on the ambient temperature (+25, +10, 0, −10, −20, −30, −40 °C), along the abscissa axis there is Frequency in Hz, relative units along the ordinate axis proportional to V/m/sec: (a) For the electrolyte sample #5 Water/LiI/PC, J2 = 0.01 mol/liter; (b) For the electrolyte sample #6: Water/KI/PC, J2 = 0.05 mol/liter.
Chemosensors 10 00111 g005
Figure 6. Families of amplitude-frequency characteristics of the studied samples depending on the ambient temperature (+25, +10, 0, −10, −20, −30, −40 (−35) °C), along the abscissa axis there is Frequency in Hz, along the y-axis there are relative units proportional to V/m/sec: (a) For the electrolyte sample #7 Water/LiI/PC, J2 = 0.05 mol/liter; (b) For the electrolyte sample #8: Water/KI/C2H5OH, J2 = 0.05 mol/liter. For the sample # 8, the lower temperature is −35 °C.
Figure 6. Families of amplitude-frequency characteristics of the studied samples depending on the ambient temperature (+25, +10, 0, −10, −20, −30, −40 (−35) °C), along the abscissa axis there is Frequency in Hz, along the y-axis there are relative units proportional to V/m/sec: (a) For the electrolyte sample #7 Water/LiI/PC, J2 = 0.05 mol/liter; (b) For the electrolyte sample #8: Water/KI/C2H5OH, J2 = 0.05 mol/liter. For the sample # 8, the lower temperature is −35 °C.
Chemosensors 10 00111 g006
Figure 7. The dependence of the natural logarithm of the background current of the sensor with the corresponding electrolyte sample on the reciprocal temperature, along the abscissa axis there is 1/K, along the ordinate axis there is value of Ln (counts), the count is proportional to the current value in μA: (a) For the electrolyte sample #1 [BMIM][ I] /PC /LiI; (b) For the electrolyte sample #3 PC/LiI.
Figure 7. The dependence of the natural logarithm of the background current of the sensor with the corresponding electrolyte sample on the reciprocal temperature, along the abscissa axis there is 1/K, along the ordinate axis there is value of Ln (counts), the count is proportional to the current value in μA: (a) For the electrolyte sample #1 [BMIM][ I] /PC /LiI; (b) For the electrolyte sample #3 PC/LiI.
Chemosensors 10 00111 g007
Figure 8. Dependence of the natural logarithm of the background current of the sensor with the corresponding electrolyte sample on the reciprocal temperature, along the abscissa axis is 1/K, along the ordinate axis, the value of Ln (counts), the count is proportional to the current value in μA: (a) For the electrolyte sample #4 Water/KI/ PC, J2 = 0.01 mol/liter; (b) For the electrolyte sample #5 Water/LiI/PC, J2 = 0.01 mol/liter.
Figure 8. Dependence of the natural logarithm of the background current of the sensor with the corresponding electrolyte sample on the reciprocal temperature, along the abscissa axis is 1/K, along the ordinate axis, the value of Ln (counts), the count is proportional to the current value in μA: (a) For the electrolyte sample #4 Water/KI/ PC, J2 = 0.01 mol/liter; (b) For the electrolyte sample #5 Water/LiI/PC, J2 = 0.01 mol/liter.
Chemosensors 10 00111 g008
Figure 9. Dependence of the natural logarithm of the background current of the sensor with the corresponding electrolyte sample on the reciprocal temperature, along the abscissa axis is 1/K, along the ordinate axis, the value of Ln (counts), the count is proportional to the current value in μA: (a) For the electrolyte sample #6 Water/LiI/PC, J2 = 0.05 mol/liter; (b) For the electrolyte sample #7 Water/KI/PC, J2 = 0.05 mol/liter.
Figure 9. Dependence of the natural logarithm of the background current of the sensor with the corresponding electrolyte sample on the reciprocal temperature, along the abscissa axis is 1/K, along the ordinate axis, the value of Ln (counts), the count is proportional to the current value in μA: (a) For the electrolyte sample #6 Water/LiI/PC, J2 = 0.05 mol/liter; (b) For the electrolyte sample #7 Water/KI/PC, J2 = 0.05 mol/liter.
Chemosensors 10 00111 g009
Figure 10. Spectral signal density of electrochemical seismic sensors filled with electrolyte sensor samples, where #1 is the blue curve and #3 is the gray curve. (dB relativ to 1 m/s2/√Hz).
Figure 10. Spectral signal density of electrochemical seismic sensors filled with electrolyte sensor samples, where #1 is the blue curve and #3 is the gray curve. (dB relativ to 1 m/s2/√Hz).
Chemosensors 10 00111 g010
Publisher’s Note: MDPI stays neutral with regard to jurisdictional claims in published maps and institutional affiliations.

Share and Cite

MDPI and ACS Style

Zaitsev, D.; Egorov, I.; Agafonov, V. A Comparative Study of Aqueous and Non-Aqueous Solvents to Be Used in Low-Temperature Serial Molecular–Electronic Sensors. Chemosensors 2022, 10, 111. https://doi.org/10.3390/chemosensors10030111

AMA Style

Zaitsev D, Egorov I, Agafonov V. A Comparative Study of Aqueous and Non-Aqueous Solvents to Be Used in Low-Temperature Serial Molecular–Electronic Sensors. Chemosensors. 2022; 10(3):111. https://doi.org/10.3390/chemosensors10030111

Chicago/Turabian Style

Zaitsev, Dmitry, Ivan Egorov, and Vadim Agafonov. 2022. "A Comparative Study of Aqueous and Non-Aqueous Solvents to Be Used in Low-Temperature Serial Molecular–Electronic Sensors" Chemosensors 10, no. 3: 111. https://doi.org/10.3390/chemosensors10030111

APA Style

Zaitsev, D., Egorov, I., & Agafonov, V. (2022). A Comparative Study of Aqueous and Non-Aqueous Solvents to Be Used in Low-Temperature Serial Molecular–Electronic Sensors. Chemosensors, 10(3), 111. https://doi.org/10.3390/chemosensors10030111

Note that from the first issue of 2016, this journal uses article numbers instead of page numbers. See further details here.

Article Metrics

Back to TopTop