The Peptide/Antibody-Based Surface Decoration of Calcium Phosphate Nanoparticles Carrying siRNA Influences the p65 NF-κB Protein Expression in Inflamed Cells In Vitro
Abstract
:1. Introduction
2. Materials and Methods
2.1. Reagents for Nanoparticle Synthesis
2.2. Synthesis of Ligand-Decorated Calcium Phosphate Nanoparticles for Gene Silencing
2.3. Nanoparticle Characterization
2.4. Cell Lines and Culture Conditions
2.5. Nanoparticle Uptake and Cell Viability
2.6. Incubation of Cells with siRNA-Loaded Nanoparticles
2.7. p65 Protein Expression after Incubation with siRNA-Loaded Nanoparticles
2.8. Competition Experiments
2.9. Expression of Affinity Molecules on the Surface of Target T-Cells
2.10. Statistics
3. Results
3.1. Nanoparticles
3.2. The Impact of RGD-Peptide Decorated and Functional (p65 siRNAf) Nanoparticles on Endothelial Cells
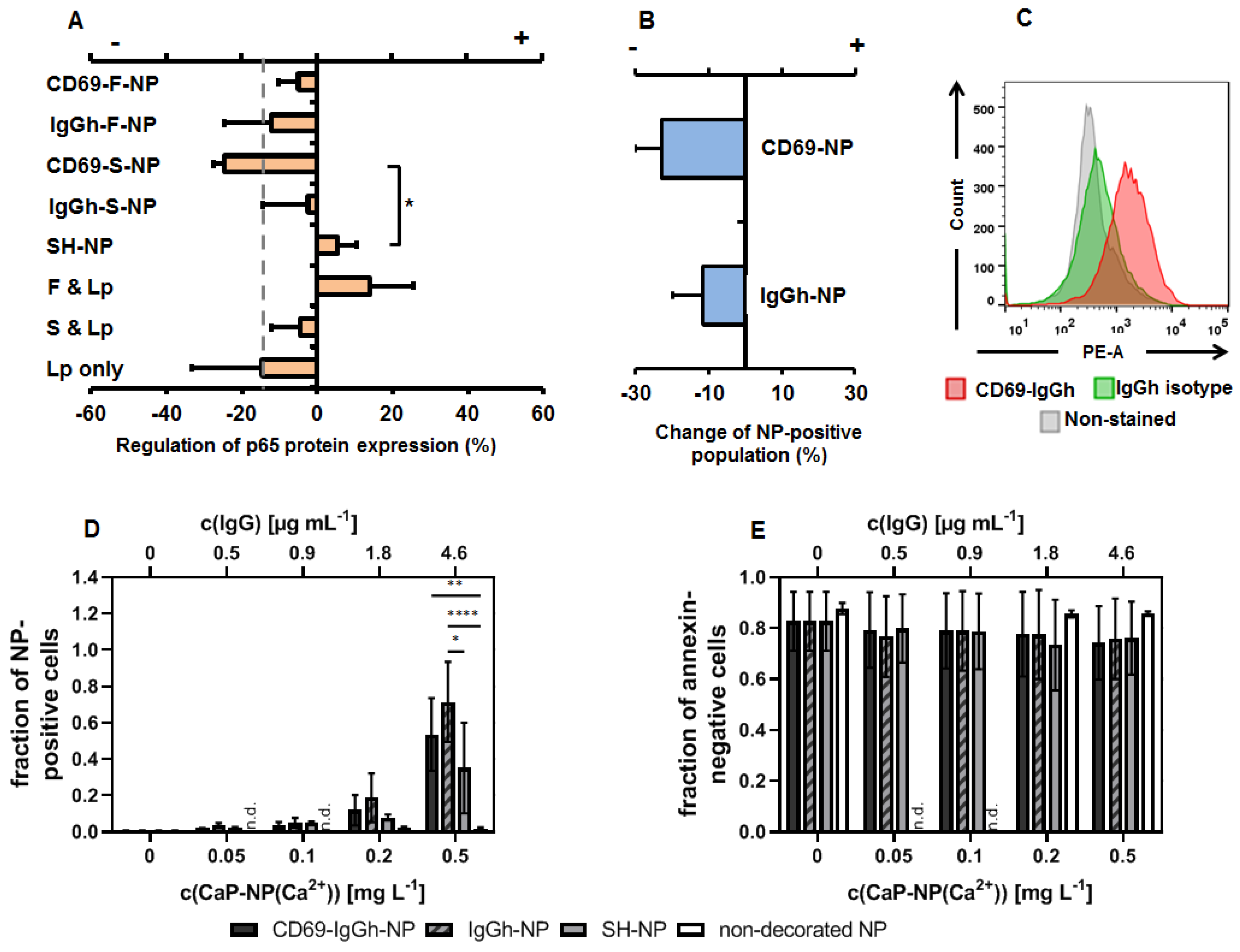
3.3. The Impact of Antibody-Decorated and Functional (p65 siRNAf) Nanoparticles on T- and B-Cells
4. Discussion
5. Conclusions
Supplementary Materials
Author Contributions
Funding
Institutional Review Board Statement
Informed Consent Statement
Data Availability Statement
Acknowledgments
Conflicts of Interest
References
- Bozso, S.J.; El-Andari, R.; Al-Adra, D.; Moon, M.C.; Freed, D.H.; Nagendran, J.; Nagendran, J. A review of the immune response stimulated by xenogenic tissue heart valves. Scand. J. Immunol. 2020, 93, e13018. [Google Scholar] [CrossRef] [PubMed]
- Zhang, J.-X.; Xing, J.-G.; Wang, L.-L.; Jiang, H.-L.; Guo, S.-L.; Liu, R. Luteolin Inhibits Fibrillary β-Amyloid1–40-Induced Inflammation in a Human Blood-Brain Barrier Model by Suppressing the p38 MAPK-Mediated NF-κB Signaling Pathways. Molecules 2017, 22, 334. [Google Scholar] [CrossRef] [PubMed]
- Sehnert, B.; Burkhardt, H.; Dübel, S.; Voll, R.E. Cell-Type Targeted NF-kappaB Inhibition for the Treatment of Inflammatory Diseases. Cells 2020, 9, 1627. [Google Scholar] [CrossRef] [PubMed]
- He, Y.; Xu, H.; Liang, L.; Zhan, Z.; Yang, X.; Yu, X.; Ye, Y.; Sun, L. Antiinflammatory effect of Rho kinase blockade via inhibition of NF-κB activation in rheumatoid arthritis. Arthritis Care Res. 2008, 58, 3366–3376. [Google Scholar] [CrossRef] [PubMed]
- Mc Guire, C.; Prinz, M.; Beyaert, R.; van Loo, G. Nuclear factor kappa B (NF-κB) in multiple sclerosis pathology. Trends Mol. Med. 2013, 19, 604–613. [Google Scholar] [CrossRef]
- Kaileh, M.; Sen, R. NF-κB function in B lymphocytes. Immunol. Rev. 2012, 246, 254–271. [Google Scholar] [CrossRef] [PubMed]
- Oh, H.; Ghosh, S. NF-κB: Roles and regulation in different CD4+T-cell subsets. Immunol. Rev. 2013, 252, 41–51. [Google Scholar] [CrossRef] [Green Version]
- Sasaki, Y.; Iwai, K. Roles of the NF-κB Pathway in B-Lymphocyte Biology. Poxviruses 2015, 393, 177–209. [Google Scholar] [CrossRef]
- Mussbacher, M.; Salzmann, M.; Brostjan, C.; Hoesel, B.; Schoergenhofer, C.; Datler, H.; Hohensinner, P.; Basílio, J.; Petzelbauer, P.; Assinger, A.; et al. Cell Type-Specific Roles of NF-κB Linking Inflammation and Thrombosis. Front. Immunol. 2019, 10, 85. [Google Scholar] [CrossRef] [Green Version]
- Schmitz, M.; Baeuerle, P. The p65 subunit is responsible for the strong transcription activating potential of NF-kappa B. EMBO J. 1991, 10, 3805–3817. [Google Scholar] [CrossRef]
- Duan, W.; Li, H. Combination of NF-kB targeted siRNA and methotrexate in a hybrid nanocarrier towards the effective treatment in rheumatoid arthritis. J. Nanobiotechnol. 2018, 16, 58. [Google Scholar] [CrossRef] [PubMed]
- Białas, N.; Müller, E.K.; Epple, M.; Hilger, I. Silica-coated calcium phosphate nanoparticles for gene silencing of NF-κB p65 by siRNA and their impact on cellular players of inflammation. Biomaterials 2021, 276, 121013. [Google Scholar] [CrossRef] [PubMed]
- Hoesel, B.; Schmid, J.A. The complexity of NF-κB signaling in inflammation and cancer. Mol. Cancer 2013, 12, 86. [Google Scholar] [CrossRef] [PubMed] [Green Version]
- Liu, T.; Zhang, L.; Joo, D.; Sun, S.-C. NF-κB signaling in inflammation. Signal Transduct. Target. Ther. 2017, 2, 17023. [Google Scholar] [CrossRef] [Green Version]
- Temming, K.; Lacombe, M.; van der Hoeven, P.; Prakash, J.; Gonzalo, T.; Dijkers, E.C.F.; Orfi, L.; Kéri, G.; Poelstra, K.; Molema, G.; et al. Delivery of the p38 MAPkinase Inhibitor SB202190 to Angiogenic Endothelial Cells: Development of Novel RGD-Equipped and PEGylated Drug−Albumin Conjugates Using Platinum(II)-Based Drug Linker Technology. Bioconj. Chem. 2006, 17, 1246–1255. [Google Scholar] [CrossRef] [Green Version]
- Barczyk, M.; Carracedo, S.; Gullberg, D. Integrins. Cell Tissue Res. 2009, 339, 269–280. [Google Scholar] [CrossRef] [Green Version]
- Cibrián, D.; Sánchez-Madrid, F. CD69: From activation marker to metabolic gatekeeper. Eur. J. Immunol. 2017, 47, 946–953. [Google Scholar] [CrossRef]
- Lauzurica, P.; Sancho, D.; Torres, M.; Albella, B.; Marazuela, M.; Merino, T.; Bueren, J.A.; Martinez, A.C.; Sanchez-Madrid, F. Phenotypic and functional characteristics of hematopoietic cell lineages in CD69-deficient mice. Blood 2000, 95, 2312–2320. [Google Scholar] [CrossRef]
- Testi, R.; Pulcinelli, F.; Frati, L.; Gazzaniga, P.P.; Santoni, A. CD69 is expressed on platelets and mediates platelet activation and aggregation. J. Exp. Med. 1990, 172, 701–707. [Google Scholar] [CrossRef] [Green Version]
- Kozlova, D.; Chernousova, S.; Knuschke, T.; Buer, J.; Westendorf, A.M.; Epple, M. Cell targeting by antibody-functionalized calcium phosphatenanoparticles. J. Mater. Chem. 2011, 22, 396–404. [Google Scholar] [CrossRef]
- Malyala, P.; Singh, M. Endotoxin Limits in Formulations for Preclinical Research. J. Pharm. Sci. 2008, 97, 2041–2044. [Google Scholar] [CrossRef] [PubMed]
- Scatena, M.; Almeida, M.; Chaisson, M.L.; Fausto, N.; Nicosia, R.F.; Giachelli, C.M. NF-κB Mediates αvβ3 Integrin-induced Endothelial Cell Survival. J. Cell Biol. 1998, 141, 1083–1093. [Google Scholar] [CrossRef]
- Zhou, H.-F.; Yan, H.; Pan, H.; Hou, K.K.; Akk, A.; Springer, L.E.; Hu, Y.; Allen, J.S.; Wickline, S.A.; Pham, C.T. Peptide-siRNA nanocomplexes targeting NF-κB subunit p65 suppress nascent experimental arthritis. J. Clin. Investig. 2014, 124, 4363–4374. [Google Scholar] [CrossRef] [PubMed] [Green Version]
- Liu, X.; Sun, J. Endothelial cells dysfunction induced by silica nanoparticles through oxidative stress via JNK/P53 and NF-κB pathways. Biomaterials 2010, 31, 8198–8209. [Google Scholar] [CrossRef] [PubMed]
- Bonizzi, G.; Karin, M. The two NF-κB activation pathways and their role in innate and adaptive immunity. Trends Immunol. 2004, 25, 280–288. [Google Scholar] [CrossRef]
- Grinberg-Bleyer, Y.; Caron, R.; Seeley, J.J.; De Silva, N.S.; Schindler, C.W.; Hayden, M.; Klein, U.; Ghosh, S. The Alternative NF-κB Pathway in Regulatory T Cell Homeostasis and Suppressive Function. J. Immunol. 2018, 200, 2362–2371. [Google Scholar] [CrossRef]
- Koliesnik, I.O.; Andreas, N.; Thuy, A.; Sreekantapuram, S.; Haenold, R.; Weih, F. Alternative NF-κB signaling controls peripheral homeostasis and function of regulatory T cells. Immunobiology 2019, 224, 687–696. [Google Scholar] [CrossRef]
- Yates, L.L.; Gorecki, D.C. The nuclear factor-kappaB (NF-kappaB): From a versatile transcription factor to a ubiquitous therapeutic target. Acta Biochim. Pol. 2006, 53, 651–662. [Google Scholar] [CrossRef]
- Sandor, M.; Lynch, R.G. Lymphocyte Fc receptors: The special case of T cells. Immunol. Today 1993, 14, 227–231. [Google Scholar] [CrossRef]
- Yue, Q.; Meng, Z.; Wang, L.; Sun, Q.; Wang, S.; Li, J.; Liu, F. The activation of immunoglobulin G Fc receptors (FcγRs) with immunoreceptor tyrosine-based activation motifs (ITAMs) promotes cognitive impairment in aged rats with diabetes. Exp. Gerontol. 2019, 125, 110660. [Google Scholar] [CrossRef]
- Czerkies, M.; Korwek, Z.; Prus, W.; Kochańczyk, M.; Jaruszewicz-Błońska, J.; Tudelska, K.; Blonski, S.; Kimmel, M.; Brasier, A.R.; Lipniacki, T. Cell fate in antiviral response arises in the crosstalk of IRF, NF-κB and JAK/STAT pathways. Nat. Commun. 2018, 9, 493. [Google Scholar] [CrossRef] [PubMed]
- Kara, S.; Amon, L.; Lühr, J.J.; Nimmerjahn, F.; Dudziak, D.; Lux, A. Impact of Plasma Membrane Domains on IgG Fc Receptor Function. Front. Immunol. 2020, 11, 1320. [Google Scholar] [CrossRef] [PubMed]
- Behzadi, S.; Serpooshan, V.; Tao, W.; Hamaly, M.A.; Alkawareek, M.Y.; Dreaden, E.C.; Brown, D.; Alkilany, A.M.; Farokhzad, O.C.; Mahmoudi, M. Cellular uptake of nanoparticles: Journey inside the cell. Chem. Soc. Rev. 2017, 46, 4218–4244. [Google Scholar] [CrossRef] [PubMed]
- Filipe, V.; Jiskoot, W.; Basmeleh, A.H.; Halim, A.; Schellekens, H.; Brinks, V. Immunogenicity of different stressed IgG monoclonal antibody formulations in immune tolerant transgenic mice. mAbs 2012, 4, 740–752. [Google Scholar] [CrossRef] [PubMed] [Green Version]






| Short Denomination | RGD-F-NP | RGD-S-NP | RGD-NP | SH-NP | NP(+) | 
|---|---|---|---|---|---|
| Summarized Description | CaP/PEI-Cy5/ siRNAf/SiO2/ S-cRGDfK | CaP/PEI-Cy5/ siRNAs/SiO2/ S-cRGDfK | CaP/PEI-Cy5/ SiO2/S-cRGDfK | CaP/ PEI-Cy5/ SiO2/SH | CaP/ PEI-Cy5/ SiO2 | 
| Size by SEM (core diameter)/nm | 59 ± 8 | 67 ± 7 | 49 ± 9 | 39 ± 4 | 57 ± 8 | 
| Size by DLS (hydrodynamic diameter)/nm | 230 ± 4 | 325 ± 25 | 212 ± 3 | 211 ± 3 | 135 ± 3 | 
| PDI | 0.24 ± 0.04 | 0.35 ± 0.04 | 0.19 ± 0.03 | 0.23 ± 0.01 | 0.19 ± 0.07 | 
| Zeta potential/mV | 41 ± 1 | 39 ± 1 | 31 ± 2 | 29 ± 1 | 28 ± 2 | 
| [Ca2+]/µg mL−1 | <7 * | <7 * | 19 | 41 | 36 | 
| [CaP]/µg mL−1 | <18 ** | <18 ** | 48 | 103 | 91 | 
| [siRNA]/µg mL−1 | 33 | 20 | - | - | - | 
| siRNA molecules per nanoparticle | >28,700 ** | >25,500 ** | - | - | - | 
| [peptides] µg mL−1 | 95 | 100 | 92 | - | - | 
| Peptide molecules per nanoparticle | >1.8 ∙ 106 ** | >2.8 ∙ 106 ** | 3.7 ∙ 105 | - | - | 
| [PEI]/µg mL−1 | 146 | 174 | 102 | 126 | 128 | 
| [Endotoxins]/EU mL−1 | 0.02 | 0.02 | 0.03 | 0.04 | 0.05 | 
| Nanoparticles/mL−1 | <5.13 ∙ 1010 ** | <3.62 ∙ 1010 ** | 2.52 ∙ 1011 | 1.03 ∙ 1012 | 2.84 ∙ 1011 | 
| Short Denomination | CD69-F-NP | CD69-S-NP | CD69-NP | IgG-F-NP | IgG-S-NP | IgGh-NP | IgGm-NP | 
|---|---|---|---|---|---|---|---|
| Summarized Description | CaP/PEI-Cy5/ siRNAf/SiO2/ S-IgGh- anti-CD69 | CaP/PEI-Cy5/ siRNAs/SiO2/ S-IgGh- anti-CD69 | CaP/ PEI-Cy5/ SiO2/ S-IgGh- anti-CD69 | CaP/ PEI-Cy5/ siRNAf/ SiO2/ S-non- spec-IgGh | CaP/ PEI-Cy5/ siRNAs/ SiO2/ S-non-spec- IgGh | CaP/ PEI-Cy5/ SiO2/ S-non- spec-IgGh | CaP/ PEI-Cy5/ SiO2/ S-non-spec- IgGm | 
| Size by SEM (core diameter)/nm | 38 ± 5 | 50 ± 6 | 36 ± 3 | 36 ± 4 | 62 ± 9 | 44 ± 7 | 36 ± 3 | 
| Size by DLS (hydrodynamic diameter)/nm | 189 ± 7 | 205 ± 7 | 212 ± 4 | 224 ± 11 | 218 ± 1 | 206 ± 6 | 145 ± 4 | 
| PDI | 0.26 ± 0.06 | 0.21 ± 0.04 | 0.28 ± 0.03 | 0.33 ± 0.06 | 0.28 ± 0.02 | 0.27 ± 0.04 | 0.25 ± 0.02 | 
| Zeta potential/mV | 37 ± 4 | 29 ± 1 | 31 ± 2 | 32 ± 1 | 27 ± 1 | 43 ± 1 | 34 ± 4 | 
| [Ca2+]/µg mL−1 | 13 | 34 | 13 | 20 | 16 | <7 * | 13 | 
| [CaP]/µg mL−1 | 33 | 86 | 33 | 51 | 41 | <18 ** | 33 | 
| [siRNA]/µg mL−1 | 33 | 29 | - | 29 | 29 | - | - | 
| siRNA molecules per nanoparticle | 4135 | 3165 | - | 2008 | 12,824 | - | - | 
| [Antibody]/µg mL−1 | 137 | 267 | 120 | 160 | 243 | 121 | 153 | 
| Antibody molecules per nanoparticle | 1487 | 2580 | 1088 | 1006 | 9476 | >3876 ** | 1424 | 
| [PEI]/µg mL−1 | 111 | 141 | 127 | 176 | 158 | 146 | 138 | 
| [Endotoxins]/EU mL−1 | 0.01 | 0.02 | 0.04 | 0.01 | 0.07 | 0.02 | 0.09 | 
| Nanoparticles/mL−1 | 3.62 ∙ 1011 | 4.17 ∙ 1011 | 4.44 ∙ 1011 | 6.37 ∙ 1011 | 1.03 ∙ 1011 | <1.26 ∙ 1011 ** | 4.32 ∙ 1011 | 
| Publisher’s Note: MDPI stays neutral with regard to jurisdictional claims in published maps and institutional affiliations. | 
© 2022 by the authors. Licensee MDPI, Basel, Switzerland. This article is an open access article distributed under the terms and conditions of the Creative Commons Attribution (CC BY) license (https://creativecommons.org/licenses/by/4.0/).
Share and Cite
Müller, E.K.; Białas, N.; Epple, M.; Hilger, I. The Peptide/Antibody-Based Surface Decoration of Calcium Phosphate Nanoparticles Carrying siRNA Influences the p65 NF-κB Protein Expression in Inflamed Cells In Vitro. Biomedicines 2022, 10, 1571. https://doi.org/10.3390/biomedicines10071571
Müller EK, Białas N, Epple M, Hilger I. The Peptide/Antibody-Based Surface Decoration of Calcium Phosphate Nanoparticles Carrying siRNA Influences the p65 NF-κB Protein Expression in Inflamed Cells In Vitro. Biomedicines. 2022; 10(7):1571. https://doi.org/10.3390/biomedicines10071571
Chicago/Turabian StyleMüller, Elena K., Nataniel Białas, Matthias Epple, and Ingrid Hilger. 2022. "The Peptide/Antibody-Based Surface Decoration of Calcium Phosphate Nanoparticles Carrying siRNA Influences the p65 NF-κB Protein Expression in Inflamed Cells In Vitro" Biomedicines 10, no. 7: 1571. https://doi.org/10.3390/biomedicines10071571
APA StyleMüller, E. K., Białas, N., Epple, M., & Hilger, I. (2022). The Peptide/Antibody-Based Surface Decoration of Calcium Phosphate Nanoparticles Carrying siRNA Influences the p65 NF-κB Protein Expression in Inflamed Cells In Vitro. Biomedicines, 10(7), 1571. https://doi.org/10.3390/biomedicines10071571
 
         
                                                

 
       