Prognostic Value of Liver Kinase B1 (LKB1) in Gastric Cancer-Associated Tumor Microenvironment Immunity
Abstract
1. Introduction
2. Materials and Methods
2.1. Patients and Blood Samples
2.2. Expression of CEA, CA19−9, AFP, and LKB1
2.3. Analysis of LKB1 Expression in Immune Cells and the Association with Immune Checkpoints
2.4. Flow Cytometry
2.5. Immune Cell Proportions in Fresh Tissue
2.6. Tissue Immunohistochemistry (IHC)
2.7. Treatment Response of GC Patients to Pembrolizumab Based on LKB1 Expression
2.8. Statistical Analysis
3. Results
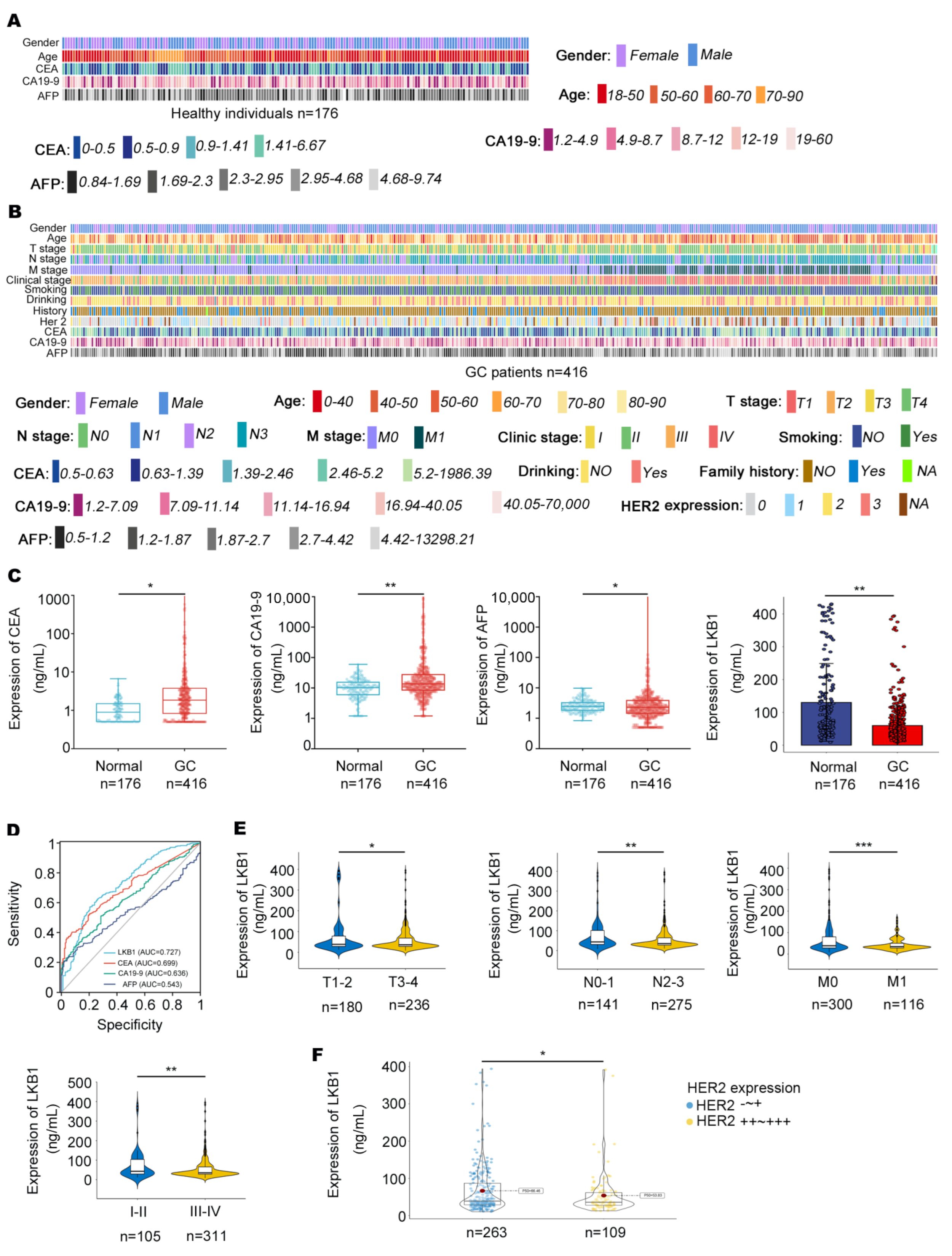
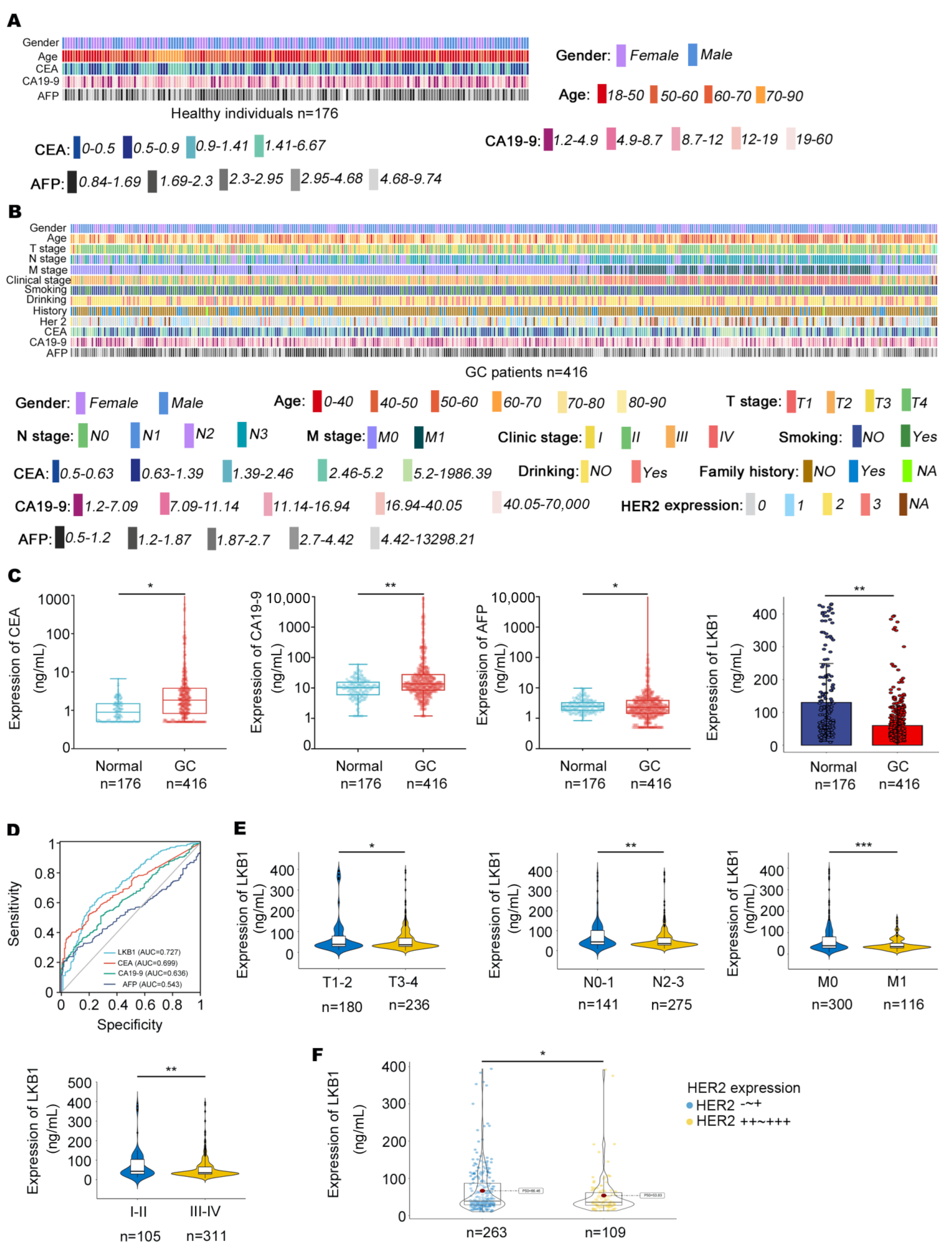
3.1. Association between LKB1 Expression and Clinic Features in GC Patients
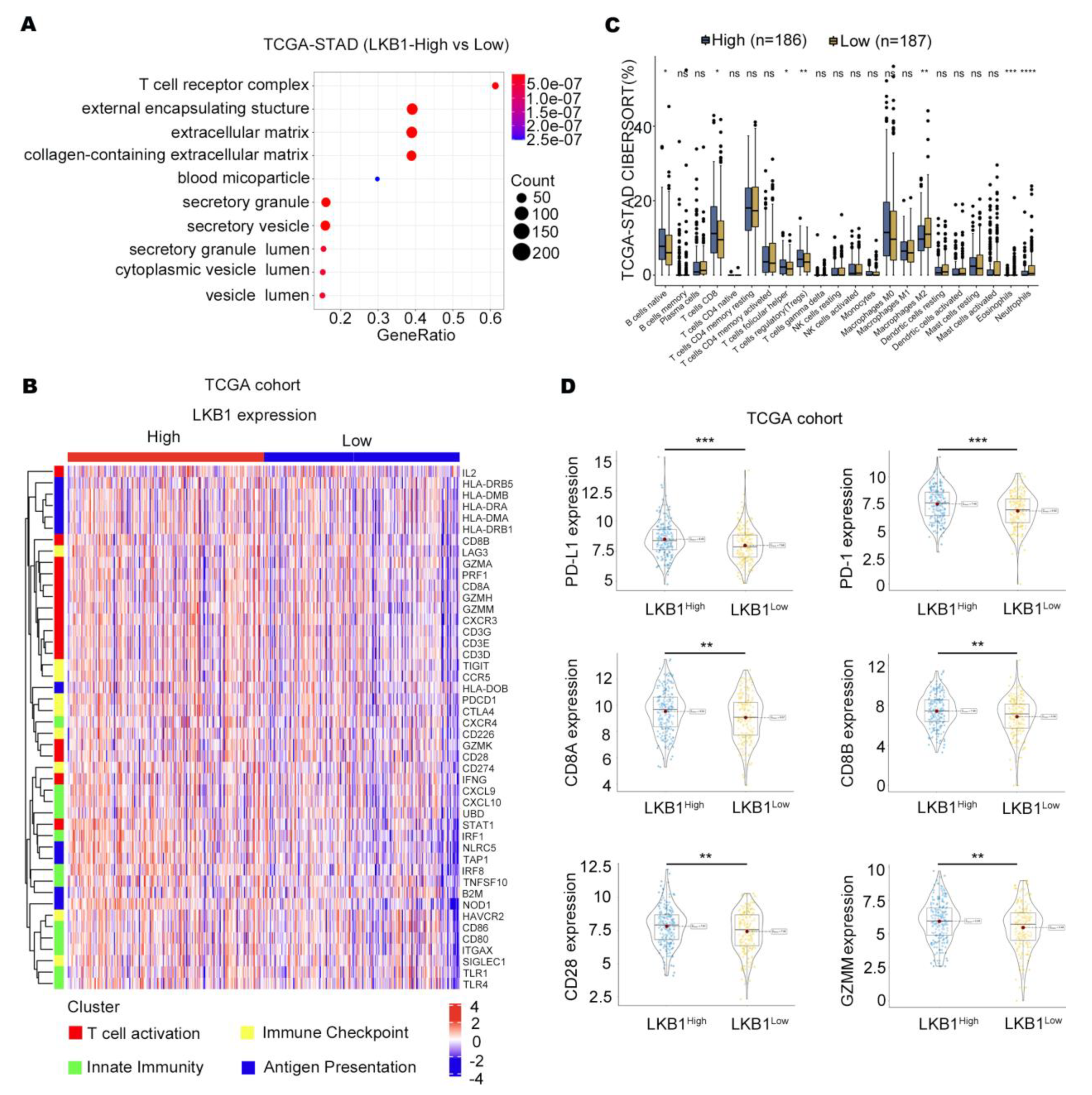
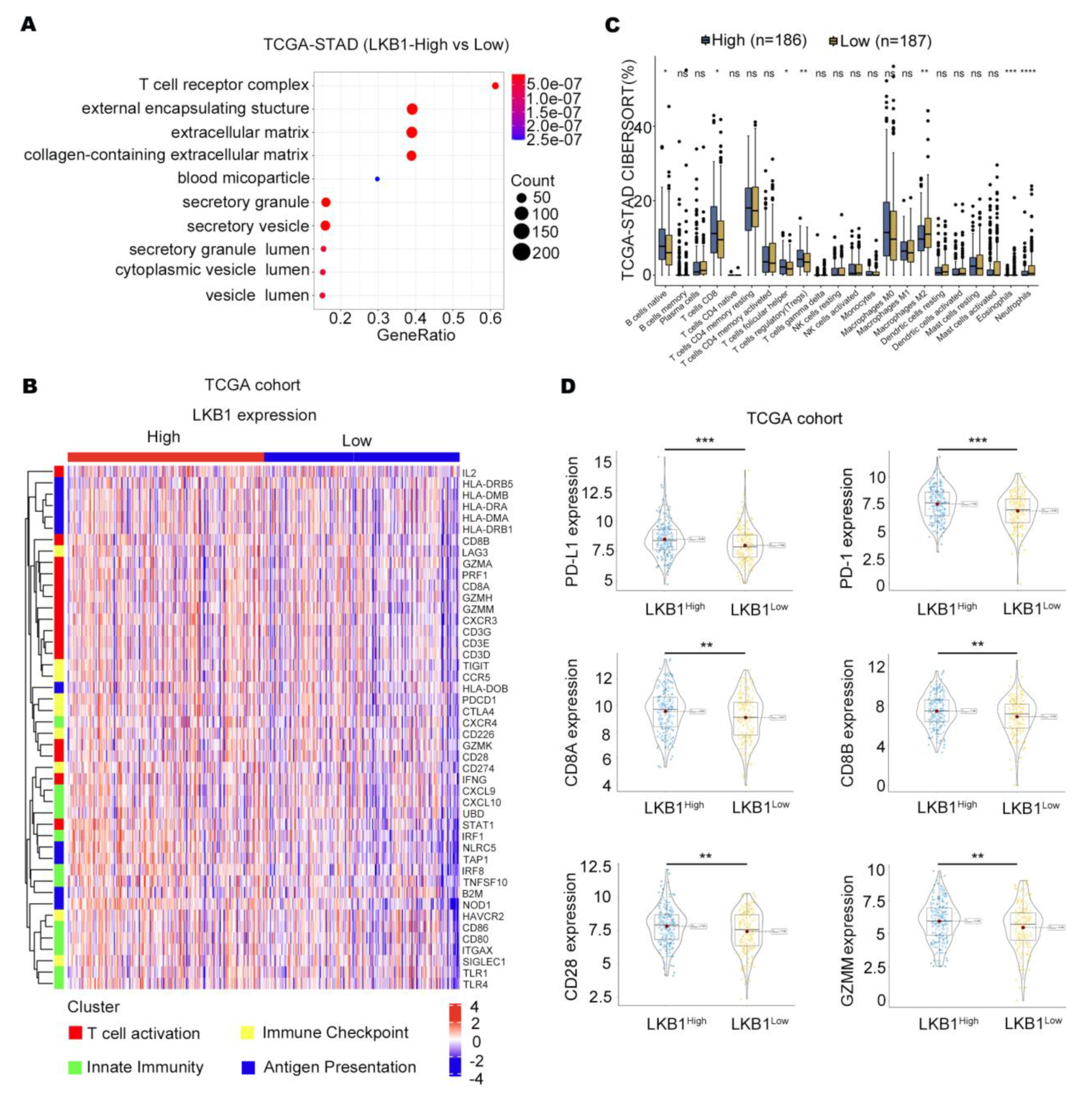
3.2. LKB1 Fosters an Immunosuppressive Microenvironment in GC Patients
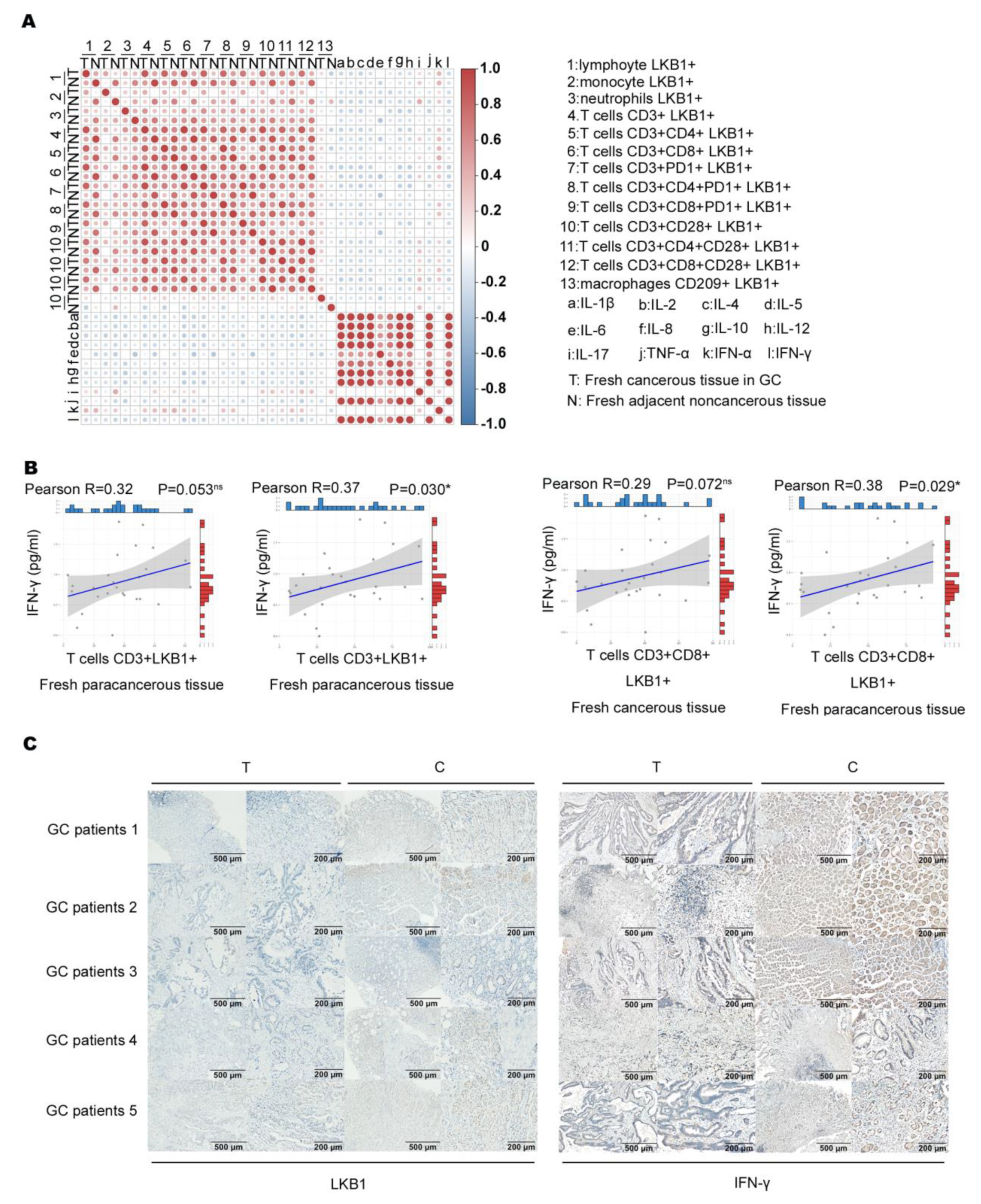
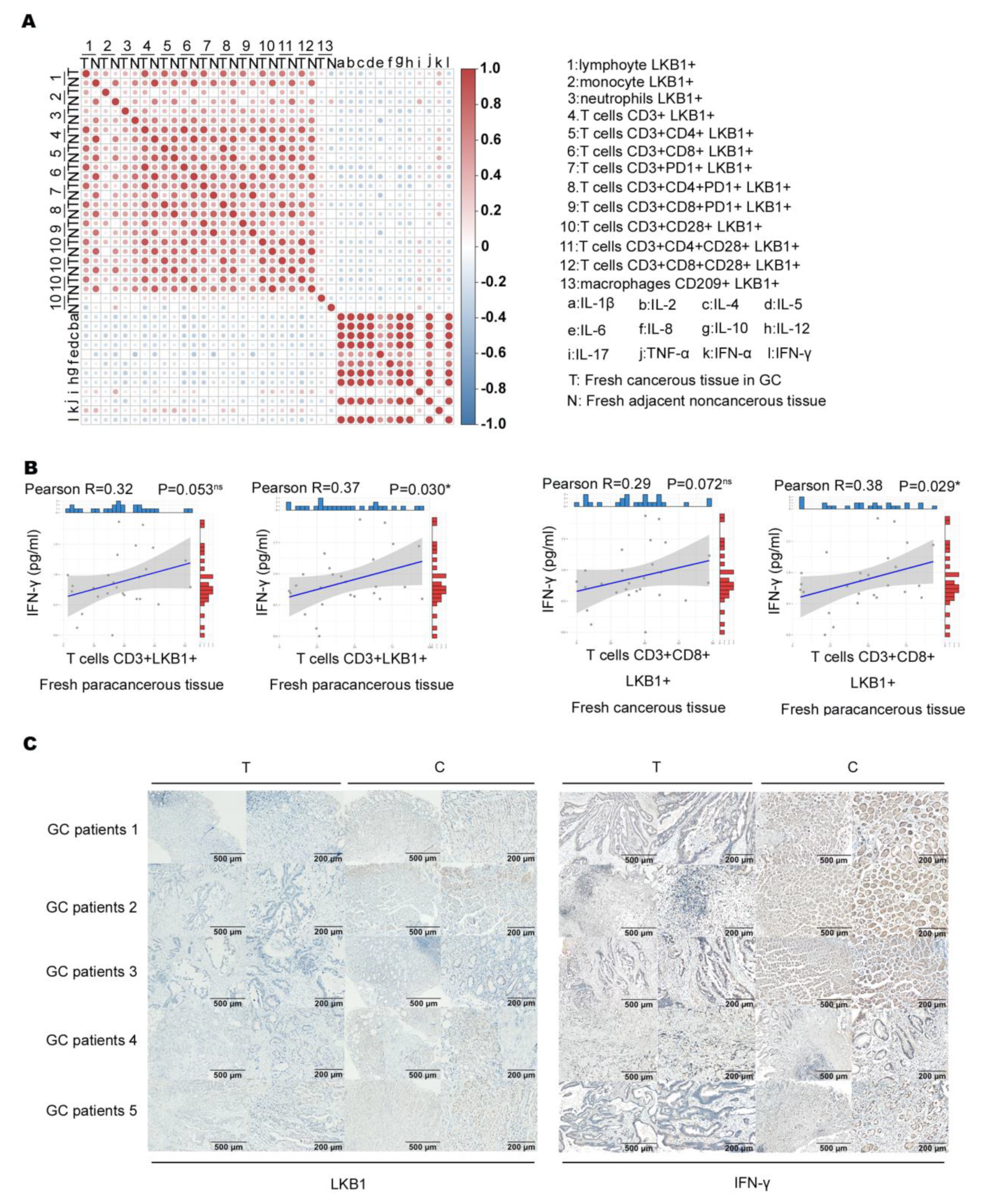
3.3. LKB1 Is Selectively Expressed in T (CD3+CD8+) Cell Infiltrates in GC
3.4. LKB1 Is Potentially Correlated with IFN−γ Expression
3.5. LKB1 Predicts Good Responsiveness to Pembrolizumab in GC
4. Discussion
Supplementary Materials
Author Contributions
Funding
Institutional Review Board Statement
Informed Consent Statement
Data Availability Statement
Conflicts of Interest
Competing Interests
References
- Luebeck, E.G.; Curtius, K.; Jeon, J.; Hazelton, W.D. Impact of tumor progression on cancer incidence curves. Cancer Res. 2013, 73, 1086–1096. [Google Scholar] [CrossRef] [PubMed]
- Li, Y.; He, X.; Fan, L.; Zhang, X.; Xu, Y.; Xu, X. Identification of a novel immune prognostic model in gastric cancer. Clin. Transl. Oncol. 2021, 23, 846–855. [Google Scholar] [CrossRef] [PubMed]
- Lutz, M.P.; Zalcberg, J.R.; Ducreux, M.; Ajani, J.A.; Allum, W.; Aust, D.; Bang, Y.J.; Cascinu, S.; Holscher, A.; Jankowski, J.; et al. Highlights of the EORTC St. Gallen International Expert Consensus on the primary therapy of gastric, gastroesophageal and oesophageal cancer-Differential treatment strategies for subtypes of early gastroesophageal cancer. Eur. J. Cancer 2012, 48, 2941–2953. [Google Scholar] [CrossRef] [PubMed]
- Thomassen, I.; van Gestel, Y.R.; van Ramshorst, B.; Luyer, M.D.; Bosscha, K.; Nienhuijs, S.W.; Lemmens, V.E.; de Hingh, I.H. Peritoneal carcinomatosis of gastric origin: A population-based study on incidence, survival and risk factors. Int. J. Cancer 2014, 134, 622–628. [Google Scholar] [CrossRef]
- Kahraman, S.; Yalcin, S. Recent Advances in Systemic Treatments for HER-2 Positive Advanced Gastric Cancer. OncoTargets Ther. 2021, 14, 4149–4162. [Google Scholar] [CrossRef]
- Kono, K.; Nakajima, S.; Mimura, K. Current status of immune checkpoint inhibitors for gastric cancer. Gastric Cancer 2020, 23, 565–578. [Google Scholar] [CrossRef]
- Lordick, F.; Shitara, K.; Janjigian, Y.Y. New agents on the horizon in gastric cancer. Ann. Oncol. 2017, 28, 1767–1775. [Google Scholar] [CrossRef]
- Zhang, Y.; Meng, Q.; Sun, Q.; Xu, Z.X.; Zhou, H.; Wang, Y. LKB1 deficiency-induced metabolic reprogramming in tumorigenesis and non-neoplastic diseases. Mol. Metab. 2021, 44, 101131. [Google Scholar] [CrossRef]
- Kottakis, F.; Nicolay, B.N.; Roumane, A.; Karnik, R.; Gu, H.; Nagle, J.M.; Boukhali, M.; Hayward, M.C.; Li, Y.Y.; Chen, T.; et al. LKB1 loss links serine metabolism to DNA methylation and tumorigenesis. Nature 2016, 539, 390–395. [Google Scholar] [CrossRef]
- Su, K.H.; Dai, S.; Tang, Z.; Xu, M.; Dai, C. Heat Shock Factor 1 Is a Direct Antagonist of AMP-Activated Protein Kinase. Mol. Cell 2019, 76, 546–561.e8. [Google Scholar] [CrossRef]
- Olvedy, M.; Tisserand, J.C.; Luciani, F.; Boeckx, B.; Wouters, J.; Lopez, S.; Rambow, F.; Aibar, S.; Thienpont, B.; Barra, J.; et al. Comparative oncogenomics identifies tyrosine kinase FES as a tumor suppressor in melanoma. J. Clin. Investig. 2017, 127, 2310–2325. [Google Scholar] [CrossRef]
- Hollstein, P.E.; Eichner, L.J.; Brun, S.N.; Kamireddy, A.; Svensson, R.U.; Vera, L.I.; Ross, D.S.; Rymoff, T.J.; Hutchins, A.; Galvez, H.M.; et al. The AMPK-Related Kinases SIK1 and SIK3 Mediate Key Tumor-Suppressive Effects of LKB1 in NSCLC. Cancer Discov. 2019, 9, 1606–1627. [Google Scholar] [CrossRef]
- Svensson, R.U.; Parker, S.J.; Eichner, L.J.; Kolar, M.J.; Wallace, M.; Brun, S.N.; Lombardo, P.S.; Van Nostrand, J.L.; Hutchins, A.; Vera, L.; et al. Inhibition of acetyl-CoA carboxylase suppresses fatty acid synthesis and tumor growth of non-small-cell lung cancer in preclinical models. Nat. Med. 2016, 22, 1108–1119. [Google Scholar] [CrossRef]
- Zeng, Q.; Chen, J.; Li, Y.; Werle, K.D.; Zhao, R.X.; Quan, C.S.; Wang, Y.S.; Zhai, Y.X.; Wang, J.W.; Youssef, M.; et al. LKB1 inhibits HPV-associated cancer progression by targeting cellular metabolism. Oncogene 2017, 36, 1245–1255. [Google Scholar] [CrossRef]
- Poffenberger, M.C.; Metcalfe-Roach, A.; Aguilar, E.; Chen, J.; Hsu, B.E.; Wong, A.H.; Johnson, R.M.; Flynn, B.; Samborska, B.; Ma, E.H.; et al. LKB1 deficiency in T cells promotes the development of gastrointestinal polyposis. Science 2018, 361, 406–411. [Google Scholar] [CrossRef]
- Ollila, S.; Domenech-Moreno, E.; Laajanen, K.; Wong, I.P.; Tripathi, S.; Pentinmikko, N.; Gao, Y.; Yan, Y.; Niemela, E.H.; Wang, T.C.; et al. Stromal Lkb1 deficiency leads to gastrointestinal tumorigenesis involving the IL-11-JAK/STAT3 pathway. J. Clin. Investig. 2018, 128, 402–414. [Google Scholar] [CrossRef]
- Sung, H.; Ferlay, J.; Siegel, R.L.; Laversanne, M.; Soerjomataram, I.; Jemal, A.; Bray, F. Global Cancer Statistics 2020: GLOBOCAN Estimates of Incidence and Mortality Worldwide for 36 Cancers in 185 Countries. CA Cancer J. Clin. 2021, 71, 209–249. [Google Scholar] [CrossRef]
- Pons-Tostivint, E.; Lugat, A.; Fontenau, J.F.; Denis, M.G.; Bennouna, J. STK11/LKB1 Modulation of the Immune Response in Lung Cancer: From Biology to Therapeutic Impact. Cells 2021, 10, 3129. [Google Scholar] [CrossRef]
- Koyama, S.; Akbay, E.A.; Li, Y.Y.; Aref, A.R.; Skoulidis, F.; Herter-Sprie, G.S.; Buczkowski, K.A.; Liu, Y.; Awad, M.M.; Denning, W.L.; et al. STK11/LKB1 Deficiency Promotes Neutrophil Recruitment and Proinflammatory Cytokine Production to Suppress T-cell Activity in the Lung Tumor Microenvironment. Cancer Res. 2016, 76, 999–1008. [Google Scholar] [CrossRef]
- Janjigian, Y.Y.; Maron, S.B.; Chatila, W.K.; Millang, B.; Chavan, S.S.; Alterman, C.; Chou, J.F.; Segal, M.F.; Simmons, M.Z.; Momtaz, P.; et al. First-line pembrolizumab and trastuzumab in HER2-positive oesophageal, gastric, or gastro-oesophageal junction cancer: An open-label, single-arm, phase 2 trial. Lancet Oncol. 2020, 21, 821–831. [Google Scholar] [CrossRef]
- Picard, E.; Verschoor, C.P.; Ma, G.W.; Pawelec, G. Relationships Between Immune Landscapes, Genetic Subtypes and Responses to Immunotherapy in Colorectal Cancer. Front. Immunol. 2020, 11, 369. [Google Scholar] [CrossRef] [PubMed]
- Kim, S.T.; Cristescu, R.; Bass, A.J.; Kim, K.M.; Odegaard, J.I.; Kim, K.; Liu, X.Q.; Sher, X.; Jung, H.; Lee, M.; et al. Comprehensive molecular characterization of clinical responses toPD-1 inhibition in metastatic gastric cancer. Nat. Med. 2018, 24, 1449–1458. [Google Scholar] [CrossRef] [PubMed]
- Savas, P.; Virassamy, B.; Ye, C.; Salim, A.; Mintoff, C.P.; Caramia, F.; Salgado, R.; Byrne, D.J.; Teo, Z.L.; Dushyanthen, S.; et al. Single-cell profiling of breast cancer T cells reveals a tissue-resident memory subset associated with improved prognosis. Nat. Med. 2018, 24, 986–993. [Google Scholar] [CrossRef] [PubMed]
- Brewitz, A.; Eickhoff, S.; Dahling, S.; Quast, T.; Bedoui, S.; Kroczek, R.A.; Kurts, C.; Garbi, N.; Barchet, W.; Iannacone, M.; et al. CD8(+) T Cells Orchestrate pDC-XCR1(+) Dendritic Cell Spatial and Functional Cooperativity to Optimize Priming. Immunity 2017, 46, 205–219. [Google Scholar] [CrossRef]
- Kinoshita, J.; Yamaguchi, T.; Moriyama, H.; Fushida, S. Current status of conversion surgery for stage IV gastric cancer. Surg. Today 2021, 51, 1736–1754. [Google Scholar] [CrossRef]
- Du, Y.; Wei, Y. Therapeutic Potential of Natural Killer Cells in Gastric Cancer. Front. Immunol. 2018, 9, 3095. [Google Scholar] [CrossRef]
- Zhao, R.X.; Xu, Z.X. Targeting the LKB1 tumor suppressor. Curr. Drug Targets 2014, 15, 32–52. [Google Scholar] [CrossRef]
- Skoulidis, F.; Goldberg, M.E.; Greenawalt, D.M.; Hellmann, M.D.; Awad, M.M.; Gainor, J.F.; Schrock, A.B.; Hartmaier, R.J.; Trabucco, S.E.; Gay, L.; et al. STK11/LKB1 Mutations andPD−1 Inhibitor Resistance in KRAS-Mutant Lung Adenocarcinoma. Cancer Discov. 2018, 8, 822–835. [Google Scholar] [CrossRef]
- Kim, J.; Lee, H.M.; Cai, F.; Ko, B.; Yang, C.; Lieu, E.L.; Muhammad, N.; Rhyne, S.; Li, K.; Haloul, M.; et al. The hexosamine biosynthesis pathway is a targetable liability in KRAS/LKB1 mutant lung cancer. Nat. Metab. 2020, 2, 1401–1412. [Google Scholar] [CrossRef]
- Kitajima, S.; Tani, T.; Springer, B.F.; Campisi, M.; Osaki, T.; Haratani, K.; Chen, M.; Knelson, E.H.; Mahadevan, N.R.; Ritter, J.; et al. MPS1 inhibition primes immunogenicity of KRAS-LKB1 mutant lung cancer. Cancer Cell 2022, 40, 1128–1144e1128. [Google Scholar] [CrossRef]
- Hu, M.; Zhao, T.; Liu, J.; Zou, Z.; Xu, Q.; Gong, P.; Guo, H. Decreased expression of LKB1 is associated with epithelial-mesenchymal transition and led to an unfavorable prognosis in gastric cancer. Hum. Pathol. 2019, 83, 133–139. [Google Scholar] [CrossRef]
- Hogner, A.; Moehler, M. Immunotherapy in Gastric Cancer. Curr. Oncol. 2022, 29, 1559–1574. [Google Scholar] [CrossRef]
- Kole, C.; Charalampakis, N.; Tsakatikas, S.; Kouris, N.I.; Papaxoinis, G.; Karamouzis, M.V.; Koumarianou, A.; Schizas, D. Immunotherapy for gastric cancer: A 2021 update. Immunotherapy 2022, 14, 41–64. [Google Scholar] [CrossRef]
- Oliva, S.; Troia, R.; D’Agostino, M.; Boccadoro, M.; Gay, F. Promises and Pitfalls in the Use ofPD-1/PD-L1 Inhibitors in Multiple Myeloma. Front. Immunol. 2018, 9, 2749. [Google Scholar] [CrossRef]
- Farhood, B.; Najafi, M.; Mortezaee, K. CD8(+) cytotoxic T lymphocytes in cancer immunotherapy: A review. J. Cell. Physiol. 2019, 234, 8509–8521. [Google Scholar] [CrossRef]
- Kalathil, S.G.; Thanavala, Y. Natural Killer Cells and T Cells in Hepatocellular Carcinoma and Viral Hepatitis: Current Status and Perspectives for Future Immunotherapeutic Approaches. Cells 2021, 10, 1332. [Google Scholar] [CrossRef]
- Zhang, H.; Jiang, R.; Zhou, J.; Wang, J.; Xu, Y.; Zhang, H.; Gu, Y.; Fu, F.; Shen, Y.; Zhang, G.; et al. CTL Attenuation Regulated by PS1 in Cancer-Associated Fibroblast. Front. Immunol. 2020, 11, 999. [Google Scholar] [CrossRef]
- Xiao, M.; Xie, L.; Cao, G.; Lei, S.; Wang, P.; Wei, Z.; Luo, Y.; Fang, J.; Yang, X.; Huang, Q.; et al. CD4(+) T−cell epitope-based heterologous prime-boost vaccination potentiates anti-tumor immunity andPD−1/PD-L1 immunotherapy. J. Immunother. Cancer 2022, 10, e004022. [Google Scholar] [CrossRef]
- Wang, W.; Green, M.; Choi, J.E.; Gijón, M.; Kennedy, P.D.; Johnson, J.K.; Liao, P.; Lang, X.; Kryczek, I.; Sell, A.; et al. CD8+ T cells regulate tumour ferroptosis during cancer immunotherapy. Nature 2019, 569, 270–274. [Google Scholar] [CrossRef]





| Baseline Characteristics | Gastric Cancer Patients | Healthy Individuals |
|---|---|---|
| Number | 416 | 176 |
| Age, years, n(%) | ||
| ≤60 | 140 (33.65) | 124 (70.45) |
| >60 | 276 (66.35) | 52 (29.55) |
| P50 (P25, P75) | 66 (57, 71) | 49 (35, 62) |
| Sex, n(%) | ||
| Male | 287 (68.99) | 88 (50.00) |
| Female | 129 (31.01) | 88 (50.00) |
| CEA, P50 (P25, P75) | 1.84 (0.835, 3.865) | 0.90 (0.50, 1.58) |
| CA19−9, P50 (P25, P75) | 13.58 (8.185, 28.87) | 10.40 (6.08, 16.23) |
| AFP, P50 (P25, P75) | 2.30 (1.40, 4.02) | 2.49 (1.86, 3.52) |
| LKB1, P50 (P25, P75) | 36.47 (28.64, 70.87) | 76.53 (43.76, 166.70) |
| Baseline Characteristics | Gastric Cancer Patients (n = 416) | |||
|---|---|---|---|---|
| Smoking n(%) | Yes | No | ||
| 164 (39.42) | 252 (60.58) | |||
| Drinking n(%) | Yes | No | ||
| 129 (31.00) | 287 (69.00) | |||
| Family history of cancer n(%) | Yes | No | ||
| 90 (21.63) | 326 (78.37) | |||
| Distant metastases n(%) | Yes | No | ||
| 301 (72.36) | 115 (27.64) | |||
| LKB1 n(%) | High expression | Low expression | ||
| 208 (50.00) | 208 (50.00) | |||
| CEA n(%) | High expression | Low expression | ||
| 209 (50.24) | 207 (49.76) | |||
| AFP n(%) | High expression | Low expression | ||
| 213 (51.20) | 203 (48.80) | |||
| CA19−9 n(%) | High expression | Low expression | ||
| 207 (49.76) | 209 (50.24) | |||
| T classification n(%) | pT1 | pT2 | pT3 | pT4 |
| 20 (4.81) | 42 (10.09) | 119 (28.61) | 235 (56.49) | |
| N classification n(%) | pN0 | pN1 | pN2 | pN3 |
| 82 (19.71) | 60 (14.43) | 87 (20.91) | 187 (44.95) | |
| UICC stage n(%) | I | II | III | IV |
| 29 (6.97) | 75 (18.03) | 197 (47.36) | 115 (27.64) | |
| Her2 IHC n(%) | -~+ | ++~+++ | No test | |
| 263 (63.22) | 109 (26.20) | 44 (10.58) | ||
| All Patients (n = 43) | LKB1high (n = 22) | LKB1low (n = 21) | ||||
|---|---|---|---|---|---|---|
| Best overall response | No. | %(95%CI) | No. | %(95%CI) | No. | %(95%CI) |
| Objective response (CR+PR) | 11 | 25.6% (12 to 39) | 9 | 40.91% (18 to 63) | 2 | 9.52% (0 to 23) |
| Disease Control | ||||||
| CR | 2 | 4.65% (0 to 11) | 1 | 4.55% (0 to 14) | 1 | 4.76% (0 to 18) |
| PR | 9 | 20.9% (8 to 34) | 8 | 36.36% (15 to 58) | 1 | 4.76% (0 to 18) |
| SD | 14 | 32.6% (18 to 47) | 6 | 27.27% (7 to 48) | 8 | 38.1% (15 to 61) |
| PD | 18 | 41.86% (27 to 57) | 6 | 27.27% (7 to 48) | 12 | 57.14% (34 to 80) |
| Factors | LKB1highPD−L1high | LKB1highPD−L1low | LKB1lowPD−L1low | LKB1lowPD−L1high | p Value |
|---|---|---|---|---|---|
| All patients | 12 | 9 | 12 | 10 | |
| Immune signature | <0.0001 | ||||
| High | 9 | 2 | 1 | 8 | |
| Low | 3 | 6 | 11 | 2 | |
| Molecular subtype | |||||
| CIN | 3 | 4 | 5 | 3 | 0.35 |
| EBV | 5 | 0 | 0 | 0 | |
| GS | 2 | 4 | 7 | 6 | |
| MSI | 3 | 1 | 0 | 1 | |
| MSI status | |||||
| High | 3 | 1 | 0 | 1 | 0.3 |
| Low | 9 | 8 | 12 | 9 | |
| EBV status | |||||
| Positive | 5 | 0 | 0 | 0 | 0.03 |
| Negative | 7 | 8 | 12 | 10 | |
| Response | |||||
| PD | 3 | 3 | 6 | 6 | 0.019 |
| SD | 1 | 5 | 5 | 3 | |
| PR | 7 | 1 | 1 | 0 | |
| CR | 1 | 0 | 0 | 1 | |
Disclaimer/Publisher’s Note: The statements, opinions and data contained in all publications are solely those of the individual author(s) and contributor(s) and not of MDPI and/or the editor(s). MDPI and/or the editor(s) disclaim responsibility for any injury to people or property resulting from any ideas, methods, instructions or products referred to in the content. |
© 2023 by the authors. Licensee MDPI, Basel, Switzerland. This article is an open access article distributed under the terms and conditions of the Creative Commons Attribution (CC BY) license (https://creativecommons.org/licenses/by/4.0/).
Share and Cite
Chen, Y.; Chen, S.; Zhu, J.; Liu, X.; Gong, W.; Zhou, S.; Xu, S. Prognostic Value of Liver Kinase B1 (LKB1) in Gastric Cancer-Associated Tumor Microenvironment Immunity. Biomedicines 2023, 11, 688. https://doi.org/10.3390/biomedicines11030688
Chen Y, Chen S, Zhu J, Liu X, Gong W, Zhou S, Xu S. Prognostic Value of Liver Kinase B1 (LKB1) in Gastric Cancer-Associated Tumor Microenvironment Immunity. Biomedicines. 2023; 11(3):688. https://doi.org/10.3390/biomedicines11030688
Chicago/Turabian StyleChen, Yongyi, Siyu Chen, Jing Zhu, Xin Liu, Wangang Gong, Sihang Zhou, and Songxiao Xu. 2023. "Prognostic Value of Liver Kinase B1 (LKB1) in Gastric Cancer-Associated Tumor Microenvironment Immunity" Biomedicines 11, no. 3: 688. https://doi.org/10.3390/biomedicines11030688
APA StyleChen, Y., Chen, S., Zhu, J., Liu, X., Gong, W., Zhou, S., & Xu, S. (2023). Prognostic Value of Liver Kinase B1 (LKB1) in Gastric Cancer-Associated Tumor Microenvironment Immunity. Biomedicines, 11(3), 688. https://doi.org/10.3390/biomedicines11030688

