Identification of a Novel Protein-Based Prognostic Model in Gastric Cancers
Abstract
1. Introduction
2. Materials and Methods
2.1. Data Collection and Processing
2.2. Identification of Prognostic-Related Proteins
2.3. Construction and Evaluation of Protein Risk Prognostic Model
2.4. Co-Expressed Proteins Analysis
2.5. Statistical Analysis
3. Results
3.1. Baseline Characteristics of Patients
3.2. Identification of Prognostic-Related Proteins
3.3. Construction of Protein Risk Prognostic Model
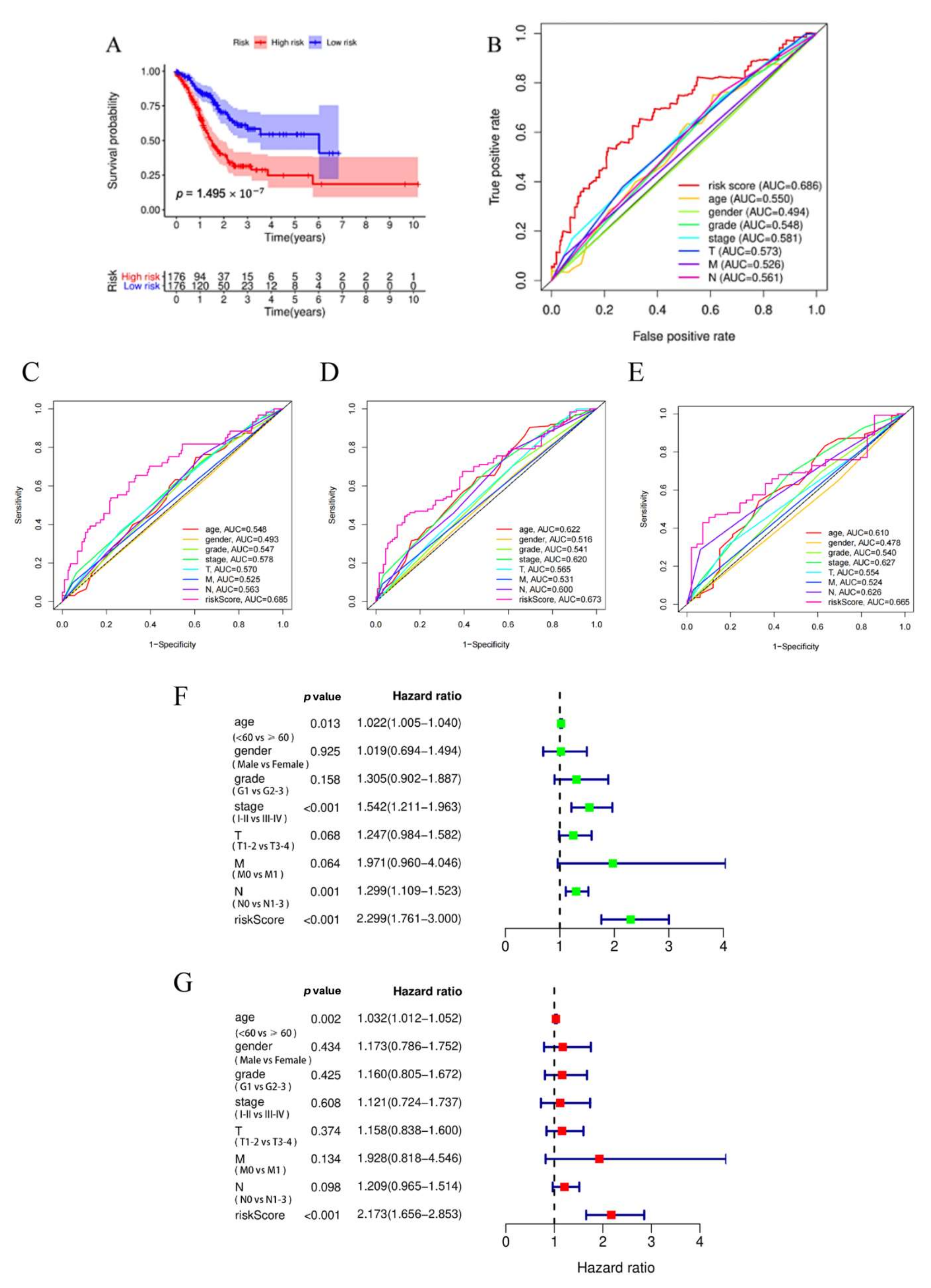
3.4. Evaluation of Five Protein Risk Prognostic Model
3.5. Co-Expressed Proteins Analysis
4. Discussion
Supplementary Materials
Author Contributions
Funding
Institutional Review Board Statement
Informed Consent Statement
Data Availability Statement
Acknowledgments
Conflicts of Interest
References
- Sung, H.; Ferlay, J.; Siegel, R.L.; Laversanne, M.; Soerjomataram, I.; Jemal, A.; Bray, F. Global cancer statistics 2020: Globocan estimates of incidence and mortality worldwide for 36 cancers in 185 countries. CA Cancer J. Clin. 2021, 71, 209–249. [Google Scholar] [CrossRef] [PubMed]
- Ajani, J.A.; D’Amico, T.A.; Bentrem, D.J.; Chao, J.; Cooke, D.; Corvera, C.; Das, P.; Enzinger, P.C.; Enzler, T.; Fanta, P.; et al. Gastric cancer, version 2.2022, nccn clinical practice guidelines in oncology. J. Natl. Compr. Cancer Netw. 2022, 20, 167–192. [Google Scholar] [CrossRef] [PubMed]
- Rawla, P.; Barsouk, A. Epidemiology of gastric cancer: Global trends, risk factors and prevention. Prz. Gastroenterol. 2019, 14, 26–38. [Google Scholar] [CrossRef]
- Balakrishnan, M.; George, R.; Sharma, A.; Graham, D.Y. Changing trends in stomach cancer throughout the world. Curr. Gastroenterol. Rep. 2017, 19, 36. [Google Scholar] [CrossRef] [PubMed]
- Wang, P.; Xiao, W.S.; Li, Y.H.; Wu, X.P.; Zhu, H.B.; Tan, Y.R. Identification of matn3 as a novel prognostic biomarker for gastric cancer through comprehensive tcga and geo data mining. Dis. Markers 2021, 2021, 1769635. [Google Scholar] [CrossRef]
- Yang, H.; Tian, W.; Zhou, B. Sarcopenia and a 5-mrna risk module as a combined factor to predict prognosis for patients with stomach adenocarcinoma. Genomics 2022, 114, 361–377. [Google Scholar] [CrossRef]
- Li, M.; Cao, W.; Huang, B.; Zhu, Z.; Chen, Y.; Zhang, J.; Cao, G.; Chen, B. Establishment and analysis of an individualized immune-related gene signature for the prognosis of gastric cancer. Front. Surg. 2022, 9, 829237. [Google Scholar] [CrossRef]
- Lv, D.; Cao, Z.; Li, W.; Zheng, H.; Wu, X.; Liu, Y.; Gu, D.; Zeng, G. Identification and validation of a prognostic 5-protein signature for biochemical recurrence following radical prostatectomy for prostate cancer. Front. Surg. 2021, 8, 665115. [Google Scholar] [CrossRef]
- Huang, B.; Zhang, X.; Cao, Q.; Chen, J.; Lin, C.; Xiang, T.; Zeng, P. Construction and validation of a prognostic risk model for breast cancer based on protein expression. BMC Med. Genom. 2022, 15, 148. [Google Scholar] [CrossRef]
- Tibes, R.; Qiu, Y.; Lu, Y.; Hennessy, B.; Andreeff, M.; Mills, G.B.; Kornblau, S.M. Reverse phase protein array: Validation of a novel proteomic technology and utility for analysis of primary leukemia specimens and hematopoietic stem cells. Mol. Cancer Ther. 2006, 5, 2512–2521. [Google Scholar] [CrossRef]
- Chen, M.M.; Li, J.; Wang, Y.; Akbani, R.; Lu, Y.; Mills, G.B.; Liang, H. Tcpa v3.0: An integrative platform to explore the pan-cancer analysis of functional proteomic data. Mol. Cell Proteom. 2019, 18, S15–S25. [Google Scholar] [CrossRef] [PubMed]
- Li, J.; Akbani, R.; Zhao, W.; Lu, Y.; Weinstein, J.N.; Mills, G.B.; Liang, H. Explore, visualize, and analyze functional cancer proteomic data using the cancer proteome atlas. Cancer Res. 2017, 77, e51–e54. [Google Scholar] [CrossRef]
- Guan, R.J.; Ford, H.L.; Fu, Y.; Li, Y.; Shaw, L.M.; Pardee, A.B. Drg-1 as a differentiation-related, putative metastatic suppressor gene in human colon cancer. Cancer Res. 2000, 60, 749–755. [Google Scholar]
- Cangul, H. Hypoxia upregulates the expression of the NDRG1 gene leading to its overexpression in various human cancers. BMC Genet. 2004, 5, 27. [Google Scholar] [CrossRef]
- Stein, S.; Thomas, E.K.; Herzog, B.; Westfall, M.D.; Rocheleau, J.V.; Jackson, R.S., II; Wang, M.; Liang, P. NDRG1 is necessary for p53-dependent apoptosis. J. Biol. Chem. 2004, 279, 48930–48940. [Google Scholar] [CrossRef] [PubMed]
- Chang, X.; Ma, J.; Xue, X.; Wang, G.; Yan, T.; Su, L.; Han, X.; Zhou, H.; Hou, L. Dnmt family induces down-regulation of NDRG1 via DNA methylation and clinicopathological significance in gastric cancer. PeerJ 2021, 9, e12146. [Google Scholar] [CrossRef] [PubMed]
- Chang, X.; Xu, X.; Ma, J.; Xue, X.; Li, Z.; Deng, P.; Zhang, S.; Zhi, Y.; Chen, J.; Dai, D. NDRG1 expression is related to the progression and prognosis of gastric cancer patients through modulating proliferation, invasion and cell cycle of gastric cancer cells. Mol. Biol. Rep. 2014, 41, 6215–6223. [Google Scholar] [CrossRef]
- Dong, X.; Hong, Y.; Sun, H.; Chen, C.; Zhao, X.; Sun, B. NDRG1 suppresses vasculogenic mimicry and tumor aggressiveness in gastric carcinoma. Oncol. Lett. 2019, 18, 3003–3016. [Google Scholar] [CrossRef]
- Nakashima, H.; Natsugoe, S.; Ishigami, S.; Okumura, H.; Matsumoto, M.; Hokita, S.; Aikou, T. Clinical significance of nuclear expression of spleen tyrosine kinase (syk) in gastric cancer. Cancer Lett. 2006, 236, 89–94. [Google Scholar] [CrossRef]
- Wang, S.; Ding, Y.B.; Chen, G.Y.; Xia, J.G.; Wu, Z.Y. Hypermethylation of syk gene in promoter region associated with oncogenesis and metastasis of gastric carcinoma. World J. Gastroenterol. 2004, 10, 1815–1818. [Google Scholar] [CrossRef]
- Anjum, R.; Blenis, J. The rsk family of kinases: Emerging roles in cellular signalling. Nat. Rev. Mol. Cell Biol. 2008, 9, 747–758. [Google Scholar] [CrossRef]
- Jin, G.; Yan, M.; Liu, K.; Yao, K.; Chen, H.; Zhang, C.; Yi, Y.; Reddy, K.; Gorja, D.R.; Laster, K.V.; et al. Discovery of a novel dual-target inhibitor against RSK1 and MSK2 to suppress growth of human colon cancer. Oncogene 2020, 39, 6733–6746. [Google Scholar] [CrossRef] [PubMed]
- Zhao, H.; Martin, T.A.; Davies, E.L.; Ruge, F.; Yu, H.; Zhang, Y.; Teng, X.U.; Jiang, W.G. The clinical implications of RSK1-3 in human breast cancer. Anticancer Res. 2016, 36, 1267–1274. [Google Scholar]
- Tang, J.; Chen, L.; Qin, Z.H.; Sheng, R. Structure, regulation, and biological functions of tigar and its role in diseases. Acta Pharmacol. Sin. 2021, 42, 1547–1555. [Google Scholar] [CrossRef] [PubMed]
- Liu, J.; Lu, F.; Gong, Y.; Zhao, C.; Pan, Q.; Ballantyne, S.; Zhao, X.; Tian, S.; Chen, H. High expression of synthesis of cytochrome c oxidase 2 and TP53-induced glycolysis and apoptosis regulator can predict poor prognosis in human lung adenocarcinoma. Hum. Pathol. 2018, 77, 54–62. [Google Scholar] [CrossRef] [PubMed]
- Cheung, E.C.; Athineos, D.; Lee, P.; Ridgway, R.A.; Lambie, W.; Nixon, C.; Strathdee, D.; Blyth, K.; Sansom, O.J.; Vousden, K.H. Tigar is required for efficient intestinal regeneration and tumorigenesis. Dev. Cell 2013, 25, 463–477. [Google Scholar] [CrossRef]
- Won, K.Y.; Lim, S.J.; Kim, G.Y.; Kim, Y.W.; Han, S.A.; Song, J.Y.; Lee, D.K. Regulatory role of p53 in cancer metabolism via SCO2 and tigar in human breast cancer. Hum. Pathol. 2012, 43, 221–228. [Google Scholar] [CrossRef]
- Liu, Z.; Wu, Y.; Zhang, Y.; Yuan, M.; Li, X.; Gao, J.; Zhang, S.; Xing, C.; Qin, H.; Zhao, H.; et al. Tigar promotes tumorigenesis and protects tumor cells from oxidative and metabolic stresses in gastric cancer. Front. Oncol. 2019, 9, 1258. [Google Scholar] [CrossRef] [PubMed]
- Shi, W.; Chen, Z.; Li, L.; Liu, H.; Zhang, R.; Cheng, Q.; Xu, D.; Wu, L. Unravel the molecular mechanism of xbp1 in regulating the biology of cancer cells. J. Cancer 2019, 10, 2035–2046. [Google Scholar] [CrossRef]
- Chen, S.; Chen, J.; Hua, X.; Sun, Y.; Cui, R.; Sha, J.; Zhu, X. The emerging role of xbp1 in cancer. Biomed. Pharmacother. 2020, 127, 110069. [Google Scholar] [CrossRef]
- Li, H.; Chen, X.; Gao, Y.; Wu, J.; Zeng, F.; Song, F. Xbp1 induces snail expression to promote epithelial- to-mesenchymal transition and invasion of breast cancer cells. Cell Signal. 2015, 27, 82–89. [Google Scholar] [CrossRef]
- Kwon, D.; Koh, J.; Kim, S.; Go, H.; Min, H.S.; Kim, Y.A.; Kim, D.K.; Jeon, Y.K.; Chung, D.H. Overexpression of endoplasmic reticulum stress-related proteins, xbp1s and grp78, predicts poor prognosis in pulmonary adenocarcinoma. Lung Cancer 2018, 122, 131–137. [Google Scholar] [CrossRef] [PubMed]
- Wu, S.; Du, R.; Gao, C.; Kang, J.; Wen, J.; Sun, T. The role of xbp1s in the metastasis and prognosis of hepatocellular carcinoma. Biochem. Biophys. Res. Commun. 2018, 500, 530–537. [Google Scholar] [CrossRef] [PubMed]
- Santamaría, D.; Barrière, C.; Cerqueira, A.; Hunt, S.; Tardy, C.; Newton, K.; Cáceres, J.F.; Dubus, P.; Malumbres, M.; Barbacid, M. Cdk1 is sufficient to drive the mammalian cell cycle. Nature 2007, 448, 811–815. [Google Scholar] [CrossRef] [PubMed]
- Lu, Z.; Ding, L.; Hong, H.; Hoggard, J.; Lu, Q.; Chen, Y.H. Claudin-7 inhibits human lung cancer cell migration and invasion through erk/mapk signaling pathway. Exp. Cell Res. 2011, 317, 1935–1946. [Google Scholar] [CrossRef] [PubMed]
- Zheng, G.L.; Zhang, G.J.; Zhao, Y.; Zheng, Z.C. Screening protein prognostic biomarkers for stomach adenocarcinoma based on the cancer proteome atlas. Front. Oncol. 2022, 12, 901182. [Google Scholar] [CrossRef] [PubMed]




| Protein | Kaplan–Meier | HR | HR.95L | HR.95H | p Value | 
|---|---|---|---|---|---|
| SYK | 0.003 | 0.698 | 0.537 | 0.908 | 0.007 | 
| NDRG1_pT346 | 0.039 | 0.772 | 0.599 | 0.995 | 0.045 | 
| P90RSK | 0.002 | 0.536 | 0.354 | 0.812 | 0.003 | 
| TIGAR | 0.000 | 0.695 | 0.569 | 0.849 | 0.000 | 
| XBP1 | 0.001 | 2.365 | 1.199 | 4.667 | 0.013 | 
| X4EBP1_pS65 | 0.004 | 1.531 | 1.042 | 2.249 | 0.030 | 
| CKIT | 0.033 | 1.410 | 1.011 | 1.967 | 0.043 | 
| CAVEOLIN1 | 0.029 | 1.267 | 1.087 | 1.477 | 0.002 | 
| COLLAGENVI | 0.015 | 1.850 | 1.225 | 2.792 | 0.003 | 
| CD20 | 0.005 | 1.378 | 1.089 | 1.745 | 0.008 | 
| MYH11 | 0.033 | 1.069 | 1.019 | 1.121 | 0.006 | 
| RAPTOR | 0.037 | 2.124 | 1.099 | 4.104 | 0.025 | 
| CLAUDIN7 | 0.000 | 0.755 | 0.652 | 0.874 | 0.000 | 
| EIF4E | 0.041 | 0.481 | 0.241 | 0.962 | 0.039 | 
| FASN | 0.003 | 0.782 | 0.628 | 0.974 | 0.028 | 
| Protein | Coef | HR | HR.95L | HR.95H | p Value | 
|---|---|---|---|---|---|
| SYK | −0.201 | 0.818 | 0.626 | 1.069 | 0.141 | 
| NDRG1_pT346 | −0.298 | 0.742 | 0.564 | 0.977 | 0.033 | 
| P90RSK | −0.489 | 0.613 | 0.388 | 0.970c | 0.037 | 
| TIGAR | −0.304 | 0.738 | 0.604 | 0.903 | 0.003 | 
| XBP1 | 0.749 | 2.116 | 1.077 | 4.155 | 0.030 | 
| Disclaimer/Publisher’s Note: The statements, opinions and data contained in all publications are solely those of the individual author(s) and contributor(s) and not of MDPI and/or the editor(s). MDPI and/or the editor(s) disclaim responsibility for any injury to people or property resulting from any ideas, methods, instructions or products referred to in the content. | 
© 2023 by the authors. Licensee MDPI, Basel, Switzerland. This article is an open access article distributed under the terms and conditions of the Creative Commons Attribution (CC BY) license (https://creativecommons.org/licenses/by/4.0/).
Share and Cite
Xiong, Z.; Xing, C.; Zhang, P.; Diao, Y.; Guang, C.; Ying, Y.; Zhang, W. Identification of a Novel Protein-Based Prognostic Model in Gastric Cancers. Biomedicines 2023, 11, 983. https://doi.org/10.3390/biomedicines11030983
Xiong Z, Xing C, Zhang P, Diao Y, Guang C, Ying Y, Zhang W. Identification of a Novel Protein-Based Prognostic Model in Gastric Cancers. Biomedicines. 2023; 11(3):983. https://doi.org/10.3390/biomedicines11030983
Chicago/Turabian StyleXiong, Zhijuan, Chutian Xing, Ping Zhang, Yunlian Diao, Chenxi Guang, Ying Ying, and Wei Zhang. 2023. "Identification of a Novel Protein-Based Prognostic Model in Gastric Cancers" Biomedicines 11, no. 3: 983. https://doi.org/10.3390/biomedicines11030983
APA StyleXiong, Z., Xing, C., Zhang, P., Diao, Y., Guang, C., Ying, Y., & Zhang, W. (2023). Identification of a Novel Protein-Based Prognostic Model in Gastric Cancers. Biomedicines, 11(3), 983. https://doi.org/10.3390/biomedicines11030983
 
        



 
       