Biological Effects of Small Sized Graphene Oxide Nanosheets on Human Leukocytes
Abstract
1. Introduction
2. Materials and Methods
2.1. Materials
2.2. Atomic Force Microscopy (AFM)
2.3. UV−Vis and Fluorescence Spectrometry
2.4. Zeta Potential and Polydispersity Index (PDI)
2.5. Synthesis of GO, GO-BSA and GO-BSA-FITC (Fluorescent Dye Labeling of BSA Protein)
2.6. Cell Culture
2.7. Cell Viability Assay
2.8. Leukocyte Isolation from Peripheral Blood
2.9. Flow Cytometry
2.10. Scanning Electron Microscopy
2.11. Confocal Microscopy
2.12. Reactive Oxygen Species (ROS) Detection
2.13. Chemotaxis Assay
2.14. Statistics
3. Results
3.1. Synthesis and Characterization of GO-BSA Functionalized with FITC
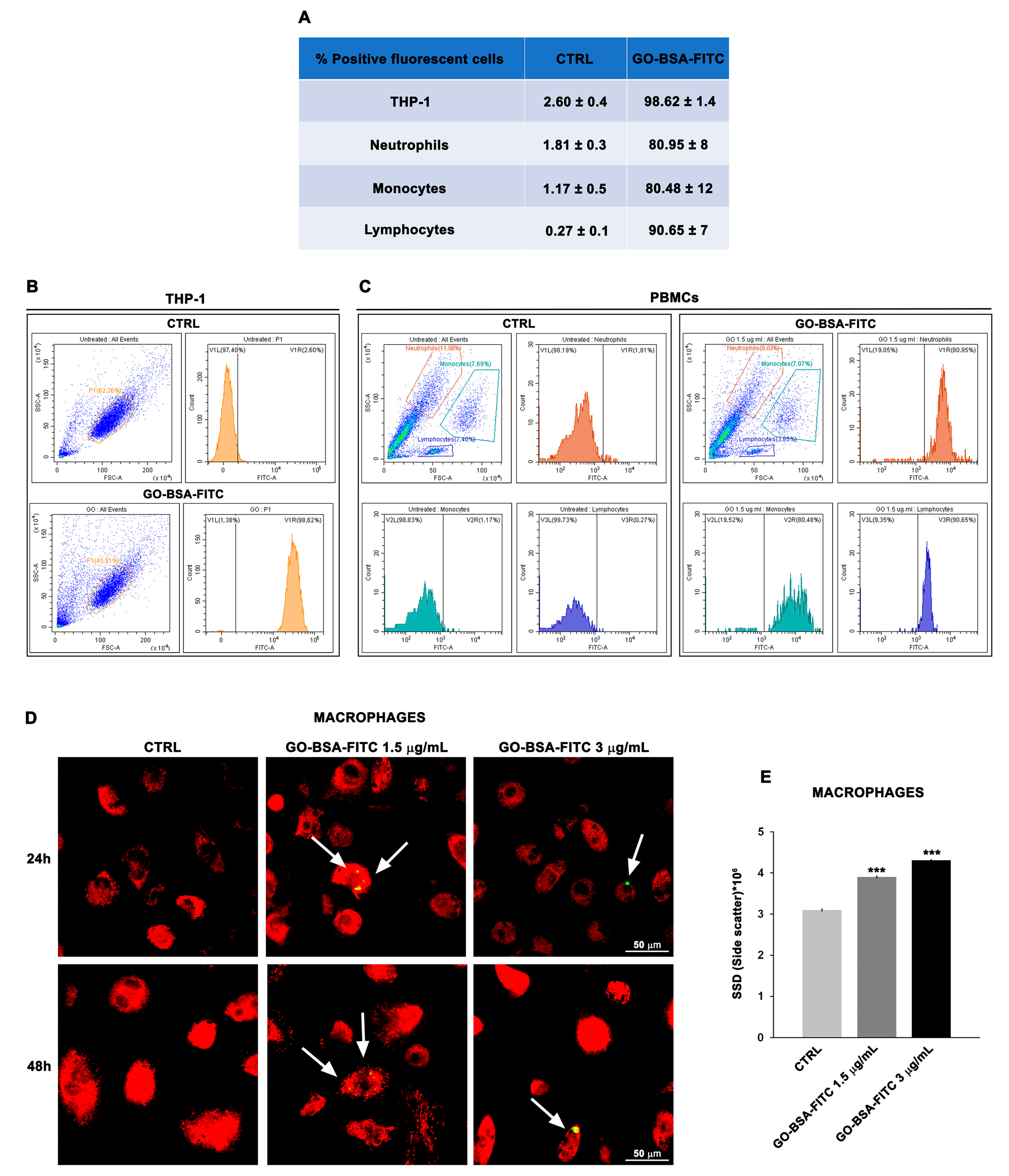
3.2. Uptake of GO by Different Leukocyte Populations and THP-1 Cells
3.3. Effect of GO-BSA-on Cell Viability of Short-Term Leukocyte Cultures and Proliferation of THP-1 Cells
3.4. Effect of GO-BSA on ROS Production and Chemotaxis of Macrophages and THP-1 Cells
4. Discussion
5. Conclusions
Supplementary Materials
Author Contributions
Funding
Informed Consent Statement
Data Availability Statement
Acknowledgments
Conflicts of Interest
References
- Joseph, T.M.; Kar Mahapatra, D.; Esmaeili, A.; Piszczyk, Ł.; Hasanin, M.S.; Kattali, M.; Haponiuk, J.; Thomas, S. Nanoparticles: Taking a Unique Position in Medicine. Nanomaterials 2023, 13, 574. [Google Scholar] [CrossRef] [PubMed]
- Nallathamby, P.D.; Xu, X.H. Study of cytotoxic and therapeutic effects of stable and purified silver nanoparticles on tumor cells. Nanoscale 2010, 2, 942–952. [Google Scholar] [CrossRef] [PubMed]
- Song, W.; Zhang, Y.; Yu, D.G.; Tran, C.H.; Wang, M.; Varyambath, A.; Kim, J.; Kim, I. Efficient Synthesis of Folate-Conjugated Hollow Polymeric Capsules for Accurate Drug Delivery to Cancer Cells. Biomacromolecules 2021, 22, 732–742. [Google Scholar] [CrossRef] [PubMed]
- Song, W.; Zhang, M.; Huang, X.; Chen, B.; Ding, Y.; Zhang, Y.; Yu, D.G.; Kim, I. Smart l-borneol-loaded hierarchical hollow polymer nanospheres with antipollution and antibacterial capabilities. Mater. Today Chem. 2022, 26, 101252. [Google Scholar] [CrossRef]
- Han, S.; Sun, J.; He, S.; Tang, M.; Chai, R. The application of graphene-based biomaterials in biomedicine. Am. J. Transl. Res. 2019, 11, 3246–3260.3. [Google Scholar]
- Gurunathan, S.; Kim, J.H. Synthesis, toxicity, biocompatibility, and biomedical applications of graphene and graphene-related materials. Int. J. Nanomed. 2016, 11, 1927–1945. [Google Scholar] [CrossRef]
- Magne, T.M.; de Oliveira Vieira, T.; Alencar, L.M.R. Graphene and its derivatives: Understanding the main chemical and medicinal chemistry roles for biomedical applications. J. Nanostruct. Chem. 2022, 12, 693–727. [Google Scholar] [CrossRef]
- Sharma, H.; Mondal, S. Functionalized Graphene Oxide for Chemotherapeutic Drug Delivery and Cancer Treatment: A Promising Material in Nanomedicine. Int. J. Mol. Sci. 2020, 21, 6280. [Google Scholar] [CrossRef]
- Mardente, S.; Aventaggiato, M.; Mari, E.; Kuznetsova, L.; Valentini, F. GO nanosheets: Promising nano carrier for the S29, 1-(2-chloro-2-(4-chlorophenyl-ethyl)-n-(4-fluorobenzyl)-1h-pyrazolo[3,4-d]pyrimidin-4-amine, therapeutic agent in neuroblastoma. Int. J. Mol. Sci. 2020, 21, 6430. [Google Scholar] [CrossRef]
- Jie, L.; Huamin, Z.; Zhaowu, Z.; Yiying, Z.; Tian, X. Promising Graphene-Based Nanomaterials and Their Biomedical Applications and Potential Risks. ACS Biomater. Sci. Eng. 2021, 7, 5363–5396. [Google Scholar] [CrossRef]
- Stankovich, S.; Dikin, D.A.; Piner, R.D.; Kohlhaas, K.A.; Kleinhammes, A.; Jia, Y.; Wu, Y.; Nguyen, S.T.; Ruoff, R.S. Synthesis of graphene-based nanosheets via chemical reduction of exfoliated graphite oxide. Carbon 2007, 45, 1558–1565. [Google Scholar] [CrossRef]
- Guo, Z.; Chakraborty, S.; Monikh Abdolahpur, F.; Varsou, D.D.; Chetwynd, A.J.; Afantitis, A.; Lynch, I.; Zhang, P. Surface Functionalization of Graphene-Based Materials: Biological Behavior, Toxicology, and Safe-By-Design Aspects. Adv. Biol. 2021, 5, e2100637. [Google Scholar] [CrossRef] [PubMed]
- Fadeel, B.; Bussy, C.; Merino, S.; Vázquez, E.; Flahaut, E.; Mouchet, F.; Evariste, L.; Gauthier, L.; Koivisto, A.J.; Vogel, U.; et al. Safety assessment of graphene-based materials: Focus on human health and the environment. ACS Nano 2018, 12, 10582–10620. [Google Scholar] [CrossRef] [PubMed]
- Chanput, W.; Mes, J.J.; Wichers, H.J. THP-1 cell line: An in vitro cell model for immune modulation approach. Int. Immunopharm. 2014, 23, 37–45. [Google Scholar] [CrossRef]
- Han, J.; Gurunathan, S.; Jeong, J.K.; Choi, Y.J.; Kwon, D.N.; Park, J.K.; Kim, J.H. Oxidative stress mediated cytotoxicity of biologically synthesized silver nanoparticles in human lung epithelial adenocarcinoma cell line. Nanoscale Res. Lett. 2014, 9, 459. [Google Scholar] [CrossRef] [PubMed]
- Cebadero-Dominguez, Ó.; Casas-Rodríguez, A.; Puerto, M.; Cameán, A.M.; Jos, A. In vitro safety assessment of reduced graphene oxide in human monocytes and T cells. Environ. Res. 2023, 232, 116356. [Google Scholar] [CrossRef]
- Domenech, J.; Rodríguez-Garraus, A.; López de Cerain, A.; Azqueta, A.; Catalán, J. Genotoxicity of Graphene-Based Materials. Nanomaterials 2022, 12, 1795. [Google Scholar] [CrossRef]
- Valentini, F.; Calcaterra, A.; Ruggiero, V.; Pichichero, E.; Martino, A.; Iosi, F.; Bertuccini, L.; Antonaroli, S.; Mardente, S.; Zicari, A.; et al. Functionalized graphene derivatives: Antibacterial properties and cytotoxicity. J. Nanomater. 2019, 2019, 2752539. [Google Scholar] [CrossRef]
- Valentini, F.; Mari, E.; Zicari, A.; Calcaterra, A.; Talamo, M.; Scioli, M.G.; Orlandi, A.; Mardente, S. Metal Free Graphene Oxide (GO) Nanosheets and Pristine-Single Wall Carbon Nanotubes (p-SWCNTs) Biocompatibility Investigation: A Comparative Study in Different Human Cell Lines. Int. J. Mol. Sci. 2018, 19, 1316. [Google Scholar] [CrossRef]
- Patchan, M.W.; Baird, L.M.; Rhim, Y.R.; LaBarre, E.D.; Maisano, A.J.; Deacon, R.M.; Xia, Z.; Benkoski, J.J. Liquid-filled metal microcapsules. ACS Appl. Mater. Interfaces 2012, 4, 2406–2412. [Google Scholar] [CrossRef]
- Nan, Z.; Hao, C.; Ye, X.; Feng, Y.; Sun, R. Interaction of graphene oxide with bovine serum albumin: A fluorescence quenching study. Spectrochim. Acta A Mol. Biomol. Spectrosc. 2019, 210, 348–354. [Google Scholar] [CrossRef]
- Degel, J.; Shokrani, M. Validation of the efficacy of a practical method for neutrophils isolation from peripheral blood. Clin. Lab. Sci. 2010, 23, 94–98. [Google Scholar] [CrossRef] [PubMed]
- Dagur, P.; McCoy, J.P. Collection, Storage and Preparation of Human Blood Cells. Curr. Protoc. Citometry 2015, 79, 5.1.1–5.1.16. [Google Scholar] [CrossRef]
- Lo Torto, F.; Relucenti, M.; Familiari, G.; Vaia, N.; Casella, D.; Matassa, R.; Miglietta, S.; Marinozzi, F.; Bini, F.; Fratoddi, I.; et al. The Effect of Postmastectomy Radiation Therapy on Breast Implants. Material Analysis on Silicone and Polyurethane Prosthesis. Ann. Plast. Surg. 2018, 81, 228–234. [Google Scholar] [CrossRef]
- Correr, S.; Makabe, S.; Heyn, R.; Relucenti, M.; Naguro, T.; Familiari, G. Microplicae-like structures of the fallopian tube in postmenopausal women as shown by electron microscopy. Histol. Histopathol. 2006, 21, 219–226. [Google Scholar] [CrossRef] [PubMed]
- Relucenti, M.; Miglietta, S.; Bove, G.; Donfrancesco, O.; Battaglione, E.; Familiari, P.; Barbaranelli, C.; Covelli, E.; Barbara, M.; Familiari, G. SEM BSE 3D Image Analysis of Human Incus Bone Affected by Cholesteatoma Ascribes to Osteoclasts the Bone Erosion and VpSEM dEDX Analysis Reveals New Bone Formation. Scanning 2020, 2020, 9371516. [Google Scholar] [CrossRef] [PubMed]
- Bossù, M.; Matassa, R.; Relucenti, M.; Iaculli, F.; Salucci, A.; Di Giorgio, G.; Familiari, G.; Polimeni, A.; Di Carlo, S. Morpho-Chemical Observations of Human Deciduous Teeth Enamel in Response to Biomimetic Toothpastes Treatment. Materials 2020, 13, 1803. [Google Scholar] [CrossRef] [PubMed]
- Robinson, J.P. Oxidative metabolism. Curr. Protoc. Cytom. 2021, 2, 9.7. [Google Scholar] [CrossRef]
- Xuan, W.; Qu, Q.; Zheng, B.; Xiong, S.; Fan, G.H. The chemotaxis of M1 and M2 macrophages is regulated by different chemokines. J. Leukoc. Biol. 2015, 97, 61–69. [Google Scholar] [CrossRef]
- Zhang, H.; Zhu, Z.; Wang, Y.; Fei, Z.; Cao, J. Changing the activities and structures of bovine serum albumin bound to graphene oxide. Appl. Surf. Sci. 2018, 427, 1019–1029. [Google Scholar] [CrossRef]
- Fuoco, C.; Luan, X.; Fusco, L.; Riccio, F.; Giuliani, G.; Lin, H.; Orecchioni, M.; Martín, C.; Cesareni, G.; Feng, X.; et al. Graphene nanoribbons are internalized by human primary immune cell subpopulations maintaining a safety profile: A high-dimensional pilot study by single-cell mass cytometry. Appl. Mater. Today 2022, 29, 101593. [Google Scholar] [CrossRef]
- Gurunathan, S.; Kang, M.-H.; Jeyaraj, M.; Kim, J.H. Differential Immunomodulatory Effect of Graphene Oxide and Vanillin-Functionalized Graphene Oxide Nanoparticles in Human Acute Monocytic Leukemia Cell Line (THP-1). Int. J. Mol. Sci. 2019, 20, 247. [Google Scholar] [CrossRef]
- Gurunathan, S.; Han, J.W.; Eppakayala, V.; Dayem, A.A.; Kwon, D.N.; Kim, J.H. Biocompatibility effects of biologically synthesized graphene in primary mouse embryonic fibroblast cells. Nanoscale Res. Lett. 2013, 8, 393. [Google Scholar] [CrossRef] [PubMed]
- Amaro-Gahete, J.; Benítez, A.; Otero, R.; Esquivel, D.; Jiménez-Sanchidrián, C.; Morales, J.; Caballero, Á.; Romero-Salguero, F.J. A Comparative Study of Particle Size Distribution of Graphene Nanosheets Synthesized by an Ultrasound-Assisted Method. Nanomaterials 2019, 9, 152. [Google Scholar] [CrossRef]
- Ma, J.; Liu, R.; Wang, X.; Liu, Q.; Chen, Y.; Valle, R.P.; Zuo, Y.Y.; Xia, T.; Liu, S. Crucial Role of Lateral Size for Graphene Oxide in Activating Macrophages and Stimulating Pro-inflammatory Responses in Cells and Animals. ACS Nano 2015, 9, 10498–10515. [Google Scholar] [CrossRef]
- Ekal, N.S.; Patil, R.; Ranjan, N.; Bahadur, P.; Tiwari, S. Oxidation state of graphene oxide nanosheets drives their interaction with proteins: A case of bovine serum albumin. Colloids Surf. B Biointerfaces 2022, 212, 112367. [Google Scholar] [CrossRef]
- Tan, X.; Feng, L.; Zhang, J.; Yang, K.; Zhang, S.; Liu, Z.; Peng, R. Functionalization of graphene oxide generates a unique interface for selective serum protein interactions. ACS Appl. Mater. Interfaces 2013, 5, 1370–1377. [Google Scholar] [CrossRef] [PubMed]
- Orecchioni, M.; Bedognetti, D.; Newman, L.; Fuoco, C.; Spada, F.; Hendrickx, W.; Marincola, F.M.; Sgarrella, F.; Rodrigues, A.F.; Ménard-Moyon, C.; et al. Single-cell mass cytometry and transcriptome profiling reveal the impact of graphene on human immune cells. Nat. Commun. 2017, 8, 1109. [Google Scholar] [CrossRef]
- Orecchioni, M.; Ménard-Moyon, C.; Delogu, L.G.; Bianco, A. Graphene and the immune system: Challenges and potentiality. Adv. Drug Deliv. Rev. 2016, 105, 163–175. [Google Scholar] [CrossRef]
- Galon, J.; Angell, H.K.; Bedognetti, D.; Marincola, F.M. The continuum of cancer immunosurveillance: Prognostic, predictive, and mechanistic signatures. Immunity 2013, 39, 11–26. [Google Scholar] [CrossRef]
- Yan, J.; Song, B.; Hu, W.; Meng, Y.; Niu, F.; Han, X.; Ge, Y.; Li, N. Antitumor Effect of GO-PEG-DOX Complex on EMT-6 Mouse Breast Cancer Cells. Cancer Biother. Radiopharm. 2018, 33, 125–130. [Google Scholar] [CrossRef]
- Šimšíková, M. Interaction of graphene oxide with albumins: Effect of size, pH, and temperature. Arch. Biochem. Biophys. 2016, 593, 69–79. [Google Scholar] [CrossRef] [PubMed]
- Tang, N.; Ding, Z.; Zhang, J.; Cai, Y.; Bao, X. Recent advances of antioxidant low-dimensional carbon materials for biomedical applications. Front. Bioeng. Biotechnol. 2023, 11, 1121477. [Google Scholar] [CrossRef] [PubMed]
- Son, K.; Brumley, D.R.; Stocker, R. Live from under the lens: Exploring microbial motility with dynamic imaging and microfluidics. Nat. Rev. Microbiol. 2015, 13, 761–775. [Google Scholar] [CrossRef] [PubMed]
- Miao, X.; Leng, X.; Zhang, Q. The Current State of Nanoparticle-Induced Macrophage Polarization and Reprogramming Research. Int. J. Mol. Sci 2017, 18, 336. [Google Scholar] [CrossRef]






| Composites Size (g) | ||
|---|---|---|
| Samples | Equivalent Radius in nm Cut Off (90%) | Height in nm Cut Off (90%) | 
| Pristine GO | 700 (1500) | 340 (770) | 
| GO/BSA | 300 (650) | 100 (270) | 
| GO/BSA-FITC | 115 (185) | 8.0 (18) | 
| Samples | Zeta Potential (ξ/mV) | Polydispersity Index (PDI) | 
|---|---|---|
| GO | −14.0 ± 0.12 | 0.644 ± 0.04 | 
| GO/BSA | −38.8 ± 0.14 | 0.453 ± 0.03 | 
| GO/BSA/FITC | −42.8 ± 0.13 | 0.382 ± 0.01 | 
| Disclaimer/Publisher’s Note: The statements, opinions and data contained in all publications are solely those of the individual author(s) and contributor(s) and not of MDPI and/or the editor(s). MDPI and/or the editor(s) disclaim responsibility for any injury to people or property resulting from any ideas, methods, instructions or products referred to in the content. | 
© 2024 by the authors. Licensee MDPI, Basel, Switzerland. This article is an open access article distributed under the terms and conditions of the Creative Commons Attribution (CC BY) license (https://creativecommons.org/licenses/by/4.0/).
Share and Cite
Aventaggiato, M.; Valentini, F.; Caissutti, D.; Relucenti, M.; Tafani, M.; Misasi, R.; Zicari, A.; Di Martino, S.; Virtuoso, S.; Neri, A.; et al. Biological Effects of Small Sized Graphene Oxide Nanosheets on Human Leukocytes. Biomedicines 2024, 12, 256. https://doi.org/10.3390/biomedicines12020256
Aventaggiato M, Valentini F, Caissutti D, Relucenti M, Tafani M, Misasi R, Zicari A, Di Martino S, Virtuoso S, Neri A, et al. Biological Effects of Small Sized Graphene Oxide Nanosheets on Human Leukocytes. Biomedicines. 2024; 12(2):256. https://doi.org/10.3390/biomedicines12020256
Chicago/Turabian StyleAventaggiato, Michele, Federica Valentini, Daniela Caissutti, Michela Relucenti, Marco Tafani, Roberta Misasi, Alessandra Zicari, Sara Di Martino, Sara Virtuoso, Anna Neri, and et al. 2024. "Biological Effects of Small Sized Graphene Oxide Nanosheets on Human Leukocytes" Biomedicines 12, no. 2: 256. https://doi.org/10.3390/biomedicines12020256
APA StyleAventaggiato, M., Valentini, F., Caissutti, D., Relucenti, M., Tafani, M., Misasi, R., Zicari, A., Di Martino, S., Virtuoso, S., Neri, A., & Mardente, S. (2024). Biological Effects of Small Sized Graphene Oxide Nanosheets on Human Leukocytes. Biomedicines, 12(2), 256. https://doi.org/10.3390/biomedicines12020256
 
        



 
       