The Functional Interaction of KATP and BK Channels with Aquaporin-4 in the U87 Glioblastoma Cell
Abstract
1. Introduction
2. Materials and Methods
2.1. Cell Lines
2.2. Constructs and Transfection
2.3. Drugs and Solutions
2.4. Antibodies
2.5. Nuclear Staining
2.6. Immunofluorescence and Quantitative Analysis
2.7. Morphological Analysis
2.8. Cell Viability Assay
2.9. Patch-Clamp Experiments
2.10. Polymerase Chain Reaction
2.11. Statistical Analysis
3. Results
3.1. AQP4-OAP Expression in U87 Cells
3.2. Whole-Cell Inward and Outward Macroscopic K+ Currents Recorded in U87wt Cells and Effects of the K+ Channel Modulators on Cell Proliferation
3.3. AQP4 Aggregation State Affects the TEA-K+ Sensitive Currents in U87 Glioma Cells
3.4. AQP4 Aggregation State Changes the Expression Profile of KCNMA1, KCNJ11, ABCC8, and ABCC9 Genes in U87 Glioma Cells
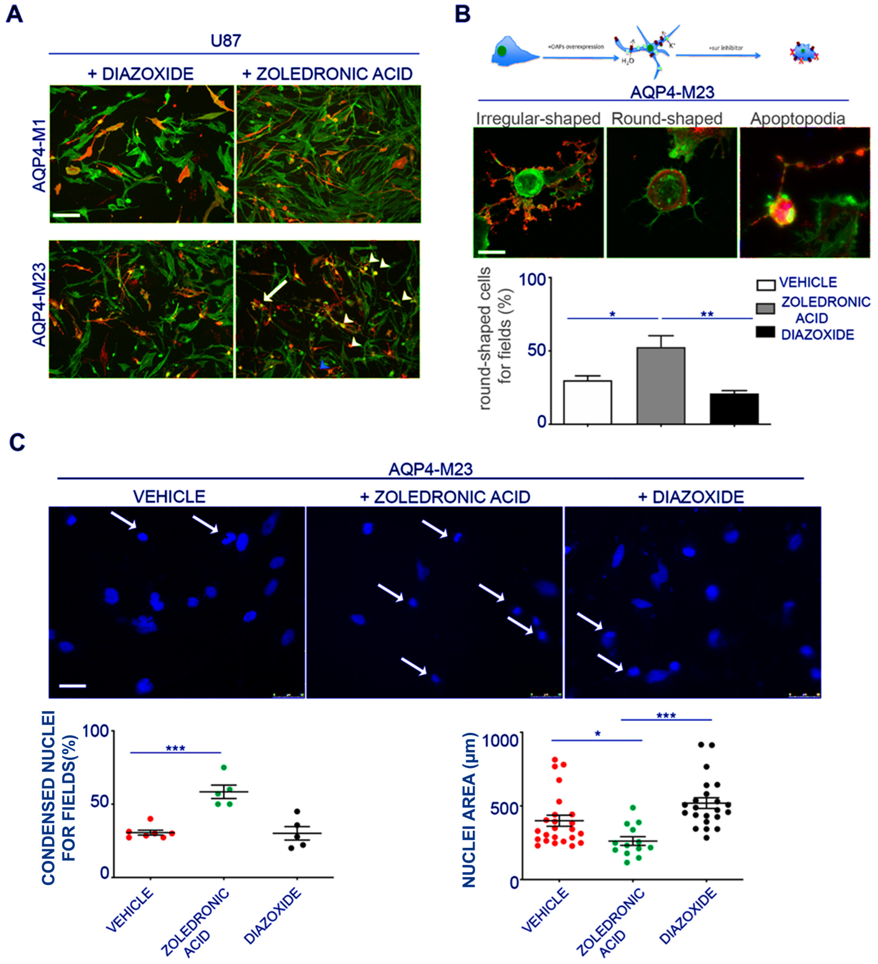
3.5. AQP4 and Kir6.2 Are Involved in Glioma Apoptotic Fate
4. Discussion
5. Conclusions
Author Contributions
Funding
Institutional Review Board Statement
Informed Consent Statement
Data Availability Statement
Acknowledgments
Conflicts of Interest
References
- Wawrzkiewicz-Jałowiecka, A.; Trybek, P.; Dworakowska, B.; Machura, Ł. Multifractal Properties of BK Channel Currents in Human Glioblastoma Cells. J. Phys. Chem. B 2020, 124, 2382–2391. [Google Scholar] [CrossRef] [PubMed]
- Aldape, K.; Brindle, K.M.; Chesler, L.; Chopra, R.; Gajjar, A.; Gilbert, M.R.; Gottardo, N.; Gutmann, D.H.; Hargrave, D.; Holland, E.C.; et al. Challenges to curing primary brain tumours. Nat. Rev. Clin. Oncol. 2019, 16, 509–520. [Google Scholar] [CrossRef] [PubMed]
- Catacuzzeno, L.; Sforna, L.; Esposito, V.; Limatola, C.; Franciolini, F. Ion Channels in Glioma Malignancy BT—Transportome Malfunction in the Cancer Spectrum: Ion Transport in Tumor Biology; Stock, C., Pardo, L.A., Eds.; Springer International Publishing: Cham, Switzerland, 2021; pp. 223–267. [Google Scholar]
- Varricchio, A.; Ramesh, S.A.; Yool, A.J. Novel Ion Channel Targets and Drug Delivery Tools for Controlling Glioblastoma Cell Invasiveness. Int. J. Mol. Sci. 2021, 22, 11909. [Google Scholar] [CrossRef]
- Papadopoulos, M.C.; Saadoun, S. Key Roles of Aquaporins in Tumor Biology. Biochim. Biophys. Acta (BBA)—Biomembr. 2015, 1848 Pt B, 2576–2583. [Google Scholar] [CrossRef]
- Xia, J.; Wang, H.; Li, S.; Wu, Q.; Sun, L.; Huang, H.; Zeng, M. Ion Channels or Aquaporins as Novel Molecular Targets in Gastric Cancer. Mol. Cancer 2017, 16, 54. [Google Scholar] [CrossRef] [PubMed]
- Pedersen, S.F.; Stock, C. Ion Channels and Transporters in Cancer: Pathophysiology, Regulation, and Clinical Potential. Cancer Res. 2013, 73, 1658–1661. [Google Scholar] [CrossRef]
- Black, K.L.; Yin, D.; Konda, B.M.; Wang, X.; Hu, J.; Ko, M.K.; Bayan, J.-A.; Sacapano, M.R.; Espinoza, A.J.; Ong, J.M.; et al. Different Effects of KCa and KATP Agonists on Brain Tumor Permeability between Syngeneic and Allogeneic Rat Models. Brain Res. 2008, 1227, 198–206. [Google Scholar] [CrossRef][Green Version]
- Ningaraj, N.S.; Sankpal, U.T.; Khaitan, D.; Meister, E.A.; Vats, T. Activation of KATP Channels Increases Anticancer Drug Delivery to Brain Tumors and Survival. Eur. J. Pharmacol. 2009, 602, 188–193. [Google Scholar] [CrossRef]
- Day, R.E.; Kitchen, P.; Owen, D.S.; Bland, C.; Marshall, L.; Conner, A.C.; Bill, R.M.; Conner, M.T. Conner. Human Aquaporins: Regulators of Transcellular Water Flow. Biochim. Biophys. Acta 2014, 1840, 1492–1506. [Google Scholar] [CrossRef]
- Lang, F.; Busch, G.L.; Ritter, M.; Völkl, H.; Waldegger, S.; Gulbins, E.; Häussinger, D. Functional Significance of Cell Volume Regulatory Mechanisms. Physiol. Rev. 1998, 78, 247–306. [Google Scholar] [CrossRef]
- Nagelhus, E.A.; Mathiisen, T.M.; Ottersen, O.P. Aquaporin-4 in the Central Nervous System: Cellular and Subcellular Distribution and Coexpression with KIR4.1. Neuroscience 2004, 129, 905–913. [Google Scholar] [CrossRef]
- Simone, L.; Pisani, F.; Mola, M.G.; De Bellis, M.; Merla, G.; Micale, L.; Frigeri, A.; Vescovi, A.L.; Svelto, M.; Nicchia, G.P. AQP4 Aggregation State Is a Determinant for Glioma Cell Fate. Cancer Res. 2019, 79, 2182–2194. [Google Scholar] [CrossRef]
- Amiry-Moghaddam, M.; Otsuka, T.; Hurn, P.D.; Traystman, R.J.; Haug, F.-M.; Froehner, S.C.; Adams, M.E.; Neely, J.D.; Agre, P.; Ottersen, O.P.; et al. An Alpha-Syntrophin-Dependent Pool of AQP4 in Astroglial End-Feet Confers Bidirectional Water Flow between Blood and Brain. Proc. Natl. Acad. Sci. USA 2003, 100, 2106–2111. [Google Scholar] [CrossRef] [PubMed]
- Palazzo, C.; Buccoliero, C.; Mola, M.G.; Abbrescia, P.; Nicchia, G.P.; Trojano, M.; Frigeri, A. AQP4ex Is Crucial for the Anchoring of AQP4 at the Astrocyte End-Feet and for Neuromyelitis Optica Antibody Binding. Acta Neuropathol. Commun. 2019, 7, 51. [Google Scholar] [CrossRef]
- De Bellis, M.; Pisani, F.; Mola, M.G.; Rosito, S.; Simone, L.; Buccoliero, C.; Trojano, M.; Nicchia, G.P.; Svelto, M.; Frigeri, A. Translational Readthrough Generates New Astrocyte AQP4 Isoforms That Modulate Supramolecular Clustering, Glial Endfeet Localization, and Water Transport. Glia 2017, 65, 790–803. [Google Scholar] [CrossRef] [PubMed]
- Wolburg, H.; Noell, S.; Fallier-Becker, P.; Mack, A.F.; Wolburg-Buchholz, K. The Disturbed Blood-Brain Barrier in Human Glioblastoma. Mol. Asp. Med. 2012, 33, 579–589. [Google Scholar] [CrossRef]
- Ding, T.; Ma, Y.; Li, W.; Liu, X.; Ying, G.; Fu, L.; Gu, F. Role of Aquaporin-4 in the Regulation of Migration and Invasion of Human Glioma Cells. Int. J. Oncol. 2011, 38, 1521–1531. [Google Scholar] [CrossRef] [PubMed]
- Ding, T.; Zhou, Y.; Sun, K.; Jiang, W.; Li, W.; Liu, X.; Tian, C.; Li, Z.; Ying, G.; Fu, L.; et al. Knockdown a Water Channel Protein, Aquaporin-4, Induced Glioblastoma Cell Apoptosis. PLoS ONE 2013, 8, e66751. [Google Scholar] [CrossRef] [PubMed]
- Fallier-Becker, P.; Nieser, M.; Wenzel, U.; Ritz, R.; Noell, S. Is Upregulation of Aquaporin 4-M1 Isoform Responsible for the Loss of Typical Orthogonal Arrays of Particles in Astrocytomas? Int. J. Mol. Sci. 2016, 17, 1230. [Google Scholar] [CrossRef]
- Simone, L.; Pisani, F.; Binda, E.; Frigeri, A.; Vescovi, A.L.; Svelto, M.; Nicchia, G.P. AQP4-Dependent Glioma Cell Features Affect the Phenotype of Surrounding Cells via Extracellular Vesicles. Cell Biosci. 2022, 12, 150. [Google Scholar] [CrossRef]
- Zúñiga, L.; Cayo, A.; González, W.; Vilos, C.; Zúñiga, R. Potassium Channels as a Target for Cancer Therapy: Current Perspectives. Onco Targets Ther. 2022, 15, 783–797. [Google Scholar] [CrossRef] [PubMed]
- Bates, E. Ion Channels in Development and Cancer. Annu. Rev. Cell Dev. Biol. 2015, 31, 231–247. [Google Scholar] [CrossRef] [PubMed]
- Maqoud, F.; Scala, R.; Hoxha, M.; Zappacosta, B.; Tricarico, D. ATP-Sensitive Potassium Channel Subunits in Neuroinflammation: Novel Drug Targets in Neurodegenerative Disorders. CNS Neurol. Disord. Drug Targets 2022, 21, 130–149. [Google Scholar] [CrossRef] [PubMed]
- Amberger, J.S.; Hamosh, A. Searching Online Mendelian Inheritance in Man (OMIM): A Knowledgebase of Human Genes and Genetic Phenotypes. Curr. Protoc. Bioinform. 2017, 58, 1.2.1–1.2.12. [Google Scholar] [CrossRef] [PubMed]
- Huang, X.; Jan, L.Y. Targeting Potassium Channels in Cancer. J. Cell Biol. 2014, 206, 151–162. [Google Scholar] [CrossRef]
- Levy, M.; Barletta, S.; Huang, H.; Grossman, S.A.; Rodriguez, F.J.; Ellsworth, S.G.; Dzaye, O.; Holdhoff, M. Aquaporin-4 Expression Patterns in Glioblastoma Pre-Chemoradiation and at Time of Suspected Progression. Cancer Investig. 2019, 37, 67–72. [Google Scholar] [CrossRef] [PubMed]
- Zhao, W.-J.; Zhang, W.; Li, G.-L.; Cui, Y.; Shi, Z.-F.; Yuan, F. Differential Expression of MMP-9 and AQP4 in Human Glioma Samples. Folia Neuropathol. 2012, 50, 176–186. [Google Scholar] [PubMed]
- Noell, S.; Fallier-Becker, P.; Mack, A.F.; Hoffmeister, M.; Beschorner, R.; Ritz, R. Water Channels Aquaporin 4 and -1 Expression in Subependymoma Depends on the Localization of the Tumors. PLoS ONE 2015, 10, e0131367. [Google Scholar] [CrossRef]
- Noell, S.; Wolburg-Buchholz, K.; Mack, A.F.; Ritz, R.; Tatagiba, M.; Beschorner, R.; Wolburg, H.; Fallier-Becker, P. Dynamics of Expression Patterns of AQP4, Dystroglycan, Agrin and Matrix Metalloproteinases in Human Glioblastoma. Cell Tissue Res. 2012, 347, 429–441. [Google Scholar] [CrossRef]
- Suero Molina, E.J.; Ardon, H.; Schroeteler, J.; Klingenhöfer, M.; Holling, M.; Wölfer, J.; Fischer, B.; Stummer, W.; Ewelt, C. Aquaporin-4 in Glioma and Metastatic Tissues Harboring 5-Aminolevulinic Acid-Induced Porphyrin Fluorescence. Clin. Neurol. Neurosurg. 2013, 115, 2075–2081. [Google Scholar] [CrossRef]
- Mou, K.-J.; Mao, Q.; Chen, M.-N.; Xia, X.-Q.; Ni, R.-Y.; Wang, P.; Liu, Y.-H. AQP4 expression in the brains of patients with glioblastoma and its association with brain edema. Sichuan Da Xue Xue Bao. Yi Xue Ban J. Sichuan Univ. Med. Sci. Ed. 2009, 40, 651–654. [Google Scholar]
- Valente, O.; Messina, R.; Ingravallo, G.; Bellitti, E.; Zimatore, D.S.; de Gennaro, L.; Abbrescia, P.; Pati, R.; Palazzo, C.; Nicchia, G.P.; et al. Alteration of the Translational Readthrough Isoform AQP4ex Induces Redistribution and Downregulation of AQP4 in Human Glioblastoma. Cell. Mol. Life Sci. CMLS 2022, 79, 140. [Google Scholar] [CrossRef]
- Zhou, K.; Liu, Y.; Zhao, Z.; Wang, Y.; Huang, L.; Chai, R.; Li, G.; Jiang, T. ABCC8 MRNA Expression Is an Independent Prognostic Factor for Glioma and Can Predict Chemosensitivity. Sci. Rep. 2020, 10, 12682. [Google Scholar] [CrossRef] [PubMed]
- Jha, R.M.; Rani, A.; Desai, S.M.; Raikwar, S.; Mihaljevic, S.; Munoz-casabella, A.; Kochanek, P.M.; Catapano, J.; Winkler, E.; Citerio, G.; et al. Sulfonylurea Receptor 1 in Central Nervous System Injury: An Updated Review. Int. J. Mol. Sci. 2021, 22, 11899. [Google Scholar] [CrossRef] [PubMed]
- Huang, L.; Li, B.; Li, W.; Guo, H.; Zou, F. ATP-Sensitive Potassium Channels Control Glioma Cells Proliferation by Regulating ERK Activity. Carcinogenesis 2009, 30, 737–744. [Google Scholar] [CrossRef] [PubMed]
- Liu, X.; Chang, Y.; Reinhart, P.H.; Sontheimer, H.; Chang, Y. Cloning and Characterization of Glioma BK, a Novel BK Channel Isoform Highly Expressed in Human Glioma Cells. J. Neurosci. 2002, 22, 1840–1849. [Google Scholar] [CrossRef]
- Ningaraj, N.S.; Sankpal, U.T.; Khaitan, D.; Meister, E.A.; Vats, T.S. Modulation of KCa Channels Increases Anticancer Drug Delivery to Brain Tumors and Prolongs Survival in Xenograft Model. Cancer Biol. Ther. 2009, 8, 1924–1933. [Google Scholar] [CrossRef][Green Version]
- Ouadid-Ahidouch, H.; Ahidouch, A. K+ Channel Expression in Human Breast Cancer Cells: Involvement in Cell Cycle Regulation and Carcinogenesis. J. Membr. Biol. 2008, 221, 1–6. [Google Scholar] [CrossRef]
- Wang, Z. Roles of K+ Channels in Regulating Tumour Cell Proliferation and Apoptosis. Pflug. Arch. Eur. J. Physiol. 2004, 448, 274–286. [Google Scholar] [CrossRef]
- Zhang, R.; Zhou, X.; Shen, X.; Xie, T.; Xu, C.; Zou, Z.; Dong, J.; Liao, L. Different Sulfonylureas Induce the Apoptosis of Proximal Tubular Epithelial Cell Differently via Closing KATP Channel. Mol. Med. 2018, 24, 47. [Google Scholar] [CrossRef]
- Han, J.H.; Kwon, O.S.; Chung, J.H.; Cho, K.H.; Eun, H.C.; Kim, K.H. Effect of Minoxidil on Proliferation and Apoptosis in Dermal Papilla Cells of Human Hair Follicle. J. Dermatol. Sci. 2004, 34, 91–98. [Google Scholar] [CrossRef] [PubMed]
- Scala, R.; Maqoud, F.; McClenaghan, C.; Harter, T.M.; Perrone, M.G.; Scilimati, A.; Nichols, C.G.; Tricarico, D. Zoledronic Acid Blocks Overactive Kir6.1/SUR2-Dependent KATP Channels in Skeletal Muscle and Osteoblasts in a Murine Model of Cantú Syndrome. Cells 2023, 12, 928. [Google Scholar] [CrossRef] [PubMed]
- Scala, R.; Maqoud, F.; Zizzo, N.; Passantino, G.; Mele, A.; Camerino, G.M.; McClenaghan, C.; Harter, T.M.; Nichols, C.G.; Tricarico, D. Consequences of SUR2[A478V] Mutation in Skeletal Muscle of Murine Model of Cantu Syndrome. Cells 2021, 10, 1791. [Google Scholar] [CrossRef] [PubMed]
- Maqoud, F.; Scala, R.; Tragni, V.; Pierri, C.L.; Perrone, M.G.; Scilimati, A.; Tricarico, D. Zoledronic Acid as a Novel Dual Blocker of KIR6.1/2-SUR2 Subunits of ATP-Sensitive K + Channels: Role in the Adverse Drug Reactions. Pharmaceutics 2021, 13, 1350. [Google Scholar] [CrossRef] [PubMed]
- Ma, Y.-G.; Liu, W.-C.; Dong, S.; Du, C.; Wang, X.-J.; Li, J.-S.; Xie, X.-P.; Wu, L.; Ma, D.-C.; Yu, Z.-B.; et al. Activation of BKCa Channels in Zoledronic Acid-Induced Apoptosis of MDA-MB-231 Breast Cancer Cells. PLoS ONE 2012, 7, e37451. [Google Scholar] [CrossRef] [PubMed]
- Scala, R.; Maqoud, F.; Angelelli, M.; Latorre, R.; Perrone, M.G.; Scilimati, A.; Tricarico, D. Zoledronic Acid Modulation of TRPV1 Channel Currents in Osteoblast Cell Line and Native Rat and Mouse Bone Marrow-Derived Osteoblasts: Cell Proliferation and Mineralization Effect. Cancers 2019, 11, 206. [Google Scholar] [CrossRef]
- Polascik, T.J.; Mouraviev, V. Zoledronic Acid in the Management of Metastatic Bone Disease. Ther. Clin. Risk Manag. 2008, 4, 261–268. [Google Scholar] [CrossRef] [PubMed]
- Pozzi, S.; Raje, N. The Role of Bisphosphonates in Multiple Myeloma: Mechanisms, Side Effects, and the Future. Oncologist 2011, 16, 651–662. [Google Scholar] [CrossRef]
- Pontén, J.A.N.; Macintyre, E.H. Long Term Culture of Normal And Neoplastic Human Glia. Acta Pathol. Microbiol. Scand. 1968, 74, 465–486. [Google Scholar] [CrossRef]
- Dinardo, M.M.; Camerino, G.; Mele, A.; Latorre, R.; Conte Camerino, D.; Tricarico, D. Splicing of the RSlo Gene Affects the Molecular Composition and Drug Response of Ca2+-Activated K+ Channels in Skeletal Muscle. PLoS ONE 2012, 7, e40235. [Google Scholar] [CrossRef]
- Scala, R.; Maqoud, F.; Antonacci, M.; Dibenedetto, J.R.; Perrone, M.G.; Scilimati, A.; Castillo, K.; Latorre, R.; Conte, D.; Bendahhou, S.; et al. Bisphosphonates Targeting Ion Channels and Musculoskeletal Effects. Front. Pharmacol. 2022, 13, 837534. [Google Scholar] [CrossRef]
- Scala, R.; Maqoud, F.; Zizzo, N.; Mele, A.; Camerino, G.M.; Zito, F.A.; Ranieri, G.; McClenaghan, C.; Harter, T.M.; Nichols, C.G.; et al. Pathophysiological Consequences of KATP Channel Overactivity and Pharmacological Response to Glibenclamide in Skeletal Muscle of a Murine Model of Cantù Syndrome. Front. Pharmacol. 2020, 11, 1998. [Google Scholar] [CrossRef] [PubMed]
- Zizzo, N.; Passantino, G.; D’alessio, R.M.; Tinelli, A.; Lopresti, G.; Patruno, R.; Tricarico, D.; Maqoud, F.; Scala, R.; Zito, F.A.; et al. Thymidine Phosphorylase Expression and Microvascular Density Correlation Analysis in Canine Mammary Tumor: Possible Prognostic Factor in Breast Cancer. Front. Vet. Sci. 2019, 6, 368. [Google Scholar] [CrossRef]
- Maqoud, F.; Zizzo, N.; Attimonelli, M.; Tinelli, A.; Passantino, G.; Antonacci, M.; Ranieri, G.; Tricarico, D. Immunohistochemical, Pharmacovigilance, and Omics Analyses Reveal the Involvement of ATP-Sensitive K+ Channel Subunits in Cancers: Role in Drug–Disease Interactions. Front. Pharmacol. 2023, 14, 1115543. [Google Scholar] [CrossRef] [PubMed]
- McCoy, E.; Sontheimer, H. Expression and Function of Water Channels (Aquaporins) in Migrating Malignant Astrocytes. Glia 2007, 55, 1034–1043. [Google Scholar] [CrossRef]
- Lingle, C.J.; Martinez-Espinosa, P.L.; Yang-Hood, A.; Boero, L.E.; Payne, S.; Persic, D.; V-Ghaffari, B.; Xiao, M.; Zhou, Y.; Xia, X.-M.; et al. LRRC52 Regulates BK Channel Function and Localization in Mouse Cochlear Inner Hair Cells. Proc. Natl. Acad. Sci. USA 2019, 116, 18397–18403. [Google Scholar] [CrossRef]
- Quadri, R.; Galli, M.; Galati, E.; Rotondo, G.; Gallo, G.R.; Panigada, D.; Plevani, P.; Muzi-Falconi, M. Haspin Regulates Ras Localization to Promote Cdc24-Driven Mitotic Depolarization. Cell Discov. 2020, 6, 42. [Google Scholar] [CrossRef] [PubMed]
- Malwal, S.R.; O’Dowd, B.; Feng, X.; Turhanen, P.; Shin, C.; Yao, J.; Kim, B.K.; Baig, N.; Zhou, T.; Bansal, S.; et al. Bisphosphonate-Generated ATP-Analogs Inhibit Cell Signaling Pathways. J. Am. Chem. Soc. 2018, 140, 7568–7578. [Google Scholar] [CrossRef]
- Abdul Kadir, L.; Stacey, M.; Barrett-Jolley, R. Emerging Roles of the Membrane Potential: Action Beyond the Action Potential. Front. Physiol. 2018, 9, 01661. [Google Scholar] [CrossRef]
- Baumgartner, C. The World’s First Digital Cell Twin in Cancer Electrophysiology: A Digital Revolution in Cancer Research? J. Exp. Clin. Cancer Res. 2022, 41, 298. [Google Scholar] [CrossRef]
- Conte, E.; Romano, A.; De Bellis, M.; de Ceglia, M.; Rosaria Carratù, M.; Gaetani, S.; Maqoud, F.; Tricarico, D.; Camerino, C. Oxtr/TRPV1 Expression and Acclimation of Skeletal Muscle to Cold-Stress in Male Mice. J. Endocrinol. 2021, 249, 135–148. [Google Scholar] [CrossRef]
- Marques, P.; Barry, S.; Ronaldson, A.; Ogilvie, A.; Storr, H.L.; Goadsby, P.J.; Powell, M.; Dang, M.N.; Chahal, H.S.; Evanson, J.; et al. Emergence of Pituitary Adenoma in a Child during Surveillance: Clinical Challenges and the Family Members’ View in an AIP Mutation-Positive Family. Int. J. Endocrinol. 2018, 2018, 8581626. [Google Scholar] [CrossRef]
- Marques, P.; Spencer, R.; Morrison, P.J.; Carr, I.M.; Dang, M.N.; Bonthron, D.T.; Hunter, S.; Korbonits, M. Cantu Syndrome with Coexisting Familial Pituitary Adenoma. Endocrine 2018, 59, 677–684. [Google Scholar] [CrossRef]
- Castillo, K.; Duarte, Y.; Segura, I.A.; Meza, R.; Ancaten, C.; Carvajal-Zamorano, K.; Scala, R.; Tricarico, D.; Chavez, A.; Latorre, R. The Bisphosphonate Zoledronic Acid Is a TRPV1 Channel Inhibitor. Biophys. J. 2023, 122, 108a. [Google Scholar] [CrossRef]
- Rouhrazi, H.; Turgan, N.; Oktem, G. Zoledronic Acid Overcomes Chemoresistance by Sensitizing Cancer Stem Cells to Apoptosis. Biotech. Histochem. 2018, 93, 77–88. [Google Scholar] [CrossRef]
- Baranyi, M.; Rittler, D.; Molnár, E.; Shirasawa, S.; Jalsovszky, I.; Varga, I.K.; Hegedűs, L.; Németh, A.; Dank, M.; Aigner, C.; et al. Next Generation Lipophilic Bisphosphonate Shows Antitumor Effect in Colorectal Cancer In Vitro and In Vivo. Pathol. Oncol. Res. POR 2020, 26, 1957–1969. [Google Scholar] [CrossRef]
- An, Y.; Zhao, J. Functionalized Selenium Nanotherapeutics Synergizes With Zoledronic Acid to Suppress Prostate Cancer Cell Growth Through Induction of Mitochondria-Mediated Apoptosis and Cell Cycle S Phase Arrest. Front. Oncol. 2021, 11, 685784. [Google Scholar] [CrossRef] [PubMed]
- Michelucci, A.; Sforna, L.; Di Battista, A.; Franciolini, F.; Catacuzzeno, L. Ca(2+) -Activated K(+) Channels Regulate Cell Volume in Human Glioblastoma Cells. J. Cell. Physiol. 2023, 238, 2120–2134. [Google Scholar] [CrossRef]
- Rosa, P.; Sforna, L.; Carlomagno, S.; Mangino, G.; Miscusi, M.; Pessia, M.; Franciolini, F.; Calogero, A.; Catacuzzeno, L. Overexpression of Large-Conductance Calcium-Activated Potassium Channels in Human Glioblastoma Stem-Like Cells and Their Role in Cell Migration. J. Cell. Physiol. 2017, 232, 2478–2488. [Google Scholar] [CrossRef]







| Differential Expression/Mutation | Cancers | Information on Analyzed Samples | Consequences | PubMed Code | |
|---|---|---|---|---|---|
| Upregulation | Glioma | Tissue from 22 patients with newly diagnosed GBM. | [26,27] | ||
| Upregulation | Glioma | A total of 50 glioma samples, ranging in grades from II to IV, were collected from a cohort of 35 male and 15 female patients. | Cells exhibiting enhanced migration potential displayed notably high levels of AQP4 expression, indicating a potential association between AQP4 and glioma cell migration. | [28] | |
| Upregulation | Brain tumors | The study involved analyzing 5 tumor samples from subependymomas located in the fourth ventricle, as well as subependymoma (SE) tumor samples found supratentorial with relation to the first to the third ventricle. | Increased AQP4 expression has been observed in malignant tumors, where it appears to contribute to edema formation, invasive growth, and tumor recurrence. However, AQP4 does not play a significant role in benign tumors. | [29] | |
| AQP4 | Upregulation | GBM | The tumor samples from 14 patients with primary glioblastomas. | [30] | |
| Upregulation | Brain tumors/GBM | Tissue samples from brain tumors of 26 patients. | Analysis of GBM samples showed that increased AQP4 expression, loss of cellular polarity, and matrix alterations are linked to more severe glioblastoma and cerebral edema. This highlights AQP4’s role in tumor malignancy, suggesting it as a potential therapeutic target. | [31] | |
| Upregulation (AQP4-tetramer and AQP4-OAP) | Brain tumors/GBM | Tumor tissues obtained from a total of 22 patients diagnosed with astrocytoma of WHO grades II, III, and IV, and an additional patient diagnosed with glioblastoma multiforme (GBM), were included in the study. | Upregulation of AQP4-tetramers and mRNA-AQP4-OAPs in all astrocytomas, but the AQP4-OAP’s/AQP4-tetramer’s ratio differed from 1.14 to 1.5 in low-grade astrocytomas and to 1.94 in glioblastomas. This could have a possible impact on the development of new therapies. | [28] | |
| Upregulation | Brain tumors/GBM | Brain tumors and the corresponding adjacent tissues from 30 patients diagnosed with glioblastoma. | The overexpression of AQP4 was observed in both brain tumors and the adjacent tissues, and this heightened expression was found to be correlated with the extent of brain edema. | [32] | |
| Downregulation | Brain tumors/GBM | A total of 16 tissue samples were collected from various regions within the tumoral core. | The presence of AQP4 alterations in GBMs appears to play a role in edema formation. Therefore, AQP4 could be viewed as a promising early biomarker for tracking GBM progression and also as a potential target for AQP4 modulation in therapeutic approaches. | [33] | |
| KATP | |||||
| Upregulation of ABCC8 | Glioma | The information is based on the analysis of 1893 human glioma samples from four independent databases. | Glioma chemosensitivity can be predicted by high ABCC8 mRNA expression, whereas low ABCC8 mRNA expression can serve as an indicator of glioma sensitivity to radiotherapy. | [34] | |
| Upregulation of ABCC8 | Brain tumors | The information comes from the analysis of human tissue samples from 6 glioblastoma, 12 brain metastases, 11 medulloblastoma, 9 supratentorial ependymomas, and 8 posterior fossa ependymomas. | SUR1 is a potential therapeutic target for reducing neuroinflammation in adult and pediatric brain tumors. Inhibition of SUR1 induces neuronal stabilization in glioblastoma, brain metastases, and posterior fossa ependymoma, as well as edema reduction in medulloblastoma. | [35] | |
| Upregulation of KCNJ8 and ABCC8 | Glioma | 20 human glioma biopsies. | The Kir6.2 and SUR1 subunits of the KATP channel are involved in the proliferation of U87 and U251 glioma cells. The KATP channel inhibitors significantly reduced the growth curve. On the other hand, KATP channel agonists promoted the proliferation of U87 and U251 cells. | [36] | |
| BK | Upregulation of KCNMA1 | Glioma | Biopsies from patients with malignant gliomas. | The expression of BK channels has shown a positive correlation with tumor malignancy grades, indicating a significant role for the gBK channel in glioma biology. Utilizing BK channel agonists could potentially be advantageous for brain tumor patients, as they might enhance the delivery of anti-neoplastic agents to brain tumors. | [37] |
| Upregulation of KCNMA1 | Brain tumors | Sample tissues from patients with malignant gliomas. | [38] |
Disclaimer/Publisher’s Note: The statements, opinions and data contained in all publications are solely those of the individual author(s) and contributor(s) and not of MDPI and/or the editor(s). MDPI and/or the editor(s) disclaim responsibility for any injury to people or property resulting from any ideas, methods, instructions or products referred to in the content. |
© 2024 by the authors. Licensee MDPI, Basel, Switzerland. This article is an open access article distributed under the terms and conditions of the Creative Commons Attribution (CC BY) license (https://creativecommons.org/licenses/by/4.0/).
Share and Cite
Maqoud, F.; Simone, L.; Tricarico, D.; Camerino, G.M.; Antonacci, M.; Nicchia, G.P. The Functional Interaction of KATP and BK Channels with Aquaporin-4 in the U87 Glioblastoma Cell. Biomedicines 2024, 12, 1891. https://doi.org/10.3390/biomedicines12081891
Maqoud F, Simone L, Tricarico D, Camerino GM, Antonacci M, Nicchia GP. The Functional Interaction of KATP and BK Channels with Aquaporin-4 in the U87 Glioblastoma Cell. Biomedicines. 2024; 12(8):1891. https://doi.org/10.3390/biomedicines12081891
Chicago/Turabian StyleMaqoud, Fatima, Laura Simone, Domenico Tricarico, Giulia Maria Camerino, Marina Antonacci, and Grazia Paola Nicchia. 2024. "The Functional Interaction of KATP and BK Channels with Aquaporin-4 in the U87 Glioblastoma Cell" Biomedicines 12, no. 8: 1891. https://doi.org/10.3390/biomedicines12081891
APA StyleMaqoud, F., Simone, L., Tricarico, D., Camerino, G. M., Antonacci, M., & Nicchia, G. P. (2024). The Functional Interaction of KATP and BK Channels with Aquaporin-4 in the U87 Glioblastoma Cell. Biomedicines, 12(8), 1891. https://doi.org/10.3390/biomedicines12081891

