A Novel Ensemble Meta-Model for Enhanced Retinal Blood Vessel Segmentation Using Deep Learning Architectures
Abstract
1. Introduction
2. Related Work
2.1. Traditional and Preprocessing Techniques
2.2. U-Net-Based Methods
2.3. Feature-Specific Approaches
2.4. Multi-Scale and Specialized Architectures
2.5. Encoder–Decoder and Thresholding Approaches
- Architectural Modifications: Introducing significant modifications to deep learning models, including integrating a transformer block into U-Net, customizing ResNet50 for segmentation, and enhancing U-Net with a ResNet50 backbone, to improve segmentation accuracy and robustness.
- Establishing benchmark datasets (DRIVE and STARE) to evaluate and validate the performance of the proposed architectures for blood vessel segmentation and to improve the degree of generalization.
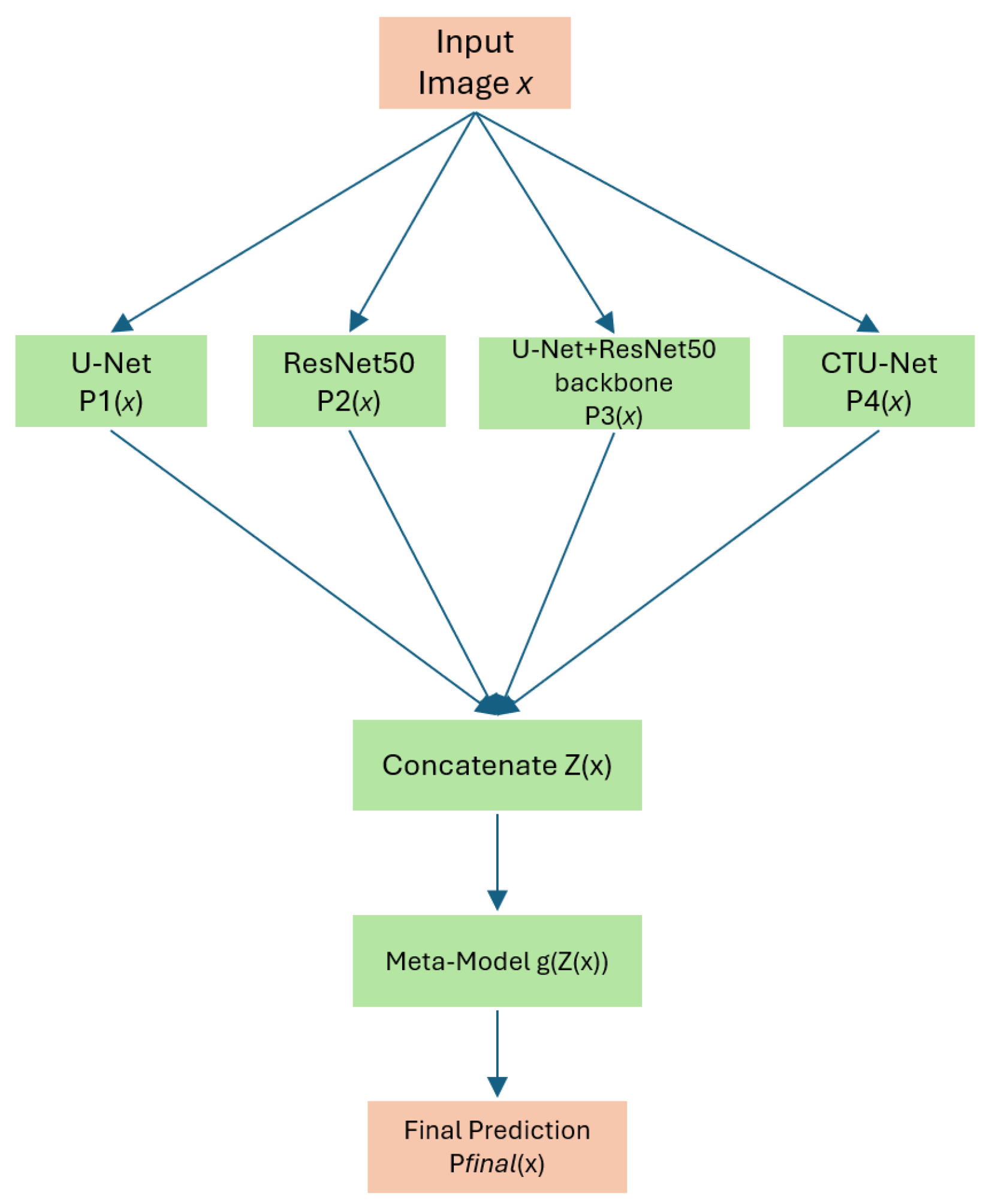
- Ensemble Learning Framework: Developing a meta-model using a stacking ensemble approach to integrate predictions from the four proposed architectures, resulting in improved overall segmentation performance.
3. Deep Learning Architectures
3.1. U-Net Architecture
3.2. ResNet50
3.3. U-Net with ResNet50 Backbone
3.4. Conv-Transformer U-Net (CTU-Net)
4. Experimental Results
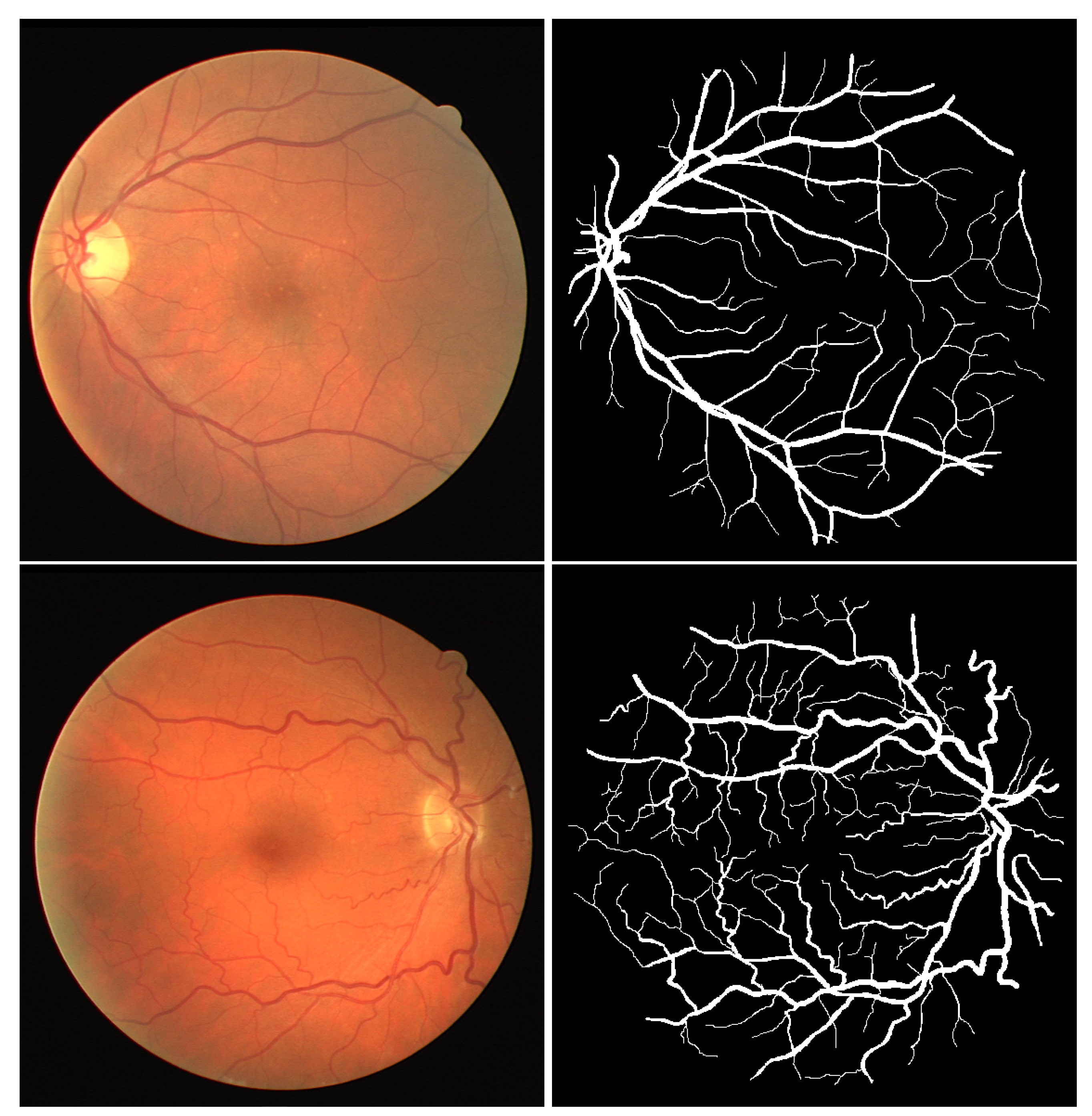
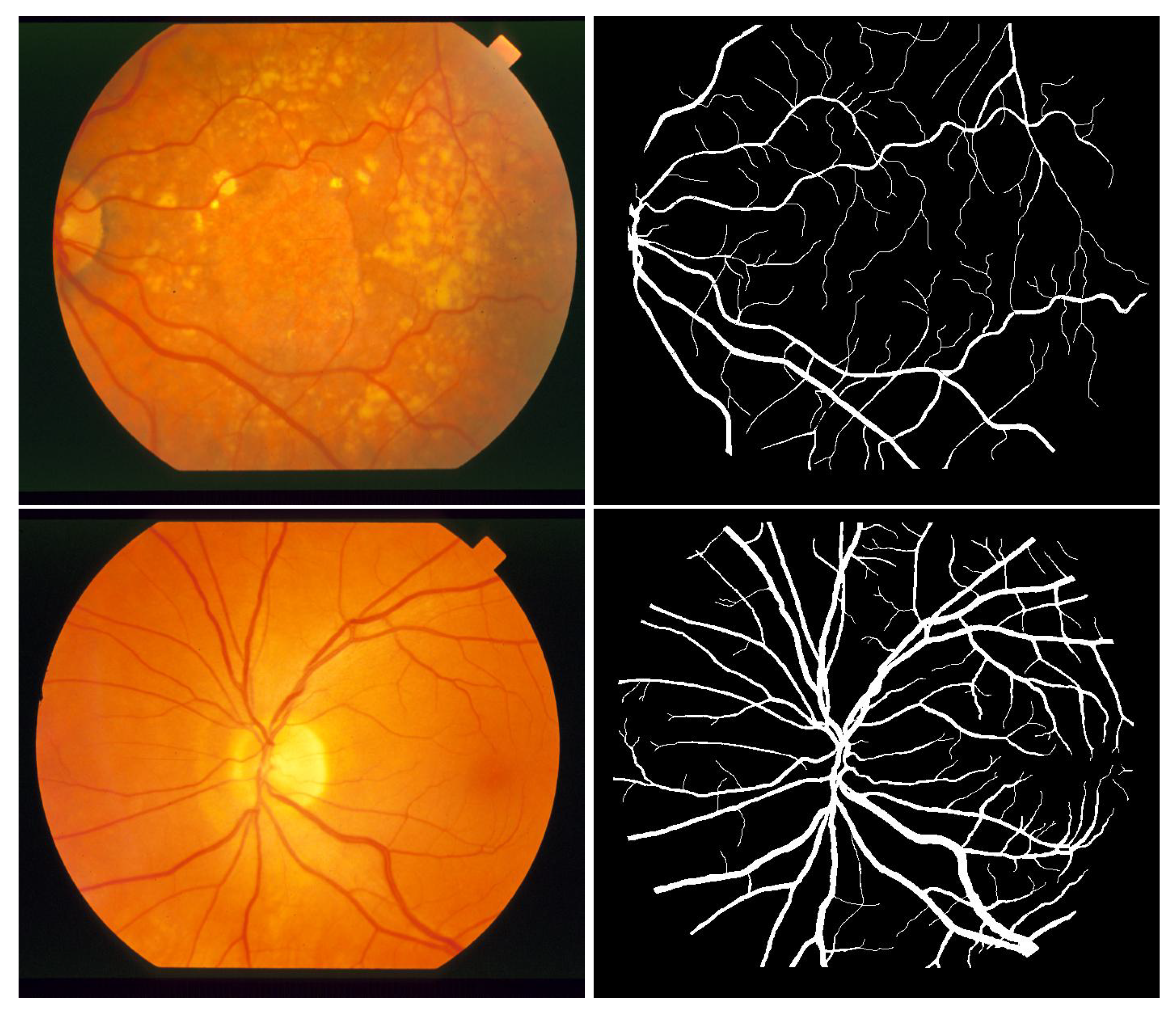
4.1. Dataset
4.2. Metrics
4.3. Training
4.4. Results
5. Meta-Model
6. Discussion
- U-Net: Efficient in capturing small spatial details, particularly in regions with high vessel density.
- ResNet50: Robust in segmenting major vessel structures with minimal noise due to its hierarchical feature extraction performance.
- CTU-Net: Demonstrates improved global context modeling, and provides better detection for long and thin vessels.
- U-Net with a ResNet50 backbone: Balanced performance, and performs particularly well in challenging regions like vessel crossings.
7. Conclusions
Author Contributions
Funding
Institutional Review Board Statement
Informed Consent Statement
Data Availability Statement
Acknowledgments
Conflicts of Interest
References
- Fathi, A.; Naghsh-Nilchi, A.R. Automatic wavelet-based retinal blood vessels segmentation and vessel diameter estimation. Biomed. Signal Process. Control 2013, 8, 71–80. [Google Scholar] [CrossRef]
- Ahmed, S.; Naga Srinivasu, P.; Alhumam, A.; Alarfaj, M. AAL and internet of medical things for monitoring type-2 diabetic patients. Diagnostics 2022, 12, 2739. [Google Scholar] [CrossRef] [PubMed]
- Christodoulidis, A.; Hurtut, T.; Tahar, H.B.; Cheriet, F. A multi-scale tensor voting approach for small retinal vessel segmentation in high resolution fundus images. Comput. Med. Imaging Graph. 2016, 52, 28–43. [Google Scholar] [CrossRef]
- Wang, S.; Yin, Y.; Cao, G.; Wei, B.; Zheng, Y.; Yang, G. Hierarchical retinal blood vessel segmentation based on feature and ensemble learning. Neurocomputing 2015, 149, 708–717. [Google Scholar] [CrossRef]
- Roy, S.; Mitra, A.; Roy, S.; Setua, S.K. Blood vessel segmentation of retinal image using Clifford matched filter and Clifford convolution. Multimed. Tools Appl. 2019, 78, 34839–34865. [Google Scholar] [CrossRef]
- Mookiah, M.R.K.; Hogg, S.; MacGillivray, T.J.; Prathiba, V.; Pradeepa, R.; Mohan, V.; Anjana, R.M.; Doney, A.S.; Palmer, C.N.; Trucco, E. A review of machine learning methods for retinal blood vessel segmentation and artery/vein classification. Med. Image Anal. 2021, 68, 101905. [Google Scholar] [CrossRef]
- Lei, Z.D.; Xu, Y.D.; Lei, C.; Zhao, Y.; Wang, D. Dynamic multifunctional metasurfaces: An inverse design deep learning approach. Photonics Res. 2023, 12, 123–133. [Google Scholar] [CrossRef]
- Sdobnov, A.; Piavchenko, G.; Bykov, A.; Meglinski, I. Advances in dynamic light scattering imaging of blood flow. Laser Photonics Rev. 2024, 18, 2300494. [Google Scholar] [CrossRef]
- Porfirev, A.; Khonina, S.; Porfirev, D.; Ivliev, N. The role of phase–polarization interactions in the laser processing of polarization-sensitive materials. Opt. Lett. 2024, 50, 161–164. [Google Scholar] [CrossRef] [PubMed]
- Aguirre-Ramos, H.; Avina-Cervantes, J.G.; Cruz-Aceves, I.; Ruiz-Pinales, J.; Ledesma, S. Blood vessel segmentation in retinal fundus images using Gabor filters, fractional derivatives, and Expectation Maximization. Appl. Math. Comput. 2018, 339, 568–587. [Google Scholar] [CrossRef]
- Sanjeewani; Yadav, A.K.; Akbar, M.; Kumar, M.; Yadav, D. Retinal blood vessel segmentation using a deep learning method based on modified U-NET model. Multimed. Tools Appl. 2024, 83, 82659–82678. [Google Scholar] [CrossRef]
- Qureshi, T.A.; Habib, M.; Hunter, A.; Al-Diri, B. A manually-labeled, artery/vein classified benchmark for the DRIVE dataset. In Proceedings of the 26th IEEE International Symposium on Computer-Based Medical Systems, Porto, Portugal, 20–22 June 2013; pp. 485–488. [Google Scholar]
- Alom, M.Z.; Hasan, M.; Yakopcic, C.; Taha, T.M.; Asari, V.K. Recurrent residual convolutional neural network based on u-net (r2u-net) for medical image segmentation. arXiv 2018, arXiv:1802.06955. [Google Scholar]
- Gegundez-Arias, M.E.; Marin-Santos, D.; Perez-Borrero, I.; Vasallo-Vazquez, M.J. A new deep learning method for blood vessel segmentation in retinal images based on convolutional kernels and modified U-Net model. Comput. Methods Programs Biomed. 2021, 205, 106081. [Google Scholar] [CrossRef] [PubMed]
- Yan, Z.; Yang, X.; Cheng, K.T. A three-stage deep learning model for accurate retinal vessel segmentation. IEEE J. Biomed. Health Inform. 2018, 23, 1427–1436. [Google Scholar] [CrossRef] [PubMed]
- Oliveira, A.; Pereira, S.; Silva, C.A. Retinal vessel segmentation based on fully convolutional neural networks. Expert Syst. Appl. 2018, 112, 229–242. [Google Scholar] [CrossRef]
- Feng, S.; Zhuo, Z.; Pan, D.; Tian, Q. CcNet: A cross-connected convolutional network for segmenting retinal vessels using multi-scale features. Neurocomputing 2020, 392, 268–276. [Google Scholar] [CrossRef]
- Getahun, M.N.; Rogov, O.Y.; Dylov, D.V.; Somov, A.; Bouridane, A.; Hamoudi, R. FS-Net: Full Scale Network and Adaptive Threshold for Improving Extraction of Micro-Retinal Vessel Structures. arXiv 2023, arXiv:2311.08059. [Google Scholar]
- Sathananthavathi, V.; Indumathi, G. Encoder enhanced atrous (EEA) unet architecture for retinal blood vessel segmentation. Cogn. Syst. Res. 2021, 67, 84–95. [Google Scholar]
- Ronneberger, O.; Fischer, P.; Brox, T. U-net: Convolutional networks for biomedical image segmentation. In Proceedings of the Medical Image Computing and Computer-Assisted Intervention–MICCAI 2015: 18th International Conference, Munich, Germany, 5–9 October 2015; Proceedings, Part III 18. Springer: Berlin/Heidelberg, Germany, 2015; pp. 234–241. [Google Scholar]
- Xu, B. Empirical evaluation of rectified activations in convolutional network. arXiv 2015, arXiv:1505.00853. [Google Scholar]
- He, K.; Zhang, X.; Ren, S.; Sun, J. Deep residual learning for image recognition. In Proceedings of the IEEE Conference on Computer Vision and Pattern Recognition, Las Vegas, NV, USA, 27–30 June 2016; pp. 770–778. [Google Scholar]
- He, K.; Girshick, R.; Dollár, P. Rethinking imagenet pre-training. In Proceedings of the IEEE/CVF international conference on computer vision, Seoul, Republic of Korea, 27 October–2 November 2019; pp. 4918–4927. [Google Scholar]
- Han, K.; Xiao, A.; Wu, E.; Guo, J.; Xu, C.; Wang, Y. Transformer in transformer. Adv. Neural Inf. Process. Syst. 2021, 34, 15908–15919. [Google Scholar]
- Ogundokun, R.O.; Maskeliunas, R.; Misra, S.; Damaševičius, R. Improved CNN based on batch normalization and adam optimizer. In International Conference on Computational Science and Its Applications; Springer: Cham, Switzerland, 2022; pp. 593–604. [Google Scholar]
- Wolpert, D.H. Stacked generalization. Neural Netw. 1992, 5, 241–259. [Google Scholar] [CrossRef]
- Desiani, A.; Erwin, E.; Suprihatin, B.; Wahyudi, Y.; Cahyono, E.; Arhami, M. BVU-Net: A U-Net Modification by VGG-Batch Normalization for Retinal Blood Vessel Segmentation. Int. J. Intell. Eng. Syst. 2022, 15, 303–314. [Google Scholar] [CrossRef]
- Kim, H.J.; Eesaar, H.; Chong, K.T. Transformer-Enhanced Retinal Vessel Segmentation for Diabetic Retinopathy Detection Using Attention Mechanisms and Multi-Scale Fusion. Appl. Sci. 2024, 14, 10658. [Google Scholar] [CrossRef]
- Bhuiya, S.; Choudhury, S.R.; Aich, G.; Maurya, M.; Sen, A. Retinal blood vessel segmentation and analysis using lightweight spatial attention based CNN and data augmentation. In Proceedings of the 2022 IEEE Calcutta Conference (CALCON), Kolkata, India, 10–11 December 2022; pp. 122–127. [Google Scholar]
- Khan, T.M.; Alhussein, M.; Aurangzeb, K.; Arsalan, M.; Naqvi, S.S.; Nawaz, S.J. Residual connection-based encoder decoder network (RCED-Net) for retinal vessel segmentation. IEEE Access 2020, 8, 131257–131272. [Google Scholar] [CrossRef]
- Yin, P.; Yuan, R.; Cheng, Y.; Wu, Q. Deep guidance network for biomedical image segmentation. IEEE Access 2020, 8, 116106–116116. [Google Scholar] [CrossRef]
- Ibtehaz, N.; Rahman, M.S. MultiResUNet: Rethinking the U-Net architecture for multimodal biomedical image segmentation. Neural Netw. 2020, 121, 74–87. [Google Scholar] [CrossRef] [PubMed]
- Yan, Z.; Yang, X.; Cheng, K.T. Joint segment-level and pixel-wise losses for deep learning based retinal vessel segmentation. IEEE Trans. Biomed. Eng. 2018, 65, 1912–1923. [Google Scholar] [CrossRef] [PubMed]
- Cao, J.; Chen, J.; Gu, Y.; Liu, J. MFA-UNet: A vessel segmentation method based on multi-scale feature fusion and attention module. Front. Neurosci. 2023, 17, 1249331. [Google Scholar] [CrossRef]
- Ye, Z.; Liu, Y.; Jing, T.; He, Z.; Zhou, L. A High-Resolution Network with Strip Attention for Retinal Vessel Segmentation. Sensors 2023, 23, 8899. [Google Scholar] [CrossRef]
- Wu, Y.; Xia, Y.; Song, Y.; Zhang, D.; Liu, D.; Zhang, C.; Cai, W. Vessel-Net: Retinal vessel segmentation under multi-path supervision. In Proceedings of the Medical Image Computing and Computer Assisted Intervention–MICCAI 2019: 22nd International Conference, Shenzhen, China, 13–17 October 2019; Proceedings, Part I 22. Springer: Berlin/Heidelberg, Germany, 2019; pp. 264–272. [Google Scholar]

















| Meta-Model | Loss | Acc | SN | SP | AUC | F1-Score |
|---|---|---|---|---|---|---|
| U-Net + ResNet50 | 0.0730 | 0.9732 | 0.7787 | 0.9890 | 0.9829 | 0.8130 |
| ResNet50 + CTU-Net | 0.0757 | 0.9728 | 0.7821 | 0.9889 | 0.9835 | 0.8093 |
| ResNet50 + U-Net-ResNet50-backbone | 0.0740 | 0.9730 | 0.7681 | 0.9897 | 0.9812 | 0.8101 |
| U-Net + CTU-Net | 0.0781 | 0.9721 | 0.7770 | 0.9878 | 0.9805 | 0.8037 |
| U-Net + U-Net-ResNet50-backbone | 0.0749 | 0.9724 | 0.7631 | 0.9894 | 0.9827 | 0.8053 |
| ResNet50 + U-Net + CTU-Net | 0.0725 | 0.9736 | 0.7631 | 0.9894 | 0.9853 | 0.8141 |
| ResNet50 + U-Net + U-Net-ResNet50-backbone | 0.0698 | 0.9736 | 0.7836 | 0.9890 | 0.9835 | 0.8165 |
| ResNet50 + CTU-Net + U-Net-ResNet50-backbone | 0.0706 | 0.9737 | 0.7838 | 0.9891 | 0.9850 | 0.8172 |
| U-Net + CTU-Net + U-Net-ResNet50-backbone | 0.0721 | 0.9732 | 0.7862 | 0.9883 | 0.9849 | 0.8143 |
| All architectures | 0.0591 | 0.9778 | 0.7790 | 0.9920 | 0.9912 | 0.8231 |
| Model | Loss | ACC | SN | SP | AUC | F1-Score |
|---|---|---|---|---|---|---|
| U-Net | 0.0698 | 0.9739 | 0.7512 | 0.9879 | 0.9851 | 0.7933 |
| ResNet50 | 0.0704 | 0.9756 | 0.8039 | 0.9877 | 0.9857 | 0.8129 |
| U-Net-ResNet50-backbone | 0.0706 | 0.9743 | 0.7605 | 0.9895 | 0.9845 | 0.7965 |
| CTU-Net | 0.0684 | 0.9752 | 0.7729 | 0.9895 | 0.9880 | 0.8047 |
| Meta-model | 0.0591 | 0.9778 | 0.7790 | 0.9920 | 0.9912 | 0.8231 |
| Model | Loss | ACC | SN | SP | AUC | F1-Score |
|---|---|---|---|---|---|---|
| U-Net | 0.0964 | 0.9663 | 0.8167 | 0.9769 | 0.9804 | 0.7618 |
| ResNet50 | 0.0735 | 0.9736 | 0.7624 | 0.9885 | 0.9853 | 0.7921 |
| U-Net-ResNet50-backbone | 0.0850 | 0.9683 | 0.6409 | 0.9914 | 0.9778 | 0.7275 |
| CTU-Net | 0.0942 | 0.9689 | 0.8497 | 0.9773 | 0.9843 | 0.7828 |
| Meta-model | 0.0649 | 0.9760 | 0.7630 | 0.9912 | 0.9855 | 0.8082 |
| Study | ACC | SN | SP | AUC | F1-Score |
|---|---|---|---|---|---|
| Getahun et al. [18] | 0.9702 | 0.8421 | 0.9828 | 0.9884 | 0.8314 |
| Desiani [27] | 0.9636 | 0.7871 | 0.9810 | - | 0.7890 |
| Sanjeewani et al. [11] | 0.9577 | 0.7436 | 0.9838 | - | 0.7931 |
| Kim et al. [28] | - | - | 0.9826 | - | 0.7840 |
| Bhuiya et al. [29] | 0.9698 | 0.8250 | 0.9837 | 0.9825 | 0.8270 |
| Khan [30] | 0.9698 | 0.8250 | 0.9837 | 0.9825 | 0.8270 |
| Yin et al. [31] | 0.9578 | 0.8038 | 0.9837 | 0.9846 | - |
| Ibtehaz and Rahman [32] | 0.9677 | 0.7928 | 0.9845 | 0.9677 | - |
| Yan et al. [33] | 0.9542 | 0.7653 | 0.9818 | 0.9752 | - |
| Cao et al. [34] | 0.9571 | 0.8123 | 0.9781 | 0.9809 | - |
| Ye et al. [35] | 0.9616 | 0.8268 | 0.9847 | 0.9864 | 0.8427 |
| Our | 0.9778 | 0.7790 | 0.9920 | 0.9902 | 0.8231 |
| Study | ACC | SN | SP | AUC | F1-Score |
|---|---|---|---|---|---|
| Getahun et al. [18] | 0.9750 | 0.8393 | 0.9852 | 0.9916 | 0.8261 |
| Desiani et al. [27] | 0.9639 | 0.7935 | 0.9852 | - | 0.7716 |
| Kim et al. [28] | - | - | 0.9810 | - | 0.8189 |
| Bhuiya et al. [29] | 0.9747 | 0.8190 | 0.9874 | 0.9706 | 0.8286 |
| Wu et al. [36] | 0.9661 | 0.8132 | 0.9814 | 0.9860 | - |
| Khan et al. [30] | 0.9659 | 0.8397 | 0.9792 | 0.9810 | - |
| Ibtehaz et al. [32] | 0.9670 | 0.8239 | 0.9813 | 0.9871 | - |
| Cao et al. [34] | 0.9640 | 0.8539 | 0.9769 | 0.9877 | - |
| Ye et al. [35] | 0.9708 | 0.8936 | 0.9847 | 0.9921 | 0.8785 |
| Our | 0.9760 | 0.7630 | 0.9912 | 0.9855 | 0.8081 |
Disclaimer/Publisher’s Note: The statements, opinions and data contained in all publications are solely those of the individual author(s) and contributor(s) and not of MDPI and/or the editor(s). MDPI and/or the editor(s) disclaim responsibility for any injury to people or property resulting from any ideas, methods, instructions or products referred to in the content. |
© 2025 by the authors. Licensee MDPI, Basel, Switzerland. This article is an open access article distributed under the terms and conditions of the Creative Commons Attribution (CC BY) license (https://creativecommons.org/licenses/by/4.0/).
Share and Cite
Chetoui, M.; Akhloufi, M.A. A Novel Ensemble Meta-Model for Enhanced Retinal Blood Vessel Segmentation Using Deep Learning Architectures. Biomedicines 2025, 13, 141. https://doi.org/10.3390/biomedicines13010141
Chetoui M, Akhloufi MA. A Novel Ensemble Meta-Model for Enhanced Retinal Blood Vessel Segmentation Using Deep Learning Architectures. Biomedicines. 2025; 13(1):141. https://doi.org/10.3390/biomedicines13010141
Chicago/Turabian StyleChetoui, Mohamed, and Moulay A. Akhloufi. 2025. "A Novel Ensemble Meta-Model for Enhanced Retinal Blood Vessel Segmentation Using Deep Learning Architectures" Biomedicines 13, no. 1: 141. https://doi.org/10.3390/biomedicines13010141
APA StyleChetoui, M., & Akhloufi, M. A. (2025). A Novel Ensemble Meta-Model for Enhanced Retinal Blood Vessel Segmentation Using Deep Learning Architectures. Biomedicines, 13(1), 141. https://doi.org/10.3390/biomedicines13010141

