Correlations Between Coffee Intake, Glycemic Control, Cardiovascular Risk, and Sleep in Type 2 Diabetes and Hypertension: A 12-Month Observational Study
Abstract
1. Introduction
2. Materials and Methods
2.1. Study Design
2.2. Sample Size
2.3. Inclusion Criteria
2.4. Exclusion Criteria
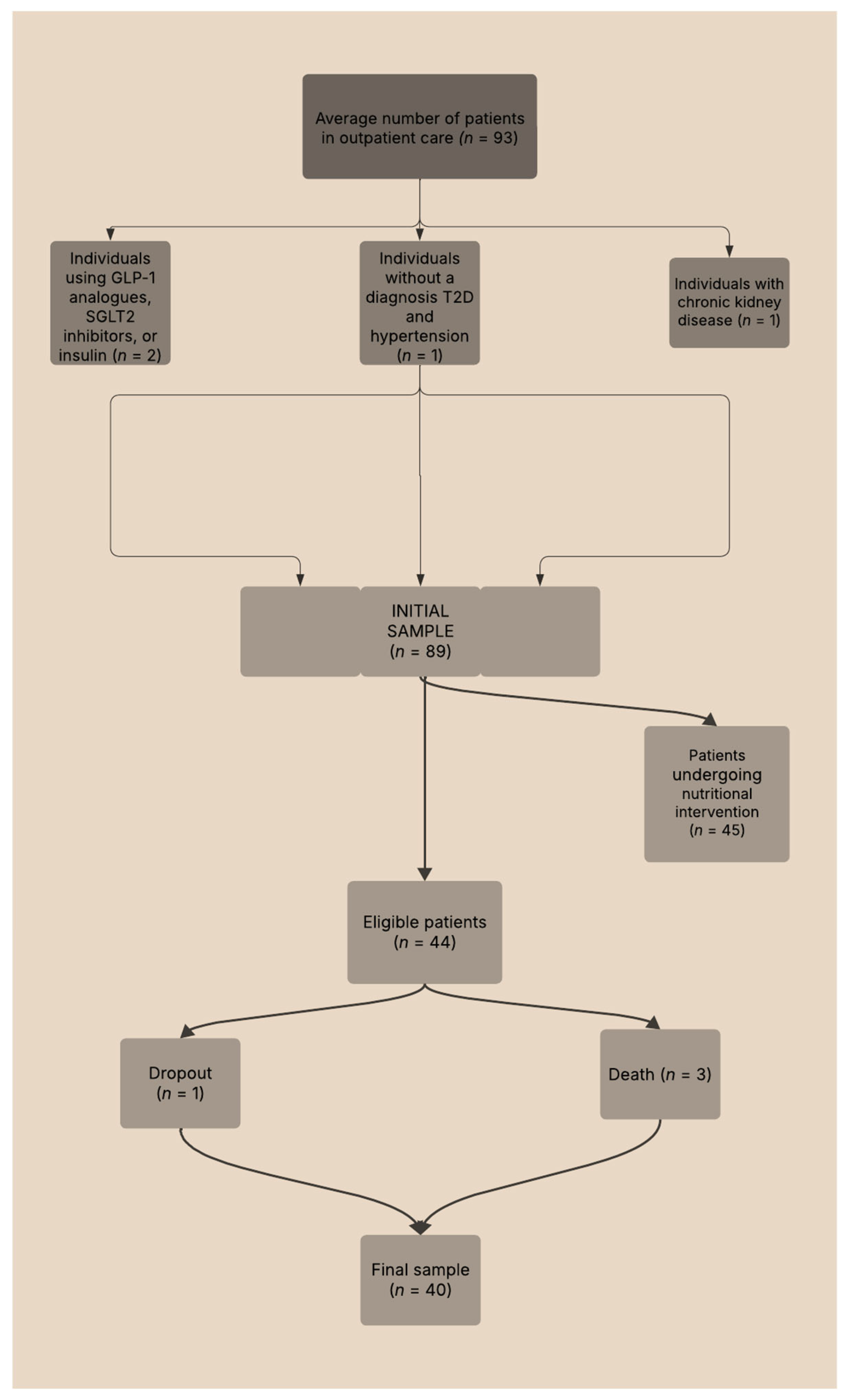
2.5. Flowchart Sample Selection
2.6. Data Collection Procedures
2.6.1. Laboratory Measurements
2.6.2. Blood Pressure Measurements
2.6.3. Anthropometric Measurements
2.6.4. Sleep Quality and Duration Assessments
2.6.5. Coffee Consumption
2.6.6. Medications, Exercise, and Diet
2.6.7. Analysis Period
2.6.8. Ethical Aspects
2.6.9. Data Availability Statement
2.6.10. Statistics
3. Results
3.1. Description of Demographic Data
3.2. Description of Data Collected
3.3. Pearson Correlation Analysis
3.4. Linear Regression Analysis and Spearman’s Test
4. Discussion
5. Conclusions
Supplementary Materials
Author Contributions
Funding
Institutional Review Board Statement
Informed Consent Statement
Data Availability Statement
Acknowledgments
Conflicts of Interest
Abbreviations
| Acronym | Meaning |
| BMI | Body Mass Index |
| BP | Blood Pressure |
| BMR | Basal Metabolic Rate |
| CAAE | Certificate of Presentation for Ethical Review |
| CAPES | Coordination for the Improvement of Higher Education Personnel |
| CNPq | National Council for Scientific and Technological Development |
| CYP1A2 | Cytochrome P450 1A2 |
| CYP7A | Cholesterol 7-alpha-hydroxylase |
| DV | Dependent Variable |
| FBG | Fasting Blood Glucose |
| FFQ | Food Frequency Questionnaire |
| GABA | Gamma-Aminobutyric Acid |
| GLP-1 | Glucagon-Like Peptide-1 |
| HbA1c | Glycated Hemoglobin |
| HDL-C | High-Density Lipoprotein Cholesterol |
| HMG-CoA | 3-Hydroxy-3-Methylglutaryl-Coenzyme A |
| HPA | Hypothalamic–pituitary–adrenal |
| IQR | Interquartile Range |
| LDL-C | Low-Density Lipoprotein Cholesterol |
| NCT | Clinical Trial Registry Number |
| PPARα | Peroxisome Proliferator-Activated Receptor Alpha |
| PSQI | Pittsburgh Sleep Quality Index |
| R2 | Coefficient of Determination |
| REDCap | Research Electronic Data Capture |
| SD | Standard Deviation |
| SGLT-2 | Sodium-Glucose Transport Protein 2 |
| SUS | Unified Health System |
| SREBP-2 | Sterol Regulatory Element-Binding Protein 2 |
| T2D | Type 2 Diabetes |
| TEE | Total Energy Expenditure |
| TEV | Total Energetic Value |
| TG | Triglycerides |
| TNF-α | Tumor Necrosis Factor Alpha |
| WC | Waist Circumference |
| WHR | Waist-to-Hip Ratio |
References
- Muñoz-Pajares, A.J.; Várzea, V.; Silva, M.D.C. The story of coffee: Legend and truth. Trends Plant Sci. 2023, 28, 501–504. [Google Scholar] [CrossRef] [PubMed]
- Jamil, S.; Raza, M.L.; Naqvi, S.; Zehra, A. Behavioral and psychological aspects of coffee consumption. Prog. Brain Res. 2024, 289, 151–168. [Google Scholar] [CrossRef] [PubMed]
- Simões, M.B.A.; Brandão, J.M.; Antunes, A.B.S.; Sichieri, R. Coffee intake in Brazil influences the consumption of sugar, sweets, and beverages. Nutrients 2024, 16, 4019. [Google Scholar] [CrossRef] [PubMed]
- Ferreira, J.C.; Gomes, M.S.; Oliveira, M.L.; Santos, L.D. Coffee fermentation process: A review. Food Res. Int. 2023, 169, 112793. [Google Scholar] [CrossRef]
- Santos, V.P.; Ribeiro, P.C.C.; Rodrigues, L.B. Sustainability assessment of coffee production in Brazil. Environ. Sci. Pollut. Res. Int. 2023, 30, 11099–11118. [Google Scholar] [CrossRef]
- Volsi, B.; Telles, T.S.; Caldarelli, C.E.; Camara, M.R.G.D. The dynamics of coffee production in Brazil. PLoS ONE 2019, 14, e0219742. [Google Scholar] [CrossRef]
- Rai, S.P.; Ansari, A.H.; Singh, D.; Singh, S. Coffee, antioxidants, and brain inflammation. Prog. Brain Res. 2024, 289, 123–150. [Google Scholar] [CrossRef]
- Surma, S.; Romańczyk, M.; Filipiak, K.J.; Lip, G.Y.H. Coffee and cardiac arrhythmias: Update review of the literature and clinical studies. Cardiol. J. 2023, 30, 654–667. [Google Scholar] [CrossRef]
- Raeis-Abdollahi, E.; Raise-Abdullahi, P.; Rashidy-Pour, A.; Meamar, M.; Askari, H. Coffee’s protective mechanisms against neurodegeneration. Prog. Brain Res. 2024, 288, 167–200. [Google Scholar] [CrossRef]
- Manghi, P.; Bhosle, A.; Wang, K.; Marconi, R.; Selma-Royo, M.; Ricci, L.; Asnicar, F.; Golzato, D.; Ma, W.; Hang, D.; et al. Coffee consumption is associated with intestinal Lawsonibacter asaccharolyticus abundance and prevalence across multiple cohorts. Nat. Microbiol. 2024, 9, 3120–3134. [Google Scholar] [CrossRef]
- Baspinar, B.; Eskici, G.; Ozcelik, A.O. How coffee affects metabolic syndrome and its components. Food Funct. 2017, 8, 2089–2101. [Google Scholar] [CrossRef]
- Iriondo-DeHond, A.; Iriondo-DeHond, M.; del Castillo, M.D. Applications of Compounds from Coffee Processing By-Products. Biomolecules 2020, 10, 1219. [Google Scholar] [CrossRef]
- Tahmouzi, S.; Nasab, S.S.; Alizadeh-Salmani, B.; Zare, L.; Mollakhalili-Meybodi, N.; Nematollahi, A. Coffee substitutes: A review of the technology, characteristics, application, and future perspective. Compr. Rev. Food Sci. Food Saf. 2024, 23, e70041. [Google Scholar] [CrossRef] [PubMed]
- Yeager, S.E.; Batali, M.E.; Guinard, J.X.; Ristenpart, W.D. Acids in coffee: A review of sensory measurements and meta-analysis of chemical composition. Crit. Rev. Food Sci. Nutr. 2023, 63, 1010–1036. [Google Scholar] [CrossRef] [PubMed]
- Costa, G.X.R.; Silva, L.C.F.; Oliveira, L.M.; Santos, L.D. Microbiota of Arabica coffee: Insights from soil to fruit. World, J. Microbiol. Biotechnol. 2024, 40, 308. [Google Scholar] [CrossRef] [PubMed]
- Clark, I.; Landolt, H.P. Coffee, caffeine, and sleep: A systematic review of epidemiological studies and randomized controlled trials. Sleep Med. Rev. 2017, 31, 70–78. [Google Scholar] [CrossRef]
- Gardiner, C.; Weakley, J.; Burke, L.M.; Roach, G.D.; Sargent, C.; Maniar, N.; Townshend, A.; Halson, S.L. The effect of caffeine on subsequent sleep: A systematic review and meta-analysis. Sleep Med. Rev. 2023, 69, 101764. [Google Scholar] [CrossRef]
- Bagheri Davisaraei, Y.; Nateghi, S.; Rashidipour, H.; Raise-Abdullahi, P.; Rashidy-Pour, A. Coffee and sleep: Benefits and risks. Prog. Brain Res. 2024, 288, 81–114. [Google Scholar] [CrossRef]
- Kim, E.J.; Hoffmann, T.J.; Nah, G.; Vittinghoff, E.; Delling, F.; Marcus, G.M. Coffee consumption and incident tachyarrhythmias: Reported behavior, Mendelian randomization, and their interactions. JAMA Intern. Med. 2021, 181, 1185–1193. [Google Scholar] [CrossRef]
- Yang, Y.; Wu, J.; Li, S.; Yu, W.; Zhu, H.; Wang, Y.; Li, Y. Smoking, Coffee Consumption, Alcohol Intake, and Obstructive Sleep Apnea: A Mendelian Randomization Study. Curr. Neurovascular Res. 2023, 20, 280–289. [Google Scholar] [CrossRef]
- van der Linden, M.; Olthof, M.R.; Wijnhoven, H.A.H. The association between caffeine consumption from coffee and tea and sleep health in male and female older adults: A cross-sectional study. Nutrients 2023, 16, 131. [Google Scholar] [CrossRef]
- Cornelis, M.C.; O’Donnell, C.J. The impact of caffeine and coffee on human health. Nutrients 2019, 11, 416. [Google Scholar] [CrossRef]
- Grosso, G.; Azpeitia, G.G.; Súarez, D.R.; Rodríguez, A.S.; Ferrer, J.F.L.; Serra-Majem, L. Factors Associated with Stunting among Children Aged 0 to 59 Months from the Central Region of Mozambique. Nutrients 2017, 9, 491. [Google Scholar] [CrossRef]
- Chen, Y.; Zhang, Y.; Zhang, M.; Yang, H.; Wang, Y. Consumption of coffee and tea with all-cause and cause-specific mortality: A prospective cohort study. BMC Med. 2022, 20, 449. [Google Scholar] [CrossRef]
- Nehlig, A. Effects of coffee on the gastro-intestinal tract: A narrative review and literature update. Nutrients 2022, 14, 399. [Google Scholar] [CrossRef] [PubMed]
- Miranda, A.M.; Steluti, J.; Goulart, A.C.; Benseñor, I.M.; Lotufo, P.A.; Marchioni, D.M. Coffee consumption and coronary artery calcium score: Cross-sectional results of ELSA-Brasil (Brazilian Longitudinal Study of Adult Health). J. Am. Heart Assoc. 2018, 7, e007155. [Google Scholar] [CrossRef] [PubMed]
- Moran-Lev, H.; Cohen, S.; Zelber-Sagi, S.; Mayer, E.M.; Anafy, A.; Yerushalmy-Feler, A.; Lubetzky, R. Effect of Coffee and Tea Consumption on Adolescent Weight Control: An Interventional Pilot Study. Child. Obes. 2023, 19, 121–129. [Google Scholar] [CrossRef] [PubMed]
- Miranda, A.M.; Goulart, A.C.; Benseñor, I.M.; Lotufo, P.A.; Marchioni, D.M. Coffee consumption and risk of hypertension: A prospective analysis in the cohort study. Clin. Nutr. 2021, 40, 542–549. [Google Scholar] [CrossRef]
- Minari, T.P.; Manzano, C.F.; Yugar, L.B.T.; Sedenho-Prado, L.G.; Rubio, T.d.A.; Tácito, L.H.B.; Pires, A.C.; Vilela-Martin, J.F.; Cosenso-Martin, L.N.; Ludovico, N.D.; et al. Demystifying Obesity: Understanding, Prevention, Treatment, and Stigmas. Nutr. Rev. 2024, 83, e1983–e2008. [Google Scholar] [CrossRef]
- Minari, T.P.; Tácito, L.H.B.; Yugar, L.B.T.; Ferreira-Melo, S.E.; Manzano, C.F.; Pires, A.C.; Moreno, H.; Vilela-Martin, J.F.; Cosenso-Martin, L.N.; Yugar-Toledo, J.C. Nutritional Strategies for the Management of Type 2 Diabetes Mellitus: A Narrative Review. Nutrients 2023, 15, 5096. [Google Scholar] [CrossRef]
- Faul, F.; Erdfelder, E.; Lang, A.G.; Buchner, A. Power 3.1: A flexible statistical power analysis program for the social, behavioral, and biomedical sciences. Behav. Res. Methods 2007, 39, 175–191. [Google Scholar] [CrossRef] [PubMed]
- American Diabetes Association Professional Practice Committee. 10. Cardiovascular disease and risk management: Standards of care in diabetes—2025. Diabetes Care 2025, 48, S207–S238. [Google Scholar] [CrossRef] [PubMed]
- Feitosa, A.D.M.; Barroso, W.K.S.; Junior, D.M.; Nobre, F.; Mota-Gomes, M.A.; Jardim, P.C.B.V.; Amodeo, C.; Oliveira, A.C.; Alessi, A.; Sousa, A.L.L.; et al. Diretrizes Brasileiras de Medidas da Pressão Arterial Dentro e Fora do Consultório—2023. Arq. Bras. Cardiol. 2024, 121, e20240113. [Google Scholar] [CrossRef] [PubMed]
- Bertolazi, A.N.; Fagondes, S.C.; Hoff, L.S.; Dartora, E.G.; Miozzo, I.C.d.S.; de Barba, M.E.F.; Barreto, S.S.M. Validation of the Brazilian Portuguese version of the Pittsburgh Sleep Quality Index. Sleep Med. 2011, 12, 70–75. [Google Scholar] [CrossRef]
- Lima, L.S.; Araujo, M.A.; Ornelas, G.C.; Logrado, M.H. Validação de instrumento de triagem nutricional [Validation of a nutritional screening tool]. Acta Med. Port. 2012, 25, 10–14. [Google Scholar]
- Ferraroni, M.; Tavani, A.; Decarli, A.; Franceschi, S.; Parpinel, M.; Negri, E.; La Vecchia, C. Reproducibility and validity of coffee and tea consumption in Italy. Eur. J. Clin. Nutr. 2004, 58, 674–680. [Google Scholar] [CrossRef]
- Harris, P.A.; Taylor, R.; Minor, B.L.; Elliott, V.; Fernandez, M.; O’Neal, L.; McLeod, L.; Delacqua, G.; Delacqua, F.; Kirby, J.; et al. The REDCap consortium: Building an international community of software platform partners. J. Biomed. Inform. 2019, 95, 103208. [Google Scholar] [CrossRef]
- Kasza, J.; Wolfe, R. Interpretation of commonly used statistical regression models. Respirology 2014, 19, 14–21. [Google Scholar] [CrossRef]
- Schober, P.; Boer, C.; Schwarte, L.A. Correlation coefficients: Appropriate use and interpretation. Anesth. Analg. 2018, 126, 1763–1768. [Google Scholar] [CrossRef]
- The Jamovi Project. Jamovi (Version 2.6.23) [Computer Software]. 2023. Available online: https://www.jamovi.org (accessed on 24 January 2025).
- Wang, X.; Ma, H.; Sun, Q.; Li, J.; Heianza, Y.; Van Dam, R.M.; Hu, F.B.; Rimm, E.; E Manson, J.; Qi, L. Coffee drinking timing and mortality in US adults. Eur. Hear. J. 2025, 46, 749–759. [Google Scholar] [CrossRef]
- Marcus, G.M.; Rosenthal, D.G.; Nah, G.; Vittinghoff, E.; Fang, C.; Ogomori, K.; Joyce, S.; Yilmaz, D.; Yang, V.; Kessedjian, T.; et al. Acute Effects of Coffee Consumption on Health among Ambulatory Adults. N. Engl. J. Med. 2023, 388, 1092–1100. [Google Scholar] [CrossRef]
- Gu, X.; Zhang, S.; Ma, W.; Wang, Q.; Li, Y.; Xia, C.; Xu, Y.; Zhang, T.; Yang, L.; Zhou, M. The Impact of Instant Coffee and Decaffeinated Coffee on the Gut Microbiota and Depression-Like Behaviors of Sleep-Deprived Rats. Front. Microbiol. 2022, 13, 778512. [Google Scholar] [CrossRef]
- Pereira, G.V.M.; de Carvalho Neto, D.P.; Magalhães Júnior, A.I.; do Prado, F.G.; Pagnoncelli, M.G.B.; Karp, S.G.; Soccol, C.R. Chemical composition and health properties of coffee and coffee by-products. Adv. Food Nutr. Res. 2020, 91, 65–96. [Google Scholar] [CrossRef]
- Park, J.; Han, J.W.; Lee, J.R.; Byun, S.; Suh, S.W.; Kim, T.; Yoon, I.Y.; Kim, K.W. Lifetime coffee consumption, pineal gland volume, and sleep quality in late life. Sleep 2018, 41, zsy127. [Google Scholar] [CrossRef] [PubMed]
- Barrea, L.; Pugliese, G.; Frias-Toral, E.; El Ghoch, M.; Castellucci, B.; Chapela, S.P.; Carignano, M.d.L.A.; Laudisio, D.; Savastano, S.; Colao, A.; et al. Coffee consumption, health benefits and side effects: A narrative review and update for dietitians and nutritionists. Crit. Rev. Food Sci. Nutr. 2021, 63, 1238–1261. [Google Scholar] [CrossRef] [PubMed]
- van Dam, R.M.; Hu, F.B.; Willett, W.C. Coffee, caffeine, and health. N. Engl. J. Med. 2020, 383, 369–378. [Google Scholar] [CrossRef] [PubMed]
- Surma, S.; Oparil, S. Coffee and arterial hypertension. Curr. Hypertens. Rep. 2021, 23, 38. [Google Scholar] [CrossRef]
- Haghighatdoost, F.; Hajihashemi, P.; Romeiro, A.M.d.S.; Mohammadifard, N.; Sarrafzadegan, N.; de Oliveira, C.; Silveira, E.A. Coffee Consumption and Risk of Hypertension in Adults: Systematic Review and Meta-Analysis. Nutrients 2023, 15, 3060. [Google Scholar] [CrossRef]
- Miller, M.A.; Howarth, N.E. Sleep and cardiovascular disease. Emerg. Top. Life Sci. 2023, 7, 457–466. [Google Scholar] [CrossRef]
- Hoek, A.G.; van Oort, S.; Elders, P.J.M.; Beulens, J.W.J. Causal association of cardiovascular risk factors and lifestyle behaviors with peripheral artery disease: A Mendelian randomization approach. J. Am. Heart Assoc. 2022, 11, e025644. [Google Scholar] [CrossRef]
- Minari, T.P.; Manzano, C.F.; Yugar, L.B.T.; Sedenho-Prado, L.G.; Rubio, T.d.A.; Tácito, L.H.B.; Pires, A.C.; Vilela-Martin, J.F.; Cosenso-Martin, L.N.; Ludovico, N.D.; et al. The effect of breakfast skipping and sleep disorders on glycemic control, cardiovascular risk, and weight loss in type 2 diabetes. Clin. Nutr. ESPEN 2024, 65, 172–181. [Google Scholar] [CrossRef] [PubMed]
- Balcioglu, S.S.K.; Balcioglu, Y.H.; Balaban, O.D. The association between chronotype and sleep quality, and cardiometabolic markers in patients with schizophrenia. Chronobiol. Int. 2022, 39, 77–88. [Google Scholar] [CrossRef]
- Nair, A.R.; Pillai, A.J.; Nair, N. Cardiovascular changes in menopause. Curr. Cardiol. Rev. 2021, 17, e230421187681. [Google Scholar] [CrossRef]
- Gersh, F.; O’Keefe, J.H.; Elagizi, A.; Lavie, C.J.; Laukkanen, J.A. Estrogen and cardiovascular disease. Prog. Cardiovasc. Dis. 2024, 84, 60–67. [Google Scholar] [CrossRef]
- Maki, P.M.; Panay, N.; Simon, J.A. Sleep disturbance associated with the menopause. Menopause 2024, 31, 724–733. [Google Scholar] [CrossRef]
- Hachul, H.; Hachul de Campos, B.; Lucena, L.; Tufik, S. Sleep during menopause. Sleep Med. Clin. 2023, 18, 423–433. [Google Scholar] [CrossRef]




| Gender | Number and Percentage |
| Female | 20 (50.0%) |
| Male | 20 (50.0%) |
| Race | Number and Percentage |
| White | 10 (25%) |
| Brown | 14 (35%) |
| Black | 16 (40%) |
| Socioeconomic Status (Class) | Number and Percentage |
| Class C | 26 (65.0%) |
| Class D | 14 (35.0%) |
| Age (Years) | Mean ± SD |
| Male | 62.2 ± 8.0 |
| Female | 61.8 ± 8.1 |
| Parameter | Gender | Baseline | 12 Months | p-Value |
|---|---|---|---|---|
| Sedentary (number and percentage) | Women and Men | 40 (100%) | 40 (100%) | N/A |
| Fasting blood glucose (mg/dL) (median ± IQR) | Women | 159.0 (196.5–132.0) | 187.0 (215.9–155.3) | 0.0028 * |
| Men | 160.0 (198.0–135.0) | 189.0 (217.0–157.0) | 0.0031 * | |
| Glycated hemoglobin (HbA1c) (%) (median ± IQR) | Women | 8.7 (9.3–7.3) | 9.3 (10.2–7.8) | <0.001 * |
| Men | 9.8 (11.4–7.4), | 10.4 (12.3–7.9) | <0.001 * | |
| Total cholesterol (mg/dL) (median ± IQR) | Women | 171.5 (199.8–142.0) | 179.5 (195.8–152.5) | 0.232 |
| Men | 173.0 (201.0–144.0) | 181.0 (197.0–155.0) | 0.245 | |
| LDL cholesterol (mg/dL) (mean ± SD) | Women | 102.4 ± 15.1 | 100.7 ± 16.8 | >0.999 |
| Men | 104.0 ± 16.0 | 102.0 ± 17.0 | >0.999 | |
| HDL cholesterol (mg/dL) (median ± IQR) | Women | 43.0 (49.5–35.5) | 39.0 (43.0–34.0) | 0.081 |
| Men | 44.0 (50.0–36.0) | 40.0 (44.0–35.0) | 0.073 | |
| Serum triglycerides (mg/dL) (median ± IQR) | Women | 165.5 (201.5–154.0) | 175.5 (205.8–140.0) | >0.999 |
| Men | 167.0 (203.0–156.0) | 177.0 (207.0–142.0) | >0.999 | |
| Body weight (kg) (median ± IQR) | Women | 87.7 (98.0–71.5) | 92.5 (103.3–73.5) | <0.001 * |
| Men | 89.0 (100.0–73.0) | 94.0 (105.0–75.0) | <0.001 * | |
| BMI (kg/m2) (median ± IQR) | Women | 32.0 (35.5–30.2) | 34.0 (37.0–30.0) | <0.001 * |
| Men | 33.0 (36.0–30.0) | 35.0 (38.0–30.1) | <0.001 * | |
| Waist circumference (cm) (mean ± SD) | Women | 106.8 ± 12.0 | 110.6 ± 13.1 | 0.090 |
| Men | 108.0 ± 13.0 | 112.0 ± 14.0 | 0.060 | |
| Waist-to-hip ratio (unitless) (median ± IQR) | Women | 1.0 (1.1–1.0) | 1.0 (1.2–1.0) | 0.030 * |
| Men | 1.1 (1.2–1.0) | 1.2 (1.3–1.0) | 0.050 * | |
| Systolic blood pressure (mmHg) (mean ± SD) | Women | 145.3 ± 11.0 | 147.6 ± 16.4 | 0.990 |
| Men | 146.0 ± 12.0 | 148.0 ± 17.0 | 0.970 | |
| Diastolic blood pressure (mmHg) (median ± IQR) | Women | 88.5 (98.0–87.0) | 89.5 (95.7–86.1) | >0.999 |
| Men | 89.0 (99.0–88.0) | 90.0 (96.0–87.0) | >0.970 | |
| Heart rate (bpm) (median ± IQR) | Women | 87.0 (89.9–78.9) | 87.2 (91.7–78.6) | >0.999 |
| Men | 88.0 (90.0–79.0) | 88.2 (92.0–79.5) | >0.999 | |
| BMR (kcal) (median ± IQR) | Women | 1206 (1408–1204) | 1226 (1428–1224) | >0.999 |
| Men | 1410 (1512–1208) | 1440 (1542–1248) | >0.999 | |
| TEE (kcal) (median ± IQR) | Women | 1565 (1689–1446) | 1575 (1679–1476) | >0.999 |
| Men | 1770 (1894–1450) | 1780 (1884–1480) | >0.999 | |
| TEV (kcal) (median ± IQR) | Women | 1910 (2103–1904) | 1930 (2173–1974) | >0.999 |
| Men | 2120 (2310–1910) | 2140 (2370–1970) | >0.999 | |
| Sleep duration (hours/night) | Women | 7.0 ± 2.133 | 6.5 ± 3.191 | <0.005 * |
| Men | 7.1 ± 2.040 | 6.4 ± 3.01 | <0.005 * | |
| Nocturnal awakenings (unit per night) | Women | 1.0 ± 0.5 | 2.0 ± 0.6 | <0.001 * |
| Men | 1.2 ± 0.3 | 2.5 ± 0.2 | <0.001 * | |
| Difficulty falling asleep (percentage and number) | Women | 75% (15) | 80% (16) | N/A |
| Men | 85% (17) | 90% (18) | N/A |
| Parameter | Gender | Baseline | 12 Months | p-Value |
|---|---|---|---|---|
| Coffee consumption (number and percentage) | Women | 20 (100%) | 20 (100%) | N/A |
| Men | 20 (100%) | 20 (100%) | N/A | |
| Mean ± SD Baseline | Mean ± SD 12 Months | |||
| Cups of coffee (unit) | Women | 4.29 ± 0.317 | 5.81 ± 0.298 | >0.05 |
| Men | 4.05 ± 0.398 | 5.00 ± 0.333 | >0.05 | |
| Baseline | 12 Months | |||
| Type of coffee consumed (traditional, specialty, or gourmet) (number and percentage) | Women | Traditional 20 (100%) | Traditional 20 (100%) | N/A |
| Men | Traditional 20 (100%) | Traditional 20 (100%) | N/A | |
| Baseline | 12 Months | N/A | ||
| Sweetened? (number and percentage) | Women | Sugar 20 (100%) | Sugar 20 (100%) | N/A |
| Men | Sugar 20 (100%) | Sugar 20 (100%) | N/A | |
| Baseline | 12 Months | N/A | ||
| How much sugar? (number and percentage) | Women | ≤2 Teaspoons per cup (≤2 g) 20 (100%) | ≤2 Teaspoons per cup (≤2 g) 20 (100%) | N/A |
| Coffee intake time? Before 15 h or after 16 h (number and percentage) | Women | Before 15 h 20 (100%) | Before 15 h 20 (100%) | N/A |
| Men | Before 15 h 20 (100%) | Before 15 h 20 (100%) | N/A |
| Coffee Brand | Total Participants | Female | Male | Preparation Method (Tablespoons Per Liter) | Caffeine Content (%) |
|---|---|---|---|---|---|
| 3 Corações® | 15 | 8 | 7 | 6 | 1.4 to 1.6 |
| Pilão® | 12 | 6 | 6 | 5 | 1.4 to 1.8 |
| Melitta® | 10 | 5 | 5 | 6 | 1.4 to 1.7 |
| Others (Cimo®, Caboclo®, and Pelé®) | 3 | 1 | 2 | 7 | 1.3 to 1.6 |
| Total | 40 | 20 | 20 |
Disclaimer/Publisher’s Note: The statements, opinions and data contained in all publications are solely those of the individual author(s) and contributor(s) and not of MDPI and/or the editor(s). MDPI and/or the editor(s) disclaim responsibility for any injury to people or property resulting from any ideas, methods, instructions or products referred to in the content. |
© 2025 by the authors. Licensee MDPI, Basel, Switzerland. This article is an open access article distributed under the terms and conditions of the Creative Commons Attribution (CC BY) license (https://creativecommons.org/licenses/by/4.0/).
Share and Cite
Minari, T.P.; Vilela-Martin, J.F.; Yugar-Toledo, J.C.; Pisani, L.P. Correlations Between Coffee Intake, Glycemic Control, Cardiovascular Risk, and Sleep in Type 2 Diabetes and Hypertension: A 12-Month Observational Study. Biomedicines 2025, 13, 1875. https://doi.org/10.3390/biomedicines13081875
Minari TP, Vilela-Martin JF, Yugar-Toledo JC, Pisani LP. Correlations Between Coffee Intake, Glycemic Control, Cardiovascular Risk, and Sleep in Type 2 Diabetes and Hypertension: A 12-Month Observational Study. Biomedicines. 2025; 13(8):1875. https://doi.org/10.3390/biomedicines13081875
Chicago/Turabian StyleMinari, Tatiana Palotta, José Fernando Vilela-Martin, Juan Carlos Yugar-Toledo, and Luciana Pellegrini Pisani. 2025. "Correlations Between Coffee Intake, Glycemic Control, Cardiovascular Risk, and Sleep in Type 2 Diabetes and Hypertension: A 12-Month Observational Study" Biomedicines 13, no. 8: 1875. https://doi.org/10.3390/biomedicines13081875
APA StyleMinari, T. P., Vilela-Martin, J. F., Yugar-Toledo, J. C., & Pisani, L. P. (2025). Correlations Between Coffee Intake, Glycemic Control, Cardiovascular Risk, and Sleep in Type 2 Diabetes and Hypertension: A 12-Month Observational Study. Biomedicines, 13(8), 1875. https://doi.org/10.3390/biomedicines13081875

