Identification of Key Genes Related to Both Lipid Metabolism Disorders and Inflammation in MAFLD
Abstract
1. Introduction
2. Materials and Methods
2.1. Data Acquisition
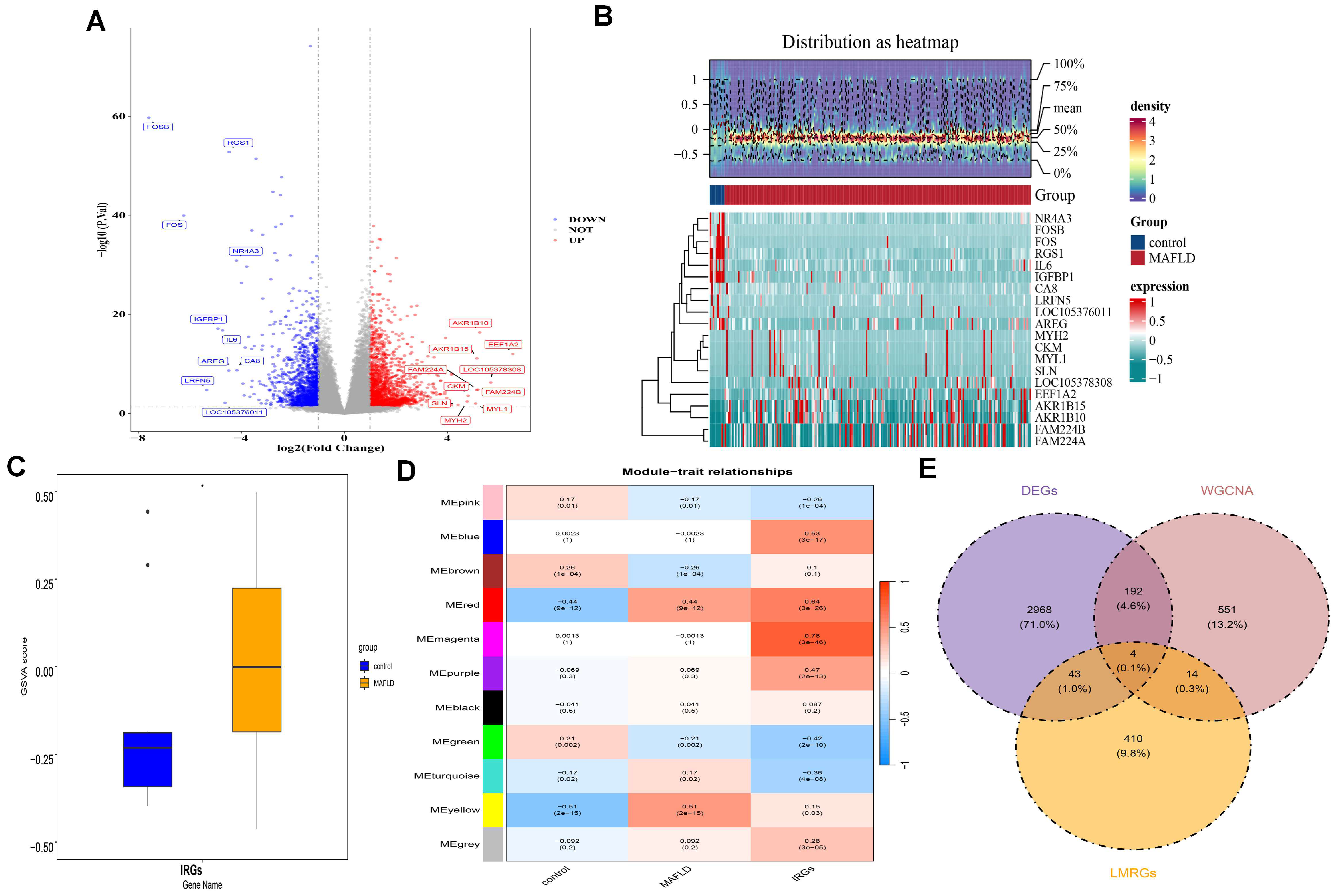
2.2. Differential Expression Analysis
2.3. Weighted Gene Co-Expression Network Analysis (WGCNA)
2.4. Identification of Candidate Genes
2.5. Discernment of Key Genes Through Machine Learning and Expression Validation
2.6. Subcellular Localization of the Key Genes
2.7. Analysis of Key Gene-Associated Proteins
2.8. Gene Ontology (GO), Kyoto Encyclopedia of Genes and Genomes (KEGG), and Gene Set Enrichment Analysis (GSEA)
2.9. Gene–Gene Interaction (GGI) Network Construction
2.10. Immune Microenvironment Analysis
2.11. Establishment and Assessment of Nomogram
2.12. scRNA-Seq Data Processing
2.13. Enrichment Analysis of Key Genes in Different Cell Types
2.14. Cellular Communication Analysis and Expression of Key Genes in scRNA-Seq Data
2.15. Animals and Diet
2.16. Real-Time Polymerase Chain Reaction (PCR) Analysis
2.17. Activator Prediction and Molecular Docking
2.18. Statistical Analysis
3. Results
3.1. Identification of Candidate Genes with Both Lipid Metabolism Disorders and Inflammation
3.2. Four Key Genes Associated with MAFLD Were Identified Using Machine Learning
3.3. The Exploration of the Functions of the Four Key Genes
3.4. The Correlation Between Key Genes and Differential Immune Cells
3.5. Nomogram Using the Key Genes Showed Good Performance in Evaluating MAFLD
3.6. The Acquisition of Seven Annotated Cell Types in scRNA-Seq Data
3.7. Enrichment Analysis of Differentially Expressed Marker Genes in Seven Annotated Cell Types
3.8. Cellular Communication Analysis in scRNA-Seq Data
3.9. The Distribution of Four Key Genes in the Seven Annotated Cell Types
3.10. The Expression of the Four Key Genes in the MAFLD Mouse Model
3.11. Estradiol Was Identified as an Activator Targeting All Four Key Genes
4. Discussion
5. Conclusions
Supplementary Materials
Author Contributions
Funding
Institutional Review Board Statement
Informed Consent Statement
Data Availability Statement
Conflicts of Interest
References
- Chan, K.E.; Koh, T.J.; Tang, A.S.; Quek, J.; Yong, J.N.; Tay, P.; Tan, D.J.; Lim, W.H.; Lin, S.Y.; Huang, D.; et al. Global Prevalence and Clinical Characteristics of Metabolic-associated Fatty Liver Disease: A Meta-Analysis and Systematic Review of 10,739,607 Individuals. J. Clin. Endocrinol. Metab. 2022, 107, 2691–2700. [Google Scholar] [CrossRef] [PubMed]
- Miao, L.; Targher, G.; Byrne, C.D.; Cao, Y.Y.; Zheng, M.H. Current status and future trends of the global burden of MASLD. Trends Endocrinol. Metab. 2024, 35, 697–707. [Google Scholar] [CrossRef] [PubMed]
- Ali, S.; Lai, M. Metabolic Dysfunction-Associated Steatotic Liver Disease. Ann. Intern. Med. 2025, 178, ITC1–ITC16. [Google Scholar] [CrossRef] [PubMed]
- Heeren, J.; Scheja, L. Metabolic-associated fatty liver disease and lipoprotein metabolism. Mol. Metab. 2021, 50, 101238. [Google Scholar] [CrossRef]
- Powell, E.E.; Wong, V.W.; Rinella, M. Non-alcoholic fatty liver disease. Lancet 2021, 397, 2212–2224. [Google Scholar] [CrossRef]
- Govaere, O.; Petersen, S.K.; Martinez-Lopez, N.; Wouters, J.; Van Haele, M.; Mancina, R.M.; Jamialahmadi, O.; Bilkei-Gorzo, O.; Lassen, P.B.; Darlay, R.; et al. Macrophage scavenger receptor 1 mediates lipid-induced inflammation in non-alcoholic fatty liver disease. J. Hepatol. 2022, 76, 1001–1012. [Google Scholar] [CrossRef]
- Khanmohammadi, S.; Kuchay, M.S. Toll-like receptors and metabolic (dysfunction)-associated fatty liver disease. Pharmacol. Res. 2022, 185, 106507. [Google Scholar] [CrossRef]
- Zhu, W.; Huang, J.; Wu, J.; Wu, C.; Ye, F.; Li, X.; Lai, W. Inflammation-related signature for prognostic prediction, tumor immune, genomic heterogeneity, and drug choices in prostate cancer: Integrated analysis of bulk and single-cell RNA-sequencing. Heliyon 2023, 9, e21174. [Google Scholar] [CrossRef]
- Li, J.; Zhang, S.; Chen, S.; Yuan, Y.; Zuo, M.; Li, T.; Wang, Z.; Liu, Y. Lipid metabolism-related gene signature predicts prognosis and depicts tumor microenvironment immune landscape in gliomas. Front. Immunol. 2023, 14, 1021678. [Google Scholar] [CrossRef]
- He, H.; Yang, Y.; Wang, L.; Guo, Z.; Ye, L.; Ou-Yang, W.; Yang, M. Combined analysis of single-cell and bulk RNA sequencing reveals the expression patterns of circadian rhythm disruption in the immune microenvironment of Alzheimer’s disease. Front. Immunol. 2023, 14, 1182307. [Google Scholar]
- Xing, Y.; Zhang, P.; Li, X.; Jin, S.; Xu, M.; Jia, J.; Wang, H.J.; Li, L.; Wang, H. New predictive models and indices for screening MAFLD in school-aged overweight/obese children. Eur. J. Pediatr. 2023, 182, 5025–5036. [Google Scholar]
- Zou, H.; Zhao, F.; Lv, X.; Ma, X.; Xie, Y. Development and validation of a new nomogram to screen for MAFLD. Lipids Health Dis. 2022, 21, 133. [Google Scholar] [CrossRef]
- Zhang, B.; Xie, L.; Liu, J.; Liu, A.; He, M. Construction and validation of a cuproptosis-related prognostic model for glioblastoma. Front. Immunol. 2023, 14, 1082974. [Google Scholar] [CrossRef] [PubMed]
- Yang, A.; Zhu, X.; Zhang, L.; Zhang, Y.; Zhang, D.; Jin, M.; Niu, J.; Zhang, H.; Ding, Y.; Lv, G. Non-invasive evaluation of NAFLD and the contribution of genes: An MRI-PDFF-based cross-sectional study. Hepatol. Int. 2022, 16, 1035–1051. [Google Scholar] [CrossRef] [PubMed]
- Zhao, F.; Dong, T.; Yuan, K.Y.; Wang, N.J.; Xia, F.Z.; Liu, D.; Wang, Z.M.; Ma, R.; Lu, Y.L.; Huang, Z.W. Shifts in the Bacterial Community of Supragingival Plaque Associated With Metabolic-Associated Fatty Liver Disease. Front. Cell. Infect. Microbiol. 2020, 10, 581888. [Google Scholar] [CrossRef] [PubMed]
- Luo, Z.; Huang, C.; Chen, J.; Chen, Y.; Yang, H.; Wu, Q.; Lu, F.; Zhang, T.E. Potential diagnostic markers and therapeutic targets for non-alcoholic fatty liver disease and ulcerative colitis based on bioinformatics analysis and machine learning. Front. Med. 2024, 11, 1323859. [Google Scholar] [CrossRef]
- Zhang, H.; Zhang, H.; Yang, H.; Shuid, A.N.; Sandai, D.; Chen, X. Machine learning-based integrated identification of predictive combined diagnostic biomarkers for endometriosis. Front. Genet. 2023, 14, 1290036. [Google Scholar] [CrossRef]
- Heo, J.; Park, S.J.; Kang, S.H.; Oh, C.W.; Bang, J.S.; Kim, T. Prediction of Intracranial Aneurysm Risk using Machine Learning. Sci. Rep. 2020, 10, 6921. [Google Scholar] [CrossRef]
- Yin, Y.; Chen, C.; Zhang, D.; Han, Q.; Wang, Z.; Huang, Z.; Chen, H.; Sun, L.; Fei, S.; Tao, J.; et al. Construction of predictive model of interstitial fibrosis and tubular atrophy after kidney transplantation with machine learning algorithms. Front. Genet. 2023, 14, 1276963. [Google Scholar] [CrossRef]
- Chen, Z.W.; Tang, K.; Zhao, Y.F.; Chen, Y.Z.; Tang, L.J.; Li, G.; Huang, O.Y.; Wang, X.D.; Targher, G.; Byrne, C.D.; et al. Radiomics based on fluoro-deoxyglucose positron emission tomography predicts liver fibrosis in biopsy-proven MAFLD: A pilot study. Int. J. Med. Sci. 2021, 18, 3624–3630. [Google Scholar]
- MacParland, S.A.; Liu, J.C.; Ma, X.Z.; Innes, B.T.; Bartczak, A.M.; Gage, B.K.; Manuel, J.; Khuu, N.; Echeverri, J.; Linares, I.; et al. Single cell RNA sequencing of human liver reveals distinct intrahepatic macrophage populations. Nat. Commun. 2018, 9, 4383. [Google Scholar] [CrossRef] [PubMed]
- Xie, R.; Sun, Y.; Wu, J.; Huang, S.; Jin, G.; Guo, Z.; Zhang, Y.; Liu, T.; Liu, X.; Cao, X.; et al. Maternal High Fat Diet Alters Gut Microbiota of Offspring and Exacerbates DSS-Induced Colitis in Adulthood. Front. Immunol. 2018, 9, 2608. [Google Scholar] [CrossRef] [PubMed]
- Ghooray, D.T.; Xu, M.; Shi, H.; McClain, C.J.; Song, M. Hepatocyte-Specific Fads1 Overexpression Attenuates Western Diet-Induced Metabolic Phenotypes in a Rat Model. Int. J. Mol. Sci. 2024, 25, 4836. [Google Scholar] [CrossRef] [PubMed]
- Brenna, J.T.; Kothapalli, K. New understandings of the pathway of long-chain polyunsaturated fatty acid biosynthesis. Curr. Opin. Clin. Nutr. Metab. Care 2022, 25, 60–66. [Google Scholar] [CrossRef]
- López-Vicario, C.; González-Périz, A.; Rius, B.; Morán-Salvador, E.; García-Alonso, V.; Lozano, J.J.; Bataller, R.; Cofán, M.; Kang, J.X.; Arroyo, V.; et al. Molecular interplay between Δ5/Δ6 desaturases and long-chain fatty acids in the pathogenesis of non-alcoholic steatohepatitis. Gut 2014, 63, 344–355. [Google Scholar]
- Takamura, A.; Higaki, K.; Kajimaki, K.; Otsuka, S.; Ninomiya, H.; Matsuda, J.; Ohno, K.; Suzuki, Y.; Nanba, E. Enhanced autophagy and mitochondrial aberrations in murine G(M1)-gangliosidosis. Biochem. Biophys. Res. Commun. 2008, 367, 616–622. [Google Scholar] [CrossRef]
- Myerowitz, R.; Puertollano, R.; Raben, N. Impaired autophagy: The collateral damage of lysosomal storage disorders. EBioMedicine 2021, 63, 103166. [Google Scholar] [CrossRef]
- Wang, Y.; Hong, S.; Hudson, H.; Kory, N.; Kinch, L.N.; Kozlitina, J.; Cohen, J.C.; Hobbs, H.H. PNPLA3(148M) is a gain-of-function mutation that promotes hepatic steatosis by inhibiting ATGL-mediated triglyceride hydrolysis. J. Hepatol. 2024, 82, 871–881. [Google Scholar]
- Gou, Y.; Wang, L.; Zhao, J.; Xu, X.; Xu, H.; Xie, F.; Wang, Y.; Feng, Y.; Zhang, J.; Zhang, Y. PNPLA3-I148M Variant Promotes the Progression of Liver Fibrosis by Inducing Mitochondrial Dysfunction. Int. J. Mol. Sci. 2023, 24, 9681. [Google Scholar]
- Mitsche, M.A.; Hobbs, H.H.; Cohen, J.C. Patatin-like phospholipase domain–containing protein 3 promotes transfer of essential fatty acids from triglycerides to phospholipids in hepatic lipid droplets. J. Biol. Chem. 2018, 293, 6958–6968. [Google Scholar]
- Wu, C.C.; Peterson, A.; Zinshteyn, B.; Regot, S.; Green, R. Ribosome Collisions Trigger General Stress Responses to Regulate Cell Fate. Cell 2020, 182, 404–416.e14. [Google Scholar] [CrossRef] [PubMed]
- Snieckute, G.; Genzor, A.V.; Vind, A.C.; Ryder, L.; Stoneley, M.; Chamois, S.; Dreos, R.; Nordgaard, C.; Sass, F.; Blasius, M.; et al. Ribosome stalling is a signal for metabolic regulation by the ribotoxic stress response. Cell Metab. 2022, 34, 2036–2046.e8. [Google Scholar] [CrossRef] [PubMed]
- Song, M.J.; Malhi, H. The unfolded protein response and hepatic lipid metabolism in non alcoholic fatty liver disease. Pharmacol. Ther. 2019, 203, 107401. [Google Scholar] [CrossRef] [PubMed]
- Ramanathan, R.; Ali, A.H.; Ibdah, J.A. Mitochondrial Dysfunction Plays Central Role in Nonalcoholic Fatty Liver Disease. Int. J. Mol. Sci. 2022, 23, 7280. [Google Scholar] [CrossRef]
- Surya, A.; Bolton, B.M.; Rothe, R.; Mejia-Trujillo, R.; Leonita, A.; Zhao, Q.; Arya, A.; Liu, Y.; Rangan, R.; Gorusu, Y.; et al. Differential impacts of ribosomal protein haploinsufficiency on mitochondrial function. J. Cell Biol. 2025, 224, e202404084. [Google Scholar] [CrossRef]
- Peiseler, M.; Schwabe, R.; Hampe, J.; Kubes, P.; Heikenwälder, M.; Tacke, F. Immune mechanisms linking metabolic injury to inflammation and fibrosis in fatty liver disease—Novel insights into cellular communication circuits. J. Hepatol. 2022, 77, 1136–1160. [Google Scholar] [CrossRef]
- Peng, H.; Wisse, E.; Tian, Z. Liver natural killer cells: Subsets and roles in liver immunity. Cell. Mol. Immunol. 2016, 13, 328–336. [Google Scholar] [CrossRef]
- Meyer, H.; Kravic, B. The Endo-Lysosomal Damage Response. Annu. Rev. Biochem. 2024, 93, 367–387. [Google Scholar] [CrossRef]
- Park, W.J.; Kothapalli, K.S.; Reardon, H.T.; Lawrence, P.; Qian, S.B.; Brenna, J.T. A novel FADS1 isoform potentiates FADS2-mediated production of eicosanoid precursor fatty acids. J. Lipid Res. 2012, 53, 1502–1512. [Google Scholar] [CrossRef]
- Marinović, S.; Lenartić, M.; Mladenić, K.; Šestan, M.; Kavazović, I.; Benić, A.; Krapić, M.; Rindlisbacher, L.; Cokarić Brdovčak, M.; Sparano, C.; et al. NKG2D-mediated detection of metabolically stressed hepatocytes by innate-like T cells is essential for initiation of NASH and fibrosis. Sci. Immunol. 2023, 8, eadd1599. [Google Scholar] [CrossRef]
- Wolf, M.J.; Adili, A.; Piotrowitz, K.; Abdullah, Z.; Boege, Y.; Stemmer, K.; Ringelhan, M.; Simonavicius, N.; Egger, M.; Wohlleber, D.; et al. Metabolic activation of intrahepatic CD8+ T cells and NKT cells causes nonalcoholic steatohepatitis and liver cancer via cross-talk with hepatocytes. Cancer Cell 2014, 26, 549–564. [Google Scholar] [CrossRef] [PubMed]
- Sakamoto, Y.; Yoshio, S.; Doi, H.; Mori, T.; Matsuda, M.; Kawai, H.; Shimagaki, T.; Yoshikawa, S.; Aoki, Y.; Osawa, Y.; et al. Increased Frequency of Dysfunctional Siglec-7(-)CD57(+)PD-1(+) Natural Killer Cells in Patients With Non-alcoholic Fatty Liver Disease. Front. Immunol. 2021, 12, 603133. [Google Scholar] [CrossRef]
- Wang, X.; Lu, Y.; Wang, E.; Zhang, Z.; Xiong, X.; Zhang, H.; Lu, J.; Zheng, S.; Yang, J.; Xia, X.; et al. Hepatic estrogen receptor α improves hepatosteatosis through upregulation of small heterodimer partner. J. Hepatol. 2015, 63, 183–190. [Google Scholar] [CrossRef]
- Cherubini, A.; Ostadreza, M.; Jamialahmadi, O.; Pelusi, S.; Rrapaj, E.; Casirati, E.; Passignani, G.; Norouziesfahani, M.; Sinopoli, E.; Baselli, G.; et al. Interaction between estrogen receptor-α and PNPLA3 p.I148M variant drives fatty liver disease susceptibility in women. Nat. Med. 2024, 30, 1212. [Google Scholar] [CrossRef]
- González-Bengtsson, A.; Asadi, A.; Gao, H.; Dahlman-Wright, K.; Jacobsson, A. Estrogen Enhances the Expression of the Polyunsaturated Fatty Acid Elongase Elovl2 via ERα in Breast Cancer Cells. PLoS ONE 2016, 11, e0164241. [Google Scholar] [CrossRef]
- Polyzos, S.A.; Goulis, D.G. Menopause and metabolic dysfunction-associated steatotic liver disease. Maturitas 2024, 186, 108024. [Google Scholar] [CrossRef]








Disclaimer/Publisher’s Note: The statements, opinions and data contained in all publications are solely those of the individual author(s) and contributor(s) and not of MDPI and/or the editor(s). MDPI and/or the editor(s) disclaim responsibility for any injury to people or property resulting from any ideas, methods, instructions or products referred to in the content. |
© 2025 by the authors. Licensee MDPI, Basel, Switzerland. This article is an open access article distributed under the terms and conditions of the Creative Commons Attribution (CC BY) license (https://creativecommons.org/licenses/by/4.0/).
Share and Cite
Dai, X.; Hu, Y.; Zhang, K.; Wang, B.; Zhang, J.; Cao, H. Identification of Key Genes Related to Both Lipid Metabolism Disorders and Inflammation in MAFLD. Biomedicines 2025, 13, 2211. https://doi.org/10.3390/biomedicines13092211
Dai X, Hu Y, Zhang K, Wang B, Zhang J, Cao H. Identification of Key Genes Related to Both Lipid Metabolism Disorders and Inflammation in MAFLD. Biomedicines. 2025; 13(9):2211. https://doi.org/10.3390/biomedicines13092211
Chicago/Turabian StyleDai, Xin, Yuhong Hu, Ke Zhang, Bangmao Wang, Jie Zhang, and Hailong Cao. 2025. "Identification of Key Genes Related to Both Lipid Metabolism Disorders and Inflammation in MAFLD" Biomedicines 13, no. 9: 2211. https://doi.org/10.3390/biomedicines13092211
APA StyleDai, X., Hu, Y., Zhang, K., Wang, B., Zhang, J., & Cao, H. (2025). Identification of Key Genes Related to Both Lipid Metabolism Disorders and Inflammation in MAFLD. Biomedicines, 13(9), 2211. https://doi.org/10.3390/biomedicines13092211

