Development of a Japanese Version of the Parenting Sense of Competence Scale, and Examining the Structure of Japanese Mothers’ Parenting Self-Efficacy
Abstract
1. Introduction
2. Materials and Methods
2.1. Study 1
2.1.1. Procedure
2.1.2. Measures
2.1.3. Data Analysis
2.2. Study 2
2.2.1. Procedure
2.2.2. Measures
2.2.3. Data Analysis
3. Results
3.1. Study 1
3.1.1. Exploratory Factor Analysis of the Japanese PSOC Scale (16 Items)
3.1.2. Reliability
3.1.3. Convergent Validity
3.2. Study 2
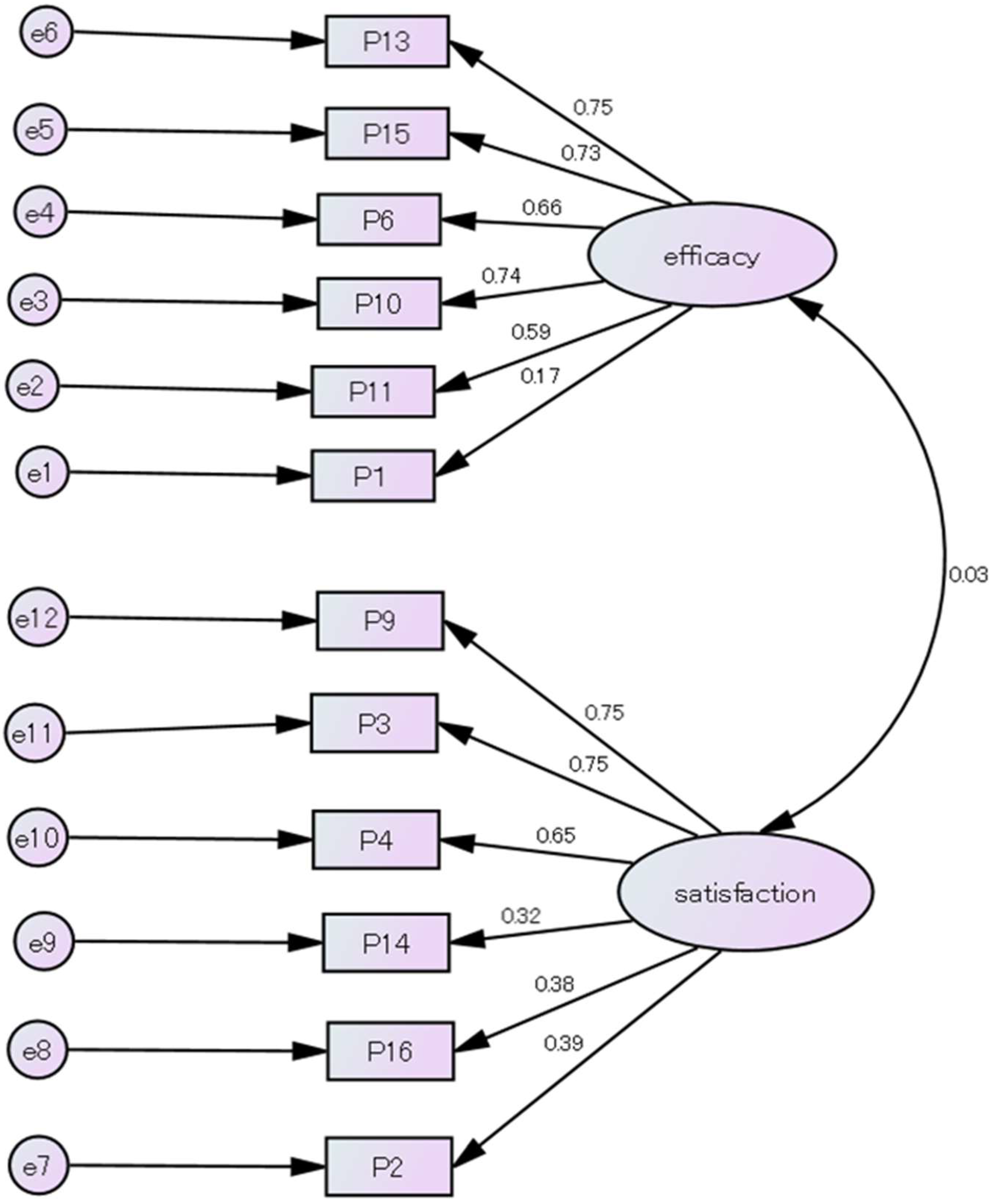
3.2.1. Structural Analysis of the Japanese Version of the PSOC Scale (12 Items)
3.2.2. Relationships Between the Japanese PSOC Scale Scores and Scores on RSES, the EPDS, and the MAI
3.2.3. Differences in the Scores on the Japanese PSOC Scale (12 Items) by the Presence or Absence of Siblings and the Number of Children
4. Discussion
4.1. Development of the Japanese PSOC Scale (12 Items) (In Study 1)
4.2. Structural Analysis of PSE in Japanese Mothers 1 Month Postpartum (In Study 2)
4.3. Relationship Between the PSE and MAI Scores of Japanese Mothers 1 Month Postpartum and Relationship with the Number of Children (In Study 2)
4.4. Implications for Children’s Health
4.5. Limitations
5. Conclusions
Author Contributions
Funding
Institutional Review Board Statement
Informed Consent Statement
Data Availability Statement
Acknowledgments
Conflicts of Interest
References
- de Montigny, F.; Lacharité, C. Perceived parental efficacy: Concept analysis. J. Adv. Nurs 2005, 49, 387–396. [Google Scholar] [CrossRef] [PubMed]
- Bandura, A. Self-Efficacy: The Exercise of Control; Freeman and Company: New York, NY, USA, 1997. [Google Scholar]
- Jones, T.L.; Prinz, R.J. Potential roles of parental self-efficacy in parent and child adjustment: A review. Clin. Psychol. Rev. 2005, 25, 341–363. [Google Scholar] [CrossRef] [PubMed]
- Mercer, R.T. The process of maternal role attainment over the first year. Nurs. Res. 1985, 34, 198–203. [Google Scholar] [CrossRef] [PubMed]
- Mercer, R.T. Becoming a mother versus maternal role attainment. J. Nurs. Sch. 2004, 36, 226–232. [Google Scholar] [CrossRef] [PubMed]
- Rubin, R. Maternal Identity and the Maternal Experience; Springer: New York, NY, USA, 1984. [Google Scholar]
- Nelson, A.M. Transition to motherhood. J. Obs. Gynecol. Neonatal. Nurs 2003, 32, 465–477. [Google Scholar] [CrossRef] [PubMed]
- Hwang, W.Y.; Choi, S.Y.; An, H.J. Concept analysis of transition to motherhood: A methodological study. Korean J. Women Health Nurs. 2022, 28, 8–17. [Google Scholar] [CrossRef] [PubMed]
- Gilmore, L.; Cuskelly, M. Factor structure of the Parenting Sense of Competence scale using a normative sample. Child Care Health Dev. 2009, 35, 48–55. [Google Scholar] [CrossRef]
- Albanese, A.M.; Russo, G.R.; Geller, P.A. The role of parental self-efficacy in parent and child well-being: A systematic review of associated outcomes. Child Care Health Dev. 2019, 45, 333–363. [Google Scholar] [CrossRef]
- Gender Equality Bureau; Cabinet Office; Government of Japan. The White Paper on Gender Equality. 2022. Available online: https://www.gender.go.jp/about_danjo/whitepaper/r04/gaiyou/pdf/r04_gaiyou_en.pdf (accessed on 6 August 2024).
- Gender Equality Bureau; Cabinet Office; Government of Japan. Gender Equality White Paper. 2018. Available online: https://www.gender.go.jp/about_danjo/whitepaper/h30/gaiyou/pdf/h30_gaiyou.pdf (accessed on 6 August 2024).
- Katou, Y.; Okamura, M.; Ohira, M. Transition to motherhood for Japanese primiparas from delivery to 6 months postpartum: A qualitative study. Nurs. Open 2022, 9, 490–499. [Google Scholar] [CrossRef]
- Vance, A.J.; Brandon, D.H. Delineating among parenting confidence, parenting self-efficacy, and competence. Adv. Nurs. Sci. 2017, 40, E18–E37. [Google Scholar] [CrossRef]
- Wittkowski, A.; Garrett, C.; Calam, R.; Weisberg, D. Self-report measures of parental self-efficacy: A systematic review of the current literature. J. Child Fam. Stud. 2017, 26, 2960–2978. [Google Scholar] [CrossRef] [PubMed]
- Gibaud-Wallston, J.; Wandersman, L.P. Development and Utility of the Parenting Sence of Competence Scale; John F. Kennedy Center for Research on Education and Human Development: Nashville, TN, USA, 1978. [Google Scholar]
- Johnston, C.; Mash, E.J. A measure of parenting satisfaction and efficacy. J. Clin. Child Psychol. 1989, 18, 167–175. [Google Scholar] [CrossRef]
- Karp, S.M.; Lutenbacher, M.; Wallston, K.A. Evaluation of the parenting sense of competence scale in mothers of infants. J. Child Fam. Stud. 2015, 24, 3474–3481. [Google Scholar] [CrossRef]
- Ohan, J.L.; Leung, D.W.; Johnston, C. The parenting sense of competence scale: Evidence of a stable factor structure and validity. Can. J. Behav. Sci/Rev. Can. Sci. Du Comport. 2000, 32, 251–261. [Google Scholar] [CrossRef]
- Ngai, F.W.; Chan, S.W.; Holroyd, E. Translation and validation of a Chinese version of the parenting sense of competence scale in Chinese mothers. Nurs. Res. 2007, 56, 348–354. [Google Scholar] [CrossRef] [PubMed]
- Suwansujarid, T.; Vatanasomboon, P.; Gaylord, N.; Lapvongwatana, P. Validation of the parenting sense of competence scale in fathers: Thai version. Southeast Asian J. Trop. Med. Public Health 2013, 44, 916–926. [Google Scholar]
- Nunes, C.; Jiménez, L.; Menéndez, S.; Ayala-Nunes, L.; Hidalgo, V. Psychometric properties of an adapted version of the parental sense of competence (PSOC) scale for Portuguese at-risk parents. Child Fam. Socl. Work 2016, 21, 433–441. [Google Scholar] [CrossRef]
- Jankowska, D.M.; Omelańczuk, I.; Pisula, E.; Karwowski, M. Evaluation of the Polish version of the Parenting Sense of Competence Scale in parents of typically developing children and children with autism spectrum disorders. Child Care Health Dev. 2022, 48, 443–454. [Google Scholar] [CrossRef]
- Oltra-Benavent, P.; Cano-Climent, A.; Oliver-Roig, A.; Cabrero-Garcia, J.; Richart-Martínez, M. Spanish version of the Parenting Sense of Competence scale: Evidence of reliability and validity. Child Fam. Soc. Work 2020, 25, 373–383. [Google Scholar] [CrossRef]
- Abe, A.; Kobayashi, A. Reliavility and validity of the Japanese version of the Parenting Sense of Competence Scale. N. Jpn. Acad. Nurs. Sci. 2009, 11, 23–30. [Google Scholar]
- Fasanghari, M.; Keramat, A. Investigating the effect of educational interventions on maternal competence: A systematic review and meta-analysis. J. Educ. Health Promot. 2023, 12, 254. [Google Scholar] [CrossRef] [PubMed]
- Talebi, F.; Javadifar, N.; Simbar, M.; Dastoorpoor, M.; Shahbazian, N.; Abbaspoor, Z. Effect of the parenting preparation program on maternal role competence: A systematic review and meta-analysis. Iran J. Nurs. Midwifery Res. 2023, 28, 384–390. [Google Scholar] [CrossRef] [PubMed]
- Nouri, F.; Jamalimoghadam, N.; Edrak, M.; Mirshah, E. The effect of virtual education in parenting skills on the parenting sense of competence in first-time mothers with a 0–2-year-old baby: A quasi-experimental study. Int. J. Commun. Based Nurs. Midwifery 2023, 11, 270–277. [Google Scholar] [CrossRef]
- Mercer, R.T.; Ferketich, S.L. Maternal-infant attachment of experienced and inexperienced mothers during infancy. Nurs. Res. 1994, 43, 344–351. [Google Scholar] [CrossRef] [PubMed]
- Kline, R.B. Principle and Practice of Structure Equation Modeling, 4th ed.; Guiford Press: New York, NY, USA, 2016. [Google Scholar]
- Rosenberg, M. Society and the Adolescent Self-Image; Princeton University Press: Princeton, NJ, USA, 1965. [Google Scholar]
- Yamamoto, M.; Matui, Y.; Yamanari, Y. The structure of perceived aspect of self. Jpn J. Educ. Psychol. 1982, 30, 64–68. [Google Scholar]
- Cox, J.L.; Holden, J.M.; Sagovsky, R. Detection of postnatal depression. Development of the 10-item Edinburgh Postnatal Depression Scale. Br. J. Psychiatry 1987, 150, 782–786. [Google Scholar] [CrossRef]
- Okano, T.; Murata, M.; Fusako, M.; Tamaki, R.; Nomura, J.; Miyaoka, H.; Kitamura, T. Validation and reliability of a Japanese version of the EPDS. Arch. Psychiatirc. Diagn. Clin. Eval. 1996, 7, 525–533. [Google Scholar]
- O’Neil, J.; Wilson, M.N.; Shaw, D.S.; Dishion, T.J. The relationship between parental efficacy and depressive symptoms in a diverse sample of low income mothers. J. Child Fam. Stud. 2009, 18, 643–652. [Google Scholar] [CrossRef]
- Kaiser, H.F.; Rice, J. Little jiffy, mark IV. Educ. Psychol. Meas. 1974, 34, 111–117. [Google Scholar] [CrossRef]
- Streiner, D.L.; Norman, G.R. Health Measurement Scale: A Practical Guide to Their Development and Use, 3rd ed.; Oxford Medical Publications: New York, NY, USA, 2003. [Google Scholar]
- Bowlby, J. A Secure Base: Clinical Applications of Attachment Theory; Routledge: London, UK, 1988. [Google Scholar]
- Nakajima, T. Reliability and validity of the maternal attachment inventory Japanese version. J. Jpn. Acad. Nurs. Sci. 2001, 21, 1–8. [Google Scholar] [CrossRef]
- Müller, M.E. A questionnaire to measure mother-to-infant attachment. J. Nurs. Meas. 1994, 2, 129–141. [Google Scholar] [CrossRef] [PubMed]
- Schermelleh-Engel, K.; Moosbrugger, H.; Muller, H. Evaluating the fit of structural equation models: Tests of significance and descriptive goodness-of-fit measures. Methods Psychol. Res. Online 2003, 8, 23–74. [Google Scholar]
- Ministry of Health, Labour and Welfare of Japan. Vital Statistics. Available online: https://www.mhlw.go.jp/toukei/saikin/hw/jinkou/kakutei21/index.html (accessed on 6 August 2024).
- Ministry of Internal Affairs and Communications. National Census Results. Available online: https://www.e-stat.go.jp/dbview?sid=0003450627 (accessed on 6 August 2024).
- Ministry of Health, Labour and Welfare of Japan. Comprehensive Survey of Living Conditions. Available online: https://www.e-stat.go.jp/dbview?sid=0004003194 (accessed on 6 August 2024).
- Fang, Y.; Boelens, M.; Windhorst, D.A.; Raat, H.; van Grieken, A. Factors associated with parenting self-efficacy: A systematic review. J. Adv. Nurs. 2021, 77, 2641–2661. [Google Scholar] [CrossRef] [PubMed]
- Rosenberg, R.E.; Clark, R.A.; Chibbaro, P.; Hambrick, H.R.; Bruzzese, J.M.; Feudtner, C. Mendelsohn, A. Factors predicting parent anxiety around infant and toddler postoperative pain. Hosp. Pediatr. 2017, 7, 313–319. [Google Scholar] [CrossRef]
- Çınar, S.; Koc, G. The effect of nursing care provided to Turkish mothers of infants born with cleft lip and palate on maternal attachment and self-efficacy: A quasi-experimental study. J. Pediatr. Nurs. 2020, 53, e80–e86. [Google Scholar] [CrossRef] [PubMed]
- Mercer, R.T.; Ferketich, S.L. Experienced and inexperienced mothers’ maternal competence during infancy. Res. Nurs. Health 1995, 18, 333–343. [Google Scholar] [CrossRef]

| Study 1 (n = 161) | Study 2 (n = 129) | National Data | |
|---|---|---|---|
| Mean (SD) age (in years) | 31.8 (4.7) | 32.8 (4.3) | |
| Primiparous/Multiparous n (%) | |||
| Primiparous | 76 (47.2) | 46 (35.7) | 45.9% 1 |
| Multiparous | 85 (52.8) | 83 (64.3) | |
| Education level n (%) | |||
| Until high school | 42 (26.3) 2 | 8 (6.2) | 32.0% 3 |
| Junior college/university or above | 118 (73.8) 2 | 121 (93.8) | |
| Employment status n (%) | |||
| Unemployed | 86 (39.1) | 48 (37.2) | 24.1% 4 |
| Employed | 75 (60.9) | 81 (62.8) | 75.9% |
| Household income n (%) | |||
| Less than JPY 5 million | 63 (41.4) 5 | 21 (17.4) 6 | 22.2% 4 |
| JPY 5 million or more | 89 (58.6) 5 | 100 (82.6) 6 | 77.8% |
| Mean (SD) score on RSES | 34.3 (6.7) | 36.3 (6.1) 7 | |
| Mean (SD) score on the EPDS | 6.6 (4.6) | 4.6 (4.0) |
| Item | Factor 1 | Factor 2 |
|---|---|---|
| 1. The problems of taking care of a child are easy to solve once you know how your actions affect your child, an understanding I have acquired. | 0.468 | −0.085 |
| 2. Even though being a parent could be rewarding, I am frustrated now while my child is at his/her present age. | 0.121 | 0.386 |
| 3. I go to bed the same way I wake up in the morning—feeling like I have not accomplished a whole lot. | −0.011 | 0.648 |
| 4. I do not know what it is, but sometimes, when I am supposed to be in control, I feel more like the one being manipulated. | −0.048 | 0.536 |
| 5. My mother was better prepared to be a good mother than I am. | −0.063 | −0.067 |
| 6. I would make a fine model for a new mother to follow to learn what she would need to know to be a good parent. | 0.686 | 0.04 |
| 7. Being a parent is manageable, and any problems are easily solved. | 0.306 | 0.099 |
| 8. A difficult problem in being a parent is not knowing whether you are doing a good job or a bad one. | 0.263 | 0.276 |
| 9. Sometimes, I feel like I am not getting anything done. | 0.094 | 0.722 |
| 10. I meet my own personal expectations for expertise in caring for my child. | 0.584 | 0.049 |
| 11. If anyone can find the answer to what is troubling my child, I am the one. | 0.474 | −0.084 |
| 12. My talents and interests are in other areas, not in being a parent. | −0.061 | 0.222 |
| 13. Considering how long I have been a mother, I feel thoroughly familiar with this role. | 0.699 | −0.018 |
| 14. If being a mother of a child was more interesting, I would be motivated to do a better job as a parent. | −0.178 | 0.473 |
| 15. I honestly believe that I have all the skills necessary to be a good mother to my child. | 0.707 | −0.23 |
| 16. Being a parent makes me tense and anxious. | 0.117 | 0.426 |
| Item | Factor | |
|---|---|---|
| Efficacy | Satisfaction | |
| 15 | 0.703 | −0.178 |
| 13 | 0.697 | 0.011 |
| 6 | 0.672 | 0.08 |
| 10 | 0.562 | 0.074 |
| 11 | 0.473 | −0.087 |
| 1 | 0.394 | 0.146 |
| 9 | 0.067 | 0.748 |
| 3 | −0.009 | 0.651 |
| 4 | −0.054 | 0.556 |
| 14 | −0.18 | 0.472 |
| 16 | 0.069 | 0.411 |
| 2 | 0.104 | 0.396 |
| Contribution rate (%) | 22.353 | 11.728 |
| Cumulative contribution rate (%) | 22.353 | 34.08 |
| Cronbach’s α coefficient | 0.739 | |
| 0.752 | 0.703 | |
| RSES | EPDS | |
|---|---|---|
| PSOC total scale | 0.454 ** | −0.515 ** |
| PSOC efficacy subscale | 0.349 ** | −0.234 ** |
| PSOC satisfaction subscale | 0.360 ** | −0.556 ** |
Disclaimer/Publisher’s Note: The statements, opinions and data contained in all publications are solely those of the individual author(s) and contributor(s) and not of MDPI and/or the editor(s). MDPI and/or the editor(s) disclaim responsibility for any injury to people or property resulting from any ideas, methods, instructions or products referred to in the content. |
© 2024 by the authors. Licensee MDPI, Basel, Switzerland. This article is an open access article distributed under the terms and conditions of the Creative Commons Attribution (CC BY) license (https://creativecommons.org/licenses/by/4.0/).
Share and Cite
Tanigo, T.; Endo, M.; Ohashi, K. Development of a Japanese Version of the Parenting Sense of Competence Scale, and Examining the Structure of Japanese Mothers’ Parenting Self-Efficacy. Children 2024, 11, 1460. https://doi.org/10.3390/children11121460
Tanigo T, Endo M, Ohashi K. Development of a Japanese Version of the Parenting Sense of Competence Scale, and Examining the Structure of Japanese Mothers’ Parenting Self-Efficacy. Children. 2024; 11(12):1460. https://doi.org/10.3390/children11121460
Chicago/Turabian StyleTanigo, Tomomi, Masayuki Endo, and Kazutomo Ohashi. 2024. "Development of a Japanese Version of the Parenting Sense of Competence Scale, and Examining the Structure of Japanese Mothers’ Parenting Self-Efficacy" Children 11, no. 12: 1460. https://doi.org/10.3390/children11121460
APA StyleTanigo, T., Endo, M., & Ohashi, K. (2024). Development of a Japanese Version of the Parenting Sense of Competence Scale, and Examining the Structure of Japanese Mothers’ Parenting Self-Efficacy. Children, 11(12), 1460. https://doi.org/10.3390/children11121460
