Assessment of the Possibilities for Removal of Ni (II) from Contaminated Water by Activated Carbon foam Derived from Treatment Products of RDF
Abstract
:1. Introduction
2. Materials and Methods
2.1. Preparation of the Adsorbent
2.2. Methods for Characterization
2.3. Adsorption
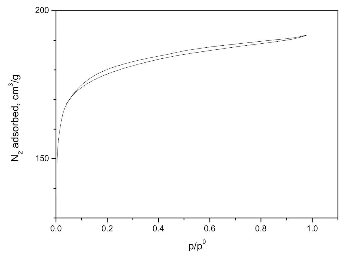
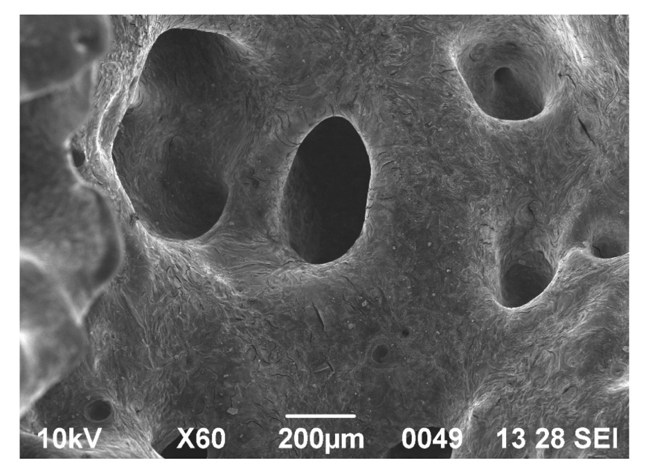
3. Results
4. Adsorption of Nickel Ions in Aqueous Solution
4.1. Langmuir Adsorption Isotherm
4.2. Freundlich Isotherm
5. Conclusions
Author Contributions
Funding
Institutional Review Board Statement
Informed Consent Statement
Data Availability Statement
Conflicts of Interest
References
- Masindi, V.; Muedi, K. Environmental Contamination by Heavy Metals. In Heavy Metals; Chapter 7; IntechOpen: London, UK, 2018; pp. 115–134. [Google Scholar]
- Nasiruddin, M.; Bhutto, S.; Wasim, A.A.; Khurshid, S. Removal studies of lead onto activated carbon derived from lignocellulosic Mangifera indica seed shell. Desalination Water Treat. 2016, 57, 11211–11220. [Google Scholar] [CrossRef]
- Gupta, V.K.; Jain, C.K.; Ali, I.; Sharma, M.; Saini, V.K. Removal of cadmium and nickel from wastewater using bagasse fly ash—A sugar industry waste. Water Res. 2003, 37, 4038–4044. [Google Scholar] [CrossRef]
- Di Natale, F.; Lancia, A.; Molino, A.; Dinatale, M.; Karatza, D.; Musmarra, D. Capture of mercury ions by natural and industrial materials. J. Hazard. Mater. 2006, 132, 220–225. [Google Scholar] [CrossRef] [PubMed]
- Yin, C.Y.; Aroua, M.K.; Daud, W.M.A.W. Polyethyleneimine impregnation on activated carbon: Effects of impregnation amount and molecular number on textural characteristics and metal adsorption capacities. Mater. Chem. Phys. 2008, 112, 417–422. [Google Scholar] [CrossRef]
- Nabais, J.V.; Carrott, P.J.M.; Ribiero Carrott, M.M.L.; Belchior, M.; Boavida, D.; Diall, T.; Gulyurtlu, I. Mercury removal from aqueous solution and flue gas by adsorption on activated carbon fibres. Appl. Surf. Sci. 2006, 252, 6046–6052. [Google Scholar] [CrossRef]
- Zhang, S.; Wang, J.; Zhang, Y.; Ma, J.; Huang, L.; Yu, S.; Chen, L.; Song, G.; Qiu, M.; Wang, X. Applications of water-stable metal-organic frameworks in the removal of water pollutants: A review. Environ. Pollut. 2021, 291, 118076. [Google Scholar] [CrossRef] [PubMed]
- Akdag, A.; Atımtay, A.; Sanina, F. Comparison of fuel value and combustion characteristics of two different RDF sample. Waste Manag. 2016, 47, 217–224. [Google Scholar] [CrossRef] [PubMed]
- Srisaeng, N.; Tippayawong, N.; Tippayawongm, K. Energetic and Economic Feasibility of RDF to Energy Plant for a Local Thai Municipality. Energy Procedia 2017, 110, 115–120. [Google Scholar] [CrossRef]
- Kadirvelu, K.; Thamaraiselvi, K.; Namasivayam, C. Adsorption of nickel(II) from aqueous solution onto activated carbon prepared from coirpith. Sep. Purif. Technol. 2001, 24, 497–505. [Google Scholar] [CrossRef]
- Condon, J. Surface Area and Porosity Determinations by Physisorption. In Measurement, Classical Theories and Quantum Theory; Elsevier: Amsterdam, The Netherlands, 2020. [Google Scholar]
- Suemitsu, R.; Venishi, R.; Akashi, I.; Nakana, M. The use of dyestuff-treated rice hulls for removal of heavy metals from waste water. J. Appl. Polym. Sci. 1986, 31, 75–83. [Google Scholar] [CrossRef]
- Hannachi, Y.; Shapovalov, N.A.; Hannachi, A. Adsorption of Nickel from aqueous solution by the use of low-cost adsorbents. Korean J. Chem. Eng. 2010, 27, 152–158. [Google Scholar] [CrossRef]
- Panneerselvam, P.; Sathya Selva Bala, V.; Thinakaran, N.; Baskaralingam, P.; Palanichamy, M.; Sivanesan, S. Removal of Nickel(II) from Aqueous Solutions by Adsorption with Modified ZSM- 5 Zeolites. J. Chem. 2009, 6, 729–736. [Google Scholar] [CrossRef]
- Hasar, H. Adsorption of nickel(II) from aqueous solution onto activated carbon prepared from almond husk. J. Hazard. Mater. 2003, 97, 49–57. [Google Scholar] [CrossRef]
- Zhang, X.; Wang, W. Adsorption and Desorption of Nickel(II) Ions from Aqueous Solution by a Lignocellulose/Montmorillonite Nanocomposite. PLoS ONE 2015, 10, e0117077. [Google Scholar] [CrossRef] [PubMed] [Green Version]
- Kumar, P.; Dara, S.S. Binding Heavy Metal Ions with Polymerized Onion Skin. J. Polym. Sci. 1981, 19, 397–402. [Google Scholar] [CrossRef]
- Periasamy, K.; Namasivayam, C. Removal of nickel(II) from aqueous solution and nickel plating industry wastewater using an agricultural waste: Peanut hulls. Waste Manag. 1995, 15, 63–68. [Google Scholar] [CrossRef]
- Singh, D.; Rawat, N.S. Adsorption of heavy metals on treated and untreated low grade bituminous coal. J. Chem. Technol. Biotechnol. 1997, 4, 39–41. [Google Scholar]










| Sample | C (wt. %) | N (wt. %) | H (wt. %) | S (wt. %) | C/H Ratio (at.) | O (wt. %) | 
|---|---|---|---|---|---|---|
| CFoam HNO3 | 85.01 | 2.81 | 1.93 | 0.61 | 3.67 | 9.64 | 
| Sample | SBET m2/g | Vtotal cm3/g | Vmicro cm3/g | Vmeso cm3/g | 
|---|---|---|---|---|
| CFoam HNO3 | 474 | 0.297 | 0.258 | 0.010 | 
| Adsorbent Used | Q0 (mg g−1) | Literature | 
|---|---|---|
| Rice hulls | 5.60 | [12] | 
| Dye treated rice hulls | 6.20 | [12] | 
| Red-mud | 13.69 | [13] | 
| Na-ZSM-5-zeolites | 1.04 | [14] | 
| PNa2-ZSM-5-zeolites | 1.48 | [14] | 
| Almond husk | 37.00 | [15] | 
| Lignocellulose/Montmorillonite Nanocomposite | 94.86 | [16] | 
| Polymerized onion skin | 7.55 | [17] | 
| Peanut hull carbon | 53.65 | [18] | 
| Granular activated carbon | 1.49 | [18] | 
| Bituminous coal | 6.47 | [19] | 
| H2O2 treated coal | 8.12 | [19] | 
| CF mixture of furfural and industrial tar pitch derived from RDF | 203.67 | This work | 
| Publisher’s Note: MDPI stays neutral with regard to jurisdictional claims in published maps and institutional affiliations. | 
© 2022 by the authors. Licensee MDPI, Basel, Switzerland. This article is an open access article distributed under the terms and conditions of the Creative Commons Attribution (CC BY) license (https://creativecommons.org/licenses/by/4.0/).
Share and Cite
Stoycheva, I.; Tsyntsarski, B.; Kosateva, A.; Petrova, B.; Dolashka, P. Assessment of the Possibilities for Removal of Ni (II) from Contaminated Water by Activated Carbon foam Derived from Treatment Products of RDF. Processes 2022, 10, 570. https://doi.org/10.3390/pr10030570
Stoycheva I, Tsyntsarski B, Kosateva A, Petrova B, Dolashka P. Assessment of the Possibilities for Removal of Ni (II) from Contaminated Water by Activated Carbon foam Derived from Treatment Products of RDF. Processes. 2022; 10(3):570. https://doi.org/10.3390/pr10030570
Chicago/Turabian StyleStoycheva, Ivanka, Boyko Tsyntsarski, Angelina Kosateva, Bilyana Petrova, and Pavlinka Dolashka. 2022. "Assessment of the Possibilities for Removal of Ni (II) from Contaminated Water by Activated Carbon foam Derived from Treatment Products of RDF" Processes 10, no. 3: 570. https://doi.org/10.3390/pr10030570
APA StyleStoycheva, I., Tsyntsarski, B., Kosateva, A., Petrova, B., & Dolashka, P. (2022). Assessment of the Possibilities for Removal of Ni (II) from Contaminated Water by Activated Carbon foam Derived from Treatment Products of RDF. Processes, 10(3), 570. https://doi.org/10.3390/pr10030570
 
         
                                                

 
       