Abstract
In the present industry revolution, operations management teams emphasize implementing an efficient process optimization approach with a suitable strategy for achieving operational excellence on the shop floor. Process optimization is used to enhance productivity by eliminating idle activities and non-value-added activities within limited constraints. Various process optimization approaches are used in operations management on the shop floor, including lean manufacturing, smart manufacturing, kaizen, six sigma, total quality management, and computational intelligence. The present study investigates strategies used to implement the process optimization approach provided in the previous research to eliminate problems encountered in shop floor management. Furthermore, the authors suggest an idea to industry individuals, which is to understand the operational conditions faced in shop floor management. The novelty of the present study lies in the fact that a methodology for implementing a process optimization approach with an efficient strategy has been reported for the first time that eliminates problems faced in shop floor management, including industry 4.0. The authors of the present research strongly believe that this research will help researchers and operations management teams select an appropriate strategy and process optimization approach to improve operational performance on the shop floor within limited constraints.
1. Introduction
In the present worldwide industrial scenario, sustaining higher productivity with available resources is a challenging task in shop floor management [1]. To overcome this challenge, appropriate process optimization approaches are used to eliminate problems encountered during operations management on the shop floor. The process optimization approach is used to enhance productivity within limited constraints [2]. Various process optimization approaches are used in current scenarios, including lean manufacturing (LM), kaizen, total quality management (TQM), six sigma (SS), smart manufacturing (SM), lean six sigma (LSS), and computational intelligence (CI). These approaches are implemented for operations management in production shop floor management in several industries, such as automobile, aerospace, construction, food, electronics, electrical, mining, mining machinery, chemical, pharmaceuticals, etc.
Process optimization approaches act as a booster for production management on the shop floor. It has been found that to implement these approaches with an appropriate strategy, it is necessary to analyze the production conditions. To do this analysis, mainly, available resources, production records, worker skills, awareness of adaptation approach in employees, ergonomic factors, etc. data are collected [3,4]. Analyzing identifies all non-value-added activities and problems on the shop floor, and helps in implementing an approach with an appropriate strategy according to the desired productivity [5,6]. All non-value-added activities and problems are eliminated by the implementation of a suitable technique. Non-value-added activity means waste, known as Muda. Muda is mainly responsible for higher production times [7,8]. Waste is found in mainly eight forms in operations management on the shop floor, including defects, waiting, overproduction, transportation, non-utilized skills, motion, inventory, and excess processing.
The main objective of the process optimization approach is to analyze production activities and eliminate all non-value-added activities by using a suitable strategy [9]. Lean manufacturing is the first process optimization approach. It is a prominent approach in the present industrial environment that provides a new production plan with a higher productivity level [10,11]. Kaizen provides an improvement in production planning by visual inspection of the shop floor [12]. Smart manufacturing is used to enhance operational excellence by implementing advanced monitoring systems for operations management on the shop floor [13]. Total quality management improves the performance of the overall production process, and helps to obtain higher customer satisfaction in terms of product [14]. The six sigma approach achieves a high level of quality and efficient production on the shop floor [15]. In the present industry, six sigma and lean manufacturing are implemented simultaneously as hybrid tools called the lean six sigma approach [16]. It minimizes waste on the shop floor and has the capability to maximize profits with higher quality improvements [17]. Computational intelligence helps management systems control shop floor activities, and suggests how to improve production conditions on the shop floor [18]. It may also provide superior production planning by virtual analysis of observed production data [19,20].
Researchers and industrialists working in this area are facing problems in selecting a suitable approach for process optimization of shop floor management, including industry 4.0. Several factors are analyzed while selecting the strategy and process optimization approach. The factors may be resource availability, customer demand, downtime, ergonomics factors, and production records [21,22]. Nowadays, researchers are implementing hybrid tools on various shop floors to improve customer satisfaction, product quality, production time, resource utilization, productivity, etc. [23,24].
1.1. Process Optimization Approach Used in Operation Management on the Shop Floor
In the present scenario, industry personnel use process optimization approaches to improve operational management. The process optimization approach is used to enhance shop floor management efficiency within limited constraints. Various process optimization approaches are currently used, including lean manufacturing, kaizen, smart manufacturing, total quality management, and computational intelligence. These approaches are used to improve operational conditions by eliminating waste on the shop floor [25]. Industry individuals use several techniques to implement process optimization concepts on the shop floor, as shown in Figure 1.
Figure 1.
Preferred techniques for implementing a process optimization approach.
Lean manufacturing is found as a prevalent approach in reviewing previous research work. The lean approach can improve operational performance by arranging activities in a suitable manner on the shop floor. Motwani [26] discussed lean manufacturing implementation experience in a medium-sized automotive manufacturing industry. The data was collected from interviews, questionnaire surveys, and archival sources. The results showed that manufacturing batch sizes have shrunk from a 30-day lot size to 16 days or less and are continuing to shrink and set-up times in most plant areas have been reduced by half. Verma et al. [27] developed an energy value stream mapping model based on value stream mapping to identify the non-productive energy-consuming processes. The developed model allowed a comprehensive analysis of energy and material flow within the production process. In the study, a focused approach was developed to fill the gap between lean manufacturing and green manufacturing. It was identified that overall productivity was the measure of green manufacturing.
For industry 4.0, articles related to implementing a hybrid approach to delivering productivity enhancements by eliminating operational management problems on the shop floor between 2012 and 2022 were considered. Our consideration here was restricted to publications that met the inclusion and exclusion criteria and were eventually included. Figure 2 shows the number of articles published each year.
Figure 2.
Scholarly works over time.
A systematically performed bibliography-map review as illustrated in Figure 3 indicates the utilization of process optimization approaches for improvement in operational management, and to enhance shop floor management efficiency within limited constraints over the last 10 years.
Figure 3.
Cluster analysis illustrated industry 4.0 index keywords and key trends.
Singh et al. [28] developed an approach to convert the cumbersome machine into a lean machine. The approach helped to reduce the cost of manufacturing and increased productivity by reducing cycle time and downtime. The workers and skilled people working on the process were brought together to tap into their experience and skills to generate a plan for the reduction in non-value-added activities and process improvement. The developed approach was applied to Munjal Showa Limited for development and manufacturing. The concept implemented in the study has increased productivity by 3.45 times and has reduced the cost. The results showed that a cumbersome machine was transformed into a lean machine with the help of the identification and elimination of non-value-added activities. It has been observed by reviewing previous research that industry individuals support the implementation of lean manufacturing to improve operational performance by eliminating waste on the shop floor. Song et al. [29] studied the production process of a shipbuilding enterprise. The enterprise was facing problems, such as an unbalanced production line, a low utilization rate of personnel, and a long manufacturing cycle. The study implemented a lean production model in a shipbuilding mode to eliminate the problems. The results showed a reduction in the number of workers, the ship production cycle, and production balance rate by 16.7%, 76.7%, and 81%, respectively.
1.2. Introductory Glance and Scientific Advancement on Production Shop Floor Management System
Process optimization approaches can provide operational efficiency by maximizing the utilization of resources within limited constraints. It can be possible by providing advancements in operational management systems. Various technologies have been used in the previous research works for obtaining improvement in operational performance on the shop floor. The researchers focused on implementing a smart system to control overall production activities, workforce, resources, and energy consumption. The process optimization approach with advanced technologies can improve operational activities and enhance productivity [30]. The smart system helps to provide precise data and information through monitoring operational performance in the production shop floor management system [31]. Figure 4 shows the recent advancements in production shop floor management, including industry 4.0.
Figure 4.
Recent advancements in operations management in production shop floor management in industry 4.0.
1.3. Hybrid Integration of Lean, Six Sigma, and Smart Manufacturing Approach for the Purpose of Enhancing the Operational Excellence and Productivity
Industry individuals need improvement in operational management by developing a sustainable strategy. A sustainable strategy helps to control production activities and enhances operational performance by providing efficient action planning on the shop floor. At present time, researchers use an integration of approaches to make their dream come true of achieving operational excellence on the shop floor. The integrated approach concept uses more than one process optimization approach for improving the impact of an individual approach in the production shop floor management, including industry 4.0 [32]. The preferred integrated approaches include lean kaizen, lean six sigma, total quality management and total productive maintenance, lean smart, and lean computational intelligence. The integrated approach provides revolutionary operational management and helps to improve operational efficiency on the shop floor. It has been found that previous researchers achieved improvement in operational excellence drastically in the production shop floor management system by implementing hybrid approach concepts [33,34,35,36]. Similar work has been reported by Chiarini et al. [37] and discussed the integration of lean six sigma and industry 4.0 technologies. In the study, the data was collected through observations and interviews with manufacturing managers of ten Italian industries. The results revealed that lean six sigma was able to achieve efficient outcomes by integrating with industry 4.0 technologies. Amjad et al. [38] developed a framework for integrating lean, green, and industry 4.0. The framework was verified by implementing it in the auto-parts industry. The results showed that the developed framework efficiently reduced lead time, greenhouse gas emissions, and non-value-added time emissions effectively by 25.60%, 55%, and 56.20%, respectively. Byrne et al. [39] discussed the implementation of the lean six sigma methodology in a pharmaceutical manufacturing site. The lean six sigma methodology was used in the study to eliminate waste by following a 7-step customized problem-solving procedure. The results showed that the lean six sigma method could identify the root causes of problems and provide financial profitability by implementing continuous improvements.
Previous researchers focused on identifying a suitable problem-solving strategy and process optimization approach for improving operational performance by eliminating the source of problems in available resources. Various approaches have been implemented with different strategies in previous research. The approaches were used to enhance operational excellence by implementing an efficient action plan in the production shop floor management system. It has been observed that very few research studies have been done to identify a suitable strategy and approach for improving the production of shop floor management systems, including industry 4.0. The main objective of the present study is to provide a detailed summary of previously reported work on the implementation of process optimization approaches for shop floor management, including industry 4.0. This paper will help researchers and industry individuals to select an appropriate process optimization approach and strategy needed for improvement in production shop floor management.
After an extensive review of previous research papers, it has been found that researchers have provided no generalized strategy for implementing a suitable process optimization approach for eliminating problems and challenges faced in production shop floor management. Researchers found desperation in operational excellence in confined constraints in operational management on the shop floor because of the lack of efficient approaches. The present research work defines the different strategies used by previous researchers to achieve operational excellence within available resources through an efficient process optimization approach on the shop floor. Various strategies are implemented for improving operational performance by eliminating waste on the shop floor. The strategies are categorized into five forms: S1, S2, S3, S4, and S5. These strategies are implemented to eliminate different problems faced in production shop floor management. The problems are categorized into five forms: P1, P2, P3, P4, P5, and P6. The present work thoroughly reviewed the production conditions, factors, and parameters used in operational management on the shop floor. The present research provides a methodology for implementing an efficient process optimization approach with the help of a suitable strategy for achieving operational excellence by eliminating problems faced in production shop floor management.
The present research is organized into six sections. Section 1 describes the process optimization approaches, scientific advancements in shop floor management, and hybrid approaches used for achieving operational excellence. Section 2 discusses the purpose and methodology used in the present research work and is defined in five sub-sections. Section 3 demonstrates the knowledgeable insights of current research work. Section 4 describes the results and visualizes the improvements achieved by the present position in shop floor management, including industry 4.0. Section 5 discusses the strategies and suitable approaches for eliminating problems faced in production shop floor management. Finally, Section 6 covers the conclusions and future scope of the study.
2. Purpose and Methodology
In the present study, a systematic literature review methodology was used to analyze the previous related research works on recent progress on process optimization approaches used for improvements in operational management on the shop floor, including industry 4.0. The research methodology helps to analyze and identify precise issues and methods used in improving operational performance by effective waste elimination on the shop floor. The research methodology consists of six steps. In the first step, the research objectives are decided by brainstorming the present operational management conditions found on the shop floor, including industry 4.0. The second step involves the selection of relevant research works on process optimization methods implementation for improving production shop floor management, including industry 4.0. In the third step, different strategies, problems, and factors are identified by thoroughly reviewing previous studies. The fourth step describes the findings obtained by analyzing the selected research works. Finally, concluding remarks are reported on the operational management conditions on the shop floor, including industry 4.0. In the fifth step, concluding remarks describe the outcomes of the fifth step for implementing appropriate strategies suitable for monitoring and controlling operations management effectively on the shop floor, including industry 4.0. Figure 5 shows the research methodology used in this research paper.
Figure 5.
Research methodology.
2.1. Formulating the Research Objective
The present research objective is to provide a review report on the present operational management conditions faced in production shop floor management. The report helps industry individuals and researchers achieve operational excellence within available resources by implementing an accurate strategy with efficient action planning. Figure 4 illustrates the research objectives of this paper. The main objective of this review report is to provide concise strategies, approaches, and problems faced over the last decade by researchers and industry individuals in production shop floor management, including industry 4.0. In this paper, the categorization of literature falls into two sections; in the first section, selected articles are divided according to strategies applied by researchers from the extensive literature available in the related field of lean manufacturing. Strategies adopted are categorized into five forms: S1, S2, S3, S4, and S5. In the second section, related articles are classified into six types according to the identified problems. Identified problems in previously published work by various authors are shown as P1, P2, P3, P4, P5, and P6. This paper thoroughly discusses the strategies used for the elimination of problems faced in production shop floor management, including industry 4.0. The research objectives of this paper are described in Figure 6.
Figure 6.
Research objectives.
2.2. Selecting Relevant Research in Process Optimization Methods Implementation for Production Shop Floor Management
The process optimization approach is used to enhance productivity by improving operational performance and eliminating waste on the shop floor [40,41]. It has been observed that researchers have used various process optimization approaches for production shop floor management, including lean manufacturing, smart manufacturing, kaizen, Kanban, six sigma, total quality management, and computational intelligence. This paper thoroughly discusses the strategies used in previous research to achieve operational excellence in production shop floor management. In this paper, various databases were used to collect relevant research work, as shown in Figure 7. In this research work, a total of 191 research articles were reviewed. Table 1 shows the number of articles published by different publishers according to indexing in SCI and Scopus Journals. A review of journals finds that Elsevier and MDPI publishers have promoted research achieving operational excellence on the shop floor in the recent couple of years. The contributed research work in different years and in various industries used to implement the process optimization approach in previous research work is shown in Figure 8.
Figure 7.
Description of the database used for collecting research works.
Table 1.
Analysis on research works according to publisher and journals indexed in different journals.
Figure 8.
Analysis of the contribution of research works in different years and industries used in the previous literature.
2.3. Reviewing Previous Research Works for the Identification of Different Strategies and Problems
This study extensively reviewed previous research work to provide concise information on the implementation of a suitable process optimization approach with an efficient strategy. Process optimization approaches are implemented for the improvement of operations management within limited constraints on the shop floor [42,43]. Several process optimization approaches used for shop floor planning have been developed during the present era. Researchers are working on these approaches to make them efficient for all types of production environments. This study helps to identify suitable strategies for eliminating problems and categorizes them according to the nature of the production shop floor management system. Selected strategies for the process optimization approach in production shop floor planning are discussed below.
2.3.1. Identification of Strategies for the Implementation of an Optimization Approach
Several research articles were analyzed to identify the strategy that has been selected for the implementation of process optimization approaches in shop floor planning, including industry 4.0. These strategies are categorized as follows:
- S1 Implementing process optimization approach.
- S2 Analyzing worker’s perception.
- S3 Analyzing the impact level of process optimization approaches on operations management.
- S4 Developing a production shop floor management system.
- S5 Implementing hybrid approaches for enhancing operations management efficiency on the shop floor.
In the above category, S1 contains articles in which wastes of production are eliminated by the implementation of process optimization techniques/computational intelligence. In S2, a situation of process optimization approach and improvements required in an industry are performed based on the perception of employees from the discussions, interviews, and questionnaires. S3 includes the articles involved related to an analysis conducted for measuring impact and implementing a level of process optimization approach in the industries. S4 contains articles in which the production system has been modified or developed. At last, in S5, elimination of non-value-added activities of industries is eliminated by the implementation of hybrid approaches (two or more tools integrated or implemented simultaneously). Figure 9 illustrates the strategies selected by previous researchers for the implementation of process optimization approaches according to published years.
Figure 9.
Strategies selection in previous research works according to the published year.
It has been observed by analyzing strategies selected in previous research works for the implementation of process optimization approaches that S1 and S4 were preferred by researchers to enhance operations management efficiency in production shop floor management. It was also found that in the present scenario, S5 is in trend and is efficient in enhancing operational excellence on the shop floor, including industry 4.0. Table 2 illustrates the categorized strategies implemented in the previous research work.
Table 2.
A Detailed description of the strategies implemented in previous research works.
2.3.2. Identification of Problems in Implementation of Process Optimization Approach for the Shop Floor Management
Problems faced in industries from the beginning to the end of production of the product were analyzed. To get rid of these problems, they are discussed in the production plan before starting production and a suitable strategy and approach are selected. It was found in the literature that the industries and researchers who had prepared the production plan keeping these problems in mind received qualitative results. In this article, by analyzing the previous research work, it was concluded that some problems in production are usually present. In this section, these problems are divided into seven types, as stated below.
- P1 Lack of clarity in the production planning.
- P2 Unsystematic layout.
- P3 Higher downtime.
- P4 Ergonomic issues of the shop floor.
- P5 Instability of production conditions.
- P6 Selection of an appropriate approach.
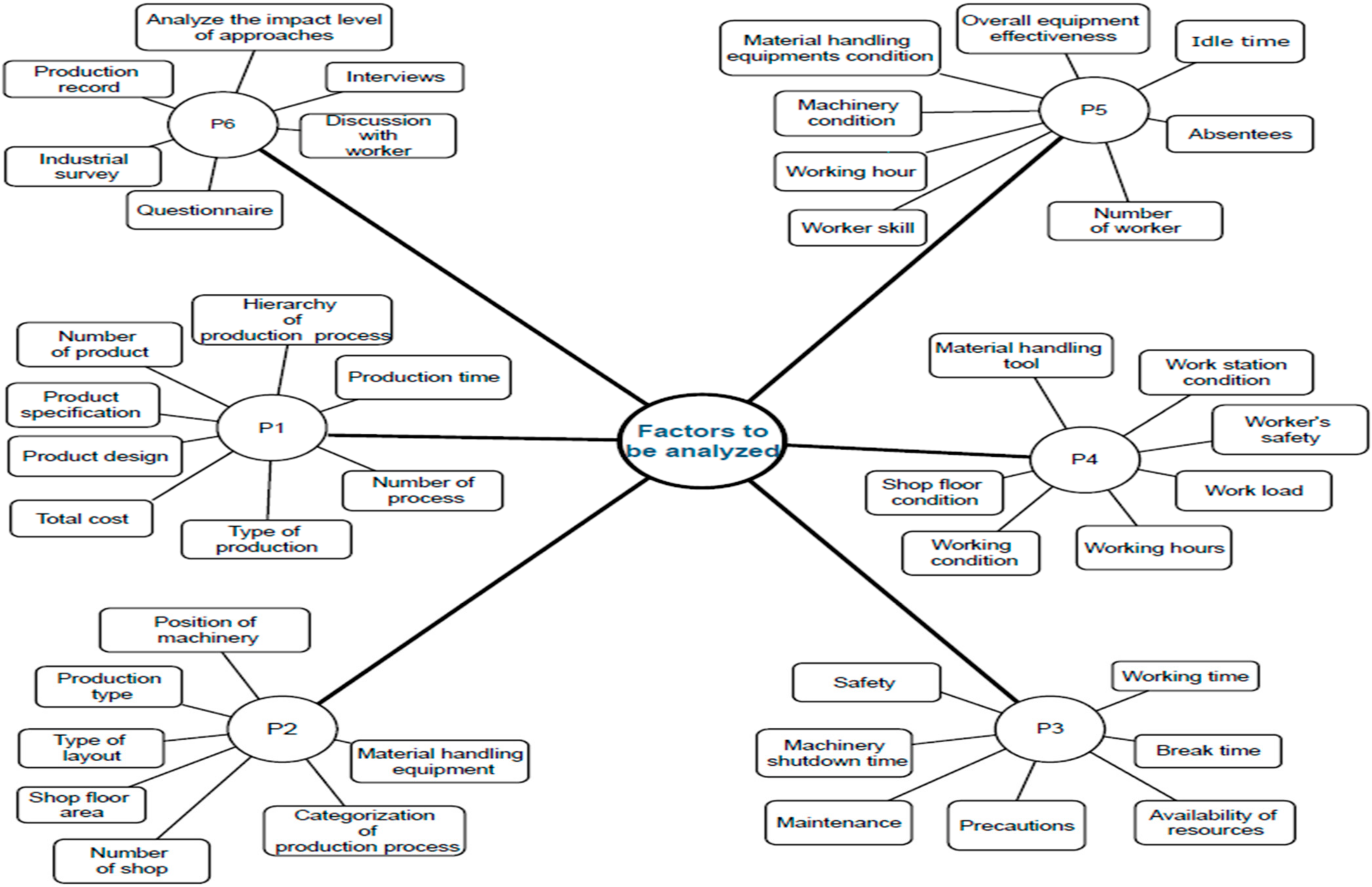
P1 Lack of Clarity in the Production Planning
In order to start production, it is necessary to first know the demands of the customer so that the production process can be planned. In a production where it is not clear what the customer’s demands are regarding quality and delivery time, it becomes a problem for production management. This type of problem also occurs when production plans are not made according to the state of the production system, which makes it difficult to control production, and desired productivity is not achieved.
P2 Unsystematic Layout
To make efficient production in the industry, the plan layout contributes immensely according to the resources available in the production. Plan layout is prepared so that production can be done within the prescribed time frame [134]. From the literature review, it was found that when the plan layout is disarranged, it emerges as a problem for production management and severely affects production on the shop floor [135,136]. It also increases the production time drastically.
P3 Higher Downtime
An increase in downtime in any industry proves to be a curse. In the literature review, it is identified that several reasons are responsible for the increased downtime, including excessive break time, machinery shutting down for any reason, unplanned maintenance time, lack of resources, or malfunctions [137,138,139]. If the production management fails to reduce the downtime, then production cannot be done in a limited time frame, and as a result, both production cost and time increase.
P4 Ergonomic Issues of the Shop Floor
The improved work capacity of workers plays a huge role in strengthening the production of industries [140]. To maintain the working efficiency, the production management arranges the workstation, the appropriate material handling equipment, the robust workplace, the proper break time and safety, etc. on the shop floor. In previous works, it was found that the work in which production management did not pay attention to the arrangement of these factors tend to reduce productivity and result in more production time, higher costs, and lower quality.
P5 Instability of Production Conditions
To measure any production, it is very important to know the status of production work so that the production situation can be analyzed and the problems faced in production can be removed through an appropriate strategy and approach. To do this, production parameters are calculated, and output is measured. These parameters mainly include resource availability, overall equipment effectiveness, workers’ status, idle time, non-value-added time, working hours, etc. It has been found that if an error takes place in the calculation of the parameters, industry individuals face problems in operations management on the shop floor.
P6 Selection of an Appropriate Approach
The deployment of an appropriate approach is a fundamental requirement to improve production. For this, choosing an appropriate strategy and technique is a very important step to achieving a high production level. It has been found that production management process optimization uses some methods for selecting the approach, including a survey of industries, questionnaires, interviews, discussions with employees, production records of the industry, reviewing the results obtained from process optimization approaches, etc. [141,142]. If the applicability and competence of the process optimization approach in the production system are not checked, the desired improvement in the production level will not be achieved and industries will suffer a loss as a result. Table 3 shows the key factors and problems faced in the previous research work.
Table 3.
Illustration of key factors and issues in shop floor management.
2.4. Analysis of the Findings Obtained in Achieving Operational Excellence on the Shop Floor
In this study, previous research work has been extensively reviewed to identify strategies and problems in production shop floor management systems.
The implementation of the strategies discussed in Table 1 illustrates that S1 has been mostly selected, with the lean manufacturing, smart manufacturing, lean six sigma, and kaizen approach. S1 is the most preferred strategy, among other approaches discussed above. Lean manufacturing can be implemented in any industrial environment, and superior results are achieved by it. In the literature review, it was observed that hybrid approaches (S5) have been implemented in the last two decades. In the last five years, S5 has been mostly selected by industries because of its high improvement levels in production. The hybrid approach is competent to optimize production processes on the shop floor. It achieves higher improvements in comparison to process optimization approaches (S1) that are implemented separately on the shop floor. Figure 10 shows the process optimization approaches included in the research work. Table 4 shows the production parameters affected due to problems.
Figure 10.
Contribution of process optimization approaches in industry.
Table 4.
Production parameters affected due to problems.
2.5. Outcomes for Achieving Operational Excellence on the Shop Floor within Limited Constraints
This study provides a decision-making key for achieving operational excellence and yield efficiency in production processes through improvements in operations management on the shop floor. It is possible by implementing a suitable process optimization approach using an efficient strategy in production shop floor management. The problems that occur commonly are encountered by the operations management team members. To overcome all these problems, production-related factors are taken into consideration before production, and only after analyzing them, process optimization approaches are implemented. These factors include layout, customer product demands, maintaining machinery, ergonomic issues, production parameters, and review of production records. In this present work, by analyzing all these problems and factors, it is suggested to choose the appropriate strategy and process optimization approach, which will prove useful for new researchers and production management in selecting an appropriate strategy and process optimization approach according to the production situation. Figure 11 shows the factors that need to be analyzed before production begins. All factors are demonstrated according to the discussed problems (P1, P2, P3, P4, P5, and P6).
Figure 11.
Analyze factor for the elimination of problems.
Figure 12a,b shows the improvements in shop floor management that were made possible by the elimination of the identified problems with the process optimization approach.

Figure 12.
(a) Improvement in shop floor management (Choomlucksana et al. [59]). (b) Improvement on the shop floor (Chlebus et al. [63]).
3. Incorporation of the Knowledgably Insights in This Work
Research conducted in the field of shop floor management through a process optimization approach has been investigated. The results obtained from various research [2,7,12,36,46,62,88,107,152,172,186] showed that the improvement of production, quality, and productivity was possible by the implementation of the right strategy and approach of process optimization. From the work conducted so far, it has been found that it is very difficult to achieve productivity improvement by eliminating non-value-added activities and implementing a single process optimization approach. Various production factors, such as workers, shop floor management, production process, product specification, downtime, etc., affect the efficiency of the production system. To improve production on the shop floor, several research studies were carried out by revising and developing various process optimization strategies and approaches that led to better production improvements. Figure 13 demonstrates the difficulties faced during the implementation of the process optimization approach for production improvement. To fill these research gaps, lean six sigma, smart manufacturing, and computational intelligence are newly emerging techniques to help increase productivity levels with better quality and to strengthen production management systems.
Figure 13.
Valuable insights from the shop floor management.
4. Results and Discussion
From a thorough literature review of the reported work, it has been clear that the implementation of the strategy and technique chosen to apply various process optimization approaches to production management has been the subject of extensive research over the past several years. The main reason for this research is that the need for a process optimization approach is increasing day by day in the industry because an efficient strategy and technique are needed to eliminate problems and waste during production so that higher production levels can be achieved. Table A1 describes the strategies used in previous research to eliminate problems encountered in shop floor management (shown in Appendix A). Table 3 shows the issues according to critical factors in operations management on the shop floor. Finally, Table 4 shows the production parameters affected due to problems. Table 5 shows the selection of strategies according to the identified type of problem in shop floor management.
Table 5.
Selection of strategy according to the type of problem.
It is observed that lean manufacturing, kaizen, smart manufacturing, and lean six sigma were the main process optimization approaches adopted by researchers in previous studies. However, some researchers have also implemented other process optimization approaches such as six sigma and total quality management [7,79]. Most research cases have been studied to optimize one type of problem factor at a time. However, fewer tasks have been performed related to multipurpose production optimization. It is a necessity of the industry to manufacture a product, keeping in mind the cost and quality of production.
Keys for Enhancing Operational Excellence in Shop Floor Management System in Industry 4.0 by Comparing with the Present and Previous Research Findings in Operations Management
In reviewing previous research work, it has been found that the shop floor management team members face several problems in achieving operational excellence [25,46,57,69,84,93,145,180]. The problems were found in work planning, layout, higher downtime, ergonomics issues, and the working environment. The industry personnel were worried about improving operational excellence by implementing a sustainable and suitable strategy. The present study suggests an appropriate plan with an efficient process optimization approach for achieving productivity enhancement on the shop floor. It has been concluded that productivity, financial profitability, and machinery utilization were improved by 56%, 45%, and 28%, respectively, and reduced defects by 95%. However, the operations management teams struggle to achieve yield efficiency in production processes with available resources. The hybrid integrated approaches were preferred and supported by researchers and industry individuals in the present scenario of industry 4.0 for shop floor management. The hybrid system boosts the individual process optimization approach for eliminating waste on the shop floor. The present study provides a suitable strategy for operations management teams to enhance operational excellence by controlling the overall activities at the beginning of production processes on the shop floor. Figure 14 illustrates the novelty of the present study in comparison with previous research outcomes.
Figure 14.
Comparison of the present study with previous research findings.
5. Enhancement in Productivity, Operational Excellence, Financial Profitability, and Resource Utilization Using a Suitable Strategy with an Efficient Process Optimization Approach
In the present industrial scenario, operations management team members are focused on enhancing operational excellence with available resources. Industry individuals use various strategies and approaches for production shop floor management. Strategies helped operations management team members implement the process optimization approach in an efficient way. The process optimization approach was used to enhance operational efficiency by eliminating idle and non-value-added activities in the production shop floor management system [186]. However, in an exhaustive literature review, it has been found that the efficiency of the lean approach can be improved by integrating it with other process optimization approaches. Industry individuals have achieved drastic improvements in operational performance by implementing integrated process optimization approaches. The present study provides a concise report on strategies and process optimization approaches implemented by researchers for improvement in operations management on the shop floor. The present review helps to implement an efficient approach with a suitable strategy and enhances operational performance within limited constraints.
5.1. Implementation of a Suitable Process Optimization Approach for Enhancing Operational Efficiency in Production Shop Floor Management Systems
Implementation of a process optimization approach plays a critical role in operations management on the shop floor. The process optimization approach provides an efficient action plan for enhancing productivity within limited constraints. In the present scenario, industry individuals support the integrated approach concept with advanced technologies for improving operational excellence on the shop floor. Advanced technologies enhance the efficiency of production shop floor management systems by establishing intelligent monitoring systems [187]. Smart monitoring systems are able to control overall production activities and the workflow of production processes efficiently [188]. Industry personnel can improve any discrepancies in the operations management on the shop floor using advanced technologies, including the internet of things, digitization, asset tracking systems, automation, cloud computing, etc. It has been observed that advanced technologies can enhance operational performance by maximizing resource utilization and establishing a safer working environment within limited constraints.
5.2. Improvement in Operational Performance through Identification of the Problems in Industry 4.0
Industry individuals face several problems in achieving productivity enhancement on the shop floor. Problems are responsible for idle activities, and they can be eliminated by implementing a suitable action plan [189]. Idle activities can never provide any positive value in operations management on the shop floor [190]. The production shop floor management systems focus on implementing an efficient process optimization approach with a suitable strategy. The present study provides a report on the strategy and approaches used for operations management in previous research works. The present study could help industry personnel and researchers identify problems at the beginning of the production processes on the shop floor, including industry 4.0. Industry individuals can improve operational efficiency using advanced techniques and integrated approaches when they know about the source of problems at the start of the production process on the shop floor [191]. The main sources of the problem include an unfriendly working environment, resource unavailability, a lack of condition monitoring systems, and inefficient resource allocation planning. The present study helps to implement an appropriate process optimization approach with advanced techniques and strategies.
5.3. Contribution in Production and Organization Management in Industries
The present study extensively reviewed previous research on enhancements in production shop floor management system efficiency using process optimization approaches. The review report provides an overview of strategies and process optimization approaches used by researchers for achieving operational excellence in production shop floor management, including industry 4.0. A suitable strategy helps operations management teams control production activities in an efficient way and provides an improvement in operational efficiency on the shop floor. The present study provides problem-solving and decision-making for production management using advanced techniques and appropriate process optimization approaches. It has been concluded that the integrated process optimization approach concept with advanced techniques provides operational excellence and flexibility in production shop floor management.
A robust production system is a basic need of the industry, and its demand has increased in worldwide industries in the present scenario. To fulfill this demand, there is a need to develop a strategy for implementing a suitable process optimization approach for shop floor planning, including industry 4.0. The strategy for the enhancement in production through suitable process optimization approaches has been reported. Process optimization approaches for shop floor management have to be preferred by researchers and production management systems due to higher improvements in production time and quality, as well as cost-saving with limited resources. The deployment of process optimization approaches across industries has led to an improvement in production levels and product quality as well as a reduction in production costs, therefore, the process optimization approach has attracted the attention of researchers and production management systems. Mainly six process optimization approaches, including lean manufacturing, kaizen, smart manufacturing, total quality management, six sigma, and computational intelligence, are in practice in industries. These approaches improve the shop floor planning and enhance overall production by eliminating waste. The production shop floor management becomes a challenge for industry personnel when production parameters and factors are not taken into consideration while planning production. The research direction for shop floor management by process optimization approaches has been represented in Figure 15. Figure 15 shows different production parameters and research opportunities present in the field of improvement in shop floor management through process optimization approaches. Researchers are trying to highlight the different issues in shop floor management. Thus, to improve the process optimization of shop floor management, it is necessary to perform more optimization in theoretical aspects.
Figure 15.
Production parameters for shop floor management.
From the results of the research work done so far, it has been known that an efficient approach is needed for shop floor management, including industry 4.0 so that production-related results can be improved. It improves shop floor management and increases more production than other strategies. The hybrid approach is an emerging efficient approach to optimize shop floor management.
6. Conclusions
After an extensive review, the implementation of the strategy for the process optimization approach and problems encountered in production has been analyzed. The following conclusions were obtained:
- i
- It has been observed that the selection of process optimization approach plays a vital role in achieving operational excellence on the shop floor, including industry 4.0.
- ii
- The present research describes the strategies used to implement the suitable process optimization approach for achieving yield efficiency in the production processes on the shop floor by eliminating problems encountered in operations management on the shop floor.
- iii
- It has been observed that hybrid approaches like lean six sigma, smart lean manufacturing, lean-kaizen, and computational intelligence were superior to other individual process optimization approaches in relation to improving operational performance on the production shop floor management.
- iv
- The present research provides a decision-making key for achieving economic sustainability for industry personnel.
- v
- The present review work would provide revolutionary changes in the production shop floor management scenario and enhance operational excellence in available resources within confined constraints.
In the present advanced operations management scenario, industry personnel focus on enhancing operational excellence in available resources within confined constraints by implementing a suitable process optimization approach on the shop floor. This research provides a methodology for implementing an appropriate approach to achieve productivity enhancement by eliminating problems faced in operations management on the shop floor, including industry 4.0. In the future, the developed methodology and strategy can be extended by evaluating the improvements achieved in parameters and factors in operations management on the shop floor. Furthermore, it can enhance the strategy’s applicability by implementing hybrid and intelligent methods in production shop floor management, including industry 4.0.
Author Contributions
All authors contributed equally. All authors have read and agreed to the published version of the manuscript.
Funding
This study received funding from King Saud University, Saudi Arabia, through researchers supporting project number (RSP-2021/145). Additionally, the APCs were funded by King Saud University, Saudi Arabia, through researchers supporting project number (RSP-2021/145).
Institutional Review Board Statement
Not applicable.
Informed Consent Statement
Not applicable.
Data Availability Statement
The data presented in this study are available upon request from the corresponding authors.
Acknowledgments
The authors extend their appreciation to King Saud University, Saudi Arabia, for funding this work through researchers supporting project number (RSP-2021/145).
Conflicts of Interest
The authors declare no conflict of interest.
Appendix A
Table A1.
Classification of the articles according to the strategy adopted.
Table A1.
Classification of the articles according to the strategy adopted.
| S. No. | Year | Reference No. | Industry/Area/Applied | Strategy | ||||
|---|---|---|---|---|---|---|---|---|
| S1 | S2 | S3 | S4 | S5 | ||||
| 1 | 2000 | Detty et al. [44] | Electronic product | x | x | |||
| 2 | 2002 | Mcdonald et al. [45] | Industrial motor | x | x | |||
| 3 | 2005 | Seth et al. [46] | Motorcycle frames | x | ||||
| 4 | 2006 | Singh et al. [47] | Die casting unit | x | x | |||
| 5 | 2006 | Bragila et al. [48] | Refrigerator production | x | x | |||
| 6 | 2008 | Sahoo et al. [144] | Forging company | x | x | |||
| 7 | 2009 | Pattanaik et al. [7] | Ammunition components | x | x | |||
| 8 | 2009 | Vinodh et al. [148] | Crankshaft gear manufacturing | x | ||||
| 9 | 2009 | Stump et al. [129] | Mass customization | x | ||||
| 10 | 2010 | Eswarmoorthi et al. [49] | Machine tool industry | x | x | |||
| 11 | 2009 | Vinodh et al. [148] | Stiffer camshaft | x | x | |||
| 12 | 2010 | Schaeffer et al. [50] | Mechanical products, Mechanical components, Elevators | x | x | |||
| 13 | 2011 | Coppini et al. [51] | Industrial gear box | x | ||||
| 14 | 2011 | Gurumurthy et al. [52] | Poly-vinyl chloride door and window | x | ||||
| 15 | 2011 | Hodge et al. [97] | Textile industry | x | x | |||
| 16 | 2012 | Rahani et al. [98] | Front Disc | x | x | |||
| 17 | 2012 | Dotoli et al. [118] | Forklift trucks | x | x | |||
| 18 | 2012 | Unver et al. [119] | Manufacturing intelligence system | x | ||||
| 19 | 2012 | Salleh et al. [53] | Forming | x | ||||
| 20 | 2012 | Bhaskaran et al. [111] | Automotive component | x | ||||
| 21 | 2012 | Jiménez et al. [54] | Wine sector | x | x | |||
| 22 | 2012 | Boateng-Okrah et al. [99] | Mining company | x | x | |||
| 23 | 2012 | Mandahawi et al. [100] | Paper manufacturing | x | x | |||
| 24 | 2012 | Timans et al. [112] | SMEs | x | x | |||
| 25 | 2013 | Das et al. [145] | Air conditioning coil manufacturing | x | ||||
| 26 | 2013 | Bertolini et al. [55] | Bottling lines | x | x | |||
| 27 | 2013 | Jeyaraj et al. [171] | Rear front pedestal manufacturing | x | ||||
| 28 | 2013 | Ismail et al. [130] | Biopharmaceutical | x | ||||
| 29 | 2013 | Rahman et al. [101] | Automotive manufacturer | x | x | |||
| 30 | 2014 | Amin et al. [28] | Shock absorber | x | ||||
| 31 | 2014 | Barbosa et al. [120] | Aircraft production | x | x | |||
| 32 | 2014 | Jasti et al. [57] | Ancillary component | x | x | |||
| 33 | 2014 | Kumar et al. [77] | Hydraulic cylinders | x | ||||
| 34 | 2015 | Choomlucksana et al. [59] | Sheet metal stamping | x | x | |||
| 35 | 2015 | Mwanza et al. [60] | Chemical manufacturing | x | x | |||
| 36 | 2015 | Rohani et al. [61] | Industrial and building paint | x | ||||
| 37 | 2015 | Esa et al. [146] | Automotive manufacturing | x | ||||
| 38 | 2015 | Lingam et al. [102] | T-shirt manufacturing | x | x | |||
| 39 | 2015 | Alhuraish et al. [113] | French industries | x | x | |||
| 40 | 2015 | Andrade et al. [178] | Clutch discs | x | ||||
| 41 | 2015 | Schneider et al. [103] | Pharmaceutical company | x | x | |||
| 42 | 2015 | Marodin et al. [104] | Automotive, electronic component | x | x | |||
| 43 | 2015 | Wang et al. [42] | Solar module production line | x | x | |||
| 44 | 2014 | Vinodh et al. [148] | Automotive component | x | ||||
| 45 | 2015 | Sharma et al. [176] | Machine tool industries | x | x | |||
| 46 | 2015 | Singh et al. [172] | Steel manufacturing | x | x | |||
| 47 | 2015 | Tyagi et al. [62] | Gas turbine manufacturer | x | x | x | ||
| 48 | 2015 | Chlebus et al. [63] | Copper mines | x | ||||
| 49 | 2015 | Indrawati et al. [131] | Iron ore industry | x | ||||
| 50 | 2015 | Helleno et al. [40] | Automotive vehicle | x | x | |||
| 51 | 2016 | Salonitis et al. [114] | Greek manufacturing sector | x | x | |||
| 52 | 2016 | Thomas et al. [105] | Aero structures | x | x | x | ||
| 53 | 2016 | Ali Naqvi et al. [64] | Switchgear | x | ||||
| 54 | 2016 | Prasad et al. [65] | Foundry industry | x | x | |||
| 55 | 2016 | Omogbai et al. [66] | Print packaging manufacturing | x | ||||
| 56 | 2016 | Al Askari et al. [67] | Soft drink company | x | x | |||
| 57 | 2016 | Al-Refaie et al. [68] | Electro-erosion process | x | x | x | ||
| 58 | 2017 | Chugani et al. [34] | Kick starter | x | ||||
| 59 | 2017 | Méndez et al. [71] | Auto-parts for automotive assembly plants | x | ||||
| 60 | 2017 | Roriz et al. [70] | Carton company | x | ||||
| 61 | 2017 | Diaz et al. [72] | Wing spar | x | ||||
| 62 | 2017 | Seth et al. [73] | Power transformer | x | x | |||
| 63 | 2017 | Garre et al. [150] | Pressure vessel (Aerospace manufacturing) | x | ||||
| 64 | 2018 | Kurilova-Palisaitiene et al. [74] | Forklift trucks manufacturer, engine remanufacturer, computer, and smartphones remanufacturer, a remanufacturer of filling machines | x | x | |||
| 65 | 2018 | Nallusamy et al. [156] | Foundry industry | x | x | |||
| 66 | 2018 | Tripathi et al. [190] | Automobile industry | x | x | |||
| 67 | 2018 | Raja Sreedharan et al. [115] | Indian manufacturing industries | x | x | |||
| 68 | 2018 | Yadav et al. [106] | Indian machine tool manufacturing | x | x | x | ||
| 69 | 2018 | Kumar et al. [69] | High-density polythene and linear low-density polythene water tank and drums | x | x | x | ||
| 70 | 2018 | Hill et al. [132] | Aerospace engine maintenance repair and overhaul facility | x | ||||
| 71 | 2019 | Sana et al. [121] | Plastic industry | x | x | |||
| 72 | 2018 | Cannas et al. [78] | Chocolate and confectionery | x | x | |||
| 73 | 2018 | Munteanu et al. [79] | SMEs in Romania | x | ||||
| 74 | 2018 | Garza-Reyes et al. [80] | Manufacturing organizations | x | x | |||
| 75 | 2018 | Gijo et al. [123] | Auto ancillary | x | x | |||
| 76 | 2018 | Zhang et al. [124] | Plant layout design | x | ||||
| 77 | 2019 | Dadashnejad et al. [81] | Gas ball valve | x | x | |||
| 78 | 2019 | Stadnicka et al. [82] | Door seals (Automotive industry) | x | x | x | ||
| 79 | 2019 | Choudhary et al. [83] | Packaging-manufacturing | x | x | x | ||
| 80 | 2019 | Shou et al. [84] | Turnaround maintenance | x | x | |||
| 81 | 2019 | Ramani et al. [126] | Gas-insulated switchgear | x | x | |||
| 82 | 2020 | Yadav et al. [85] | Pump part manufacturing | x | x | x | ||
| 83 | 2019 | Mahajan et al. [86] | Motor manufacturing | x | ||||
| 84 | 2019 | Gleeson et al. [127] | Manufacturing productivity | x | x | |||
| 85 | 2019 | Gonzalez et al. [117] | U.S. industries | x | x | |||
| 86 | 2019 | Ur Rehman et al. [87] | Water heater manufacturing | x | ||||
| 87 | 2019 | Suhardi et al. [109] | Dining armchair manufacturing | x | x | |||
| 88 | 2019 | Masuti et al. [88] | Excavator manufacturing | x | ||||
| 89 | 2019 | Liao et al. [183] | Production delivery | x | ||||
| 90 | 2020 | Priya et al. [180] | Automotive assembly plants | x | ||||
| 91 | 2020 | Qu et al. [128] | Solar industry | x | x | |||
| 92 | 2020 | Mundra et al. [133] | Interpretive structural modeling | x | ||||
| 93 | 2020 | Balamurugan et al. [89] | Connecting rod manufacturing | x | ||||
| 94 | 2020 | Aghdasinia et al. [90] | Rotary kiln | x | ||||
| 95 | 2020 | Prasad et al. [75] | Textile industry | x | ||||
| 96 | 2020 | Saqlain et al. [179] | Auto-ancillary unit | x | ||||
| 97 | 2020 | Abubakr et al. [184] | Network of discrete | x | x | |||
| 98 | 2020 | Sutharsan et al. [92] | Mono block shallow well jet pump | x | ||||
| 99 | 2020 | Amrani et al. [93] | Aerospace | x | x | x | ||
| 100 | 2020 | Sivaraman et al. [94] | Engine assembly | x | ||||
| 101 | 2020 | Khan et al. [95] | Power generation system | x | x | |||
| 102 | 2020 | Jayanth et al. [96] | Electronics | x | ||||
| 103 | 2021 | Tripathi et al. [173] | Earthmoving equipment | x | x | x | ||
| 104 | 2018 | Tripathi et al. [190] | Mining Machinery | x | x | x | x | |
References
- Tripathi, V.; Saraswat, S.; Gautam, G.D. A Study on Implementation of Various Approaches for Shop Floor Management. In Lecture Notes in Electrical Engineering; Springer: Singapore, 2022; Volume 766. [Google Scholar] [CrossRef]
- Tripathi, V.; Chattopadhyaya, S.; Mukhopadhyay, A.K.; Sharma, S.; Singh, J.; Pimenov, D.Y.; Giasin, K. An Innovative Agile Model of Smart Lean–Green Approach for Sustainability Enhancement in Industry 4.0. J. Open Innov. Technol. Mark. Complex. 2021, 7, 215. [Google Scholar] [CrossRef]
- Tripathi, V.; Saraswat, S.; Gautam, G.; Singh, D. Shop Floor Productivity Enhancement Using a Modified Lean Manufacturing Approach. In Recent Trends in Industrial and Production Engineering; Springer: Singapore, 2022. [Google Scholar] [CrossRef]
- Singh, B.; Garg, S.; Sharma, S.; Grewal, C. Lean implementation and its benefits to production industry. Int. J. Lean Six Sigma 2010, 1, 157–168. [Google Scholar] [CrossRef]
- Gładysz, B.; Buczacki, A.; Haskins, C. Lean Management Approach to Reduce Waste in HoReCa Food Services. Resources 2020, 9, 144. [Google Scholar] [CrossRef]
- Singh, R.K.; Kumar, S.; Choudhury, A.K.; Tiwari, M.K. Lean tool selection in a die casting unit: A fuzzy-based decision support heuristic. Int. J. Prod. Res. 2017, 44, 1399–1429. [Google Scholar] [CrossRef]
- Pattanaik, L.N.; Sharma, B.P. Implementing lean manufacturing with cellular layout: A case study. Int. J. Adv. Manuf. Technol. 2009, 42, 772–779. [Google Scholar] [CrossRef]
- Abdulnour, S.; Baril, C.; Abdulnour, G.; Gamache, S. Implementation of Industry 4.0 Principles and Tools: Simulation and Case Study in a Manufacturing SME. Sustainability 2022, 14, 6336. [Google Scholar] [CrossRef]
- Tripathi, V.; Saraswat, S.; Gautam, G.D. Development of a Systematic Framework to Optimize the Production Process in Shop Floor Management. In Lecture Notes in Mechanical Engineering; Springer: Singapore, 2022. [Google Scholar] [CrossRef]
- Pérez-Pucheta, C.E.; Olivares-Benitez, E.; Minor-Popocatl, H.; Pacheco-García, P.F.; Pérez-Pucheta, M.F. Implementation of Lean Manufacturing to Reduce the Delivery Time of a Replacement Part to Dealers: A Case Study. Appl. Sci. 2019, 9, 3932. [Google Scholar] [CrossRef]
- Mathiyazhagan, K.; Gnanavelbabu, A.; Agarwal, V. A framework for implementing sustainable lean manufacturing in the electrical and electronics component manufacturing industry: An emerging economies country perspective. J. Clean. Prod. 2022, 334, 130169. [Google Scholar] [CrossRef]
- Arya, A.K.; Choudhary, S. Assessing the application of Kaizen principles in Indian small-scale industry. Int. J. Lean Six Sigma 2015, 6, 369–396. [Google Scholar] [CrossRef]
- Tripathi, V.; Chattopadhyaya, S.; Mukhopadhyay, A.K.; Sharma, S.; Li, C.; Di Bona, G. A Sustainable Methodology Using Lean and Smart Manufacturing for the Cleaner Production of Shop Floor Management in Industry 4.0. Mathematics 2022, 10, 347. [Google Scholar] [CrossRef]
- Ghobadian, A.; Gallear, D. Total quality management in SMEs. Omega 1996, 24, 83–106. [Google Scholar] [CrossRef]
- Kumar, S.; Sosnoski, M. Using DMAIC Six Sigma to systematically improve shopfloor production quality and costs. Int. J. Product. Perform. Manag. 2009, 58, 254–273. [Google Scholar] [CrossRef]
- Prateek, G.; Pathania, A.; Sharma, S.; Sá, J.C. Lean six-sigma implementation in an automobile axle manufacturing industry: A case study. Mater. Today Proc. 2022, 50, 1739–1746. [Google Scholar]
- Cherrafi, A.; Elfezazi, S.; Chiarini, A.; Mokhlis, A.; Benhida, K. The integration of lean manufacturing, Six Sigma and sustainability: A literature review and future research directions for developing a specific model. J. Clean. Prod. 2016, 139, 828–846. [Google Scholar] [CrossRef]
- Tripathi, V.; Saraswat, S.; Gautam, G.D. Improvement in shop floor management using ANN coupled with VSM: A case study. Proc. Inst. Mech. Eng. Part C J. Mech. Eng. Sci. 2022, 236, 5651–5662. [Google Scholar] [CrossRef]
- Tuan-anh, T.; Ruppert, T.; Eigner, G.; Abonyi, J. Real-Time locating system and digital twin in Lean 4.0. In Proceedings of the 2021 IEEE 15th International Symposium on Applied Computational Intelligence and Informatics (SACI), Timisoara, Romania, 19–21 May 2021; IEEE: Piscataway, NJ, USA, 2021; pp. 369–374. [Google Scholar]
- Daniel, S.; Diez, J.V.; Ordieres-Meré, J.; Gevers, R.; Schwiep, J.; Molina, M. Industry 4.0 lean shopfloor management characterization using EEG sensors and deep learning. Sensors 2020, 20, 2860. [Google Scholar]
- Maware, C.; Parsley, D.M., II. The Challenges of Lean Transformation and Implementation in the Manufacturing Sector. Sustainability 2022, 14, 6287. [Google Scholar] [CrossRef]
- Florescu, A.; Barabas, S. Development Trends of Production Systems through the Integration of Lean Management and Industry 4.0. Appl. Sci. 2022, 12, 4885. [Google Scholar] [CrossRef]
- Trehan, R.; Gupta, A.; Handa, M. Implementation of Lean Six Sigma framework in a large scale industry: A case study. Int. J. Six Sigma Compet. Advant. 2019, 11, 23–41. [Google Scholar] [CrossRef]
- Barot, R.S.; Patel, J.; Sharma, B.; Rathod, B.; Solanki, H.; Patel, Y. Lean six sigma feasibility and implementation aspect in cast iron foundry. Mater. Today Proc. 2020, 28, 1084–1091. [Google Scholar] [CrossRef]
- Tripathi, V.; Chattopadhyaya, S.; Mukhopadhyay, A.K.; Saraswat, S.; Sharma, S.; Li, C.; Rajkumar, S.; Georgise, F.B. A Novel Smart Production Management System for the Enhancement of Industrial Sustainability in Industry 4.0. Math. Probl. Eng. 2022, 2022, 6424869. [Google Scholar] [CrossRef]
- Motwani, J. A business process change framework for examining lean manufacturing: A case study. Ind. Manag. Data Syst. 2003, 103, 339–346. [Google Scholar] [CrossRef]
- Verma, N.; Sharma, V. Energy Value Stream Mapping a Tool to Develop Green Manufacturing. Procedia Eng. 2016, 149, 526–534. [Google Scholar] [CrossRef]
- Amin, S.S.; Atre, R.; Vardia, A.; Sebastian, B. Lean machine manufacturing at Munjal Showa limited. Int. J. Product. Perform. Manag. 2014, 63, 644–664. [Google Scholar] [CrossRef]
- Song, T.; Zhou, J. Research and Implementation of Lean Production Mode in Shipbuilding. Processes 2021, 9, 2071. [Google Scholar] [CrossRef]
- Zhao, D.; Ye, W.; Gao, C. Research on process optimization for equipment maintenance based on lean six sigma management. In Proceedings of the 2012 International Conference on Quality, Reliability, Risk, Maintenance and Safety Engineering, Chengdu, China, 15–18 June 2012; IEEE: Piscataway, NJ, USA; pp. 1333–1337. [Google Scholar]
- Shahin, M.; Chen, F.F.; Bouzary, H.; Krishnaiyer, K. Integration of Lean practices and Industry 4.0 technologies: Smart manufacturing for next-generation enterprises. Int. J. Adv. Manuf. Technol. 2020, 107, 2927–2936. [Google Scholar] [CrossRef]
- Letchumanan, L.T.; Gholami, H.; Yusof, N.M.; Bin Ngadiman, N.H.A.; Salameh, A.A.; Štreimikienė, D.; Cavallaro, F. Analyzing the Factors Enabling Green Lean Six Sigma Implementation in the Industry 4.0 Era. Sustainability 2022, 14, 3450. [Google Scholar] [CrossRef]
- Snee, R.D. Lean Six Sigma—Getting better all the time. Int. J. Lean Six Sigma 2010, 1, 9–29. [Google Scholar] [CrossRef]
- Chugani, N.; Kumar, V.; Garza-Reyes, J.A.; Rocha-Lona, L.; Upadhyay, A. Investigating the green impact of Lean, Six Sigma and Lean Six Sigma: A systematic literature review. Int. J. Lean Six Sigma 2017, 8, 7–32. [Google Scholar] [CrossRef]
- Arnheiter, E.D.; Maleyeff, J. The integration of lean management and Six Sigma. TQM Mag. 2005, 17, 5–18. [Google Scholar] [CrossRef]
- Drohomeretski, E.; Gouvea da Costa, S.E.; Pinheiro de Lima, E.; Garbuio, P.A.D.R. Lean, Six Sigma and Lean Six Sigma: An analysis based on operations strategy. Int. J. Prod. Res. 2014, 52, 804–824. [Google Scholar] [CrossRef]
- Chiarini, A.; Kumar, M. Lean Six Sigma and Industry 4.0 integration for Operational Excellence: Evidence from Italian manufacturing companies. Prod. Plan. Control 2021, 32, 1084–1101. [Google Scholar] [CrossRef]
- Amjad, M.S.; Rafique, M.Z.; Khan, M.A. Leveraging Optimized and Cleaner Production through Industry 4.0. Sustain. Prod. Consum. 2021, 26, 859–871. [Google Scholar] [CrossRef]
- Byrne, B.; McDermott, O.; Noonan, J. Applying Lean Six Sigma Methodology to a Pharmaceutical Manufacturing Facility: A Case Study. Processes 2021, 9, 550. [Google Scholar] [CrossRef]
- Helleno, A.L.; Pimentel, C.A.; Ferro, R.; Santos, P.F.; de Oliveira, M.C.; Simon, A.T. Integrating value stream mapping and discrete events simulation as decision making tools in operation management. Int. J. Adv. Manuf. Technol. 2015, 80, 1059–1066. [Google Scholar] [CrossRef]
- Tripathi, V.; Sarswat, S. Lean Manufacturing for Shop Floor of Automotive Industries: A Study. J. Exp. Appl. Mech. 2018, 9, 58–65. [Google Scholar]
- Wang, S.; Lu, X.; Li, X.; Li, W. A systematic approach of process planning and scheduling optimization for sustainable machining. J. Clean. Prod. 2015, 87, 914–929. [Google Scholar] [CrossRef]
- Henríquez-Alvarado, F.; Luque-Ojeda, V.; Macassi-Jauregui, I.; Alvarez, J.M.; Raymundo-Ibañez, C. Process optimization using lean manufacturing to reduce downtime: Case study of a manufacturing SME in Peru. In Proceedings of the 2019 5th International Conference on Industrial and Business Engineering, Hong Kong, China, 27–29 September 2019; pp. 261–265. [Google Scholar]
- Detty, R.B.; Yingling, J.C. Quantifying benefits of conversion to lean manufacturing with discrete event simulation: A case study. Int. J. Prod. Res. 2000, 38, 429–445. [Google Scholar] [CrossRef]
- Mcdonald, T.; Van Aken, E.M. International Journal of Applications: A Leading Journal of Supply Chain Utilising Simulation to Enhance Value Stream Mapping: A Manufacturing Case Application. Int. J. Logist. Res. Appl. 2002, 5, 213–232. [Google Scholar] [CrossRef]
- Seth, D.; Gupta, V. Application of value stream mapping for lean operations and cycle time reduction: An Indian case study. Prod. Plan. Control 2005, 16, 44–59. [Google Scholar] [CrossRef]
- Singh, H.; Singh, A. Application of lean manufacturing using value stream mapping in an auto-parts manufacturing unit. J. Adv. Manag. Res. 2013, 10, 72–84. [Google Scholar] [CrossRef]
- Braglia, M.; Carmignani, G.; Zammori, F. A new value stream mapping approach for complex production systems. Int. J. Prod. Res. 2006, 44, 3929–3952. [Google Scholar] [CrossRef]
- Eswaramoorthi, M.; Kathiresan, G.R.; Prasad, P.S.S.; Mohanram, P.V. A survey on lean practices in Indian machine tool industries. Int. J. Adv. Manuf. Technol. 2011, 52, 1091–1101. [Google Scholar] [CrossRef]
- Schaeffer, J.A.; Cadavid, J.; Bäckström, T. Spatial design for continuous improvement: The case study of three manufacturing companies. Int. J. Comput. Integr. Manuf. 2010, 23, 791–805. [Google Scholar] [CrossRef]
- Coppini, N.L.; Bekesas, L.C.; Baptista, E.A.; Vieira, M.; Lucato, W.C. Value stream mapping simulation using ProModel® software. In Proceedings of the IEEE International Conference on Industrial Engineering and Engineering Management, Changchun, China, 3–5 September 2011; pp. 575–579. [Google Scholar]
- Gurumurthy, A.; Kodali, R. Design of lean manufacturing systems using value stream mapping with simulation. J. Manuf. Technol. Manag. 2011, 22, 444–473. [Google Scholar] [CrossRef]
- Salleh, N.A.M.; Kasolang, S.; Jaffar, A. Simulation of Integrated Total Quality Management (TQM) with Lean Manufacturing (LM) Practices in Forming Process Using Delmia Quest. Procedia Eng. 2012, 41, 1702–1707. [Google Scholar] [CrossRef]
- Jiménez, E.; Tejeda, A.; Pérez, M.; Blanco, J.; Martínez, E. Applicability of lean production with VSM to the Rioja wine sector. Int. J. Prod. Res. 2012, 50, 1890–1904. [Google Scholar] [CrossRef]
- Bertolini, M.R.G. Lean manufacturing in the valve pre-assembly area of a bottling lines production plant: An Italian case study. In Proceedings of the 2013 International Conference on Industrial Engineering and Systems Management (IESM), Rabat, Morocco, 28–30 October 2013; pp. 1–8. [Google Scholar]
- Rifqi, H.; Zamma, A.; Souda, S.B.; Hansali, M. Lean manufacturing implementation through DMAIC Approach: A case study in the automotive industry. Qual. Innov. Prosper. 2021, 25, 54–77. [Google Scholar] [CrossRef]
- Jasti, N.V.K.; Sharma, A. Lean manufacturing implementation using value stream mapping as a tool: A case study from auto components industry. Int. J. Lean Six Sigma 2011, 5, 89–116. [Google Scholar] [CrossRef]
- Kumar, M.K.; Rajan, A.J.; Navas, R.K.B.; Rubinson, S.S. Application of Lean Manufacturing in Mass Production System: A Case Study in Indian Manufacturing Unit. J. Ind. Eng. Manag. 2014, 702–706. [Google Scholar] [CrossRef]
- Choomlucksana, J.; Ongsaranakorn, M.; Suksabai, P. Improving the Productivity of Sheet Metal Stamping Subassembly Area Using the Application of Lean Manufacturing Principles. Procedia Manuf. 2015, 2, 102–107. [Google Scholar] [CrossRef]
- Mwanza, B.G.; Mbohwa, C. Design of a Total Productive Maintenance Model for Effective Implementation: Case Study of a Chemical Manufacturing Company. Procedia Manuf. 2015, 4, 461–470. [Google Scholar] [CrossRef]
- Rohani, J.M.; Zahraee, S.M. Production Line Analysis via Value Stream Mapping: A Lean Manufacturing Process of Color Industry. Procedia Manuf. 2015, 2, 6–10. [Google Scholar] [CrossRef]
- Tyagi, S.; Choudhary, A.; Cai, X.; Yang, K. Value stream mapping to reduce the lead-time of a product development process. Int. J. Prod. Econ. 2015, 160, 202–212. [Google Scholar] [CrossRef]
- Chlebus, E.; Helman, J.; Olejarczyk, M.; Rosienkiewicz, M. A new approach on implementing TPM in a mine—A case study. Arch. Civ. Mech. Eng. 2015, 15, 873–884. [Google Scholar] [CrossRef]
- Ali Naqvi, S.A.; Fahad, M.; Atir, M.; Zubair, M.; Shehzad, M.M. Productivity improvement of a manufacturing facility using systematic layout planning facility using systematic layout planning. Cogent Eng. 2016, 3, 177. [Google Scholar] [CrossRef]
- Prasad, S.; Khanduja, D.; Sharma, S.K. A study on implementation of lean manufacturing in Indian foundry industry by analysing lean waste issues. Proc. Inst. Mech. Eng. Part B J. Eng. Manuf. 2016, 232, 371–378. [Google Scholar] [CrossRef]
- Omogbai, O.; Salonitis, K. Manufacturing System Lean Improvement Design Using Discrete Event Simulation. Procedia CIRP 2016, 57, 195–200. [Google Scholar] [CrossRef]
- Al Askari, O.; Ahmad, M.; Pinedo-Cuenca, R. Development of a methodology to assist manufacturing SMEs in the selection of appropriate lean tools. Int. J. Lean Six Sigma 2016, 7, 62–84. [Google Scholar] [CrossRef]
- Al-Refaie, A.; Chen, T.; Al-Athamneh, R.; Wu, H.C. Fuzzy neural network approach to optimizing process performance by using multiple responses. J. Ambient Intell. Humaniz. Comput. 2016, 7, 801–816. [Google Scholar] [CrossRef]
- Kumar, S.; Dhingra, A.K.; Singh, B. Process improvement through Lean-Kaizen using value stream map: A case study in India. Int. J. Adv. Manuf. Technol. 2018, 96, 2687–2698. [Google Scholar] [CrossRef]
- Roriz, C.; Nunes, E.; Sousa, S. Application of Lean Production Principles and Tools for Quality Improvement of Production Processes in a Carton Company. Procedia Manuf. 2017, 11, 1069–1076. [Google Scholar] [CrossRef]
- Méndez, J.D.M.; Rodriguez, R.S. Total productive maintenance (TPM) as a tool for improving productivity: A case study of application in the bottleneck of an auto-parts machining line. Int. J. Adv. Manuf. Technol. 2017, 92, 1013–1026. [Google Scholar] [CrossRef]
- Diaz, I.C.; Jin, Y.; Ares, E. Cycle time study of wing spar assembly on aircraft factory. Procedia Manuf. 2017, 13, 1019–1025. [Google Scholar] [CrossRef]
- Seth, D.; Seth, N.; Dhariwal, P. Application of value stream mapping for lean and cycle time reduction in complex production environments: A case study. Prod. Plan. Control 2017, 28, 398–419. [Google Scholar] [CrossRef]
- Kurilova-Palisaitiene, J.; Sundin, E.; Poksinska, B. Remanufacturing challenges and possible lean improvements. J. Clean. Prod. 2018, 172, 3225–3236. [Google Scholar] [CrossRef]
- Prasad, M.M.; Dhiyaneswari, J.; Jamaan, J.R.; Mythreyan, S.; Sutharsan, S. A framework for lean manufacturing implementation in Indian textile industry. Mater. Today 2020, 33, 2986–2995. [Google Scholar] [CrossRef]
- Kumar, S.; Dhingra, A.; Singh, B. Lean-Kaizen implementation: A roadmap for identifying continuous improvement opportunities in Indian small and medium sized enterprise. J. Eng. Technol. 2018, 16, 143–160. [Google Scholar] [CrossRef]
- Kumar, M.B.; Parameshwaran, R. Fuzzy integrated QFD, FMEA framework for the selection of lean tools in a manufacturing organisation. Prod. Plan. Control 2018, 29, 403–417. [Google Scholar] [CrossRef]
- Cannas, V.G.; Pero, M.; Pozzi, R.; Rossi, T. Complexity reduction and kaizen events to balance manual assembly lines: An application in the field. Int. J. Prod. Res. 2018, 56, 3914–3931. [Google Scholar] [CrossRef]
- Munteanu, V.; Ştefănigă, A. Lean Manufacturing in SMEs in Romania. Procedia Soc. Behav. Sci. 2018, 238, 492–500. [Google Scholar] [CrossRef]
- Garza-Reyes, J.A.; Kumar, V.; Chaikittisilp, S.; Tan, K.H. The effect of lean methods and tools on the environmental performance of manufacturing organisations. Int. J. Prod. Econ. 2018, 200, 170–180. [Google Scholar] [CrossRef]
- Dadashnejad, A.-A.; Valmohammadi, C. Investigating the effect of value stream mapping on overall equipment effectiveness: A case study. Total Qual. Manag. Bus. Excel. 2019, 30, 466–482. [Google Scholar] [CrossRef]
- Stadnicka, D.; Litwin, P. Value stream mapping and system dynamics integration for manufacturing line modelling and analysis. Int. J. Prod. Econ. 2018, 208, 400–411. [Google Scholar] [CrossRef]
- Choudhary, S.; Nayak, R.; Dora, M.; Mishra, N.; Ghadge, A. An integrated lean and green approach for improving sustainability performance: A case study of a packaging manufacturing SME. Prod. Plan. Control 2019, 30, 353–368. [Google Scholar] [CrossRef]
- Shou, W.; Wang, J.; Wu, P.; Wang, X. Value adding and non-value adding activities in turnaround maintenance process: Classification, validation and benefits. Prod. Plan. Control 2019, 31, 60–77. [Google Scholar] [CrossRef]
- Yadav, G.; Luthra, S.; Huisingh, D.; Mangla, S.K.; Narkhede, B.E.; Liu, Y. Development of a lean manufacturing framework to enhance its adoption within manufacturing companies in developing economies. J. Clean. Prod. 2020, 245, 118726. [Google Scholar] [CrossRef]
- Mahajan, M.; Chistopher, K.B.; Harshan; Shiva Prasad, H.C. Implementation of lean techniques for sustainable workflow process in Indian motor manufacturing unit. Procedia Manuf. 2019, 35, 1196–1204. [Google Scholar] [CrossRef]
- Ur Rehman, A.; Usmani, Y.S.; Umer, U.; Alkahtani, M. Lean Approach to Enhance Manufacturing Productivity: A Case Study of Saudi Arabian Factory. Arab. J. Sci. Eng. 2020, 45, 2263–2280. [Google Scholar] [CrossRef]
- Masuti, P.; Dabade, U. Lean manufacturing implementation using value stream mapping at excavator manufacturing company. Mater. Today 2019, 19, 606–610. [Google Scholar] [CrossRef]
- Balamurugan, R.; Kirubagharan, R.; Ramesh, C. Implementation of lean tools and techniques in a connecting rod manufacturing industry. Mater. Today 2020, 33, 3108–3113. [Google Scholar] [CrossRef]
- Aghdasinia, H.; Hosseini, S.S.; Hamedi, J. Improvement of a cement rotary kiln performance using artificial neural network. J. Ambient Intell. Humaniz. Comput. 2020, 12, 7765–7776. [Google Scholar] [CrossRef]
- Gopi, S.; Suresh, A.; Sathya, A.J. Value stream mapping & Manufacturing process design for elements in an auto-ancillary unit—A case study. Mater. Today 2019, 22, 2839–2848. [Google Scholar]
- Sutharsan, S.; Prasad, M.M.; Vijay, S. Productivity enhancement and waste management through lean philosophy in Indian manufacturing industry. Mater. Today 2020, 33, 2981–2985. [Google Scholar] [CrossRef]
- Amrani, A.; Ducq, Y. Lean practices implementation in aerospace based on sector characteristics: Methodology and case study. Prod. Plan. Control 2020, 31, 1313–1335. [Google Scholar] [CrossRef]
- Sivaraman, P.; Nithyanandhan, T.; Lakshminarasimhan, S.; Manikandan, S.; Saifudheen, M. Productivity enhancement in engine assembly using lean tools and techniques. Mater. Today 2020, 33, 201–207. [Google Scholar] [CrossRef]
- Khan, A.; Javaid, N. TACMA: Total annual cost minimization algorithm for optimal sizing of hybrid energy systems. J. Ambient Intell. Humaniz. Comput. 2020, 11, 5785–5805. [Google Scholar] [CrossRef]
- Jayanth, B.V.; Prathap, P.; Sivaraman, P.; Yogesh, S.; Madhu, S. Implementation of lean manufacturing in electronics industry. Mater. Today 2020, 33, 23–28. [Google Scholar] [CrossRef]
- Hodge, G.L.; Goforth Ross, K.; Joines, J.A.; Thoney, K. Adapting lean manufacturing principles to the textile industry. Prod. Plan. Control 2011, 22, 237–247. [Google Scholar] [CrossRef]
- Rahani, A.; Al-Ashraf, M. Production Flow Analysis through Value Stream Mapping: A Lean Manufacturing Process Case Study. Procedia Eng. 2012, 41, 1727–1734. [Google Scholar] [CrossRef]
- Boateng-Okrah, E.; Fening, F.A. TQM implementation: A case of a mining company in Ghana. Benchmarking Int. J. 2012, 19, 743–759. [Google Scholar] [CrossRef]
- Mandahawi, N.; Al-hadeethi, R.H.F.; Obeidat, S.M. An Application of Customized Lean Six Sigma to Enhance Productivity at a Paper Manufacturing Company. Jordan J. Mech. Ind. Eng. 2012, 6, 103–109. [Google Scholar]
- Rahman, N.A.A.; Sharif, S.M.; Esa, M.M. Lean Manufacturing Case Study with Kanban System Implementation. Procedia Econ. Financ. 2013, 7, 174–180. [Google Scholar] [CrossRef]
- Lingam, D.; Ganesh, S.; Ganesh, K. Cycle Time Reduction for T-Shirt Manufacturing in a Textile Industry using Lean Tools. In Proceedings of the IEEE Sponsored 2nd International Conference on Innovations in Information, Embedded and Communication Systems, Coimbatore, India, 17–18 March 2015; pp. 2–7. [Google Scholar]
- Schneider, U.; Friedli, T.; Basu, P.; Werani, J. Operational Excellence in Practice—The Application of a Takt-Time Analysis in Pharmaceutical Manufacturing. J. Pharm. Innov. 2015, 10, 99–108. [Google Scholar] [CrossRef]
- Marodin, G.A.; Saurin, T.A.; Tortorella, G.L.; Denicol, J. How context factors influence lean production practices in manufacturing cells. Int. J. Adv. Manuf. Technol. 2015, 79, 1389–1399. [Google Scholar] [CrossRef]
- Thomas, J.; Francis, M.; Fisher, R.; Byard, P. Implementing Lean Six Sigma to overcome the production challenges in an aerospace company. Prod. Plan. Control 2016, 27, 591–603. [Google Scholar] [CrossRef]
- Yadav, G.; Seth, D.; Desai, T.N. Application of hybrid framework to facilitate lean six sigma implementation: A manufacturing company case experience. Prod. Plan. Control 2018, 29, 185–201. [Google Scholar] [CrossRef]
- Bevilacqua, M.; Ciarapica, F.E.; Paciarotti, C. Implementing lean information management: The case study of an automotive company. Prod. Plan. Control 2015, 26, 753–768. [Google Scholar] [CrossRef]
- Azyan, Z.; Hanizan, A.; Venkateswarlu, P.; Dirk, P. Success factors and barriers to implementing lean in the printing industry: A case study and theoretical framework. J. Manuf. Technol. Manag. 2017, 28, 458–484. [Google Scholar] [CrossRef]
- Suhardi, B.; Anisa, N.; Laksono, P.W. Minimizing waste using lean manufacturing and ECRS principle in Indonesian furniture industry. Cogent Eng. 2019, 6, 1567019. [Google Scholar] [CrossRef]
- Benkarim, A.; Imbeau, D. Exploring Lean HRM Practices in the Aerospace Industry. Sustainability 2022, 14, 5208. [Google Scholar] [CrossRef]
- Bhaskaran, E. Lean Manufacturing Auto Cluster at Chennai. J. Inst. Eng. Ser. C 2012, 93, 383–390. [Google Scholar] [CrossRef]
- Timans, W.; Antony, J.; Ahaus, K.; Van Solingen, R. Implementation of Lean Six Sigma in small- and medium-sized manufacturing enterprises in The Netherlands. J. Oper. Res. Soc. 2011, 63, 339–353. [Google Scholar] [CrossRef]
- Alhuraish, I.; Robledo, C.; Kobi, A. Assessment of lean manufacturing and six sigma operation with decision making based on the analytic hierarchy process. IFAC-PapersOnLine 2016, 49, 59–64. [Google Scholar] [CrossRef]
- Salonitis, K.; Tsinopoulos, C. Drivers and Barriers of Lean Implementation in the Greek Manufacturing Sector. Procedia CIRP 2016, 57, 189–194. [Google Scholar] [CrossRef]
- Raja Sreedharan, V.; Raju, R.; Rajkanth, R.; Nagaraj, M. An empirical assessment of Lean Six Sigma Awareness in manufacturing industries: Construct development and validation. Total Qual. Manag. Bus. Excell. 2018, 29, 686–703. [Google Scholar] [CrossRef]
- Iranmanesh, M.; Zailani, S.; Hyun, S.S.; Ali, M.H.; Kim, K. Impact of Lean Manufacturing Practices on Firms’ Sustainable Performance: Lean Culture as a Moderator. Sustainability 2019, 11, 1112. [Google Scholar] [CrossRef]
- Gonzalez, M.E.; Quesada, G.; Mora-Monge, C.A.; Barton, M.E. An empirical study of the application of lean tools in U.S. industry. Qual. Manag. J. 2019, 26, 174–190. [Google Scholar] [CrossRef]
- Dotoli, M.; Fanti, M.P.; Iacobellis, G.; Rotunno, G. A lean manufacturing strategy using Value Stream Mapping, the Unified Modeling Language, and discrete event simulation. In Proceedings of the IEEE International Conference on Automation Science and Engineering, Seoul, Korea, 20–24 August 2012; pp. 668–673. [Google Scholar]
- Unver, H.O. An ISA-95-based manufacturing intelligence system in support of lean initiatives. Int. J. Adv. Manuf. Technol. 2013, 65, 853–866. [Google Scholar] [CrossRef]
- Barbosa, G.F.; Carvalho, J.; Filho, E.V.G. A proper framework for design of aircraft production system based on lean manufacturing principles focusing to automated processes. Int. J. Adv. Manuf. Technol. 2014, 72, 1257–1273. [Google Scholar] [CrossRef]
- Sana, S.S.; Ospina-Mateus, H.; Arrieta, F.G.; Chedid, J.A. Application of genetic algorithm to job scheduling under ergonomic constraints in manufacturing industry. J. Ambient Intell. Humaniz. Comput. 2019, 10, 2063–2090. [Google Scholar] [CrossRef]
- Belekoukias, I.; Garza-Reyes, J.A.; Kumar, V. The impact of lean methods and tools on the operational performance of manufacturing organisations. Int. J. Prod. Res. 2014, 52, 5346–5366. [Google Scholar] [CrossRef]
- Gijo, E.V.; Palod, R.; Antony, J. Lean Six Sigma approach in an Indian auto ancillary conglomerate: A case study. Prod. Plan. Control 2018, 29, 761–772. [Google Scholar] [CrossRef]
- Zhang, Z.; Wang, X.; Wang, X.; Cui, F.; Cheng, H. A simulation-based approach for plant layout design and production planning. J. Ambient Intell. Humaniz. Comput. 2019, 10, 1217–1230. [Google Scholar] [CrossRef]
- Widiasih, W.; Karningsih, P.D.; Ciptomulyono, U. Development of integrated model for managing risk in lean manufacturing implementation: A case study in an Indonesian manufacturing company. Procedia Manuf. 2015, 4, 282–290. [Google Scholar] [CrossRef]
- Ramani, P.V.; Lingan, L.K. Developing a lean model to reduce the design process cost of gas insulated switchgear foundation using value stream mapping—A case study. Int. J. Constr. Manag. 2019, 22, 669–6779. [Google Scholar] [CrossRef]
- Gleeson, F.; Coughlan, P.; Goodman, L.; Newell, A.; Hargaden, V. Improving manufacturing productivity by combining cognitive engineering and lean-six sigma methods. Procedia CIRP 2019, 81, 641–646. [Google Scholar] [CrossRef]
- Qu, W.; Cao, W.; Su, Y.-C. Design and implementation of smart manufacturing execution system in solar industry. J. Ambient Intell. Humaniz. Comput. 2020, 1–17. [Google Scholar] [CrossRef]
- Stump, B.; Badurdeen, F. Integrating lean and other strategies for mass customization manufacturing: A case study. J. Intell. Manuf. 2012, 23, 109–124. [Google Scholar] [CrossRef]
- Ismail, A.; Ghani, J.A.; Ab Rahman, M.N.; Md Deros, B.; Che Haron, C.H. Application of Lean Six Sigma Tools for Cycle Time Reduction in Manufacturing: Case Study in Biopharmaceutical Industry. Arab. J. Sci. Eng. 2014, 39, 1449–1463. [Google Scholar] [CrossRef]
- Indrawati, S.; Ridwansyah, M. Manufacturing Continuous Improvement Using Lean Six Sigma: An Iron Ores Industry Case Application. Procedia Manuf. 2015, 4, 528–534. [Google Scholar] [CrossRef]
- Hill, J.; Thomas, A.J.; Mason-Jones, R.K.; El-Kateb, S. The implementation of a Lean Six Sigma framework to enhance operational performance in an MRO facility. Prod. Manuf. Res. 2018, 6, 26–48. [Google Scholar] [CrossRef]
- Mundra, N.; Mishra, R.P. Impediments to Lean Six Sigma and Agile Implementation: An interpretive structural modeling. Mater. Today 2020, 28, 2156–2160. [Google Scholar] [CrossRef]
- Shinde, D.B.; Shende, P.N. Improvement of Plant Layout by using 5S technique—An industrial case study. Int. J. Mod. Eng. Res. 2014, 4, 141–146. [Google Scholar]
- Sutari, O.; Rao, S.U. Development of plant layout using systematic layout planning (SLP) to maximize production—A case study. Int. J. Mech. Prod. Eng. 2014, 2, 63–66. [Google Scholar]
- Garbie, I.H. Enhancing the performance of industrial firms through implementation of lean techniques. In IIE Annual Conference Proceedings; Institute of Industrial and Systems Engineers (IISE): Peachtree Corners, GA, USA, 2010; p. 1. [Google Scholar]
- Bevilacqua, M.; Ciarapica, F.E.; De Sanctis, I.; Mazzuto, G.; Paciarotti, C. A Changeover Time Reduction through an integration of lean practices: A case study from pharmaceutical sector. Assem. Autom. 2015, 35, 22–34. [Google Scholar] [CrossRef]
- De-La-Cruz-Arcela, F.K.; Martinez-Castillo, J.S.; Altamirano-Flores, E.; Alvarez-Merino, J.C. Application of Lean Manufacturing Tools to Reduce Downtime in a Small Metalworking Facility. In Proceedings of the 2019 IEEE International Conference on Industrial Engineering and Engineering Management (IEEM), Macao, China, 15–19 December 2019; IEEE: Piscataway, NJ, USA, 2019; pp. 551–555. [Google Scholar]
- Karam, A.-A.; Liviu, M.; Cristina, V.; Radu, H. The contribution of lean manufacturing tools to changeover time decrease in the pharmaceutical industry. A SMED project. Procedia Manuf. 2018, 22, 886–892. [Google Scholar] [CrossRef]
- Kim Hua, T.; Denton, P.; Rae, R.; Chung, L. Managing lean capabilities through flexible workforce development: A process and framework. Prod. Plan. Control 2013, 24, 1066–1076. [Google Scholar]
- Rymaszewska, A. Lean implementation and a process approach—An exploratory study. Benchmarking Int. J. 2017, 24, 1122–1137. [Google Scholar] [CrossRef]
- Gaspar, F.; Leal, F. A methodology for applying the shop floor management method for sustaining lean manufacturing tools and philosophies: A study of an automotive company in Brazil. Int. J. Lean Six Sigma 2020, 11, 1219–1238. [Google Scholar] [CrossRef]
- Östlin, J.; Ekholm, H. Lean production principles in remanufacturing—A case study at a toner cartridge remanufacturer. In Proceedings of the 2007 IEEE International Symposium on Electronics and the Environment, Orlando, FL, USA, 7–10 May 2007; pp. 216–221. [Google Scholar]
- Sahoo, A.K.; Singh, N.K.; Shankar, R.; Tiwari, M.K. Lean philosophy: Implementation in a forging company. Int. J. Adv. Manuf. Technol. 2008, 36, 451–462. [Google Scholar] [CrossRef]
- Das, B.; Venkatadri, U.; Pandey, P. Applying lean manufacturing system to improving productivity of airconditioning coil manufacturing. Int. J. Adv. Manuf. Technol. 2014, 71, 307–323. [Google Scholar] [CrossRef]
- Esa, M.M.; Rahman, N.A.A.; Jamaludin, M. Reducing High Setup Time in Assembly Line: A Case Study of Automotive Manufacturing Company in Malaysia. Procedia Soc. Behav. Sci. 2015, 211, 215–220. [Google Scholar] [CrossRef][Green Version]
- Ramadan, M.; Salah, B.; Othman, M.; Ayubali, A.A. Industry 4.0-Based Real-Time Scheduling and Dispatching in Lean Manufacturing Systems. Sustainability 2020, 12, 2272. [Google Scholar] [CrossRef]
- Vinodh, S.; Kumar, S.V.; Vimal, K. Implementing lean sigma in an Indian rotary switches manufacturing organisation. Prod. Plan. Control 2014, 25, 288–302. [Google Scholar] [CrossRef]
- Gati-Wechsler, A.M.; Torres, A.S. The influence of lean concepts on the product innovation process of a Brazilian shoe manufacturer. In Proceedings of the PICMET’08—2008 Portland International Conference on Management of Engineering & Technology, Cape Town, South Africa, 27–31 July 2008; pp. 1137–1144. [Google Scholar]
- Garre, P.; Nikhil Bharadwaj, V.V.S.; Shiva Shashank, P.; Harish, M.; Sai Dheeraj, M. Applying lean in aerospace manufacturing. Mater. Today 2017, 4, 8439–8446. [Google Scholar] [CrossRef]
- Chen, J.C.; Cheng, C.-H.; Huang, P.B.; Wang, K.-J.; Huang, C.-J.; Ting, T.-C. Warehouse management with lean and RFID application: A case study. Int. J. Adv. Manuf. Technol. 2013, 69, 531–542. [Google Scholar] [CrossRef]
- Chien, C.-F.; Chen, C.-C. Data-Driven Framework for Tool Health Monitoring and Maintenance Strategy for Smart Manufacturing. IEEE Trans. Semicond. Manuf. 2020, 33, 644–652. [Google Scholar] [CrossRef]
- Gibbons, P.M. Improving overall equipment efficiency using a Lean Six Sigma approach. Int. J. Six Sigma Compet. Advant. 2006, 2, 207–232. [Google Scholar] [CrossRef]
- Sabaghi, M.; Rostamzadeh, R.; Mascle, C. Kanban and value stream mapping analysis in lean manufacturing philosophy via simulation: A plastic fabrication (case study). Int. J. Serv. Oper. Manag. 2015, 20, 118–140. [Google Scholar] [CrossRef]
- Fore, S.; Zuze, L. Improvement of overall Equipment Effectiveness through TPM. World Acad. Sci. Eng. Technol. 2010, 61, 402–410. [Google Scholar]
- Nallusamy, S.; Kumar, V.; Yadav, V.; Prasad, U.K.; Suman, S.K. Implementation of total productive maintenance to enhance the overall equipment effectiveness in medium scale industries. Int. J. Mech. Prod. Eng. Res. Dev. 2018, 8, 1027–1038. [Google Scholar] [CrossRef]
- Edwin, C.; Daud, W.M.N.S. Improving Production System Performance Using Overall Equipment Effectiveness. Int. J. Ind. Manag. 2021, 9, 74–90. [Google Scholar] [CrossRef]
- Afefy, I.H. Implementation of Total Productive Maintenance and Overall Equipment Effectiveness Evaluation. Int. J. Mech. Mechatron. Eng. 2013, 13, 69–75. [Google Scholar]
- Nurprihatin, F.; Angely, M.; Tannady, H. Total productive maintenance policy to increase effectiveness and maintenance performance using overall equipment effectiveness. J. Appl. Res. Ind. Eng. 2019, 6, 184–199. [Google Scholar] [CrossRef]
- Ragatz, G.L.; Mabert, V.A. An Evaluation of Order Release. Decis. Sci. 1988, 19, 167–189. [Google Scholar] [CrossRef]
- Brito, M.F.; Ramos, A.L.; Carneiro, P.; Gonçalves, M.A. A continuous improvement assessment tool, considering lean, safety and ergonomics. Int. J. Lean Six Sigma 2020, 11, 893–916. [Google Scholar] [CrossRef]
- Tortorella, G.; Vergara, L.G.L.; Ferreira, E.P. Lean manufacturing implementation: An assessment method with regards to socio-technical and ergonomics practices adoption. Int. J. Adv. Manuf. Technol. 2017, 89, 3407–3418. [Google Scholar] [CrossRef]
- Botti, L.; Mora, C.; Regattieri, A. Integrating ergonomics and lean manufacturing principles in a hybrid assembly line. Comput. Ind. Eng. 2017, 111, 481–491. [Google Scholar] [CrossRef]
- Maia, L.C.; Alves, A.C.; Leão, C.P. Design of a Lean Methodology for an Ergonomic and Sustainable. In Proceedings of the ASME 2012 International Mechanical Engineering Congress and Exposition IMECE 2012, Houston, TX, USA, 9–15 November 2012; pp. 1–10. [Google Scholar]
- Kurdve, M.; Bellgran, M. Green lean operationalisation of the circular economy concept on production shop floor level. J. Clean. Prod. 2021, 278, 123223. [Google Scholar] [CrossRef]
- Ben Ruben, R.; Vinodh, S.; Asokan, P. Implementation of Lean Six Sigma framework with environmental considerations in an Indian automotive component manufacturing firm: A case study. Prod. Plan. Control 2017, 28, 1193–1211. [Google Scholar] [CrossRef]
- Prashar, A. Adopting Six Sigma DMAIC for environmental considerations in process industry environment. TQM J. 2020, 32, 1241–1261. [Google Scholar] [CrossRef]
- Singh, B.; Sharma, S. Value stream mapping as a versatile tool for lean implementation: An Indian case study of a manufacturing firm. Meas. Bus. Excel. 2009, 13, 58–68. [Google Scholar] [CrossRef]
- Belhadi, A.; Kamble, S.S.; Zkik, K.; Cherrafi, A.; Touriki, F.E. The integrated effect of Big Data Analytics, Lean Six Sigma and Green Manufacturing on the environmental performance of manufacturing companies: The case of North Africa. J. Clean. Prod. 2020, 252, 119903. [Google Scholar] [CrossRef]
- Zahraee, S.M.; Hashemi, A.; Abdi, A.A.; Shahpanah, A.; Rohani, J.M. Lean manufacturing implementation through value stream mapping: A case study. J. Teknol. 2014, 68. [Google Scholar] [CrossRef]
- Jeyaraj, K.L.; Muralidharan, C.; Mahalingam, R.; Deshmukh, S.G. Applying Value Stream Mapping Technique for Production Improvement in a Manufacturing Company: A Case Study. J. Inst. Eng. Ser. C 2013, 94, 43–52. [Google Scholar] [CrossRef]
- Singh, K.; Ahuja, I.S. An evaluation of transfusion of TQM-TPM implementation initiative in an Indian manufacturing industry. J. Qual. Maint. Eng. 2015, 21, 134–153. [Google Scholar] [CrossRef]
- Tripathi, V.; Chattopadhyaya, S.; Bhadauria, A.; Sharma, S.; Li, C.; Pimenov, D.Y.; Giasin, K.; Singh, S.; Gautam, G.D. An Agile System to Enhance Productivity through a Modified Value Stream Mapping Approach in Industry 4.0: A Novel Approach. Sustainability 2021, 13, 11997. [Google Scholar] [CrossRef]
- Ahuja, I.; Khamba, J. An evaluation of TPM initiatives in Indian industry for enhanced manufacturing performance. Int. J. Qual. Reliab. Manag. 2008, 25, 147–172. [Google Scholar] [CrossRef]
- Subramaniam, S.; Husin, S.H.; Singh, R.S.S.; Hamidon, A. Production monitoring system for monitoring the industrial shop floor performance. Int. J. Syst. Appl. Eng. Dev. 2009, 3, 28–35. [Google Scholar]
- Sharma, V.; Dixit, A.R.; Qadri, M.A. Impact of lean practices on performance measures in context to Indian machine tool industry. J. Manuf. Technol. Manag. 2015, 26, 1218–1242. [Google Scholar] [CrossRef]
- Lu, J.-C.; Yang, T. Implementing lean standard work to solve a low work-in-process buffer problem in a highly automated manufacturing environment. Int. J. Prod. Res. 2015, 53, 2285–2305. [Google Scholar] [CrossRef]
- Andrade, P.F.; Pereira, V.G.; Del Conte, E.G. Value stream mapping and lean simulation: A case study in automotive company. Int. J. Adv. Manuf. Technol. 2016, 85, 547–555. [Google Scholar] [CrossRef]
- Saqlain, M.; Piao, M.; Shim, Y.; Lee, J.Y. Framework of an IoT-based Industrial Data Management for Smart Manufacturing. J. Sens. Actuator Netw. 2019, 8, 25. [Google Scholar] [CrossRef]
- Priya, S.K.; Jayakumar, V.; Kumar, S.S. Defect analysis and lean six sigma implementation experience in an automotive assembly line. Mater. Today 2020, 22, 948–958. [Google Scholar]
- Longhan, Z.; Hong, L.; Shiwei, X. Production process improvement based on Value Stream Mapping for CY company. In Proceedings of the 6th International Conference on Information Management, Innovation Management and Industrial Engineering, Xi’an, China, 23–24 November 2013; Volume 3, pp. 226–229. [Google Scholar]
- Asif, A.A.; Singh, R. Further Cost Reduction of Battery Manufacturing. Batteries 2017, 3, 17. [Google Scholar] [CrossRef]
- Liao, W.; Wang, T. A Novel Collaborative Optimization Model for Job Shop Production–Delivery Considering Time Window and Carbon Emission. Sustainability 2019, 11, 2781. [Google Scholar] [CrossRef]
- Abubakr, M.; Abbas, A.T.; Tomaz, I.; Soliman, M.S.; Luqman, M.; Hegab, H. Sustainable and Smart Manufacturing: An Integrated Approach. Sustainability 2020, 12, 2280. [Google Scholar] [CrossRef]
- Cherrafi, A.; ElFezazi, S.; Govindan, K.; Garza-Reyes, J.A.; Benhida, K.; Mokhlis, A. A framework for the integration of Green and Lean Six Sigma for superior sustainability performance. Int. J. Prod. Res. 2017, 55, 4481–4515. [Google Scholar] [CrossRef]
- Tripathi, V.; Chattopadhyaya, S.; Mukhopadhyay, A.K.; Saraswat, S.; Sharma, S.; Li, C.; Rajkumar, S. Development of a Data-Driven Decision-Making System Using Lean and Smart Manufacturing Concept in Industry 4.0: A Case Study. Math. Probl. Eng. 2022, 2022, 3012215. [Google Scholar] [CrossRef]
- Uriarte, A.G.; Ng, A.H.C.; Urenda Moris, M. Supporting the lean journey with simulation and optimization in the context of Industry 4.0. Procedia Manuf. 2018, 25, 586–593. [Google Scholar] [CrossRef]
- Tripathi, V.; Chattopadhyaya, S.; Mukhopadhyay, A.K.; Sharma, S.; Li, C.; Singh, S.; Hussan, W.U.; Salah, B.; Saleem, W.; Mohamed, A. A Sustainable Productive Method for Enhancing Operational Excellence in Shop Floor Management for Industry 4.0 Using Hybrid Integration of Lean and Smart Manufacturing: An Ingenious Case Study. Sustainability 2022, 14, 7452. [Google Scholar] [CrossRef]
- Alzubi, E.; Atieh, A.M.; Abu Shgair, K.; Damiani, J.; Sunna, S.; Madi, A. Hybrid Integrations of Value Stream Mapping, Theory of Constraints and Simulation: Application to Wooden Furniture Industry. Processes 2019, 7, 816. [Google Scholar] [CrossRef]
- Tripathi, V.; Saraswat, S. Lean management implementation in mining equipment manufacturing shop floor. In Proceedings of the National Conference on Mining Equipment: New Technologies, Challenges & Applications, Dhanbad, India, 9–10 February 2018; pp. 7–10. [Google Scholar]
- Huang, C.-Y.; Lee, D.; Chen, S.-C.; Tang, W. A Lean Manufacturing Progress Model and Implementation for SMEs in the Metal Products Industry. Processes 2022, 10, 835. [Google Scholar] [CrossRef]
Publisher’s Note: MDPI stays neutral with regard to jurisdictional claims in published maps and institutional affiliations. |
© 2022 by the authors. Licensee MDPI, Basel, Switzerland. This article is an open access article distributed under the terms and conditions of the Creative Commons Attribution (CC BY) license (https://creativecommons.org/licenses/by/4.0/).















