Abstract
A multi-strategy improved sand cat swarm algorithm with PTCN-BIGRU is proposed to solve the problem of predicting the risk level of gas-containing coal fracture. Combined with kernel entropy component analysis to downscale the gas-containing coal fracture risk level predictors, TCN is used for feature extraction by parallel convolution operation, and BiGRU is used to further obtain the contextual links of the features. A parameterized exponential linear unit based on the standard TCN is used to improve the linear unit and to enhance the generalization capability of the model. Combined with the sand cat swarm optimization algorithm to determine the optimal BIGRU network parameters, Singer chaos mapping, chaos decreasing factor, and adaptive t-distribution are used to improve the SCSO for optimal risk level prediction accuracy. The results show that the prediction accuracy of the ISCSO-PTCN-BiGRU model is 93.33%, which is better than other models, and it is proved that this paper can effectively improve the prediction accuracy of gas-containing coal fracture risk level. This research adds a theoretical support for the prevention of gas protrusion accidents and a guarantee for the safety of underground production in coal mines.
1. Introduction
Coal and gas outburst is a dynamic phenomenon triggered by the destabilization and rupture of gas-containing coal under the interaction and influence of multiple coupling factors [1]. It is the most destructive force in coal mine accidents and has caused a lot of property damage and casualties in recent years [2,3,4]. With the continuous mining in underground coal mines, there are more and more safety hazards of coal and gas herniation [5,6]. The potential safety hazards of coal and gas outburst are increasing with the continuous mining in coal mines. It can be seen that in order to realize the effective prevention and control of coal and gas outbursts, research on the prediction of gas-containing coal fracture risk levels is crucial.
1.1. Literature Review
With the rapid development of artificial intelligence technology, methods based on machine learning [7,8,9] and deep learning show great potential in the field of gas accident management. Numerous researchers have devoted themselves to conducting research in the direction of predicting the risk of coal and gas outburst and effectively overcoming the limitations faced by traditional prediction methods using theoretical models and empirical formulas.
Yang, L. et al. [10] proposes a deep coal–gas outburst risk prediction method based on kernel principal component analysis (KPCA) and an improved extreme learning machine (SAPSO-ELM) algorithm, the accuracy rate of which was as high as 100%. Zhang Ruili et al. [11] proposes the use of a coupled fault tree analysis (FTA) and artificial neural network (ANN) model to improve the prediction of the potential risk of coal and gas outburst events during the underground mining of thick and deep Chinese coal seams. Zheng Xiaoliang et al. [12] proposes a gas outburst prediction method based on comprehensive indicators and machine learning. The use of XGBoost parameter optimization to obtain the best parameter combination for burst prediction is studied. XGBoost has a 100% prediction accuracy for test-centralized burst parameter optimization. Finally, based on XGBoost interpretability, the contribution rate of each index in the prominent prediction is studied, and the contribution of the prediction decision of gas content is the highest at 28.61%. Zixian, Zhang et al. [13] proposed a prominent prediction model based on the coupling of feature selection and intelligent optimization classifier. SVM is used to classify coal–gas outbursts by optimal feature subsets and sample data, Bayesian optimization algorithm is used to optimize the kernel parameters of SVM, a coal–gas outburst pattern recognition prediction model is established, and the classification accuracy of the proposed model is significantly improved. Xie Guomin. et al. [14] used Neighborhood Rough Sets (NRS) combined with improved support vector machines (SVM) to effectively enhance the accuracy of coal and gas outburst prediction. Wu Yaqin et al. [15] combined Genetic Algorithm (GA) and Simulated Annealing (SA) with the GASA algorithm to optimize the initial weights and thresholds of a BP (Back Propagation) neural network with an adaptive learning rate to improve prediction accuracy. Xu Yaosong et al. [16] used the improved quantum genetic algorithm to optimize the parameters of extreme learning machine (ELM) to enhance the generalization ability of the coal and gas outburst prediction model to a certain extent. The abovementioned research obtained great results in gas outburst prediction, but their models cannot solve the problems of randomness and nonlinearity in the data and cannot automatically extract and learn the long-distance dependence relationship in the time-series data. at the same time, some of the research has problems of irrational settings due to manual trial-and-error hyperparameters, large memory overhead, and low algorithm optimization efficiency, which limit the prediction accuracy and generalization ability of the models and lead to the prediction accuracy not being able to be improved.
1.2. Methodology
In summary, a PTCN-BIGRU gas-containing coal fracture risk level prediction model optimized with the improved SCSO algorithm is proposed by us under the consideration of multi-feature factors and the guarantee of prediction accuracy. The prediction dataset is reduced by nuclear entropy component analysis; the data are brought into the improved PTCN network to extract multi-feature time-series information in depth; the BiGRU model for the prediction of gas-containing coal fracture signals, on the basis of which the improved SCSO algorithm is used for hyperparameter tuning, and the optimized model is applied to the prediction of the gas-containing coal fracture risk level, which realizes adaptive parameter updating and the enhancement of gas-containing coal fracture risk level prediction under the multi-feature indicators. The optimized model is applied to predict the risk level of gas-containing coal fractures to realize the adaptive parameter updating under multi-featured indexes and enhance the ability of gas-containing coal fracture risk level prediction.
2. Selection of Predictive Indicators and Pre-Processing
2.1. Selection of Predictive Indicators for Gas-Containing Coal Fracture Risk Level
The process of destabilizing and rupturing gas-containing coal rock bodies is susceptible to a number of factors, such as gas [1], geopathic stresses [17], and the nature of the coal rock body itself [18]. Unstable geological formations can disrupt the original equilibrium of the surrounding rock structure, which can lead to changes in the state of gas storage in the surrounding coal body. Generally, the geological structure is divided into four categories according to the coal seam faults: folds and joints, in which there is no structure; simple structure; medium structure and complex structure. With the deepening of the mining depth, the gas content in the coal seam, the gas pressure and the ground stress increase, and the coal rock body becomes compacted by the extrusion of high geostress, which is very favorable for the storage of gas, and therefore, the gas storage will be very good when the scale of mining is beyond the tolerable range of the coal rock body and the gas content of coal rupture. In other words, the gas release will be very good. When the mining scale exceeds the tolerance range of the coal rock body, gas-containing coal rupture will occur, and the initial velocity of gas discharge is closely related to the porosity and gas content of the coal body. The larger the values of acoustic emission events, electromagnetic radiation intensity and initial velocity of gas discharge, the more serious the damage to the coal body, the higher the gas content, the higher the gas pressure and the high possibility of the coal rock body rupturing. This affects the ability of the coal body to resist external crushing, along with an increase in the gas pressure and decay. The cohesion coefficient of the coal is also affected by the sharp decline in the coal solidity coefficient; the coal body suffers from damage under frequent geologic activity, such as cracks, the structural strength decreases, and the coal rock body is damaged by the frequent geologic activities. Under frequent geological activity, the coal body is damaged and cracks appear, thus the structural strength is reduced, and the cracks formed inside the coal body will store a large amount of free gas, which will rupture under external stress and be released to the outside. According to the Code for Identification of Coal and Gas Outburst Mines (AQ1024-2006) [19], the damage types of coal are classified as Class I (non-destructive coal), Class II (destructive coal), Class III (strongly destructive coal), Class IV (pulverized coal) and Class V (pulverized coal).
Based on the above analysis of the occurrence factors of gas-containing coal fracture, according to the influencing factors, characteristics and causes of gas-containing coal fracture, and based on the principles of convenient determination of the indicators, strong representativeness, being able to reflect the characteristic information of gas-containing coal fracture from different perspectives, and the comprehensive consideration of the safety of coal mines in China, we carried out experiments with the data obtained from a coal mine owned by the Lu’an Mining Group. The main factors affecting the gas-containing coal fracture are selected, and the predictive index system for the risk level of gas-containing coal fracture is determined to include 10 indicators: gas pressure , gas content , the initial velocity of gas discharge , the number of acoustic emission events , the intensity of electromagnetic radiation , the depth of burial , geopathic stress , the cohesion coefficient of coal , the type of coal destruction , and geologic structure . The 240 sets of measured data were selected as the research object; the first 180 sets of data were used as the training samples of the gas outburst prediction model, and the remaining 60 sets were used as the testing samples of the model. The data of ten groups of influencing factors are listed in Table 1.
Table 1.
Partial signals data set.
2.2. Data Pre-Processing
Considering the problem of dimensionality explosion due to too many redundant features, Kernel Entropy Component Analysis (KECA) is used to [20] to reduce the dimension of the predicted dataset.
The KECA method selects the feature variables required to form the projection space and keep the Renyi entropy loss after dimensionality reduction to a minimum. The input vectors are denoted as , where is the number of predictive features of gas-containing coal fracture risk, i.e., = 10, and each signal contains N sets of data, i.e., N = 240.
The mathematical description of Renyi’s quadratic entropy as an indicator of information entropy is as follows:
where is Renyi’s quadratic entropy, and denotes the probability density function of the input predicted data. According to the monotonicity of the logarithmic function, Equation (2) is rewritten as:
where is the Parzen window function or kernel function, is the center, is the width parameter, and the Gaussian kernel function is chosen as the kernel function of KECA. Then, can be obtained as follows:
where is the ( × ) kernel matrix, and is a unit vector of length. Then, the eigen-decomposition of the kernel matrix can be calculated by Equation (6):
where denotes the diagonal matrix consisting of the eigenvalues. is the eigenmatrix of the corresponding eigenvectors, where and are sorted in descending order according to the estimated value of Renyi entropy.
Therefore, the value of is used to ensure that the loss of information entropy is minimized before and after the dimensionality reduction of the samples. By sorting the size in descending order, the first d eigenvalues and eigenvectors that contribute more to Renyi entropy are selected.
3. TCN-BIGRU Gas-Containing Coal Fracture Risk Rating Prediction Model
3.1. TCN
Temporal Convolutional Network is a sequence modeling method based on convolutional neural network [21]. TCN is built by stacking residual link structures, based on the one-dimensional convolution of residual links, and combined with dilation convolution. TCN uses residual links to transfer gas-containing coal fracture signal information across layers to speed up the model training speed. Causal convolution is used to ensure that the risk level prediction outputs do not use future information, and dilation convolution is used to capture the long-term dependency information in the signal data and to broaden the convolution kernel of TCN to fit the historical gas-containing coal fracture signal data. The TCN convolution kernel is widened to fit the historical gas-containing coal fracture signal data to ensure the accurate prediction of the risk level of gas-containing coal fractures.
The dilation convolution is formulated as follows:
where is the convolution kernel size, denotes the number of filters in the convolution operation, and is the expansion factor. When = 1, causal convolution performs dot product operation on the input data. When ≠ 1, dilation convolution operation is performed on the input data, and the expansion coefficient varies as the number of network layers increases in the manner of .
Convolutional computation is performed at each layer, and the convolutional result is output after multiple rounds of convolution. The feeling field computation formula is shown in Equation (10).
The residual module ensures the stability of the multilayer network to effectively solve the data loss problem and is arranged in accordance with the causal expansion convolutional layer, WeightNorm layer, ReLU layer and Dropout layer composition, in which the ReLU function used in the ReLU layer contributes to the improvement of the convergence speed of the model and the solution of the vanishing problem. However, due to the ReLU activation function in the input being negative when the gradient is 0, this results in the “necrosis” phenomenon. The PeLU [22] is introduced to replace the ReLU activation function, and the PeLU activation function formula is as follows:
where and are learnable parameters that are adaptively tuned according to the dataset. Figures show a comparison of the activation functions for ReLU and PeLU ( = 0.9, = 1).
As can be seen from Figure 1, when , the derivative of PeLU is always not 0, which is smoother than the ReLU function, which solves the problem of “neuron death” and effectively enhances the ability of the model to predict the risk level of gas-containing coal fractures.
Figure 1.
Comparison of activation functions.
3.2. BIGRU
The BiGRU model utilizes a combination of forward GRU and reverse GRU to calculate the signal sequence of gas-containing coal fractures, which can effectively balance the influence of historical and future signal data on the current signal and make up for the defects of the TCN network, such as its inability to obtain information from back to front [21].
The BiGRU network takes the output vector of the TCN as input and obtains the update gate state and reset gate state from the previous moment’s state information and the current input:
where is the reset gate output; represents the update gate output; represents the current hidden state; and are the weights and bias terms; and is the Sigmoid function.
On this basis, the current gas-containing coal fracture signal output is calculated as .
where , , and are the weight matrix and bias, and the activation function scales to the signal feature data to [−1, 1].
After this cycle, the predicted risk level of gas-containing coal fractures from the BiGRU model is obtained.
3.3. BiGRU Hyperparameter Optimization
In order to improve the accuracy of gas-containing coal fracture risk class prediction and reduce the influence of manual parameter selection, the improved SCSO algorithm is utilized to optimize the three prediction parameters, namely, the hyperparameter batch size B, the learning rate L, and the number of iterations M, which have a large influence on the results, in order to determine the optimal parameter combinations and avoid repeated experiments.
The sand cat swarm optimization algorithm is a novel, simple and efficient swarm optimization algorithm proposed by Seyyedabbasi et al. in 2022. The algorithm mimics the hunting behavior of the sand cat herd, which can detect low frequencies below 2 KHz and also has an incredible ability to dig for prey. The sand cat group optimization algorithm is inspired by these two aspects and divides the foraging behavior of sand cats into two stages: global search and attack prey [23,24]. The BiGRU hyperparameters are regarded as the prey, and SCSO is utilized to find the optimal and improve the algorithm.
In the population initialization stage, the random initialization of the population raises the problem of uneven distribution, which affects the quality of optimal solution. Adopting Singer mapping [25] to the initial population of sand cat allows the population to obtain a more symmetrical probability distribution, increasing the probability of obtaining the optimal solution. The Singer chaotic mapping formula is shown in Equation (16):
where is a control parameter with the value range of (0, 1). When ∈ [0.9, 1.08], the Singer mapping has chaotic behavior.
The prey–exploration equation for the sand cat colony is described as follows:
where denotes the position vector search agent; denotes the number of iterations for the current iteration; denotes the best candidate position; denotes the current position of the search agent; denotes the range of sensitivity of the sand cat to low-frequency noise; denotes the range of general sensitivity that decreases linearly from 2 to 0; is the current iteration; and is the maximum number of iterations.
The decreasing factor in SCSO decreases linearly, which causes the algorithm to converge slowly in the late iterations and thus fall into the local optimum. For this reason, a chaotic decreasing factor is introduced to avoid the feasible solution from falling into the local optimum. The improved decreasing factor is expressed as follows:
In addition, since sand cats can sense frequencies as low as 2 kHz, takes the value of 2.
The SCSO algorithm attacks the prey at the end of the prey search, and the prey attack mechanism for the sand cat population is described below:
where denotes a random angle between 0 and 360; and denotes a random position generated from the best position and the current position. Using this method, each member of the population is able to move in a different circumferential direction. Each sand cat chooses a random angle. In this way, the sand cat can avoid locally optimal traps as it approaches the prey position.
SCSO balances the exploration and exploitation phases by an adaptive factor, , which is the global search phase if |R| > 1 and the attack phase if |R| < 1.
In order to further enhance the population diversity in the late iteration and improve the global search capability of the algorithm, the adaptive t-distribution is introduced to mutate the adaptive t-distribution for the current global optimal solution and update the optimal solution. The t-distribution probability density function is as follows:
where is the degrees of freedom parameter. The degrees-of-freedom parameter of the adaptive t-distribution is the current number of iterations of the algorithm. At the beginning of the iteration of the algorithm, due to the relatively small number of iterations, the t-distribution tends to be Cauchy distribution at this time, which increases the diversity of the population and improves the global search ability of the algorithm. In the later stages of the iteration, the number of iterations is relatively large, and the t-distribution tends to be a Gaussian distribution at this time, which is conducive to a fine search in a small range and enhances the local convergence ability of the algorithm. In order to increase the population diversity in the early iteration and improve the local exploitation ability in the late iteration, the adaptive parameter is introduced. The formula is as follows:
As can be seen from the above equation, the adaptive parameter is relatively large in the early stages of the iteration. This means that the t-distribution can be better utilized to increase the diversity of the population. In the later stages of the iteration, the adaptive parameter is gradually reduced to reduce the influence of the t-distribution on the position of individuals so as to retain more optimal individuals. Set the variation probability to 0.5 and implement the t-distribution change strategy when the generated random number [0, 1] is smaller than the variation probability. The formula is as follows:
where denotes the location of the ith sand cat individual after the update of the t-distribution; denotes the t-distribution with the degree of freedom parameter t; and denotes the current number of iterations.
3.4. Establishment of Gas-Containing Coal Fracture Risk Level Prediction Model
Combined with ISCSO algorithm, each neural network hyperparameter is optimized while optimizing the prediction parameters, and the ISCSO-optimized gas-containing coal fracture risk level prediction model composed of TCN-BIGRU is established.
The signal features of gas-containing coal fracture obtained by dimensionality reduction were randomly divided into the training set and the test set in a ratio of 3:1 for each class in the risk class prediction index Z. The model was then analyzed for the risk class prediction index. In order to eliminate the differences in the scale and value of different risk level predictors of gas-containing coal fractures and accelerate the convergence of the model, a robust normalization (RobustScaler) was applied to the data in the training and test sets [26]. In order to eliminate the differences in the magnitudes and values of different risk level prediction indicators of gas coal fracture, the model was normalized by RobustScaler, which retains the outliers to the maximum extent and scales the data according to the inter-quadratic range (IQR) to weaken the influence of the outliers. The sequence is transformed to using the RobustScaler method with the following normalization formula:
where represents the median of the data, and is the quartile spacing value of the data.
Among them:
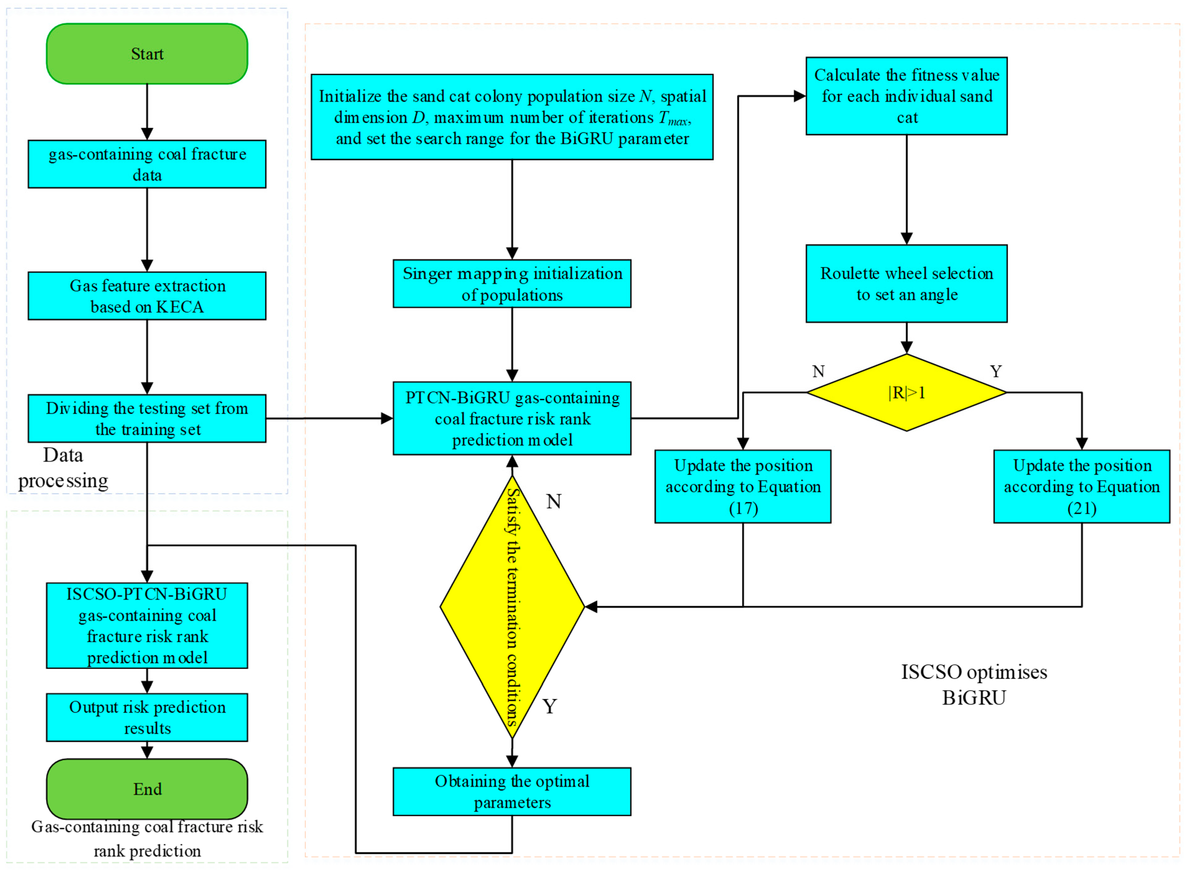
The pre-processed gas-containing coal fracture data are input into the TCN model, the weights of TCN network are initialized, and the number of iterations, the number of residual modules, the number of network layers, the expansion coefficient, the size of convolution kernel, etc. are adjusted according to the training of the TCN model so as to prevent local shackles caused by too large a span of the time-series data. Furthermore, the prediction results of the risk level of gas-containing coal fracture are outputted through the fully connected layer at the end of the training of the model and inputted into the BIGRU network for further prediction. The BIGRU network is used for the next prediction. The ISCSO-ATCN gas outburst risk prediction modeling process is shown in Figure 2.
Figure 2.
ISCSO-PTCN-BIGRU gas-containing coal fracture risk level prediction model.
The optimization of BIGRU parameters using the ISCSO algorithm, combined with the current prediction parameter results, optimize the risk level prediction model using the predicted error rate as the degree of adaptation. Set the maximum number of iterations of ISCSO, initialize the search range, and specify the search space of prediction parameters according to experience. Through the iterative optimization of the ISCSO algorithm, calculate the current fitness value, update the value of each parameter, and enter the next iteration, reduce the error rate of the model until the completion of the iteration. Once the search for optimization is completed, determine the optimal value of the prediction parameter and the weighting parameter, and through continuous iteration, reach the maximum number of iterations; that is the end of the search for the hyperparameter optimization. At this time, the optimal position of the optimal individual of the sand cat group is the hyperparameter to be optimized in the BIGRU model. According to the ISCSO global optimization of BIGRU, the optimal parameter combination is obtained, and the ISCSO-PTCN-BIGRU gas-containing coal fracture risk level prediction model is established.
4. Experimental Testing and Analysis
4.1. Experimental Data Pre-Processing
KECA was used to downscale the 10-dimensional gas-containing coal fracture risk data with 240 samples for each feature, and a 240 × 10 feature matrix was obtained. Then, KECA was applied to the matrix and adjusted to determine the kernel parameters, and the entropy of each kernel entropy component was sorted in descending order after the KECA calculation to remove invalid and redundant features and to improve the convergence speed of the model. The Pareto chart of the contribution of each nuclear entropy is shown in Figure 3, and the contribution of the main nuclear entropy components are shown in Table 2.
Figure 3.
Pareto chart of contribution.
Table 2.
Detailed classification information of kernel entropy component.
4.2. Algorithm Testing
Select the Rastrigin function [27] and Ackley function [28]. Simulation experiments are carried out to verify the optimization effect of ISCSO algorithm and compare it to the standard SCSO algorithm, Whale Optimization Algorithm (WOA) [29] and Atom Search Optimization (ASO) [30]. Comparative analysis is carried out for all algorithms with an iteration number of 300 and dimension of 3. The Rastrigin benchmarking function is shown in Figure 4, and function expression is shown in Equation (29).
where x belongs to [−5.12, 5.12], and the optimal solution is 0.
Figure 4.
Test function f1(x).
The Ackley benchmarking function, shown in Figure 5, has the function expression in Equation (30):
where belongs to [−5, 5], and the optimal solution is 0.
Figure 5.
Test function f2(x).
ISCSO, SCSO, WOA and ASO were optimized for 30 iterations for each of the 2 test functions, and the optimization process is shown in Figure 6 and Figure 7. As can be seen from Figure 6, although the ISCSO and SCSO algorithms converge to the same fitness value, ISCSO converges to the optimal value within 10 iterations, while SCSO converges to the optimal value in more than 30 iterations, and WOA and ASO fall into the local optimal situation, which indicates that the improved algorithm has a strong global optimization ability.
Figure 6.
Algorithm optimization comparison of f1(x).
Figure 7.
Algorithm optimization comparison of f2(x).
The performance tests of the four optimality-seeking algorithms by f1(x) and f2(x) test functions illustrate that the improved sand cat swarm algorithm outperforms the SCSO, WOA, and ASO algorithms in terms of convergence speed, number of iterations and the jumping out of local optimums.
4.3. Hyperparameter Optimization Results and Analysis
The hyperparameters in BIGRU include batch size, iteration number, learning rate, etc., and their combination form has a great influence on the prediction results of the model. The details of the model are the initial values of the weights of the convolutional and fully connected layers are initialized using random initialization, and the initialization obeys a normal distribution. The optimizer uses Adam. the number of convolutional kernels is set to 40 and the size is set to 3, and the dropout is set to 0.2. The search space of hyperparameters is set based on the comprehensive consideration of instance specifics and search efficiency, as shown in Table 3.
Table 3.
The search space of hyperparameters.
SSA and SCSO are selected as the comparison algorithms, and the hyperparameters of each BiGRU model are trained using the training set with the prediction accuracy as the fitness value, with their iterations all set to 100 and their population sizes all set to 50. The convergence process of each model is shown in Figure 8. The elapsed time of optimizing the hyperparameters is shown in Table 4.
Figure 8.
Iterative process of optimization algorithms.
Table 4.
Elapsed time of optimizing the hyperparameters.
From Figure 8, it can be seen that (1) the optimization results of ISCSO algorithm are significantly better and faster than those of other algorithms; (2) although the SCSO algorithm has good optimization ability in the early iteration period, it is unable to jump out of the local optimal trap in the middle and late iteration process; and (3) the ISCSO algorithm not only has excellent optimization effect in the early iteration period but also further optimizes the optimization results in the late iteration period. It proves that the ISCSO algorithm has good global optimization and local optimization abilities throughout the iteration process. This shows that it is feasible to use ISCSO to optimize the hyperparameters related to BiGRU.
4.4. Comparison of the Performance of Different Models
The PTCN-BiGRU, TCN-BiGRU, TCN and BiGRU models were selected, and the pre-processed training set samples were used as model inputs and trained in the network. The test set samples were used to compare the risk level prediction of gas-containing coal fracture for each model, and the comparison results are shown in Figure 9. A comparison of the accuracy of gas-containing coal fracture risk prediction models is shown in Table 5.

Figure 9.
Projection results of different models. (a) Projection results of PTCN-BIGRU. (b) Projection results of TCN-BIGRU. (c) Projection results of TCN. (d) Projection results of BIGRU.
Table 5.
Model accuracy comparison of Figure 9.
From the diagnostic results, it can be seen that among the 60 sets of prediction samples in the test set, the PTCN-BiGRU model correctly diagnosed 47 sets with a combined prediction accuracy of 78.33%. The TCN-BIGRU model correctly diagnosed 45 sets with a combined prediction accuracy of 75%. The BIGRU model correctly diagnosed 43 sets with a combined prediction accuracy of 71.67%. The TCN model correctly diagnosed 41 sets with a combined prediction accuracy was 68.33%.
In order to further verify the feasibility of the proposed ISCSO-PTCN-BiGRU gas-containing coal fracture risk class prediction model, it is compared with the SCSO algorithm, WOA algorithm and ASO algorithm. The model prediction results are shown in Figure 10. The comparison of the accuracy of the gas-containing coal fracture risk prediction model is shown in Table 6.

Figure 10.
Projection results of different models. (a) Projection results of ISCSO-PTCN-BIGRU. (b) Projection results of SCSO-PTCN-BIGRU. (c) Projection results of WOA-PTCN-BIGRU. (d) Projection results of ASO-PTCN-BIGRU.
Table 6.
Model accuracy comparison Figure 10.
From the diagnostic results, it can be seen that among the 60 sets of prediction samples in the test set, the ISCSO-PTCN-BiGRU model correctly diagnosed 56 sets with a combined prediction accuracy of 93.33%. The SCSO-PTCN-BiGRU model correctly diagnosed 54 sets with a combined prediction accuracy of 90%. The WOA-PTCN-BiGRU model correctly diagnosed 52 sets with a combined prediction accuracy of 86.67%. The ASO-PTCN-BiGRU model correctly diagnosed 49 groups with a combined prediction accuracy of 81.67%.
The results show the 1 t the gas-containing coal fracture risk prediction model established by optimizing PTCN-BiGRU using the improved sand cat swarm algorithm effectively improves the accuracy of gas-containing coal fracture risk prediction.
5. Conclusions
In this paper, a PTCN-BiGRU gas-containing coal fracture risk rank prediction model based on the improved sand cat swarm algorithm is proposed to optimize the PTCN-BiGRU.
- (1)
- The sand cat swarm optimization algorithm is improved by Singer chaotic mapping, chaotic decreasing factor and adaptive t-distribution multi-strategy to enrich the diversity of populations, coordinate and balance the global search and local development process, and improve the defects of the optimization process which is easy to fall into the local optimum.
- (2)
- Using ISCSO to optimize the relevant hyperparameters of BiGRU can effectively improve the generalization ability and accuracy of the gas-containing coal fracture risk prediction model, and combining it with the Kernel Entropy Component Analysis (KECA) downsizes the indicators of the gas-containing coal fracture risk level prediction removes the invalid and redundant features, which accelerates the convergence speed of the model.
- (3)
- In the TCN network, the gradient problem can be solved better by using the PeLU function instead of the ReLU function. Compared with other prediction models, the method proposed in this paper can more accurately and reliably predict gas-containing coal fractures, which has certain theoretical research and practical significance in engineering. Due to the limited data obtained on gas-containing coal fractures, the accuracy of the risk rank prediction needs to be improved, and further efforts will be made in data collection in the future.
Author Contributions
Conceptualization, H.F. and T.L.; methodology, H.F.; software, T.L.; validation, H.F. and T.L.; formal analysis, T.L.; investigation, T.L.; resources, T.L.; data curation, T.L.; writing—original draft preparation, H.F. and T.L.; writing—review and editing, H.F.; visualization, T.L.; supervision, T.L.; project administration, H.F.; funding acquisition, H.F. All authors have read and agreed to the published version of the manuscript.
Funding
This research was funded by National Natural Science Foundation of China: 51974151.
Data Availability Statement
Not applicable.
Conflicts of Interest
The authors declare no conflict of interest.
Abbreviations
The following abbreviations are used in this manuscript:
| KPCA | Kernel Principal Component Analysis |
| ELM | Extreme Learning Machine |
| FTA | Fault Tree Analysis |
| ANN | Artificial Neural Network |
| XGBoost | Xtreme Gradient Boosting |
| SVM | Support Vector Machines |
| NRS | Neighborhood Rough Sets |
| GA | Genetic Algorithm |
| SA | Simulated Annealing |
| KECA | Kernel Entropy Component Analysis |
| TCN | Temporal Convolutional Network |
| BiGRU | Bidirectional Gate Recurrent Unit |
| SCSO | Sand Cat Swarm Optimization Algorithm |
| WOA | Whale Optimization Algorithm |
| ASO | Atom Search Optimization |
References
- Kong, X.G.; Yang, S.R.; Wang, E.Y.; Li, S.G.; Lin, H.F.; Ji, P.F. Study on rupture evolution and gas emission characteristics of raw coal samples with instantaneous disturbance of shock load. Chin. J. Rock Mech. Eng. 2023, 42, 1384–1394. [Google Scholar]
- Tang, J.P.; Ren, L.R.; Pan, Y.S.; Zhang, X.; Yu, H.H. Study on the evolution law of coal and gas outburst impact force under high ground stress conditions. Coal Sci. Technol. 2023, 51, 116–128. [Google Scholar]
- Liu, P.; Jing, J.B.; Wei, H.Z.; Yu, J.; Lu, X.L.; Liu, M.M. Construction of gas accident knowledge base and early warning reasoning based on spatiotemporal constraints. Coal Sci. Technol. 2020, 48, 262–273. [Google Scholar]
- Du, J.S.; Chen, J.; Pu, Y.Y.; Jiang, D.Y.; Chen, L.L.; Zhang, Y.R. Risk assessment of dynamic disasters in deep coal mines based on multi-source, multi-parameter indexes, and engineering application. Process Saf. Environ. 2021, 155, 575–586. [Google Scholar] [CrossRef]
- Wen, H.; Yan, L.; Jin, Y.F.; Wang, Z.P.; Guo, J.; Deng, J. Coalbed methane concentration prediction and early-warning in fully mechanized mining face based on deep learning. Energy 2023, 264, 126208. [Google Scholar] [CrossRef]
- Zhang, Y.Y.; Cui, J.L.; Jiao, X.D. Research and application of multi-index coupling prediction model for coal and gas outburst. J. Eng. Sci. 2018, 40, 309–1316. [Google Scholar]
- Rashid, M.; Luo, M.; Ashraf, U.; Hussain, W.; Ali, N.; Rahman, N.; Hussain, S.; Martyushev, D.A.; Vo Thanh, H.; Anees, A. Reservoir Quality Prediction of Gas-Bearing Carbonate Sediments in the Qadirpur Field: Insights from Advanced Machine Learning Approaches of SOM and Cluster Analysis. Minerals 2023, 13, 29. [Google Scholar] [CrossRef]
- Kaleem, W.; Tewari, S.; Fogat, M.; Martyushev, D.A. A Hybrid Machine Learning Approach Based Study of Production Forecasting and Factors Influencing the Multiphase Flow through Surface Chokes. Petroleum 2023. [Google Scholar] [CrossRef]
- Ponomareva, I.N.; Galkin, V.I.; Martyushev, D.A. Operational method for determining bottom hole pressure in mechanized oil producing wells, based on the application of multivariate regression analysis. Pet. Res. 2021, 6, 351–360. [Google Scholar] [CrossRef]
- Yang, L.; Fang, X.; Wang, X.; Li, S.; Zhu, J. Risk Prediction of Coal and Gas Outburst in Deep Coal Mines Based on the SAPSO-ELM Algorithm. Int. J. Environ. Res. Public Health 2022, 19, 12382. [Google Scholar] [CrossRef]
- Zhang, R.; Lowndes, I.S. The application of a coupled artificial neural network and fault tree analysis model to predict coal and gas outbursts. Int. J. Coal Geol. 2010, 84, 141–152. [Google Scholar] [CrossRef]
- Zheng, X.; Lai, W.; Zhang, L.; Xue, S. Quantitative evaluation of the indexes contribution to coal and gas outburst prediction based on machine learning. Fuel 2023, 338, 127389. [Google Scholar] [CrossRef]
- Zhang, Z.; Liu, X.; Li, Z.; Hu, H. Outburst Prediction and Influencing Factors Analysis Based on Boruta-Apriori and BO-SVM Algorithms. J. Intell. Fuzzy Syst. 2021, 41, 3201–3218. [Google Scholar]
- Xie, G.M.; Xie, H.; Fu, H.; Yan, X.H. NN-SVM model for coal vs. gas prominence prediction. J. Sens. Technol. 2016, 29, 733–738. [Google Scholar]
- Wu, Y.Q.; Gao, R.L.; Yang, J.Z. Prediction of coal and gas outburst: A method based on the BP neural network optimized by GASA. Process Saf. Environ. 2020, 133, 64–72. [Google Scholar] [CrossRef]
- Xu, Y.R.; Qiu, W.; Wang, Z.G. Coal and gas outburst prediction study based on wavelet KPCA and IQGA-ELM. J. Sens. Technol. 2018, 31, 720–725. [Google Scholar]
- Wang, L.; Chen, L.P.; Liu, H.Q.; Zhu, C.Q.; Li, S.B.; Fan, H.; Zhang, S.; Wang, A.C. Coal dynamics and deterioration characteristics under different initial gas pressures. Geomechanics 2023, 44, 144–158. [Google Scholar]
- Wang, L.; Chen, L.P.; Liu, H.Q.; Zhu, C.Q.; Li, S.B.; Fan, H.; Zhang, S.; Wang, A.C. Energy dissipation and damage failure law of gas-containing coal under impact load. Geomechanics 2023, 44, 1901–1915. [Google Scholar] [CrossRef]
- Jiang, C.L.; Gao, Y.Z.; Chen, S.L.; Lv, S.W. Research on the grading and grading identification index of mine gas dynamic disaster. J. China Coal Soc. 2007, 149, 159–162. [Google Scholar]
- Bai, L.L.; Han, Z.N.; Ren, J.J.; Qin, X.F. Research on feature selection for rotating machinery based on Supervision Kernel Entropy Component Analysis with Whale Optimization Algorithm. Appl. Soft Comput. 2020, 92, 106245. [Google Scholar] [CrossRef]
- Limouni, T.; Yaagoubi, R.; Bouziane, K.; Guissi, K.; Baali, E.H. Accurate one step and multistep forecasting of very short-term PV power using LSTM-TCN model. Renew Energy 2023, 205, 1010–1024. [Google Scholar] [CrossRef]
- Dubey, S.R.; Singh, S.K.; Chaudhuri, B.B. Activation functions in deep learning: A comprehensive survey and benchmark. Neurocomputing 2022, 503, 92–108. [Google Scholar] [CrossRef]
- Kiani, F.; Anka, F.A.; Erenel, F. PSCSO: Enhanced sand cat swarm optimization inspired by the political system to solve complex problems. Adv. Eng. Softw. 2023, 178, 103423. [Google Scholar] [CrossRef]
- Zhang, S.; Zheng, D.J.; Liu, Y.T. Deformation Prediction System of Concrete Dam Based on IVM-SCSO-RF. Water 2022, 14, 3739. [Google Scholar] [CrossRef]
- Tubishat, M.; Ja’afar, S.; Idris, N.; Al-Betar, M.A.; Alswaitti, M.; Jarrah, H.; Ismail, M.A.; Omar, M.S. Improved sine cosine algorithm with simulated annealing and singer chaotic map for Hadith classification. Neural Comput. Applic. 2022, 34, 1385–1406. [Google Scholar] [CrossRef]
- Bhandari, N.; Walambe, R.; Kotecha, K.; Kaliya, M. Integrative gene expression analysis for the diagnosis of Parkinson’s disease using machine learning and explainable AI. Comput. Biol. Med. 2023, 163, 107140. [Google Scholar] [CrossRef]
- Sun, H.; Chen, P.F.; Hu, Z.Y.; Wei, L.X. Multi-objective evolutionary multitasking algorithm based on cross-task transfer solution matching strategy. ISA Trans. 2023, 138, 504–520. [Google Scholar] [CrossRef]
- Rugveth, V.S.; Khatter, K. Sensitivity analysis on Gaussian quantum-behaved particle swarm optimization control parameters. Soft Comput. 2023, 27, 8759–8774. [Google Scholar] [CrossRef]
- Chakraborty, S.; Sharma, S.; Saha, A.K.; Chakraborty, S. SHADE–WOA: A metaheuristic algorithm for global optimization. Appl. Soft Comput. 2021, 113, 107866. [Google Scholar] [CrossRef]
- Jiang, P.; Yang, H.F.; Li, R.R.; Li, C. Inbound tourism demand forecasting framework based on fuzzy time series and advanced optimization algorithm. Appl. Soft Comput. 2020, 92, 106320. [Google Scholar] [CrossRef]
Disclaimer/Publisher’s Note: The statements, opinions and data contained in all publications are solely those of the individual author(s) and contributor(s) and not of MDPI and/or the editor(s). MDPI and/or the editor(s) disclaim responsibility for any injury to people or property resulting from any ideas, methods, instructions or products referred to in the content. |
© 2023 by the authors. Licensee MDPI, Basel, Switzerland. This article is an open access article distributed under the terms and conditions of the Creative Commons Attribution (CC BY) license (https://creativecommons.org/licenses/by/4.0/).











