Changes in the Primary Metabolites of ‘Fengtang’ Plums during Storage Detected by Widely Targeted Metabolomics
Abstract
:1. Introduction
2. Materials and Methods
2.1. Plant Materials
2.2. Measurements of Fruit Firmness, Respiration Rate, TSS, and Titratable Acid (TA)
2.3. Sample Preparation and Metabolite Extraction
2.4. UPLC Conditions
2.5. ESI-Q TRAP-MS/MS
2.6. Metabolite Identification and Quantification
2.7. Statistical Analysis
3. Results
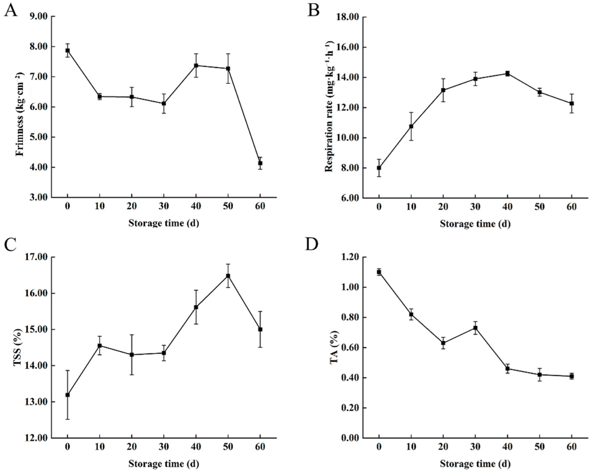
3.1. Changes in Firmness, Respiration Rate, TSS Content, and TA Content in ‘Fengtang’ Plum Fruits
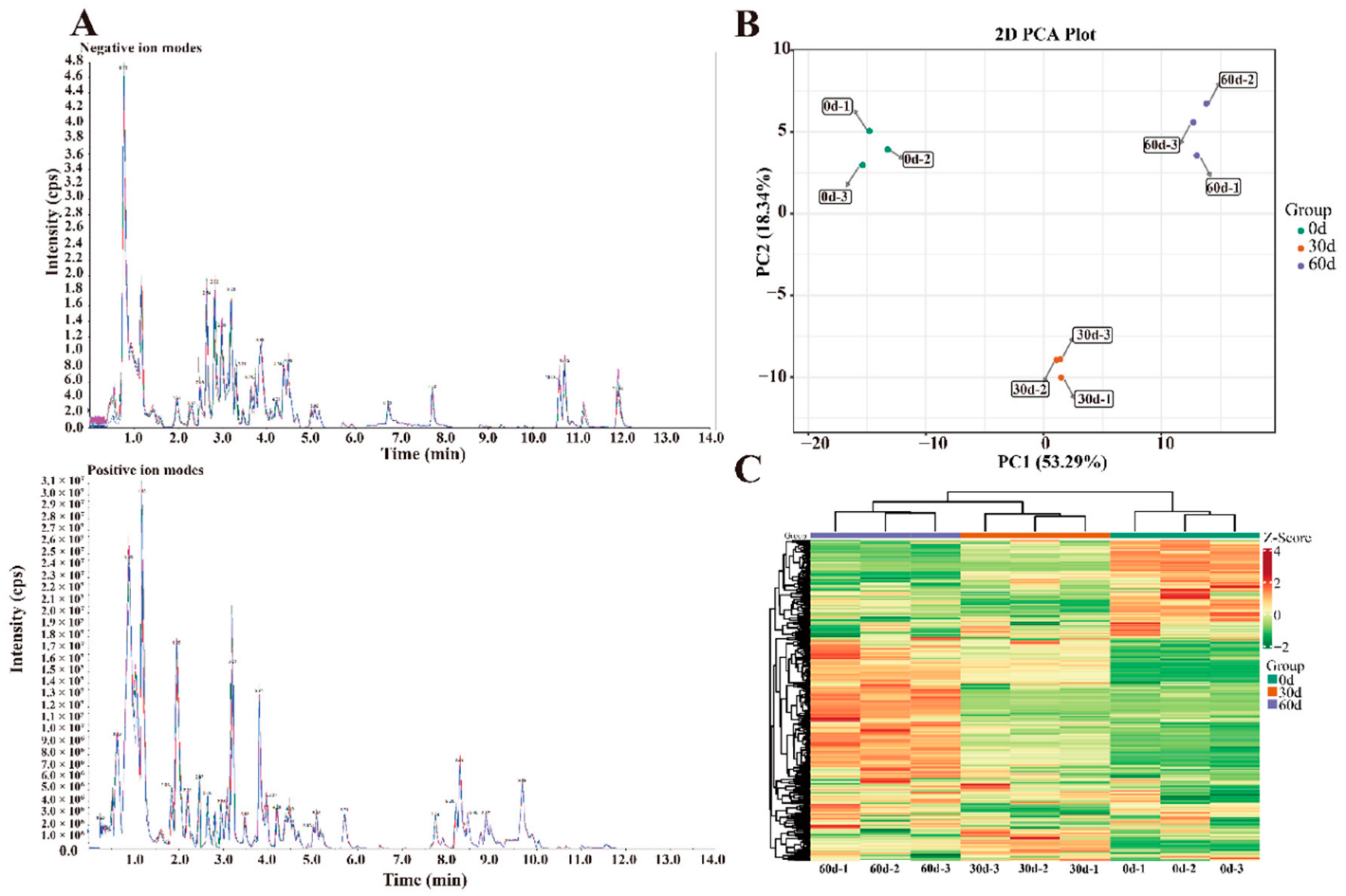
3.2. Analysis of the Primary Metabolites in ‘Fengtang’ Plum Fruits
3.3. Screening of Differential Metabolites in ‘Fengtang’ Plum Fruits
3.4. Differential Accumulation of Amino Acids and Their Derivatives in ‘Fengtang’ Plum Fruits during Storage
3.5. Differential Accumulation of Lipids in ‘Fengtang’ Plum Fruits during Storage
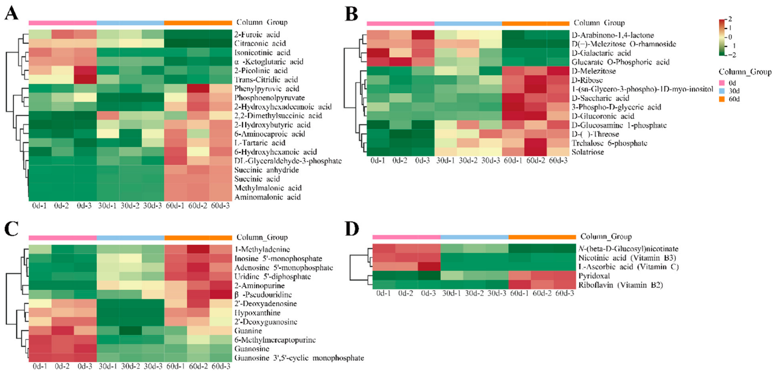
3.6. Differential Accumulation of Organic Acids, Saccharides and Alcohols, Nucleotides and Their Derivatives, and Vitamins in ‘Fengtang’ Plum Fruits during Storage
3.7. KEGG Functional Annotation and Enrichment Analysis of the Differential Metabolites in ‘Fengtang’ Plum Fruits
3.8. Correlation Analysis between Primary Metabolites and Fruit Quality in ‘Fengtang’ Plum Fruits
4. Discussion
5. Conclusions
Supplementary Materials
Author Contributions
Funding
Data Availability Statement
Acknowledgments
Conflicts of Interest
References
- Yu, J.W.; Li, W.; You, B.Y.; Yang, S.Y.; Xian, W.Y.; Deng, Y.; Huang, W.; Yang, R.L. Phenolic profiles, bioaccessibility and antioxidant activity of plum (Prunus Salicina Lindl.). Food Res. Int. 2021, 143, 110300. [Google Scholar] [CrossRef] [PubMed]
- Fang, Z.Z.; Lin, W.K.; Zhou, D.R.; Lin, Y.J.; Ye, X.F. Activation of PsMYB10.2 transcription causes anthocyanin accumulation in flesh of the red-fleshed mutant of ‘Sanyueli’ (Prunus salicina Lindl.). Front. Plant Sci. 2021, 12, 680469. [Google Scholar] [CrossRef] [PubMed]
- Pan, H.X.; Wang, R.M.; Li, L.; Wang, J.; Cao, J.K.; Jiang, W.B. Manipulation of ripening progress of different plum cultivars during shelf life by post-storage treatments with ethylene and 1-methylcyclopropene. Sci. Hortic. 2016, 198, 176–182. [Google Scholar] [CrossRef]
- Pan, H.X.; Wang, L.; Wang, R.; Xie, F.; Cao, J.K. Modifications of cell wall pectin in chilling injured ‘Friar’ plum fruit subjected to intermediate storage temperatures. Food Chem. 2018, 242, 538–547. [Google Scholar] [CrossRef] [PubMed]
- Wang, R.; Wang, L.M.; Yuan, S.Z.; Li, Q.Q.; Pan, H.X.; Cao, J.K.; Jiang, W.B. Compositional modifications of bioactive compounds and changes in the edible quality and antioxidant activity of ‘Friar’ plum fruit during flesh reddening at intermediate temperatures. Food Chem. 2018, 254, 26–35. [Google Scholar] [CrossRef]
- Onda, Y.; Miyagi, A.; Takahara, K.; Uchimiya, H.; Kawai-Yamada, M. Effects of NAD kinase 2 overexpression on primary metabolite profiles in rice leaves under elevated carbon dioxide. Plant Biol. 2014, 16, 819–824. [Google Scholar] [CrossRef]
- Xin, M.; Li, C.B.; He, X.M.; Li, L.; Yi, P.; Tang, Y.Y.; Li, J.M.; Liu, G.M.; Sheng, J.F.; Sun, J. Integrated metabolomic and transcriptomic analyses of quality components and associated molecular regulation mechanisms during passion fruit ripening. Postharvest Biol. Technol. 2021, 180, 111601. [Google Scholar] [CrossRef]
- Xu, Y.H.; Li, S.E.; Chen, H.; Jiang, T.J.; Zheng, X.L.; Brecht, J.K. Effects of 1-methylcyclopropene treatment on quality and anthocyanin biosynthesis in plum (Prunus salicina cv. Taoxingli) fruit during storage at a non-chilling temperature. Postharvest Biol. Tec. 2020, 169, 111291. [Google Scholar] [CrossRef]
- He, Y.X.; Li, W.D.; Ye, L.Q.; Zhang, Z.S.; Wang, A.Q.; Hao, J.H.; Chang, L.J. Effects of preharvest calcium spray on decay incidence and the contents of sugar and organic acid in Chinese dwarf cherry (Cerasus humilis (Bge.) Sok.) during storage. Food Sci. 2016, 37, 247–252. [Google Scholar]
- Brizzolara, S.; Manganaris, G.A.; Fotopoulos, V.; Watkins, C.B.; Tonutti, P. Primary metabolism in fresh fruits during storage. Front. Plant Sci. 2020, 11, 80. [Google Scholar] [CrossRef]
- Liu, G.; Wei, P.; Tang, Y.; Pang, Y.Y.; Sun, J.; Li, J.M.; Rao, C.Y.; Wu, C.Q.; He, X.M.; Li, L.; et al. Evaluation of bioactive compounds and bioactivities in plum (Prunus salicina Lindl.) wine. Front. Nutr. 2021, 1, 766415. [Google Scholar]
- Wang, F.; Chen, L.; Chen, H.P.; Chen, S.W.; Liu, Y.P. Analysis of flavonoid metabolites in citrus peels (Citrus reticulata “Dahongpao”) using UPLC-ESI-MS/MS. Molecules 2019, 24, 2680. [Google Scholar] [CrossRef] [Green Version]
- Paolo, B.; Saverio, O.; Mirko, M.; Matteo, B.; Lara, G.; Azeddine, S.A. Gene expression and metabolite accumulation during strawberry (Fragaria x ananassa) fruit development and ripening. Planta 2018, 248, 1143–1157. [Google Scholar]
- Zou, S.C.; Wu, J.C.; Shahid, M.Q.; He, Y.H.; Lin, S.Q.; Liu, Z.H.; Yang, X.H. Identification of key taste components in loquat using widely targeted metabolomics. Food Chem. 2020, 323, 126822. [Google Scholar] [CrossRef] [PubMed]
- Zheng, P.; Zhang, M.; Fang, X.; Tang, L.; Wang, Z.; Shi, F. Analysis of the fruit quality of pear (Pyrus spp.) using widely targeted metabolomics. Foods 2022, 11, 1440. [Google Scholar] [CrossRef]
- Ma, Y.; Li, J.; Li, J.; Yang, L.; Wu, G.; Liu, S. Comparative metabolomics study of Chaenomeles speciosa (Sweet) Nakai from different geographical regions. Foods 2022, 11, 1019. [Google Scholar] [CrossRef]
- Thevenot, E.A.; Roux, A.; Xu, Y.; Ezan, E.; Junot, C. Analysis of the human adult urinary metabolome variations with age, body mass index and gender by implementing a comprehensive workflow for univariate and OPLS statistical analyses. J. Proteome Res. 2015, 14, 3322–3335. [Google Scholar] [CrossRef]
- Wang, J.; Pan, H.X.; Wang, R.; Hong, K.; Cao, J.K. Patterns of flesh reddening, translucency, ethylene production and storability of ‘friar’ plum fruit harvested at three maturity stages as affected by the storage temperature. Postharvest Biol. Tec. 2016, 121, 9–18. [Google Scholar] [CrossRef]
- Zhang, Y.X.; Gao, Z.Y.; Hu, M.J.; Pan, Y.G.; Xu, X.B.; Zhang, Z.K. Delay of ripening and senescence in mango fruit by 6-benzylaminopurine is associated with inhibition of ethylene biosynthesis and membrane lipid catabolism. Postharvest Biol. Tec. 2022, 185, 111797. [Google Scholar] [CrossRef]
- Zhang, Z.K.; Gao, Z.Y.; Li, M.; Hu, M.J.; Gao, H.; Yang, D.P.; Yang, B. Hot water treatment maintains normal ripening and cell wall metabolism in mango (Mangifera indica L.) fruit. HortScience 2012, 47, 1466–1471. [Google Scholar] [CrossRef]
- Hou, Y.; Li, Z.; Zheng, Y.; Jin, P. Effects of CaCl2 Treatment Alleviates Chilling Injury of Loquat Fruit (Eribotrya japonica) by Modulating ROS Homeostasis. Foods 2021, 10, 1662. [Google Scholar] [CrossRef]
- Vlaic, R.A.; Muresan, A.E.; Muresan, C.C.; Petrut, G.S.; Muresan, V.; Muste, S. Quantitative analysis by HPLC and FT-MIR prediction of individual sugars from the plum fruit harvested during growth and fruit development. Agronomy 2018, 8, 306. [Google Scholar] [CrossRef]
- Wang, X.H.; Chen, H.; Dong, X.Q. Changes in organic acids content during ‘Fengtang’ plum (Prunus salicina) fruit development in relation to malic acid metabolism related enzymes. J. Fruit Sci. 2018, 35, 293–300. [Google Scholar]
- Dong, X.Q.; Shi, Q.Y.; Lu, M.; Huang, S.A.; Zhu, S.L.; Ma, H.Y.; Chen, H. Effects of oxalic acid treatment on storage quality of harvested fengtang plum fruit. Food Sci. Technol. 2020, 45, 53–59. [Google Scholar]
- Wang, L.M.; Sang, W.N.; Xu, R.R.; Cao, J.K. Alteration of flesh color and enhancement of bioactive substances via the stimulation of anthocyanin biosynthesis in ‘Friar’ plum fruit by low temperature and the removal. Food Chem. 2020, 310, 125862. [Google Scholar] [CrossRef]
- Minas, I.S.; Crisosto, G.M.; Holcroft, D.; Vasilakakis, M.; Crisosto, C.H. Postharvest handling of plums (Prunus salicina Lindl.) at 10 °C to save energy and preserve fruit quality using an innovative application system of 1-MCP. Postharvest Biol. Tec. 2013, 76, 1–9. [Google Scholar] [CrossRef]
- Jiang, C.C.; Fang, Z.Z.; Zhou, D.R.; Pan, S.L.; Ye, X.F. Changes in secondary metabolites, organic acids and soluble sugars during the development of plum fruit cv. ‘Furongli’(Prunus salicina Lindl). J. Sci. Food Agric. 2019, 99, 1010–1019. [Google Scholar]
- Singh, S.P.; Singh, Z.; Swinny, E.E. Postharvest nitric oxide fumigation delays fruit ripening and alleviates chilling injury during cold storage of Japanese plums (Prunus salicina Lindell). Postharvest Biol. 2009, 53, 101–108. [Google Scholar] [CrossRef]
- Fanning, K.J.; Topp, B.; Russell, D.; Stanley, R.; Netzel, M. Japanese plums (Prunus salicina Lindl.) and phytochemicals--breeding, horticultural practice, postharvest storage, processing and bioactivity. J. Sci. Food Agric. 2014, 94, 2137–2147. [Google Scholar] [CrossRef]
- Radović, M.; Milatović, D.; Tešić, Z.; Tosti, T.; Gašić, U.; Dojčinović, B.; Zagorac, D.D. Influence of rootstocks on the chemical composition of the fruits of plum cultivars. J. Food Compos. Anal. 2020, 92, 103480. [Google Scholar] [CrossRef]
- Ba, L.J.; Cao, S.; Ji, N.; Ma, C.; Wang, R.; Luo, D.L. Effect of methyl jasmonate treatment combined with low temperature conditioning on the storage quality of plum fruit. Food Ind. 2021, 42, 249–253. [Google Scholar]
- Wang, Q.; Zhu, W.W.; Su, D.; Yang, J. Effects of amino acid composition and contents on nutritional value and flavor in rose apple fruits. Food Sci. 2012, 33, 204–207. [Google Scholar]
- Zhang, S.Y.; Wu, S.; Xiao, H.Y.; Ran, X.; Long, J.; Li, G.F. Nutritional characteristics of Shazi kongxinli fruits produced in yanhe county. Food Ind. 2020, 41, 340–343. [Google Scholar]







Publisher’s Note: MDPI stays neutral with regard to jurisdictional claims in published maps and institutional affiliations. |
© 2022 by the authors. Licensee MDPI, Basel, Switzerland. This article is an open access article distributed under the terms and conditions of the Creative Commons Attribution (CC BY) license (https://creativecommons.org/licenses/by/4.0/).
Share and Cite
Lin, X.; Huang, S.; Zhang, Q.; Zhu, S.; Dong, X. Changes in the Primary Metabolites of ‘Fengtang’ Plums during Storage Detected by Widely Targeted Metabolomics. Foods 2022, 11, 2830. https://doi.org/10.3390/foods11182830
Lin X, Huang S, Zhang Q, Zhu S, Dong X. Changes in the Primary Metabolites of ‘Fengtang’ Plums during Storage Detected by Widely Targeted Metabolomics. Foods. 2022; 11(18):2830. https://doi.org/10.3390/foods11182830
Chicago/Turabian StyleLin, Xin, Shian Huang, Qin Zhang, Shouliang Zhu, and Xiaoqing Dong. 2022. "Changes in the Primary Metabolites of ‘Fengtang’ Plums during Storage Detected by Widely Targeted Metabolomics" Foods 11, no. 18: 2830. https://doi.org/10.3390/foods11182830
APA StyleLin, X., Huang, S., Zhang, Q., Zhu, S., & Dong, X. (2022). Changes in the Primary Metabolites of ‘Fengtang’ Plums during Storage Detected by Widely Targeted Metabolomics. Foods, 11(18), 2830. https://doi.org/10.3390/foods11182830

