Characterization and Differentiation of Flavor Profile of 12 Air-Dried Yak Meat Products Using GC–IMS and Multivariate Analysis
Abstract
1. Introduction
2. Materials and Methods
2.1. Samples
2.2. GC–IMS Analysis
2.3. Statistical Analysis
3. Results
3.1. GC–IMS Topography of AYM with Different Flavors in Four Regions
3.2. Identification of VOCs in AYM
3.3. VOC Fingerprints of AYM with Diverse Flavors from Four Regions
3.4. Similarity Analysis of Flavor Components of AYM with Diverse Flavors in Four Regions
3.5. PLS-DA and Model Assessment Analysis and Screening of Differential Volatile Components
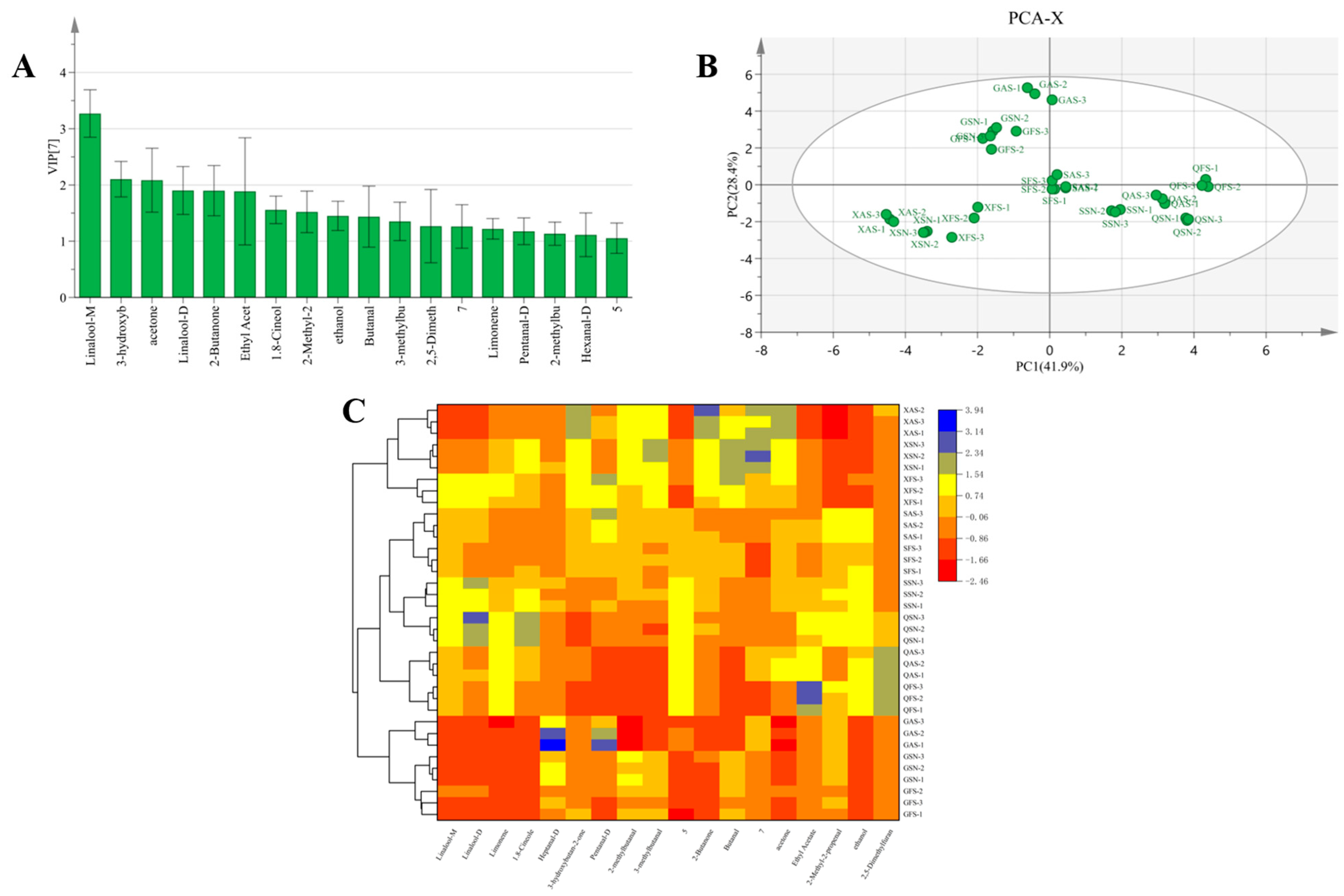
3.5.1. Analysis and Screening of PLS-DA and Model Evaluation of Differences in Volatile Components of 12 Samples of AYM
3.5.2. PLS-DA and Model Evaluation Analysis and Screening of Differential VOCs of AYM with FS
3.5.3. PLS-DA and Model Evaluation Analysis and Screening of Differential VOCs of AYM with SN
3.5.4. PLS-DA and Model Evaluation Analysis and Screening of Differential VOCs of AYM with AS
4. Conclusions
Author Contributions
Funding
Institutional Review Board Statement
Informed Consent Statement
Data Availability Statement
Conflicts of Interest
References
- Li, Y.; Zong, W.; Zhao, S.; Qie, M.; Yang, X.; Zhao, Y. Nutrition and edible characteristics, origin traceability and authenticity identification of yak meat and milk: A review. Trends Food Sci. Technol. 2023, 139, 104133. [Google Scholar] [CrossRef]
- Lou, X.; Ma, W.; Hao, L.; Liu, S.; Ma, S.; Bai, B. Progress in yak meat quality research. China Anim. Husb. Vet. Med. 2024, 51, 3394–3409. [Google Scholar]
- Ma, J.; Wang, X.; Li, Q.; Zhang, L.; Wang, Z.; Han, L.; Yu, Q. Oxidation of myofibrillar protein and crosslinking behavior during processing of traditional air-dried yak (Bos grunniens) meat in relation to digestibility. LWT 2021, 142, 110984. [Google Scholar] [CrossRef]
- Xia, H.; Zhang, H.; Zhu, Z.; Tong, K.X.; Chang, Q.; Zhang, H.; Fan, C.; Chen, H. Rapid determination of eight biogenic amines in air-dried yak meat by QuEChERS combined with ultra-performance liquid chromatography-mass spectrometry. J. Food Compos. Anal. 2024, 133, 106466. [Google Scholar] [CrossRef]
- Zhu, X.; Yang, C.; Song, Y.; Qiang, Y.; Han, D.; Zhang, C. Changes provoked by altitudes and cooking methods in physicochemical properties, volatile profile, and sensory characteristics of yak meat. Food Chem. X 2023, 20, 101019. [Google Scholar] [CrossRef]
- Yang, Y.; Han, L.; Yu, Q.; Gao, Y.; Song, R.; Zhao, S. Phosphoproteomic analysis of longissimus lumborum of different altitude yaks. Meat Sci. 2020, 162, 108019. [Google Scholar] [CrossRef]
- Jia, S.; Shen, H.; Wang, D.; Liu, S.; Ding, Y.; Zhou, X. Novel NaCl reduction technologies for dry-cured meat products and their mechanisms: A comprehensive review. Food Chem. 2024, 431, 137142. [Google Scholar] [CrossRef]
- Fan, Y.; Guo, C.; Zhu, Y.; Liu, D.; Liu, Y. Effects of different drying methods on physicochemical, textural, flavor, and sensory characteristics of yak jerky. Meat Sci. 2024, 216, 109570. [Google Scholar] [CrossRef]
- Kim, T.-K.; Kim, H.-W.; Lee, Y.-Y.; Jang, H.W.; Kim, Y.-B.; Choi, Y.-S. Quality characteristics of duck jerky: Combined effects of collagen and konjac. Poult. Sci. 2020, 99, 629–636. [Google Scholar] [CrossRef]
- Han, G.; Zhang, L.; Li, Q.; Wang, Y.; Chen, Q.; Kong, B. Impacts of different altitudes and natural drying times on lipolysis, lipid oxidation and flavour profile of traditional Tibetan yak jerky. Meat Sci. 2020, 162, 108030. [Google Scholar] [CrossRef]
- Sorribes-Soriano, A.; de la Guardia, M.; Esteve-Turrillas, F.A.; Armenta, S. Trace analysis by ion mobility spectrometry: From conventional to smart sample preconcentration methods. A review. Anal. Chim. Acta 2018, 1026, 37–50. [Google Scholar] [CrossRef] [PubMed]
- Parastar, H.; Weller, P. Towards greener volatilomics: Is GC-IMS the new Swiss army knife of gas phase analysis? TrAC Trends Anal. Chem. 2024, 170, 117438. [Google Scholar] [CrossRef]
- Wang, F.; Gao, Y.; Wang, H.; Xi, B.; He, X.; Yang, X.; Li, W. Analysis of volatile compounds and flavor fingerprint in Jingyuan lamb of different ages using gas chromatography–ion mobility spectrometry (GC–IMS). Meat Sci. 2021, 175, 108449. [Google Scholar] [CrossRef]
- Yao, W.; Cai, Y.; Liu, D.; Chen, Y.; Li, J.; Zhang, M.; Chen, N.; Zhang, H. Analysis of flavor formation during production of Dezhou braised chicken using headspace-gas chromatography-ion mobility spec-trometry (HS-GC-IMS). Food Chem. 2022, 370, 130989. [Google Scholar] [CrossRef]
- Kang, Y.; Wang, X.; Xiong, L.; Pei, J.; Ding, Z.; Guo, S.; Cao, M.; Bao, P.; Wu, X.; Chu, M.; et al. Application of GC-IMS, GC-MS, and LC-MS/MS techniques to a comprehensive systematic study on the flavor characteristics of different muscles in the yak. Food Biosci. 2024, 59, 104173. [Google Scholar] [CrossRef]
- Lantsuzskaya, E.V.; Krisilov, A.V.; Levina, A.M. Structure of the cluster ions of ketones in the gas phase according to ion mobility spectrometry and ab initio calculations. Russ. J. Phys. Chem. 2015, 89, 1838–1842. [Google Scholar] [CrossRef]
- Li, S.; Tang, S.; Yan, L.; Li, R. Effects of microwave heating on physicochemical properties, microstructure and volatile profiles of yak meat. J. Appl. Anim. Res. 2019, 47, 262–272. [Google Scholar] [CrossRef]
- Shen, C.; Cai, Y.; Wu, X.; Gai, S.; Wang, B.; Liu, D. Characterization of selected commercially available grilled lamb shashliks based on flavor profiles using GC-MS, GC × GC-TOF-MS, GC-IMS, E-nose and E-tongue combined with chemometrics. Food Chem. 2023, 423, 136257. [Google Scholar] [CrossRef]
- Li, X.; Jiang, P.; Song, J.; Lin, S. The characteristic terpenes in sea cucumber soaked in star anise solution were characterized by HS-SPME-GC–MS and PCA analysis. Food Chem. 2024, 434, 137485. [Google Scholar] [CrossRef]
- Li, Y.-N.; Zhang, S.-B.; Lv, Y.-Y.; Zhai, H.-C.; Cai, J.-P.; Hu, Y.-S. Linalool, the main volatile constituent from Zanthoxylum schinifolium pericarp, prevents growth of Aspergillus flavus in post-harvest grains. Food Control 2022, 137, 108967. [Google Scholar] [CrossRef]
- Duan, P.; Feng, X.; Li, A.; Chen, H.; Peng, X.; Wang, H.; Kan, J. Identification and characterization of aroma profiles of huajiao oil from different geographical origins using instruments and sensory analysis. J. Food Compos. Anal. 2024, 129, 106074. [Google Scholar] [CrossRef]
- Shi, Y.; Chen, G.; Chen, K.; Chen, X.; Hong, Q.; Kan, J. Assessment of fresh star anise (Illicium verum Hook.f.) drying methods for influencing drying characteristics, color, flavor, volatile oil and shikimic acid. Food Chem. 2021, 342, 128359. [Google Scholar] [CrossRef]
- Gao, Z.; Zhang, D.; Wu, R.; He, J.; Ma, J.; Sun, X.; Gu, M.; Wang, Z. Fluctuation of flavor quality in roasted duck: The consequences of raw duck preform’s repetitive freeze-thawing. Food Res. Int. 2024, 187, 114424. [Google Scholar] [CrossRef] [PubMed]
- Fernández de Palencia, P.; de la Plaza, M.; Mohedano, M.L.; Martínez-Cuesta, M.C.; Requena, T.; López, P.; Peláez, C. Enhancement of 2-methylbutanal formation in cheese by using a fluorescently tagged Lacticin 3147 producing Lactococcus lactis strain. Int. J. Food Microbiol. 2004, 93, 335–347. [Google Scholar] [CrossRef]
- Liu, Q.; Bau, T.; Jin, R.; Cui, X.; Zhang, Y.; Kong, W. Comparison of different drying techniques for shiitake mushroom (Lentinus edodes): Changes in volatile compounds, taste properties, and texture qualities. LWT 2022, 164, 113651. [Google Scholar] [CrossRef]
- Sun, X.; Yu, Y.; Saleh, A.S.M.; Yang, X.; Ma, J.; Gao, Z.; Zhang, D.; Li, W.; Wang, Z. Characterization of aroma profiles of chinese four most famous traditional red-cooked chickens using GC–MS, GC-IMS, and E-nose. Food Res. Int. 2023, 173, 113335. [Google Scholar] [CrossRef]
- Li, C.; Zou, Y.; Liao, G.; Zheng, Z.; Chen, G.; Zhong, Y.; Wang, G. Identification of characteristic flavor compounds and small molecule metabolites during the ripening process of Nuodeng ham by GC-IMS, GC–MS combined with metabolomics. Food Chem. 2024, 440, 138188. [Google Scholar] [CrossRef] [PubMed]
- Xiao, N.; Xu, H.; Jiang, X.; Sun, T.; Luo, Y.; Shi, W. Evaluation of aroma characteristics in grass carp mince as affected by different washing processes using an E-nose, HS-SPME-GC-MS, HS-GC-IMS, and sensory analysis. Food Res. Int. 2022, 158, 111584. [Google Scholar] [CrossRef]
- Yang, L.; Liu, J.; Wang, X.; Wang, R.; Ren, F.; Zhang, Q.; Shan, Y.; Ding, S. Characterization of Volatile Component Changes in Jujube Fruits during Cold Storage by Using Headspace-Gas Chromatography-Ion Mobility Spectrometry. Molecules 2019, 24, 3904. [Google Scholar] [CrossRef]
- Devi, A.; Jangir, J.; Anu Appaiah, K.A. Chemical characterization complemented with chemometrics for the botanical origin identification of unifloral and multifloral honeys from India. Food Res. Int. 2018, 107, 216–226. [Google Scholar] [CrossRef]
- Liao, Y.; Ding, Y.; Wu, Y.; Du, Q.; Xia, J.; Jia, J.; Lin, H.; Benjakul, S.; Zhang, B.; Hu, Y. Analysis of volatile compounds and flavor fingerprint in hairtail (Trichiurus lepturus) during air-drying using headspace-gas chromatography-ion mobility spectrometry (HS-GC-IMS). Front. Nutr. 2023, 9, 1088128. [Google Scholar] [CrossRef]
- Zhou, S.-Q.; Feng, D.; Zhou, Y.-X.; Zhao, J.; Zhao, J.-Y.; Guo, Y.; Yan, W.-J. HS-GC-IMS detection of volatile organic compounds in cistanche powders under different treatment methods. LWT 2022, 165, 113730. [Google Scholar] [CrossRef]
- Du, H.; Chen, W.; Lei, Y.; Li, F.; Li, H.; Deng, W.; Jiang, G. Discrimination of authenticity of Fritillariae Cirrhosae Bulbus based on terahertz spectroscopy and chemometric analysis. Microchem. J. 2021, 168, 106440. [Google Scholar] [CrossRef]
- Yun, J.; Cui, C.; Zhang, S.; Zhu, J.; Peng, C.; Cai, H.; Yang, X.; Hou, R. Use of headspace GC/MS combined with chemometric analysis to identify the geographic origins of black tea. Food Chem. 2021, 360, 130033. [Google Scholar] [CrossRef] [PubMed]
- Man, L.; Ren, W.; Sun, M.; Du, Y.; Chen, H.; Qin, H.; Chai, W.; Zhu, M.; Liu, G.; Wang, C.; et al. Characterization of donkey-meat flavor profiles by GC–IMS and multivariate analysis. Front. Nutr. 2023, 10, 1079799. [Google Scholar] [CrossRef] [PubMed]
- Mahieu, B.; Qannari, E.M.; Jaillais, B. Extension and significance testing of Variable Importance in Projection (VIP) indices in Partial Least Squares regression and Principal Components Analysis. Chemom. Intell. Lab. Syst. 2023, 242, 104986. [Google Scholar] [CrossRef]
- Li, H.; Chen, J.; Zhang, Y.; Jiang, Y.; Sun, D.; Piao, C.; Li, T.; Wang, J.; Li, H.; Mu, B.; et al. Evaluation of the flavor profiles of Yanbian-style sauced beef from differently treated raw beef samples. Food Chem. X 2024, 22, 101505. [Google Scholar] [CrossRef]
- Liu, Y.-H.; Zhao, Y.; Zhu, D.; Wang, X.; Yang, Y. 1,8-cineole and ginger extract (Zingiber officinale Rosc) as stress mitigator for transportation of largemouth bass (Micropterus salmoides L.). Aquaculture 2022, 561, 738622. [Google Scholar] [CrossRef]
- Huang, Q.; Dong, K.; Wang, Q.; Huang, X.; Wang, G.; An, F.; Luo, Z.; Luo, P. Changes in volatile flavor of yak meat during oxidation based on multi-omics. Food Chem. 2022, 371, 131103. [Google Scholar] [CrossRef]











| Number | Sample Code | Instruction | Producers |
|---|---|---|---|
| 1 | GFS | Gansu Five-Spice Flavor | Gansu Shanlima Foods Co. Gansu, China. |
| 2 | GSN | Gansu Spicy and Numbing Flavor | |
| 3 | GAS | Gansu Aromatic and Spicy Flavor | |
| 4 | QFS | Qinghai Five-Spice Flavor | Qinghai Wenyou Food Co. Qinghai, China. |
| 5 | QSN | Qinghai Spicy and Numbing Flavor | |
| 6 | QAS | Qinghai Aromatic and Spicy Flavor | |
| 7 | SFS | Sichuan Five-Spice Flavor | Ganzi Luding County Minqiao Story Agricultural Products Development Co. Sichuan, China. |
| 8 | SSN | Sichuan Spicy and Numbing Flavor | |
| 9 | SAS | Sichuan Aromatic and Spicy Flavor | |
| 10 | XFS | Xizang Five-Spice Flavor | Tibet Qisheng Native Specialty Products Co. Lhasa, China. |
| 11 | XSN | Xizang Spicy and Numbing Flavor | |
| 12 | XAS | Xizang Aromatic and Spicy Flavor |
| Number | Compound | CAS# | RI | Rt [s] | Dt [a.u.] | Aroma Characteristics |
|---|---|---|---|---|---|---|
| Terpenes (13) | ||||||
| 1 | α-terpinolene | 586-62-9 | 1084 | 471 | 1.22 | pine |
| 2 | γ -Terpinene | 99-85-4 | 1063 | 441 | 1.22 | pungent |
| 3 | (E)-ocimene(E) | 3779-61-1 | 1052 | 426 | 1.22 | freshness |
| 4 | β-Ocimene | 13877-91-3 | 1044 | 415 | 1.21 | herbal |
| 5 | Limonene | 138-86-3 | 1023 | 384 | 1.22 | citrus |
| 6 | α-terpinene | 99-86-5 | 1013 | 370 | 1.22 | pine |
| 7 | β-Pyronene-D | 514-96-5 | 993 | 343 | 1.71 | woody, herbaceous |
| β-Pyronene-M | 514-96-5 | 993 | 343 | 1.22 | ||
| 8 | β-Pinene-D | 127-91-3 | 972 | 325 | 1.64 | herbal, resinous |
| β-Pinene-M | 127-91-3 | 972 | 325 | 1.22 | ||
| 9 | α-Fenchene | 471-84-1 | 944 | 301 | 1.22 | woody, herbaceous |
| 10 | α-thujene | 2867-05-2 | 922 | 282 | 1.22 | pine, herbaceous |
| 11 | α-Pinene | 80-56-8 | 930 | 289 | 1.22 | pine, woody, and herbaceous |
| 12 | α-Phellandrene | 99-83-2 | 1006 | 360 | 1.22 | black pepper, mint |
| 13 | Cis-Ocimene | 3338-55-4 | 1034 | 400 | 1.22 | basil |
| Aldehydes (11) | ||||||
| 1 | Benzaldehyde | 100-52-7 | 958 | 313 | 1.15 | |
| 2 | 3-methylthiopropanal | 3268-49-3 | 905 | 268 | 1.09 | |
| 3 | (Z)-4-heptenal-D | 6728-31-0 | 897 | 261 | 1.62 | |
| (Z)-4-heptenal-M | 6728-31-0 | 896 | 260 | 1.15 | ||
| 4 | Heptanal-M | 111-71-7 | 900 | 264 | 1.33 | fatty |
| Heptanal-D | 111-71-7 | 897 | 2611 | 1.69 | ||
| 5 | Octanal | 124-13-0 | 1005 | 358 | 1.40 | |
| 6 | Hexanal-M | 66-25-1 | 793 | 204 | 1.26 | grassy |
| Hexanal-D | 66-25-1 | 793 | 204 | 1.56 | ||
| 7 | Pentanal-D | 110-62-3 | 695 | 163 | 1.421 | grassy, vegetable |
| Pentanal-M | 110-62-3 | 694. | 163 | 1.19 | ||
| 8 | 2-methylbutanal | 96-17-3 | 665 | 154 | 1.40 | spicy |
| 9 | 3-methylbutanal | 590-86-3 | 642 | 148 | 1.41 | nuts |
| 10 | Butanal | 123-72-8 | 545 | 122 | 1.28 | herbaceous, spicy |
| 11 | 2-Methyl-2-propenal | 78-85-3 | 553 | 124 | 1.22 | |
| Esters (11) | ||||||
| 1 | Linalyl acetate | 115-95-7 | 1396 | 920 | 1.22 | floral, fruity |
| 2 | dihydro-2(3h)-furanone-M | 96-48-0 | 917 | 278 | 1.08 | |
| dihydro-2(3h)-furanone-D | 96-48-0 | 916 | 277 | 1.30 | ||
| 3 | Propyl butanoate | 105-66-8 | 895 | 259 | 1.26 | |
| 4 | butyl propanoate | 590-01-2 | 907 | 270 | 1.29 | |
| 5 | 2-Methylbutanol acetate | 624-41-9 | 879 | 250 | 1.32 | |
| 6 | Ethyl Acetate | 141-78-6 | 604 | 137 | 1.34 | fruity, sweet |
| 7 | Butyl acetate | 123-86-4 | 805 | 210 | 1.24 | |
| 8 | Propyl acetate | 109-60-4 | 707 | 168 | 1.48 | |
| 9 | Ethyl 3-methylbutanoate | 108-64-5 | 846 | 232 | 1.25 | |
| 10 | ethyl propanoate | 105-37-3 | 704 | 167 | 1.45 | |
| 11 | ethyl 2-hydroxypropanoate | 97-64-3 | 808 | 212 | 1.14 | |
| Alcohols (9) | ||||||
| 1 | Linalool-M | 78-70-6 | 1108 | 507 | 1.22 | floral, citrus |
| Linalool-D | 78-70-6 | 1106 | 503 | 1.70 | ||
| 2 | 1.8-Cineole | 470-82-6 | 1025 | 387 | 1.29 | camphorated, coolness |
| 3 | oct-1-en-3-ol | 3391-86-4 | 981 | 333 | 1.16 | |
| 4 | 2,3-Butanediol | 513-85-9 | 780 | 197 | 1.37 | |
| 5 | ethanol | 64-17-5 | 451 | 96 | 1.13 | |
| 6 | 1-Propanethiol | 107-03-9 | 625 | 143 | 1.37 | |
| 7 | 2-methylbutan-1-ol | 137-32-6 | 742 | 182 | 1.47 | |
| 8 | Methanedithiol | 6725-64-0 | 736 | 179 | 1.04 | |
| 9 | pentan-1-ol- | 71-41-0 | 761 | 190 | 1.25 | |
| Ketones (5) | ||||||
| 1 | methyl-5-hepten-2-one | 110-93-0 | 992 | 342 | 1.18 | |
| 2 | dihydro-2-methyl-3(2H)-furanone-D | 3188-00-9 | 802 | 208 | 1.42 | nuts |
| dihydro-2-methyl-3(2H)-furanone-M | 3188-00-9 | 801 | 208 | 1.07 | ||
| 3 | 3-hydroxybutan-2-one | 513-86-0 | 709 | 169 | 1.33 | creamy, fatty |
| 4 | 2-Butanone | 78-93-3 | 579 | 131 | 1.25 | |
| 5 | acetone | 67-64-1 | 490 | 107 | 1.12 | spicy |
| Acids (3) | ||||||
| 1 | propanoic acid | 79-09-4 | 689 | 160 | 1.11 | |
| 2 | acetic acid | 64-19-7 | 580 | 131 | 1.16 | |
| 3 | butanoic acid | 107-92-6 | 813 | 214 | 1.16 | |
| Others (6) | ||||||
| 1 | 2-methyl-3-(methylthio)furan-M | 63012-97-5 | 947 | 303 | 1.11 | meaty, garlic odor |
| 2-methyl-3-(methylthio)furan-D | 63012-97-5 | 948 | 304 | 1.15 | ||
| 2 | Anethol | 104461 | 1453 | 1002 | 1.21 | aniseed |
| 3 | 2-n-Butylfuran | 4466244 | 875 | 248 | 1.18 | |
| 4 | dimethyl trisulfide | 3658808 | 958 | 313 | 1.30 | |
| 5 | Diallyl sulfide | 592881 | 851 | 235 | 1.12 | |
| 6 | 2,5-Dimethylfuran | 625865 | 694 | 162 | 1.03 | caramel, nuts |
Disclaimer/Publisher’s Note: The statements, opinions and data contained in all publications are solely those of the individual author(s) and contributor(s) and not of MDPI and/or the editor(s). MDPI and/or the editor(s) disclaim responsibility for any injury to people or property resulting from any ideas, methods, instructions or products referred to in the content. |
© 2024 by the authors. Licensee MDPI, Basel, Switzerland. This article is an open access article distributed under the terms and conditions of the Creative Commons Attribution (CC BY) license (https://creativecommons.org/licenses/by/4.0/).
Share and Cite
Wang, Q.; Du, R.; Wang, Y.; Zhang, S.; Wang, L.; Wang, L. Characterization and Differentiation of Flavor Profile of 12 Air-Dried Yak Meat Products Using GC–IMS and Multivariate Analysis. Foods 2024, 13, 2626. https://doi.org/10.3390/foods13162626
Wang Q, Du R, Wang Y, Zhang S, Wang L, Wang L. Characterization and Differentiation of Flavor Profile of 12 Air-Dried Yak Meat Products Using GC–IMS and Multivariate Analysis. Foods. 2024; 13(16):2626. https://doi.org/10.3390/foods13162626
Chicago/Turabian StyleWang, Qiuyu, Rongsheng Du, Yuqi Wang, Shulin Zhang, Linlin Wang, and Lina Wang. 2024. "Characterization and Differentiation of Flavor Profile of 12 Air-Dried Yak Meat Products Using GC–IMS and Multivariate Analysis" Foods 13, no. 16: 2626. https://doi.org/10.3390/foods13162626
APA StyleWang, Q., Du, R., Wang, Y., Zhang, S., Wang, L., & Wang, L. (2024). Characterization and Differentiation of Flavor Profile of 12 Air-Dried Yak Meat Products Using GC–IMS and Multivariate Analysis. Foods, 13(16), 2626. https://doi.org/10.3390/foods13162626
