Modulation of Aromatic Amino Acid Metabolism by Indigenous Non-Saccharomyces Yeasts in Croatian Maraština Wines
Abstract
1. Introduction
2. Materials and Methods
2.1. Chemicals
2.2. Indigenous Non-Saccharomyces Yeast
2.3. Primary Grape Processing
2.4. Fermentation Procedure and Sampling
2.5. UHPLC-MS/MS Analysis
2.6. Statistical Analysis
3. Results and Discussion
3.1. Extracellular Metabolic Profile of Yeast Non-Saccharomyces Isolates in Maraština Wines Produced by Different Inoculation Practices
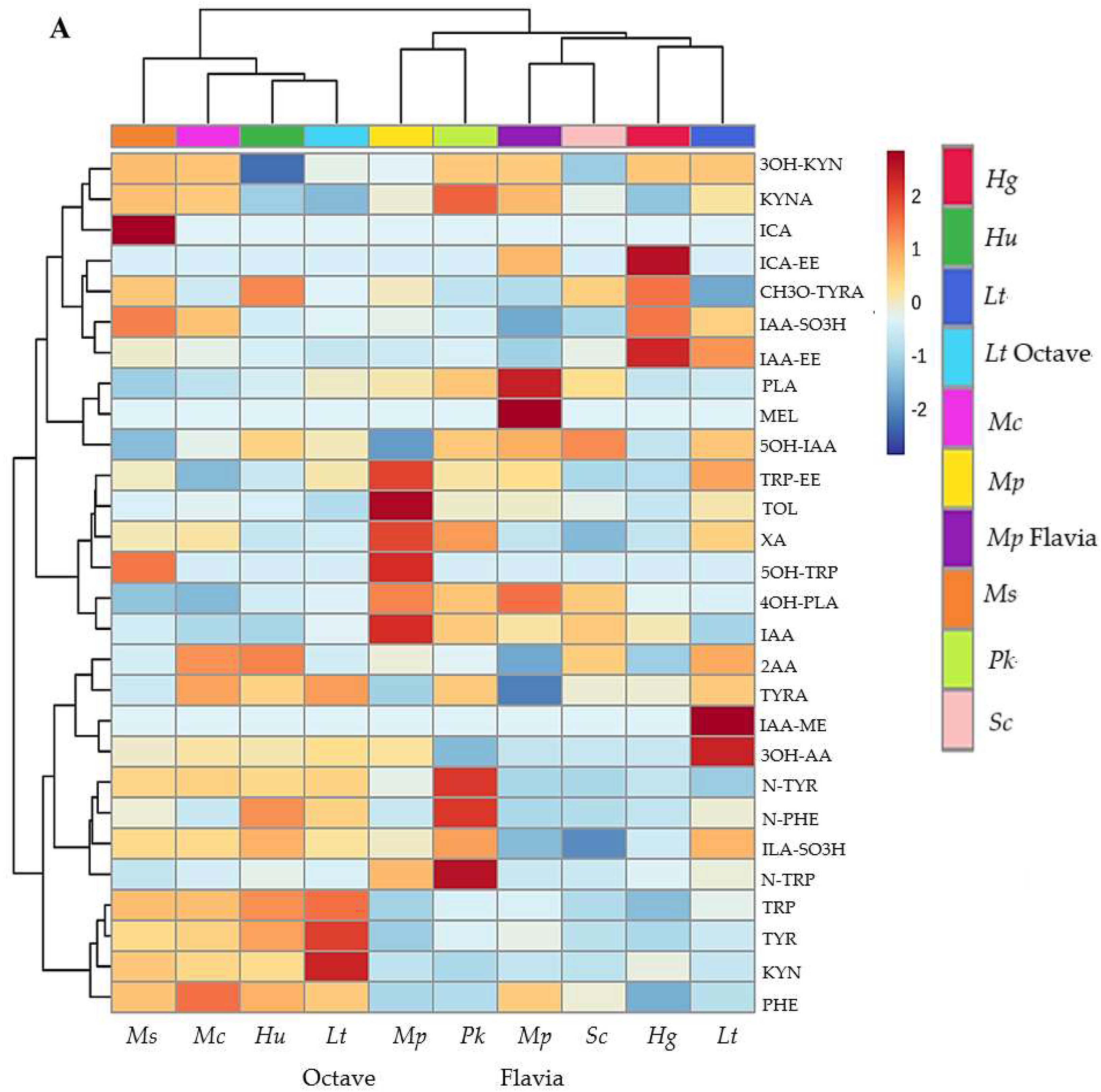
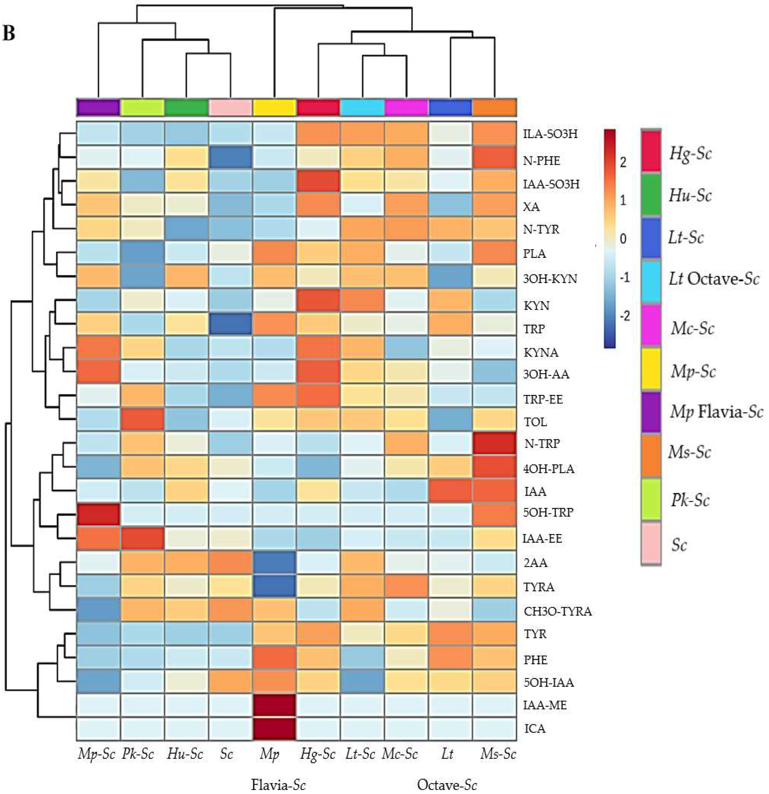
3.2. Multivariant Analysis
4. Conclusions
Supplementary Materials
Author Contributions
Funding
Institutional Review Board Statement
Informed Consent Statement
Data Availability Statement
Acknowledgments
Conflicts of Interest
References
- Fleet, G. Yeast interactions and wine flavour. Int. J. Food Microbiol. 2003, 86, 11–22. [Google Scholar] [CrossRef] [PubMed]
- Bell, S.-J.; Henschke, P.A. Implications of nitrogen nutrition for grapes, fermentation and wine. Aust. J. Grape Wine Res. 2005, 11, 242–295. [Google Scholar] [CrossRef]
- Engin, A. Wine Flavor and Tryptophan. In Tryptophan Metabolism: Implications for Biological Processes, Health and Disease; Molecular and Integrative Toxicology, 1st ed.; Engin, A., Engin, A.B., Eds.; Springer International Publishing: Cham, Switzerland, 2015; pp. 361–366. [Google Scholar]
- Crépin, L.; Nidelet, T.; Sanchez, I.; Dequin, S.; Camarasa, C. Sequential use of nitrogen compounds by Saccharomyces cerevisiae during wine fermentation: A model based on kinetic and regulation characteristics of nitrogen permeases. Appl. Environ. Microbiol. 2012, 78, 8102–8111. [Google Scholar] [CrossRef] [PubMed]
- Sprenger, J.; Hardeland, R.; Fuhrberg, B.; Han, S.Z. Melatonin and other 5-methoxylated indoles in yeast: Presence in high concentrations and dependence on tryptophan availability. Cytologia 1999, 64, 209–213. [Google Scholar] [CrossRef]
- Rodríguez-Naranjo, M.I.; Torija, M.J.; Mas, A.; Cantos-Villar, E.; García-Parrilla, M.C. Production of melatonin by Saccharomyces strains under growth and fermentation conditions. J. Pineal Res. 2012, 53, 219–224. [Google Scholar] [CrossRef]
- Liang, Z.; Fang, Z.; Pai, A.; Luo, J.; Gan, R.; Gao, Y.; Zhang, P. Glycosidically bound aroma precursors in fruits: A comprehensive review. Crit. Rev. Food Sci. Nutr. 2022, 62, 215–243. [Google Scholar] [CrossRef]
- Milanović, V.; Cardinali, F.; Boban, A.; Gajdoš Kljusurić, J.; Osimani, A.; Aquilanti, L.; Garofalo, C.; Budić-Leto, I. White grape variety Maraština as a promising source of non-Saccharomyces yeasts intended as starter cultures. Food Biosci. 2023, 55, 103033. [Google Scholar] [CrossRef]
- Jolly, N.P.; Varela, C.; Pretorius, I.S. Not your ordinary yeast: Non-Saccharomyces yeasts in wine production uncovered. FEMS Yeast Res. 2014, 14, 215–237. [Google Scholar] [CrossRef]
- García, V.; Vásquez, H.; Fonseca, F.; Manzanares, P.; Viana, F.; Martínez, C.; Ganga, M.A. Effects of using mixed wine yeast cultures in the production of Chardonnay wines. Rev. Argent. Microbiol. 2010, 42, 226–229. [Google Scholar]
- Belda, I.; Ruiz, J.; Esteban-Fernández, A.; Navascués, E.; Marquina, D.; Santos, A.; Moreno-Arribas, M.-V. Microbial contribution to Wine aroma and its intended use for Wine quality improvement. Molecules 2017, 22, 189. [Google Scholar] [CrossRef]
- Vejarano, R.; Gil-Calderón, A. Commercially Available Non-Saccharomyces Yeasts for Winemaking: Current Market, Advantages over Saccharomyces, Biocompatibility, and Safety. Fermentation 2021, 7, 171. [Google Scholar] [CrossRef]
- Álvarez-Fernández, M.A.; Fernandez-Cruz, E.; García Parrilla, M.C.; Troncoso, A.M.; Mattivi, F.; Vrhovsek, U.; Arapitsas, P. Saccharomyces cerevisiae and Torulaspora delbrueckii intra- and extra-cellular aromatic amino acids metabolism. J. Agric. Food Chem. 2019, 67, 7942–7953. [Google Scholar] [CrossRef] [PubMed]
- Swiegers, J.H.; Bartowsky, E.J.; Henschke, P.A.; Pretorius, I.S. Yeast and bacterial modulation of wine aroma and flavour. Aust. J. Grape Wine Res. 2005, 11, 139–173. [Google Scholar] [CrossRef]
- Álvarez-Fernández, M.A.; Carafa, I.; Vrhovsek, U.; Arapitsas, P. Modulating Wine Aromatic Amino Acid Catabolites by Using Torulaspora delbrueckii in Sequentially Inoculated Fermentations or Saccharomyces Cerevisiae Alone. Microorganisms 2020, 8, 1349. [Google Scholar] [CrossRef] [PubMed]
- Hoenicke, K.; Simat, T.J.; Steinhart, H.; Christoph, N.; Geßner, M.; Köhler, H.-J. “Untypical aging off-flavor” in wine: Formation of 2-aminoacetophenone and evaluation of its influencing factors. Anal. Chim. Acta 2002, 458, 29–37. [Google Scholar] [CrossRef]
- Fernández-Cruz, E.; Alvarez-Fernández, M.A.; Valero, E.; Troncoso, A.M.; García-Parrilla, M.C. Melatonin and derived tryptophan metabolites produced during alcoholic fermentation by different yeast strains. Food Chem. 2016, 217, 431–437. [Google Scholar] [CrossRef]
- Fernández-Cruz, E.; Cerezo, A.B.; Cantos-Villar, E.; Troncoso, A.M.; García-Parrilla, M.C. Time course of l-tryptophan metabolites when fermenting natural grape musts: Effect of inoculation treatments and cultivar on the occurrence of melatonin and related indolic compounds. Aust. J. Grape Wine Res. 2018, 25, 92–100. [Google Scholar] [CrossRef]
- González, B.; Vázquez, J.; Morcillo-Parra, M.A.; Mas, A.; Torija, M.-J.; Beltran, G. The production of aromatic alcohols in non-Saccharomyces wine yeast is modulated by nutrient availability. Food Microbiol. 2018, 74, 64–74. [Google Scholar] [CrossRef]
- Yılmaz, C.; Gökmen, V. Formation of amino acid derivatives in white and red wines during fermentation: Effects of non-Saccharomyces yeasts and Oenococcus oeni. Food Chem. 2021, 343, 128415. [Google Scholar] [CrossRef]
- Arapitsas, P.; Guella, G.; Mattivi, F. The impact of SO2 on wine flavanols and indoles in relation to wine style and age. Sci. Rep. 2018, 8, 858. [Google Scholar] [CrossRef]
- Anesi, A.; Berding, K.; Clarke, G.; Stanton, C.; Cryan, J.F.; Caplice, N.; Ross, R.P.; Doolan, A.; Vrhovsek, U.; Mattivi, F. Metabolomic Workflow for the Accurate and High-Throughput Exploration of the Pathways of Tryptophan, Tyrosine, Phenylalanine, and Branched-Chain Amino Acids in Human Biofluids. J. Proteome Res. 2022, 21, 1262–1275. [Google Scholar] [CrossRef] [PubMed]
- MetaboAnalyst 5.0. Available online: https://www.metaboanalyst.ca/MetaboAnalyst/ModuleView.xhtml (accessed on 6 July 2024).
- Basu, S.; Duren, W.; Evans, C.R.; Burant, C.F.; Michailidis, G.; Karnovsky, A. Sparse network modeling and metscape-based visualization methods for the analysis of large-scale metabolomics data. Bioinformatics 2017, 33, 1545–1553. [Google Scholar] [CrossRef] [PubMed]
- Dei Cas, M.; Vigentini, I.; Vitalini, S.; Laganaro, A.; Iriti, M.; Paroni, R.; Foschino, R. Tryptophan Derivatives by Saccharomyces cerevisiae EC1118: Evaluation, Optimization, and Production in a Soybean-Based Medium. Int. J. Mol. Sci. 2021, 22, 472. [Google Scholar] [CrossRef] [PubMed]
- Erhardt, S.; Olsson, S.K.; Engberg, G. Pharmacological Manipulation of Kynurenic Acid. CNS Drugs 2009, 23, 91–101. [Google Scholar] [CrossRef] [PubMed]
- Rongvaux, A.; Andris, F.; Van Gool, F.; Leo, O. Reconstructing eukaryotic NAD metabolism. BioEssays 2003, 25, 683–690. [Google Scholar] [CrossRef]
- Gutiérrez-Gamboa, G.; Carrasco-Quiroz, M.; Martínez-Gil, A.M.; Pérez-Alvarez, E.P.; Garde-Cerdán, T.; Moreno-Simunovic, Y. Grape and wine amino acid composition from Carignan noir grapevines growing under rainfed conditions in the Maule Valley, Chile: Effects of location and rootstock. Food Res. Int. 2018, 105, 344–352. [Google Scholar] [CrossRef]
- Gutiérrez-Gamboa, G.; Portu, J.; López, R.; Santamaría, P.; Garde-Cerdán, T. Effects of a combination of elicitation and precursor feeding on grape amino acid composition through foliar applications to Garnacha vineyard. Food Chem. 2018, 244, 159–163. [Google Scholar] [CrossRef]
- Lovelace, M.D.; Varney, B.; Sundaram, G.; Lennon, M.J.; Lim, C.K.; Jacobs, K.; Brew, B.J. Recent evidence for an expanded role of the kynurenine pathway of tryptophan metabolism in neurological diseases. Neuropharmacology 2017, 112, 373–388. [Google Scholar] [CrossRef]
- Turska, M.; Rutyna, R.; Paluszkiewicz, M.; Terlecka, P.; Dobrowolski, A.; Pelak, J.; Turski, M.P.; Muszyńska, B.; Dabrowski, W.; Kocki, T.; et al. Presence of kynurenic acid in alcoholic beverages—Is this good news, or bad news? Med. Hypotheses 2018, 122, 200–205. [Google Scholar] [CrossRef]
- Lugo-Huitrón, R.; Muñiz, P.U.; Pineda, B.; Pedraza-Chaverrí, J.; Ríos, C.; Pérez-de la Cruz, V. Quinolinic acid: An endogenous neurotoxin with multiple targets. Oxid. Med. Cell Longev. 2013, 2013, 104024. [Google Scholar] [CrossRef]
- Hogan, K.L.; Leiske, D.; Salisbury, C.M. Characterization of N-Acetyl-Tryptophan Degradation in Protein Therapeutic Formulations. J. Pharm. Sci. 2017, 106, 3499–3506. [Google Scholar] [CrossRef] [PubMed]
- Zhang, Z.; Yu, Z.; Wang, J.; Yu, Y.; Li, L.; Sun, P.; Fan, X.; Xu, Q. Metabolic engineering of Escherichia coli for efficient production of L-5-hydroxytryptophan from glucose. Microb. Cell Fact. 2022, 21, 198. [Google Scholar] [CrossRef] [PubMed]
- Gil, C.; Gómez-Cordovés, C. Tryptophol content of young wines made from Tempranillo, Garnacha, Viura and Airén grapes. Food Chem. 1986, 22, 59–65. [Google Scholar] [CrossRef]
- Tudela, R.; Ribas-Agustí, A.; Buxaderas, S.; Riu-Aumatell, M.; Castellari, M.; López-Tamames, E. Ultrahigh-Performance Liquid Chromatography (UHPLC)–Tandem Mass Spectrometry (MS/MS) Quantification of Nine Target Indoles in Sparkling Wines. J. Agric. Food Chem. 2016, 64, 4772–4776. [Google Scholar] [CrossRef] [PubMed]
- Mercolini, L.; Mandrioli, R.; Raggi, M.A. Content of Melatonin and Other Antioxidants in Grape-Related Foodstuffs: Measurement Using a MEPS-HPLC-F 295 Method. J. Pineal Res. 2012, 53, 21–28. [Google Scholar] [CrossRef] [PubMed]
- Moreno-Arribas, M.V.; Polo, M.C. Amino Acids and Biogenic Amines. In Wine Chemistry and Biochemistry, 1st ed.; Moreno-Arribas, M.V., Polo, M.C., Eds.; Springer: New York, NY, USA, 2009; pp. 163–189. [Google Scholar]
- Mas, A.; Guillamon, J.M.; Torija, M.J.; Beltran, G.; Cerezo, A.B.; Troncoso, A.M.; Garcia-Parrilla, M.C. Bioactive compounds derived from the yeast metabolism of aromatic amino acids during alcoholic fermentation. Biomed Res. Int. 2014, 2014, 898045. [Google Scholar] [CrossRef]
- Simat, T.J.; Hoenicke, K.; Gessner, M.; Christoph, N. Metabolism of tryptophan and indole-3-acetic acid formation during vinification and its influence on the formation of 2-aminoacetophenone. Mitt. Klosterneuburg 2004, 54, 43–55. [Google Scholar]
- Maslov, L.; Jeromel, A.; Herjavec, S.; Korenika, A.M.J.; Mihaljević, Ž.M.; Plavša, T. Indole-3-acetic acid and tryptophan in Istrian Malvasia grapes and wine. J. Agric. Food Environ. 2011, 9, 4. [Google Scholar]
- Contreras, A.; Hidalgo, C.; Henschke, P.A.; Chambers, P.J.; Curtin, C.; Varela, C. Evaluation of non-Saccharomyces yeasts for the reduction of alcohol content in wine. Appl. Environ. Microbiol. 2014, 80, 1670–1678. [Google Scholar] [CrossRef]
- Scutarașu, E.C.; Luchian, C.E.; Cioroiu, I.B.; Trincă, L.C.; Cotea, V.V. Increasing Amino Acids Content of White Wines with Enzymes Treatments. Agronomy 2022, 12, 1406. [Google Scholar] [CrossRef]
- Boban, A.; Milanović, V.; Veršić Bratinčević, M.; Botta, C.; Ferrocino, I.; Cardinali, F.; Ivić, S.; Rampanti, G.; Budić-Leto, I. Spontaneous fermentation of Maraština wines: The correlation between autochthonous mycobiota and phenolic compounds. Food Res. Int. 2024, 180, 114072. [Google Scholar] [CrossRef] [PubMed]
- del Rio, B.; Fernandez, M.; Redruello, B.; Ladero, V.; Alvarez, M.A. New insights into the toxicological effects of dietary biogenic amines. Food Chem. 2024, 435, 137558. [Google Scholar] [CrossRef] [PubMed]
- Kradolfer, P.; Niederberger, P.; Htitter, R. Tryptophan Degradation in Saccharomyces cerevisiae: Characterization of Two Aromatic Aminotransferases. Arch. Microbiol. 1982, 133, 242–248. [Google Scholar] [CrossRef] [PubMed]
- Šimon, S.; Maletić, E.; Karoglan-Kontić, J.; Crespan, M.; Schneider, A.; Pejic, I. Cv. Maraština—A New Member of Malvasia Group. II Simposio Internazionale “Malvasie del Mediterraneo”. 2007. Available online: https://www.bib.irb.hr/350268 (accessed on 12 September 2024).




| Compound (Abbreviation) | Grape Juice | T | Yeast | |||||||||
|---|---|---|---|---|---|---|---|---|---|---|---|---|
| M. chrysoperlae K-11 | M.sinensis/ shanxiensis P-7 | M. pulcherrima K-6 | L. thermotolerans P-25 | H. uvarum Z-7 | H. guilliermondii N-29 | P. kluyveri Z-3 | S. cerevisiae EC 1118 | L. thermotolerans Octave | M. pulcherrima Flavia | |||
| Tyrosol (TYR-OH) | nd | m | nd | nd | nd | nd | nd | nd | nd | nd | nd | nd |
| s | nd | nd | nd | nd | nd | nd | nd | nd | nd | |||
| Tryptophol sulfonated (TOL-SO3H) | nd | m | nd | nd | nd | nd | nd | nd | nd | nd | nd | nd |
| s | nd | nd | nd | nd | nd | nd | nd | nd | nd | |||
| 3-hydroxykynurenine (3OH-KYN) | 6.90 ± 0.32 | m | 6.38 ± 0.18 ab | 6.57 ± 0.07 b | 6.20 ± 0.05 ab | 6.35 ± 0.32 ab | nd | 6.31 ± 0.12 ab | 6.30 ± 0.25 ab | 6.25 ± 0.09 ab | 6.38 ± 0.12 ab | 6.24 ± 0.03 ab |
| s | 6.16 ± 0 a | 6.48 ± 0.02 ab | 6.31 ± 0.15 ab | 6.17 ± 0.01 a | 6.49 ± 0.04 ab | 6.40 ± 0.01 ab | nd | nd | 6.26 ± 0.1 ab | |||
| L-Tyrosine (TYR) | 1932.87 ± 810.14 | m | 178.46 ± 26.77 bcdef | 170.24 ± 20.14 abcde | 50.37 ± 1.34 a | 94.39 ± 22.56 abcd | 222.52 ± 14.16 ef | 64.1 ± 23.19 ab | 108.65 ± 18.82 abcde | 78.20 ± 35.43 abc | 300.94 ± 9.49 f | 194.94 ± 42.76 cdef |
| s | 131.66 ± 23.52 abcde | 151.52 ± 48.69 abcde | 161.60 ± 118.28 abcd | 117.92 ± 43.10 abcde | 78.21 ± 21.13 abc | 155.35 ± 27.08 abcde | 83.26 ± 15.05 abcd | 208.7 ± 78.54 def | 201.1 ± 6.46 cdef | |||
| Tyramine (TYRA) | 5.82 ± 3.13 | m | 1.95 ± 1.01 b | 1.47 ± 0.51 ab | 0.65 ± 0.21 ab | 1.66 ± 0.49 b | 1.59 ± 0.06 b | 1.26 ± 0.51 ab | 1.67 ± 0.32 b | 1.80 ± 0.21 b | 1.98 ± 0.26 b | nd |
| s | 1.67 ± 1.06 b | 1.97 ± 0.19 b | 0.97 ± 0.75 ab | 1.56 ± 0.29 ab | 1.12 ± 0.20 ab | 1.68 ± 0.09 b | 1.34 ± 0.31 ab | 1.62 ± 0.39 b | 0.13 ± 0.09 a | |||
| 3-metoxy-p-tyramine (CH3O-TYRA) | 34.41 ± 9.71 | m | 16.72 ± 3.85 a | 17.22 ± 8.72 a | 13.83 ± 6.93 a | 6.50 ± 2.18 a | 21.05 ± 5.61 a | 22.17 ± 11.75 a | 9.60 ± 5.16 a | 16.5 ± 8.83 a | 11.73 ± 2.44 a | 10.4 ± 4.68 a |
| s | 8.41 ± 6.37 a | 5.68 ± 3.57 a | 2.36 ± 0.83 a | 15.54 ± 3.45 a | 13.70 ± 16.61 a | 8.26 ± 7.37 a | 15.01 ± 3.97 a | 10.17 ± 8.04 a | 17.51 ± 7.11 a | |||
| 5-hydroxy-L-tryptophan (5OH-TRP) | 1.47 ± 0.03 | m | nd | 0.71 ± 0.00 a | 0.68 ± 0.01 a | nd | nd | nd | nd | nd | nd | nd |
| s | nd | 0.67 ± 0.03 a | 0.67 ± 0.02 a | nd | nd | nd | nd | nd | nd | |||
| L-phenylalanine (PHE) | 2997.55 ± 1037.42 | m | 203.04 ± 47.49 bcde | 158.30 ± 42.98 abcde | 74.99 ± 16.71 a | 108.78 ± 23.38 abc | 169.96 ± 29.60 abcd | 68.33 ± 10.59 a | 119.24 ± 20.14 abc | 118.93 ± 50.64 abc | 247.78 ± 54.98 de | 152.69 ± 48.59 abcd |
| s | 160.94 ± 23.18 abcde | 209.37 ± 69.79 cde | 121.09 ± 24.13 abc | 113.07 ± 38.82 abc | 119.82 ± 29.61 abc | 210.52 ± 11.05 cde | 93.99 ± 12.80 ab | 246.52 ± 42.09 de | 272.88 ± 23.1 e | |||
| L-Kynurenine (KYN) | 3.30 ± 0.68 | m | 4.69 ± 2.27 ab | 5.34 ± 0.68 b | 1.26 ± 0.18 a | 2.17 ± 0.13 ab | 4.49 ± 1.30 ab | 2.88 ± 1.11 ab | 1.73 ± 0.24 ab | 1.21 ± 0.06 a | 10.62 ± 5.00 c | 1.40 ± 0.06 ab |
| s | 1.51 ± 0.44 ab | 1.27 ± 0.09 ab | 1.97 ± 0.39 ab | 2.08 ± 0.50 ab | 1.48 ± 0.46 ab | 2.27 ± 0.46 ab | 1.59 ± 0.05 ab | 1.91 ± 0.11 ab | 1.55 ± 0.19 ab | |||
| 3-hydroxyanthranilic acid (OH-ANT) | nd | m | 65.66 ± 7.94 abc | 58.24 ± 1.70 abc | 64.56 ± 2.62 abc | 69.5 ± 31.03 abc | 43.09 ± 14.98 abc | 34.52 ± 5.91 ab | 38.54 ± 4.36 abc | 34.55 ± 3.33 ab | 62.62 ± 5.84 abc | 33.92 ± 4.05 ab |
| s | 56.24 ± 52.21 abc | 27.27 ± 0.62 a | 87.01 ± 21.91 bc | 81.99 ± 16.99 bc | 42.01 ± 28.17 abc | 89.76 ± 6.51 c | 44.91 ± 5.72 abc | 48.53 ± 0.81 abc | 42.28 ± 12.62 abc | |||
| 5-hydroxyindole-3-acetic acid (5OH-IAA) | 2.39 ± 1.33 | m | 1.14 ± 0.39 a | 1.13 ± 0.23 a | 1.23 ± 0.32 a | 1.36 ± 0.57 a | 1.32 ± 0.14 a | 1.03 ± 0.38 a | 1.36 ± 0.46 a | 1.52 ± 0.35 a | 1.22 ± 0.35 a | 1.43 ± 0.27 a |
| s | 1.12 ± 0.55 a | 1.25 ± 0.21 a | nd | nd | 1.11 ± 0.57 a | 1.71 ± 0.13 a | 1.07 ± 0.23 a | 1.18 ± 0.01 a | 1.66 ± 0.59 a | |||
| L-tryptophan (TRP) | 2124.93 ± 616.84 | m | 0.06 ± 0.01 a | 0.06 ± 0.01 a | 0.02 ± 0.00 a | 0.04 ± 0.01 a | 0.07 ± 0.02 a | 0.02 ± 0.01 a | 0.04 ± 0.01 a | 0.03 ± 0.01 a | 0.08 ± 0.01 a | 0.07 ± 0.04 a |
| s | 48.37 ± 11.39 ab | 49.14 ± 18.58 ab | 64.89 ± 42.28 b | 52.02 ± 16.30 b | 58.54 ± 31.45 b | 66.64 ± 9.28 b | 41.72 ± 9.46 ab | 75.03 ± 37.83 b | 81.38 ± 3.35 b | |||
| L-Tryptophan-d5 (TRP-d5) | 1183.84 ± 267.28 | m | 1539.45 ± 26.37 a | 1551.87 ± 56.06 a | 1560.72 ± 31.34 a | 1582.93 ± 44.96 a | 1518.71 ± 1.86 a | 1516.34 ± 13.27 a | 1597.63 ± 42.92 a | 1298.32 ± 355.5 a | 1494.93 ± 59.29 a | 1269.55 ± 582.76 a |
| s | 1515.22 ± 75.64 a | 1460.44 ± 12.47 a | 1548.41 ± 39.88 a | 1559.78 ± 45.44 a | 1477.84 ± 115.91 a | 1616.09 ± 101.90 a | 1537.51 ± 18.79 a | 1430.72 ± 63.17 a | 1344.15 ± 322.81 a | |||
| Xanturenic acid (XA) | 13.41 ± 5.89 | m | 9.89 ± 1.44 abc | 9.43 ± 1.66 abc | 17.12 ± 2.00 d | 11.21 ± 3.44 abcd | 6.57 ± 1.25 ab | 6.51 ± 1.90 ab | 13.72 ± 4.95 cd | 5.23 ± 2.12 a | 7.13 ± 0.57 abc | 6.41 ± 3.16 ab |
| s | 12.9 ± 1.53 bcd | 17.48 ± 2.22 d | 11.23 ± 2.19 abcd | 11.27 ± 2.28 bcd | 12.99 ± 2.10 bcd | 13.68 ± 2.42 cd | 8.74 ± 0.35 abc | 5.53 ± 0.29 a | 7.40 ± 0.35 abc | |||
| 5-hydroxytryptohol (5OH-IET) | nd | m | nd | nd | nd | nd | nd | nd | nd | nd | nd | nd |
| s | nd | nd | nd | nd | nd | nd | nd | nd | nd | |||
| Kyunurenic acid (KYNA) | 3.29 ± 2.54 | m | 135.15 ± 13.11 abc | 139.36 ± 17.84 abc | 113.05 ± 0.58 abc | 122.82 ± 57.13 abc | 78.42 ± 58.25 ab | 73.95 ± 22.11 a | 171.77 ± 23.31 abcd | 107.85 ± 58.80 ab | 69.53 ± 24.87 a | 170.28 ± 71.33 abcd |
| s | 96.79 ± 17.91 ab | 139.73 ± 30.89 abc | 299.93 ± 83.61 d | 244.63 ± 66.65 cd | 84.96 ± 21.59 ab | 303.24 ± 13.00 d | 211.82 ± 47.43 bcd | 155.12 ± 10.63 abc | 141 ± 37.63 abc | |||
| Indole-3-lactic acid-sulfonated (ILA-SO3H) | 5.09 ± 4.96 | m | 3.02 ± 0.23 a | 3.53 ± 1.72 a | 2.80 ± 0.15 a | 3.27 ± 0.66 a | 3.29 ± 1.15 a | 2.52 ± 0.95 a | 3.38 ± 0.68 a | 1.77 ± 0.12 a | 2.94 ± 0.83 a | 2.07 ± 0.54 a |
| s | 3.17 ± 0.63 a | 3.36 ± 1.03 a | 2.23 ± 1.31 a | 3.26 ± 1.79 a | 2.08 ± 1.32 a | 4.68 ± 2.41 a | 1.83 ± 1.17 a | 2.3 ± 0.30 a | 1.95 ± 0.43 a | |||
| Indole-3-acetic acid-sulfonated (IAA-SO3H) | 2.37 ± 1.71 | m | 1.59 ± 0.61 a | 1.98 ± 0.32 a | 1.33 ± 0.53 a | 1.51 ± 0.91 a | 1.08 ± 0.68 a | 2.03 ± 0.70 a | 0.95 ± 1.19 a | 1.03 ± 0.07 a | 1.04 ± 0.99 a | 0.34 ± 0.33 a |
| s | 1.17 ± 0.28 a | 1.46 ± 0.44 a | 1.18 ± 0.21 a | 1.34 ± 0.81 a | 1.20 ± 0.39 a | 1.84 ± 0.62 a | 0.56 ± 0.12 a | 0.98 ± 0.73 a | 1.03 ± 0.19 a | |||
| L-Tryptophan ethyl ester (TRP-EE) | nd | m | 10.46 ± 1.26 a | 9.32 ± 1.42 a | 16.70 ± 1.58 a | 13.07 ± 3.76 a | 7.08 ± 1.67 a | 6.20 ± 1.55 a | 9.98 ± 2.35 a | 10.29 ± 5.70 a | 9.81 ± 0.68 a | 10.48 ± 5.70 a |
| s | 10.61 ± 7.23 a | 8.25 ± 1.16 a | 13.74 ± 4.62 a | 14.61 ± 5.12 a | 7.36 ± 4.56 a | 14.94 ± 1.75 a | 12.76 ± 0.71 a | 11.34 ± 1.45 a | 14.08 ± 0.14 a | |||
| Indole 3-lactic acid (ILA) | nd | m | nd | nd | nd | nd | nd | nd | nd | nd | nd | nd |
| s | nd | nd | nd | nd | nd | nd | nd | nd | nd | |||
| 3-(4-hydroxyphenyl) lactic acid (4 OH-PLA) | 3.73 ± 1.18 | m | 32.08 ± 2.64 a | 25.95 ± 4.10 a | 99.44 ± 6.04 a | 50.74 ± 6.23 a | 55.28 ± 27.67 a | 52.44 ± 31.92 a | 79.45 ± 25.71 a | 90.16 ± 48.26 a | 51.24 ± 0.78 a | 104.97 ± 43.65 a |
| s | 80.41 ± 10.92 a | 103.83 ± 6.28 a | 58.55 ± 22.96 a | 75.03 ± 31.54 a | 84.16 ± 29.81 a | 59.12 ± 11.16 a | 87.96 ± 9.38 a | 86.14 ± 11.39 a | 70.88 ± 48.96 a | |||
| N-acetyl-L-tyrosine (N-TYR) | 4.88 ± 0.92 | m | 410.54 ± 42.29 abcd | 397.13 ± 130.23 abcd | 257.89 ± 84.41 abc | 594.20 ± 114.90 cd | 387.87 ± 104.42 abcd | 159.46 ± 2.28 ab | 753.04 ± 92.54 d | 97.57 ± 3.34 a | 404.52 ± 15.36 abcd | 97.22 ± 13.65 a |
| s | 493.64 ± 123.32 bcd | 417.82 ± 30.28 abcd | 493.29 ± 190.97 bcd | 573.47 ± 276.20 cd | 425.06 ± 239.88 abcd | 428.76 ± 109.83 abcd | 315.83 ± 4.61 abc | 454.39 ± 31.13 abcd | 301.18 ± 196.65 abc | |||
| Indole-3-carboxylic acid (ICA) | 0.32 ± 0.19 | m | nd | 0.19 ± 0.14 | nd | nd | nd | nd | nd | nd | nd | nd |
| s | nd | nd | nd | nd | nd | nd | nd | nd | 0.02 ± 0.02 | |||
| Cinnamoyl glycine (CYG) | nd | m | nd | nd | nd | nd | nd | nd | nd | nd | nd | nd |
| s | nd | nd | nd | nd | nd | nd | nd | nd | nd | |||
| N-acetyl-L-tyrosine ethyl ester (N-TYR-EE) | nd | m | nd | nd | nd | nd | nd | nd | nd | nd | nd | nd |
| s | nd | nd | nd | nd | nd | nd | nd | nd | nd | |||
| 5-methoxytryptophol (5ME-IET) | nd | m | nd | nd | nd | nd | nd | nd | nd | nd | nd | nd |
| s | nd | nd | nd | nd | nd | nd | nd | nd | nd | |||
| Melatonine (MEL) | nd | m | nd | nd | nd | nd | nd | nd | nd | nd | nd | 0.31 ± 0.23 |
| s | nd | nd | nd | nd | nd | nd | nd | nd | nd | |||
| Indole-3-ethanol (tryptophol) (TOL) | 0.41 ± 0.10 | m | 42.64 ± 2.43 b | 37.20 ± 7.72 ab | 190.13 ± 22.53 c | 63.42 ± 14.08 ab | 36.44 ± 16.4 ab | 32.07 ± 9.29 a | 77.95 ± 7.17 ab | 45.42 ± 21.40 ab | 21.79 ± 1.71 a | 54.6 ± 25.12 ab |
| s | 55.94 ± 23.25 ab | 58.09 ± 7.36 ab | 57.75 ± 20.05 ab | 60.73 ± 22.48 ab | 47.83 ± 5.83 ab | 60.88 ± 9.35 ab | 78.17 ± 3.03 b | 42.34 ± 4.79 ab | 55.14 ± 2.65 ab | |||
| Indole-3-acetic acid (IAA) | 1.78 ± 0.82 | m | 6.49 ± 0.52 ab | 5.49 ± 1.18 ab | 10.42 ± 1.73 ab | 7.23 ± 1.85 ab | 4.61 ± 0.83 a | 6.54 ± 3.91 ab | 10.34 ± 2.53 ab | 7.48 ± 2.84 ab | 8.41 ± 0.08 ab | 6.74 ± 3.10 ab |
| s | 9.23 ± 1.45 ab | 11.66 ± 1.87 b | 7.08 ± 2.81 ab | 6.88 ± 2.13 ab | 9.16 ± 2.13 ab | 8.69 ± 1.11 ab | 9.53 ± 0.98 ab | 11.77 ± 1.17 b | 6.50 ± 4.25 ab | |||
| Indole-3-propionic acid (IPA) | nd | m | nd | nd | nd | nd | nd | nd | nd | nd | nd | nd |
| s | nd | nd | nd | nd | nd | nd | nd | nd | nd | |||
| 2-aminoacetophenone (2AA) | 0.96 ± 0.7 | m | 2.26 ± 0.81 a | 0.95 ± 0.44 a | 1.85 ± 0.48 a | 2.07 ± 0.65 a | 2.37 ± 0.46 a | 0.82 ± 0.59 a | 1.06 ± 0.23 a | 1.73 ± 0.43 a | nd | nd |
| s | 1.27 ± 1 a | 1.17 ± 0.71 a | 1.67 ± 0.28 a | 1.59 ± 0.77 a | 1.63 ± 0.19 a | 1.21 ± 0.69 a | 1.62 ± 2.01 a | 1.80 ± 0.59 a | 0.67 ± 0.25 a | |||
| N-acetyl-L-tryptophan ethyl ester (N-TRP-EE) | nd | m | nd | nd | nd | nd | nd | nd | nd | nd | nd | nd |
| s | nd | nd | nd | nd | nd | nd | nd | nd | nd | |||
| Indole-3-acetic acid methyl ester (IAA-ME) | nd | m | nd | nd | nd | nd | nd | nd | nd | nd | nd | nd |
| s | nd | nd | nd | nd | nd | nd | nd | nd | 0.1 ± 0.02 | |||
| Indole-3-butyric acid (IBA) | nd | m | nd | nd | nd | nd | nd | nd | nd | nd | nd | nd |
| s | nd | nd | nd | nd | nd | nd | nd | nd | nd | |||
| N-acetyl-L-phenylalanine (N-PHE) | nd | m | 11.7 ± 1 abc | 10.20 ± 1.93 ab | 13.04 ± 1.11 abc | 14.61 ± 0.13 abc | 14.81 ± 1.64 abc | 11.17 ± 1.26 abc | 17.92 ± 2.93 abc | 7.57 ± 3.43 ab | 12.26 ± 0.13 abc | 7.27 ± 3.65 a |
| s | 19.04 ± 3.1 bc | 22.02 ± 1.35 c | 14.42 ± 6.78 abc | 17.49 ± 6.39 abc | 16.76 ± 5.30 abc | 15.67 ± 0.74 abc | 14.31 ± 1.09 abc | 14.54 ± 1.14 a | 13.33 ± 9.72 abc | |||
| Phenyllactic acid (PLA) | 12.74 ± 5.02 | m | 83.85 ± 7.14 a | 64.15 ± 22.56 a | 190.81 ± 19.41 ab | 147.28 ± 38.93 ab | 97.94 ± 31.86 a | 87.92 ± 43.36 a | 155.86 ± 37.88 ab | 139.52 ± 78.13 ab | 121.21 ± 5.32 ab | 248.40 ± 113.08 b |
| s | 137.67 ± 25.15 ab | 174.47 ± 14.94 ab | 124.98 ± 37.06 ab | 165.93 ± 86.67 ab | 129.94 ± 10.60 ab | 156.98 ± 47.7 ab | 155.53 ± 19.21 ab | 175.94 ± 21.06 ab | 174.58 ± 12.20 ab | |||
| N-acetyl-L-tryptophan (N-TRP) | 82.23 ± 58.48 | m | 263.08 ± 62.27 ab | 183.76 ± 41.87 a | 711.85 ± 59.99 bcd | 448.51 ± 248.87 abc | 339.09 ± 83.00 abc | 394.55 ± 286.28 abc | 1354.85 ± 220.49 e | 221.10 ± 96.34 a | 273.74 ± 21.52 ab | 252.31 ± 105.44 ab |
| s | 781.99 ± 275.57 cd | 1154.26 ± 94.28 de | 332.36 ± 171.93 abc | 440.95 ± 193.75 abc | 497.32 ± 197.54 abc | 309.73 ± 44.62 abc | 725.86 ± 90.17 bcd | 411.88 ± 18.93 abc | 424.69 ± 248.3 abc | |||
| Indole-3-carboxylic acid ethyl ester (ICA-EE) | nd | m | nd | nd | nd | nd | nd | 1.76 ± 0.48 | nd | nd | nd | 1.38 ± 0.62 |
| s | nd | nd | nd | nd | nd | nd | nd | nd | nd | |||
| Indole-3-acetic acid ethyl ester (IAA-EE) | 0.76 ± 0.14 | m | 0.95 ± 0.32 a | 1.11 ± 0.48 a | 0.92 ± 0.10 a | 2.12 ± 2.04 a | 1.10 ± 0.32 a | 3.06 ± 2.08 a | 1.18 ± 0.09 a | 0.97 ± 0.33 a | 0.99 ± 0.27 a | 2.9 ± 2.26 a |
| s | 1.55 ± 0.91 a | 1.13 ± 0.16 a | 1.59 ± 1.27 a | 0.83 ± 0.13 a | 0.95 ± 0.08 a | 0.91 ± 0.09 a | 1.73 ± 1.37 a | 1.10 ± 0.04 a | 0.82 ± 0.19 a | |||
Disclaimer/Publisher’s Note: The statements, opinions and data contained in all publications are solely those of the individual author(s) and contributor(s) and not of MDPI and/or the editor(s). MDPI and/or the editor(s) disclaim responsibility for any injury to people or property resulting from any ideas, methods, instructions or products referred to in the content. |
© 2024 by the authors. Licensee MDPI, Basel, Switzerland. This article is an open access article distributed under the terms and conditions of the Creative Commons Attribution (CC BY) license (https://creativecommons.org/licenses/by/4.0/).
Share and Cite
Boban, A.; Vrhovsek, U.; Anesi, A.; Milanović, V.; Gajdoš Kljusurić, J.; Jurun, Z.; Budić-Leto, I. Modulation of Aromatic Amino Acid Metabolism by Indigenous Non-Saccharomyces Yeasts in Croatian Maraština Wines. Foods 2024, 13, 2939. https://doi.org/10.3390/foods13182939
Boban A, Vrhovsek U, Anesi A, Milanović V, Gajdoš Kljusurić J, Jurun Z, Budić-Leto I. Modulation of Aromatic Amino Acid Metabolism by Indigenous Non-Saccharomyces Yeasts in Croatian Maraština Wines. Foods. 2024; 13(18):2939. https://doi.org/10.3390/foods13182939
Chicago/Turabian StyleBoban, Ana, Urska Vrhovsek, Andrea Anesi, Vesna Milanović, Jasenka Gajdoš Kljusurić, Zvonimir Jurun, and Irena Budić-Leto. 2024. "Modulation of Aromatic Amino Acid Metabolism by Indigenous Non-Saccharomyces Yeasts in Croatian Maraština Wines" Foods 13, no. 18: 2939. https://doi.org/10.3390/foods13182939
APA StyleBoban, A., Vrhovsek, U., Anesi, A., Milanović, V., Gajdoš Kljusurić, J., Jurun, Z., & Budić-Leto, I. (2024). Modulation of Aromatic Amino Acid Metabolism by Indigenous Non-Saccharomyces Yeasts in Croatian Maraština Wines. Foods, 13(18), 2939. https://doi.org/10.3390/foods13182939

